Testing the Psychometric Properties and Measurement Invariance of the Perceived Motivational Climate in Sport Questionnaire (PMCSQ-2): Online Assessment
Abstract
1. Introduction
2. Materials and Methods
2.1. Participants
2.2. Instrument
2.3. Procedure
2.4. Statistical Analysis
2.4.1. Construct Validity
2.4.2. Multigroup Analysis
3. Results
3.1. Preliminary Analysis
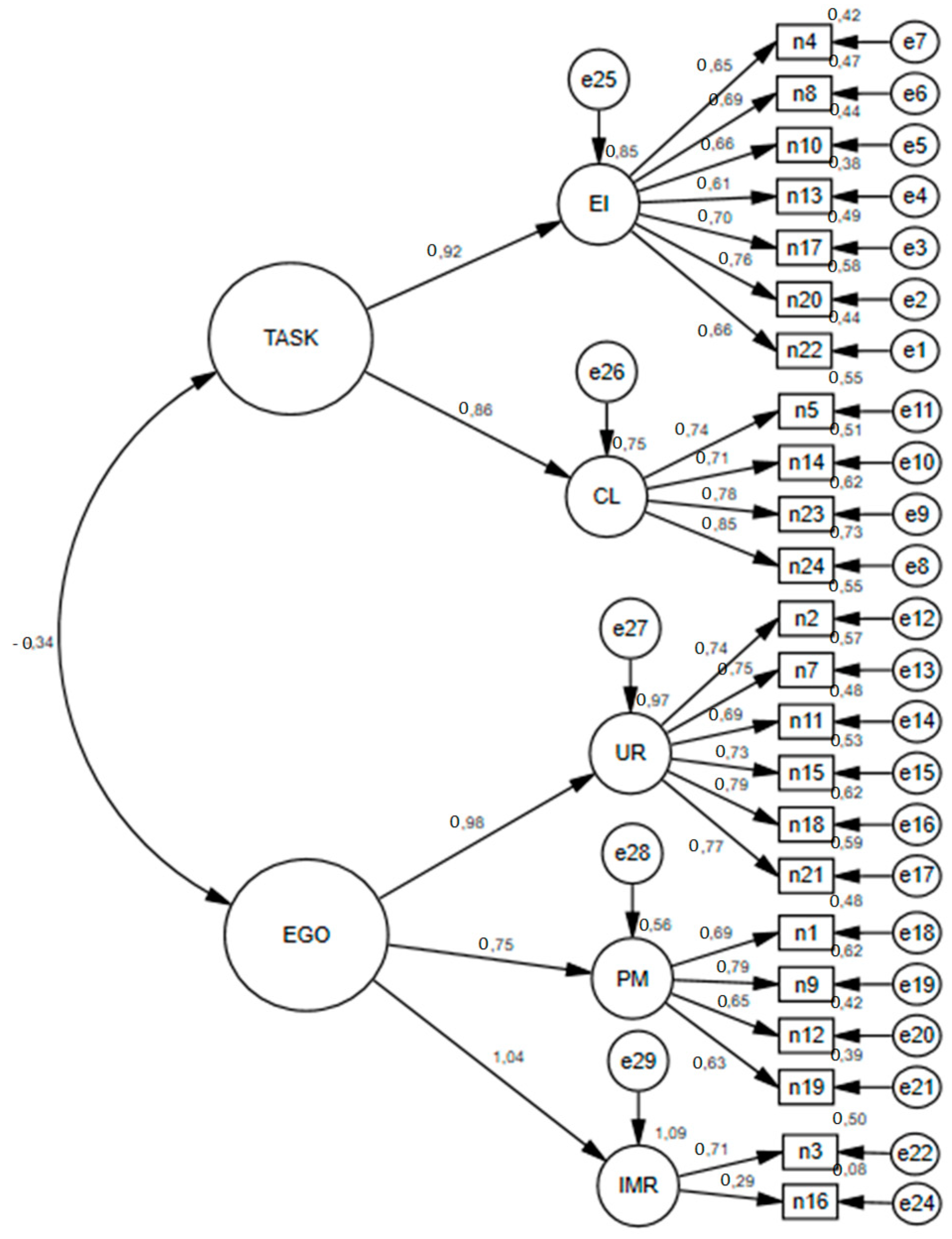
3.2. Construct Validity
3.3. Multigroup Analysis
4. Discussion
4.1. Construct Validity
4.2. Multigroup Analysis
4.3. Limitations and Future Research
4.4. Strengths of the Study and Practical Implications
5. Conclusions
Author Contributions
Funding
Institutional Review Board Statement
Informed Consent Statement
Data Availability Statement
Conflicts of Interest
Appendix A
- CUESTIONARIO DE CLIMA MOTIVACIONAL PERCIBIDO EN EL DEPORTE (PMCSQ-2)
- Las afirmaciones que figuran a continuación describen como trabajan los entrenadores. Piensa sobre cómo es tu ambiente de entrenamiento EN GENERAL e indica a continuación como percibes la forma en la que entrena tu entrenador. Seleccione el número que mejor refleje su opinión, según la siguiente escala:
- Muy en desacuerdo.
- En desacuerdo.
- Neutro.
- De acuerdo.
- Muy de acuerdo.
- RECUERDE QUE NO HAY RESPUESTAS BUENAS O MALAS, ÚNICAMENTE SE TRATA DE CONOCER SU OPINIÓN
- EN MI GRUPO DE ENTRENAMIENTO…
- El entrenador se enfada cuando falla un jugador
- El entrenador presta más atención a los jugadores estrella
- El entrenador solo felicita a los jugadores cuando destacan unos de otros
- Los jugadores se sienten bien cuando intentan hacerlo lo mejor posible
- Los jugadores se ayudan entre sí para aprender
- Se anima a que los jugadores compitan entre sí
- El entrenador tiene sus jugadores preferidos
- El entrenador ayuda a mejorar a los jugadores en los aspectos en los que no son buenos
- El entrenador grita a los jugadores cuando fallan
- Los jugadores sienten que han tenido éxito cuando mejoran
- Sólo los jugadores con mejores resultados reciben felicitaciones
- Los jugadores son castigados cuando fallan
- Se premia el esfuerzo
- El entrenador anima a que los jugadores se animen unos a otros para aprender
- El entrenador deja claro quiénes son los mejores
- Los jugadores se motivan cuando juegan mejor que sus compañeros
- El entrenador le da importancia al esfuerzo personal de los jugadores
- El entrenador solo se fija en los mejores jugadores
- Los jugadores tienen miedo a fallar
- Se anima a que los jugadores mejoren en sus puntos flacos
- El entrenador favorece a algunos jugadores más que a otros
- El entrenador le da importancia a que los jugadores mejoren en cada partido o en cada entrenamiento
- Los jugadores trabajan conjuntamente como equipo
- Los jugadores se ayudan a mejorar y a superarse
References
- Ames, C.; Archer, J. Achievement goals in the classroom: Students’ learning strategies and motivation processes. J. Educ. Psychol 1988, 80, 260–267. [Google Scholar] [CrossRef]
- Chacón, R.; Zurita, F.; Cachón, J.; Espejo, T.; Castro, M.; Pérez, A.J. Perceived Motivational Climate Toward Sport in University Physical Education Students. Apunts. Educ. Fís. Deport. 2018, 131, 49–59. [Google Scholar] [CrossRef]
- Balaguer, I.; Castillo, I.; Duda, J.L. Motivación, clima motivacional e implicaciones. In Dirección De Grupos Deportivos; García-Calvo, T., Leo, F.M., Cervelló, E.M., Eds.; Editorial Tirant lo Blanch: Valencia, España, 2021; pp. 181–206. [Google Scholar]
- Abraldes, J.; Granero-Gallegos, A.; Baena-Extremera, A.; Gómez-López, M.; Rodríguez-Suárez, N. Goal orientations, satisfaction, success beliefs and motivational climate in swimmers. Rev. Int. Med. Cienc. Act. Fís. Deporte 2016, 16, 583–599. [Google Scholar] [CrossRef]
- Balaguer, I.; Guivernau, M.; Duda, J.L.; Crespo, M.C. Analysis of the construct validity and predictive validity of the perceived motivational climate in sport questionnaire (PMCSQ-2) with Spanish competitive tennis players. Rev. Psicol. Deporte 1997, 11, 41–58. [Google Scholar]
- Knoblochova, M.; Mudrak, J.; Slepicka, P. Achievement goal orientations, sport motivation and competitive performance in beach volleyball players. Acta Gymnica 2021, 51. [Google Scholar] [CrossRef]
- Torregrosa, M.; Sousa, C.; Viladrich, C.; Villamarín, F.; Cruz, J. Motivational climate and coaches’ communication style predict young soccer players’ commitment. Psicothema 2008, 20, 254–259. [Google Scholar] [PubMed]
- Morillo, J.P.; Reigal, R.E.; Hernández-Mendo, A. Orientación mo-tivacional, apoyo a la autonomía y necesidades psicológicas en balonmano playa/Motivational Orientation, Autonomy Support and Psychological Needs in Beach Handball. Rev. Int. Med. Y Cienc. Act. 2018, 18, 103–117. Available online: http://cdeporte.rediris.es/revista/revista69/artorientacion866.htm (accessed on 21 September 2022).
- Reigal, R.E.; Crespillo, M.; Morillo, J.P.; Hernández-Mendo, A. Apoyo a la autonomía, clima motivacional percibido y perfil psicológico deportivo en jugadores de balonmano playa. Cuad. Psicol. Depor. 2018, 18, 102–111. [Google Scholar]
- Ames, C. Classrooms: Goals, structures, and student motivation. J. Educ. Psychol. 1992, 84, 261–271. [Google Scholar] [CrossRef]
- Duda, J.; Whitehead, J. Measurement of goal perspectives in the physical domain. In Advances in Sport and Exercise Psychology Measurement; Duda, J.L., Ed.; Fitness Information Technology: Morgantown, WV, USA, 1998; pp. 21–48. [Google Scholar]
- Newton, M.; Duda, J.L.; Yin, Z. Examination of the psychometric properties of the Perceived Motivational Climate in Sport Questionnaire-2 in a sample of female athletes. J. Sport. Sci. 2000, 18, 275–290. [Google Scholar] [CrossRef]
- Gano-Overway, L.A.; Steele, E.; Boyce, B.A.; Whaley, D. Exploring relationships between the coach-initiated motivational climate and psychological coping skills over the high school American football season. Int. J. Sports Sci. Coach. 2017, 12, 790–794. [Google Scholar] [CrossRef]
- Armada, C.; Cavas-García, F.; Díaz-Suárez, A.; Martínez-Moreno, A. Psychological Profile and Competitive Performance in Group Aesthetic Gymnastics. Front. Sport. Act. Living 2021, 3, 625944. [Google Scholar] [CrossRef]
- Castro-Sánchez, M.; Zurita-Ortega, F.; Pérez-Turpin, J.A.; Cachón-Zagalaz, J.; Cofre-Bolados, C.; Suarez-Llorca, C.; Chacón-Cuberos, R. Physical Activity in Natural Environments is Associated with Motivational Climate and the Prevention of Harmful Habits: Structural Equation Analysis. Front. Psychol. 2019, 10, 1113. [Google Scholar] [CrossRef] [PubMed]
- Castro-Sánchez, M.; Zurita-Ortega, F.; Zafra-Santos, E.; Rodríguez-Fernández, S.; Chacón-Cuberos, R.; Valdivia-Moral, P. Motivation of Judo Practice in Non-Professional Athlete. Rev. Int. Med. Cienc. Act. Fís. Deporte 2019, 19. [Google Scholar] [CrossRef]
- Ramírez-Granizo, I.A.; Sánchez-Zafra, M.; Zurita-Ortega, F.; Puertas-Molero, P.; González-Valero, G.; Ubago-Jiménez, J.L. Multidimensional self-concept depending on levels of resilience and the motivational climate directed towards sport in schoolchildren. Int. J. Environ. Res. Public Health 2020, 17, 534. [Google Scholar] [CrossRef] [PubMed]
- Robazza, C.; Morano, M.; Bortoli, L.; Ruiz, M.C. Perceived motivational climate influences athletes’ emotion regulation strategies, emotions, and psychobiosocial experiences. Psychol Sport Exerc. 2022, 59, 102110. [Google Scholar] [CrossRef]
- Seifriz, J.J.; Duda, J.L.; Chi, L. The relationship of perceived motivational climate to intrinsic motivation and beliefs about success in basketball. J. Sport Exerc. Psychol. 1992, 14, 375–391. [Google Scholar] [CrossRef]
- Walling, M.D. The Perceived Motivational Climate in Sport Questionnaire: Construct and Predictive Validity. J. Hum. Kinet. 1993, 15, 172–183. [Google Scholar] [CrossRef]
- Lacerda, A.; Filgueiras, A.; Campos, M.; Keegan, R.; Landeira-Fernández, J. Motivational Climate Measures in Sport: A Systematic Review. Span. J. Psychol. 2021, 24, e27. [Google Scholar] [CrossRef]
- Galván, J.F.; López-Walle, J.M.; Pérez, J.A.; Tristán, J.L.; Medina, R.E. Motivational climate in individual and team sports in young Mexican athletes. RIPED 2013, 8, 393–410. [Google Scholar]
- Zurita, F.; Castro, M.; Chacón, R.; Cachón, J.; Cofré, C.; Knox, E.; Muros, J.J. Analysis of the Psychometric Properties of Perceived Motivational Climate in Sport Questionnaire and Its Relationship to Physical Activity and Gender Using Structural Equation Modelling. Sustainability 2018, 10, 632. [Google Scholar] [CrossRef]
- González-Cutre, D.; Sicilia, Á.; Moreno-Murcia, J.A. Modelo cognitivo-social de la motivación de logro en educación física. Psicothema 2008, 20, 642–651. [Google Scholar]
- González-Ruíz, S.L.; Domínguez-Alfonso, R.; Chica-Merino, E.; Pastrana-Brincones, J.L.; Hernández-Mendo, A. A virtual platform for online evaluation and research: MenPas. Cuad. De Psicol. Del Deporte 2018, 18, 26–48. [Google Scholar]
- Oliveri, S.; Lanzoni, L.; Petrocchi, S.; Janssens, R.; Schoefs, E.; Huys, I.; Smith, M.Y.; Smith, I.P.; Veldwijk, J.; de Wit, G.A.; et al. Opportunities and Challenges of Web-Based and Remotely Administered Surveys for Patient Preference Studies in a Vulnerable Population. Patient Prefer. Adherence 2021, 15, 2509–2517. [Google Scholar] [CrossRef]
- González-Ruíz, S.L.; Hernández-Mendo, A.; Pastrana-Brincones, J.L. Herramienta software para la evaluación psicosocial de deportistas y entornos deportivos Software tool for the psychosocial assessment of athletes and sport environments. Rev. Digit. 2010, 15. Available online: https://www.efdeportes.com/efd144/evaluacion-psicosocial-de-deportistas.htm (accessed on 21 September 2022).
- González Ruiz, S.L.; Gómez Gallego, I.; Pastrana Brincones, J.L.; Hernández-Mendo, A. Algoritmos de clasificación y redes neuronales en la observación automatizada de registros Classifcation algorithms and neural networks in automated observation records. Cuad. Psicol. Deporte 2015, 15, 31–40. [Google Scholar] [CrossRef][Green Version]
- Raimundi, M.J.; Reigal, R.; Hernández-Mendo, A. Adaptación argentina del Inventario Psicológico de Ejecución Deportiva (IPED): Validez, fiabilidad y precisión. Argentinian adaptation of the Sport Performance Psychological Inventory: Validity, reliability and accuracy. Cuad. De Psicol. Del Deporte 2016, 16, 211–222. [Google Scholar]
- Honigsbaum, M. The Pandemic Century: One Hundred Years of Panic, Hysteria and Hubris; Hurst: London, UK, 2019. [Google Scholar]
- Reigal, R.E.; Pastrana-Brincones, J.L.; González-Ruiz, S.L.; Hernández-Mendo, A.; Morillo-Baro, J.P.; Morales-Sánchez, V. Use of data mining to determine usage patterns of an online evaluation platform during the COVID-19 pandemic. Front. Psychol. 2020, 2579. [Google Scholar] [CrossRef]
- Reigal, R.E.; Páez-Maldonado, J.A.; Pastrana-Brincones, J.L.; Morillo-Baro, J.P.; Hernández-Mendo, A.; Morales-Sánchez, V. Physical activity is related to mood states, anxiety state and self-rated health in COVID-19 lockdown. Sustainability 2021, 13, 5444. [Google Scholar] [CrossRef]
- World Medical Association. World medical association declaration of Helsinki: Ethical principles for medical research involving human subjects. J. Am. Med. Assoc. 2013, 310, 2191–2194. [Google Scholar] [CrossRef]
- Hair, J.F.; Black, W.C.; Babin, B.J.; Anderson, R.E. Multivariate Data Analysis, 8th ed.; Cengage Learning: Boston, MA, USA, 2019. [Google Scholar]
- Byrne, B. Structural Equation Modeling with AMOS. Basic Concepts, Applications, and Programming, 3rd ed.; Routledge: Oxfordshire, UK, 2016. [Google Scholar]
- Marsh, H.W.; Hau, K.T.; Wen, Z. In search of golden rules: Comment on hypothesis-testing approaches to setting cutoff values for fit indexes and dangers in Overgeneralizing Hu and Bentler’s (1999) findings. Struct. Equ. Model. A Multidiscip. J. 2004, 11, 320–341. [Google Scholar] [CrossRef]
- Cheung, G.W.; Rensvold, R.B. Evaluating goodness-of-fit indexes for testing measurement invariance. Struct. Equ. Model. A Multidiscip. J. 2002, 9, 233–255. [Google Scholar] [CrossRef]
- Chen, F.F. Sensitivity of goodness of fit indexes to lack of measurement invariance. Struct. Equ. Model. A Multidiscip. J. 2007, 14, 464–504. [Google Scholar] [CrossRef]
- Nevitt, J.; Hancock, G. Performance of bootstrapping approaches to model test statistics and parameter standard error estimation in structural equation modeling. Struct. Equ. Model. 2001, 8, 353–377. [Google Scholar] [CrossRef]
- Sass, D. Testing measurement invariance and comparing latent factor means within a confirmatory factor analysis framework. J. Psychoeduc. Assess. 2011, 29, 347–363. [Google Scholar] [CrossRef]
- Fabra, P.; Castillo, I.; González-García, L.; Duda, J.L.; Balaguer, I. Changes in Drop Out Intentions: Implications of the Motivational Climate, Goal Orientations and Aspects of Self-Worth across a Youth Sport Season. Sustainability 2021, 13, 13850. [Google Scholar] [CrossRef]

| Variables | Mean | SD | AVE | TASK | EGO |
|---|---|---|---|---|---|
| TASK | 29.28 | 4.38 | 0.80 | - | |
| EGO | 13.61 | 4.98 | 0.87 | −0.34 * | - |
| General Sample | Male Sample | Female Sample | Individual Sample | Team Sample | ||||||
|---|---|---|---|---|---|---|---|---|---|---|
| λ | SE | λ | SE | λ | SE | λ | SE | λ | SE | |
| Task | 0.88 | 0.92 | 0.87 | 0.92 | 0.91 | |||||
| Effort/improvement | 0.86 | 0.87 | 0.86 | 0.86 | 0.84 | |||||
| Item 4 | 0.65 * | 0.05 | 0.65 * | 0.08 | 0.65 * | 0.06 | 0.66 * | 0.06 | 0.62 * | 0.09 |
| Item 8 | 0.69 * | 0.05 | 0.70 * | 0.08 | 0.68 * | 0.06 | 0.70 * | 0.06 | 0.67 * | 0.09 |
| Item 10 | 0.66 * | 0.04 | 0.62 * | 0.07 | 0.69 * | 0.05 | 0.69 * | 0.06 | 0.62 * | 0.07 |
| Item 13 | 0.61 * | 0.05 | 0.61 * | 0.08 | 0.62 * | 0.07 | 0.63 * | 0.06 | 0.58 * | 0.10 |
| Item 17 | 0.70 * | 0.05 | 0.67 * | 0.08 | 0.72 * | 0.06 | 0.70 * | 0.06 | 0.69 * | 0.09 |
| Item 20 | 0.76 * | 0.05 | 0.73 * | 0.07 | 0.78 * | 0.06 | 0.79 * | 0.05 | 0.72 * | 0.08 |
| Item 22 | 0.66 * | 0.05 | 0.71 * | 0.08 | 0.64 * | 0.06 | 0.65 * | 0.06 | 0.69 * | 0.09 |
| Cooperative learning | 0.85 | 0.86 | 0.86 | 0.86 | 0.85 | |||||
| Item 5 | 0.74 * | 0.04 | 0.70 * | 0.07 | 0.76 * | 0.04 | 0.75 * | 0.04 | 0.72 * | 0.07 |
| Item 14 | 0.71 * | 0.04 | 0.76 * | 0.07 | 0.69 * | 0.04 | 0.73 * | 0.04 | 0.69 * | 0.07 |
| Item 23 | 0.78 * | 0.04 | 0.80 * | 0.07 | 0.78 * | 0.05 | 0.78 * | 0.05 | 0.79 * | 0.07 |
| Item 24 | 0.85* | 0.04 | 0.84 * | 0.07 | 0.86 * | 0.05 | 0.86 * | 0.04 | 0.85 * | 0.07 |
| Ego | 0.95 | 0.95 | 0.96 | 0.92 | 0.91 | |||||
| Unequal recognition | 0.88 | 0.88 | 0.88 | 0.88 | 0.88 | |||||
| Item 2 | 0.74 * | 0.03 | 0.72 * | 0.06 | 0.76 * | 0.04 | 0.75 * | 0.04 | 0.72 * | 0.06 |
| Item 7 | 0.75 * | 0.03 | 0.75 * | 0.06 | 0.75 * | 0.04 | 0.74 * | 0.04 | 0.77 * | 0.06 |
| Item 11 | 0.69 * | 0.03 | 0.71 * | 0.06 | 0.68 * | 0.04 | 0.69 * | 0.04 | 0.69 * | 0.06 |
| Item 15 | 0.73 * | 0.03 | 0.74 * | 0.06 | 0.72 * | 0.04 | 0.75 * | 0.04 | 0.69 * | 0.06 |
| Item 18 | 0.79 * | 0.03 | 0.79 * | 0.06 | 0.79 * | 0.04 | 0.81 * | 0.04 | 0.74 * | 0.06 |
| Item 21 | 0.77 * | 0.03 | 0.77 * | 0.06 | 0.77 * | 0.04 | 0.75 * | 0.04 | 0.80 * | 0.06 |
| Punishment for mistakes | 0.79 | 0.77 | 0.79 | 0.80 | 0.73 | |||||
| Item 1 | 0.69 * | 0.04 | 0.63 * | 0.08 | 0.73 * | 0.05 | 0.71 * | 0.05 | 0.63 * | 0.08 |
| Item 9 | 0.79 * | 0.05 | 0.76 * | 0.09 | 0.80 * | 0.05 | 0.80 * | 0.05 | 0.72 * | 0.09 |
| Item 12 | 0.65 * | 0.04 | 0.69 * | 0.08 | 0.62 * | 0.05 | 0.68 * | 0.05 | 0.59 * | 0.09 |
| Item 19 | 0.63 * | 0.04 | 0.64 * | 0.08 | 0.62 * | 0.05 | 0.62 * | 0.05 | 0.60 * | 0.08 |
| Intra-team member rivalry | 0.42 | 0.48 | 0.36 | 0.42 | 0.41 | |||||
| Item 3 | 0.71 * | 0.03 | 0.78 * | 0.05 | 0.66 * | 0.04 | 0.70 * | 0.04 | 0.76 * | 0.04 |
| Item 16 | 0.29 * | 0.03 | 0.32 * | 0.05 | 0.26 * | 0.04 | 0.31 * | 0.04 | 0.21 * | 0.03 |
| Model | χ2 | df | χ2/df | B-S p | SRMR | CFI | TLI | RMSEA | 90% CI |
|---|---|---|---|---|---|---|---|---|---|
| Previous models | |||||||||
| Walling et al. [20] | 550.75 | 188 | 2.93 | <0.001 | 0.11 | - | - | - | - |
| Balaguer et al. [5] | 632.11 | 229 | - | <0.001 | 0.09 | 0.74 | - | - | - |
| Newton et al. [12]-6 factors | 1848 | 495 | - | <0.001 | - | 0.72 | - | 0.10 | - |
| Models of this study | |||||||||
| Two scales | 2888.59 | 229 | 12.61 | <0.001 | 0.07 | 0.85 | 0.85 | 0.08 | 0.082–0.087 |
| Alternative | 1858.89 | 224 | 8.30 | <0.001 | 0.07 | 0.91 | 0.90 | 0.07 | 0.064–0.070 |
| Women | 1356.90 | 224 | 6.06 | <0.001 | 0.07 | 0.90 | 0.89 | 0.07 | 0.067–0.074 |
| Men | 883.58 | 224 | 3.95 | <0.001 | 0.07 | 0.90 | 0.89 | 0.07 | 0.064–0.074 |
| Individual | 1153.55 | 224 | 5.15 | <0.001 | 0.07 | 0.92 | 0.91 | 0.06 | 0.059–0.066 |
| Team | 1008.92 | 224 | 4.05 | <0.001 | 0.08 | 0.85 | 0.87 | 0.08 | 0.073–0.083 |
| Models | χ2 | df | Δχ2 | Δdf | p | CFI | ΔCFI | SRMR | ΔSRMR | RMSEA | ΔRMSEA |
|---|---|---|---|---|---|---|---|---|---|---|---|
| Men–Women | |||||||||||
| CI | 2240.50 | 448 | - | - | <0.001 | 0.90 | - | 0.07 | - | 0.05 | - |
| MI | 2271.85 | 466 | 31.35 | 18 | <0.001 | 0.90 | 0.00 | 0.08 | 0.01 | 0.05 | 0.00 |
| SI | 2275.71 | 469 | 35.21 | 21 | <0.001 | 0.90 | 0.00 | 0.08 | 0.00 | 0.05 | 0.00 |
| RI | 2298.21 | 472 | 57.71 | 24 | <0.001 | 0.90 | 0.00 | 0.08 | 0.00 | 0.05 | 0.00 |
| Individual–team | |||||||||||
| CI | 2162.66 | 104 | - | - | <0.001 | 0.90 | - | 0.08 | - | 0.05 | - |
| MI | 2183.95 | 86 | 21.29 | 18 | <0.001 | 0.90 | 0.00 | 0.08 | 0.00 | 0.05 | 0.00 |
| SI | 2185.14 | 83 | 22.48 | 21 | <0.001 | 0.90 | 0.00 | 0.08 | 0.00 | 0.05 | 0.00 |
| RI | 2186.19 | 80 | 23.53 | 24 | <0.001 | 0.90 | 0.00 | 0.08 | 0.00 | 0.05 | 0.00 |
Publisher’s Note: MDPI stays neutral with regard to jurisdictional claims in published maps and institutional affiliations. |
© 2022 by the authors. Licensee MDPI, Basel, Switzerland. This article is an open access article distributed under the terms and conditions of the Creative Commons Attribution (CC BY) license (https://creativecommons.org/licenses/by/4.0/).
Share and Cite
Pérez-Romero, N.; Reigal, R.E.; Franquelo, M.A.; Balaguer, I.; Falcó, C.; Hernández-Mendo, A.; Morales-Sánchez, V. Testing the Psychometric Properties and Measurement Invariance of the Perceived Motivational Climate in Sport Questionnaire (PMCSQ-2): Online Assessment. Sustainability 2022, 14, 14891. https://doi.org/10.3390/su142214891
Pérez-Romero N, Reigal RE, Franquelo MA, Balaguer I, Falcó C, Hernández-Mendo A, Morales-Sánchez V. Testing the Psychometric Properties and Measurement Invariance of the Perceived Motivational Climate in Sport Questionnaire (PMCSQ-2): Online Assessment. Sustainability. 2022; 14(22):14891. https://doi.org/10.3390/su142214891
Chicago/Turabian StylePérez-Romero, Nuria, Rafael E. Reigal, María Auxiliadora Franquelo, Isabel Balaguer, Coral Falcó, Antonio Hernández-Mendo, and Verónica Morales-Sánchez. 2022. "Testing the Psychometric Properties and Measurement Invariance of the Perceived Motivational Climate in Sport Questionnaire (PMCSQ-2): Online Assessment" Sustainability 14, no. 22: 14891. https://doi.org/10.3390/su142214891
APA StylePérez-Romero, N., Reigal, R. E., Franquelo, M. A., Balaguer, I., Falcó, C., Hernández-Mendo, A., & Morales-Sánchez, V. (2022). Testing the Psychometric Properties and Measurement Invariance of the Perceived Motivational Climate in Sport Questionnaire (PMCSQ-2): Online Assessment. Sustainability, 14(22), 14891. https://doi.org/10.3390/su142214891

