You are currently on the new version of our website. Access the old version .
SustainabilitySustainability
  • Article
  • Open Access

4 October 2022

Identifying Similarities of National Yacht Qualifications Using Hierarchical Clustering Methods

,
,
,
and
1
Maritime Transportation Management Engineering, Engineering Faculty, Istanbul University-Cerrahpasa, 34320 Istanbul, Turkey
2
Department of Transportation Services, Bodrum Maritime Vocational School, Mugla Sitki Kocman University, 42420 Mugla, Turkey
3
Department of Transportation Services, Vocational School of Maritime, Mersin University, 33330 Mersin, Turkey
*
Author to whom correspondence should be addressed.
This article belongs to the Section Sustainable Transportation

Abstract

In parallel with the developments in the yachting sector, the need for qualified yacht masters has increased. Their qualifications are important not only for meeting customers’ demands but also for ensuring maritime safety. In this direction, they play an important role in the sustainability of the sector. However, unlike other seafarers, there is a wide variation in the certification categories and training of countries due to the lack of a worldwide standard. Therefore, the equivalence of qualifications between different countries is indeed a confusing problem. It is especially important to identify similarities for the sake of harmonization and standardization efforts. In this regard, this study aims to analyze the similarities of qualifications for operating commercial yachts. First, licenses that are similar to each other in terms of a category are identified based on proficiency, distance limitations, and vessel sizes. Then, the similarity of their training is detected based on given courses. Towards this aim, a methodology based on hierarchical clustering methods is used. As a result, the levels of similarity between licenses, including internationally recognized licenses, are discussed to reveal the current situation. In addition, a classification method is proposed for standardization of the yacht license categories.

1. Introduction

Yacht tourism is an important component of the marine tourism sector. It has some advantages such as vacationing with nature and in a less crowded environment, as well as discovering natural beauties without being dependent on a place. Therefore, it has become a popular option for those who want to get away from the hustle and bustle of city life. Especially in the last decades, depending on the economic developments, the demand for yachting and boats has increased. In 2020, the size of the global yacht market reached USD 12 billion [1]. Even during the COVID-19 pandemic, this interest has grown more due to the desire for a more isolated holiday [2,3]. The yacht industry has worked hard during this time, and its employees have worked more overtime than in previous years [4]. It is expected that this increasing trend in demand will continue in the coming years [1,5]. According to market analysis, by 2027, the growth rate for yachts between 24 and 45 m is estimated to be around 5%, and revenue is predicted to expand at a compound annual growth rate of over 4.5% [1].
Many stakeholders are involved in the yachting sector, including yacht manufacturers, marine engines, yacht equipment, technical maintenance, marinas, and agencies. In this respect, yacht masters are essential in this sector and play an important role in its sustainability. That is, there is fierce competition among companies, particularly in terms of design and comfort, and many innovative products have been included in the sector [5]. In this direction, customers began to prefer comfortable and fully equipped cabins, and their service quality expectations have grown. Parallel to these developments in the sector, the demand for qualified yacht masters has also increased. The main responsibility of yacht masters is safe navigation and management of the crew. However, depending on the boat’s characteristics, they are also responsible for doing many things correctly, such as preparing the meals, choosing the products to be offered, and cleaning the cabins. At the same time, they are expected to have in-depth knowledge about the bays and to make precise planning like an organizer so that the passengers can have a pleasant time [6]. The level of satisfaction of the passengers on the yacht depends on the master’s approach to them and the fun time they spend on the yacht, as well as the condition of the boat. The qualifications of them play an important role in meeting the demands of the customers. In this regard, their education is of great importance to train qualified professionals who have the knowledge, culture, and professional ethics [6]. In addition, today, yachts can cruise not only in their territorial waters but also all over the world. Therefore, like all seafarers, their qualities are also important in terms of maritime safety. Studies indicate that yachts are involved in a significant number of maritime accidents [7,8]. For example, yacht accidents rank second after general cargo accidents in Turkish search and rescue area [7]. To reduce the number of accidents, manufacturers are increasingly adopting safety measures and installing safety equipment onboard [1]. However, operator inexperience and carelessness are among the leading causes of yacht accidents [8].
As it is known, to decrease the risks arising from maritime transport, various international conventions that set up standards regarding the protection of the marine environment, the safety of the ship, cargo handling, and crew competency have been introduced by the International Maritime Organization (IMO) and the International Labor Organization (ILO) [9]. In this respect, the Training, Certification, and Watchkeeping Standards of Seafarers (STCW 78/95) sets up requirements for countries to establish their maritime education. However, training for the Small Commercial Vessel (SCV) is not covered by this convention, and each country is allowed to implement its system. Therefore, each country has different formations of training programs and licenses. In some countries, it is necessary to take training to qualify for operating boats and yachts, whereas, in others, it is sufficient to be successful just by taking the exam. Some countries have additional requirements for obtaining a qualification, such as the length of time spent in the sea and the required certificates. Furthermore, their training programs are vastly different. More importantly, there is no standard for limitations of licenses for yacht masters and officers. While some countries classify them based on the tonnage of the yachts, some categorize them based on their length. Furthermore, each country has a different number of license/certificate classes. The master’s competencies differ among these licenses as well. Besides these country-specific yacht master’s licenses, there are international organizations such as International Yacht Training Worldwide (IYT) and Royal Yachting Association (RYA). They have agencies in more than 50 countries and provide education in various categories, and their certificates are recognized by many countries. For example, IYT licenses for commercial use are directly accepted by the British Maritime and Coast Guard Agency (MCA), Marshall Islands, Malta, Bermuda, United Arab Emirates, Poland, Latvia, and the United States Coast Guard (USCG) [10].
Due to these disparities between countries, licenses are, of course, not mutually recognized between countries. Therefore, unlike other seafarers, workers in the SCV sector cannot work on a vessel flying the flag of other countries, even if they are qualified [11]. Thus, it causes the problem of workforce loss. This situation is an important issue, especially for the regions where yachting is popular, such as the Mediterranean and the Caribbean. In addition to this problem, the lack of a standard for training is another important problem. The standardization of qualifications, especially professional licenses, as in commercial ships, is essential to ensure maritime safety worldwide. In this way, the identification of the similarities of yacht master training and licenses globally is an important task for harmonization and standardized studies. However, even determining which qualification in one country is equivalent to which in another presents significant challenges due to vast differences between them and the lack of data.
In this respect, there are some regional initiatives for the mutual recognition of qualifications. That is, the Transnational Recognition of European Certification in Vocational Education and Training Project (TRECVET), which aims for the adaption of qualifications in the European Union (EU)’s SCV sector among the Member States’ authorities, was generated [12]. A comparison tool for the syllabi of a similar skipper qualification of three countries (The United Kingdom—Yachtmaster Offshore Commercial, Spain—Patrón Profesional de Embarcación de Recreo—PPER, and Germany—SportSeeSchifferschein-SSS) was developed as the project output. Later, TRECVET Core Curriculum for Skippers of Small Commercial Vessels (TCC-SCV) analyzed professional SCV skipper qualifications (up to 24 m or 200 GT) from seven EU Member States (the United Kingdom, France, Spain, Germany, Slovenia, Czech Republic, and Croatia); compared their commonalities and differences; and proposed a solution tool [13].
In addition to these initiatives, several academic studies on qualifications for yachts have been carried out so far. However, these studies do not address the issue globally and do not aim to determine which qualification in one country is equivalent to which in another as a category. Some of these studies compare the qualifications of a particular country with the qualifications of other countries for the mobility of seafarers, while some reveal the importance of the subject to the EU. Mišković et al. compared skipper training programs of the United Kingdom and Croatia under the EU Project of TCC-SCV [14]. They stated that there are differences between these programs, such as training schemes, practical courses, and required sea experience, in particular. Ziarati et al. revealed the importance of the issue for the EU countries concerning the TRECVET [11]. They discussed the aims and impacts of TRECVET. Unlike these studies within the scope of the TRECVET project, Iussich and Mohović discussed the challenges that domestic and international skippers and yacht masters face when working in Croatia and compared them in terms of maritime safety, service quality, and regulations [15]. In another study, Ozbey compared the education and qualifications in Turkey with some countries [6]. He offered suggestions for the employment of yacht captains.
This study aims to analyze the similarities of the qualifications for operating yachts. In this respect, a two-stage methodology is used. First, the licenses are categorized according to proficiency, distance limitations, and vessel sizes. Then, using a clustering analysis, the similarity of their courses is detected for the overall evaluation. As a result, the levels of similarity between internationally recognized licenses and other licenses are discussed. In addition, a classification method similar to that for watchkeeping officers’ licenses is proposed for standardization of the yacht license categories based on distance limitations, tonnage, or length.

2. Materials and Methods

The similarity analysis will be carried out in two stages. In the first stage, licenses for operating yacht are clustered to determine similar licenses that can be evaluated in the same category. In the second stage, the similarity of licenses in the same category is determined in terms of the courses taken into consideration. In this direction, a methodology consisting of the divisive and the agglomerative hierarchical clustering methods is used. It is noted that hierarchical clustering is one of the most used clustering methods [16]. Unlike the partitioning clustering methods, the number of q clusters is determined by the algorithm in this clustering, and the relationships between the objects are demonstrated by a tree-like hierarchy (dendrogram) [17]. The countries where data can be obtained and the leading countries in the sector are included in the analysis. In addition to these countries, RYA and IYT are also added to the analysis to determine their similarity. In the second stage, the SPSS program has been used to calculate the similarity matrices according to the course and to construct dendrograms.

2.1. The Countries and Courses Taken into Consideration

The analysis includes a total of 17 countries, which are given in Table 1. Data about them and international organizations (RYA and IYT) have been obtained from their web pages [18,19,20,21,22,23,24,25,26,27,28,29,30,31,32,33,34,35,36]. In this respect, their license classes and codes used in the study are listed in Appendix A/Table A1. The course topics in the curriculum of each of these classes have been examined, and 30 main courses have been determined accordingly. The courses determined are given in Table 2.
Table 1. The countries included in the analysis.
Table 2. Courses taken into consideration.

2.2. Determination of Categories for Similar Licenses

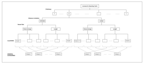
General categories for similar licenses are determined by classifying all licenses. A license for operating a yacht is characterized by three components: proficiency, distance limitations, and vessel sizes. Therefore, they are classified using a divisive hierarchical tree diagram. This approach starts with a single cluster that comprises all objects, and then, in each following step, a cluster is split up until there are q of them [37]. In this respect, all licenses are grouped into three tiers, respectively, proficiency, distance limitation, and gross tonnage/length of the vessel. The schema of this clustering is given in Figure 1. Where each proficiency is divided into two main clusters as limited and unlimited based on the distance limitation (proficiencies; w = 1 , , v ) . p denotes the number of clusters in the w t h proficiency, and each cluster represents a category ( 1 , r , p ) . There is only one license in any cluster; it indicates that there is no other license in the same category. On the other hand, that the licenses are in the same cluster means that they have the same category and are exactly similar to each other. Therefore, these licenses are labeled as exactly similar in terms of category. General categories for similar licenses are also included in this figure. The limit values of general categories ( Category   1 ,   Category   2 , ,   Category   z ) for both limited and unlimited main clusters are determined by taking into account the characteristics of the vessels.
Figure 1. Divisive hierarchical tree diagram for licenses of yachts and general categories.

2.3. Determination of the Similarity of Licenses in Terms of Courses

To analyze the similarities of licenses in the same category, agglomerative hierarchical clustering using the average linkage method has been employed. Contrary to the divisive method, agglomerative methods start with m single-element clusters, and in each step, the two clusters with the highest similarity are merged, until only one cluster is left [37]. For applying this method, the similarity matrix S m x m   that shows the similarity value for each pair of elements is required. In the initiation, each of the elements in this matrix is treated as a separate cluster ( C l u s t e r   1 ,     C l u s t e r   2 ,   , C l u s t e r   m ) . The average linkage method is used to merge these clusters in each step. This method determines the similarity between two objects employing the average distance between all pairs of objects belonging to both clusters [38]. Namely, the agglomerative hierarchical clustering algorithm using the average linkage method can be summarized by the following 5 steps [38].
Step 1: Establish m single-element clusters and calculate the similarity matrix S = [ s i j ], ( i , j = 1 , , m )   that shows the similarity value for each pair of such clusters.
Step 2: Find a pair i , j of the clusters that have the highest similarity value.
Step 3: Merge c l u s t e r s   i   a n d   j into a single new cluster,   t .
Step 4: Update the similarity matrix.
  • Remove from the matrix S m x m rows and columns corresponding to the aggregated clusters i   a n d   j and add a row and a column for the new cluster t .
  • Calculate the similarity value between the new cluster t and the remaining clusters using the following equation:
s t k = n i n t s i k + n j n t s j k
n t = n i + n j
Here, k indicates any cluster other than t. n i is the number of objects in c l u s t e r   i , and n j is the number of objects in c l u s t e r   j .
Step 5: Repeat steps 2–4 until only one single cluster made up off all the objects is created.
In the generated dendrogram, merging c l u s t e r s   i   a n d   j into a single new cluster corresponds to introducing a new node and connecting it with the nodes corresponding to the clusters i   a n d   j [38]. The hierarchy between clusters (or the agglomeration level) determined using the above algorithm is expressed as the distance, similarity/dissimilarity, or the rescaled distance. The agglomeration level indicates the average similarity/dissimilarity between the objects of the new built cluster [39]. In the rescaled distance, the agglomeration levels are defined between 1 and 25. The maximum similarity value corresponds to 1 [40]. This indicates that these clusters are combined in the first step. Similarly, the minimum similarity value corresponds to 25, and this means that these clusters are combined in the last step.

2.3.1. Variables

The courses given in Table 2 are converted into binary variables ( 0   o r   1 ) . In this respect, the courses given in each license matrix A m x f are designed. In the A m x f   matrix, the rows correspond to licenses ( i = 1 , , m ) ,   and the columns correspond to the courses given (l = 1 , , f ) . The   x i l entry in this matrix denotes the status of the l th courses in the i th   license. If x i l = 1 , this means that the l th course in the i th license exists. If x i l = 0 , this means that the l th course in the i th   license does not exist.

2.3.2. Determination of Similarity Matrix

In this respect, only 1–1 matches for x i l   a n d   x j l are considered a measure of similarity. Therefore, the Jaccard coefficient is used to create the similarity matrix   S m x m [38]. According to Jaccard, the similarity value between the i th   license and the j th   license   s i j is determined as follows:
s i j = a a + b + c
where a is the number of variables that equal 1 for both the i th   license and the j th   license.   b is the number of variables l for which x i l = 1 and x j l = 0 , and c is the number of variables l for which x i l = 0 and x j l = 1 .
The s i j ranges from 0 to 1. While 1 indicates exact similarity, 0 indicates no similarity (in other words, dissimilarity). The closer this value is to 1, the greater the similarity between them. In this respect, the following constraints are used as a measure of similarity.
s i j   { =   0                                                       N o   S i m i l a r i t y >   0   a n d   <   0.2                           V e r y   L o w   S i m i l a r i t y   0.2   a n d   <   0.4                                     L o w   S i m i l a r i t y   0.4   a n d   <   0.6                             M o d e r a t e   S i m i l a r i t y   0.6   a n d   <   0.8                             H i g h   S i m i l a r i t y   0.8   a n d   <   1                             V e r y   H i g h   S i m i l a r i t y =   1                                                               E x a c t   S i m i l a r i t y

3. Results

3.1. Results of Classification of Yacht Licenses

The hierarchical tree obtained based on proficiency, distance limitations, and vessel sizes for determination of similar licenses is given in Appendix A/Figure A1. This diagram includes 41 clusters in total. There are seven clusters in officer proficiency, two clusters in chief officer proficiency, and two clusters in master/officer proficiency. The others are in master proficiency.
The unlimited category of officer proficiency comprises clusters of up to 500 GT, up to 1600 GT, up to 3000 GT, and unlimited GT, according to the gross tonnage and up to 50 m according to length. The limited category of it has clusters of up to 200 GT and up to 500 GT, according to the gross tonnage, and up to 30 nm and up to 200 nm according to distance. On the other hand, for the chief officer, there are only licenses in the unlimited category. This category has two clusters of up to 24 m and up to 3000 GT. Similarly, master/officer proficiency has only unlimited category licenses, which are in clusters of up to 200 GT and unlimited GT.
The limited category of master proficiency comprises up to 6 m, up to 7 m, up to 8 m, and up to 24 m, according to their length, and 2 nm, 5 nm, 6 nm, 12 nm, 20 nm, 150 nm, and 200 nm according to distance. Similarly, it has clusters of up to 200 GT and up to 500 GT, according to their gross tonnage, and 20 nm, 30 nm, 60 nm, 150 nm, and 200 nm according to distance. In the unlimited category of master proficiency, there are up to 10 m, up to 12 m, up to 15 m, up to 24 m, and up to 50 m of clusters according to vessel length. The gross tonnage clusters range from 15 GT up to 3000 GT.
Twenty-six of all the clusters contain only one license. The other 15 clusters have more than one license. The licenses in these clusters are exactly similar to each other in terms of category. These clusters and exact similar licenses are summarized in Table 3.
Table 3. Exact similar yacht licenses in terms of category.
The chief officer and master/officer proficiencies have only one cluster of exact similar licenses and two licenses in them. Similarly, in limited master qualification, only ES-3 and IT-1 are exact similar licenses in terms of both length and distance, and RYA-2 and IYT-2 are exactly similar licenses in terms of gross tonnage and distance limitation. In unlimited master qualification, more licenses are exactly similar to each other, as can be seen from Table 3.
The distribution of unlimited master licenses according to categories and general categories determined based on this distribution are given in Figure 2. It can be seen that five clusters are under the vessel length, while the others are classified according to gross tonnage. Except for five clusters in the classification according to gross tonnage, the others contain only one license. Among these five clusters, up to 500 GT has the most licenses with eight. Unlike the classification according to gross tonnage, in the classification according to vessel length, there is only one cluster with one license. The maximum number of licenses is found in up to 24 m with seven. As can be seen from Figure 2, the licenses are divided into four general categories for the determination of similar licenses that can be evaluated in the same category.
Figure 2. Distribution of unlimited master licenses according to the categories and general categories.
The distribution of limited master licenses according to the categories and general categories for limited master licenses are given in Figure 3. As can be seen from Figure 3, except for two clusters, the others contain only one license. Similar to unlimited licenses, there are four general categories, including similar licenses.
Figure 3. Distribution of limited master licenses according to the categories and general categories.
According to the general categories in Figure 2 and Figure 3, similar master licenses determined for the limited and unlimited categories are given in Table 4.
Table 4. Similar master licenses for the limited and unlimited categories.

3.2. Results about the Similarity of Master Licenses in Terms of the Courses

To determine the similarity of the courses, a similarity matrix is created for categories with more than three different country licenses. In this regard, similarity matrices of master licenses are created for all general unlimited categories and limited categories 2 and 3. It is noted that these similarity matrices cover the licenses of countries whose course details are available. The similarity matrices for limited categories 2 and 3 are given in Table 5 and Table 6. In limited category 2, ES-3 and IYT-1 are exactly similar to each other with 1 value. RYA-1 and IYT-1, as well as ES-3 and RYA-1, have a high similarity level of 0.71, and RYA-1 and NO-2 have a moderate similarity of 0.4. Others have low similarity levels. In limited category 3, RYA-2 and DK-4 have a moderate similarity of 0.5. Similarly, RYA-2 and ES-4 have a moderate similarity of 0.43. Others have a low level of similarity, with values ranging from 0.22 to 0.37.
Table 5. Similarity matrix for limited category 2.
Table 6. Similarity matrix for limited category 3.
The similarity matrix for unlimited category 1 is given in Table 7. In unlimited category 1, MT-1 and MT-2 have a very high similarity level of 0.82. Additionally, US-2 and SI-1 have a very high similarity level of 0.80. SI-1 and PH-3 have a high similarity level of 0.67. There are moderate, low, and very low similarity levels between others. The similarity matrix for unlimited category 2 is given in Table 8. In unlimited category 2, there is a low level of similarity between most licenses. IYT-3 is similar to RYA-3, ES-3, and NO-3 at a moderate level with a 0.5 value. Other licenses with moderate similarity levels are MT-4 and TR-1 with 0.42, DK-5 and TR-1 with 0.40, MT-4 and GB-1 with 0.42, and MT-6 and FR-2 with 0.44.
Table 7. Similarity matrix for unlimited category 1.
Table 8. Similarity matrix for unlimited category 2.
Similarity matrices for unlimited categories 3 and 4 are given in Table 9 and Table 10. In unlimited category 3, there are low and very low similarity levels between most licenses. Only PH-4 and PH-5 have very high similarities with a value of 0.86. MH-2 and BE-6, HR-5 and SI-3, and GB-4 and TR-2 have moderate similarities. In unlimited category 4, US-3 and MH-3 have a moderate similarity with 0.42. Similarly, MH-3 and TR-3, and other licenses, have a moderate similarity with 0.47. TR-3 and GB-5 have a very low similarity level of 0.05.
Table 9. Similarity matrix for unlimited category 3.
Table 10. Similarity matrix for unlimited category 4.
Dendrograms for limited categories based on the similarity matrix are given in Figure 4 and Figure 5. As can be seen in Figure 4, ES-3, IYT-1, and RYA-1 are the groups with the most similar courses in limited category 2. BE-2 is the least similar to this group. According to the dendrogram for limited category 3, RYA-2, DK-4, and ES-4 are the groups with the most similar courses. IYT-2 is the least similar to this group.
Figure 4. Dendrogram for limited category 2.
Figure 5. Dendrogram for limited category 3.
Dendrograms for unlimited categories 1 and 2 based on the similarity matrix are given in Figure 6 and Figure 7. In dendrogram for unlimited category 1, it is seen that the licenses are gathered in two main clusters. The first main cluster comprises MT-1, MT-2, and HR-3. MT-1 and MT-2 are licenses with the most similar courses in this cluster. The second main cluster comprises other licenses in this category. SI-1 and US-2 have the most similarity values in there. PH-3, DK-1, and HR-4 that are gradually linked, respectively, are somewhat similar to them.
Figure 6. Dendrogram for unlimited category 1.
Figure 7. Dendrogram for unlimited category 2.
Similar to the dendrogram for unlimited category 1, the unlimited category 2 clustering comprises two main clusters. IYT-3, RYA-3, and NO-3 with ES-3 that is similar to them with a low similarity create the main cluster. The other main cluster comprises a cluster of MT-6 and FR-2 and a cluster consisting of the group of MT-4 and GB-1, as well as DK-5 and TR-1. These main clusters have very low similarities to each other.
Dendrograms for unlimited categories 3 and 4 based on the similarity matrix are given in Figure 8 and Figure 9. In the dendrogram for unlimited category 3, it is seen that the licenses are gathered in two main clusters like others. However, the first main cluster comprises two subclusters that have four elements. PH-4, PH-5, GB-4, and TR-2 create a subcluster in the first main cluster. PH-4 and PH-5 are the most similar licenses there. GB-4 and TR-2 are somewhat similar to them. The second subcluster consists of a cluster of HR-5 and SI-3 and a cluster of MH-2 and BE-6. MT-7 and FR-4, which are in the second main cluster, are the least similar to this main cluster. In the dendrogram for unlimited category 4, there is a gradual structure. MH-3 and TR-3 create a cluster. The others are linked to them gradually. GB- 5 is the least similar to this group.
Figure 8. Dendrogram for unlimited category 3.
Figure 9. Dendrogram for unlimited category 4.

4. Discussion

The yacht license categories of countries are quite different from each other. Some of these categories belong to the proficiencies of officer, chief officer, and master/officer, in addition to master. Furthermore, the classification of the licenses differs among countries. The fact that there are 41 different clusters reveals this difference in classification. Each of which represents a category in terms of proficiency, distance limitations, and vessel sizes.
When license categories in the limited master are investigated, it is seen that they have four license categories in terms of length and two categories in terms of gross tonnage. On the other hand, there are nine different categories in terms of distance limitations. In this respect, it is said that the most common classifications in the limited category are up to 200 GT in terms of gross tonnage and up to 24 m in terms of lengths. However, there is no commonly used category as a distance limitation under these categories. Even IYT-1 and RYA-1, which are in the same category according to gross tonnage, do not have the same distance limitations. That is, while the IYT-1 limitation is 60 nm, that of RYA-1 is 20 nm. It can be said that the distance limitations used in general for the whole limited category are up to 12 nm, 20 nm, and 150 nm.
As for unlimited master license categories, it is seen that there are 5 license categories according to their length, while there are 12 different categories according to gross tonnage. Categories with at least four licenses in terms of gross tonnage are up to 100 GT, up to 200 GT, and up to 500 GT. On the other hand, in the classification by length, only the category up to 24 m contains more than four licenses. This indicates that these gross tonnage and length of categories are most commonly used in this proficiency.
Another noteworthy situation about categories in classification is that 26 out of 41 clusters contain only one license. This means that there are no other licenses that are in the same category. This is also an indicator of the large variations in the differences in the categories used by countries. This finding complies with the results already reported in the literature [6]. However, it should be noted that the reported results belong to the similarity of countries based on license categories, not the similarity of licenses. That is, the number of exact similar licenses as a category is only two in each chief officer and master/officer qualification. On the other hand, it is observed that the number of exact similar licenses as a category in master qualification is much higher than these proficiencies. This indicates that the proficiencies of officer, chief officer, and master/officer are less commonly used compared to the master. However, there is also a great difference between the limited and unlimited categories of master proficiency in terms of exact similar licenses. In limited master proficiency, only, there are two exact similar licenses in terms of both length and distance and two exact similar licenses in terms of gross tonnage and distance limitation. It is noted that the exact similar licenses in terms of gross tonnage and distance limitation are RYA-2 and IYT-2. On the other hand, in unlimited master proficiency, four out of nine exact similar license clusters have at least four licenses. This demonstrates that unlimited master proficiency categories are more widely used than all other proficiencies.
In this direction, the similarity analysis for the courses has been made only for the master’s license categories, as they have more widespread use. The similarity analysis in terms of courses for the limited master category shows that the licenses have a very wide range of similarities. There is more similarity between the licenses in category 2 compared to category 3. Furthermore, among all licenses taken into consideration, two exact similar licenses in terms of the courses ES-3 and IYT-1 are included in category 2.
On the other hand, when course similarities of licenses in the unlimited master categories are investigated, it is seen that there is low to very low similarity between most licenses in these categories. Only in unlimited categories 1 and 3, several licenses are similar to each other at a very high level. In addition to these, two licenses with a high level of similarity are also in category 1. However, some of these licenses with very high or high similarities are the licenses of the same countries in different categories. Among them, only US-2 with SI-1, and PH-3 with SI-1 in category 1 are highlighted as different country licenses. That is, US-2 and SI-1 are the licenses with the highest similarity, and PH-3 with SI-1 are the licenses with the second-highest similarity in the unlimited category. Another remarkable point is that a significant part of the licenses in unlimited category 2 has a similarity value of 0. It shows that there is no similarity between the courses of these licenses—that is, they are dissimilar. The feature of this category is that IYT-3 and RYA-3 are here. IYT-3 is not similar to any of the other licenses in this group, except for NO-3, ES-5, and RYA-3, while there is a similarity level that varies between the very low and moderate levels between RYA-3 and others.
When the course similarity of the exact similar licenses in terms of categories is examined, it is seen that the group with the most similar values ranging from moderate to very high are HR-4, SI-1, PH-3, and US-2 (up to 100 GT) in unlimited category 1, except for HR-4. Exact similar licenses in other categories generally have a low to very low level of course similarity. Even in limited category 3, the course similarity of RYA-2 and IYT-2 is at a low level. This is a surprising result, as these licenses are internationally recognized licenses. On the other hand, RYA-3 and IYT-3 in unlimited category 2 have a moderate course similarity level. However, there is a very low similarity between them and GB-1 and FR-2 that are exactly similar to them. Even GB-1 and FR-2 have 0 similarities with IYT-3—that is, they do not have any common courses. Similarly, NO-3, ES-5, DK-5, MT-4, and MT-6 with other exact similar licenses in unlimited category 2 have a low or very low similarity. Notably, ES-5 is dissimilar to them with a 0 value, except for NO-3. This situation regarding exact similar licenses in terms of classification in category 2 also exists in those in categories 3 and 4. That is, most of them have low to very low similarity levels in terms of courses. There is even no similarity between FR-4 and GB-4, which are the only dissimilarity licenses in category 3.
In the meanwhile, although there are no exact similar licenses among the limited category 2 licenses, licenses having the highest level of course similarity are found here. That is, RYA-1 and IYT-1 with up to 200 GT are not in the same category according to the distance limitations, but they have a high similarity of courses. Furthermore, ES-3, which is in the same category as neither IYT-1 nor RYA-1, is highly similar to RYA-1 and exactly similar to IYT-1. This similarity relationship between them is depicted by a gradual structure in the dendrogram for limited category 2. According to the dendrogram, ES-3 and IYT-1 are linked first with the most similar courses, as well as RYA-1. This means that IYT-1 and RYA-1 are similar to a certain extent. The same dendrogram structure is observed within limited category 3. The most recent connection of IYT-2 to the group of RYA-2, DK-4, and ES-4 is the most similarity shown that it is least similar to this group.
Unlike the dendrograms for limited categories, dendrograms for unlimited categories 1, 2, and 3 have two main clusters. This means that the licenses in these categories are grouped into two main groups in terms of course similarity. It is noted that there is a very low course similarity between these main clusters. In addition, the characteristics of these main clusters differ from each other. Some of them have a gradual structure, while others are composed of subclusters. In category 1, both main clusters have a gradual structure. On the other hand, while in category 2, only one of the main clusters has a gradual connection to each other, such a structure in category 3 is not observed. This gradual structure shows that, except for the first connected licenses, each of the other licenses has a low similarity value with each other, and they are most similar to these two licenses that are connected first. Furthermore, in each category, one of the main clusters contains many more elements than the other. Even in category 3, there are two elements in one of the main clusters. This indicates that only these two elements are very different from the other elements in this category.
In addition, a striking situation regarding each main cluster is that the first element or cluster connected to the cluster formed in the first stage is linked to this cluster at least at a rescaled distance of 10, generally. This is an indication of the low level of similarity between licenses. Only the licenses in the first main cluster in unlimited category 2 differ from the others in this respect. In this cluster, ES-5 is connected to IYT-3, RYA-3, and NO-3, which are equally similar to each other in a close order of about six. In this context, it can be stated that this group has the most similarity among all the licenses.
Only 17 countries were included in the analysis due to a lack of data. However, most of these countries are the leading countries in the sector, and the inclusion of RYA and IYT ensures that the results are representative. In addition, unlike other studies in the literature, course similarities have been determined as quantitative. This is valuable in terms of objectively revealing the general situation. More important, this is the first study in the literature on the classification of licenses and the identification of general categories.
In the study, three tiers have been used to classify the licenses. The proficiency has been chosen as the first tier, and the distance limitation as the second tier. The feature about vessel sizes is covered in the last tier. Of course, vessel sizes could be chosen instead of the distance limitation in the second tier. This classification has been chosen so that it is compatible with merchant vessels. Licenses are divided into two groups as limited and unlimited, depending on their proficiency, similar to watchkeeping officer licenses. As it is known, watchkeeping officer licenses are divided into two as oceangoing and near-coastal. This classification is envisaged to serve as a foundation for the standardization of yacht master’s licenses. In this respect, in addition to the exact similar licenses determined by the classification in the first stage, it has also been determined which of the licenses classified according to the ship tonnage or length can be equivalent to each other. These general categories, which are determined under limited and unlimited competencies, will eliminate the confusing situation in determining licenses that are similar to each other as a category. This is especially important in terms of the harmonization of license categories.
The courses used as criteria in the study have been determined based on the courses of all the licenses considered. Some topics that do not have the same name have been evaluated in appropriate courses. Undoubtedly, other factors should be taken into account to determine the similarity of the training. For example, other important issues regarding the training are the course durations; the pre-course experience required for practical courses such as duration, minimum age, and days at sea; and pre-exam requirements such as sea time and certifications. However, there is a great variation between licenses in these matters as well. Moreover, it is difficult to obtain data on these issues for all evaluated countries. In the meanwhile, if these data on all the considered countries are obtained, their similarities can be examined with the same method for a general evaluation.
In this respect, to harmonize the two licenses with each other in practice, it is necessary to compare them specifically, taking into account all these issues. On the other hand, although this study only evaluates the similarity of the courses, it still provides a general evaluation in terms of similarity. In fact, the generally low-level course of similarity detected in the study can be considered as an indicator of a low level of similarity in other subjects. This finding complies with the results of a previous study in the literature [14], even though only skipper training programs of two countries were compared in this study. Considering all these variations in categories and their similarities, the study revealed the necessity of establishing a standard regarding the classification of licenses and internationally determining the minimum requirements for their education, as in STCW.

5. Conclusions

Forty-one different categories consisting of the proficiencies of the master, officer, chief officer, and master/officer in terms of distance limitations and vessel size are detected in the clustering of licenses for operating yachts. The most commonly used categories in limited master licenses are up to 200 GT in terms of gross tonnage and up to 24 m in terms of lengths. There is no such common use in terms of distance limitations, but up to 12 nm, 20 nm, and 150 nm are more prominent than others. On the other hand, unlimited master licenses categories with at least four licenses are up to 100 GT, up to 200 GT, and up to 500 GT in terms of gross tonnage and up to 24 m in terms of lengths. All other categories are mostly country-specific.
The courses similarity matrices for master categories detected that most countries’ licenses have low to very low similarity levels with each other and with the categories of RYA and IYT. It has been seen that some licenses that are exactly similar to each other as a category do not have any common course. According to the dendrograms, IYT-3, RYA-3, NO-3, and ES-5 clusters in unlimited category 2; ES-3, IYT-1, and RYA-1 clusters in the limited category; and SI-1, US-2, and PH-3 clusters in unlimited category 1 are the most similar licenses clusters. All other licenses that are in the same main/subclusters with these clusters have very low similarities with them.
These great diversities in the licenses of countries for operating yachts, both in terms of categories and courses, revealed by the similarity analysis demonstrate the necessity of a standard for them. In this respect, standardizing license categories will help eliminate the confusion about which license is equivalent to which and harmonize licenses with each other. For this purpose, four general categories under limited and unlimited competencies for similar licenses that can be evaluated in the same category have been determined in this study. It is envisaged that this classification would form a basis for the standardization of the yacht master license categories. Furthermore, internationally, the determination of the minimum training requirements for each category, as in STCW, will improve the quality of education, thus also ensuring maritime safety worldwide. In this regard, it is necessary to conduct studies on this issue by the IMO, in addition to regional initiatives. Based on the education programs of the leading countries, a training program for each category that can be implemented by all countries should be created. In addition, an effective control mechanism should be established. Additionally, it is necessary to carry out academic studies to help the standardization effort. This study can practically serve the authorities as a starting point for the standardization of yacht license categories and training. Future research should focus on identifying the optimum standards for yacht training and how to sustain them.

Author Contributions

Conceptualization, E.G.E.K. and O.O.; methodology, E.G.E.K.; formal analysis, O.O. and T.Ö.; investigation, O.O., T.Ö., E.K., and M.K.; resources, O.O., E. K., and M.K.; writing—original draft preparation, E.G.E.K.; writing—review and editing, E.G.E.K. and O.O.; and visualization, O.O. All authors have read and agreed to the published version of the manuscript.

Funding

This research received no external funding.

Institutional Review Board Statement

Not applicable.

Data Availability Statement

Not applicable.

Conflicts of Interest

The authors declare no conflict of interest.

Appendix A

Table A1. License names and codes used for the countries.
Table A1. License names and codes used for the countries.
Country NameLicense CodeLicense Name
AustraliaAU-1Watchkeeper deck less than 3000 GT (yachts)
AU-2Chief mate less than 3000 GT (yachts)
AU-3Master less than 500 GT (yachts)
AU-4Master less than 3000 GT (yachts)
BelgiumBE-1Officer Commercial Yachting up to 200 GT/2.5—24 m up to 30 NM
BE-2Master Commercial Yachting up to 200 GT/2.5—24 m up to 30 NM
BE-3Officer Commercial Yachting up to 500 GT/up to 200 NM
BE-4Master Commercial Yachting up to 500 GT/up to 200 NM
BE-5Officer Unlimited Commercial Yachting up to 500 GT
BE-6Master Unlimited Commercial Yachting up to 500 GT
CroatiaHR-1Boat Operator License Category A
HR-2Boat Operator License Category B
HR-3Boat Operator License Category C
HR-4Yacht Master Category A (up to 100 GT)
HR-5Yacht Master Category B (up to 500 GT)
DenmarkDK-1Masters of Powerboats
DK-2Proficiency in Yachting
DK-3Proficiency in Yachting (motor operation)
DK-4Yacht Master, 3rd class
DK-5Yacht Master, 1st class
FranceFR-1Sailboat Master up to 200 GT
FR-2Yacht Master up to 200 GT
FR-3Yacht Officer up to 500 GT
FR-4Yacht Master up to 500 GT
FR-5Yacht Master up to 3000 GT
GermanyDE-1Sports Coast Ship License (SKS)
DE-2Sports Lake Ship License (SSS)
DE-3Sport Ocean Ship License (SHS)
ItalyIT-1Navigation License within 12 miles Category A
IT-2Navigation License without limits Category A
IT-3License for the Pleasure Crafts Category B
MaltaMT-1Boatman
MT-2Boatmaster Grade 2
MT-3Boatofficer Grade 1/Mate (Restricted)
MT-4Boatmaster Grade 1/Mate (Restricted)
MT-5Mate (Restricted)
MT-6Master (Restricted)
MT-7Master
Marshall IslandsMH-1Master (Yacht)—500 Gross Ton
MH-2Master (Yacht)—350 Gross Ton
MH-3Master (Yachts)—Unlimited
NorwayNO-1Boating License
NO-2Recreational Craft Operators D5L
NO-3Recreational Craft Operators Worldwide D5LA
PhilippinesPH-1Boat Captain 1
PH-2Boat Captain 2
PH-3Boat Captain 3
PH-4Minor Captain
PH-5Major Captain
SloveniaSI-1Motorboat Sailor (up to 100 GT)
SI-2Master and Officer (up to 200 GT)
SI-3Yacht Master (up to 500 GT)
SpainES-1Navigation License
ES-2Basic Navigation Master
ES-3Pleasure Craft Master
ES-4Yacht Master Limited
ES-5Yacht Master
TurkiyeTR-1Yacht Master up to 149 GT
TR-2Yacht Master up to 499 GT
TR-3Yacht Master Unlimited
United Arab EmiratesAE-1Commercial marine craft driving license—up to 12 m
AE-2Commercial marine crafts driving license—up to 24 m
AE-3Commercial marine crafts driving license—exceeding 24 m
United KingdomGB-1MCA Master (less than 200 GT)
GB-2OOW (less than 3000 GT)
GB-3Chief Mate (less than 3000 GT)
GB-4Master (less than 500 GT)
GB-5Master (less than 3000 GT)
United States of AmericaUS-1Mate/Master (Oceans or Near Coastal—less than 200 GT)
US-2Master (Near Coastal—less than 100 GT)
US-3Master (Oceans or Near Coastal—Limited Tonnage)
US-4Mate (Oceans or Near Coastal—Limited Tonnage)
US-5Master/Chief Mate (Oceans or Near Coastal—Unlimited Tonnage)
US-6Second Mate/Third Mate (Oceans or Near Coastal—Unlimited Tonnage)
International Yacht Training Worldwide *IYT-1Master of Yachts Coastal
IYT-2Master of Yachts Limited
IYT-3Master of Yachts Unlimited
Royal Yachting Association *RYA-1Yacht Master Coastal
RYA-2Yacht Master Offshore
RYA-3Yacht Master Ocean
* International organizations.
Figure A1. Tree showing the classification of licenses based on proficiency, distance limitation, and vessel size.

References

  1. Wadhwani, P.; Saha, P. Yacht Market Size & Share Analysis, 2021–2027 Industry Report. Available online: https://www.gminsights.com/industry-analysis/yacht-market# (accessed on 7 May 2022).
  2. Tourism Today the Luxury Yacht Industry Was in High Demand in the Pandemic. Available online: https://www.tourismtoday.net/pandemide-luks-yat-sektoru-yogun-talep-gordu (accessed on 26 March 2021).
  3. Łapko, A.; Hącia, E.; Lučić, L. Nautical Tourism in Croatia and the COVID-19 Pandemic. Eur. Res. Stud. 2021, 24, 308–319. [Google Scholar] [CrossRef]
  4. Łapko, A.; Hącia, E.; Strulak-Wójcikiewicz, R.; Çınar, K.; Panai, E.; Lučić, L. Eco-Friendly Tourism Decision Making during COVID-19—Sailing Tourism Example. Sustainability 2021, 14, 134. [Google Scholar] [CrossRef]
  5. Grand View Research Yacht Market Size, Share, Trends & Growth Report 2030. Available online: https://www.grandviewresearch.com/industry-analysis/yacht-market (accessed on 12 June 2022).
  6. Ozbey, T. Planning of Yacht Master in Terms of Employment. Ph.D. Thesis, Istanbul University-Cerrahpasa, Istanbul, Turkey, 2020. [Google Scholar]
  7. Erol, S.; Başar, E. The Analysis of Ship Accident Occurred in Turkish Search and Rescue Area by Using Decision Tree. Marit. Policy Manag. 2015, 42, 377–388. [Google Scholar] [CrossRef]
  8. Ryan, K.M.; Nathanson, A.T.; Baird, J.; Wheelhouse, J. Injuries and Fatalities on Sailboats in the United States 2000–2011: An Analysis of US Coast Guard Data. Wilderness Environ. Med. 2016, 27, 10–18. [Google Scholar] [CrossRef] [PubMed]
  9. Emecen Kara, E. Risk Assessment in the Istanbul Strait Using Black Sea MOU Port State Control Inspections. Sustainability 2016, 8, 390. [Google Scholar] [CrossRef]
  10. IYT Worldwide Government Approvals. Available online: https://www.iytworld.com/about-us/government-approvals/ (accessed on 8 April 2021).
  11. Ziarati, M.; Ziarati, R.; Acar, U. Removing Barriers to Mobility of Seafarers. In Proceedings of the IMLA21 Conference, St John’s, NL, Canada, 9–12 October 2013. [Google Scholar]
  12. TRECVET TRECVET Project. Available online: http://www.trecvet.eu/ (accessed on 26 February 2021).
  13. TCC-SCV TCC-SCV Project. Available online: http://www.tcc-scv.eu/ (accessed on 1 March 2021).
  14. Mišković, D.; Mohović, Đ.; Rudan, I. Comparison of Training Qualifications Programs, for Operating Boats and Yachts, Which Are Not Covered by STCW Convention in the United Kingdom and the Republic of Croatia. NAŠE MORE Znan. Časopis More Pomor. 2017, 64, 26–32. [Google Scholar] [CrossRef]
  15. Iussich, L.; Mohović, Đ. Comparison of Domestic and Foreign Skippers/Yachtmasters at Work in the Republic of Croatia. Pomor. Zb. 2020, 58, 125–135. [Google Scholar] [CrossRef]
  16. Emecen Kara, E.G.; Okşaş, O.; Kara, G. The Similarity Analysis of Port State Control Regimes Based on the Performance of Flag States. Proc. Inst. Mech. Eng. Part M J. Eng. Marit. Environ. 2020, 234, 558–572. [Google Scholar] [CrossRef]
  17. Everitt, B.S.; Landau, S.; Leese, M.; Stahl, D. Cluster Analysis, 5th ed.; John Wiley and Sons Ltd.: London, UK, 2011. [Google Scholar]
  18. USCG Checklist NMC. Available online: https://www.dco.uscg.mil/nmc/checklist/ (accessed on 7 April 2021).
  19. MIA Philippines MARINA Circulars—Maritime Industry Authority Philippines. Available online: https://marina.gov.ph/memorandum-circulars/ (accessed on 15 April 2021).
  20. FOD Mobiliteit Belgium Pleziervaart. Available online: https://mobilit.belgium.be/nl/scheepvaart/pleziervaart (accessed on 19 March 2021).
  21. Norwegian Maritime Authority Læreplaner for Fritidsskippersertifikat D5L/D5LA—Sjøfartsdirektoratet. Available online: https://www.sdir.no/veiledninger/gjeldende-lareplaner-d5la/ (accessed on 18 March 2021).
  22. Uradni List Slovenia Pravilnik o Nazivih in Pooblastilih Pomorščakov. Available online: http://www.pisrs.si/Pis.web/pregledPredpisa?id=PRAV6090 (accessed on 7 April 2021).
  23. Narodne Novine Croatia Pravilnik o Brodicama, Čamcima i Jahtama. Available online: https://narodne-novine.nn.hr/clanci/sluzbeni/2020_01_13_223.html (accessed on 7 April 2021).
  24. UAB Turkiye Gemiadamları ve Kılavuz Kaptanlar Eğitim ve Sınav Yönergesi. Available online: https://denizcilik.uab.gov.tr/uploads/pages/gemiadamlari-sinav-merkezi/gkkes.pdf (accessed on 14 April 2021).
  25. DMCA Marine Driving License Dubai Maritime City Authority. Available online: https://dmca.ae/en/Services/marinecraftcrewlicensinge.aspx#ra1 (accessed on 7 April 2021).
  26. AMSA Yachting Qualifications Australian Maritime Safety Authority. Available online: https://www.amsa.gov.au/qualifications-training/international-qualifications#collapseArea330 (accessed on 7 April 2021).
  27. Deutscher Segler-Verband Führerscheine Und Funkzeugnisse. Available online: https://www.sportbootfuehrerscheine.org/fuehrerscheine-funk/ (accessed on 7 April 2021).
  28. MIMS Italy Patenti Nautiche|Ministero Delle Infrastrutture e Della Mobilità Sostenibili. Available online: https://www.mit.gov.it/temi/patenti-mezzi-abilitazioni/patenti-nautiche (accessed on 15 April 2021).
  29. Ministère de la Mer France Formation Professionnelle Maritime. Available online: https://www.mer.gouv.fr/formation-professionnelle-maritime (accessed on 7 April 2021).
  30. Maritime Administrator Republic of the Marshall Islands Requirements for Seafarer Certification. Available online: www.register-iri.com (accessed on 7 April 2021).
  31. Transport Malta Yachting in Malta—Transport Malta. Available online: https://www.transport.gov.mt/maritime/local-waters/maritime-leisure-activities/yachting-in-malta-90 (accessed on 4 April 2021).
  32. DMA Training Requirements|Danish Maritime Authority. Available online: https://dma.dk/recreational-and-school-sailing/training-programmes-and-personal-certificates/training-requirements (accessed on 7 April 2022).
  33. MCA Maritime and Coastguard Agency, UK Seafarer Careers. Available online: https://www.gov.uk/guidance/uk-seafarer-careers-training-provision-and-information (accessed on 27 March 2021).
  34. IYT Worldwide Superyacht Training Courses. Available online: https://www.iytworld.com/courses/course-types/superyacht/ (accessed on 7 April 2022).
  35. RYA Certificates of Competence. Available online: https://www.rya.org.uk/training/certificates-of-competence (accessed on 26 March 2021).
  36. Ministerio de Transportes Spain Títulos. Available online: https://www.mitma.gob.es/marina-mercante/titulaciones/titulaciones-de-recreo/titulos/titulaciones-nauticasde-recreoexistentes (accessed on 7 April 2021).
  37. Kaufman, L.; Rousseeuw, P.J. Finding Groups in Data: An Introduction to Cluster Analysis; John Wiley & Sons: Hoboken, NJ, USA, 2009; ISBN 0470317485. [Google Scholar]
  38. Wierzchoń, S.T.; Kłopotek, M.A. Cluster Analysis. In Modern Algorithms of Cluster Analysis; Studies in Big Data; Springer International Publishing: Cham, Switzerland, 2018; Volume 34, pp. 9–66. ISBN 978-3-319-69307-1. [Google Scholar]
  39. Bacher, J.; Pöge, A.; Wenzig, K. Clusteranalyse; Oldenbourg Wissenschaftsverlag: Munich, Germany, 2010; ISBN 9783486710236. [Google Scholar]
  40. Norusis, M.J. Cluster Analysis, Chapter 17. In IBM SPSS Statistics 19 Statistical Procedures Companion; Prentice Hall: Upper Saddle River, NJ, USA, 2011; pp. 361–391. ISBN 9780803923768. [Google Scholar]
Publisher’s Note: MDPI stays neutral with regard to jurisdictional claims in published maps and institutional affiliations.

Article Metrics

Citations

Article Access Statistics

Multiple requests from the same IP address are counted as one view.