Influence of Tillage and Cropping Systems on Soil Properties and Crop Performance under Semi-Arid Conditions
Abstract
1. Introduction
2. Materials and Methods
2.1. Experimental Conditions and Agricultural Management
2.2. Determination of Soil Parameters
2.3. Crop Traits Measurement
2.4. Data Analysis
3. Results
3.1. Soil Nutrients
3.2. Bulk Density
3.3. Water Infiltration Rate
3.4. Soil Moisture
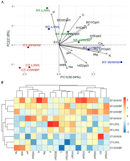
3.5. Relationship among Applied Tillage Cropping Systems and Soil Properties
3.6. Crop Performance
4. Discussion
5. Conclusions
Supplementary Materials
Author Contributions
Funding
Institutional Review Board Statement
Informed Consent Statement
Data Availability Statement
Acknowledgments
Conflicts of Interest
References
- Lopez-Bellido, L. Mediterranean cropping systems. Mediterr. Crop. Syst. 1992, 18, 311–356. [Google Scholar]
- El-Sanatawy, A.M.; El-Kholy, A.S.M.; Ali, M.M.A.; Awad, M.F.; Mansour, E. Maize seedling establishment, grain yield and crop water productivity response to seed priming and irrigation management in a mediterranean arid environment. Agronomy 2021, 11, 756. [Google Scholar] [CrossRef]
- Parras-Alcántara, L.; Díaz-Jaimes, L.; Lozano-García, B. Organic farming affects C and N in soils under olive groves in Mediterranean areas. Land Degrad. Dev. 2013, 26, 800–806. [Google Scholar] [CrossRef]
- Montgomery, D.R. Soil erosion and agricultural sustainability. Proc. Natl. Acad. Sci. USA 2007, 104, 13268–13272. [Google Scholar] [CrossRef] [PubMed]
- Moustafa, E.S.A.; El-Sobky, E.-S.E.A.; Farag, H.I.A.; Yasin, M.A.T.; Attia, A.; Rady, M.O.A.; Awad, M.F.; Mansour, E. Sowing date and genotype influence on yield and quality of dual-purpose barley in a salt-affected arid region. Agronomy 2021, 11, 717. [Google Scholar] [CrossRef]
- Bouzza, A. Water Conservation in Wheat Rotations under Several Management and Tillage Systems in Semiarid Areas. Ph.D. Thesis, University of Nebraska, Lincoln, NE, USA, 1990. Available online: https://www.proquest.com/openview/e83e35a1a9255301d5fad5de87f05c1d/1.pdf?pq-origsite=gscholar&cbl=18750&diss=y (accessed on 20 June 2022).
- Abd El-Mageed, T.A.; Belal, E.E.; Rady, M.O.A.; Abd El-Mageed, S.A.; Mansour, E.; Awad, M.F.; Semida, W.M. Acidified Biochar as a soil amendment to drought stressed (Vicia faba L.) plants: Influences on growth and productivity, nutrient status, and water use efficiency. Agronomy 2021, 11, 1290. [Google Scholar] [CrossRef]
- Mansour, E.; Mahgoub, H.A.M.; Mahgoub, S.A.; El-Sobky, E.-S.E.A.; Abdul-Hamid, M.I.; Kamara, M.M.; AbuQamar, S.F.; El-Tarabily, K.A.; Desoky, E.-S.M. Enhancement of drought tolerance in diverse Vicia faba cultivars by inoculation with plant growth-promoting rhizobacteria under newly reclaimed soil conditions. Sci. Rep. 2021, 11, 24142. [Google Scholar] [CrossRef]
- Swailam, M.A.; Mowafy, S.A.E.; El-Naggar, N.Z.A.; Mansour, E. Agronomic responses of diverse bread wheat genotypes to phosphorus levels and nitrogen forms in a semiarid environment. Sabrao J. Breed. Genet. 2021, 53, 592–608. [Google Scholar] [CrossRef]
- Carter, M.R. A Review of conservation tillage strategies for humid temperate regions. Soil Tillage Res. 1994, 31, 289–301. [Google Scholar] [CrossRef]
- Fanigliulo, R.; Pochi, D.; Servadio, P. Conventional and conservation seedbed preparation systems for wheat planting in silty-clay soil. Sustainability 2021, 13, 6506. [Google Scholar] [CrossRef]
- Meyer-Aurich, A.; Janovicek, K.; Deen, W.; Weersink, A. Impact of tillage and rotation on yield and economic performance in corn-based cropping systems. Agron. J. 2006, 98, 1204–1212. [Google Scholar] [CrossRef]
- Mansour, E.; Moustafa, E.S.A.; Abdul-Hamid, M.I.E.; Ash-shormillesy, S.M.A.I.; Merwad, A.-R.M.A.; Wafa, H.A.; Igartua, E. Field responses of barley genotypes across a salinity gradient in an arid Mediterranean environment. Agric. Water Manag. 2021, 258, 107206. [Google Scholar] [CrossRef]
- Mrabet, R. No-Tillage farming: Renewing harmony between soils and crops in semiarid Morocco. In Proceedings of the Third International Conference on Land Degradation (ICLD3) and Meeting of the IUSS Subcommission C–Soil and Water Conser-Vation, Rio de Janeiro, Brazil, 17–21 September 2001; pp. 17–21. [Google Scholar]
- Singh, S.K.; Patra, A.; Chand, R.; Jatav, H.S.; Luo, Y.; Rajput, V.D.; Sehar, S.; Attar, S.K.; Khan, M.A.; Jatav, S.S.; et al. Surface seeding of wheat: A sustainable way towards climate resilience agriculture. Sustainability 2022, 14, 7460. [Google Scholar] [CrossRef]
- Hassan, H.H.; El-sobky, E.S.E.; Mansour, E.; El-kholy, A.S.; Ullah, H.; Datta, A. Influence of preceding crop and tillage system on forage yield and quality of selected summer grass and legume forage crops under arid conditions. J. Integr. Agric. 2022, 21, 2–17. [Google Scholar] [CrossRef]
- Havlin, J.L.; Kissel, D.E.; Maddux, L.D.; Claassen, M.M.; Long, J.H. Crop rotation and tillage effects on soil organic carbon and nitrogen. Soil Sci. Soc. Am. J. 1990, 54, 448–452. [Google Scholar] [CrossRef]
- Lai, R. Conservation tillage for sustainable agriculture: Tropics versus temperate environments. Adv. Agron. 1989, 42, 85–197. [Google Scholar]
- Lahmar, R. Opportunités et limites de l’agriculture de conservation en Méditerranée. Les enseignements du projet KASSA. Options Méditerranéennes Série A 2007, 69, 11–18. [Google Scholar]
- Batey, T.; McKenzie, D.C. Soil compaction: Identification directly in the field. Soil Use Manag. 2006, 22, 123–131. [Google Scholar] [CrossRef]
- Mrabet, R. No-tillage agriculture in West Asia and North Africa. In Rained Farming System; Springer: Dordrecht, The Netherlands, 2011; pp. 1015–1042. [Google Scholar]
- Desoky, E.-S.M.; Mansour, E.; Yasin, M.A.T.; El-Sobky, E.-S.E.A.; Rady, M.M. Improvement of drought tolerance in five different cultivars of Vicia faba with foliar application of ascorbic acid or silicon. Span. J. Agric. Res. 2020, 18, e0802. [Google Scholar] [CrossRef]
- Kassam, A.; Friedrich, T.; Derpsch, R. Global spread of Conservation Agriculture. Int. J. Environ. Sci. 2018, 76, 1–23. [Google Scholar] [CrossRef]
- Vadon, B.; Lamouchi, L.; Elmay, S.; Maghfour, A.; Mahnane, S.; Benaouda, H.; Elgharras, O. Organisations paysannes: Un levier pour développer l’agriculture de conservation au Maghreb. Options Méditerranéennes Série A 2006, 69, 87–99. [Google Scholar]
- Djouadi, K.; Mekliche, A.; Dahmani, S.; Ladjiar, N.I.; Abid, Y.; Silarbi, Z.; Hamadache, A.; Pisante, M. Durum wheat yield and grain quality in early transition from conventional to conservation tillage in semi-arid Mediterranean conditions. Agriculture 2021, 11, 711. [Google Scholar] [CrossRef]
- Chennafi, H.; Aïdaoui, A.; Bouzerzour, H.; Saci, A. Yield response of durum wheat (Triticum durum Desf.) cultivar waha to deficit irrigation under semi arid growth conditions. Asian J. Plant Sci. 2006, 5, 1015–1042. [Google Scholar] [CrossRef]
- Houria, C. Decadal evaluation of durum wheat water requirements to improve rainfed agriculture under semi-arid conditions. Energy Procedia 2012, 18, 896–904. [Google Scholar] [CrossRef]
- Kourougli, S.; Aït Ouali, A. Etude de l’effet des trois systèmes de culture et du précédent cultural sur le comportement du sol et de la culture de blé tendre (Triticum aestivum, L.). In Mémoire d’ingénieur d’état; Département des Sciences Agronomiques, UFAS Sétif: Sétif, Algerie, 2010. [Google Scholar]
- Horwitz, W.; Latimer, G.W. Official Methods of Analytical Chemistryof AOAC International, 17th ed.; AOAC International: Gaithersburg, MD, USA, 2005. [Google Scholar]
- Munro, D.C.; Cutcliffe, J.A. Available soil potassium and fertilizer potassium for Brussels sprouts. Can. J. Plant Sci. 1971, 51, 197–200. [Google Scholar] [CrossRef]
- Ellerbrock, R.H.; Gerke, H.H.; Bachmann, J.; Goebel, M.O. Composition of organic matter fractions for explaining wettability of three forest soils. SSSAJ 2005, 69, 57–66. [Google Scholar] [CrossRef]
- Kargas, G.; Chatzigiakoumis, I.; Kollias, A.; Spiliotis, D.; Kerkides, P. An Investigation of the relationship between the electrical conductivity of the soil saturated paste extract ECe with the respective values of the mass soil/water ratios 1: 1 and 1: 5 (EC1: 1 and EC1: 5). Multidiscip. Digit. Publ. Inst. Proc. 2018, 2, 661. [Google Scholar]
- Mclean, E.O. Soil pH and lime requirement. In Methods of Soil Analysis, Part II, 2nd ed.; Page, A.L., Ed.; ASA Monograph: Madison, WI, USA, 1982; pp. 199–223. [Google Scholar]
- Baize, D. Guide Des Analyses En Pédologie; INRA: Paris, France, 2000. [Google Scholar]
- Colombani, J.; Lamagat, J.P.; Thiebaux, J. Mesure de la perméabilité des sols en place: Un nouvel appareil pour la méthode Muntz une extension de la méthode porchet aux sols hétérogènes. Hydrol. Sci. J. 1973, 17, 197–235. [Google Scholar] [CrossRef]
- Lê, S.; Josse, J.; Husson, F. FactoMineR: An R package for multivariate analysis. J. Stat. Softw. 2008, 25, 1–18. [Google Scholar] [CrossRef]
- Kolde, M.R. Package ‘pheatmap’. R Package, 1. Available online: https://cran.microsoft.com/snapshot/2018-06-22/web/packages/pheatmap/pheatmap.pdf (accessed on 28 August 2022).
- Malobane, M.E.; Nciizah, A.D.; Mudau, F.N.; Wakindiki, I.I.C. Tillage, crop rotation and crop residue management effects on nutrient availability in a sweet sorghum-based cropping system in marginal soils of south Africa. Agronomy 2020, 10, 776. [Google Scholar] [CrossRef]
- Nouri, A.; Lee, J.; Yin, X.; Tyler, D.; Jagadamma, S.; Arelli, P. Soil physical properties and soybean yield as influenced by long-term tillage systems and cover cropping in the midsouth USA. Sustainability 2018, 10, 4696. [Google Scholar] [CrossRef]
- Desoky, E.-S.M.; Mansour, E.; El-Sobky, E.-S.E.A.; Abdul-Hamid, M.I.; Taha, T.F.; Elakkad, H.A.; Arnaout, S.M.A.I.; Eid, R.S.M.; El-Tarabily, K.A.; Yasin, M.A.T. Physio-biochemical and agronomic responses of faba beans to exogenously applied nano-silicon under drought stress conditions. Front. Plant Sci. 2021, 12, 637783. [Google Scholar] [CrossRef] [PubMed]
- Alonso Baez, A.; Aguirre Medina, J. Effecto de la labranza de conservacion sobre las propiedades del suelo. Terra Latinoam. 2011, 29, 113–121. [Google Scholar]
- Attia, A.; El-Hendawy, S.; Al-Suhaibani, N.; Tahir, M.U.; Mubushar, M.; Vianna, M.d.S.; Ullah, H.; Mansour, E.; Datta, A. Sensitivity of the DSSAT model in simulating maize yield and soil carbon dynamics in arid Mediterranean climate: Effect of soil, genotype and crop management. Field Crops Res. 2021, 260, 107981. [Google Scholar] [CrossRef]
- Mansour, E.; Merwad, A.M.A.; Yasin, M.A.T.; Abdul-Hamid, M.I.E.; El-Sobky, E.E.A.; Oraby, H.F. Nitrogen use efficiency in spring wheat: Genotypic variation and grain yield response under sandy soil conditions. J. Agric. Sci. 2017, 155, 1407–1423. [Google Scholar] [CrossRef]
- Khorami, S.S.; Kazemeini, S.A.; Afzalinia, S.; Gathala, M.K. Changes in soil properties and productivity under different tillage practices and wheat genotypes: A short-term study in Iran. Sustainability 2018, 10, 3273. [Google Scholar] [CrossRef]
- Triplett, G.B., Jr.; Dick, W.A. No-Tillage crop production: A revolution in agriculture! Agron. J. 2008, 100, S-153–S-165. [Google Scholar] [CrossRef]
- Volke-Haller, V.H.; Ramírez-Barrientos, C.E.; Figueroa-Sandoval, B.; Ordaz-Chaparro, V.M. Efecto del sistema de labranza cero en un vertisol. Terra Latinoam. 2006, 24, 109–118. [Google Scholar]
- Galantini, J.A.; Suñer, L.; Iglesias, J.O. Sistemas de labranza en el sudoeste bonaerense: Efectos de largo plazo sobre las formas de fósforo en el suelo. Rev. Investig. Agropecu. RIA–INTA 2007, 36, 63–81. [Google Scholar]
- Martínez, E.; Fuentes, J.-P.; Pino, V.; Silva, P.; Acevedo, E. Chemical and biological properties as affected by no-tillage and conventional tillage systems in an irrigated Haploxeroll of Central Chile. Soil Tillage Res. 2013, 126, 238–245. [Google Scholar] [CrossRef]
- Dimanche, P.H. Impacts de Différents Itinéraires Techniques du Travail du sol sur la Dégradation des sols Argileux dans la Région de Meknes (Maroc). Ph.D. Thesis, Université Catholique de Louvain (UCL), Louvain-la-Neuve, Belgium, 1997. [Google Scholar]
- Munkholm, L.J.; Heck, R.J.; Deen, B. Long-term rotation and tillage effects on soil structure and crop yield. Soil Tillage Res. 2013, 127, 85–91. [Google Scholar] [CrossRef]
- Sasal, M.C.; Andriulo, A.E.; Taboada, M.A. Soil porosity characteristics and water movement under zero tillage in silty soils in Argentinian Pampas. Soil Tillage Res. 2006, 87, 9–18. [Google Scholar] [CrossRef]
- Sokolowski, A.C.; Prack McCormick, B.; De Grazia, J.; Wolski, J.E.; Rodríguez, H.A.; Rodríguez-Frers, E.P.; Gagey, M.C.; Debelis, S.P.; Paladino, I.R.; Barrios, M.B. Tillage and no-tillage effects on physical and chemical properties of an argiaquoll soil under long-term crop rotation in Buenos Aires, Argentina. Int. Soil Water Conserv. Res. 2020, 8, 185–194. [Google Scholar] [CrossRef]
- Amami, R.; Ibrahimi, K.; Sher, F.; Milham, P.; Ghazouani, H.; Chehaibi, S.; Hussain, Z.; Iqbal, H.M.N. Impacts of different tillage practices on soil water infiltration for sustainable agriculture. Sustainability 2021, 13, 3155. [Google Scholar] [CrossRef]
- Botta, G.F.; Tolon-Becerra, A.; Lastra-Bravo, X.; Tourn, M. Tillage and traffic effects (planters and tractors) on soil compaction and soybean (Glycine max L.) yields in Argentinean pampas. Soil Tillage Res. 2010, 110, 167–174. [Google Scholar] [CrossRef]
- Fabrizzi, K.P.; Garcıía, F.O.; Costa, J.L.; Picone, L.I. Soil water dynamics, physical properties and corn and wheat responses to minimum and no-tillage systems in the southern Pampas of Argentina. Soil Tillage Res. 2005, 81, 57–69. [Google Scholar] [CrossRef]
- Mondal, S.; Chakraborty, D.; Das, T.K.; Shrivastava, M.; Mishra, A.K.; Bandyopadhyay, K.K.; Aggarwal, P.; Chaudhari, S.K. Conservation agriculture had a strong impact on the sub-surface soil strength and root growth in wheat after a 7-year transition period. Soil Tillage Res. 2019, 195, 104385. [Google Scholar] [CrossRef]
- Manso, M.L.; Studdert, G.A.; Forján, H.J.; San Martino, S. Efecto de sistemas de labranza contrastantes sobre algunas propiedades de un molisol de tres arroyos bajo distintos usos previos. Rev. Fac. Cienc. Agrar. Univ. Nac. Cuyo 2012, 44, 85–99. [Google Scholar]
- Mondal, S.; Chakraborty, D. Global meta-analysis suggests that no-tillage favourably changes soil structure and porosity. Geoderma 2022, 405, 115443. [Google Scholar] [CrossRef]
- Ramírez Pisco, R.; Taboada, M.A.; Gil, R. Efectos a largo plazo de la labranza convencional y la siembra directa sobre las propiedades físicas de un Argiudol típico de la Pampa ondulada Argentina. Rev. Fac. Nac. Agron. Medellín 2006, 59, 3237–3256. [Google Scholar]
- Mangalassery, S.; Sjögersten, S.; Sparkes, D.L.; Sturrock, C.J.; Craigon, J.; Mooney, S.J. To what extent can zero tillage lead to a reduction in greenhouse gas emissions from temperate soils? Sci. Rep. 2014, 4, 1–8. [Google Scholar] [CrossRef] [PubMed]
- Lawrence, P.A.; Radford, B.J.; Thomas, G.A.; Sinclair, D.P.; Key, A.J. Effect of tillage practices on wheat performance in a semi-arid environment. Soil Tillage Res. 1994, 28, 347–364. [Google Scholar] [CrossRef]
- Wang, S.; Wang, H.; Hafeez, M.B.; Zhang, Q.; Yu, Q.; Wang, R.; Wang, X.; Li, J. No-tillage and subsoiling increased maize yields and soil water storage under varied rainfall distribution: A 9-year site-specific study in a semi-arid environment. Field Crops Res. 2020, 255, 107867. [Google Scholar] [CrossRef]
- Abdellaoui, Z.; Teskrat, H.; Belhadj, A.; Zaghouane, O. Étude comparative de l’effet du travail conventionnel, semis direct ettravail minimum sur le comportement d’une culture de blé dur dans la zone subhumide. Options Méditerranéennes Série A 2011, 96, 71–87. Available online: http://om.ciheam.org/article.php?IDPDF=801420 (accessed on 20 August 2022).
- Boone, F.R.; Veen, B.W. Mechanisms of Crop Responses to Soil Compaction. Dev. Agric. Eng. 1994, 11, 237–264. [Google Scholar]
- Martínez, E.; Fuentes, J.-P.; Silva, P.; Valle, S.; Acevedo, E. Soil physical properties and wheat root growth as affected by no tillage and conventional tillage systems in a Mediterranean environment of Chile. Soil Tillage Res. 2008, 99, 232–244. [Google Scholar] [CrossRef]
- Lal, R.; Eckert, D.J.; Fausey, N.R.; Edwards, W.M. Conservation Tillage in Sustainable Agriculture. In Sustainable Agricultural Systems; CRC Press: Boca Raton, FL, USA, 1990. [Google Scholar]
- Shirani, H.; Hajabbasi, M.A.; Afyuni, M.; Hemmat, A. Effects of Farmyard Manure and Tillage Systems on Soil Physical Properties and Corn Yield in Central Iran. Soil Tillage Res. 2002, 68, 101–108. [Google Scholar] [CrossRef]

| Studied Factor | N | P | K | C | Na | Ca | Mg | pH | EC | |
|---|---|---|---|---|---|---|---|---|---|---|
| Tillage System (T) | ||||||||||
| No-tillage (NT) | 0.110 | 38.20 a | 206.2 b | 39.6 a | 0.16 | 32.83 a | 1.09 a | 7.91 | 114.0 | |
| Reduced tillage (RT) | 0.111 | 35.45 b | 214.4 a | 38.0 a | 0.18 | 33.66 a | 1.08 a | 7.88 | 114.2 | |
| Conventional tillage (CT) | 0.108 | 33.78 b | 202.2 b | 28.7 b | 0.18 | 31.55 b | 1.01 b | 7.88 | 115.2 | |
| Cropping system (CS) | ||||||||||
| Wheat/wheat/wheat (W/W/W) | 0.111 | 35.02 b | 212.0 | 35.5 | 0.16 b | 33.33 | 1.10 a | 7.89 | 117.7 | |
| Lentil/wheat/lentil (L/W/L) | 0.108 | 38.35 a | 203.5 | 37.6 | 0.16 b | 32.46 | 1.02 b | 7.88 | 110.2 | |
| Oat/wheat/barley-pea (O/W/BP) | 0.110 | 34.07 b | 207.4 | 33.1 | 0.20 a | 32.26 | 1.06 ab | 7.90 | 115.5 | |
| Interaction (T × CS) | ||||||||||
| NT | W/W/W | 0.110 ab | 34.65 c | 210.4 | 40.3 | 0.15 | 32.46 ab | 1.16 a | 7.96 a | 111 bc |
| L/W/L | 0.110 ab | 45.50 a | 200.9 | 40.0 | 0.15 | 32.27 ab | 0.99 c | 7.87 bc | 114 bc | |
| O/W/BP | 0.110 ab | 34.45 c | 207.4 | 38.5 | 0.18 | 33.77 ab | 1.11 ab | 7.92 ab | 117 abc | |
| RT | W/W/W | 0.115 a | 34.05 c | 224.1 | 33.5 | 0.18 | 35.45 a | 1.18 a | 7.90 ab | 112 bc |
| L/W/L | 0.105 b | 38.75 b | 206.5 | 42.0 | 0.16 | 32.46 ab | 1.02 bc | 7.87 bc | 110 bc | |
| O/W/BP | 0.115 a | 33.55 cd | 212.7 | 38.5 | 0.21 | 33.08 ab | 1.05 bc | 7.88 bc | 120 ab | |
| CT | W/W/W | 0.110 ab | 36.35 bc | 201.5 | 32.7 | 0.14 | 32.09 ab | 0.96 c | 7.83 c | 130 a |
| L/W/L | 0.110 ab | 30.80 d | 203.0 | 30.9 | 0.17 | 32.63 ab | 1.04 bc | 7.91 ab | 106 c | |
| O/W/BP | 0.105 b | 34.20 c | 202.0 | 22.4 | 0.22 | 29.92 c | 1.03 bc | 7.91 ab | 109 bc | |
| ANOVA | df | p-Value | ||||||||
| Tillage system (T) | 2 | 0.168 | <0.001 | 0.005 | 0.002 | 0.302 | 0.003 | 0.013 | 0.136 | 0.964 |
| Crop System (CS) | 2 | 0.168 | <0.001 | 0.054 | 0.289 | 0.029 | 0.123 | 0.026 | 0.493 | 0.158 |
| T × CS | 4 | 0.020 | <0.001 | 0.224 | 0.252 | 0.624 | 0.007 | 0.005 | 0.013 | 0.026 |
| Studied Factor | BD1-Dpt1 | BD1-Dpt2 | BD2-Dpt1 | BD2-Dpt2 | WIR | |
|---|---|---|---|---|---|---|
| Tillage System (T) | ||||||
| NT | 1.40 a | 1.32 | 1.33 a | 1.32 | 30.3 b | |
| RT | 1.36 a | 1.36 | 1.29 b | 1.31 | 36.7 ab | |
| CT | 1.24 b | 1.32 | 1.27 b | 1.26 | 42.9 a | |
| Cropping system (CS) | ||||||
| W/W/W | 1.32 | 1.35 | 1.30 | 1.30 | 39.1 b | |
| L/W/L | 1.30 | 1.31 | 1.31 | 1.30 | 28.3 b | |
| O/W/BP | 1.37 | 1.33 | 1.28 | 1.31 | 42.4 a | |
| Interaction (T × CS) | ||||||
| NT | W/W/W | 1.35 | 1.41 | 1.34 | 1.34 | 14.9 c |
| L/W/L | 1.40 | 1.26 | 1.38 | 1.34 | 39.0 b | |
| O/W/BP | 1.45 | 1.28 | 1.29 | 1.28 | 37.1 b | |
| RT | W/W/W | 1.35 | 1.31 | 1.30 | 1.30 | 66.9 a |
| L/W/L | 1.35 | 1.39 | 1.29 | 1.32 | 17.8 c | |
| O/W/BP | 1.38 | 1.37 | 1.27 | 1.33 | 25.4 bc | |
| CT | W/W/W | 1.26 | 1.32 | 1.26 | 1.24 | 35.6 b |
| L/W/L | 1.15 | 1.29 | 1.27 | 1.24 | 28.2 bc | |
| O/W/BP | 1.29 | 1.34 | 1.28 | 1.31 | 64.8 a | |
| ANOVA | df | p-Value | ||||
| Tillage system (T) | 2 | <0.001 | 0.792 | <0.001 | 0.087 | 0.026 |
| Cropping system (CS) | 2 | 0.120 | 0.857 | 0.078 | 0.870 | 0.009 |
| T × CS | 4 | 0.393 | 0.599 | 0.086 | 0.255 | <0.001 |
| Studied Factor | H1 | H2 | H3 | H4 | H5 | H6 | |||||||||||||
|---|---|---|---|---|---|---|---|---|---|---|---|---|---|---|---|---|---|---|---|
| D1 | D2 | D3 | D1 | D2 | D3 | D1 | D2 | D3 | D1 | D2 | D3 | D1 | D2 | D3 | D1 | D2 | D3 | ||
| Tillage System (T) | |||||||||||||||||||
| NT | 17.34 a | 16.95 ab | 16.99 ab | 22.41 | 21.83 | 21.10 b | 15.88 | 15.12 a | 14.07 | 20.53 | 17.98 | 16.77 | 16.79 | 15.47 | 15.65 | 13.14 | 15.16 | 15.50 | |
| RT | 17.89 a | 17.18 a | 18.11 a | 23.18 | 22.88 | 24.47 a | 14.08 | 14.16 ab | 15.69 | 23.42 | 22.53 | 16.77 | 15.45 | 15.03 | 15.39 | 11.71 | 13.67 | 13.98 | |
| CT | 16.37 b | 16.34 b | 16.42 b | 22.35 | 22.78 | 22.51 ab | 13.49 | 13.00 b | 13.62 | 20.80 | 18.87 | 14.87 | 14.69 | 15.68 | 13.86 | 11.28 | 13.19 | 13.53 | |
| Cropping system (CS) | |||||||||||||||||||
| W/W/W | 17.08 | 16.17 b | 17.18 | 22.96 | 22.75 | 23.13 | 14.94 | 15.67 a | 15.19 | 21.20 | 21.61 | 16.68 | 16.87 | 15.69 | 15.50 | 12.82 | 14.68 | 15.31 | |
| L/W/L | 17.40 | 16.86 b | 16.87 | 22.37 | 22.26 | 22.10 | 14.71 | 12.51 c | 13.74 | 22.50 | 19.41 | 16.30 | 14.93 | 14.40 | 14.22 | 11.26 | 13.33 | 13.36 | |
| O/W/BP | 17.12 | 17.43 a | 17.47 | 22.62 | 22.49 | 22.86 | 13.79 | 14.09 b | 14.46 | 21.04 | 18.36 | 15.43 | 15.13 | 16.09 | 15.18 | - * | - | - | |
| Interaction (T × CS) | |||||||||||||||||||
| NT | W/W/W | 17.32 | 16.19 | 15.87 | 22.61 | 21.80 | 21.26 | 15.20 | 16.52 | 13.95 | 20.50 | 18.76 | 16.97 | 18.13 | 16.61 | 15.85 | 14.62 | 15.80 | 16.59 |
| L/W/L | 18.13 | 16.69 | 17.01 | 21.63 | 22.09 | 20.30 | 18.22 | 13.65 | 13.25 | 20.10 | 17.10 | 16.43 | 15.91 | 15.09 | 15.08 | 11.66 | 14.51 | 14.41 | |
| O/W/BP | 16.55 | 17.96 | 18.08 | 23.00 | 21.61 | 21.75 | 14.20 | 15.18 | 15.01 | 20.97 | 18.08 | 16.91 | 16.33 | 14.70 | 16.02 | - | - | - | |
| RT | W/W/W | 17.72 | 16.11 | 19.43 | 23.56 | 23.25 | 24.98 | 15.31 | 15.79 | 17.05 | 21.63 | 27.71 | 17.49 | 16.94 | 16.32 | 17.18 | 12.04 | 13.99 | 14.59 |
| L/W/L | 17.89 | 17.56 | 17.22 | 22.74 | 21.97 | 23.03 | 13.11 | 12.53 | 14.91 | 27.12 | 20.52 | 16.65 | 14.65 | 14.25 | 13.97 | 11.37 | 13.34 | 13.38 | |
| O/W/BP | 18.07 | 17.86 | 17.67 | 23.24 | 23.43 | 25.41 | 13.82 | 14.16 | 15.12 | 21.49 | 19.34 | 16.17 | 14.75 | 14.52 | 15.03 | - | - | - | |
| CT | W/W/W | 16.20 | 16.21 | 16.23 | 22.70 | 23.19 | 23.14 | 14.32 | 14.71 | 14.57 | 21.46 | 18.36 | 15.59 | 15.53 | 14.12 | 13.47 | 11.81 | 14.25 | 14.76 |
| L/W/L | 16.18 | 16.34 | 16.39 | 22.74 | 22.72 | 22.97 | 12.80 | 11.37 | 13.04 | 20.29 | 20.59 | 15.83 | 14.23 | 13.85 | 13.61 | 10.76 | 12.13 | 12.30 | |
| O/WBP/ | 16.73 | 16.46 | 16.64 | 21.61 | 22.43 | 21.42 | 13.36 | 12.94 | 13.26 | 20.65 | 17.66 | 13.20 | 14.30 | 19.06 | 14.49 | - | - | - | |
| ANOVA | df | p-Value | |||||||||||||||||
| Tillage (T) | 2 | <0.001 | 0.039 | 0.022 | 0.220 | 0.070 | 0.015 | 0.399 | 0.005 | 0.052 | 0.054 | 0.186 | 0.291 | 0.072 | 0.897 | 0.075 | 0.172 | 0.257 | 0.240 |
| Cropping system (CS) | 2 | 0.523 | 0.003 | 0.569 | 0.519 | 0.582 | 0.589 | 0.794 | <0.001 | 0.236 | 0.429 | 0.432 | 0.638 | 0.071 | 0.474 | 0.265 | 0.071 | 0.183 | 0.062 |
| T × CS | 4 | 0.093 | 0.158 | 0.072 | 0.408 | 0.417 | 0.602 | 0.710 | 0.996 | 0.642 | 0.135 | 0.530 | 0.900 | 0.985 | 0.272 | 0.423 | 0.458 | 0.819 | 0.849 |
| Trait | NT | RT | CT | ANOVA |
|---|---|---|---|---|
| Wheat | ||||
| Plot aboveground biomass (kg/ha) | 342.3 b | 649.3 a | 639.0 a | 0.006 |
| Plant emergence | 297.06 a | 300.61 a | 254.90 b | 0.036 |
| Plot grain yield (kg/ha) | 167.8 b | 150.6 c | 188.9 a | 0.009 |
| plant height (cm) | 62.65 | 67.22 | 64.91 | 0.055 |
| 1000-grain weight (g) | 51.59 b | 56.76 a | 58.27 a | 0.028 |
| Grain number per spike | 31.95 | 30.88 | 34.38 | 0.133 |
| Number of spikes per m2 | 523.33 | 577.50 | 540.83 | 0.327 |
| Number of tillers per plant | 4.48 a | 2.90 b | 3.23 b | 0.004 |
| Lentil | ||||
| Plot aboveground biomass (kg/ha) | 311.1 | 300.3 | 266.3 | 0.161 |
| Plant emergence | 223.5 b | 222.5 b | 252.0 a | 0.004 |
| Plot seed yield (kg/ha) | 97.0 b | 127.8 a | 117.0 a | 0.01 |
| Plant height (cm) | 29.57 | 30.56 | 28.92 | 0.078 |
| 1000-seed weight (g) | 43.06 | 43.80 | 43.14 | 0.705 |
| Number of seeds per pod | 1.41 b | 1.73 a | 1.47 b | 0.002 |
| Number of pods per plant | 33.06 | 29.18 | 29.10 | 0.695 |
| Barley-pea | ||||
| Plot aboveground biomass (kg) | 115.68 | 121.56 | 158.82 | 0.251 |
| Plant emergence | 209.80 a | 188.89 b | 194.12 ab | 0.049 |
Publisher’s Note: MDPI stays neutral with regard to jurisdictional claims in published maps and institutional affiliations. |
© 2022 by the authors. Licensee MDPI, Basel, Switzerland. This article is an open access article distributed under the terms and conditions of the Creative Commons Attribution (CC BY) license (https://creativecommons.org/licenses/by/4.0/).
Share and Cite
Boudiar, R.; Alshallash, K.S.; Alharbi, K.; Okasha, S.A.; Fenni, M.; Mekhlouf, A.; Fortas, B.; Hamsi, K.; Nadjem, K.; Belagrouz, A.; et al. Influence of Tillage and Cropping Systems on Soil Properties and Crop Performance under Semi-Arid Conditions. Sustainability 2022, 14, 11651. https://doi.org/10.3390/su141811651
Boudiar R, Alshallash KS, Alharbi K, Okasha SA, Fenni M, Mekhlouf A, Fortas B, Hamsi K, Nadjem K, Belagrouz A, et al. Influence of Tillage and Cropping Systems on Soil Properties and Crop Performance under Semi-Arid Conditions. Sustainability. 2022; 14(18):11651. https://doi.org/10.3390/su141811651
Chicago/Turabian StyleBoudiar, Ridha, Khalid S. Alshallash, Khadiga Alharbi, Salah A. Okasha, Mohammed Fenni, Abdelhamid Mekhlouf, Bilal Fortas, Keirieddine Hamsi, Kamel Nadjem, Abdennour Belagrouz, and et al. 2022. "Influence of Tillage and Cropping Systems on Soil Properties and Crop Performance under Semi-Arid Conditions" Sustainability 14, no. 18: 11651. https://doi.org/10.3390/su141811651
APA StyleBoudiar, R., Alshallash, K. S., Alharbi, K., Okasha, S. A., Fenni, M., Mekhlouf, A., Fortas, B., Hamsi, K., Nadjem, K., Belagrouz, A., Mansour, E., & Mekhlouf, M. (2022). Influence of Tillage and Cropping Systems on Soil Properties and Crop Performance under Semi-Arid Conditions. Sustainability, 14(18), 11651. https://doi.org/10.3390/su141811651

