Solar–Biogas Microgrid: A Strategy for the Sustainable Development of Rural Communities in Pakistan
Abstract
:1. Introduction
2. Methodology
2.1. Description of Area
- Few gas connections.
 - Electricity supply must not be reliable.
 - Open area around households in most of villages should be available.
 - Livestock and agriculture should be main source of income for most of families.
 
2.2. Load Assessment
2.2.1. Domestic Use
2.2.2. Community Use
2.2.3. Productive Use
2.3. Load Assessment Survey
2.4. Biomass Resource Assessment
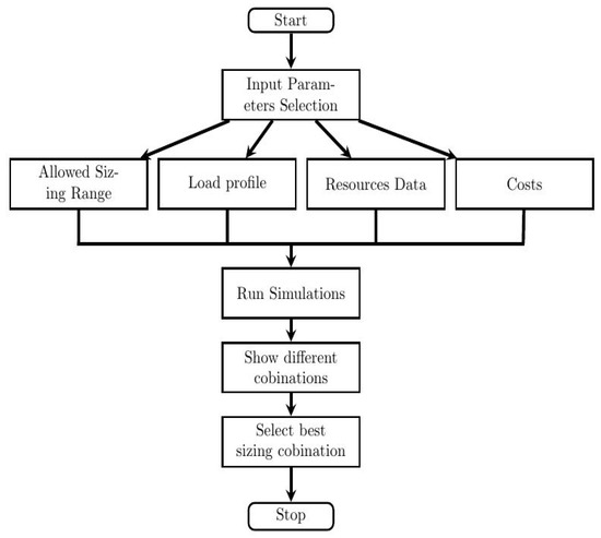
2.5. System Design and Financial Analysis
2.6. Financial Evaluation Criteria
3. Results and Discussions
3.1. Electricity Demand Assessment
3.2. Load Profiling
3.3. Gas Demand Assessment
3.4. Solar Resource Assessment
3.5. Biomass Resource Assessment
3.6. Initial, Operational and Periodic Costs
3.7. System Design and Analysis
3.8. Technical Analysis
3.9. Financial Analysis
4. Conclusions
Author Contributions
Funding
Institutional Review Board Statement
Informed Consent Statement
Data Availability Statement
Acknowledgments
Conflicts of Interest
References
- Cook, P. Infrastructure, rural electrification and development. Energy Sustain. Dev. 2011, 15, 304–313. [Google Scholar] [CrossRef]
 - I.E. Agency. World Energy Outlook 2017. 2017. Available online: https://www.iea.org/reports/world-energy-outlook-2017 (accessed on 15 April 2021).
 - Smith, K.R.; Frumkin, H.; Balakrishnan, K.; Butler, C.; Chafe, Z.; Fairlie, I.; Kinney, P.; Kjellstrom, T.; Mauzerall, D.; McKone, T. Energy and Human Health. 2013. Available online: https://www.annualreviews.org/doi/pdf/10.1146/annurev-publhealth-031912-114404 (accessed on 16 April 2021).
 - Bahaj, A.; Blunden, L.; Kanani, C.; James, P.; Kiva, I.; Matthews, Z.; Price, H.; Essendi, H.; Falkingham, J.; George, G. The Impact of an Electrical Mini-grid on the Development of a Rural Community in Kenya. Energies 2019, 12, 778. [Google Scholar] [CrossRef]
 - Qazi, U.; Iqbal, S.; Zaheer, H.; Ur, R.T. Prepaid metering: A way forward for sustainable power sector in Pakistan. Energy Strategy Rev. 2020, 31, 100546. [Google Scholar] [CrossRef]
 - Rehman, S.A.U.; Cai, Y.; Fazal, R.; Das Walasai, G.; Mirjat, N.H. An integrated modeling approach for forecasting long-term energy demand in Pakistan. Energies 2017, 10, 1868. [Google Scholar] [CrossRef]
 - Raheem, A.; Abbasi, S.A.; Memon, A.; Samo, S.R.; Taufiq-Yap, Y.; Danquah, M.K.; Harun, R. Renewable energy deployment to combat energy crisis in Pakistan. Energy Sustain. Soc. 2016, 6, 16. [Google Scholar] [CrossRef]
 - Raza, M.Y.; Wasim, M.; Sarwar, M.S. Development of Renewable Energy Technologies in rural areas of Pakistan. Energy Sources Part A Recovery Util. Environ. Eff. 2020, 42, 740–760. [Google Scholar] [CrossRef]
 - Mirjat, N.H.; Uqaili, M.A.; Harijan, K.; Valasai, G.D.; Shaikh, F.; Waris, M. A review of energy and power planning and policies of Pakistan. Renew. Sustain. Energy Rev. 2017, 79, 110–127. [Google Scholar] [CrossRef]
 - Ahmad, S.; Mahmood, K.; Muhammad, A. Designing and strategic cost estimation of biogas plant: An alternative for current energy crisis in Pakistan. Int. J. Renew. Energy Environ. Eng. 2015, 3, 209–212. [Google Scholar]
 - Xu, L.; Wang, Y.; Solangi, Y.A.; Zameer, H.; Shah, S.A.A. Off-grid solar PV power generation system in Sindh, Pakistan: A techno-economic feasibility analysis. Processes 2019, 7, 308. [Google Scholar] [CrossRef]
 - Solangi, Y.A.; Tan, Q.; Mirjat, N.H.; Valasai, G.D.; Khan, M.W.A.; Ikram, M. An integrated Delphi-AHP and fuzzy TOPSIS approach toward ranking and selection of renewable energy resources in Pakistan. Processes 2019, 7, 118. [Google Scholar] [CrossRef]
 - Shah, S.A.A.; Valasai, G.D.; Memon, A.A.; Laghari, A.N.; Jalbani, N.B.; Strait, J.L. Techno-economic analysis of solar pv electricity supply to rural areas of Balochistan, Pakistan. Energies 2018, 11, 1777. [Google Scholar] [CrossRef] [Green Version]
 - Mirza, U.K.; Ahmad, N.; Harijan, K.; Majeed, T. Identifying and addressing barriers to renewable energy development in Pakistan. Renew. Sustain. Energy Rev. 2009, 13, 927–931. [Google Scholar] [CrossRef]
 - P.F. Division. Pakistan Economic Survey 2017–2018. 2018. Available online: https://www.finance.gov.pk/survey/chapters_18/Economic_Survey_2017_18.pdf (accessed on 23 April 2021).
 - Zainol, N.; Salihon, J.; Abdul-Rahman, R. Biogas Production from Banana Stem Waste: Optimisation of 10 l Sequencing Batch Reactor. In Proceedings of the 2008 IEEE International Conference on Sustainable Energy Technologies, Singapore, 24–27 November 2008; IEEE: Piscataway, NJ, USA, 2008; pp. 357–359. [Google Scholar]
 - Abdolrasol, M.G.; Hannan, M.; Mohamed, A. Rule-base current control for microgrid energy management system. J. Telecommun. Electron. Comput. Eng. JTEC 2017, 9, 125–128. [Google Scholar]
 - Khmais, A.; Nasir, M.; Mohamed, A.; Shareef, H. Design and simulation of small scale microgrid testbed. In Proceedings of the 2011 Third International Conference on Computational Intelligence, Modelling & Simulation, Langkawi, Malaysia, 20–22 September 2011; IEEE: Piscataway, NJ, USA, 2011; pp. 288–292. [Google Scholar]
 - Sukarno, K.; Abd Hamid, S.A.; Dayou, J.; Makmud, M.Z.H.; Sarjadi, M.S. Measurement of Global Solar Radiation in Kota Kinabalu Malaysia. ARPN J. Eng. Appl. Sci. 2015, 10, 6467–6471. [Google Scholar]
 - Abbas, T.; Ali, G.; Adil, S.A.; Bashir, M.K.; Kamran, M.A. Economic analysis of biogas adoption technology by rural farmers: The case of Faisalabad district in Pakistan. Renew. Energy 2017, 107, 431–439. [Google Scholar] [CrossRef]
 - Bunker, K.; Doig, S.; Hawley, K.; Morris, J. Renewable microgrids: Profiles from islands and remote communities across the globe. Rocky Mt. Inst. 2015, 11, 1–32. [Google Scholar]
 - Irfan, M.; Zhao, Z.-Y.; Mukeshimana, M.C.; Ahmad, M. Wind energy development in South Asia: Status, potential and policies. In Proceedings of the 2019 2nd International Conference on Computing, Mathematics and Engineering Technologies (iCoMET), Sukkur, Pakistan, 30–31 January 2019; IEEE: Piscataway, NJ, USA, 2019; pp. 1–6. [Google Scholar]
 - Bataineh, A.; Alqudah, A.; Athamneh, A. Optimal design of hybrid power generation system to ensure reliable power supply to the health center at Umm Jamal, Mafraq, Jordan. Energy Environ. Res. 2014, 4, 9. [Google Scholar] [CrossRef]
 - Abd Hamid, A.S.; Makmud, M.Z.H.; Abd Rahman, A.B.; Jamain, Z.; Ibrahim, A. Investigation of Potential of Solar Photovoltaic System as an Alternative Electric Supply on the Tropical Island of Mantanani Sabah Malaysia. Sustainability 2021, 13, 12432. [Google Scholar] [CrossRef]
 - Othman, M.Y.; Ibrahim, A.; Jin, G.L.; Ruslan, M.H.; Sopian, K. Photovoltaic-thermal (PV/T) technology—The future energy technology. Renew. Energy 2013, 49, 171–174. [Google Scholar] [CrossRef]
 - Razak, J.A.; Sopian, K.; Ali, Y.; Alghoul, M.A.; Zaharim, A.; Ahmad, I. Optimization of PV-wind-hydro-diesel hybrid system by minimizing excess capacity. Eur. J. Sci. Res. 2009, 25, 663–671. [Google Scholar]
 - Shahzad, M.K.; Zahid, A.; ur Rashid, T.; Rehan, M.A.; Ali, M.; Ahmad, M. Techno-economic feasibility analysis of a solar-biomass off grid system for the electrification of remote rural areas in Pakistan using HOMER software. Renew. Energy 2017, 106, 264–273. [Google Scholar] [CrossRef]
 - Yadav, D.; Girimaji, S.P.; Bhatti, T. Optimal hybrid power system design for rural electrification. In Proceedings of the 2012 2nd International Conference on Power, Control and Embedded Systems, Allahabad, India, 17–19 December 2012; IEEE: Piscataway, NJ, USA, 2012; pp. 1–6. [Google Scholar]
 - Sarker, M.J.; Asare-Bediako, B.; Slootweg, J.G.; Kling, W.; Alipuria, B. DC micro-grid with distributed generation for rural electrification. In Proceedings of the 2012 47th International Universities Power Engineering Conference (UPEC), Uxbridge, UK, 4–7 September 2012; IEEE: Piscataway, NJ, USA, 2012; pp. 1–6. [Google Scholar]
 - Olatomiwa, L.; Mekhilef, S.; Huda, A.; Ohunakin, O.S. Economic evaluation of hybrid energy systems for rural electrification in six geo-political zones of Nigeria. Renew. Energy 2015, 83, 435–446. [Google Scholar] [CrossRef]
 - Rohani, G.; Nour, M. Techno-economical analysis of stand-alone hybrid renewable power system for Ras Musherib in United Arab Emirates. Energy 2014, 64, 828–841. [Google Scholar] [CrossRef]
 - Pradhan, S.R.; Bhuyan, P.P.; Sahoo, S.K.; Prasad, G.S. Design of standalone hybrid biomass & PV system of an off-grid house in a remote area. Int. J. Eng. Res. Appl. 2013, 3, 433–437. [Google Scholar]
 - Bhatt, A.; Sharma, M.; Saini, R. Feasibility and sensitivity analysis of an off-grid micro hydro–photovoltaic–biomass and biogas–diesel–battery hybrid energy system for a remote area in Uttarakhand state, India. Renew. Sustain. Energy Rev. 2016, 61, 53–69. [Google Scholar] [CrossRef]
 - Agyenim, F.B.; Dzamboe, P.D.; Mohammed, M.; Bawakyillenuo, S.; Okrofu, R.; Decker, E.; Agyemang, V.K.; Nyarko, E.H. Powering communities using hybrid solar–biogas in Ghana, a feasibility study. Environ. Technol. Innov. 2020, 19, 100837. [Google Scholar] [CrossRef]
 - D’Rozario, J.; Shams, S.; Rahman, S.; Sharif, A.; Basher, E. Cost effective solar-biogas hybrid power generation system. In Proceedings of the 2015 IEEE International Conference on Industrial Technology (ICIT), Seville, Spain, 17–19 March 2015; IEEE: Piscataway, NJ, USA, 2015; pp. 2756–2760. [Google Scholar]
 - Tanim, M.M.; Chowdhury, N.A.; Rahman, M.M.; Ferdous, J. Design of a photovoltaic-biogas hybrid power generation system for bangladeshi remote area using HOMER software. In Proceedings of the 2014 3rd International Conference on the Developments in Renewable Energy Technology (ICDRET), Dhaka, Bangladesh, 29–31 May 2014; IEEE: Piscataway, NJ, USA, 2014; pp. 1–5. [Google Scholar]
 - Bin Abd Hamid, A.S.; bin Ibrahim, A.; bin Mat, S.; bin Sopian, K. Experimental evaluation on large scale solar dryer for drying natural fiber in Malaysia. Int. J. Renew. Energy Res. IJRER 2019, 9, 598–604. [Google Scholar]
 - Hamid, A.; Ibrahim, A.; Assadeg, J.; Ahmad, E.; Sopian, K. Techno-economic Analysis of a Hybrid Solar Dryer with a Vacuum Tube Collector for Hibiscus Cannabinus L Fiber. Int. J. Renew. Energy Res. 2020, 10, 1609–1613. [Google Scholar]
 - Tamoor, M.; Tahir, M.S.; Sagir, M.; Tahir, M.B.; Iqbal, S.; Nawaz, T. Design of 3 kW integrated power generation system from solar and biogas. Int. J. Hydrog. Energy 2020, 45, 12711–12720. [Google Scholar] [CrossRef]
 - Pakistan Bureau of Statistics. (PBS). Provisional Summary Results of 6th Population and Housing Census; Pakistan Bureau of Statistics, Ministry of Statistics: Islamabad, Pakistan, 2017. [Google Scholar]
 - KP-BOIT. Distrcit Lakki Marwat. Available online: http://kpboit.gov.pk/lakki-marwat-district/ (accessed on 15 April 2021).
 - Mandelli, S.; Barbieri, J.; Mereu, R.; Colombo, E. Off-grid systems for rural electrification in developing countries: Definitions, classification and a comprehensive literature review. Renew. Sustain. Energy Rev. 2016, 58, 1621–1646. [Google Scholar] [CrossRef]
 - Agricultural Census Organization. Pakistan Livestock Census 2006. Islamabad: Agricultural; Pakistan Bureau of Statistics, Ministry of Statistics: Islamabad, Pakistan, 2006. [Google Scholar]
 - Skyseeds. Compost 20 kg 5 BAGS 150 kg Compost. Available online: https://www.skyseeds.pk/garden-care-organic-fertilizers-compost-30-to-35-kg-5-bags-offer-p.80963.aspx (accessed on 25 April 2021).
 - Talavera, D.; Nofuentes, G.; Aguilera, J.; Fuentes, M. Tables for the estimation of the internal rate of return of photovoltaic grid-connected systems. Renew. Sustain. Energy Rev. 2007, 11, 447–466. [Google Scholar] [CrossRef]
 - Li, D.; Chiu, W.-Y.; Sun, H. Demand Side Management in Microgrid Control Systems. In Microgrid; Elsevier: Amsterdam, The Netherlands, 2017; pp. 203–230. [Google Scholar]
 - Hartvigsson, E.; Ahlgren, E.O. Comparison of load profiles in a mini-grid: Assessment of performance metrics using measured and interview-based data. Energy Sustain. Dev. 2018, 43, 186–195. [Google Scholar] [CrossRef]
 - Bielecki, S. Estimation of maximum loads of residential electricity users. E3S Web Conf. 2019, 137, 01006. [Google Scholar] [CrossRef]
 - Verzijlbergh, R.; Lukszo, Z.; Veldman, E.; Slootweg, J.; Ilic, M. Deriving electric vehicle charge profiles from driving statistics. In Proceedings of the 2011 IEEE Power and Energy Society General Meeting, Detroit, MI, USA, 24–28 July 2011; IEEE: Piscataway, NJ, USA, 2011; pp. 1–6. [Google Scholar]
 - Kazmi, H.; Mehmood, F.; Tao, Z.; Riaz, Z.; Driesen, J. Electricity load-shedding in Pakistan: Unintended consequences, opportunities and policy recommendations. Energy Policy 2019, 128, 411–417. [Google Scholar] [CrossRef]
 - Omer, A.; Fadalla, Y. Biogas energy technology in Sudan. Renew. Energy 2003, 28, 499–507. [Google Scholar] [CrossRef]
 - Werner, U.; Stöhr, U.; Hees, N. Biogas Plants in Animal Husbandry. In Deutsches Zentrum für Entwicklungstechnologien-GATE; Germany, 1989. [Google Scholar]
 - Sparks, A.H. Nasapower: A NASA POWER global meteorology, surface solar energy and climatology data client for R. J. Open Source Softw. 2018, 3, 1035. [Google Scholar] [CrossRef]
 - Nawab, F.; Abd Hamid, A.S.; Alwaeli, A.; Arif, M.; Fauzan, M.F.; Ibrahim, A. Evaluation of Artificial Neural Networks with Satellite Data Inputs for Daily, Monthly, and Yearly Solar Irradiation Prediction for Pakistan. Sustainability 2022, 14, 7945. [Google Scholar] [CrossRef]
 - Uddin, W.; Khan, B.; Shaukat, N.; Majid, M.; Mujtaba, G.; Mehmood, A.; Ali, S.; Younas, U.; Anwar, M.; Almeshal, A.M. Biogas potential for electric power generation in Pakistan: A survey. Renew. Sustain. Energy Rev. 2016, 54, 25–33. [Google Scholar] [CrossRef]
 - Shi, Y.; Wang, H.; Shi, S. Relationship between social civilization forms and carbon emission intensity: A study of the Shanghai metropolitan area. J. Clean. Prod. 2019, 228, 1552–1563. [Google Scholar] [CrossRef]
 - Zhang, T.; Yang, Y.; Xie, D. Insights into the production potential and trends of China’s rural biogas. Int. J. Energy Res. 2015, 39, 1068–1082. [Google Scholar] [CrossRef]
 - Zareei, S. Evaluation of biogas potential from livestock manures and rural wastes using GIS in Iran. Renew. Energy 2018, 118, 351–356. [Google Scholar] [CrossRef]
 - Zhang, R.; El-Mashad, H.M.; Hartman, K.; Wang, F.; Liu, G.; Choate, C.; Gamble, P. Characterization of food waste as feedstock for anaerobic digestion. Bioresour. Technol. 2007, 98, 929–935. [Google Scholar] [CrossRef] [PubMed]
 - Buragohain, S.; Mohanty, K.; Mahanta, P. Hybridization of solar photovoltaic and biogas system: Experimental, economic and environmental analysis. Sustain. Energy Technol. Assess. 2021, 45, 101050. [Google Scholar] [CrossRef]
 - Sarkar, T.; Bhattacharjee, A.; Samanta, H.; Bhattacharya, K.; Saha, H. Optimal design and implementation of solar PV-wind-biogas-VRFB storage integrated smart hybrid microgrid for ensuring zero loss of power supply probability. Energy Convers. Manag. 2019, 191, 102–118. [Google Scholar] [CrossRef]
 - Solar On Grid Solutions “Solar Calculator of 20 kw on Grid System”. Available online: https://solargrid.pk/solar-calculator/ (accessed on 23 April 2021).
 - Solar on Grid Solutions, “Refusol Invertor 20 kw”. Available online: https://solargrid.pk/best-prices-of-solar-panels-inverters-batteries-data-logger/ (accessed on 23 April 2021).
 - Ritar 12v 200ah Deep Cycle Hybrid Gel Battery. Available online: https://batteryhouse.com.my/aerial-work-platform/?gclid=EAIaIQobChMI1ISMieDZ-QIVQgQrCh3hAAE4EAAYASAAEgJg9fD_BwE (accessed on 23 April 2021).
 





| Tehsil | Region | Population | No. of Household | Persons per Households | 
|---|---|---|---|---|
| Lakki Marwat | Rural | 519,809 | 60,215 | 8.63 | 
| Urban | 59,465 | 7923 | 7.50 | |
| Serai Naurang | Rural | 266,953 | 26,794 | 9.96 | 
| Urban | 29,995 | 3119 | 9.61 | |
| Total | 876,182 | 98,051 | 8.93 | 
| Appliances | Power Rating [W] | No. [No]. | Connected Load [W] | 
|---|---|---|---|
| Indoor Lights | 18 | 8 | 144 | 
| Outdoor Lights | 18 | 2 | 36 | 
| Fans | 50 | 4 | 200 | 
| Pedestal Fans | 50 | 2 | 100 | 
| Iron | 1000 | 1 | 1000 | 
| Mobile Charger | 20 | 2 | 40 | 
| Refrigerator | 200 | 1 | 200 | 
| Single Household Load | 1720 | ||
| 100 Household Load | 172,000 | ||
| Appliances | Power [W] | Mosque [No.] | Health Unit [No.] | School [No.] | Total [No.] | Connected Load [W] | 
|---|---|---|---|---|---|---|
| Indoor Lights | 18 | 8 | 6 | 12 | 26 | 468 | 
| Outdoor Lights | 18 | 2 | 2 | 2 | 6 | 108 | 
| Fans | 50 | 10 | 6 | 12 | 28 | 1400 | 
| Computers | 200 | 0 | 1 | 1 | 2 | 400 | 
| Total Load | 2376 | |||||
| Appliances | Power [W] | Shops [No.] | Flour Mill [No.] | Total [No.] | Connected Load [W] | 
|---|---|---|---|---|---|
| Indoor Lights | 18 | 5 | 1 | 6 | 108 | 
| Outdoor Lights | 18 | 5 | 1 | 6 | 108 | 
| Fans | 50 | 5 | 1 | 6 | 300 | 
| Refrigerator | 200 | 2 | 0 | 2 | 400 | 
| Mill Motor | 1000 | 0 | 1 | 1 | 1000 | 
| Total Load | 1916 | ||||
| Waste Type | No. of Animals  | Daily Manure per Head [kg]  | Daily Total Manure Production [kg]  | Biogasm3 per Kg Manure | Total Biogas  Potential (m3)  | Biogas for Cooking of 900 People (@0.15 m3/Person) | Biogas for Electricity Generation | Electricity Generation (kWh)/m3 of Biogas  | Daily Electricity Potential (kWh)  | 
|---|---|---|---|---|---|---|---|---|---|
| Manure | Cows (175) | 23 [56] | 4025 | 0.05 [57] | 201.25 | 135 | 66 | 2.5 [27,55] | 165 | 
| Manure | Goats (700) | 2.25 [56] | 1575 | 0.07 [57] | 110.25 | X | 110.25 | 2.5 | 275.62 | 
| Kitchen Waste | Human (900) | 0.20 [58] | 180 | 0.15 [59] | 27 | X | 27 | 2.5 | 67.5 | 
| Total | X | X | 5780 | X | 338.50 | 135 | 203.50 | 2.5 | 508 | 
| Component | Specification | Life (Years) | Price (Million PKR) * | 
|---|---|---|---|
| PV Modules including Installation | 30 KW | 25 [62] | 2.25 | 
| Invertor | 20 KW | 10 [63] | 0.435 | 
| Batteries | 64 kWh | 10 [64] | 1.32 | 
| Biogas Generator | 37 KVA | 8 [27] | 1.0 | 
| Anaerobic Digestor | 480 m3 | 25 [27] | 4.0 | 
| Fertilizer Unit | - | 25 | 2.5 | 
| Transmission Line | 0.5 km | 25 | 4.0 | 
| Substation | - | 10 | 0.03 | 
| Training | 4 persons | - | 0.2 | 
| Feasibility Study | - | - | 0.1 | 
| Contingencies | 5% | - | 0.6 | 
| Total | 12.584 | 
| Type | Specification | Cost (Mill. PKR) | 
|---|---|---|
| Salaries | 6 persons | 1.56 | 
| Maintenance | - | 2.35 | 
| Fuel Price | 2100 tons (@ PKR 2500/ton) | 5.25 | 
| Fertilizer Preparation | 425 ton (PKR 800/ton) | 0.34 | 
| Land Rent | PKR 20,000/month | 0.24 | 
| Contingencies | 3% | 0.228 | 
| Total | 7.855 | 
| Equipment | Replacement Cost (% of Initial Cost)  | Duration | Cost (Million PKR) | 
|---|---|---|---|
| Battery | 60 | 10 | 0.792 | 
| Biogas Generator | 70 | 8 | 0.7 | 
| Inverter | 70 | 7 | 0.3 | 
| Fertilizer Unit (Machinery) | 60 | 10 | 0.2 | 
| Total | 12.584 | ||
| PV (kW)  | Biogas (kVA)  | Invertor (20kW)  | Battery (kWh)  | COE (PKR/kWh)  | Excess Energy (%) | Unmet Load (%) | 
|---|---|---|---|---|---|---|
| 30 | 37 | 18.5 | 64 | 15.2 | 3.62 | 0.01 | 
| 30 | 37 | 17 | 56 | 16.38 | 1.2 | 2.3 | 
| 20 | 33 | 37 | 43 | 19.58 | 0.01 | 6.73 | 
| 15 | 28 | 15 | 64 | 18.2 | 0.45 | 10.21 | 
| 15 | 38 | 20 | 64 | 17.51 | 0.12 | 10.38 | 
| System | kWh/Year | % | Analysis | kWh/Year | % | 
|---|---|---|---|---|---|
| Biogas Generator | 137,192 | 73 | Excess Power | 6813 | 3.62 | 
| PV | 50,795 | 27 | Unmet Load | 16.6 | 0.01 | 
| Total | 187,987 | 100 | Capacity Shortage | 177 | 0.1 | 
| Income Source | Amount/Month | No. | Total Revenue (Million PKR) | 
|---|---|---|---|
| Electricity and Gas | PKR 700 per  Household  | 100 households | 0.84 | 
| PKR 1000 per  shop  | 5 Shops | 0.060 | |
| PKR 10,000 per  mill  | 1 Flour Mill | 0.12 | |
| Fertilizer | PKR 20,000/ton | 425 tons | 8.5 | 
| Total | 9.52 | ||
Publisher’s Note: MDPI stays neutral with regard to jurisdictional claims in published maps and institutional affiliations.  | 
© 2022 by the authors. Licensee MDPI, Basel, Switzerland. This article is an open access article distributed under the terms and conditions of the Creative Commons Attribution (CC BY) license (https://creativecommons.org/licenses/by/4.0/).
Share and Cite
Nawab, F.; Abd Hamid, A.S.; Arif, M.; Khan, T.A.; Naveed, A.; Sadiq, M.; Imad Ud din, S.; Ibrahim, A. Solar–Biogas Microgrid: A Strategy for the Sustainable Development of Rural Communities in Pakistan. Sustainability 2022, 14, 11124. https://doi.org/10.3390/su141811124
Nawab F, Abd Hamid AS, Arif M, Khan TA, Naveed A, Sadiq M, Imad Ud din S, Ibrahim A. Solar–Biogas Microgrid: A Strategy for the Sustainable Development of Rural Communities in Pakistan. Sustainability. 2022; 14(18):11124. https://doi.org/10.3390/su141811124
Chicago/Turabian StyleNawab, Faisal, Ag Sufiyan Abd Hamid, Muhammad Arif, Tufial A. Khan, Amir Naveed, Muhammad Sadiq, Sahibzada Imad Ud din, and Adnan Ibrahim. 2022. "Solar–Biogas Microgrid: A Strategy for the Sustainable Development of Rural Communities in Pakistan" Sustainability 14, no. 18: 11124. https://doi.org/10.3390/su141811124
APA StyleNawab, F., Abd Hamid, A. S., Arif, M., Khan, T. A., Naveed, A., Sadiq, M., Imad Ud din, S., & Ibrahim, A. (2022). Solar–Biogas Microgrid: A Strategy for the Sustainable Development of Rural Communities in Pakistan. Sustainability, 14(18), 11124. https://doi.org/10.3390/su141811124
        
