Drivers in the Eco-Innovation Road to the Circular Economy: Organiational Capabilities and Exploitative Strategies
Abstract
:1. Introduction
2. Theoretical Background
Linear Economy versus Circular Economy
3. Research Methods
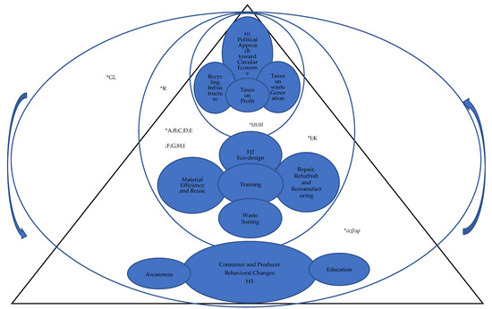
4. Data Analysis and Results
5. Discussion and Findings
6. Conclusions
Author Contributions
Funding
Institutional Review Board Statement
Informed Consent Statement
Data Availability Statement
Acknowledgments
Conflicts of Interest
Appendix A
| Indicators | Political Approach Toward Circular Economy | Recycling Infrastructure | Taxes on Waste GENERATION | Eco-Design and Energy Consumption | Material Efficiency and Re-Use | Waste Sorting | Repair, Refurbish and Remanufacturing | Consumer and Producer Behavioral Changes | Education and Awareness | E X P | 
|---|---|---|---|---|---|---|---|---|---|---|
| Waste Landfill | ||||||||||
| Land Requirements | ||||||||||
| Citizens well-being | ||||||||||
| Waste Collection | ||||||||||
| Waste Recycle | ||||||||||
| Resources Consumption | ||||||||||
| Heat and electricity recovery | ||||||||||
| Demand | ||||||||||
| Production | ||||||||||
| profit | ||||||||||
| Production cost | ||||||||||
| Population | ||||||||||
| Disposal Income | ||||||||||
| Employment | ||||||||||
| Responsible Consumption | ||||||||||
| Product Sharing | ||||||||||
| Product re-use | ||||||||||
| Regional Circular economy integration | ||||||||||
| Global Circular Economy Integration | 
References
- Pearce, D.W.; Turner, R.K. Economics of Natural Resources and the Environment; Wheatsheaf, H., Hempstead, H., Eds.; Johns Hopkins University Press: Baltimore, MD, USA, 1990; pp. 120–157. [Google Scholar]
- Gregson, N.; Crang, M.; Fuller, S.; Holmes, H. Interrogating the circular economy: The moral economy of resource recovery in the EU. Econ. Soc. 2015, 44, 218–243. [Google Scholar] [CrossRef]
- European Commission. Closing the Loop—An EU Action Plan for the Circular Economy (Communication from the Commission to the European Parliament, the Council, the European Economic and Social Committee and the Committee of the Regions. No. COM (2015) Final); European Commission, Directorate-General for the Environment: Luxembourg, 2015; p. 614. [Google Scholar]
- Corona, B.; Shen, L.I.; Reike, D.; Rosales Carreón, J.; Worrell, E. Towards sustainable development through the circular economy—A review and critical assessment on current circularity metrics. Resour. Conserv. Recycl. 2019, 151, 104498. [Google Scholar] [CrossRef]
- Kemp, R.; Pearson, P.; Final Report of the Project Measuring Eco-Innovation. Maastricht. 2008. Available online: http://www.merit.unu.edu/MEI/index.php (accessed on 15 October 2021).
- Eco-Innovation Observatory. A Systemic Perspective on Eco-Innovation. Eco-Innovation Observatory; Funded by the European Commission; DG Environment: Brussels, Belgium, 2013. [Google Scholar]
- Dillinger, P. Evrnu and Levi Strauss Create First Jeans from Post-Consumer Waste. 2016. Available online: http://Evrnu.com (accessed on 9 November 2021).
- Kopnina, H. Sustainability: New strategic thinking for business. Environ. Dev. Sustain. 2017, 19, 27–43. [Google Scholar] [CrossRef]
- Hussain, M.E.; Haque, M. Impact of Economic Freedom on the Growth Rate: A Panel Data Analysis. Economies 2016, 4, 5. [Google Scholar] [CrossRef]
- Kronborg, M.T. Optimal consumption and investment with labor income and European/American capital guarantee. Risks 2014, 2, 171–194. [Google Scholar] [CrossRef]
- Saraiva, A.B.; Souza, R.G.; Mahler, C.F.; Valle, R.A.B. Consequentiale life-cycle modelling of solid waste management systems—Reviewing choices and exploring their consequences. J. Clean Prod. 2018, 202, 488–496. [Google Scholar] [CrossRef]
- Grigoryan, A.A.; Borodavkina, N.Y. The Baltics on their way towards a circular economy. Baltic Region. 2017, 9, 4–14. [Google Scholar] [CrossRef]
- De Almeida, S.T.; Borsato, M. Assessing the efficiency of end of life technology in waste treatment—A bibliometric literature review. Resour. Conserv. Recycl. 2019, 140, 189–208. [Google Scholar] [CrossRef]
- SenthilKannan, S. Textiles and Clothing Sustainability: Implications in Textiles and Fashion; Springer Publications: Berlin/Heidelberg, Germany, 2017. [Google Scholar]
- Shaheen, S.A.; Mallery, M.A.; Kingsley, K.J. Personal vehicle sharing services in North America. Res. Transp. Bus. Manag. 2012, 3, 71–81. [Google Scholar] [CrossRef]
- Molina-Sánchez, E.; Leyva-Díaz, J.C.; Cortés-García, F.J.; Molina-Moreno, V. Proposal of sustainability indicators for the waste management from the paper industry within the circular economy model. Water 2018, 10, 1014. [Google Scholar] [CrossRef] [Green Version]
- Núñez-Cacho, P.; Molina-Moreno, V.; Corpas-Iglesias, F.A.; Cortés-García, F.J. Family businesses transitioning to a circular economy model: The case of “Mercadona”. Sustainability 2018, 10, 538. [Google Scholar] [CrossRef]
- SenthilKannan, S. Textiles and Clothing Sustainability: Recycled and Upcycled Textiles and Fashion; Springer Publications: Berlin/Heidelberg, Germany, 2017. [Google Scholar]
- Busu, C.; Busu, M. Modelling the Circular Economy Processes at the EU level using an evaluation algorithm based on Shannon entropy. Processes 2018, 6, 225. [Google Scholar] [CrossRef]
- Kirchherr, J.; Reike, D.; Hekkert, M. Conceptualizing the circular economy: An analysis of 114 definitions. Resour. Conserv. Recycl. 2017, 221–232, 921–3449. [Google Scholar] [CrossRef]
- Blomsma, F.; Brennan, G. The emergence of circular economy: A new framing around prolonging resource productivity. J. Indus. Ecol. 2017, 3, 603–614. [Google Scholar] [CrossRef]
- Lazarevic, D.; Valve, H. Narrating expectations for the circular economy: Towards a common and contested European transition. Energy Res. Soc. Sci. 2017, 31, 60–69. [Google Scholar] [CrossRef]
- Murray, A.; Skene, K.; Haynes, K. The circular economy: An interdisciplinary exploration of the concept and application in a global context. J. Bus. Ethics. 2017, 140, 369–380. [Google Scholar] [CrossRef]
- Kijak, R.; Moy, D. A decision support framework for sustainable waste management. J. Ind. Ecol. 2004, 8, 33–50. [Google Scholar] [CrossRef]
- Barti, A. Moving from recycling to waste prevention: A review of barriers and enables. Waste Manag. Res. 2014, 32, 3–18. [Google Scholar] [CrossRef]
- Ferrari, K.; Gamberini, R.; Rimini, B. The waste hierarchy: A strategic, tactical and operational approach for developing countries. The case study of Mozambique. Int. J. Sustain. Dev. Plan. 2016, 11, 759–770. [Google Scholar] [CrossRef]
- Pires, A.; Martinho, G. Waste hierarchy index for circular economy in waste management. Waste Manag. 2019, 95, 298–305. [Google Scholar] [CrossRef]
- Finnveden, G.; Johansson, J.; Lind, P.; Moberg, A. Life cycle assessment of energy from solid waste-part 1: General methodology and results. J. Clean. Prod. 2005, 13, 213–229. [Google Scholar] [CrossRef]
- Van Ewijk, S.; Stegemann, J.A. Limitations of the waste hierarchy for achieving absolute reductions in material throughput. J. Clean. Prod. 2016, 132, 122–128. [Google Scholar] [CrossRef]
- World Economic Forum. Towards the Circular Economy: Accelerating the Scale-Up across Global Supply Chains. 2014, pp. 18–19. Available online: http://www3.weforum.org/docs/WEF_ENV_TowardsCircularEconomy_Report_2014.pdf (accessed on 9 October 2021).
- European Commission. Clear Targets and Tools for Better Waste Management. 2015. Available online: https://ec.europa.eu/commission/sites/beta-political/files/circular-economyfactsheet-waste-management_en.pdf (accessed on 3 February 2019).
- MacArthur, E.; Towards the Circular Economy: Business Rationale for an Accelerated Transition. Ellen MacArthur Found, Cowes, UK. 2015. Available online: https://www.ellenmacarthurfoundation.org/publications/towards-a-circulareconomy-business-rationale-for-an-accelerated-transition (accessed on 30 August 2019).
- Wijkman, A.; Skånberg, K. The Circular Economy and Benefits for Society: Jobs and Climate Clear Winners in an Economy Based on Renewable Energy and Resource Efficiency, Study Requested by the Club of Rome with Support from the MAVA Foundation. 2015. Available online: https://www.clubofrome.org/wp-content/uploads/2016/03/The-Circular-Economy-andBenefits-for-Society.pdf (accessed on 4 September 2019).
- Reike, D.; Vermeulen, W.; Witjes, S. The circular economy: New or refurbished as CE 3.0? Exploring controversies in the conceptualization of the circular economy through a focus on history and resource value retention options. Resour. Conserv. Recycl. 2018, 135, 246–264. [Google Scholar] [CrossRef]
- European Commission. Initiative Launches to Fight Clothing Waste around Europe. 2017. Available online: http://ec.europa.eu/environment/europeangreencapital/clothing-waste-initiative (accessed on 2 October 2021).
- Armstrong, C.; Niinimcaki, K.; Kujala, S.; Karell, E.; Lang, C. Sustainable product-service systems for clothing: Exploring consumer perceptions of consumption alternatives in Finland. J. Clean. Prod. 2015, 97, 30–39. [Google Scholar] [CrossRef]
- Bismar, A. Circular fashion: Sixteen principles for a circular fashion industry. 2017. Available online: https://circularfashion.com/key-principles (accessed on 19 September 2021).
- Lahti, T.; Wincent, J.; Parida, V. A definition and theoretical review of the circular economy, value creation, and sustainable business models: Where are we now and where should research move in the future? Sustainability 2018, 10, 2799. [Google Scholar] [CrossRef]
- Schiederig, T.; Tietzer, F.; Herstatt, C. Green innovation in technology and innovation management: An exploratory literature review. RD Manag. 2012, 42, 180–192. [Google Scholar] [CrossRef]
- Fussler, C.; James, P. Eco-Innovation: A Breakthrough Discipline for Innovation and Sustainability; Pittman Publishing: London, UK, 1996. [Google Scholar]
- Rennings, K. Redefining innovation –Eco-innovation research and the contribution from ecological economics. Ecol. Econ. 2000, 32, 319–332. [Google Scholar] [CrossRef]
- European Commission. Competitiveness and Innovation Framework Program (2007–2013). Brussels. 2007. Available online: https://ec.europa.eu/cip/ (accessed on 3 November 2021).
- Oltra, V.; Saint Jean, M. Sectoral systems of environmental innovation: An application to the French automotive industry. Technol. Forecast. Soc. Change 2009, 75, 567–583. [Google Scholar] [CrossRef]
- Carrillo-Hermosilla, J.; Del Río, P.; Könnölä, T. Diversity of Eco-innovations: Reflections from selected case studies. J. Clean. Prod. 2010, 18, 1073–1083. [Google Scholar] [CrossRef]
- Eco-Innovation Observatory. Europe in Transition. Paving the Way to a Green Economy through Eco-Innovation; Eco-Innovation Observatory Annual Report 2012; Funded by the European Commission; DG Environment: Brussels, Belgium, 2013. [Google Scholar]
- Jaffe, A.B.; Newell, R.G.; Stavins, R.N. A tale of two market failures: Technology and environmental policy. Ecol. Econ. 2005, 54, 164–174. [Google Scholar] [CrossRef] [Green Version]
- Arimura, T.H.; Hibiki, A.; Johnstone, N. An empirical analysis of environmental R&D: What encourages facilities to be environmentally innovative? In Environmental Policy and Corporate Behaviour; Johnstone, N., Ed.; Edward Elgar: Cheltenham, UK, 2007; pp. 142–173. [Google Scholar]
- Mickwitz, P.; Hyvättinen, H.; Kivimaa, P. The role of policy instruments in the innovation and diffusion of environmentally friendlier technologies: Popular claims versus case study experiences. J. Clean. Prod. 2007, 16, 162–170. [Google Scholar] [CrossRef]
- Rennings, K.; Rexhäuser, S. Long-Term Impacts of Environmental Policy and Eco-Innovative Activities of Firms; ZEW Discussion Papers 10-074; ZEW—Leibniz Centre for European Economic Research: Mannheim, Germany, 2010. [Google Scholar]
- Horbach, J.; Rammer, C.; Rennings, K. Determinants of eco-innovations by type of environmental impact: The role of regulatory push/pull, technology push and market pull. Ecol. Econ. 2012, 78, 112–122. [Google Scholar] [CrossRef]
- Kesidou, E.; Demirel, P. On the drivers of eco-innovations: Empirical evidence from the UK. Res. Policy 2012, 41, 862–870. [Google Scholar] [CrossRef]
- Cainellia, G.; Mazzanti, M. Environmental innovations in services: Manufacturing services integration and policy transmissions. Res. Policy 2013, 42, 1595–1604. [Google Scholar] [CrossRef]
- Medeiros, J.F.; Ribeiro, J.L.D.; Cortimiglia, M.N. Success factors for environmentally sustainable product innovation: A systematic literature review. J. Clean. Prod. 2014, 65, 76–86. [Google Scholar] [CrossRef]
- Ziółko, M.; Mróz, J. The impact of eco-innovation to increase the competitiveness of enterprises. Acta Univ. Nicolai Copernic. Manag. 2015, 1, 74–82. [Google Scholar]
- Hojnik, J.; Ruzzier, M. What drives eco-innovation? A review of an emerging literature. Environ. Innov. Soc. Trans. 2016, 19, 31–41. [Google Scholar] [CrossRef]
- Jakobsen, S.; Clausen, T. Comparing the innovation process in environmental and non-environmental firms: A look at barriers to innovation. In Proceedings of the DRUID Society Conference, CBS, Copenhagen, Danmark, 16–18 June 2014. [Google Scholar]
- Bassi, A.M.; Bianchi, M.; Guetti, M.; Pallaske, G.; Tapia, C. Improving the understanding of circular economy potential at territorial level using systems thinking. Sustain. Prod. Consum. 2021, 27, 128–140. [Google Scholar] [CrossRef]
- Ashford, N.A. Government and environmental innovation in Europe and North America. Am. Behav. Sci. 2002, 45, 1417–1434. [Google Scholar] [CrossRef]
- Cainelli, G.; Mazzanti, M.; Montresor, S. Environmental innovations, local networks and internationalization. Ind. Innov. 2012, 19, 697–734. [Google Scholar] [CrossRef]
- Horbach, J. Determinants of environmental innovation: New evidence from German panel data sources. Res. Policy 2008, 37, 163–173. [Google Scholar] [CrossRef] [Green Version]
- Christensen, C.M.; Anthony, S.D.; Berstell, G.; Nitterhouse, D. Finding the right job for your product. Sloan Manag. Rev. 2007, 48, 38–47. [Google Scholar]
- Fagerberg, J. Innovation: A guide to the literature. In The Oxford Handbook of Innovation; Fagerberg, J., Mowery, D., Nelson, R., Eds.; Oxford University Press: Oxford, UK, 2005; pp. 1–27. [Google Scholar]
- Vence, X.; Pereira, A. Eco-innovation and circular business models as drivers for a circular economy. Contaduría Y Adm. 2019, 64, 1–19. [Google Scholar] [CrossRef]
- Salvador, R.; Barros, M.V.; Freire, F.; Halog, A.; Piekarski, C.M.; Antonio, C. Circular economy strategies on business modelling: Identifying the greatest influences. J. Clean. Prod. 2021, 299, 126918. [Google Scholar] [CrossRef]
- Farheen, N.; Magda, R. Sustainable development through eco-innovation: Drivers and barriers. In Proceedings of the Sustainability-Environment-Safety, Conference Proceedings, Bratislava, Slovakia, 7 November 2019; pp. 144–152. [Google Scholar]
- Häggmark, T.; Elofsson, K. The drivers of private and public eco-innovations in six large countries. J. Clean. Prod. 2022, 364, 132628. [Google Scholar] [CrossRef]
- Zavadskas, E.K.; Kaklauskas, A.; Peldschus, F.; Turskis, Z. Multi-attribute As-sessment of Road Design Solutions by Using the COPRAS Method. Balt. J. Road Bridge Eng. 2007, 2, 195–203. [Google Scholar]
- Ginevicius, R. Normalization of Quantities of Various Dimensions. J. Bus. Econ. Manag. 2008, 9, 79–86. [Google Scholar] [CrossRef]
- Turskis, Z.; Zavadskas, E.K.; Peldschus, F. Multi-criteria Optimization System for Decision Making in Construction Design and Management. Eng. Econ. 2009, 1, 7–17. [Google Scholar]
- Podvezko, V.; Podviezko, A. Dependence of Multi-criteria Evaluation Result on Choice of Preference Functions and Their Parameters. Technol. Econ. Dev. Econ. 2010, 16, 143–158. [Google Scholar] [CrossRef] [Green Version]
- Zavadskas, E.K.; Vaidogas, E.R. Bayesian Reasoning in Management Decisions on the Choice of Equipment for the Prevention of Industrial Accidents. Eng. Econ. 2008, 5, 32–40. [Google Scholar]




| Concept | Principles | 
|---|---|
| Cradle to cradle | a. A new life could be given to the used product through product design. In nature, for example, there is no waste. As the leaf nears the end of its life, it may fall to the ground, providing nourishment for microorganisms. b. Industries should be restructured in such a way that they can use renewable sources, including sunlight, water, and air, to diminish the dependency on the energy coming from nonrenewable sources [35]. | 
| Upcycling and downcycling | Recycling is considered to be upcycling and downcycling. In contrast to recycling, upcycling is the process through which a product cycle is modified or transformed into a new product life cycle of the same or greater quality. However, when it comes to downcycling, the opposite is true [36]. | 
| Displacement effect | The displacement effect is linked to neither textiles nor garments that will not be produced or bought as an outcome of efficient and effective use of existing materials or things. | 
| Ecological footprint | Usually, the biocapacity of the system is compared with the ecological footprint, which is a measure of human impact [37]. | 
| Waste hierarchy | Taking steps to improve energy efficiency and make better use of natural resources begins with establishing a waste hierarchy. | 
| Supply Side | 
 | 
| Demand Side | 
 | 
| External influence (political, institutional) | 
 | 
| Indicators | Political Approach towards Circular Economy | Recycling Infrastructure | Taxes on Waste Generation | Eco-Design and Energy Consumption | Material Efficiency and Re-Use | Waste Sorting | Repair, Refurbishing, and Remanufacturing | Consumer and Producer Behavioral Changes | Education and Awareness | E X P | 
|---|---|---|---|---|---|---|---|---|---|---|
| I | +0.5 | +0.2 | 0.0 | +0.2 | 0.0 | +0.05 | 0.0 | +0.05 | +0.0 | 6 | 
| II | +0.3 | 0.3 | 0.0 | +0.25 | 0.0 | +0.15 | 0.0 | 0.0 | 0.0 | 6 | 
| III | +0.4 | 0.0 | −0.0 | 0.1 | 0.0 | 0.0 | 0.0 | +0.25 | +0.25 | 4 | 
| A | +0.1 | +0.15 | −0.0 | +0.0 | +0.0 | +0.15 | +0.0 | +0.3 | +0.3 | 6 | 
| B | +0.1 | +0.5 | −0.0 | +0.2 | +0.1 | +0.1 | +0.1 | 0.0 | 0.0 | 3 | 
| C | 0.2 | −0.0 | 0.0 | −0.3 | −0.0 | 0.0 | +0.4 | 0.05 | 0.05 | 3 | 
| D | 0.1 | −0.2 | 0.0 | −0.3 | 0.2 | +0.0 | −0.2 | 0.0 | 0.0 | 6 | 
| E | 0.0 | 0.0 | −0.0 | −0.0 | +0.1 | 0.15 | +0.25 | 0.25 | 0.25 | 2 | 
| F | +0.15 | +0.1 | −0.05 | −0.05 | +0.1 | 0.1 | +0.2 | 0.2 | 0.0 | 4 | 
| G | 0.0 | −0.0 | −0.2 | −0.2 | +0.2 | −0.0 | +0.2 | +0.0 | +0.0 | 4 | 
| H | +0.0 | −0.0 | −0.2 | −0.1 | +0.2 | −0.0 | +0.2 | 0.1 | 0.0 | 4 | 
| I | 0.0 | −0.1 | 0.0 | −0.0 | −0.3 | −0.2 | +0.2 | −0.2 | −0.0 | 2 | 
| J | +0.0 | 0.0 | −0.15 | 0.05 | 0.2 | 0.0 | +0.1 | +0.2 | +0.15 | 4 | 
| K | +0.2 | 0.1 | 0.05 | 0.05 | 0.0 | 0.1 | +0.3 | +0.0 | +0.15 | 6 | 
| α | +0.0 | 0.0 | 0.0 | 0.05 | 0.2 | +0.0 | 0.0 | +0.35 | +0.35 | 3 | 
| β | 0.0 | 0.0 | 0.0 | 0.0 | 0.2 | 0.1 | 0.1 | +0.3 | +0.3 | 6 | 
| φ | +0.1 | 0.0 | 0.0 | 0.0 | +0.3 | +0.1 | 0.1 | +0.3 | +0.1 | 3 | 
| R | +0.4 | +0.25 | −0.0 | 0.0 | +0.0 | +0.0 | +0.2 | +0.0 | 0.15 | 6 | 
| GL | +0.4 | +0.25 | 0.0 | 0.0 | +0.0 | 00 | 0.2 | 0.0 | 0.15 | 6 | 
| Category | Variables | Implementation Drivers | Sustainability Drivers | 
|---|---|---|---|
| Government/institutional | Regularity and normative pressures/cooperation/technology and infrastructure | Determined by governments, noncompliance with regulations can be very costly to the firm (local, regional, and international level) | Environmental legislative demand | 
| Management and organization | Adoption of certifications/environmental managerial concerns, and leadership/organizational culture towards eco-innovation | Environmental management approach, the role of top executives in adopting eco-innovation and in integrating innovation and sustainability in companies’ strategy/organizational innovation | Company’s management quest for a better environment/environmental initiatives and advances in product innovation | 
| Stakeholders and customers | Publicity/demand | Develop more environmentally friendly products/processes | The wish to be on the forefront of future legislative demands/customer’s demands | 
| Consumer behavior and culture/employee satisfaction | Awareness/responsible consumption | Satisfy customer demand/extend product range | Product re-use and share/personal quest for a better environment | 
| Publisher’s Note: MDPI stays neutral with regard to jurisdictional claims in published maps and institutional affiliations. | 
© 2022 by the authors. Licensee MDPI, Basel, Switzerland. This article is an open access article distributed under the terms and conditions of the Creative Commons Attribution (CC BY) license (https://creativecommons.org/licenses/by/4.0/).
Share and Cite
Peyravi, B.; Jakubavičius, A. Drivers in the Eco-Innovation Road to the Circular Economy: Organiational Capabilities and Exploitative Strategies. Sustainability 2022, 14, 10748. https://doi.org/10.3390/su141710748
Peyravi B, Jakubavičius A. Drivers in the Eco-Innovation Road to the Circular Economy: Organiational Capabilities and Exploitative Strategies. Sustainability. 2022; 14(17):10748. https://doi.org/10.3390/su141710748
Chicago/Turabian StylePeyravi, Bahman, and Artūras Jakubavičius. 2022. "Drivers in the Eco-Innovation Road to the Circular Economy: Organiational Capabilities and Exploitative Strategies" Sustainability 14, no. 17: 10748. https://doi.org/10.3390/su141710748
APA StylePeyravi, B., & Jakubavičius, A. (2022). Drivers in the Eco-Innovation Road to the Circular Economy: Organiational Capabilities and Exploitative Strategies. Sustainability, 14(17), 10748. https://doi.org/10.3390/su141710748
 
        



 
       