Resilience and Systems—A Review
Abstract
1. Introduction
2. Resilience—Roots and Evolution
3. Resilience Variants and Extensions
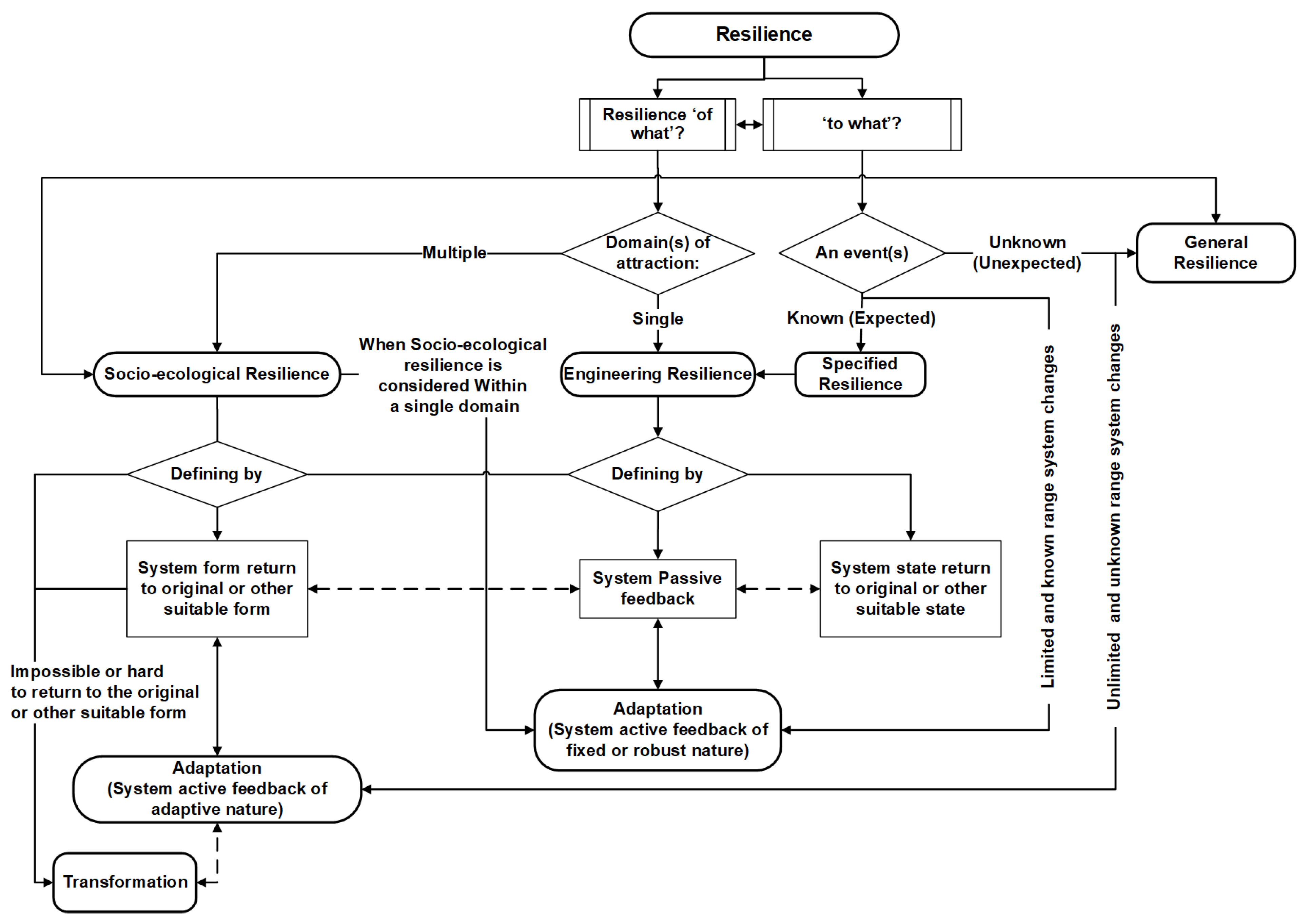
3.1. Socio-Ecological and Engineering Resilience
… concentrates on stability near an equilibrium steady state, where resistance to disturbance and speed of return to the equilibrium are used to measure [resilience] …[71] (p. 33)
… emphasizes conditions far from any equilibrium steady state, where instabilities can flip a system into another regime of behavior—that is, to another stability domain. In this case, the measurement of resilience is the magnitude of disturbance that can be absorbed before the system changes its structure …[71] (p. 33)
… the capacity of a system to absorb disturbance and reorganize while undergoing change so as to still retain essentially the same function, structure, identity, and feedbacks …[42] (p. 1)
3.2. Introduced Terminology
3.3. Resilience-Inherent or Managed
3.4. Resilience Engineering-Designing Resilience
… the intrinsic ability of a system to adjust its functioning prior to, during, or following changes and disturbances, so that it can sustain required operations under both expected and unexpected conditions…[111] (p. 36)
3.5. Resilience and Sustainability-Related or Distinct Concepts
4. Systems Terminology
5. Resilience-Systems Adaptation




6. Conclusions and Future Research Directions
Author Contributions
Funding
Institutional Review Board Statement
Informed Consent Statement
Conflicts of Interest
References
- Holling, C.S. Resilience and Stability of Ecological Systems. Annu. Rev. Ecol. Syst. 1973, 4, 1–23. [Google Scholar] [CrossRef]
- Hsu, L.-C.; Stallins, J.A. Multiple Representations of Topographic Pattern and Geographic Context Determine Barrier Dune Resistance, Resilience, and the Overlap of Coastal Biogeomorphic Models. Ann. Am. Assoc. Geogr. 2019, 110, 640–660. [Google Scholar] [CrossRef]
- Pham, K.D. Risk-Sensitive Rate Correcting for Dynamic Heterogeneous Networks: Autonomy and Resilience. In Proceedings of the 2020 IEEE Aerospace Conference, Big Sky, MT, USA, 7–14 March 2020; pp. 1–10. [Google Scholar]
- Ge, X.; Han, Q.-L.; Zhang, X.-M.; Ding, D.; Yang, F. Resilient and secure remote monitoring for a class of cyber-physical systems against attacks. Inf. Sci. 2019, 512, 1592–1605. [Google Scholar] [CrossRef]
- Tian, J.; Dai, Y. Looking at resilience of socio-technical systems from the view of coordinated control. Cogn. Technol. Work 2020, 24, 147–160. [Google Scholar] [CrossRef]
- Anderson, J.E.; Ross, A.J.; Back, J.; Duncan, M.; Jaye, P. Resilience Engineering as a Quality Improvement Method in Healthcare; SpringerBriefs in Applied Sciences and Technology; Springer: Berlin/Heidelberg, Germany, 2019; ISBN 2191530X. [Google Scholar]
- Taranu, Z.E.; Carpenter, S.; Frossard, V.; Jenny, J.; Thomas, Z.; Vermaire, J.C.; Perga, M. Can we detect ecosystem critical transitions and signals of changing resilience from paleo-ecological records? Ecosphere 2018, 9, e02438. [Google Scholar] [CrossRef]
- Froese, R.; Demirel, N.; Coro, G.; Kleisner, K.M.; Winker, H. Estimating fisheries reference points from catch and resilience. Fish Fish. 2016, 18, 506–526. [Google Scholar] [CrossRef]
- Cámara, J.; Schmerl, B.; Moreno, G.A.; Garlan, D. MOSAICO: Offline synthesis of adaptation strategy repertoires with flexible trade-offs. Autom. Softw. Eng. 2018, 25, 595–626. [Google Scholar] [CrossRef]
- Carmichael, D.G. Incorporating resilience through adaptability and flexibility. Civ. Eng. Environ. Syst. 2015, 32, 31–43. [Google Scholar] [CrossRef]
- Goerigk, M.; Hamacher, H.W. Optimisation models to enhance resilience in evacuation planning. Civ. Eng. Environ. Syst. 2015, 32, 90–99. [Google Scholar] [CrossRef]
- Jowitt, P.W.; Milke, M. Special Issue on Resilience. Civ. Eng. Environ. Syst. 2015, 32, 1–4. [Google Scholar] [CrossRef]
- Porse, E.; Lund, J. Network structure, complexity, and adaptation in water resource systems. Civ. Eng. Environ. Syst. 2015, 32, 143–156. [Google Scholar] [CrossRef]
- Foster, K.; Roche, M.; Delgado, C.; Cuzzillo, C.; Giandinoto, J.-A.; Furness, T. Resilience and mental health nursing: An integrative review of international literature. Int. J. Ment. Health Nurs. 2018, 28, 71–85. [Google Scholar] [CrossRef] [PubMed]
- Bryan, C.; O’Shea, D.; MacIntyre, T. Stressing the relevance of resilience: A systematic review of resilience across the domains of sport and work. Int. Rev. Sport Exerc. Psychol. 2017, 12, 70–111. [Google Scholar] [CrossRef]
- Follins, L.D.; Garrett-Walker, J.J.; Lewis, M.K. Resilience in Black Lesbian, Gay, Bisexual, and Transgender Individuals: A Critical Review of the Literature. J. Gay Lesbian Ment. Health 2014, 18, 190–212. [Google Scholar] [CrossRef]
- Fletcher, D.; Sarkar, M. Psychological Resilience: A Review and Critique of Definitions, Concepts, and Theory. Eur. Psychol. 2013, 18, 12–23. [Google Scholar] [CrossRef]
- Meerow, S.; Newell, J.P.; Stults, M. Defining urban resilience: A review. Landsc. Urban Plan. 2016, 147, 38–49. [Google Scholar] [CrossRef]
- Cerѐ, G.; Rezgui, Y.; Zhao, W. Critical review of existing built environment resilience frameworks: Directions for future research. Int. J. Disaster Risk Reduct. 2017, 25, 173–189. [Google Scholar] [CrossRef]
- Liu, W.; Song, Z. Review of studies on the resilience of urban critical infrastructure networks. Reliab. Eng. Syst. Saf. 2019, 193, 106617. [Google Scholar] [CrossRef]
- Shuang, Q.; Liu, H.J.; Porse, E. Review of the Quantitative Resilience Methods in Water Distribution Networks. Water 2019, 11, 1189. [Google Scholar] [CrossRef]
- Shin, S.; Lee, S.; Judi, D.R.; Parvania, M.; Goharian, E.; McPherson, T.; Burian, S.J.; Judi, D.; Burian, S. A Systematic Review of Quantitative Resilience Measures for Water Infrastructure Systems. Water 2018, 10, 164. [Google Scholar] [CrossRef]
- Zhou, Y.; Wang, J.; Yang, H. Resilience of Transportation Systems: Concepts and Comprehensive Review. IEEE Trans. Intell. Transp. Syst. 2019, 20, 4262–4276. [Google Scholar] [CrossRef]
- Gasser, P.; Lustenberger, P.; Cinelli, M.; Kim, W.; Spada, M.; Burgherr, P.; Hirschberg, S.; Stojadinovic, B.; Sun, T.Y. A review on resilience assessment of energy systems. Sustain. Resilient Infrastruct. 2019, 6, 273–299. [Google Scholar] [CrossRef]
- Jufri, F.H.; Widiputra, V.; Jung, J. State-of-the-art review on power grid resilience to extreme weather events: Definitions, frameworks, quantitative assessment methodologies, and enhancement strategies. Appl. Energy 2019, 239, 1049–1065. [Google Scholar] [CrossRef]
- Patel, S.; Rogers, M.B.; Amlôt, R.; Rubin, G.J. What Do We Mean by ‘Community Resilience’? A Systematic Literature Review of How It Is Defined in the Literature. PLoS Curr. 2017, 9. [Google Scholar] [CrossRef]
- Haigh, R.; Amaratunga, D. An integrative review of the built environment discipline’s role in the development of society’s resilience to disasters. Int. J. Disaster Resil. Built Environ. 2010, 1, 11–24. [Google Scholar] [CrossRef]
- Meyer, K. A Mathematical Review of Resilience in Ecology. Nat. Resour. Model. 2016, 29, 339–352. [Google Scholar] [CrossRef]
- Ferro-Azcona, H.; Espinoza-Tenorio, A.; Calderón-Contreras, R.; Ramenzoni, V.C.; País, M.D.L.M.G.; Mesa-Jurado, M.A. Adaptive capacity and social-ecological resilience of coastal areas: A systematic review. Ocean Coast. Manag. 2019, 173, 36–51. [Google Scholar] [CrossRef]
- González-Quintero, C.; Avila-Foucat, V.S. Operationalization and Measurement of Social-Ecological Resilience: A Systematic Review. Sustainability 2019, 11, 6073. [Google Scholar] [CrossRef]
- Bhamra, R.S.; Dani, S.; Burnard, K.J. Resilience: The concept, a literature review and future directions. Int. J. Prod. Res. 2011, 49, 5375–5393. [Google Scholar] [CrossRef]
- Pillay, M. Resilience Engineering: An Integrative Review of Fundamental Concepts and Directions for Future Research in Safety Management. Open, J. Saf. Sci. Technol. 2017, 07, 129–160. [Google Scholar] [CrossRef]
- Pillay, M.; Morel, G. Measuring Resilience Engineering: An Integrative Review and Framework for Bench-Marking Organisational Safety. Safety 2020, 6, 37. [Google Scholar] [CrossRef]
- Hosseini, S.; Ivanov, D.; Dolgui, A. Review of quantitative methods for supply chain resilience analysis. Transp. Res. Part E Logist. Transp. Rev. 2019, 125, 285–307. [Google Scholar] [CrossRef]
- Hosseini, S.; Barker, K.; Ramirez-Marquez, J.E. A review of definitions and measures of system resilience. Reliab. Eng. Syst. Saf. 2016, 145, 47–61. [Google Scholar] [CrossRef]
- Martin-Breen, P.; Anderies, J.M. Resilience: A Literature Review. Inst. Dev. Stud. 2011. Available online: https://opendocs.ids.ac.uk/opendocs/handle/20.500.12413/3692 (accessed on 1 December 2021).
- Yunes, M.A.M. Psicologia Positiva e Resiliência: O Foco No Indivíduo e Na Família. Psicol. Em Estudo. 2003, 8, 75–84. [Google Scholar] [CrossRef]
- Sudmeier-Rieux, K.I. Resilience—An emerging paradigm of danger or of hope? Disaster Prev. Manag. Int. J. 2014, 23, 67–80. [Google Scholar] [CrossRef]
- Kates, R.W.; Clark, W.C.; Corell, R.; Hall, J.M.; Jaeger, C.C.; Lowe, I.; McCarthy, J.J.; Schellnhuber, H.J.; Bolin, B.; Dickson, N.M. Sustainability Science. Science 2001, 292, 641–642. [Google Scholar] [CrossRef]
- Brand, F.S.; Jax, K. Focusing the Meaning(s) of Resilience: Resilience as a Descriptive Concept and a Boundary Object. Ecol. Soc. 2007, 12, 23–38. [Google Scholar] [CrossRef]
- Anderies, J.M.; Walker, B.H.; Kinzig, A.P. Fifteen Weddings and a Funeral: Case Studies and Resilience-based Management. Ecol. Soc. 2006, 11, 21–32. [Google Scholar] [CrossRef]
- Walker, B.; Holling, C.S.; Carpenter, S.R.; Kinzig, A. Resilience, Adaptability and Transformability in Social-ecological Systems. Ecol. Soc. 2004, 9, 5–13. [Google Scholar] [CrossRef]
- Carpenter, S.; Walker, B.; Anderies, J.M.; Abel, N. From Metaphor to Measurement: Resilience of What to What? Ecosystems 2001, 4, 765–781. [Google Scholar] [CrossRef]
- Vugrin, E.D.; Warren, D.E.; Ehlen, M.A.; Camphouse, R.C. A Framework for Assessing the Resilience of Infrastructure and Economic Systems. In Sustainable and Resilient Critical Infrastructure Systems; Gopalakrishnan, K., Peeta, S., Eds.; Springer: Berlin/Heidelberg, Germany, 2010; pp. 77–116. ISBN 978-3-642-11404-5. [Google Scholar]
- Field, C.; Look, R. A value-based approach to infrastructure resilience. Environ. Syst. Decis. 2018, 38, 292–305. [Google Scholar] [CrossRef]
- Modly, T. Five Megatrends and Their Implications for Global Defense & Security. PwC Rep. Megatrends 2016, 1–27. Available online: https://www.pwc.com/gx/en/archive/archive-government-public-services/publications/five-megatrends.html (accessed on 10 July 2021).
- UK Ministry of Defence. Strategic Trends Programme: Global Strategic Trends. Out to 2045, 1st ed.; Development, Concepts, Doctrine Centre: Shrivenham, UK, 2014.
- Darnhofer, I. Resilience and why it matters for farm management. Eur. Rev. Agric. Econ. 2014, 41, 461–484. [Google Scholar] [CrossRef]
- Haldane, V.; De Foo, C.; Abdalla, S.M.; Jung, A.-S.; Tan, M.; Wu, S.; Chua, A.; Verma, M.; Shrestha, P.; Singh, S.; et al. Health systems resilience in managing the COVID-19 pandemic: Lessons from 28 countries. Nat. Med. 2021, 27, 964–980. [Google Scholar] [CrossRef] [PubMed]
- Scopus. Scopus Database Search on Resilience Statistics. 2022. Available online: https://www.scopus.com/search/form.uri?display=basic (accessed on 21 June 2022).
- Google Scholar. Google Scholar Database. 2022. Available online: https://scholar.google.com.au/scholar?hl=en&as_sdt=0%2C5&q=Resilience+and+stability+of+ecological+systems&btnG= (accessed on 21 June 2022).
- Luthar, S.S.; Cicchetti, D.; Becker, B. The Construct of Resilience: A Critical Evaluation and Guidelines for Future Work. Child Dev. 2000, 71, 543–562. [Google Scholar] [CrossRef]
- Connor, K.M.; Davidson, J.R.T. Development of a new resilience scale: The Connor-Davidson Resilience Scale (CD-RISC). Depress. Anxiety 2003, 18, 76–82. [Google Scholar] [CrossRef]
- Folke, C. Resilience: The emergence of a perspective for social–ecological systems analyses. Glob. Environ. Chang. 2006, 16, 253–267. [Google Scholar] [CrossRef]
- Masten, A.S. Ordinary Magic: Resilience Processes in Development. Am. Psychol. 2001, 56, 227–238. [Google Scholar] [CrossRef]
- Bonanno, G.A. Loss, Trauma, and Human Resilience: Have We Underestimated the Human Capacity to Thrive After Extremely Aversive Events? Am. Psychol. 2004, 59, 20–28. [Google Scholar] [CrossRef]
- Rutter, M. Psychosocial resilience and protective mechanisms. Am. J. Orthopsychiatry 1987, 57, 316–331. [Google Scholar] [CrossRef] [PubMed]
- Lozupone, C.A.; Stombaugh, J.I.; Gordon, J.I.; Jansson, J.K.; Knight, R. Diversity, stability and resilience of the human gut microbiota. Nature 2012, 489, 220–230. [Google Scholar] [CrossRef]
- Hughes, T.P.; Baird, A.H.; Bellwood, D.R.; Card, M.; Connolly, S.R.; Folke, C.; Grosberg, R.; Hoegh-Guldberg, O.; Jackson, J.B.C.; Kleypas, J.; et al. Climate Change, Human Impacts, and the Resilience of Coral Reefs. Science 2003, 301, 929–933. [Google Scholar] [CrossRef] [PubMed]
- Bruneau, M.; Chang, S.E.; Eguchi, R.T.; Lee, G.C.; O’Rourke, T.D.; Reinhorn, A.M.; Shinozuka, M.; Tierney, K.; Wallace, W.A.; Von Winterfeldt, D. A Framework to Quantitatively Assess and Enhance the Seismic Resilience of Communities. Earthq. Spectra 2003, 19, 733–752. [Google Scholar] [CrossRef]
- Norris, F.H.; Stevens, S.P.; Pfefferbaum, B.; Wyche, K.F.; Pfefferbaum, R.L. Community Resilience as a Metaphor, Theory, Set of Capacities, and Strategy for Disaster Readiness. Am. J. Community Psychol. 2007, 41, 127–150. [Google Scholar] [CrossRef] [PubMed]
- EM-DAT. The Emergency Events Database. 2022. Available online: https://public.emdat.be/data (accessed on 21 June 2022).
- Lee, M.; Basu, D. An Integrated Approach for Resilience and Sustainability in Geotechnical Engineering. Indian Geotech. J. 2018, 48, 207–234. [Google Scholar] [CrossRef]
- Leaning, J.; Guha-Sapir, D. Natural Disasters, Armed Conflict, and Public Health. N. Engl. J. Med. 2014, 370, 783. [Google Scholar] [CrossRef]
- Killgore, W.D.S.; Taylor, E.C.; Cloonan, S.A.; Dailey, N.S. Psychological resilience during the COVID-19 lockdown. Psychiatry Res. 2020, 291, 113216. [Google Scholar] [CrossRef]
- Bozdağ, F.; Ergün, N. Psychological Resilience of Healthcare Professionals During COVID-19 Pandemic. Psychol. Rep. 2020, 124, 2567–2586. [Google Scholar] [CrossRef]
- Kaye-Kauderer, H.; Feingold, J.H.; Feder, A.; Southwick, S.; Charney, D. Resilience in the age of COVID-19. BJPsych Adv. 2021, 27, 166–178. [Google Scholar] [CrossRef]
- Boyacι-Gündüz, C.; Ibrahim, S.; Wei, O.; Galanakis, C. Transformation of the Food Sector: Security and Resilience during the COVID-19 Pandemic. Foods 2021, 10, 497. [Google Scholar] [CrossRef] [PubMed]
- Mena, C.; Karatzas, A.; Hansen, C. International trade resilience and the Covid-19 pandemic. J. Bus. Res. 2021, 138, 77–91. [Google Scholar] [CrossRef]
- Hynes, W.; Trump, B.D.; Kirman, A.; Latini, C.; Linkov, I. Complexity, Interconnectedness and Resilience: Why a Paradigm Shift in Economics Is Needed to Deal with Covid 19 and Future Shocks. In COVID-19: Systemic Risk and Resilience; Linkov, I., Keenan, J.M., Trump, B.D., Eds.; Risk, Systems and Decisions; Springer International Publishing: Cham, Switzerland, 2021; pp. 61–73. ISBN 978-3-030-71587-8. [Google Scholar]
- Holling, C.S. Engineering Resilience versus Ecological Resilience. In Engineering within Ecological Constraints; Academy Press: Washington, DC, USA, 1996; p. 13. [Google Scholar]
- Zhang, W.; van Luttervelt, C. Toward a resilient manufacturing system. CIRP Ann. 2011, 60, 469–472. [Google Scholar] [CrossRef]
- Adger, W.N. Social and ecological resilience: Are they related? Prog. Hum. Geogr. 2000, 24, 347–364. [Google Scholar] [CrossRef]
- Gunderson, L.H.; Allen, C.R.; Holling, C.S. Foundations of Ecological Resilience, 2nd ed.; Island Press: Washington, DC, USA, 2012; ISBN 978-1-61091-133-7. [Google Scholar]
- Berkes, F.; Colding, J.; Folke, C. Navigating Social-Ecological Systems: Building Resilience for Complexity and Change, 1st ed.; Cambridge University Press: Cambridge, UK, 2008; ISBN 1-139-43479-9. [Google Scholar]
- Westley, F.; Carpenter, S.R.; Brock, W.A.; Holling, C.S.; Gunderson, L.H. Why Systems of People and Nature Are Not Just Social and Ecological Systems. In Panarchy: Understanding Transformations in Human and Natural Systems; Gunderson, L.H., Holling, C.S., Eds.; Island Press: Washington, DC, USA, 2002; pp. 103–119. [Google Scholar]
- Mekdeci, B.; Ross, A.M.; Rhodes, D.H.; Hastings, D.E. A Taxonomy of Perturbations: Determining the Ways That Systems Lose Value. In Proceedings of the 2012 IEEE International Systems Conference, Vancouver, BC, Canada, 19–22 March 2012; Institute of Electrical and Electronics Engineers: Vancouver, BC, Canada, 2012. [Google Scholar]
- Folke, C.; Carpenter, S.R.; Walker, B.; Scheffer, M.; Chapin, T.; Rockström, J. Resilience Thinking: Integrating Resilience, Adaptability and Transformability. Ecol. Soc. 2010, 15, 20–28. [Google Scholar] [CrossRef]
- Walker, B.H.; Abel, N.; Anderies, J.M.; Ryan, P. Resilience, Adaptability, and Transformability in the Goulburn-Broken Catchment, Australia. Ecol. Soc. 2009, 14, 12–35. [Google Scholar] [CrossRef]
- Folke, C.; Carpenter, S.; Walker, B.; Scheffer, M.; Elmqvist, T.; Gunderson, L.; Holling, C.S. Regime shifts, resilience, and biodiversity in ecosystem management. Annu. Rev. Ecol. Evol. Syst. 2004, 35, 557–581. [Google Scholar] [CrossRef]
- Francis, R.; Bekera, B. A metric and frameworks for resilience analysis of engineered and infrastructure systems. Reliab. Eng. Syst. Saf. 2014, 121, 90–103. [Google Scholar] [CrossRef]
- Vugrin, E.D.; Warren, D.E.; Ehlen, M.A. A resilience assessment framework for infrastructure and economic systems: Quantitative and qualitative resilience analysis of petrochemical supply chains to a hurricane. Process Saf. Prog. 2011, 30, 280–290. [Google Scholar] [CrossRef]
- Walker, B.H. Resilience: What it is and is not. Ecol. Soc. 2020, 25, 11. [Google Scholar] [CrossRef]
- Baho, D.L.; Allen, C.R.; Garmestani, A.S.; Fried-Petersen, H.B.; Renes, S.E.; Gunderson, L.H.; Angeler, D.G. A quantitative framework for assessing ecological resilience. Ecol. Soc. 2017, 22, 1–17. [Google Scholar] [CrossRef] [PubMed]
- Carpenter, S.; Arrow, K.J.; Barrett, S.; Biggs, R.; Brock, W.A.; Crépin, A.-S.; Engström, G.; Folke, C.; Hughes, T.P.; Kautsky, N.; et al. General Resilience to Cope with Extreme Events. Sustainability 2012, 4, 3248–3259. [Google Scholar] [CrossRef]
- Walker, B.H.; Salt, D. Resilience Thinking: Sustaining Ecosystems and People in a Changing World; Island Press: Washington, DC, USA, 2012; ISBN 978-1-59726-622-2. [Google Scholar]
- Biggs, R.; Schlüter, M.; Biggs, D.; Bohensky, E.L.; BurnSilver, S.; Cundill, G.; Dakos, V.; Daw, T.M.; Evans, L.S.; Kotschy, K.; et al. Toward Principles for Enhancing the Resilience of Ecosystem Services. Annu. Rev. Environ. Resour. 2012, 37, 421–448. [Google Scholar] [CrossRef]
- Cimellaro, G.P.; Fumo, C.; Reinhorn, A.M.; Bruneau, M. Quantification of Disaster Resilience of Health Care Facilities; MCEER: Buffalo, NY, USA, 2009. [Google Scholar]
- Hollnagel, E.; Woods, D.D.; Leveson, N. Resilience Engineering: Concepts and Precepts, 1st ed.; Ashgate Publishing Ltd.: Aldershot, UK, 2006; ISBN 0-7546-8136-X. [Google Scholar]
- Beisner, B.E.; Haydon, D.T.; Cuddington, K. Alternative Stable States in Ecology. Front. Ecol. Environ. 2003, 1, 376–382. [Google Scholar] [CrossRef]
- Tamarin, Y. Atlas of Stress-Strain Curves, 2nd ed.; ASM International: Materials Park, OH, USA, 2002; ISBN 978-0-87170-739-0. [Google Scholar]
- Walker, B.; Carpenter, S.; Anderies, J.; Abel, N.; Cumming, G.S.; Janssen, M.; Lebel, L.; Norberg, J.; Peterson, G.D.; Pritchard, R. Resilience Management in Social-ecological Systems: A Working Hypothesis for a Participatory Approach. Conserv. Ecol. 2002, 6, 14–30. [Google Scholar] [CrossRef]
- Rose, A. Defining and measuring economic resilience to disasters. Disaster Prev. Manag. Int. J. 2004, 13, 307–314. [Google Scholar] [CrossRef]
- Youn, B.D.; Hu, C.; Wang, P. Resilience-Driven System Design of Complex Engineered Systems. J. Mech. Des. 2011, 133, 101011. [Google Scholar] [CrossRef]
- Agarwal, J. Improving resilience through vulnerability assessment and management. Civ. Eng. Environ. Syst. 2015, 32, 5–17. [Google Scholar] [CrossRef]
- Anderies, J.M.; Folke, C.; Walker, B.; Ostrom, E. Aligning Key Concepts for Global Change Policy: Robustness, Resilience, and Sustainability. Ecol. Soc. 2013, 18, 8–23. [Google Scholar] [CrossRef]
- Rose, A. Economic resilience to natural and man-made disasters: Multidisciplinary origins and contextual dimensions. Environ. Hazards 2007, 7, 383–398. [Google Scholar] [CrossRef]
- Farid, A.M. Static Resilience of Large Flexible Engineering Systems: Axiomatic Design Model and Measures. IEEE Syst. J. 2015, 11, 2006–2017. [Google Scholar] [CrossRef]
- Holling, C.S. Understanding the Complexity of Economic, Ecological, and Social Systems. Ecosystems 2001, 4, 390–405. [Google Scholar] [CrossRef]
- Holling, C.S.; Gunderson, L.H. Panarchy: Understanding Transformations in Human and Natural Systems; Island Press: Washington, DC, USA, 2002; ISBN 1-55963-857-5. [Google Scholar]
- Elmqvist, T.; Andersson, E.; Frantzeskaki, N.; McPhearson, T.; Olsson, P.; Gaffney, O.; Takeuchi, K.; Folke, C. Sustainability and resilience for transformation in the urban century. Nat. Sustain. 2019, 2, 267–273. [Google Scholar] [CrossRef]
- Hahn, T.; Nykvist, B. Are adaptations self-organized, autonomous, and harmonious? Assessing the social–ecological resilience literature. Ecol. Soc. 2017, 22, 12–40. [Google Scholar] [CrossRef]
- Cosens, B.; Gunderson, L.H. Practical Panarchy for Adaptive Water Governance: Linking Law to Social-Ecological Resilience; Practical Panarchy for Adaptive Water Governance: Linking Law to Social-Ecological Resilience, 1st ed.; Springer International Publishing: Basel, Switzerland, 2018; ISBN 9783319724720. [Google Scholar]
- Nykvist, B.; Von Heland, J. Social-ecological memory as a source of general and specified resilience. Ecol. Soc. 2014, 19, 47–58. [Google Scholar] [CrossRef]
- Hickford, A.J.; Blainey, S.P.; Hortelano, A.O.; Pant, R. Resilience engineering: Theory and practice in interdependent infrastructure systems. Environ. Syst. Decis. 2018, 38, 278–291. [Google Scholar] [CrossRef]
- Patriarca, R.; Bergström, J.; Di Gravio, G.; Costantino, F. Resilience engineering: Current status of the research and future challenges. Saf. Sci. 2018, 102, 79–100. [Google Scholar] [CrossRef]
- Madni, A.M.; Jackson, S. Towards a Conceptual Framework for Resilience Engineering. IEEE Syst. J. 2009, 3, 181–191. [Google Scholar] [CrossRef]
- Nemeth, C.; Herrera, I. Building change: Resilience Engineering after ten years. Reliab. Eng. Syst. Saf. 2015, 141, 1–4. [Google Scholar] [CrossRef]
- Stroeve, S.H.; Everdij, M.H.C.; Blom, H.A.P. Studying Hazards for Resilience Modelling in ATM: Mathematical Approach towards Resilience Engineering in ATM (MAREA); Schaefer, D., Ed.; First SESAR Innovation Days: Toulouse, France; EUROCONTROL: Brussels, Belgium, 2011. [Google Scholar]
- Schafer, D.; Abdelhamid, T.S.; Mitropoulos, P.; Howell, G.A. Resilience Engineering: A New Paradigm for Safety in Lean Construction Systems. In Proceedings of the 16th Annual Conference of the International Group for Lean Construction, Manchester, UK, 16–18 July 2008; pp. 723–734. [Google Scholar]
- Hollnagel, E.; Paries, J.; Woods, D.D.; Wreathall, J. Resilience Engineering in Practice: A Guidebook; Ashgate Publishing Limited: Farnham, UK, 2011; ISBN 978-1-4094-1035-5. [Google Scholar]
- Hollnagel, E. Resilience engineering and the built environment. Build. Res. Inf. 2013, 42, 221–228. [Google Scholar] [CrossRef]
- Wreathall, J. Properties of Resilient Organizations: An Initial View. In Resilience Engineering; CRC Press: Boca Raton, FL, USA, 2017; pp. 275–285. [Google Scholar] [CrossRef]
- Cimellaro, G.P. Resilience-Based Design (RBD) Modelling of Civil Infrastructure to Assess Seismic Hazards. In Handbook of Seismic Risk Analysis and Management of Civil Infrastructure Systems; Tesfamariam, S., Goda, K., Eds.; Woodhead Publishing Series in Civil and Structural Engineering; Woodhead Publishing: Cambridge, UK, 2013; pp. 268–303. ISBN 978-0-85709-268-7. [Google Scholar]
- Cimellaro, G.P.; Renschler, C.; Bruneau, M. Introduction to Resilience-Based Design (RBD). In Computational Methods, Seismic Protection, Hybrid Testing and Resilience in Earthquake Engineering: A Tribute to the Research Contributions of Prof. Andrei Reinhorn; Cimellaro, G.P., Nagarajaiah, S., Kunnath, S.K., Eds.; Geotechnical, Geological and Earthquake Engineering; Springer International Publishing: Cham, Switzerland, 2015; Volume 33, pp. 151–183. ISBN 978-3-319-06394-2. [Google Scholar]
- Forcellini, D. The Role of Climate Change in the Assessment of the Seismic Resilience of Infrastructures. Infrastructures 2021, 6, 76. [Google Scholar] [CrossRef]
- Forcellini, D. A Resilience-Based (RB) Methodology to Assess Resilience of Health System Infrastructures to Epidemic Crisis. Appl. Sci. 2022, 12, 3032. [Google Scholar] [CrossRef]
- Metaxas, T.; Psarropoulou, S. Sustainable Development and Resilience: A Combined Analysis of the Cities of Rotterdam and Thessaloniki. Urban Sci. 2021, 5, 78. [Google Scholar] [CrossRef]
- Brundtland, G.; Khalid, M.; Agnelli, S.; Al-Athel, S.; Chidzero, B.; Fadika, L.; Hauff, V.; Lang, I.; Shijun, M.; Morino de Botero, M.; et al. Our Common Future; Oxford University Press: New York, NY, USA, 1987. [Google Scholar]
- Redman, C.L. Should Sustainability and Resilience Be Combined or Remain Distinct Pursuits? Ecol. Soc. 2014, 19, 37–43. [Google Scholar] [CrossRef]
- Dandy, G.; Walker, D.; Daniell, T.; Warner, R.; Foley, B. Planning and Design of Engineering Systems, 2nd ed.; CRC Press: London, UK, 2017; ISBN 1-138-03192-5. [Google Scholar]
- Carmichael, D.G. The conceptual power of control systems theory in engineering practice. Civ. Eng. Environ. Syst. 2013, 30, 231–242. [Google Scholar] [CrossRef]
- Kossiakoff, A.; Sweet, W.N. Systems Engineering: Principles and Practices, 2nd ed.; Wiley-Interscience: Hoboken, NJ, USA, 2011; ISBN 0-471-23443-5. [Google Scholar]
- Blanchard, B.S.; Fabrycky, W.J.; Fabrycky, W.J. Systems Engineering and Analysis; Prentice Hall: Englewood Cliffs, NJ, USA, 1990; Volume 4. [Google Scholar]
- Nise, N.S. Control Systems Engineering, 6th ed.; John Wiley & Sons: Chichester, UK, 2010; ISBN 1-119-72140-7. [Google Scholar]
- Szederkényi, G.; Lakner, R.; Gerzson, M. Intelligent Control Systems: An Introduction with Examples; Kluwer Academic Publishers: Dordrecht, The Netherlands, 2001; ISBN 1-4020-0134-7. [Google Scholar]
- Dorf, R.C. Modern Control Systems; Pearson Prentice Hall: Hoboken, NJ, USA, 2005. [Google Scholar]
- Bay, J.S. Fundamentals of Linear State Space Systems, 1st ed.; McGraw-Hill Education: London, UK, 1999. [Google Scholar]
- Khalil, H.K.; Grizzle, J.W. Nonlinear Systems; Prentice Hall: Upper Saddle River, NJ, USA, 2002; Volume 3. [Google Scholar]
- DiStefano, J.J.; Stubberud, A.J.; Williams, I.J. Schaum’s Outline of Feedback and Control Systems, 3rd ed.; McGraw-Hill Professional: New York, NY, USA, 1997. [Google Scholar]
- Vu, H.V.; Esfandiari, R.S. Dynamic Systems: Modelling and Analysis; McGraw-Hill Science, Engineering & Mathematics: New York, NY, USA, 1997; ISBN 0-07-021673-8. [Google Scholar]
- Arnoldi, J.-F.; Haegeman, B. Unifying dynamical and structural stability of equilibria. Proc. R. Soc. A Math. Phys. Eng. Sci. 2016, 472, 20150874. [Google Scholar] [CrossRef]
- Chen, G. Stability of Nonlinear Systems. In Encyclopedia of RF and Microwave Engineering; Wiley: New York, NY, USA, 2004; pp. 4881–4896. [Google Scholar]
- Slotine, J.-J.; Li, W. Applied Nonlinear Control, 1st ed.; Pearson: Englewood Cliffs, NJ, USA, 1990; ISBN 978-0-13-040890-7. [Google Scholar]
- Sontag, E. Smooth stabilization implies coprime factorization. IEEE Trans. Autom. Control 1989, 34, 435–443. [Google Scholar] [CrossRef]
- Åström, K.; Neumann, L.; Gutman, P. A Comparison Between Robust and Adaptive Control of Uncertain Systems. IFAC Proc. Vol. 1987, 20, 43–48. [Google Scholar] [CrossRef]
- Zhou, K.; Doyle, J.C. Essentials of Robust Control; Prentice Hall: Upper Saddle River, NJ, USA, 1998; Volume 104. [Google Scholar]
- Åström, K.J.; Wittenmark, B. Adaptive Control, 2nd ed.; Courier Corporation: New York, NY, USA, 2008; ISBN 978-0-486-46278-3. [Google Scholar]
- Ackoff, R.L. Towards a System of Systems Concepts. Manag. Sci. 1971, 17, 661–671. [Google Scholar] [CrossRef]
- Connelly, E.B.; Allen, C.R.; Hatfield, K.; Palma-Oliveira, J.; Woods, D.D.; Linkov, I. Features of resilience. Environ. Syst. Decis. 2017, 37, 46–50. [Google Scholar] [CrossRef]
- Adger, W.N.; Hughes, T.P.; Folke, C.; Carpenter, S.R.; Rockström, J. Social-Ecological Resilience to Coastal Disasters. Science 2005, 309, 1036–1039. [Google Scholar] [CrossRef] [PubMed]
- Perrings, C. Resilience and sustainable development. Environ. Dev. Econ. 2006, 11, 417–427. [Google Scholar] [CrossRef]
- Pickett, S.T.A.; Cadenasso, M.L.; Grove, J.M. Resilient cities: Meaning, models, and metaphor for integrating the ecological, socio-economic, and planning realms. Landsc. Urban Plan. 2004, 69, 369–384. [Google Scholar] [CrossRef]
- Folke, C.; Carpenter, S.; Elmqvist, T.; Gunderson, L.; Holling, C.; Walker, B. Resilience and Sustainable Development: Building Adaptive Capacity in a World of Transformations. Ambio 2002, 31, 437–440. [Google Scholar] [CrossRef] [PubMed]
- Walker, B.; Salt, D.; Reid, W. Resilience Thinking: Sustaining Ecosystems and People in a Changing World, 1st ed.; Island Press: Washington, DC, USA, 2006; ISBN 978-1-59726-093-0. [Google Scholar]
- Australian Government. Critical Infrastructure Resilience Strategy; Commonwealth of Australia Barton: Canberra, AU, Australia, 2010.
- Elmqvist, T.; Folke, C.; Nyström, M.; Peterson, G.; Bengtsson, J.; Walker, B.; Norberg, J. Response Diversity, Ecosystem Change, and Resilience. Front. Ecol. Environ. 2003, 1, 488–494. [Google Scholar] [CrossRef]
- Rayati, M.; Ranjbar, A. Resilient Transactive Control for Systems with High Wind Penetration Based on Cloud Computing. IEEE Trans. Ind. Informatics 2017, 14, 1286–1296. [Google Scholar] [CrossRef]
- Goswami, K.; Das, S.; Datta, B.N. Robust Control of Stochastic Structures Using Minimum Norm Quadratic Partial Eigenvalue Assignment Technique. In Mathematical and Statistical Applications in Life Sciences and Engineering; Adhikari, A., Adhikari, M.R., Chaubey, Y.P., Eds.; Springer: Singapore, 2017; pp. 43–69. ISBN 978-981-10-5370-2. [Google Scholar]
- Mahmoud, M.; Boukas, E.-K.; Ismail, A. Robust adaptive control of uncertain discrete-time state-delay systems. Comput. Math. Appl. 2008, 55, 2887–2902. [Google Scholar] [CrossRef][Green Version]




| Journal/Source | Publications Count |
|---|---|
| Sustainability Switzerland | 539 |
| Ecology and Society | 297 |
| PLoS ONE | 289 |
| International Journal of Disaster Risk Reduction | 288 |
| Lecture Notes in Computer Science (including subseries Lecture Notes in Artificial Intelligence and Lecture Notes in Bioinformatics) | 278 |
| International Journal of Environmental Research and Public Health | 277 |
| Frontiers in Psychology | 208 |
| IOP Conference Series: Earth and Environmental Science | 181 |
| Reliability Engineering and System Safety | 147 |
| Natural Hazards | 138 |
| The rest of the 149 journals (including undefined journals) publishing fewer than a total of 135 publications per source | 6959 |
| Author | Main Area(s) of Expertise | Publications Count |
|---|---|---|
| Ungar, M. | Social Works | 116 |
| Pietrzak, R.H. | Clinical Psychology | 90 |
| Linkov, I. | Risk and Decision Science | 85 |
| Cimellaro, G.P. | Earthquake Engineering | 78 |
| Southwick, S.M. | Psychiatry | 69 |
| Masten, A.S. | Competence, Risk and Resilience | 59 |
| Shaw, R. | Disaster risk and Climate Change | 58 |
| Allen, C.R. | Ecological and Social-ecological Resilience | 53 |
| Bonanno, G.A. | Psychology and Resilience | 51 |
| Theron, L. | Educational Psychology | 50 |
| Folke, C. | Social–ecological systems, Sustainability and Global Change | 46 |
| Others | Various disciplines | <46 |
| Author(s) | Publication Title | Citations Count |
|---|---|---|
| Holling [1] | Resilience and Stability of Ecological Systems | 19,670 |
| Luthar et al. [52] | The Construct of Resilience: A Critical Evaluation and Guidelines for Future Work | 4284 |
| Connor and Davidson [53] | Development of a New Resilience Scale: The Connor–Davidson Resilience Scale (CD-RISC) | 4043 |
| Folke [54] | Resilience: The Emergence of a Perspective for Social–Ecological Systems Analyses | 3952 |
| Masten [55] | Ordinary Magic: Resilience Processes in Development | 3817 |
| Walker et al. [42] | Resilience, Adaptability and Transformability in Social–Ecological Systems | 3652 |
| Bonanno [56] | Loss, Trauma, and Human Resilience: Have We Underestimated the Human Capacity to Thrive after Extremely Aversive Events? | 3483 |
| Rutter [57] | Psychosocial Resilience and Protective Mechanisms | 2806 |
| Lozupone et al. [58] | Diversity, Stability and Resilience of the Human Gut Microbiota | 2724 |
| Hughes et al. [59] | Climate Change, Human Impacts, and the Resilience of Coral Reefs | 2648 |
| Bruneau et al. [60] | A Framework to Quantitatively Assess and Enhance the Seismic Resilience of Communities | 2401 |
| Norris et al. [61] | Community Resilience as a Metaphor, Theory, Set of Capacities, and Strategy for Disaster Readiness | 2378 |
| Others | <2370 |
| Terminology | Definitions | |
|---|---|---|
| System | An assemblage of functionally related components forming a unity whole to fulfill a certain purpose [121,122,123,124]. A system can be described by the fundamental variables of state, input, and output. | |
| Components or layers of a system that collectively affect its behavior [121]. | |
| That which is not part of a system is referred to as the environment and is separated from the system itself by its boundary, which is normally chosen as per the intent of the study [122]. | |
| that can completely represent the system and its behavior in the form of a unique point within the state space (also known as phase space) (Figure 5), where its evolution/trace over time is called the state trajectory and its graphical representation is labeled as the phase portrait [125,126]. | ||
| The external forces acting upon the system are introduced in the form of inputs which are classified under two categories—those that are influenced by the engineer (referred to as controls) and those that cannot be influenced by the engineer [122]. | |
| Contrary to the system state, system output indicates the system’s external behavior, such as performance or response, and is normally a measure of direct interest to the engineer and is directly measurable and observable [122]. | |
| A fundamental variable of the system which is related to the uncertainty in the system environment [90]. | |
| State-space models | State-space models are formed by the interaction of the system’s fundamental variables (i.e., input, state, and output) and are generally given by the dual state and output equations. The coefficients used in the state equations to link the system fundamental variables are referred to as the system parameters [122]. State-space models are at the core of time-domain or state-space approaches—also known as the modern control theory and overcomes the apparent limitations of classical control theory (input-output transformations) by including the system state [125,127]. | |
| Linear models follow the supervision principle of linearity [128]. Equations (1) and (2) are continuous linear state-space equations for the system state and output, respectively. | |
| (1) | ||
| (2) | ||
| A—is the system, state, or dynamic matrix of (n × n) dimension, B—is the input or control matrix of (n × m) dimension, C—is the output matrix of (p × n) dimension, and D—is the direct transfer or feedforward matrix of (p × m) dimension, which is normally the zero or null matrix (Figure 6). | ||
| Nonlinear models lack superposition properties but are a more accurate representation of most real-world problems despite their complexity.and time (t) vectors (for the time-invariant case, the term t is absent in the model) [129,130] (Figure 7). | |
| (3) | ||
| (4) | ||
| If dynamic system parameters remain static and are not changed by the passage of time (only fundamental variables change), the system is called time-invariant; otherwise, the system is referred to as a time-variant system (e.g., adaptive systems) [122,125]. | |
| For continuous in time (or space) models, the system fundamental variables are defined for all points of the independent variable(s) and described by differential equations, while for discrete in time (or space), the system fundamental variables are only defined at fixed points of the independent variable(s), and the models are described by difference equations. Continuous systems can be readily converted to discrete systems through the use of a proper discretization process, but the reverse is not feasible [122,125]. | |
| State-space approaches apply both to deterministic and probabilistic (stochastic) dynamical systems where the latter includes element(s) of randomness while the former does not. Whenever possible, deterministic state equations models are preferred over probabilistic ones for the sake of their simplicity, as well being less rigorous [122,125]. | |
| Stability | The stability of dynamic systems may fall under the two broad categories of dynamic stability and structural stability. | |
| Dynamic stability of a system is determined by matrix A (including the Jacobian matrix for nonlinear systems) in Equation (1) and is a measure of the tendency of a system’s state to return to its equilibrium (original state) or another suitable system state after being perturbed (in the absence of active feedback). Dynamic stability is equivalent to the system return rate (and/or settling time for a time-varying dominant eigenvalue) to the equilibrium which is measured by the dominant eigenvalue horizontal distance (real part) from the imaginary axis in the complex plane. A dominant eigenvalue/pole is related to the slow-moving state of the system and is closest located to the imaginary axis, which corresponds to the slowest and dominant decay/return rate to the equilibrium [131]. | |
| Structural stability is indicative of keeping the system’s original form or another suitable system form (e.g., preventing bifurcations) after being perturbed by the changes within the system structure [132,133]. | |
| Control action or system feedback | The control action is used for the controllability of the system state vector and is broadly categorized under the open-loop and closed-loop control actions. For linear systems, the control action (Equation (6)) entails both the control law- using matrix H (Equation (5)) and control matrix B (Equation (6)). | |
| (5) | ||
| (6) | ||
| For nonlinear systems (Equation (3)), commonly, a local control action is introduced through the system linearization process around an operating state (original state) and, subsequently, a linear control action is used (Equation (6)). For global behavior of the nonlinear systems, control actions such as Control Lyapunov Functions (CLF) (full state-based control) (Figure 7) and Model Predictive Control (MPC) (output-based control) are used [134,135]. | ||
| Also known as feedforward control or passive control, where the control action is independent of the system state/output and is selected upfront [10]. | |
| Also known as active feedback and is selected based on the monitoring of the system state/output and its subsequent comparison with a target (reference/equilibrium/steady-state) with the help of a control law or objective function [10] (Figure 8). Closed-loop control falls under three broad categories of optimal, robust, and adaptive controls. | |
| A control method to ensure state/output/system optimization around a reference point/path [136]. | |
| The control law does not change over time for a certain range of the system form’s changes (a certain range of parameter uncertainties of the model) and is designed to optimize stability within a particular domain [136,137]. | |
| The control law does change over time for the system form’s changes (parameter uncertainties of the model) and is designed to optimize stability for a certain criterion [138]. | |
| Three main engineering problem-solving categories | The majority of real-world engineering problems fall under three fundamental system configurations: analysis, synthesis, and investigation [122]. | |
| Finding outputs from input and system model [122]. | |
| Finding inputs from output and system model [122]. | |
| Obtaining a system model by using inputs and outputs [122]. | |
| Resilience Terminology | Equivalent Modern Control Systems (State-Space) Terminology | |
|---|---|---|
| General system constituent components Terminology | ||
| Structural stability | |
| System state trajectory | |
| System state deviation around an objective function (synthesis treatment) | ||
| System state vector dimensions/ranges on the phase-space/state-space | Passive feedback terminology | |
| Dynamic stability—determined by matrix A (Equation (1)) or Jacobian matrix J, e.g., eigenvalues | ||
| Subsystem’s interaction | ||
| Nonlinear state-space models Complexity Bifurcations Stability radius | ||
| Preset control | ||
| System state—return to its original or another suitable state | ||
| Robust closed-loop control | Active feedback terminology | |
| Adaptive closed-loop control Time-variant state-space models | ||
| Controllability | ||
Publisher’s Note: MDPI stays neutral with regard to jurisdictional claims in published maps and institutional affiliations. |
© 2022 by the authors. Licensee MDPI, Basel, Switzerland. This article is an open access article distributed under the terms and conditions of the Creative Commons Attribution (CC BY) license (https://creativecommons.org/licenses/by/4.0/).
Share and Cite
Mayar, K.; Carmichael, D.G.; Shen, X. Resilience and Systems—A Review. Sustainability 2022, 14, 8327. https://doi.org/10.3390/su14148327
Mayar K, Carmichael DG, Shen X. Resilience and Systems—A Review. Sustainability. 2022; 14(14):8327. https://doi.org/10.3390/su14148327
Chicago/Turabian StyleMayar, Khalilullah, David G. Carmichael, and Xuesong Shen. 2022. "Resilience and Systems—A Review" Sustainability 14, no. 14: 8327. https://doi.org/10.3390/su14148327
APA StyleMayar, K., Carmichael, D. G., & Shen, X. (2022). Resilience and Systems—A Review. Sustainability, 14(14), 8327. https://doi.org/10.3390/su14148327

