Next Article in Journal
Instability in the Cross-Border Labor Market: A Study on the High Job Turnover of Migrant Workers from Rural Vietnam to Rural China
Next Article in Special Issue
Cognitive-Emotional Benefits of Weekly Exposure to Nature: A Taiwanese Study on Young Adults
Previous Article in Journal
Beyond Traditional Energy Sector Coupling: Conserving and Efficient Use of Local Resources
Previous Article in Special Issue
Well-Being and Entrepreneurship Intention: An Empirical Study of New Perspectives
 
 
Font Type:
Arial Georgia Verdana
Font Size:
Aa Aa Aa
Line Spacing:
Column Width:
Background:
Article

Analysis of Social Support as an Argument for the Sustainable Construction of the European Community Space

1
Psychology Department, University of Oradea, 410087 Oradea, Romania
2
Department of Sociology and Social Work, University of Oradea, 410087 Oradea, Romania
3
Department of International Relations and European Studies, University of Oradea, 410087 Oradea, Romania
*
Authors to whom correspondence should be addressed.
Sustainability 2022, 14(12), 7448; https://doi.org/10.3390/su14127448
Submission received: 11 May 2022 / Revised: 15 June 2022 / Accepted: 16 June 2022 / Published: 17 June 2022
(This article belongs to the Special Issue Sustainable Well-Being)

Abstract

:
Cohesion policy is a constant and central area of interest across the European Union. The development and success of European society depends on the social and economic cohesion at the level of all member states. Starting from this assumption, our study will focus on the interdependence between social cohesion and social support, the latter being interpreted and analysed as a means whereby social cohesion may be achieved. Thus, understanding the manifestations of community cohesion at the level of the European communities is an essential element in this investigation, while its main purpose is to build an explanatory model for interpreting social support. Based on such a framework, social cohesion may be analysed and understood. The following measurement scales will be applied to the analysis of social support: the Multidimensional Scale of Perceived Social Support, the Survey of Recent Life Experiences, and the Satisfaction with Life Scale. The source of the information is a non-random sample of 1364 respondents. Data processing is based on the implementation of structural equation modelling (SEM) in order to explore the key factors that influence the perception of social support. As mentioned previously, we plan to build an explanatory model that links the perception of social support with life satisfaction and the disturbing factors that are the outcome of life experiences. A set of comparisons is also made using the independent t test and one-way ANOVA. The perception of social support is interpreted from the perspective of the occupational situation, the age category, the educational level and the marital status of respondents. The variables included in the study generally satisfied the goodness of fit indexes in accordance with the recommendations of the literature on SEM models. The conclusions of the study show that social support is at the core of community integration and one of the determinant elements of social cohesion. Everyday life events condition the perception of social support. In turn, the perception of social support acts on life satisfaction. It has been observed that a higher perception of social support may be associated with greater cohesion at the level of communities and also with a more stable social environment. We have identified a determining relationship between the perceived social support and the degree of social cohesion.

1. Introduction

Daena J. Goldsmith put forward the view that the analysis of social support may be the source of both known and unknown aspects related to the means whereby discussions about existential issues can help people overcome life challenges [1]. We find this idea a pertinent way to start discussing the concept of social support, since it relates to a social phenomenon that manifests itself as a way of dealing with the personal problems generated by everyday experiences; a phenomenon whose intensity of manifestation turns these problems into matters of constant concern. Everyday experiences can be shaped by a local, regional, national or European socio-economic reality. These issues arise from the relationship individuals establish with their social environment. The idea of social support does not refer only to solving personal problems but also to sharing them with the members of the social network to which each person belongs at a given time. Moreover, social support as a phenomenon is also manifested as a form of solidarity, which occurs not only at the request of the person who feels the need to share a personal issue, but also appears, quite often, as a manifestation of anticipation on the part of the supporter. Social solidarity is a complex phenomenon with profound implications for the homogeneity of a human community. Social homogeneity is the great stake of the construction of the global social space. Starting from the aforementioned reasons, our study argues that the development of sustainable strategies for building a European society must take into account the forms of manifestation of social support, which generate solidarity between people and ensure the cohesion of groups.
Social support is a factor that leads to solidarity and contributes to the satisfaction of relationships developed in couples. During stress-dominated periods, it prevents emotional breakdown or depression and combats the increase of intensity in conflicts by strengthening the bonds between partners [2]. Perceived social support refers to the degree of support that individuals feel as coming from significant others. Friends, family-members, colleagues, or other representative individuals may be sources of support [3]. The role of social support is that of stimulating the achievement of individual goals. High social support is associated, through causal links, not only with physical and mental health, but also with psychological resilience, self-esteem and subjective well-being [4]. However, some studies have shown that social support can undermine the pursuit of goals. Certain experiments have revealed that participants with an abstract perspective on social support demonstrated greater determination and worked harder so as to achieve their goals, compared with participants who had a concrete representation of social support. [5]. The perception of high social support leads to a lower risk of drug use and reduced risk of mental dysfunction or serious health problems, while at the same time limiting involvement with forms of unsafe sexual behaviour. Social support has a positive impact upon well-being, both at the individual and collective levels. Perception of social support may alleviate addictive behaviours with harmful health consequences. The consistent perception of social support may contribute to the development of the three components of happiness (positive affect, absence of negative affect and satisfaction with life as a whole) [6,7]. Other examples of how social support impacts on people’s daily lives may be provided, although the aspects illustrated so far clearly illustrate the positive influence of social support upon society. From this perspective, it may be pointed out that social support is a ubiquitous phenomenon, necessary in the life of each individual, which, when manifested with great intensity, has beneficial effects in the evolution of everyday experiences. As regards social homogeneity, two aspects relating to social support emerge as essential: On the one hand the absolute generality of the phenomenon (social support is manifested in all people) and on the other hand its quality of being desirable (due to its beneficial effects, social support is desired by all). Any social phenomenon that brings together and sums up the two aforementioned qualities is regarded as a strong factor that contributes to the implementation and commitment to behavioural patterns in society. Such social phenomena ensure cohesion and contribute to the shaping of society.
The social structure of the European Union has always been a sensitive issue, which, if not properly monitored and organized, may become a serious obstacle to the construction of the European Community space. We therefore argue that social support should be used as a form of defining European identity in the particular case of each citizen. Our study provides a comprehensive description of social support based on information gathered from a sample of 1346 European Union citizens living in north-western Romania. The Romanian sample is sufficient for the studied problem because social support is neither a regional, nor a cultural phenomenon. At the same time, it does not have specific characteristics that depend on individuals’ nationality. We analyse a desirable phenomenon with a high degree of generality, and thus the data provided can apply to any social context.
From the perspective of European studies, the process of building a strong Europe is based on inclusion and equity. The objectives and instruments of the cohesion policy, combined with the various aspects that influence the daily life of each European citizen, generate effects that influence the formation of European social structures. In the opinion of sociologists and social psychologists, social cohesion can be interpreted in terms of either the presence or the absence of social obligations [8]. People’s social obligations generate emotions of different types and intensities, which are shaped by personality traits, education, age and other individual attributes. However, social obligations provide some predictability in relation to everyday actions and condition the individual from the perspective of social integration. Social support is often needed when there is a sense of inability to meet social obligations in a form accepted by the community. Therefore, there is a close and deep relationship between social support and social cohesion. The analysis of social cohesion focuses on measuring indicators such as solidarity, reciprocity, trust, equity or social inclusion [9]. As these indicators have a largely subjective dimension, it is difficult to measure the phenomenon. In addition, due to social dynamics, which generates frequent changes in people’s moods, the data gathered are perishable. On the other hand, the concept of social support is a much more stable one, as long as it relates to moments of personal history. Based on events that have or have not happened, it can be assessed whether or not a person or an institution has offered support in fulfilling social obligations.
Other studies emphasize social cohesion as a phenomenon resulting from interactions among groups, social unity being a result of such interactions [8,10]. A context with strong implications at the level of group interactions is the educational context, where institutions fulfil the role of organizing activities and implementing skills at the level of school groups (classes, groups of students). Institutional education is complemented by the phenomenon of self-education, which often involves social support. The help provided by others is also necessary. The purpose of self-education is to increase independence from the institutional systems, which demands both time and expenses. This independence ensures a personal comfort, whose strength is influenced by the intensity of the social support provided [11,12,13]. In such a perspective, the subjective availabilities of individuals no longer actually belong to them. Solidarity, trust, and reciprocity are forms of covering social obligations. Group membership is a compelling force that makes individuals act in specific ways. The two theoretical perspectives are not always consistent with each other and sometimes even imply contradictory elements. The introduction of social support as an alternative to understanding the forms in which social cohesion manifests appears a desirable alternative.
When we set out to analyse social support, we started from the desire to offer a practical applicability to this research approach. We wanted to answer the questions: why study social support? What will be the benefits and how can the explanatory model of social support used? In this context we understand the link with the phenomenon of social cohesion and the European community. In fact, this relational context shaped the interpretation of social support. The European Commission’s Eurobarometers show that the most common factor in motivating public opinion about the membership of Eastern European states in the structure of the European Union is to increase the quality of life. Our study defines social support as a determinant of living standards, social cohesion and community integration. Furthermore, social cohesion is a phenomenon of great interest in the context of building a homogeneous European Union society. In our study we constructed a model for interpreting social support that could be used as a barometer of social integration of local, regional or even national communities in the global social system, promoted by the European Union. The proposed model of social support interpretation can highlight features that stimulate or, on the contrary, obstruct cohesion between a community and the social space of the European Union. In this way we want to offer an accurate method of analysing and interpreting the cohesion between a European community and the social ensemble of the European Union. In fact, the originality and scientific contribution of this study can be summed up in the development of interpreting social support method, that explains the degree of cohesion between different communities of the European Union.

Evidence from Studies

The main purpose of this study is to highlight the forms in which social support can be perceived and associate these with the formation of the European Union’s social structures. Our approach intends to point at some general needs that relate, on the one hand, to citizen’s motivations to be considered European citizens and, on the other hand, to their aim of contributing actively to strengthening the social space of the European Union.
People’s daily concerns are largely focused on meeting their personal or family needs and coping with the problems that occur daily. The objectives of perpetuating a European social space can be achieved as long as this social space is regarded by its citizens as an environment where their needs can be fulfilled and where solutions to difficulties associated with life events may be found. Below, we shall present some studies, carried out at the European level, which emphasize both the way social support is perceived and its relationship to life events or life satisfaction. The selected quantitative studies, which were conducted during the last two decades, are presented in Table 1. The search was based on keywords from international databases such as ProQuest, EBSCO, PsychInfo, PubMed, Scopus, Sage, SringerLink, ScienceDirect, and Google Scholar. Quantitative studies were classified based on the scales used to measure perceived social support, but also in relation to the type of the study (e.g., experimental, cross-sectional, or longitudinal). In order to avoid redundancy, we decided to discuss the conclusions based on studies that were considered relevant.
Knoll and Schwarzer [14] have demonstrated that women who reported the highest social support also had a low level of negative mood and thus a better state of health compared to men. In addition, young women reported to have benefited from more social support compared to middle-aged or older women. In the case of men, regardless of the participants’ age, the reported level of social support was the same. Schulz and Schwarzer [15] evinced that, in the case of patients diagnosed with cancer, the support provided by a partner had a positive impact both on patients’ well-being and on their ability to cope with the disease while patients who benefited only from limited social support encountered more difficulties. Marian [16] did not identify gender differences in measuring the perception of social support; however, in a study aimed at validating the scale of perceived social support, the researcher indicated that the instrument had discriminatory capacity, depending on patient categories. Other studies have shown that social support from the family seemed to decrease with the age of the respondents [17,18]; along with this limitation of support, there was an increase in the number of declared cases of depression.
In patients with chronic stroke, Adriaansen et al. [19] found that, although patients benefited from social support for a while, it tended to decline over time. Social support was positively associated with life satisfaction regardless of the concerns expressed by partners.
Alexe et al. [20] found that, in the case of performance athletes, perceived social support was not associated with the frequency and severity of daily hassles or negative life events. On the other hand, Marian et al. [21] have argued that the orientation towards reconciliation in organizations was more common among employees with high social support while the orientation towards revenge at work was more common among employees with low social support. On the other hand, perceived social support appeared to act as a buffer between the offense perceived by employees and the negative emotions that generated revenge in organizations. However, Mekeres et al. [22] have shown that perceived social support was not associated with the internalization and appreciation of scar size by post-traumatic and post-surgical patients. Comparison of batches including patients having gone through surgical interventions versus groups suffering from post-traumatic conditions did not indicate differences in the perception of social support coming from family, friends and significant others due to the availability and allocation of psychological resources.
In a study focusing on Slovak teenagers, Lichner et al. [23] showed that loneliness could be multifactorial in nature; negative correlations were registered with the perception of significant others.
Based on the examples presented above, we may conclude that social support influences not only mood or one’s closeness or remoteness from others but works in different ways at the inter-human lever. It also functions differently in particular geographical regions.
We consider that little attention has been paid to the absence or presence of circumstances in which both the perception of social support and the hypothetical adaptive consequences occurred. Previously published studies did not identify (hypothetical) mechanisms that influenced social support in a representative community, with effects on the functioning of that society, focusing instead on specific and sectoral issues. A better understanding of these circumstances in the communities of the European Union is essential in relation to decisions aimed at improving cohesion policies. As regards the collective perception of EU citizens, the appreciation of the European social space as a social structure that determines and encourages the support from others in the context of life events might be an advantage. This will increase the community citizens’ motivation and desire to be part of the social structure of the European Union.
Table 1. European measurements of social support, the stressors studied, and their effects.
Table 1. European measurements of social support, the stressors studied, and their effects.
StudySocial Support MeasuresMethodStress/Strain/DistressEffect
Knoll & Schwarzer [14]Self-constructed 11-item scaleLongitudinal; Self-report questionnaireDepression, anxiety, and Health ComplaintsPositive main effect
Schulz & Schwarzer [15]Self-response: The Berlin Social Support Scales (BSSS)Longitudinal; Self-report questionnaireCancerPositive main effect
Marian [16]Self-response: Multidimensional Scale of Perceived Social Support (MSPSS)Cross-sectional; Self-report questionnaire; Factor analysisGeneral populationPositive main effect
Vollmann, Antoniw, Hartung, & Renner [17]Self-response: Perceived Stress Questionnaire (PSQ)Longitudinal; Self-report questionnaireCouplesMixed effects
Adriaansen, van Leeuwen, Visser-Meily, van den Bos, & Post [19]Self-response: Social Support List (SSL-12)Prospective cohort study; Longitudinal; Self-report questionnairePatients with stroke and their spousesPositive main effect
Melchiorre, Chiatti, Lamura, Torres-Gonzales, Stankunas, Lindert et al. [18]Interviews/self-response: Multidimensional Scale of Perceived Social Support (MSPSS)Cross-sectional; Self-report questionnaire; interviewsOld agePositive main effect
Marian, Barth, & Oprea [21]Self-response: Multidimensional Scale of Perceived Social Support (MSPSS)Cross-sectional; Self-report questionnaire; Path analysisEmployees/organizationsMixed effects
Alexe, Sandovici, Robu, Burgueño, Tohănean, Larion, & Alexe [20]Self-response: Multidimensional Scale of Perceived Social Support (MSPSS)Cross-sectional; Self-report questionnaire; confirmatory factor analysisAthletesPositive main effect
Lichner, Žiaková, & Ditommaso [23]Self-response: Multidimensional Scale of Perceived Social Support (MSPSS)Cross-sectional; Self-report questionnaireAdolescentsMixed effects
Mekeres, Voiţă-Mekereş, Tudoran, Buhaş, Tudoran, Racoviţă, Voiţă, Pop, & Marian [22]Self-response: Multidimensional Scale of Perceived Social Support (MSPSS)Cross-sectional; Self-report questionnaire; confirmatory factor analysisPost-traumatic scarsNo effect

2. Research Framework

2.1. Research Objectives

In this study we explore: (1) the relationship between the following component sub-constructs of the concept of recent life events (i.e., social acceptance, time pressure, work, budget, social hardship and social victimization) and the perception of social support; (2) the impact of occupation and marital status on the perception of social support as well as the mediating role played by the two socio-demographic variables and; (3) the direct impact of daily hassles and occupation on life satisfaction as well as the indirect impact of the perception of social support on life satisfaction.
In this analysis, the operationalization of the concept of social support is based on three sub-constructs: the support provided by family, the support provided by friends and the support ensured by significant others (people whom the individual perceives as important, such as the priest, the doctor, or employees in public administration, etc.). We consider that daily hassles cause a decrease in social support and have dramatic effects on individuals’ availability to help those around them. This is why concerns related to the manifestation of social support lead to a positive image about the forms in which this phenomenon is manifested. Furthermore, the positive image generates behavioural motivation. This will offset the effects of daily worries and eliminate the decline in social support.
The complex and sometimes unpredictable environment in which people live, including irregular working hours, unsatisfactory work associated with low incomes as well as social victimization, in addition to society’s perception of the social context, could cause citizens to experience signs of helplessness [24] and require more social support. On the other hand, the role of European states in manifesting social support is still very different. In some EU countries, public institutions are active and provide quality services, and these services play a role in increasing social support. In other, less developed EU member states, the role of public institutions in manifesting social support is almost non-existent. These are essential arguments in the perception of the social context. At the level of the European Union the standardization of social support is a significant goal. However, it is difficult to achieve it, especially in the short term, but the interest in the forms of stimulation and manifestation of social support determines an acceleration of the standardization process.

2.2. Research Hypothesis

Starting from the theoretical aspects mentioned above, this study puts forward for consideration a set of hypotheses considered to be representative for the analysed geographical area (the area in the North-West of Romania). Figure 1 graphically presents the hypotheses of this study.
Hypothesis 1 (H1).
There will be differences among respondents, depending on the socio-demographic variables related to the perception of social support.
Hypothesis 2 (H2).
Recent life experiences have a direct causal effect on perceived social support.
Hypothesis 3 (H3).
Occupation has a direct effect on social support and life satisfaction.
Hypothesis 4 (H4).
Marital status has a direct effect on social support and a negative effect on recent life experiences.

3. Materials and Methods

3.1. Participants and Procedure

The scales were administered to students, employees of various institutions (employees in the state or in the private sector) and retired persons. The questionnaires were completed in both electronic and printed format. A non-probability sample was developed using the snowball sampling method. The initially selected respondents were asked to recommend other respondents who met certain criteria so that in terms of socio-demographic characteristics the sample formed had similar characteristics to the population in north-western Romania [25,26]. In this way, the sample included respondents residing in the counties of Bihor, Satu Mare and Maramureș, situated along the common internal border between Romania and Hungary (Bihor, Satu Mare), and at the EU’s external border with Ukraine (Satu Mare, Maramureș). Their status as border regions was considered an advantage for our study because in such areas contact with other national regions of the European Union is fostered. Multicultural, multi-ethnic and multi-religious interaction are factors that lead to social homogenization and therefore support the perpetuation of a European social identity. Moreover, border regions at the EU’s internal borders are considered “laboratories for European integration”, in which processes of change can be analysed on a small scale [27].
So as not to influence respondents in any way, the investigators who applied the scales used in the research were unaware of the purpose of the study. Participants used acronyms or codes when filling in the answer sheets, so as to ensure anonymity. Investigators sought the most relevant information on recent life experiences, perceptions of social support, and life satisfaction.
During the first stage, the participants to this research were asked about situations that cause them worry and the way they perceived the support from the ones close to them. In the next phase, participants were required to complete the scales (in about 15 min) depending on the perceived degree of support coming from national and EU institutional decision-makers.
The scales were applied to 1346 participants aged between 20 and 89 years. The average age of the respondents was 42.97 (SD = 17.73), the sample being relatively balanced in terms of the declared gender, the environment of origin (rural vs. urban) but also in terms of other demographic criteria. The data presented in this study are in line with the national statistical indicators on the population in the north-western part of Romania (in the year 2021) but also with the statistical report on the real population versus the size of the sample studied.

3.2. Measures

The model conceptualized in the first part of the study was implemented by applying a package of scales to all research participants. The Multidimensional Scale of Perceived Social Support (MSPSS), containing 12 items, was used to measure the perception of social support [16,28]. The scale contained three factors that addressed different sources of social support (i.e., family, friends and the significant others). In Table 2 we present the Cronbach’s alpha coefficients for each factor as well as for the total score that represents the global perception of social support. The recorded coefficients are highly significant, indicating a good fidelity of the results and are presented below. Kohn and Macdonald [29] proposed the Survey of Recent Life Experiences (SRLE) for measuring daily hassles, arguing that this element makes coping with stressors more difficult [30]. The difficulty of adjustment itself is claimed to be an aspect of psychological distress. In the study we use a short variant of SRLE with 41 items [31] which includes the factors: 1. Social and cultural difficulties; 2. Time pressure; 3. Work; 4. Finance; 5. Social victimization; and 6. Social acceptability. The internal consistency for SRLE is shown in Table 2. The Satisfaction with Life Scale [32,33,34] contains 5 items that form a single factor. The Satisfaction with Life Scale (SWLS) is generally used as a measure for life satisfaction and as a component of subjective well-being [34,35,36]. Our study was based on the Romanian language version of SWLS [33,34] which has a one-dimensional structure and good fidelity in accordance with previous studies on the Romanian population.
In the stage preceding the interpretation of the recorded statistical data, factor analysis was used to identify items with a factor load of less than 0.5 in order to ensure the fidelity and validity of the scales. The scales were previously validated on the Romanian population. They proved, in the case of the implemented analyses, that the internal consistency of each targeted construct had a value of α Cronbach of over 0.80 (Table 2).

3.3. Method

The study aimed to: (1) implement structural equation modelling (SEM) in order to explore the key factors (e.g., daily worries, occupation, marital status, etc.) that affect the perception of social support; and (2) to build an explanatory model. SEM is a comprehensive statistical method for testing specific hypotheses that regard the relationship between latent and observed variables. It can also be employed in relation to manifest variables [37,38]. In addition, SEM is used for the evaluation of a set of co-dependence relationships in variables. The study followed the statistical assessment at comparative level by means of an independent t test, and analysis of variance (ANOVA) of the differences between distinct groups (classifying variables) regarding the perception of social support. Another key step in our study was the correlational analysis of study variables that could support the final SEM model.
In the first stage, the incomplete information collected from the research participants was eliminated and the variables were coded and calculated using descriptive statistics. In the second stage, depending on the research objectives, the research hypotheses were tested using the statistical methods presented above.
The research emphasizes the construction of the model by SEM that intersects the path analysis (including latent variables) and the confirmatory factor analysis (CFA) in a relatively new way [39]. The SEM model integrates manifest variables and latent variables that can statistically support the study focusing on the causal relationship between the mentioned variables.
In SEM we examined the goodness-of-fit coefficient of the theoretical model that assesses the extent to which there is a match between the theoretical model and the estimation parameters proposed by the study [37,38,39]. Therefore, the study used indicators that are considered among the most relevant, i.e., chi-square/degree of freedom (χ2/df), goodness-of-fit index (GFI), adjusted GFI (AGFI), residual root mean square (RMR), root mean square error of approximation (RMSEA), the Tucker–Lewis Index (TLI), and comparative fit index (CFI). As suggested by Kline [38] and Hoyle [39], the values of chi-square/degree of freedom (χ2/df) need to fall into the statistical parameters (<3) as well as into the parameters mentioned above, depending on the statistical norms.

4. Results

4.1. Socio-Demographic Indicators

Table 3 presents basic information on the sample consisting of respondents in four age categories: respondents who did not reach the age of 25 (16.5%), respondents who are included in the age-category between 26–35 years old (28.8%), respondents aged 36–45 years (18.4%) and respondents older than 46 (36.3%). The gender ratio is balanced (male 49.6% and female 50.4%) which indicates a good sampling. Most respondents are high school graduates (30.2%) followed by college graduates (27%), professional school graduates (19.4%) and middle school graduates (16.5%). As regards the level of education, low percentages of Master (6.5%) and Doctorate (0.3%) graduates were registered, but the data recorded are in line with the information provided by the National Institute of Statistics. Table 3 presents descriptive information on marital status as well as the geographical distribution of respondents in the north-western area of Romania.
Table 3 presents the distribution of respondents in relation to their occupation and in accordance with the International Standard Classification of Occupations (ISCO-08). Each occupation is found exactly in the European Standard Classification of Occupations (ESCO) and Classification of Occupation in Romania (COR). The information provided by the respondents was included in the vast majority of groups (groups 2–9) except for group 1 (Managers) and group 0 (Armed Forces Occupations). To provide an overview of the area studied, we included three additional groups, namely retirees, unemployed and free professionals, undergraduate students and master’s students (BA, MA and PhD).
To clarify the potential differences between the subcategories included in the study, we performed a set of comparisons via independent t test and one-way ANOVA depending on the perception of social support (Table 4). The t test for the gender reported by respondents does not indicate significant differences (t (1344) = −1.484; p > 0.05) thus supporting the homogeneity regarding the perception of social support. However, some differences were registered among the four age categories (F (3, 1345) = 16.413; p < 0.001), something which was also supported by the Scheffe post-hoc test, which indicates the age group over 46 years as the one with the lowest indicators of perceived social support. Analysing this result from the perspective of the employment situation we can observe a certain vulnerability of the category including people over 46 in relation to the labour market. This vulnerability is explained by the fact that a large part of those over the age of 46 still have several years of professional activity ahead of them before they reach their retirement age. However, they have limited availability for professional and even institutional reconversion.
The analysis of the educational level ranked in relation to the six categories (F (5, 1345) = 8.116; p < 0.001) by the post-hoc Scheffe test indicated differences between respondents with a secondary level of studies and those included in the other categories. We recorded the lowest average values of social support for respondents with middle school education, who also reported limited possibilities for improving their social and economic status.
Marital status brought an important set of data on the perception of social support (F (3, 1345) = 14.690; p < 0.001) by analysing the differences between the averages provided by the Scheffe post-hoc test. Married respondents perceived themselves as being supported by family, friends and significant others when compared with other groups, but divorced and widowed respondents perceived themselves as rather socially isolated. On the other hand, respondents in urban areas had a better social perception compared to those in rural areas (t (1344) = −2.009; p < 0.05) even if local customs, traditions and practices, still present in rural areas, seem to indicate values opposite to those recorded in the research. In the case of the “ethnicity” variable we did not register values (F (2, 1345) = 2.303; p > 0.05) that might have significantly differentiated the ethnic groups included in the study (Table 4).
In relation to occupation, we registered differences in the perception of social support (F (10, 1345) = 8.696; p < 0.001), which are confirmed and explained by the Multiple Comparisons provided by the post-hoc test. The averages of the differences between the groups indicate Group 2 (professionals), Group 4 (clerical support workers) and Group 9 (elementary occupations) as benefiting from more social support compared to the respondents included in Group 6 (skilled agricultural, forestry and fishery workers). The specifics of the activities carried out members of the occupational Group 6 might be interpreted as a cause for their perception of lower social support compared with the other occupational groups. In agriculture or forestry, economic efficiency is highly dependent on national and European policies, which are short-term and frequently changing. That is why these institutions are increasingly dependent on either government funds or European funds. We believe that this dependence generates a poor predictability of economic efficiency, which fuels an acute sense of concern. In fact, this feeling leads to a low perception of social support.
The results of multiple comparisons are also maintained in the case of Group 10 (retirees) included in the research, as retirees reported a lower level of social support, probably generated by retirement and a potential perception of social uselessness, which suggests a state of personal crisis in respondents.
Table 5 presents the association between scales and subscales that substantiates the causal relations of SEM. In line with the literature, we consider that the associations or the differences between the variables support the values recorded and presented in Table 3 and Table 4 in the case of respondents from the North-West area of Romania. A small number of variables do not indicate associations with other variables (p > 0.05), an aspect that can be explained both theoretically and statistically, considering the size of the sample.

4.2. Measurement Model

We used SEM to check the causal relationships between variables (Figure 2). In the first part (Table 5) we presented the correlations between the perception of social support (MSPSS), troublesome factors (SRLE) and satisfaction with life (SWLE). The sub-constructs of social support perception included support from significant other people, family, and friends, and the daily hassles sub-constructs included social and cultural difficulties, time pressure, work, finance, social victimization, and social acceptability, which underpinned the two latent variables. We used the following three manifest variables that could be observed directly: satisfaction with life, occupation and marital status.
The first stage in the implementation of the SEM model focused on the degree to which each coefficient fell within the acceptable area. The evaluation indicators χ2/df, GFI, AGFI, RMR, RMSEA, TLI and CFI were used as a basis for examining whether the model had a good fit (Table 6). The elimination of a series of constructs from the intermediate models of conceptualization and analysis led to the final model, presented in Figure 2, which effectively explains the phenomena targeted in the research, as well as the starting objectives (Table 6).
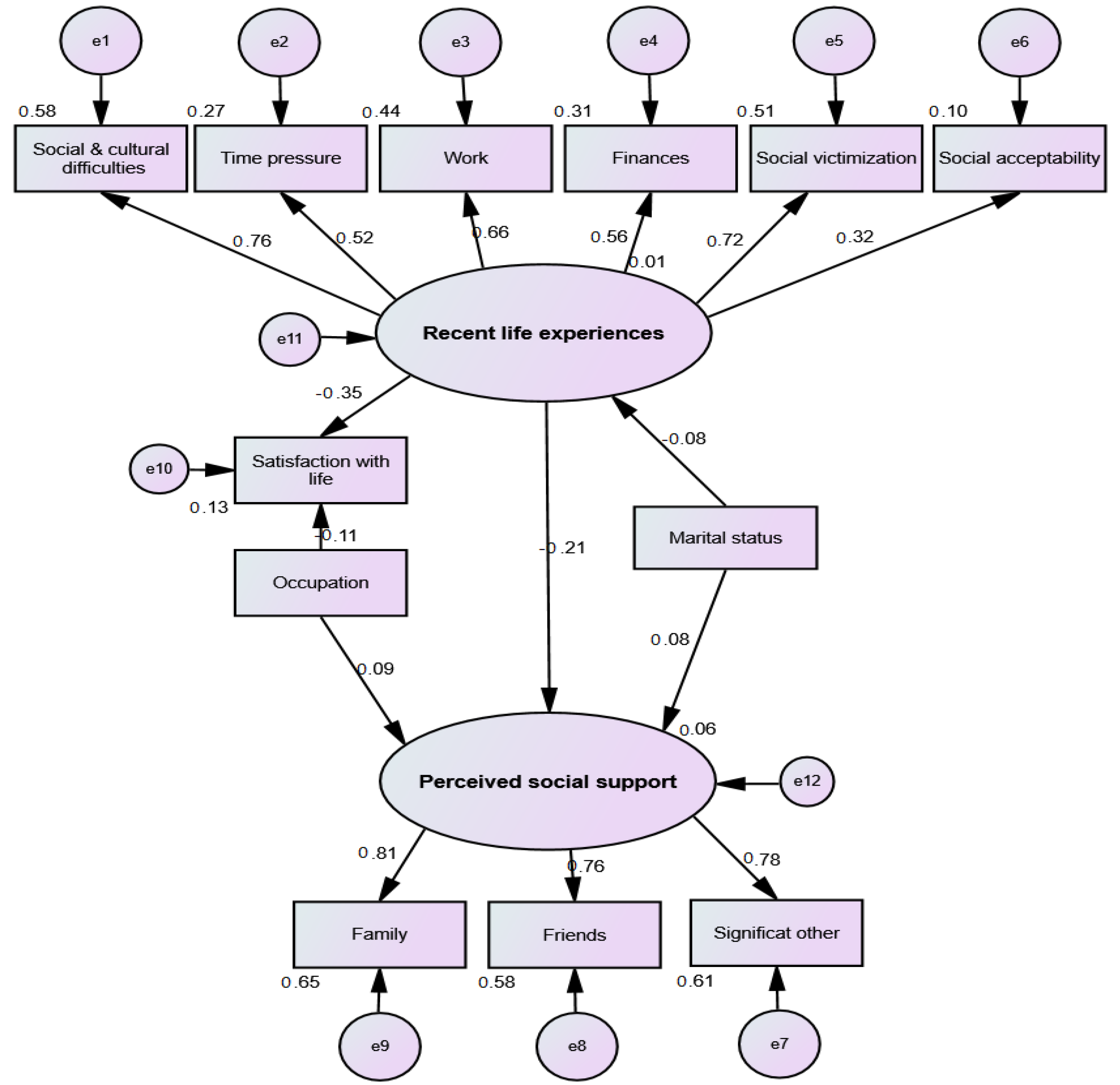
This study established a path diagram showing the influence of recent life experiences (Latent Independent Variable) on perceived social support (Latent Dependent Variable) as well as the influence of occupation and marital status as manifest variables. In our study, satisfaction with life was indicated as having a mediating role. Figure 2 illustrates the final structural model of our study. The statistics presented in Table 7 show that the model has a high degree of fit. In addition, the model tests and confirms the research hypotheses through the coefficients presented.
The second hypothesis postulated that recent life experiences had a significant effect on perceived social support. The path coefficient (Table 7) of recent life experiences was −0.21 (p < 0.001), a value that supported the hypothesis through directly measured sub-constructs namely: social and cultural difficulties, time pressure, work, finance, social victimization, and social acceptability. The results indicate that daily hassles have a significant and negative impact on the perception of social support. In the case of respondents from the North-West area of Romania, high values associated with work, financial and time pressure, or with social victimization and decreasing social acceptance were correlated with a more deformed perception of social support, and a higher probability of experiencing social isolation or loneliness [40,41,42].
The third hypothesis postulated that occupation had a direct and significant effect on social support and satisfaction with life. The analysis of the data presented in Figure 2 and in Table 7 shows that occupation acts directly on social support (0.09; p < 0.01) providing the foundation for a consistent and sustainable social network. On the other hand, occupation acts on satisfaction with life and the negative path coefficient (−0.11; p < 0.001) indicates a decrease in the subjective well-being of the respondents, considering also the direct action and daily hassles (−0.35; p < 0.001).
The fourth hypothesis postulated that marital status had a direct impact on social support and a negative impact on recent life experiences. Path coefficients indicate the direct influence of marital status on social support (0.08; p < 0.01) confirming the results presented in Table 4 and the fact that it had a negative impact on recent life experiences (−0.08; p <0.01). Marital status was presented as having the function of a buffer between life events and perceived support, generating an increase in the quality of life [2,6,16,28].
The 95% confidence level showed that recent life experiences usually had a negative impact on social support. Occupational and marital status had a positive impact on social support, indicating an increase in respondents’ resilience and personal identity.

5. Discussion

The variables included in the study met the general goodness of fit indexes in accordance with the recommendations of the literature on SEM models [38,39]. In terms of our conceptualization, the behaviour of people in the North-West area of Romania can be explained by the direct and the indirect effects of life-threatening events, occupation and marital status on social support. First of all, everyday life events (through time pressure, work difficulties, financial worries, social and cultural difficulties) directly indicate a pressure on social support. Respondents reported that a higher number of recent life events (sometimes exceeding the barrier of personal tolerance) limited their perception of the support provided by family, friends or the significant others. Our results show that respondents participated to a lesser extent in prosocial activities that ensured and promoted socially sustainable forms of behaviour. The study is consistent with other interdisciplinary analyses focused on social support [20,23,43,44].
However, not all recent life events can be considered negative and directly related to well-being. Therefore, daily difficulties, social support and coping style are significantly interconnected. In terms of social support, increased values associated by the respondents in the North-West area of Romania with daily hassles could be correlated with lower levels of satisfaction with social support, for which respondents demonstrated a biased perception. We consider that, generally, daily problems are inversely related to satisfaction with perceived social support, as emphasized in Table 5 and Figure 2.

5.1. The Negative Aspects of Social Relationships

The benefits of interpersonal relationships for people who live in stressful circumstances do not help in avoiding the potentially problematic aspects of individuals’ relations with other people or the uncertain effects of their attempt to gain support. It is therefore imperative that both positive and negative aspects of social involvement be taken into account. We find that the perception of social support has an indirect influence, being related to the way occupational status has an impact on life satisfaction and ultimately on well-being.
What happens when people facing troubles and stress increase their efforts to gain social support? Seeking explicit support can be an inefficient means of coping with the environment and an equally unsustainable one, especially for people with a low level of education and those included in the old-age category. This finding could be a reflection of the circumstances in which social support is not obtained easily, so that people have to resort to other problem-solving strategies [1,2,3,7,16,17]. In addition, people’s efforts to increase social involvement and get support expose these individuals to socio-economic demands that they cannot meet.
It is possible that the occupation (COR), which is a precedent and a causal factor in the perception of social support, is in fact the result of such a conflicting connection. For example, some employees may increase their level of involvement in the profession as a result of low perceptions of family support and as a consequence of loneliness [21,45]. At the same time, it appears that many of the relationships observed in this study are potentially bi-directional. We consider that the situation presented above, although valid in the relationship between occupational categories (COR) and social support may also be valid in the relationship between occupational categories (COR) and life satisfaction [46,47]. We emphasize that the possibility of non-recursion or bi-directionality could be extended to all relationships between social support and relevant factors. Consequently, we credit Hoyle’s [39] statement that “directionality is a form of association distinguished from non-directional association either by logic (e.g., income cannot cause biological sex), theory (e.g., group cohesion effects group performance), or, most powerfully, by research design (e.g., a manipulated variable to which subjects are assigned randomly cannot be caused by a dependent variable)” (p. 10).The SEM model presented in this study cannot unequivocally select the most correct direction of relationships.
Employed respondents generally have an extensive social network and receive more social support compared to pensioners and the unemployed. Occupation improves life satisfaction and facilitates social integration, so well-being [33,34,35] is not majorly affected by daily hassles [29,30,31].

5.2. Marital Status, Daily Hassles, and Support

Marital status is often accepted as an indicator of social support [2,48]. There are some difficulties in making global comparisons between married and unmarried people, which have not been sufficiently debated in the literature. In our study, low marital status values reflected (a) isolation, (b) the effects of widowhood, separation or divorce, or (c) low quality relationships. However, for married people, high scores probably reflect the respondents’ involvement in a relationship, which is a source of self-satisfaction and mitigates the impact of daily hassles. On the other hand, lifelong transitions may indicate that the lack of a confidant outside of marriage may be associated with psychological stress. Thus, it seems that the key factor in accounting for the positive effects of perceived support is a satisfactory couple relationship. The possibility that the support perceived may be ensured by other sources has significant theoretical and practical implications. However, there seem to be circumstances in which the husband is not necessarily a part of the social framework in which daily hassles take place, such as the case of stress at work, time pressure, social rejection, etc.
The dimensions of social support affect well-being differently [33,35,36]. Our findings provide insight into the relationship between social support and marital status by identifying potential targets for psychosocial interventions that promote mental health.
The functional social network being associated with marital status will lead to health benefits, including low morbidity and mortality [48,49,50,51]. An important objective of the study was to investigate the influence of marital status on social support, but also the connection between marital status and recent life events in respondents in the North-West region of Romania.
The coefficients obtained during the study indicate that being married in itself is not a universal benefit; instead, the satisfaction and support associated with a marital relationship is important. The marital relationship had a distinctive role in our study because the results show that the support from the social network does not compensate for the effect of loneliness and perceptive distortions identified in the case of divorcees and widows. These results highlight the complexity of the influence of the status of relationships on both the medium and long terms and emphasize the role played in mitigating the effect of life events that can generate distress with direct action on the body, psyche and society.

6. Conclusions

Over the last two decades, there has been an increase in the number of studies that do not clarify the methodological orientation towards the perceived social support or towards the support offered and/or the support received. Therefore, the implemented research nuanced the theoretical and experimental orientation towards the perceived support of people from a border region of the European Union.
The analysis of perceptions on social support allows us to draw some strong conclusions about the role played by this phenomenon in maintaining social structures. A strong society is characterized by social structures and sustainable collective values. Our study shows that, where the phenomenon of social support is perceived and manifested in people’s lives with high intensity, social cohesion is high and the social environment is stable. The analyses carried out emphasized how the understanding of the different aspects related to the perceived social support illustrates the determining relationship between this phenomenon and the social cohesion.
Structural equation modelling (Figure 2) demonstrates the major importance of social support in people’s lives. Recent life experiences and the essential factors that describe them are constant and assiduous preoccupations in people’s daily lives. These factors indicate the level of social integration and therefore the level of success in life. The determining relationship between social support and recent life experiences is mathematically demonstrated in SEM. At the same time, according to the model, the forms in which this permanent relationship is manifested imply a satisfaction with life at the individual level. A comparison of the different population groups shows a homogeneous perspective of the perception on social support in the case of gender relations. The question that has arisen is why both men and women express themselves almost similarly in their perception of social support? Our conclusion is that this situation is another form that confirms the importance of social support in everyday life. Thus, social support is a permanent concern, a continuous need for existence, regardless of gender. As in the case of physiological needs (food, clothing, heat), social support is manifested in both genders, and represents a basic need in the pyramid of social needs. In other words, the homogeneity of manifestation is due to the general conditioning elements related to the objective of social integration, but also to the permanent character in the development of daily activities.
Moreover, the analysis of the SEM model (Figure 2) statistically demonstrates that social support is at the core of social integration factors. As a universal goal, social support is one of the most important factors in social cohesion. This aspect is reinforced by the permanent manifestation of the phenomenon. Everyday life and people’s relationship with others is characterized by a permanent need for social support. The analysis model proposed in our study highlights social groups according to the perception of the phenomenon. Thus, the groups that perceive a high or low social support may be identified. This is valuable information that guides intervention strategies aimed at increasing and maintaining social cohesion. It has been found that people over the age of 46 tend to perceive low social support. The same happens in the case of people with a low level of education (respondents with secondary education), in the case of those with marital status as widows or divorced, in the case of those living in rural areas or in the case of respondents belonging to certain occupational groups (G6—agricultural, forestry and fishery workers). Statistical analyses demonstrated that these socio-demographic characteristics show a significant correlational relationship with the phenomenon social support perception.
The SEM model (Figure 2) includes the most important aspects of life that are decisive in the process of social integration (social relations, occupation, job, marital status, time pressure, life satisfaction, etc.). Perceptions of the possibilities of social integration that lead to positive feelings about life satisfaction are the most motivating phenomena that determine individual actions aimed at ensuring social cohesion. These interpretive models provide concrete guidelines for understanding and intervening with the aim of strengthening social cohesion.
We consider that the development of the global society and the huge interests that the European Union has for the social strengthening of the community space, represent contexts that highlight the scientific approach of this study.
Speaking about the limitation of the proposed study, we do not have a method for the numerical interpretation of the personal degree of social integration. This would allow us to validate the method of social cohesion, analysed through the formula of interpreting social support, that is promoted and applied in this study. Thus, we could have measured the level at which social support determines the cohesion between different communities of the European Union.

Author Contributions

Conceptualization, M.M. and D.D.; methodology, M.M.; software, M.M.; validation, M.M., D.D., F.C. and C.T.; formal analysis, M.M. and D.D.; investigation, M.M. and D.D.; resources, F.C. and C.T.; writing—original draft preparation, M.M. and D.D.; writing—review and editing, M.M., D.D., F.C. and C.T.; visualization, F.C. and C.T.; project administration, F.C. and C.T. All authors have read and agreed to the published version of the manuscript.

Funding

This research received no external funding.

Institutional Review Board Statement

Not applicable.

Informed Consent Statement

Not applicable.

Data Availability Statement

The data presented in this study are available on request from the corresponding author. The data are not publicly available due to privacy considerations.

Conflicts of Interest

The authors declare no conflict of interest.

References

  1. Goldsmith, D.J. Communicating Social Support; Cambridge University Press: Cambridge, UK, 2004. [Google Scholar]
  2. Cutrona, C.E. Social support as a determinant of marital quality. In Handbook of Social Support and the Family; Pierce, G.R., Sarason, B.R., Sarason, I.G., Eds.; Plenum: New York, NY, USA, 1996; pp. 173–194. [Google Scholar]
  3. Cohen, S. Social relationships and health. Am. Psychol. 2004, 59, 676–684. [Google Scholar] [CrossRef] [PubMed]
  4. Klink, J.L.; Byars-Winston, A.; Bakken, L.L. Coping efficacy and perceived family support: Potential factors for reducing stress in premedical students. Med. Educ. 2008, 42, 572–579. [Google Scholar] [CrossRef] [PubMed]
  5. Lee, D.S.; Ybarra, O. Cultivating Effective Social Support through Abstraction: Reframing Social Support Promotes Goal-Pursuit. Personal. Soc. Psychol. Bull. 2017, 43, 453–464. [Google Scholar] [CrossRef] [PubMed]
  6. Hanley, J.; Al Mhamied, A.; Cleveland, J.; Hajjar, O.; Hassan, G.; Ives, N.; Khyar, R.; Hynie, M. The social networks, social support and social capital of Syrian refugees privately sponsored to settle in Montreal: Indications for employment and housing during their early experiences of integration. Can. Ethn. Stud. 2018, 50, 123–149. [Google Scholar] [CrossRef]
  7. Argyle, M.; Martin, M.; Crossland, J. Happiness as a function of personality and social encounters. In Recent Advances in Social Psychology: An International Perspective; Forgas, J.P., Innes, J.M., Eds.; Elsevier Science: Amsterdam, The Netherlands, 1989; pp. 189–203. [Google Scholar]
  8. Carrasco, M.A.; Bilal, U. A sign of the times: To have or to be? Social capital or social cohesion? Soc. Sci. Med. 2016, 159, 127–131. [Google Scholar] [CrossRef]
  9. Chan, J.; To, H.-P.; Chan, E. Reconsidering social cohesion: Developing a definition and analytical framework for empirical research. Soc. Indic. Res. 2006, 75, 273–302. [Google Scholar] [CrossRef]
  10. Bruhn, J. The Group Effect: Social Cohesion and Health Outcomes; Springer: New York, NY, USA, 2009. [Google Scholar]
  11. Oprea, I.M. Self-Education and Lifelong Learning. In Proceedings of the INTCESS 2021, 8th International Conference on Education and Education of Social Sciences, Virtual, 18–19 January 2021. [Google Scholar]
  12. Pascariu, C.C. Lifelong learning as a continuous self-education action. Rom. J. Sch. Psychol. 2020, 13, 41–47. [Google Scholar]
  13. Bochiș, L.N.; Barth, K.M.; Florescu, M.C. Psychological variables explaining the students’ self-perceived well-being in university, during the pandemic. Front. Psychol. 2022, 13, 812539. [Google Scholar] [CrossRef]
  14. Knoll, N.; Schwarzer, R. Gender and age differences in social support: A study of East German refugees. In Heart disease: Environment, stress, and gender. NATO Science Series, Series I: Life and Behavioural Sciences; Weidner, G., Kopp, M.S., Kristenson, M., Eds.; IOS Press: Amsterdam, The Netherlands, 2002; Volume 327, pp. 198–210. [Google Scholar]
  15. Schulz, U.; Schwarzer, R. Long-term effects of spousal support on coping with cancer after surgery. J. Soc. Clin. Psychol. 2004, 23, 716–732. [Google Scholar] [CrossRef] [Green Version]
  16. Marian, M. Validarea Scalei Multidimensionale a Suportului Social Perceput (SMSSP). Caracteristici psihometrice [Validation of the Multidimensional Scale of Perceived Social Support. Psychometric characteristics]. Analele Univ. Oradea Fascic. Psihol. 2006, 10, 21–35. [Google Scholar]
  17. Vollmann, M.; Antoniw, K.; Hartung, F.M.; Renner, B. Social support as mediator of the stress buffering effect of optimism: The importance of differentiating the recipients’ and providers’ perspective. Eur. J. Personal. 2011, 25, 146–154. [Google Scholar] [CrossRef]
  18. Melchiorre, M.G.; Chiatti, C.; Lamura, G.; Torres-Gonzales, F.; Stankunas, M.; Lindert, J.; Ioannidi-Kapolou, E.; Barros, H.; Macassa, G.; Soares, J.F.J. Social Support, socio-economic status, health and abuse among older people in seven European countries. PLoS ONE 2013, 8, e54856. [Google Scholar] [CrossRef]
  19. Adriaansen, J.J.; van Leeuwen, C.M.; Visser-Meily, J.M.; van den Bos, G.A.; Post, M.W. Course of social support and relationships between social support and life satisfaction in spouses of patients with stroke in the chronic phase. Patient Educ. Couns. 2011, 85, e48–e52. [Google Scholar] [CrossRef] [PubMed]
  20. Alexe, D.I.; Sandovici, A.; Robu, V.; Burgueño, R.; Tohănean, D.I.; Larion, A.C.; Alexe, C.I. Measuring perceived social support in elite athletes: Psychometric properties of the Romanian version of the Multidimensional Scale of Perceived Social Support. Percept. Mot. Ski. 2021, 128, 1197–1214. [Google Scholar] [CrossRef] [PubMed]
  21. Marian, M.I.; Barth, K.M.; Oprea, M.I. Responses to offense at work and the impact of hierarchical status: The fault of the leader, causal attributions, and social support during the COVID-19 pandemic crisis. Front. Psychol. 2021, 12, 734703. [Google Scholar] [CrossRef]
  22. Mekeres, G.M.; Voiţă-Mekereş, F.; Tudoran, C.; Buhaş, C.L.; Tudoran, M.; Racoviţă, M.; Voiţă, N.C.; Pop, N.O.; Marian, M. Predictors for Estimating Scars’ Internalization in Victims with Post-Traumatic Scars versus Patients with Postsurgical Scars. Healthcare 2022, 10, 550. [Google Scholar] [CrossRef]
  23. Lichner, V.; Žiaková, E.; Ditommaso, E. Assessment the loneliness of Slovak adolescents: Adaptation of the Social and Emotional Loneliness Scale for Adults (SELSA-S) to adolescents and verification of psychometric attributes in the Slovak version. J. Psychol. Educ. Res. 2021, 29, 34–56. [Google Scholar]
  24. Marian, M. Hypothetical causal model of learned helplessness through structural modelling: Experimental data. In Proceedings of the 2nd International Congress on Neurobiology, Psychopharmacology & Treatment Guidance, Thessaloniki, Greece, 24–27 November 2011. [Google Scholar]
  25. Etikan, I.; Alkassim, R.; Abubakar, S. Comparision of snowball sampling and sequential sampling technique. Biom. Biostat. Int. J. 2016, 3, 55. [Google Scholar] [CrossRef] [Green Version]
  26. Kirchherr, J.; Charles, K. Enhancing the sample diversity of snowball samples: Recommendations from a research project on anti-dam movements in Southeast Asia. PLoS ONE 2018, 13, e0201710. [Google Scholar] [CrossRef] [Green Version]
  27. European Commission. Report from the Commission to the European Parliament, the Council, the European Economic and Social Committee and the Committee of the Regions. EU Border Regions: Living labs of European Integration, COM(2021) 393 Final, Brussels, 14 July 2021. Available online: https://eur-lex.europa.eu/legal-content/EN/TXT/PDF/?uri=CELEX:52021DC0393&rid=1 (accessed on 15 April 2022).
  28. Zimet, G.D.; Dahlem, N.W.; Zimet, S.G.; Farley, G.K. The Multidimensional Scale of Perceived Social Support. J. Personal. Assess. 1988, 52, 30–41. [Google Scholar] [CrossRef] [Green Version]
  29. Kohn, P.M.; Macdonald, J.E. The Survey of Life Experiences: A decontaminated hassles scale for adults. J. Behav. Med. 1992, 15, 221–236. [Google Scholar] [CrossRef]
  30. de Jong, G.M.; Timmerman, I.G.; Emmelkamp, P.M. The Survey of Recent Life Experiences: A psychometric evaluation. J. Behav. Med. 1996, 19, 529–542. [Google Scholar] [CrossRef] [PubMed]
  31. Oprea, I.; Marian, M.; Filimon, L.; Banciu, V. Recent life experiences: Psychometric data in the case of west area of Romania. Int. J. Educ. Psychol. Community 2011, 1, 61–78. [Google Scholar]
  32. Diener, E.; Emmons, R.A.; Larsen, R.J.; Griffin, S. The Satisfaction with Life Scale. J. Personal. Assess. 1985, 49, 71–75. [Google Scholar] [CrossRef] [PubMed]
  33. Marian, M. Validarea Scalei de Satisfacţie în Viaţă. Caracteristici psihometrice [Validation of the Satisfaction with Life Scale. Psychometric characteristics]. Analele Univ. Oradea Fascic. Psihol. 2007, 11, 58–70. [Google Scholar]
  34. Stevens, M.J.; Lambru, I.; Sandu, C.G.; Constantinescu, P.M.; Butucescu, A.; Uscatescu, L. Romanian adaptation of the Satisfaction with Life Scale. J. Psychol. Educ. Res. 2012, 20, 17–33. [Google Scholar]
  35. Pavot, W.; Diener, E. The satisfaction with life scale and the emerging construct of life satisfaction. J. Posit. Psychol. 2008, 3, 137–152. [Google Scholar] [CrossRef]
  36. Caycho-Rodríguez, T.; Ventura-León, J.; Cadena, C.H.G.; Barboza-Palomino, M.; Gallegos, W.L.A.; Vergara, J.A.D.; Azabache, K.; Cabrera-Orosco, I.; Pinho, A.S. Psychometric evidence of the Diener’s Satisfaction with Life Scale in Peruvian elderly. Rev. Cienc. Salud 2018, 16, 473–491. [Google Scholar] [CrossRef]
  37. Hair, J.F.; Black, B.; Brain, B.; Anderson, R.E.; Tatham, R.L. Multivariate Data Analysis, 6th ed.; Prentice Hall: Upper Saddle River, NJ, USA, 2006. [Google Scholar]
  38. Kline, R.B. Principles and Practice of Structural Equation Modeling, 3rd ed.; Guilford Press: New York, NY, USA, 2011. [Google Scholar]
  39. Hoyle, R.H. The structural equation modeling approach. In Structural Equation Modeling: Concepts, Issues, and Applications; Hoyle, R.H., Ed.; SAGE Publications: London, UK, 1995. [Google Scholar]
  40. House, J.S.; Landis, K.R.; Umberson, D. Social relationships and health. Science 1988, 241, 540–545. [Google Scholar] [CrossRef]
  41. Wilson, S.; Washington, L.A.; Engel, J.M.; Ciol, M.A.; Jensen, M.P. Perceived social support, psychological adjustment, and functional ability in youths with physical disabilities. Rehabil. Psychol. 2006, 51, 322–330. [Google Scholar] [CrossRef]
  42. Huang, Y.-H.; Sung, C.-Y.; Chen, W.T.; Liu, S.-S. Relationships between Social Support, Social Status Perception, Social Identity, Work Stress, and Safety Behavior of Construction Site Management Personnel. Sustainability 2021, 13, 3184. [Google Scholar] [CrossRef]
  43. Miklósi, M. The importance of social organizations in law enforcement for promoting the reintegration of inmates. J. Psychol. Educ. Res. 2020, 28, 125–138. [Google Scholar]
  44. Ramkissoon, H. Social Bonding and Public Trust/Distrust in COVID-19 Vaccines. Sustainability 2021, 13, 10248. [Google Scholar] [CrossRef]
  45. Barattucci, M.; Alfano, V.; Amodio, S. The company judged from the inside: Diversification, equity and justice in organizations. J. Psychol. Educ. Res. 2017, 25, 65–81. [Google Scholar]
  46. Schmitt, N.; Bedeian, A.G. A comparison of LISREL and two-stage least squares analysis of a hypothesized life-job satisfaction relationship. J. Appl. Psychol. 1982, 67, 806–817. [Google Scholar] [CrossRef]
  47. Adams, G.A.; King, L.A.; King, D.W. Relationships of job and family involvement, family social support, and work-family conflict with job and life satisfaction. J. Appl. Psychol. 1996, 81, 411–420. [Google Scholar] [CrossRef]
  48. Holt-Lunstad, J.; Birmingham, W.; Jones, B.Q. Is there something unique about marriage? The relative impact of marital status, relationship quality, and network social support on ambulatory blood pressure and mental health. Ann. Behav. Med. 2008, 35, 239–244. [Google Scholar] [CrossRef]
  49. Maidaniuc-Chirilă, T. Gender differences in workplace bullying exposure. J. Psychol. Educ. Res. 2019, 27, 139–162. [Google Scholar]
  50. Nicolini, P.; Abbate, C.; Inglese, S.; Rossi, P.D.; Mari, D.; Cesari, M. Different dimensions of social support differentially predict psychological well-being in late life: Opposite effects of perceived emotional support and marital status on symptoms of anxiety and of depression in older outpatients in Italy. Psychogeriatrics 2021, 21, 42–53. [Google Scholar] [CrossRef]
  51. Nurullah, A.S. Received and provided social support: A review of current evidence and future directions. Am. J. Health Stud. 2012, 27, 173–188. [Google Scholar]
Figure 1. Conceptual model.
Figure 1. Conceptual model.
Sustainability 14 07448 g001
Figure 2. Overall structural model.
Figure 2. Overall structural model.
Sustainability 14 07448 g002
Table 2. Descriptive Statistics and Cronbach’s α values of each construct.
Table 2. Descriptive Statistics and Cronbach’s α values of each construct.
ConstructMeanSDCronbach’s α
Family5.271.670.939
Friends4.891.640.944
Significant other5.331.570.917
Total-MSPSS5.161.420.949
Total-SRLE69.0413.890.870
SWLE23.536.530.853
Table 3. Sample distribution and percentages.
Table 3. Sample distribution and percentages.
VariableCategoryN%
Age1. Below 25 years old22216.5%
2. 26 to 35 years old38728.8%
3. 36 to 45 years old24818.4%
4. 46 years old and above48936.3%
Gender1. Male66749.6%
2. Female67950.4%
Education level1. Middle school22216.5%
2. Professional school26119.4%
3. High school40730.2%
4. College36427%
5. Master’s886.5%
6. Doctorate40.3%
Marital status1. Single51538.3%
2. Married59644.3%
3. Divorced876.5%
4. Widowed14811%
Occupation1. Professionals20315.1%
2. Technicians and associate professionals765.6%
3. Clerical support workers795.9%
4. Service and sales workers936.9%
5. Skilled agricultural, forestry and fishery workers725.3%
6. Craft and related trades workers19914.8%
7. Plant and machine operators, and assemblers231.7%
8. Elementary occupations15711.7%
9. Retirees33024.5%
10. Unemployed and free professionals544%
11. Students (BA, MA, PhD)604.5%
Geographical and ethnic distribution1. Rural60144.7%
2. Urban74555.3%
1. Romanian94370.1%
2. Hungarian28821.4%
3. Romany1158.5%
Table 4. Difference analysis in the perception of social support.
Table 4. Difference analysis in the perception of social support.
VariableCategoryAverage/SDt/F Value
PSSAge
1. Below 25 years old5.29/1.3316.413 ***
2. 26 to 35 years old5.33/1.31
3. 36 to 45 years old5.47/1.27
4. 46 years old and above4.81/1.55
PSSGender
1. Male5.10/1.49−1.484
2. Female5,22/1.35
PSSEducation level
1. Middle school4.68/1.808.116 ***
2. Professional school5.30/1.39
3. High school5.17/1.35
4. College5.22/1.21
5. Master’s5.67/1.35
6. Doctorate5.16/1.42
PSSMarital status
1. Single5.13/1.3014.690 ***
2. Married5.38/1.39
3. Divorced4.93/1.33
4. Widowed4.56/1.79
PSSOccupations
1. Professionals5.44/1.168.696 ***
2. Technicians and associate professionals5.01/1.22
3. Clerical support workers5.58/1.02
4. Service and sales workers5.15/1.38
5. Skilled agricultural, forestry and fishery workers4.62/1.75
6. Craft and related trades workers5.18/1.29
7. Plant and machine operators, and assemblers5.53/1.40
8. Elementary occupations5.48/1.21
9. Retirees4.70/1.72
10. Unemployed and free professionals5.43/1.31
11. Students (BA, MA, PhD)5.77/0.89
PSSGeographical distribution5.16/1.42
1. Rural5.07/1.39−2.009 *
2. Urban5.23/1.45
1. Romanian5.18/1.442.303
2. Hungarian5.04/1.49
3. Romany5.16/1.42
Note: * p < 0.05; *** p < 0.01.
Table 5. Correlation test between the scale scores.
Table 5. Correlation test between the scale scores.
1234567891011
1. Fam.1
2. Fr.0.61 **1
3. SO0.65 **0.68 **1
4. MSPSS0.86 **0.87 **0.88 **1
5. SWLE0.32 **0.37 **0.22 **0.35 **1
6. SCD−0.03−0.18 **−0.06 *−0.10 **−0.26 **1
7. TP0.09 **0.05 *0.10 **0.09 **0.010.38 **1
8. W−0.02−0.08 **−0.02−0.05−0.22 **0.51 **0.54 **1
9. F−0.03−0.05 *0.04−0.02−0.17 **0.43 **0.35 **0.38 **1
10. SV−0.27 **−0.34 **−0.20 **−0.31 **−0.33 **0.54 **0.17 **0.38 **0.38 **1
11. SA−0.148 **−0.18 **−0.07 **−0.15 **−0.19 **0.30 **0.15 **0.16 **0.15 **0.25 **1
12. SRLE−0.09 **−0.19 **−0.05 *−0.13 **−0.28 **0.82 **0.66 **0.76 **0.62 **0.70 **0.40 **
Note: Fam.—Family; Fr.—Friends; SO—Significant other; MSPSS—Perceived social support; SWLE—Satisfaction with life; SCD—Social and cultural difficulties; TP—Time pressure; W—Work; F—Finances; SV—Social victimization; SA—Social acceptability; SRLE—Total-recent life experiences. * p < 0.05; ** p < 0.01.
Table 6. Goodness of fit of the whole measurement model.
Table 6. Goodness of fit of the whole measurement model.
IndexWhole Measurement ModelRecommended Standards
χ2/df151.98<3
Goodness of fit index (GFI)0.925>0.8
Adjusted goodness of fit index (AGFI)0.886>0.8
Root mean square residual (RMR)0.790<0.05
Root mean square error of approximation (RMSEA)0.078<0.08
Tucker–Lewis Index (TLI)0.903>0.9
Comparative Fit Index (CFI)0.911>0.9
Table 7. Results of a t test of path coefficients.
Table 7. Results of a t test of path coefficients.
PathDirect EffectPath Coefficientt Valuep
Recent life experiences<---Marital status−0.078−0.36−22910.02
Perceived social support<---Recent life experiences−0.210−0.07−56120.001
Perceived social support<---Occupation0.0910.0327680.006
Perceived social support<---Marital status0.0820.1324940.01
Social and cultural difficulties<---Recent life experiences0.7601.00
Time pressure<---Recent life experiences0.5190.5815,2500.001
Work<---Recent life experiences0.6620.6619,1990.001
Finances<---Recent life experiences0.5590.3616,3850.001
Social victimization<---Recent life experiences0.7150.7920,4560.001
Social acceptability<---Recent life experiences0.3160.1593080.001
Family<---Perceived social support0.7821.00
Friends<---Perceived social support0.7620.9822,8270.001
Significant other<---Perceived social support0.8071.0123,2870.001
Satisfaction with life<---Occupation−0.108−0.22−37380.001
Satisfaction with life<---Recent life experiences−0.348−0.65−10,3170.001
Publisher’s Note: MDPI stays neutral with regard to jurisdictional claims in published maps and institutional affiliations.

Share and Cite

MDPI and ACS Style

Marian, M.; Darabaneanu, D.; Chirodea, F.; Toca, C. Analysis of Social Support as an Argument for the Sustainable Construction of the European Community Space. Sustainability 2022, 14, 7448. https://doi.org/10.3390/su14127448

AMA Style

Marian M, Darabaneanu D, Chirodea F, Toca C. Analysis of Social Support as an Argument for the Sustainable Construction of the European Community Space. Sustainability. 2022; 14(12):7448. https://doi.org/10.3390/su14127448

Chicago/Turabian Style

Marian, Mihai, Dragos Darabaneanu, Florentina Chirodea, and Constantin Toca. 2022. "Analysis of Social Support as an Argument for the Sustainable Construction of the European Community Space" Sustainability 14, no. 12: 7448. https://doi.org/10.3390/su14127448

APA Style

Marian, M., Darabaneanu, D., Chirodea, F., & Toca, C. (2022). Analysis of Social Support as an Argument for the Sustainable Construction of the European Community Space. Sustainability, 14(12), 7448. https://doi.org/10.3390/su14127448

Note that from the first issue of 2016, this journal uses article numbers instead of page numbers. See further details here.

Article Metrics

Back to TopTop