The Relationship between Female Leadership Traits and Employee Innovation Performance—The Mediating Role of Knowledge Sharing
Abstract
:1. Introduction
2. Review of Related Research
2.1. Female Leadership Characteristics
2.2. Knowledge Sharing
- (1)
- From the perspective of information communication: Paul Hendriks (1999) believes that knowledge sharing is a process of information communication, which is different from, but related to, information distribution (See Huber, 1991; Nelson and Cooprider, 1996) [14]. Hendriks believes that knowledge sharing is the transfer of knowledge from the knowledge owner to the knowledge demander, but this transfer requires the knowledge owner to have the willingness to communicate.
- (2)
- From the perspective of interactive learning: Senge (1997) believes that knowledge sharing is not only a one-way information transfer; it requires both parties of knowledge sharing to learn through interactive learning, so that the knowledge receiver can understand the connotation of the information and further study and research, and then transform it into the knowledge receiver’s own information content forms its own action ability. Nancy (2004) believes that knowledge sharing is to share the knowledge that oneself knows with others, share this knowledge with others, and then make the whole organization obtain the knowledge [15]. Song Jianyuan (2004) believes that knowledge sharing refers to the ability of organizational members to exchange knowledge with each other, so that the knowledge experience at the individual level can be extended to the team and organizational level [16].
- (3)
- From the perspective of knowledge innovation: Van den Hooff & De Ridder (2004) defined knowledge sharing as the process in which organizational members exchange their knowledge (including tacit and explicit knowledge) with each other, thereby creating new knowledge [17].
- (4)
- From the perspective of systems thinking. Scholars such as Zhuge and Nabuco use systematic thinking to study knowledge sharing, arguing that knowledge sharing is not an individual activity but a whole activity, and this process works through a whole [18].
2.3. Employee Innovation Performance
3. Theoretical Analysis and Hypothesis Formulation
3.1. Female Leadership Characteristics and Knowledge Sharing
- (1)
- The impact of leadership behavior on knowledge sharing: Srivastava A believes that knowledge sharing in teams is not automatic, and leader behavior significantly will affect the extent of knowledge sharing in teams [26]. Organizations cannot force employees to share knowledge with others, but can only adopt flexible methods such as encouragement and guidance [27]. Helmastadtor E believes that knowledge sharing and team atmosphere are closely related to team leadership behavior, and leadership behavior will affect team innovation performance through influencing team atmosphere and knowledge sharing [28]. Yang Xia believes that leaders who care about subordinates, help others, and create a shared and group-oriented atmosphere in an organization will make employees more active in knowledge sharing. In other words, the higher the trust and openness between the leader and team members, the more team members will actively communicate and share knowledge to solve problems [29]. In the knowledge-sharing environment, a leader should not only have the demeanor of a leader but also the humility of a learner, instead of just issuing orders and implementing control. Effective leadership can boost team confidence and establish a relationship of mutual trust among team members, so as to motivate members to actively share knowledge [30].
- (2)
- The influence of transformational leadership on knowledge sharing: Transformational leaders are good at inspiring employees and possess charisma. Employees under such leadership tend to take the initiative to participate in various activities of the enterprise and are willing to learn and support each other. Li Guiquan used a structural equation model to verify that transformational leadership can effectively promote knowledge sharing among employees [31]. Jiang Daokui studied the behavior of transformational leadership in more detail, and he believed that task-oriented transformational leadership has a significant positive impact on knowledge sharing willingness, sharing behavior, and sharing performance [32]. Foreign scholars believe that the humanistic care and support of transformational leaders for team members can help overcome the uncertain concerns of team members caused by changes, and make employees willing to take the initiative to change or learn, so as to stimulate more knowledge sharing behaviors. In addition, transformational leaders can enhance team learning and knowledge sharing behaviors by empowering and encouraging their followers, giving them greater decision-making autonomy and supporting team members to use knowledge and experience to improve themselves [33]. M. Tariq believes that female leaders are more characteristic of transformational leadership and therefore have a positive impact on team knowledge sharing [34]. Sarin et al. also found that both transformational leadership style and democratic leadership style have positive effects on team learning and team knowledge application [35]. Based on the above analysis, the hypothesis of the relationship between female leadership characteristics and knowledge sharing is proposed:
3.2. Knowledge Sharing and Employee Innovation Performance
3.3. Female Leadership Characteristics and Employee Innovation Performance
3.4. Mediating Role of KNOWLEDGE Sharing
4. Data Collection and Statistical Analysis
4.1. Questionnaire Design and Distribution
4.2. Small Sample Pre-Survey
5. Empirical Analysis
5.1. Descriptive Statistical Analysis of Samples
5.2. Reliability and Validity Analysis of Questionnaires
5.3. Correlation Analysis
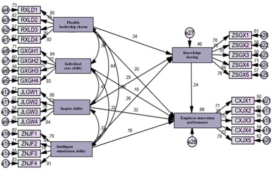
5.4. Hypothesis Testing and Structural Equation Model
5.4.1. Hypothesis Testing and Model Validation of Female Leadership Traits and Employee Innovation Performance
5.4.2. Hypothesis Testing and Model Validation of Female Leadership Traits and Knowledge Sharing
5.4.3. Hypothesis Testing and Model Validation of Knowledge Sharing and Employee Innovation Performance
5.5. Intermediary Utility Test
6. Research Conclusions and Suggestions
6.1. Research Conclusions
6.2. Countermeasures
6.3. Research Contribution
6.4. Deficiencies and Prospects
Author Contributions
Funding
Institutional Review Board Statement
Informed Consent Statement
Data Availability Statement
Conflicts of Interest
Appendix A
The Items in the Questionnaire and the Corresponding Acronym
References
- Guo, S.; Rong, M. Empirical research on the leadership model of “inner square and outer circle”—Taking Shandong tobacco companies as an example. Dongyue Lun Cong 2011, 32, 186–188. [Google Scholar]
- Zhang, S. Characteristics of Female Leadership and The Path to Leadership Improvement. China Party Gov. Cadres Forum 2022, 3, 76–79. [Google Scholar]
- Liang, X. Analysis on the characteristics of female leaders and Discussion on the Countermeasures to Improve their Leadership. Mod. Bus. 2022, 1, 50–52. [Google Scholar]
- Shang, K. An Empirical Study on the Impact of Female Leadership Traits on Corporate Social Responsibility Performance. Master’s Thesis, Dalian University of Technology, Dalian, China, 2018. [Google Scholar]
- Jiang, L. Analysis of the characteristics of women’s leadership from a multi-dimensional perspective. Leadersh. Sci. 2010, 14, 33–35. [Google Scholar]
- Ma, W. Internet + “Her Times”: Young Women’s Leadership Promotion Strategy. Henan Agric. 2018, 47, 53. [Google Scholar]
- Dai, X. Research on the development of female leadership from the perspective of flexible leadership. Master’s Thesis, Liaoning Normal University, Dalian, China, 2015. [Google Scholar]
- Wang, W.H. Review of Women’s Leadership Research. Leadersh. Sci. 2010, 26, 30–32. [Google Scholar]
- Chen, H. Research on women’s leadership in organizational performance management. Enterp. Technol. Dev. 2017, 1, 129–132. [Google Scholar]
- Book, E.W. Why the Best Man for the Job is a Woman: The Unique Female Qualities of Leadership. Bottom Line 2001, 14, 120. [Google Scholar]
- Werhane, P.H. Women Leaders in a Globalized World. J. Bus. Ethics 2007, 74, 425–435. [Google Scholar] [CrossRef]
- Gao, J. Analysis of the factors and countermeasures that affect the effect of organizational knowledge sharing. China Sci. Technol. Ind. 2008, 2, 68–70. [Google Scholar]
- Chu, J.W.; Fang, Q.P. A Review of Knowledge Sharing Theory and Practice at Home and Abroad. Intell. Theory Pract. 2007, 30, 705–709. [Google Scholar]
- Hendriks, P. Why share knowledge? The influence of ICT on the motivation for knowledge sharing. Knowl. Process Manag. 1999, 6, 91–100. [Google Scholar] [CrossRef]
- Dixon, N.M. Harvard Business School Press. Common knowledge:how companies thrive by sharing what they know. Aorn J. 2004, 79, 872. [Google Scholar]
- Song, J.Y.; Zhang, G. Knowledge Sharing in Organizational Networking—An Analysis Based on Knowledge Chain. Res. Dev. Manag. 2004, 4, 28–33. [Google Scholar]
- Van Den Hooff, B.; de Ridden, J.A. Knowledge sharing in context: The influence of organizational commitment, communication climate and CMC use on knowledge sharing. J. Knowl. Manag. 2004, 8, 117–130. [Google Scholar] [CrossRef] [Green Version]
- Zhuge, H. A knowledge flow model for peer-to-peer team knowledge sharing and management. Expert Syst. Appl. 2002, 23, 23–30. [Google Scholar] [CrossRef]
- Wang, G.B.; Bao, G.M. The dimension and measurement of knowledge sharing in the context of Chinese culture. Mod. Manag. Sci. 2010, 3, 16–18. [Google Scholar]
- Mumford, M.D. Managing Creative People: Strategies and Tactics for Innovation. Hum. Resour. Manag. Rev. 2000, 10, 313–351. [Google Scholar] [CrossRef]
- Han, Y.; Liao, J.Q.; Long, L. Construction and Empirical Study of Employee Job Performance Structure Model. J. Manag. Sci. 2007, 10, 62–77. [Google Scholar]
- Heng, Y. Research on the Influence of Creativity on Employee Innovation Performance. Master’s Thesis, Hunan University, Changsha, China, 2012. [Google Scholar]
- Scott, S.G.; Bruce, R.A. Determinants of innovative behavior: A path model of individual innovation in the workplace. Acad. Manag. J. 1994, 37, 580–607. [Google Scholar]
- Janssen, O.; Van Yperen, N.W. Employees’ Goal Orientations, the Quality of Leader-Member Exchange, and the Outcomes of Job Performance and Job Satisfaction. Acad. Manag. J. 2004, 47, 368–384. [Google Scholar]
- Hu, M.L.M.; Horng, J.S.; Sun, Y.H.C. Hospitality teams: Knowledge sharing and service innovation performance. Tour. Manag. 2009, 30, 41–50. [Google Scholar]
- Srivastava, A.; Bartol, K.M.; Locke, E.A. Empowering leadership in management teams: Effects on knowledge sharing, efficacy, and performance. Acad. Manag. J. 2006, 49, 1239–1251. [Google Scholar] [CrossRef] [Green Version]
- Liu, C.H.; An, L. Employee Diversity, Knowledge Sharing and Individual Innovation Performance: A Moderated Mediation Model. Sci. Sci. Manag. S. T. 2016, 37, 170–180. [Google Scholar]
- Helmstadter, E. The Economics of Knowledge Sharing: A New Institutional Approach; Cheltenlmm & Northamp-Edward Elgar: Cheltenham, UK, 2003; pp. 11–38. [Google Scholar]
- Yang, X.; Li, W. Ethical Leadership, Organizational Trust and Knowledge Sharing Behavior—The Moderation Role of Psychological Safety. Sci. Technol. Prog. Policy 2017, 34, 143–147. [Google Scholar]
- Ten, T.Y. Knowledge Sharing: Investigating Appropriate Leadership Roles and Collaborative Culture. Tour. Manag. 2007, 28, 530–543. [Google Scholar]
- Li, G.Q.; Xi, Y.M.; Shang, Y.F.; Li, L. Leader Feed back and Knowledge Sharing: The Mediating Role of Work Regulatory Focus. Sci. Technol. Prog. Policy 2014, 31, 120–125. [Google Scholar]
- Jiang, D.K. Research on the Effect of Transformational Leadership on Team Knowledge Sharing Performance—Based on the Mediating Effect of Trust Tendency. Soft Sci. 2017, 31, 66–70. [Google Scholar]
- Avolio, B.J.; Gibbons, T.C. Developing transformational leaders: A life span approach. In Charismatic Leadership: The Elusive Factor in Organizational Effectiveness; Jossey-Bass: San Francisco, CA, USA, 1988. [Google Scholar]
- Tariq, A.M. Gender and Leadership Perspective on Knowledge-Sharing. Available online: https://link.springer.com/chapter/10.1007/978-3-319-71434-9_13 (accessed on 26 May 2022).
- Sarin, S.; Mcdermott, C. The Effect of Team Leader Characteristics on Learning, Knowledge Application, and Performance of Cross-Functional New Product Development Teams. Decis. Sci. 2003, 34, 707–739. [Google Scholar] [CrossRef]
- Lei, Z.Z.; Zhou, Y.L. Analysis on the relationship between developmental human resource practice and enterprise innovation performance—Based on the intermediary role of organizational learning and knowledge sharing. Bus. Econ. Res. 2014, 23, 96–97. [Google Scholar]
- Wang, X.Y.; Lin, S.; Chen, L.Y.; Bai, Y. An Empirical Investigation on the Relationship between Organization Climate, Tacit Knowledge Sharing Behavior and Innovation Performance. Soft Sci. 2014, 28, 43–47. [Google Scholar]
- Wei, J.R.; Sun, Y.; Liu, N. The relationship between leaders’ golden mean thinking, knowledge sharing and Employee innovation behavior—Research Review and theoretical analysis framework. Leadersh. Sci. 2017, 20, 33–35. [Google Scholar]
- Wang, Y.F.; Zhu, Y. Organizational Socialization, Trust, Knowledge Sharing and Innovation Behavior: Research on Mechanism and Path. R D Manag. 2012, 24, 34–46. [Google Scholar]
- Yang, H.T.; Yang, P.X. Study on the Influence of Openness, Relational Network and Knowledge Sharing on Enterprises′ Innovation Performance. Ind. Eng. Manag. 2015, 20, 68–73. [Google Scholar]
- Wan, Q.; Chen, W. Knowledge Sharing Route Choice Tactics and Innovative Performance of Knowledge Workers: A Perspective of Knowledge Absorptive Capacity. Chin. J. Manag. 2012, 9, 12. [Google Scholar]
- Yang, H.; Liu, J.; Li, M. The Influences of Transformational Leadership on Employees’ Innovative Job Performance. Sci. Technol. Manag. Res. 2011, 31, 157–160. [Google Scholar]
- Chen, C.H.; Su, T.; Wang, X.S. A Meta-Analytic Review of Literature on the Relationship between Transformational Leadership and Performance in the Context of China. Chin. J. Manag. 2016, 13, 1174–1183. [Google Scholar]
- Peterson, S.J.; Walumbwa, F.O.; Avolio, B.J.; Hannah, S.T. The relationship between authentic leadership and follower job performance: The mediating role of follower positivity in extreme contexts. Leadersh. Q. 2012, 23, 502–516. [Google Scholar] [CrossRef]
- Slater, S.F.; Narver, J.C. Market Orientation and the Learning Organization. J. Mark. 1995, 59, 63–74. [Google Scholar] [CrossRef]
- Lv, C.C.; Yang, J.J.; Li, M.X. Research on the Effect of Leadership Style and Knowledge Sharing on Radical Innovation. Soft Sci. 2018, 32, 71–74. [Google Scholar]





| Personal Background | Describe Indicators | Effective Percentage |
|---|---|---|
| Gender | men | 46 |
| women | 54 | |
| Age | Age 25 and under | 19.2 |
| 26 to 30 years old | 31.9 | |
| 31–35 years old | 23 | |
| 36–40 years old | 13.4 | |
| 41–45 years old | 12.5 | |
| Education background | Junior college and below | 23.3 |
| Undergraduate course | 47.6 | |
| A master’s degree | 26.2 | |
| Doctor | 2.9 | |
| Position | Ordinary employees | 83.7 |
| Grassroots leader | 10.2 | |
| Middle leader | 4.2 | |
| Senior leaders | 1.9 | |
| Affiliated function | Human Resources Department | 16 |
| Technology R&D Department | 11 | |
| Finance dept. | 14 | |
| The purchasing department | 6 | |
| Marketing Department | 26 | |
| Justice | 3 | |
| Other | 24 | |
| Enterprise property | Describe indicators | Effective percentage |
| Enterprise property | State-owned enterprises (soes) | 14 |
| The joint venture | 12 | |
| The foreign capital enterprise | 17 | |
| Collective enterprise | 5 | |
| The private enterprise | 42 | |
| Other | 10 | |
| Industry attributes | Manufacturing | 26 |
| The financial sector | 10 | |
| The real estate industry | 7 | |
| Education | 14 | |
| Scientific research and technology services | 6 | |
| Culture, sports and entertainment | 9 | |
| Information transmission, software and information technology services | 8 | |
| Health and social work | 5 | |
| Other | 15 |
| Dimensionality | Topic | Parameter Significance Estimation | Load Factors | The Questions the Reliability | Component Reliability | |||
|---|---|---|---|---|---|---|---|---|
| Estimate | S.E. | C.R. | p | Std | SMC | CR | ||
| Flexible leadership charm | RXLD4 | 1.000 | 0.819 | 0.671 | 0.881 | |||
| RXLD3 | 0.916 | 0.063 | 14.587 | *** | 0.757 | 0.573 | ||
| RXLD2 | 0.971 | 0.063 | 15.427 | *** | 0.790 | 0.624 | ||
| RXLD1 | 1.069 | 0.063 | 17.031 | *** | 0.854 | 0.729 | ||
| Personality caring ability | GXGH4 | 1.000 | 0.831 | 0.691 | 0.877 | |||
| GXGH3 | 0.920 | 0.064 | 14.430 | *** | 0.751 | 0.564 | ||
| GXGH2 | 0.936 | 0.062 | 14.988 | *** | 0.773 | 0.598 | ||
| GXGH1 | 1.082 | 0.065 | 16.662 | *** | 0.844 | 0.712 | ||
| Motivating ability | JLGW4 | 1.000 | 0.837 | 0.701 | 0.873 | |||
| JLGW3 | 0.889 | 0.059 | 15.035 | *** | 0.761 | 0.579 | ||
| JLGW2 | 0.824 | 0.059 | 14.069 | *** | 0.724 | 0.524 | ||
| JLGW1 | 1.025 | 0.059 | 17.521 | *** | 0.854 | 0.729 | ||
| Intelligent stimulation ability | ZNJF4 | 1.000 | 0.911 | 0.830 | 0.893 | |||
| ZNJF3 | 0.805 | 0.051 | 15.897 | *** | 0.739 | 0.546 | ||
| ZNJF2 | 0.916 | 0.046 | 19.757 | *** | 0.843 | 0.711 | ||
| ZNJF1 | 0.850 | 0.048 | 17.588 | *** | 0.787 | 0.619 | ||
| knowledge sharing | ZSGX5 | 1.000 | 0.757 | 0.573 | 0.879 | |||
| ZSGX4 | 1.109 | 0.074 | 14.987 | *** | 0.842 | 0.709 | ||
| ZSGX3 | 0.893 | 0.072 | 12.342 | *** | 0.703 | 0.494 | ||
| ZSGX2 | 1.020 | 0.076 | 13.464 | *** | 0.762 | 0.581 | ||
| ZSGX1 | 1.050 | 0.076 | 13.808 | *** | 0.779 | 0.607 | ||
| Employee innovation performance | CXJX5 | 1.000 | 0.790 | 0.624 | 0.867 | |||
| CXJX4 | 0.960 | 0.071 | 13.472 | *** | 0.732 | 0.536 | ||
| CXJX3 | 0.928 | 0.067 | 13.799 | *** | 0.747 | 0.558 | ||
| CXJX2 | 1.096 | 0.075 | 14.538 | *** | 0.781 | 0.610 | ||
| CXJX1 | 0.984 | 0.076 | 12.983 | *** | 0.710 | 0.504 | ||
| AVE | Employee Innovation Performance | Knowledge Sharing | Intelligent Stimulation Ability | Motivating Ability | Personality Caring Ability | Flexible Leadership Charm | |
|---|---|---|---|---|---|---|---|
| Employee innovation performance | 0.566 | 0.752 | |||||
| Knowledge sharing | 0.593 | 0.664 | 0.770 | ||||
| Intelligent stimulation ability | 0.677 | 0.500 | 0.465 | 0.823 | |||
| Motivating ability | 0.633 | 0.710 | 0.554 | 0.334 | 0.796 | ||
| Personality caring ability | 0.641 | 0.526 | 0.345 | 0.318 | 0.465 | 0.801 | |
| Flexible leadership charm | 0.649 | 0.662 | 0.592 | 0.362 | 0.644 | 0.357 | 0.806 |
| Flexible Leadership Charm | Personality Caring Ability | Motivating Ability | Intelligent Stimulation Ability | Knowledge Sharing | Employee Innovation Performance | |
|---|---|---|---|---|---|---|
| Flexible leadership charm | 1 | |||||
| Personality caring ability | 0.314 ** | 1 | ||||
| Motivating ability | 0.574 ** | 0.397 ** | 1 | |||
| Intelligent stimulation ability | 0.336 ** | 0.293 ** | 0.315 ** | 1 | ||
| Knowledge sharing | 0.522 ** | 0.294 ** | 0.485 ** | 0.432 ** | 1 | |
| Employee innovation performance | 0.580 ** | 0.455 ** | 0.616 ** | 0.463 ** | 0.574 ** | 1 |
| Estimate | S.E. | C.R. | p | Accept the Hypothesis | |
|---|---|---|---|---|---|
| Flexible leadership charm | 0.211 | 0.05 | 4.211 | *** | Yes |
| Personality caring ability | 0.151 | 0.044 | 3.416 | *** | Yes |
| Motivating ability | 0.299 | 0.057 | 5.266 | *** | Yes |
| Intelligent stimulation ability | 0.226 | 0.053 | 4.275 | *** | Yes |
| Estimate | S.E. | C.R. | p | Accept the Hypothesis | |
|---|---|---|---|---|---|
| Flexible leadership charm | 0.270 | 0.060 | 4.472 | *** | Yes |
| Personality caring ability | 0.030 | 0.052 | 0.574 | 0.566 | No |
| Motivating ability | 0.202 | 0.066 | 3.078 | 0.002 | Yes |
| Intelligent stimulation ability | 0.280 | 0.064 | 4.387 | *** | Yes |
| Estimate | S.E. | C.R. | p | Accept the Hypothesis | |
|---|---|---|---|---|---|
| knowledge sharing | 0.65 | 0.071 | 9.136 | *** | Yes |
| Relationships | Point Estimate | Products of Coefficients | Bootstrapping | ||||
|---|---|---|---|---|---|---|---|
| Bias-Corrected | Percentile | ||||||
| SE | Z | Lower | Upper | Lower | Upper | ||
| Flexible leadership Charm → Employee innovation performance | 0.249 | 0.064 | 3.891 | 0.120 | 0.368 | 0.129 | 0.376 |
| Personality caring ability → Employee innovation performance | 0.181 | 0.053 | 3.415 | 0.074 | 0.286 | 0.077 | 0.288 |
| Motivating ability → Employee innovation performance | 0.337 | 0.068 | 4.956 | 0.206 | 0.481 | 0.201 | 0.474 |
| Intelligent stimulation ability → Employee innovation performance | 0.211 | 0.051 | 4.137 | 0.119 | 0.311 | 0.115 | 0.305 |
| Relationships | Point Estimate | Products of Coefficients | Bootstrapping | ||||
|---|---|---|---|---|---|---|---|
| Bias-Corrected | Percentile | ||||||
| SE | Z | Lower | Upper | Lower | Upper | ||
| Flexible leadership Charm → Employee innovation performance | 0.072 | 0.027 | 2.667 | 0.030 | 0.136 | 0.026 | 0.129 |
| Personality caring ability → employee innovation performance | 0.008 | 0.015 | 0.533 | −0.017 | 0.043 | −0.019 | 0.039 |
| Motivating ability → employee innovation performance | 0.051 | 0.023 | 2.217 | 0.017 | 0.113 | 0.014 | 0.104 |
| Intelligent stimulation ability → employee innovation performance | 0.059 | 0.025 | 2.36 | 0.023 | 0.125 | 0.018 | 0.115 |
| Relationships | Point Estimate | Products of Coefficients | Bootstrapping | ||||
|---|---|---|---|---|---|---|---|
| Bias-Corrected | Percentile | ||||||
| SE | Z | Lower | Upper | Lower | Upper | ||
| Flexible leadership Charm → employee innovation performance | 0.177 | 0.066 | 2.682 | 0.038 | .303 | 0.049 | 0.314 |
| Personality caring ability → employee innovation performance | 0.173 | 0.051 | 3.392 | −0.069 | 00.278 | 0.071 | 0.280 |
| Motivating ability → employee innovation performance | 0.286 | 0.068 | 4.206 | 0.156 | 0.425 | 0.150 | 0.418 |
| Intelligent stimulation ability → employee innovation performance | 0.152 | 0.050 | 3.040 | 0.056 | 0.253 | 0.052 | 0.249 |
| Hypothesis | Whether It Passes the Verification | |
|---|---|---|
| Female leadership traits and knowledge sharing | H1: The characteristics of female leadership have positive influence on knowledge sharing | Mostly verified |
| H1a: Flexible leadership charm has a positive effect on knowledge sharing | Yes | |
| H1b: Personality caring ability has a positive effect on knowledge sharing | No | |
| H1c: Motivating ability has a positive effect on knowledge sharing | Yes | |
| H1d: Intelligent stimulation ability has a positive effect on knowledge sharing | Yes | |
| Knowledge sharing and employee innovation performance | H2: Knowledge sharing has a positive impact on employee innovation performance | Yes |
| Female leadership characteristics and employee innovation performance | H3: Female leadership characteristics have a positive impact on employee innovation performance | Yes |
| H3a: Flexible leadership charm has positive influence on employee innovation performance | Yes | |
| H3b: Personality caring ability has a positive impact on employee innovation performance | Yes | |
| H3c: Motivating ability has positive influence on employee innovation performance | Yes | |
| H3d: Intelligent stimulation ability has a positive effect on employee innovation performance | Yes | |
| Female leadership traits, Knowledge sharing and employee innovation performance | H4: Female leadership traits have a positive impact on employee innovation performance through knowledge sharing | Yes (Some intermediaries) |
| H4a: Flexible leadership charm has a positive impact on employee innovation performance through knowledge sharing | Yes (Some intermediaries) | |
| H4b: Personality caring ability has a positive impact on employee innovation performance through knowledge sharing | No | |
| H4c: Motivating ability has positive influence on employee innovation performance through knowledge sharing | Yes (Some intermediaries) | |
| H4d: Intelligent stimulation ability has a positive impact on employee innovation performance through knowledge sharing | Yes (Some intermediaries) |
Publisher’s Note: MDPI stays neutral with regard to jurisdictional claims in published maps and institutional affiliations. |
© 2022 by the authors. Licensee MDPI, Basel, Switzerland. This article is an open access article distributed under the terms and conditions of the Creative Commons Attribution (CC BY) license (https://creativecommons.org/licenses/by/4.0/).
Share and Cite
Jing, Z.; Hou, Q.; Zhang, Y.; Zhao, Y. The Relationship between Female Leadership Traits and Employee Innovation Performance—The Mediating Role of Knowledge Sharing. Sustainability 2022, 14, 6739. https://doi.org/10.3390/su14116739
Jing Z, Hou Q, Zhang Y, Zhao Y. The Relationship between Female Leadership Traits and Employee Innovation Performance—The Mediating Role of Knowledge Sharing. Sustainability. 2022; 14(11):6739. https://doi.org/10.3390/su14116739
Chicago/Turabian StyleJing, Zhucui, Qiaozhen Hou, Yi Zhang, and Yingsi Zhao. 2022. "The Relationship between Female Leadership Traits and Employee Innovation Performance—The Mediating Role of Knowledge Sharing" Sustainability 14, no. 11: 6739. https://doi.org/10.3390/su14116739
APA StyleJing, Z., Hou, Q., Zhang, Y., & Zhao, Y. (2022). The Relationship between Female Leadership Traits and Employee Innovation Performance—The Mediating Role of Knowledge Sharing. Sustainability, 14(11), 6739. https://doi.org/10.3390/su14116739
