Multiple Analysis of the Relationship between the Characteristics of Plant Landscape and the Spatiotemporal Aggregation of the Population
Abstract
:1. Introduction
- (1)
- To measure the concentration of people in the study area.
- (2)
- To quantify the plant landscape characteristics in different areas.
- (3)
- To study the relationship between plant landscape characteristics and crowd aggregation.
- (4)
- To analyze the internal mechanism of campus users’ aggregation in different landscape units.
2. Literature Review
2.1. Spatiotemporal Aggregation of Crowds
2.2. Measurement of Plant Landscape Characteristics and Crowd Space-Time Aggregation
2.3. Research Gap
3. Study Area and Methods
3.1. Study Area
3.2. Data Collection
- (1)
- Population density
- (2)
- Features elements
- (3)
- Distance element
3.3. Methods
3.3.1. Construction of Plant Landscape Characteristic Elements System
3.3.2. Analysis of the Relationship between the Spatiotemporal Aggregation of the Population and the Characteristics of the Plant Landscape
3.3.3. Analysis of Plant Landscape Elements Characteristics Affecting Population Spatial-Temporal Aggregation
- (1)
- Analysis of various elements
- (2)
- Comprehensive factor analysis
3.3.4. Analysis of Plant Landscape Units Characteristics Based on the Spatial-Temporal Aggregation of the Population
- (1)
- Characteristic analysis of eight kinds of plant landscape units
- (2)
- Analysis of plant landscape characteristics of each unit
4. Results
4.1. Analysis of the Relationship between the Spatiotemporal Aggregation of the Population and the Characteristics of the Plant Landscape
4.2. Analysis of Plant Landscape Characteristics Elements Affecting Population Spatial-Temporal Aggregation
4.2.1. Analysis of Plant Landscape Characteristics Based on Population Time Aggregation
4.2.2. Analysis of Plant Landscape Characteristics Based on Population Spatial Aggregation
4.3. Analysis of Plant Landscape Units Based on Population Spatial-Temporal Aggregation
4.3.1. Characteristics of Eight Types of Plant Landscape Units
4.3.2. Analysis of Aggregation Degree Characteristics of Plant Landscape Units under the Influence of Building Distance
4.3.3. Analysis of Plant Landscape Characteristics Based on Population Temporal and Spatial Aggregation
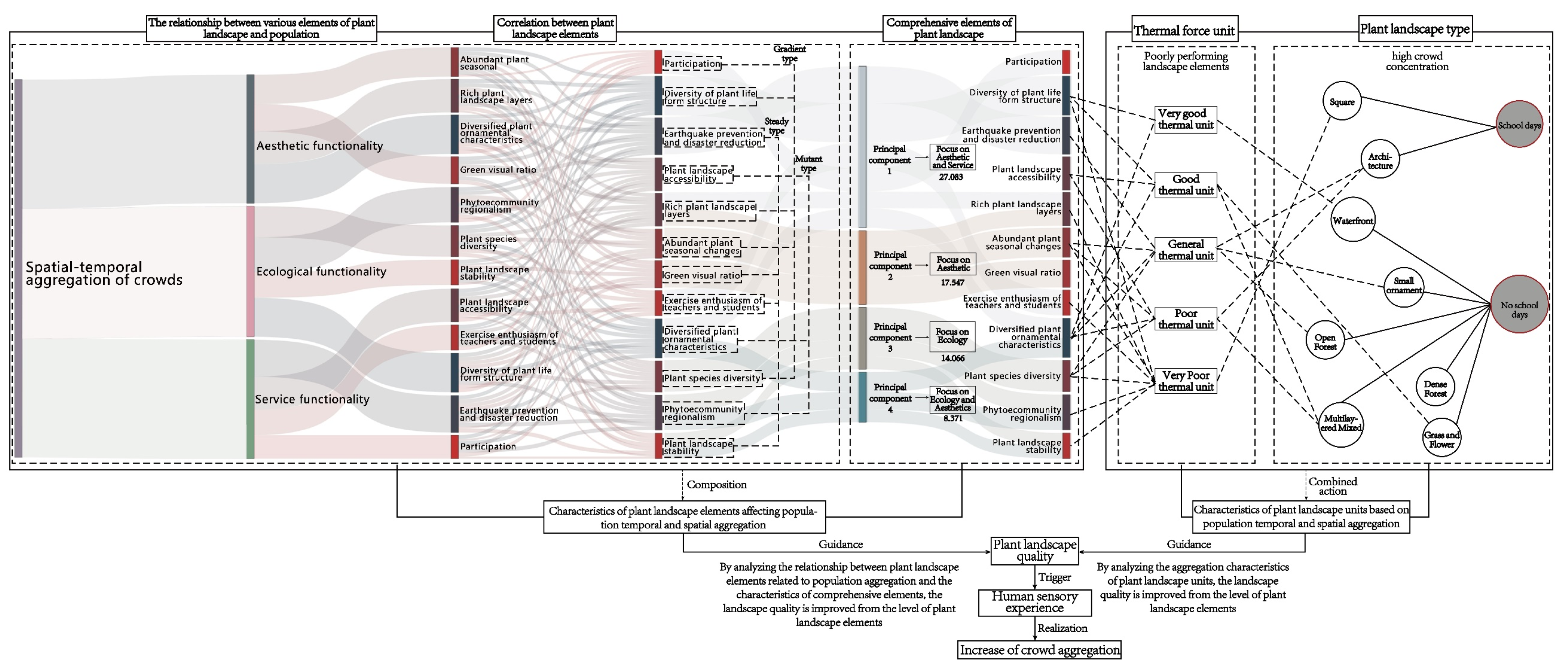
4.4. Construction of Relational Model Based on Multiple Analysis
5. Discussion
6. Conclusions
Author Contributions
Funding
Institutional Review Board Statement
Informed Consent Statement
Data Availability Statement
Acknowledgments
Conflicts of Interest
References
- Agasisti, T.; Barra, C.; Zotti, R. Research, knowledge transfer and innovation: The effect of Italian universities’efficiency on local economic development 2006–2012. J. Reg. Sci. 2019, 59, 819–849. [Google Scholar] [CrossRef]
- Dagiliūtė, R.; Liobikienė, G. University contributions to environmental sustainability: Challenges and opportunities from the Lithuanian case. J. Clean. Prod. 2015, 108, 891–899. [Google Scholar] [CrossRef]
- Barra, C.; Zotti, R. Investigating the human capital development-growth nexus does the efficiency of universities matter? Int. Reg. Sci. Rev. 2017, 40, 638–678. [Google Scholar] [CrossRef]
- Findler, F.; Schönherr, N.; Lozano, R.; Reider, D.; Martinuzzi, A. The impacts of higher education institutions on sustainable development: A review and conceptualization. Int. J. Sustain. High. Educ. 2019, 20, 23–38. [Google Scholar] [CrossRef] [Green Version]
- Fitzgerald, H.E.; Bruns, K.; Sonka, S.T.; Furco, A.; Swanson, L. The centrality of engagement in higher education. J. High. Educ. Outreach Engagem. 2016, 20, 223–244. [Google Scholar]
- Carree, M.; Malva, A.D.; Santarelli, E. The contribution of universities to growth: Empirical evidence for Italy. J. Technol. Transf. 2014, 39, 393–414. [Google Scholar] [CrossRef] [Green Version]
- Filippo, D.D.; Sandoval-Hamn, L.A.; Casani, F.; Sanz-Casado, E. Spanish Universities’ Sustainability Performance and Sustainability-Related R&D+I.J. Sustainability 2019, 11, 5570. [Google Scholar] [CrossRef] [Green Version]
- Hartig, T.; Mang, M.M.; Evans, G.W. Restorative effects of natural environment experiences. Environ. Behav. 1991, 1, 3–26. [Google Scholar] [CrossRef]
- Ulrich, R.S.; Simons, R.F.; Losito, B.D.; Fiorito, E.; Miles, M.A.; Zelson, M. Stress recovery during exposure to natural and urban environments. J. Environ. Psychol. 1991, 11, 201–230. [Google Scholar] [CrossRef]
- Bowler, D.E.; Buyung-Ali, L.; Knight, T.M.; Pullin, A.S. The Importance of Nature for Health: Is There a Specific Benefit of Contact with Green Space? Collaboration for Environmental Evidence: Bangor, UK, 2010; Available online: www.environmentalevidence.org/SR40.html (accessed on 28 June 2010).
- Bratman, G.N.; Daily, G.C.; Levy, B.J.; Gross, J.J. The benefits of nature experience: Improved affect and cognition. Landsc. Urban Plan. 2015, 138, 41–50. [Google Scholar] [CrossRef]
- Li, D.; Sullivan, W.C. Impact of views to school landscapes on recovery from stress and mental fatigue. Landsc. Urban Plan. 2016, 148, 149–158. [Google Scholar] [CrossRef] [Green Version]
- Taylor, A.F.; Kuo, F.E.; Sullivan, W.C. Views of nature and self-discipline: Evidence from inner city children. J. Environ. Psychol. 2001, 21, 49–63. [Google Scholar] [CrossRef] [Green Version]
- Kweon, B.S.; Ellis, C.D.; Lee, J.; Jacobs, K. The link between school environments and student academic performance. Urban For. Urban Green. 2017, 23, 35–43. [Google Scholar] [CrossRef]
- Zhao, D.; Cui, Y.X.; Liu, X.W.; Wang, H.; Ji, H.Y.; Zhou, S.; Yue, H. Evaluation of plant landscape in campus of cold region–Taking northeast forestry university campus as an Example. J. Northeast. Univ. 2018, 88, 80–83. [Google Scholar]
- Lin, R.; Li, Y.F.; Jiang, L.; Cai, W.; Guan, W.L.; Chen, X. The evaluation of plant landscape of Yunnan Agricultural University. J. Yunnan Agric. Univ. (Nat. Sci.) 2017, 32, 184–190. [Google Scholar]
- Wang, H.C. Landscape evaluation and optimization design of green plant community in universities of Harbin. Northeast Northeast Agric. Univ. 2018, 6, 1–80. [Google Scholar]
- Guan, W.C.; Wu, Z.F.; Wu, Z. Study on spatial-temporal detection and influencing factors of urban population activity based on easygo data. Mod. Urban Res. 2021, 8, 2–9. [Google Scholar]
- Tang, Z.; Yuan, S. Analysis on Spatial Structure and Tourist Behavior of Fangta Garden Based on Big Data and Spatial Syntax. Decorate 2018, 12, 70–73. [Google Scholar]
- Maas, P.R. Towards a Theory of Urban Vitality. Master’s Thesis, University of British Columbia, Vancouver, BC, Canada, 29 May 2010. [Google Scholar] [CrossRef]
- Jacobs, J. The Death and Life of Great American Cities; Penguin: Harmondsworth, UK, 1961. [Google Scholar]
- Lynch, K. Good City Form; MIT Press: Cambridge, MA, USA, 1984. [Google Scholar]
- Bobylev, N. Transitions to a High Density Urban Underground Space. Procedia Eng. 2016, 165, 184–192. [Google Scholar] [CrossRef]
- Ye, Y.; Zhuang, Y.; Zhang, L.; Van Nes, A. Designing Urban Spatial Vitality from Morphological Perspective—A Study Based on Quantified Urban Morphology and Activities’ Testing. Int. Urban Plan. 2016, 31, 26–33. [Google Scholar]
- Zeng, C.; Song, Y.; He, Q.; Shen, F. Spatially explicit assessment on urban vitality: Case studies in Chicago and Wuhan. Sustain. Cities Soc. 2018, 40, 296–306. [Google Scholar] [CrossRef]
- Lan, F.; Gong, X.; Da, H.; Wen, H. How do population inflow and social infrastructure affect urban vitality? Evidence from 35 large- and medium-sized cities in China. Cities 2020, 100, 102454. [Google Scholar] [CrossRef]
- Kim, Y.-L. Seoul’s Wi-Fi hotspots: Wi-Fi access points as an indicator of urban vitality. Comput. Environ. Urban Syst. 2018, 72, 13–24. [Google Scholar] [CrossRef]
- Oosterlinck, D.; Benoit, D.F.; Baecke, P.; Van de Weghe, N. Bluetooth tracking of humans in an indoor environment: An application to shopping mall visits. Appl. Geogr. 2017, 78, 55–65. [Google Scholar] [CrossRef] [Green Version]
- Shao, J.; Liu, G.; Yuan, H.; Song, Q.; Yang, M.; Luo, D.; Zhang, X.; Tan, Y.; Zhang, Y. Evaluation and Scale Forecast of Underground Space Resources of Historical and Cultural Cities in China. ISPRS Int. J. Geo-Inf. 2022, 11, 31. [Google Scholar] [CrossRef]
- Jia, X.D.; Tan, X.H. The practical value of classic grounded theory and its spirit to Chinese management research. Chin. J. Manag. 2010, 7, 656–665. [Google Scholar]
- Duan, H.Y.; Zhang, P.; Zhang, Z.H. Research on the Influencing Factors of Use Satisfaction of Urban Small Park Based on Ground Theory. Chin. Landsc. Archit. 2020, 36, 98–103. [Google Scholar]
- Ki, D.; Lee, S. Analyzing the effects of Green View Index of neighborhood streets on walking time using Google Street View and deep learning. Landsc. Urban Plan. 2021, 205, 1–11. [Google Scholar] [CrossRef]
- Allen, M.; Poggiali, D.; Whitaker, K.; Marshall, T.R.; Kievit, R.A. Raincloud plots: A multi-platform tool for robust data visualization. Wellcome Open Res. 2019, 4, 1–46. [Google Scholar] [CrossRef] [Green Version]
- Liu, G.; Shao, J.Z.; Zhang, Y.B. The study on the evaluation system and design optimization method for the sustainability of plant landscape—A case study of a university campus in northwest China. J. Northwest For. Univ. 2020, 35, 242–248. [Google Scholar]
- Zhang, Y. Cultural Connotation research of campus landscape design—With Northwest Agriculture & Forestry university as an example. Shaanxi Northwest AF Univ. 2016, 11, 1–37. [Google Scholar]
- Shao, X. Study on the campus environment and landscape research of plant—Taking the South Campus of Northwest A&F University as an example. Shaanxi Northwest AF Univ. 2017, 3, 1–49. [Google Scholar]
- He, S.J. Study on plant arrangement model and landscape evaluation of Jiefang park in Wuhan. J. Anhui Univ. (Nat. Sci. Ed.) 2019, 43, 80–86. [Google Scholar]
- Dong, R.C.; Jiang, T.Q.; Li, H.H.; Li, S.Y.; Zhang, Y.L.; Fu, X. Service radii analysis of green space based on electronic navigation map POI in Beijing urban area. Acta Ecol. Sin. 2018, 38, 8536–8543. [Google Scholar]
- Yang, J.; Zhao, L.; Mcbride, J.; Gong, P. Can you see green? Assessing the visibility of urban forests in cities. Landsc. Urban Plan. 2009, 91, 97–104. [Google Scholar] [CrossRef]
- Li, X.; Zhang, C.; Li, W.; Kuzovkina, Y.A.; Weiner, D. Who lives in greener neighborhoods? The distribution of street greenery and its association with residents’ socioeconomic conditions in Hartford, Connecticut, USA. Urban For. Urban Green. 2015, 14, 751–759. [Google Scholar] [CrossRef]
- Shao, J.; Yang, M.; Liu, G.; Li, Y.; Luo, D.; Tan, Y.; Zhang, Y.; Song, Q. Urban Sub-Center Design Framework Based on the Walkability Evaluation Method: Taking Coomera Town Sub-Center as an Example. Sustainability 2021, 13, 6259. [Google Scholar] [CrossRef]
- Huang, X.; Gong, B. Plantscape quality evaluation of park green spaces in Xi’an. J. Northwest For. Univ. 2018, 33, 285–289. [Google Scholar]
















| Plant Landscape Units No. | Dominant Landscape Type | Characteristics |
|---|---|---|
| 7, 8, 14, 15, 18, 19 | Waterfront | It focuses on recreational activities, with a high greening rate. |
| 1, 4, 9, 17, 32, 33 | Small ornament | It focuses on appreciation and rest, with a high greening rate. |
| 3, 27, 28, 29, 47, 51, 52 | Square | It focuses on distribution, rest, activity, and passage, with capacious space yet low greening rate. |
| 12, 20, 26, 37, 38, 45, 46, 48 | Architecture | It focuses on the softening of architecture borders, appreciation, and environment improvement, with closed green space and general greening rate. |
| 21, 22, 36, 44, 49, 50 | Grass and Flower | It focuses on appreciation, with a high ratio of grasses and flowers, very few tree and shrub species, as well as capacious space. |
| 2, 10, 24, 25, 30, 31, 42 | Open Forest | It focuses on quiet recreation activities such as forest sightseeing and rest, with sparse woods forming the under-crown space. |
| 23, 39, 40, 41, 43 | Dense Forest | It focuses on recreational activities and dense plants build a private and serene environment. |
| 5, 6, 11, 13, 16, 34, 35 | Multilayered Mixed | It focuses on recreational activities, with multiple layers and abundant vertical structures. |
| Variables | Unstationalized Coefficient | Standardized Coefficients | t | Significance | Collinear Statistics | ||
|---|---|---|---|---|---|---|---|
| B | Standard Error | Beta | Tolerance | VIF | |||
| (Constant) | 9.459 | 0.306 | 30.865 | 0.000 | |||
| Plant species diversity | 0.040 | 0.011 | 0.070 | 3.580 | 0.000 *** | 0.748 | 1.337 |
| Diversity of plant life form structure | –0.091 | 0.015 | −0.142 | −5.894 | 0.000 *** | 0.496 | 2.015 |
| Harmony between phytoecommunity and habitat | −0.002 | 0.018 | −0.003 | −0.121 | 0.904 | 0.641 | 1.560 |
| Plant landscape stability | −0.030 | 0.013 | −0.041 | −2.376 | 0.018 ** | 0.948 | 1.055 |
| Flora and fauna symbiosis | −0.008 | 0.014 | −0.011 | −0.598 | 0.550 | 0.918 | 1.090 |
| Phytoecommunity regionalism | 0.098 | 0.012 | 0.145 | 7.880 | 0.000 *** | 0.841 | 1.189 |
| Diversified plant ornamental characteristics | −0.111 | 0.014 | −0.178 | −8.188 | 0.000 *** | 0.608 | 1.645 |
| Abundant plant seasonal changes | 0.043 | 0.014 | 0.059 | 2.950 | 0.003 *** | 0.723 | 1.383 |
| Rich plant landscape layers | 0.076 | 0.014 | 0.119 | 5.451 | 0.000 *** | 0.597 | 1.675 |
| Green visual ratio | −0.161 | 0.017 | −0.179 | −9.476 | 0.000 *** | 0.804 | 1.244 |
| Artistic quality of plant arrangement | −0.011 | 0.020 | −0.011 | −0.541 | 0.588 | 0.638 | 1.567 |
| Coordination between plant landscape and other landscape elements | 0.012 | 0.020 | 0.013 | 0.577 | 0.564 | 0.575 | 1.740 |
| Plant landscape space diversity | −0.026 | 0.017 | −0.031 | −1.538 | 0.124 | 0.694 | 1.442 |
| Plant landscape accessibility | −0.126 | 0.014 | −0.171 | −8.889 | 0.000 *** | 0.774 | 1.293 |
| Plant landscape conception and culture | −0.008 | 0.018 | −0.009 | −0.428 | 0.668 | 0.638 | 1.567 |
| Degree of willingness to stay | −0.007 | 0.016 | −0.009 | −0.417 | 0.676 | 0.666 | 1.501 |
| Earthquake prevention and disaster reduction | 0.030 | 0.017 | 0.036 | 1.740 | 0.082 * | 0.681 | 1.468 |
| Science popularization and education | −0.024 | 0.018 | −0.029 | −1.333 | 0.183 | 0.621 | 1.609 |
| Safety | 0.008 | 0.018 | 0.009 | 0.447 | 0.655 | 0.676 | 1.479 |
| Exercise enthusiasm of teachers and students | 0.040 | 0.013 | 0.053 | 3.005 | 0.003 *** | 0.914 | 1.095 |
| Participation | 0.021 | 0.010 | 0.037 | 2.104 | 0.035 ** | 0.932 | 1.072 |
| Feature Features | 1 | 2 | 3 | 4 |
|---|---|---|---|---|
| Plant species diversity | −0.005 | 0.185 | −0.370 | 0.008 |
| Diversity of plant life form structure | −0.235 | −0.011 | 0.165 | −0.107 |
| Plant landscape stability | 0.050 | 0.132 | 0.314 | 0.554 |
| Phytoecommunity regionalism | −0.010 | 0.028 | −0.367 | 0.550 |
| Diversified plant ornamental characteristics | −0.228 | −0.048 | −0.011 | −0.362 |
| Abundant plant seasonal changes | −0.119 | 0.290 | −0.147 | −0.011 |
| Rich plant landscape layers | −0.192 | 0.251 | 0.117 | −0.032 |
| Green visual ratio | −0.014 | 0.365 | 0.232 | 0.165 |
| Plant landscape accessibility | 0.162 | 0.098 | −0.212 | −0.182 |
| Earthquake prevention and disaster reduction | 0.203 | −0.175 | 0.185 | 0.056 |
| Exercise enthusiasm of teachers and students | 0.202 | 0.237 | −0.052 | −0.246 |
| Participation | 0.196 | 0.207 | 0.156 | −0.344 |
| Eigenvalues | 3.250 | 2.106 | 1.688 | 1.004 |
| Contribution rate (%) | 27.083 | 17.547 | 14.066 | 8.371 |
| Cumulative contribution rate (%) | 27.083 | 44.630 | 58.695 | 67.066 |
Publisher’s Note: MDPI stays neutral with regard to jurisdictional claims in published maps and institutional affiliations. |
© 2022 by the authors. Licensee MDPI, Basel, Switzerland. This article is an open access article distributed under the terms and conditions of the Creative Commons Attribution (CC BY) license (https://creativecommons.org/licenses/by/4.0/).
Share and Cite
Liu, G.; Shao, J.; Zhang, Y.; Yang, M.; Zhang, X.; Wan, W.; Zhang, Y.; Wang, L. Multiple Analysis of the Relationship between the Characteristics of Plant Landscape and the Spatiotemporal Aggregation of the Population. Sustainability 2022, 14, 6254. https://doi.org/10.3390/su14106254
Liu G, Shao J, Zhang Y, Yang M, Zhang X, Wan W, Zhang Y, Wang L. Multiple Analysis of the Relationship between the Characteristics of Plant Landscape and the Spatiotemporal Aggregation of the Population. Sustainability. 2022; 14(10):6254. https://doi.org/10.3390/su14106254
Chicago/Turabian StyleLiu, Guan, Jizhong Shao, Yubin Zhang, Minge Yang, Xiaosi Zhang, Wentao Wan, Yuxin Zhang, and Linjie Wang. 2022. "Multiple Analysis of the Relationship between the Characteristics of Plant Landscape and the Spatiotemporal Aggregation of the Population" Sustainability 14, no. 10: 6254. https://doi.org/10.3390/su14106254
APA StyleLiu, G., Shao, J., Zhang, Y., Yang, M., Zhang, X., Wan, W., Zhang, Y., & Wang, L. (2022). Multiple Analysis of the Relationship between the Characteristics of Plant Landscape and the Spatiotemporal Aggregation of the Population. Sustainability, 14(10), 6254. https://doi.org/10.3390/su14106254

