Lifecycle Assessment of Monosodium Glutamate Made from Non-Edible Biomass
Abstract
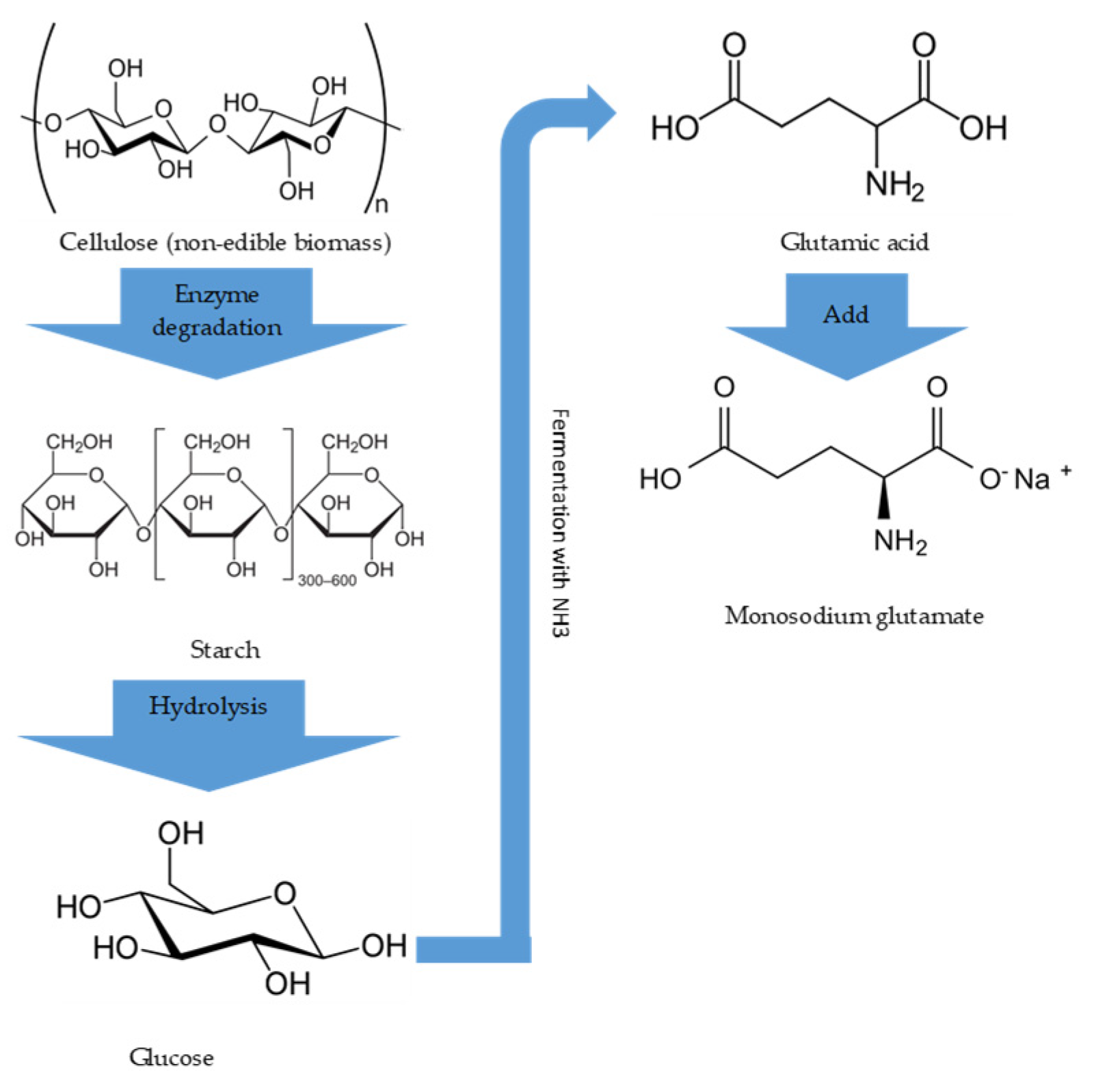
1. Introduction
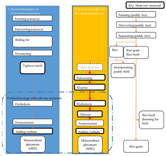
2. Materials and Methods
2.1. Carbon Footprints
2.2. Water Scarcity Footprints
2.3. Air Pollution Footprints
2.4. Impact Assessment on Human Health Using DALYs
3. Results and Discussion
3.1. CFP
3.2. WSFP
3.3. APFP
3.4. Impact Assessment on Human Health Using DALYs
3.5. Breakdown of Main Raw Material Stage
4. Conclusions
Author Contributions
Funding
Institutional Review Board Statement
Informed Consent Statement
Data Availability Statement
Conflicts of Interest
References
- Titaporn, S.; Norihiro, I.; Shabbir, H.G.; Sate, S. Life cycle assessment of maize cultivation and biomass utilization in northern Thailand. Sci. Rep. 2020, 10, 3516. [Google Scholar]
- Sanwasan, Y.; Sate, S.; Shabbir, H.G. Energy and environmental impact analysis of rice cultivation and straw management in northern Thailand. Environ. Sci. Pollut. Res. 2018, 25, 17654–17664. [Google Scholar]
- Prasad, A.; Sotenko, M.; Blenkinsopp, T.; Coles, S.R. Life cycle assessment of lignocellulosic biomass pretreatment methods in biofuel production. Int. J. Life Cycle Assess. 2016, 21, 44–50. [Google Scholar] [CrossRef]
- Kumar, D.; Murthy, G.S. Life cycle assessment of energy and GHG emissions during ethanol production from grass straws using various pretreatment processes. Int. J. Life Cycle Assess. 2012, 17, 388–401. [Google Scholar] [CrossRef]
- Muñoz, I.; Flury, K.; Jungbluth, N.; Rigarlsford, G.; I Canals, L.M.; King, H. Life cycle assessment of bio-based ethanol produced from different agricultural feedstocks. Int. J. Life Cycle Assess. 2014, 19, 109–119. [Google Scholar] [CrossRef]
- Yang, D.; Jia, X.; Dang, M.; Han, F.; Shi, F.; Tanikawa, H.; Klemeš, J.J. Life cycle assessment of cleaner production measures in monosodium glutamate production: A case study in China. J. Clean. Prod. 2020, 270, 122126. [Google Scholar] [CrossRef]
- International Standard. ISO 14040:2006 Environmental Management—Life Cycle Assessment—Principles and Framework; ISO: Geneva, Switzerland, 2006; Available online: https://www.iso.org/obp/ui/#iso:std:iso:14040:ed-2:v1:en (accessed on 6 February 2021).
- International Standard. ISO 14044:2006/AMD 2:2020 Environmental Management—Life Cycle Assessment—Requirements and Guidelines—Amendment 2; ISO: Geneva, Switzerland, 2006; Available online: https://www.iso.org/obp/ui/#iso:std:iso:14044:ed-1:v1:amd:2:v1:en (accessed on 6 February 2021).
- The Ministry of Health, Labor and Welfare in Japan. The Survey Report of Food Additive One Day Consumption; The Japan Food Chemical Research Foundation: Tokyo, Japan, 2000.
- Agricultural Statistics of Thailand 2019. Available online: http://www.oae.go.th/assets/portals/1/files/jounal/2563/yearbook62edit.pdf (accessed on 6 February 2021).
- International Standard. ISO 14067:2018, Greenhouse Gases—Carbon Footprint of Products—Requirements and Guidelines for Quantification; ISO: Geneva, Switzerland, 2006; Available online: https://www.iso.org/obp/ui/#iso:std:iso:14067:ed-1:v1:en (accessed on 6 February 2021).
- Working Group III Contribution to the Fifth Assessment Report of the Intergovernmental Panel on Climate Change (IPCC), Climate Change 2014 Mitigation of Climate Change: Figure SPM.2. Available online: https://www.ipcc.ch/site/assets/uploads/2018/02/ipcc_wg3_ar5_full.pdf (accessed on 29 March 2021).
- The Ecoinvent Database. Available online: https://www.ecoinvent.org/home.html (accessed on 26 November 2012).
- International Standard. ISO 14046:2014 Environmental Management—Water Footprint—Principles, Requirements and Guidelines; ISO: Geneva, Switzerland, 2006; Available online: https://www.iso.org/standard/43263.html (accessed on 26 November 2012).
- Hoekstra, A.Y.; Chapagain, A.K.; Aldaya, M.M.; Mekonnen, M.M. The Water Footprint Assessment Manual: Setting the Global Standard; Earthscan: London, UK, 2011; pp. 1–206. [Google Scholar]
- Mekonnen, M.M.; Hoekstra, A.Y.; Water Footprint Network. The Green, Blue and Grey Water Footprint of Crops and Derived Crop Products, Value of Water Research Report Series No. 47. Product Water Footprint Statistics, Water Footprints of Crops and Derived Crop Products (1996–2005); UNESCO-IHE: Delft, The Netherland. Available online: https://waterfootprint.org/en/resources/waterstat/product-water-footprint-statistics/ (accessed on 26 November 2012).
- Food and Agriculture Organization of the United Nations, AQUASTAT. Available online: http://www.fao.org/nr/water/aquastat/data/query/index.html?lang=en> (accessed on 15 November 2015).
- Yano, S.; Hanasaki, N.; Itsubo, N.; Oki, T. Water Scarcity Footprints by Considering the Differences in Water Sources. Sustainability 2015, 7, 9753–9772. [Google Scholar] [CrossRef]
- EMEP/EEA Air Pollutant Emission Inventory Guidebook. Technical Guidance to Prepare National Emission Inventories; EEA Report No 13/2019; European Environment Agency: Copenhagen, Denmark. Available online: https://www.eea.europa.eu/publications/emep-eea-guidebook-2019 (accessed on 15 November 2015).
- Itsubo, N.; Inaba, A. LIME 3 (Life Cycle Impact Assessment Method Based on Endpoint Modeling); Maruzen Publishing: Tokyo, Japan, 2018. [Google Scholar]
- Tang, L.; Ii, R.; Tokimatsu, K.; Itsubo, N. Development of human health damage factors related to CO2 emissions by considering future socioeconomic scenarios. Int. J. Life Cycle Assess. 2015, 23, 2288–2299. [Google Scholar] [CrossRef]
- GBD Compare. Available online: https://vizhub.healthdata.org/gbd-compare/ (accessed on 5 February 2021).











| Conventional Weight Mix | Non-Edible Biomass Weight Mix | |||
|---|---|---|---|---|
| Agricultural Farm | Cassava Fuel Electricity Tap water | Straw Enzyme Fuel Electricity Tap water | ||
| Main Raw Material | Tapioca starch Sodium source | 65% | Glycogen Sodium source | 65% |
| Production | Acid for sub-raw material Alkali for sub-raw material Ammonia for sub-raw material Others for sub-raw material Fuel Electricity Tap water | 35% | Acid for sub-raw material Alkali for sub-raw material Ammonia for sub-raw material Others for sub-raw material Fuel Electricity Tap water | 35% |
| Monosodium Glutamate | 100% | 100% | ||
| MSG Derived from Rice Straw | Ethanol Derived from Grass Straw | Ethanol Derived from Corn Grain and Stover | |
|---|---|---|---|
| CFP of agriculture stage (kg CO2 per kg Product) | 0.20 | 0.19 | 0.50 |
Publisher’s Note: MDPI stays neutral with regard to jurisdictional claims in published maps and institutional affiliations. |
© 2021 by the authors. Licensee MDPI, Basel, Switzerland. This article is an open access article distributed under the terms and conditions of the Creative Commons Attribution (CC BY) license (https://creativecommons.org/licenses/by/4.0/).
Share and Cite
Nakamura, K.; Itsubo, N. Lifecycle Assessment of Monosodium Glutamate Made from Non-Edible Biomass. Sustainability 2021, 13, 3951. https://doi.org/10.3390/su13073951
Nakamura K, Itsubo N. Lifecycle Assessment of Monosodium Glutamate Made from Non-Edible Biomass. Sustainability. 2021; 13(7):3951. https://doi.org/10.3390/su13073951
Chicago/Turabian StyleNakamura, Keiji, and Norihiro Itsubo. 2021. "Lifecycle Assessment of Monosodium Glutamate Made from Non-Edible Biomass" Sustainability 13, no. 7: 3951. https://doi.org/10.3390/su13073951
APA StyleNakamura, K., & Itsubo, N. (2021). Lifecycle Assessment of Monosodium Glutamate Made from Non-Edible Biomass. Sustainability, 13(7), 3951. https://doi.org/10.3390/su13073951
