Impact of Coordination, Psychological Safety, and Job Security on Employees’ Performance: The Moderating Role of Coercive Pressure
Abstract
1. Introduction
2. Theoretical Background and Hypothesis Testing
2.1. Employees’ Performance
2.2. Coordination and Employees’ Performance
2.3. Psychological Safety and Employees’ Performance
2.4. Job Security and Employees’ Performance
2.5. The Moderating Role of Coercive Pressure
3. Materials and Methods
3.1. Data Collection and Participants
3.2. Measurement
3.2.1. Employees’ Performance
3.2.2. Coordination
3.2.3. Job Security
3.2.4. Psychological Safety
3.2.5. Coercive Forces
3.2.6. Common Method Bias (CMB)
4. Descriptive Statistics
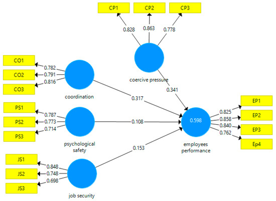
4.1. Measurement Model
4.1.1. The Confirmatory Factor Analysis
4.1.2. Validity and Reliability
4.2. Testing of Hypotheses
4.2.1. Coordination
4.2.2. Psychological Safety
4.2.3. Job Security
5. Discussion
5.1. Theoretical Contribution
5.2. Practical Contribution
5.3. Conclusions
5.4. Limitations and Recommendations for Future Direction
Author Contributions
Funding
Institutional Review Board Statement
Acknowledgments
Conflicts of Interest
Appendix A
Appendix A.1. Employees’ Performance [80]
- Are you aware of your work that you do being important for the institutions?
- Do you learn new things while doing work in institutions?
- Do you use your potential fully in your work?
- Are you aware of the losses of the institutions if you do not work according to the requirements?
Appendix A.2. Job Security [73]
- Are you satisfied with your present job or business in terms of job security?
- Do you think that in the future you will lose your job?
- Do you think that your job is guaranteed?
Appendix A.3. Coordination [81,82]
- Do you prefer to work as a team with your colleagues?
- Do you think that sharing information for better performance is important?
- Do you think that your institutions’ sharing of knowledge is strongly encouraged?
Appendix A.4. Coercive Pressure [63]
- Institutions in our education sector that did not meet the legislated standards for learning faced a significant threat of legal prosecution from HEC.
- Institutions in our education sector were aware of the fines and penalties potentially associated with environmentally irresponsible learning organization’s behavior.
- There were negative consequences for HEIs that failed to comply with the HEC environmental rules and regulations.
References
- Paul, A.K.; Anantharaman, R.N. Impact of people management practices on organizational performance: Analysis of a causal model. Int. J. Hum. Resour. Manag. 2003, 14, 1246–1266. [Google Scholar] [CrossRef]
- Arubayi, D.; Eromafuru, E.; Egbule, A. Human resource development and employee performance: The role of individual absorptive capacity in the Nigerian oil sector. J. Manag. Inf. Decis. Sci. 2020, 23, 1–15. [Google Scholar]
- Vipraprastha, T.; Sudja, I.N.; Yuesti, A. The Effect of Transformational Leadership and Organizational Commitment to Employee Performance with Citizenship Organization (OCB) Behavior as Intervening Variables (At PT Sarana Arga Gemeh Amerta in Denpasar City). Int. J. Contemp. Res. Rev. 2018, 9, 20503–20518. [Google Scholar] [CrossRef]
- Wang, H.; Tsui, A.S.; Xin, K.R. CEO leadership behaviors, organizational performance, and employees’ attitudes. Leadersh. Q. 2011, 22, 92–105. [Google Scholar] [CrossRef]
- Munizu, M.; Hamid, N. Mediation Effect of Innovation on the Relationship between Creativity with Business Performance at Furniture Industry in Indonesia. Qual. Access Success 2018, 19, 98–102. [Google Scholar]
- Tchamyou, V.S. The role of knowledge economy in African business. J. Knowl. Econ. 2017, 8, 1189–1228. [Google Scholar] [CrossRef]
- Ozturk, I. The role of education in economic development: A theoretical perspective. SSRN Electron. J. 2008. Available online: https://scholar.google.com/scholar?hl=en&as_sdt=0%2C5&q=Ozturk%2C+I.+The+role+of+education+in+economic+development%3A+A+theoretical+perspective.+SSRN+Electron.+J.+2008.&btnG= (accessed on 9 March 2021). [CrossRef]
- Carayannis, E.G.; Campbell, D.F. Open innovation diplomacy and a 21st century fractal research, education and innovation (FREIE) ecosystem: Building on the quadruple and quintuple helix innovation concepts and the “mode 3” knowledge production system. J. Knowl. Econ. 2011, 2, 327. [Google Scholar] [CrossRef]
- Kark, R.; Carmeli, A. Alive and creating: The mediating role of vitality and aliveness in the relationship between psychological safety and creative work involvement. J. Organ. Behav. Int. J. Ind. Occup. Organ. Psychol. Behav. 2009, 30, 785–804. [Google Scholar] [CrossRef]
- Singh, B.; Winkel, D.E.; Selvarajan, T. Managing diversity at work: Does psychological safety hold the key to racial differences in employee performance? J. Occup. Organ. Psychol. 2013, 86, 242–263. [Google Scholar] [CrossRef]
- Law, R.; Dollard, M.F.; Tuckey, M.R.; Dormann, C. Psychosocial safety climate as a lead indicator of workplace bullying and harassment, job resources, psychological health and employee engagement. Accid. Anal. Prev. 2011, 43, 1782–1793. [Google Scholar] [CrossRef]
- Ahmad, I.; Donia, M.B.; Shahzad, K. Impact of corporate social responsibility attributions on employees’ creative performance: The mediating role of psychological safety. Ethics Behav. 2019, 29, 490–509. [Google Scholar] [CrossRef]
- Kessel, M.; Kratzer, J.; Schultz, C. Psychological safety, knowledge sharing, and creative performance in healthcare teams. Creat. Innov. Manag. 2012, 21, 147–157. [Google Scholar] [CrossRef]
- McDermott, A.M.; Conway, E.; Cafferkey, K.; Bosak, J.; Flood, P.C. Performance management in context: Formative cross-functional performance monitoring for improvement and the mediating role of relational coordination in hospitals. Int. J. Hum. Resour. Manag. 2019, 30, 436–456. [Google Scholar] [CrossRef]
- Van Thielen, T.; Decramer, A.; Vanderstraeten, A.; Audenaert, M. The effects of performance management on relational coordination in policing: The roles of content and process. Int. J. Hum. Resour. Manag. 2020, 1–26. [Google Scholar] [CrossRef]
- Wynn, S.C. What Research Says about Leadership Styles and Their Implications for School Climate and Teacher Job Satisfaction. Ph.D. Thesis, Cedarville University, Cedarville, OH, USA, 2019. [Google Scholar]
- Loi, R.; Ngo, H.Y.; Zhang, L.; Lau, V.P. The interaction between leader–member exchange and perceived job security in predicting employee altruism and work performance. J. Occup. Organ. Psychol. 2011, 84, 669–685. [Google Scholar] [CrossRef]
- DiMaggio, P.J.; Powell, W.W. The iron cage revisited: Institutional isomorphism and collective rationality in organizational fields. Am. Sociol. Rev. 1983, 48, 147–160. [Google Scholar] [CrossRef]
- Colwell, S.R.; Joshi, A.W. Corporate ecological responsiveness: Antecedent effects of institutional pressure and top management commitment and their impact on organizational performance. Bus. Strategy Environ. 2013, 22, 73–91. [Google Scholar] [CrossRef]
- Phan, T.N.; Baird, K. The comprehensiveness of environmental management systems: The influence of institutional pressures and the impact on environmental performance. J. Environ. Manag. 2015, 160, 45–56. [Google Scholar] [CrossRef]
- Bouckenooghe, D. The role of organizational politics, contextual resources, and formal communication on change recipients’ commitment to change: A multilevel study. Eur. J. Work Organ. Psychol. 2012, 21, 575–602. [Google Scholar] [CrossRef]
- Hage, J.T. Organizational innovation and organizational change. Annu. Rev. Sociol. 1999, 25, 597–622. [Google Scholar] [CrossRef]
- Caravella, K.D. Mimetic, Coercive, and Normative Influences in Institutionalization of Organizational Practices: The Case of Distance Learning in Higher Education; Florida Atlantic University: Boca Raton, FL, USA, 2011. [Google Scholar]
- Liang, H.; Saraf, N.; Hu, Q.; Xue, Y. Assimilation of enterprise systems: The effect of institutional pressures and the mediating role of top management. Mis Q. 2007, 31, 59–87. [Google Scholar] [CrossRef]
- Boselie, P.; Brewster, C.; Paauwe, J.; Boon, C.; Den Hartog, D. Institutional pressures and HRM: Developing institutional fit. Pers. Rev. 2009, 38, 492–508. [Google Scholar]
- Hasnain, Z.; Manning, N.; Pierskalla, J.H. Performance-Related Pay in the Public Sector: A Review of Theory and Evidence; The World Bank: Washington, DC, USA, 2012. [Google Scholar]
- Gopal, A.; Gosain, S. Research note—The role of organizational controls and boundary spanning in software development outsourcing: Implications for project performance. Inf. Syst. Res. 2010, 21, 960–982. [Google Scholar] [CrossRef]
- Khan, R.A.G.; Khan, F.A.; Khan, M.A. Impact of training and development on organizational performance. Glob. J. Manag. Bus. Res. 2011, 11, 63–68. [Google Scholar]
- Yun, S.; Takeuchi, R.; Liu, W. Employee self-enhancement motives and job performance behaviors: Investigating the moderating effects of employee role ambiguity and managerial perceptions of employee commitment. J. Appl. Psychol. 2007, 92, 745. [Google Scholar] [CrossRef] [PubMed]
- Porter, L.W.; Steers, R.M.; Mowday, R.T.; Boulian, P.V. Organizational commitment, job satisfaction, and turnover among psychiatric technicians. J. Appl. Psychol. 1974, 59, 603. [Google Scholar] [CrossRef]
- Bouton, M.E. Learning and Behavior: A Contemporary Synthesis; Sinauer Associates: Sunderland, MA, USA, 2007. [Google Scholar]
- Johnson, L.; Becker, S.A.; Cummins, M.; Estrada, V.; Freeman, A.; Hall, C. NMC Horizon Report: 2016 Higher Education Edition; The New Media Consortium: Austin, TX, USA, 2016. [Google Scholar]
- Garg, P.; Rastogi, R. New model of job design: Motivating employees’ performance. J. Manag. Dev. 2006, 25, 572–587. [Google Scholar] [CrossRef]
- Grant, A.M. Does intrinsic motivation fuel the prosocial fire? Motivational synergy in predicting persistence, performance, and productivity. J. Appl. Psychol. 2008, 93, 48. [Google Scholar] [CrossRef]
- Simatupang, T.M.; Sridharan, R. The collaborative supply chain. Int. J. Logist. Manag. 2002, 13, 15–30. [Google Scholar] [CrossRef]
- Cao, N.; Zhang, Z.; To, K.M.; Ng, K.P. How are supply chains coordinated? J. Fash. Mark. Manag. Int. J. 2008, 36, 384–397. [Google Scholar] [CrossRef]
- Fast, N.J.; Burris, E.R.; Bartel, C.A. Managing to stay in the dark: Managerial self-efficacy, ego defensiveness, and the aversion to employee voice. Acad. Manag. J. 2014, 57, 1013–1034. [Google Scholar] [CrossRef]
- Okhuysen, G.A.; Bechky, B.A. 10 coordination in organizations: An integrative perspective. Acad. Manag. Ann. 2009, 3, 463–502. [Google Scholar] [CrossRef]
- Verburg, R.M.; Nienaber, A.-M.; Searle, R.H.; Weibel, A.; Den Hartog, D.N.; Rupp, D.E. The role of organizational control systems in employees’ organizational trust and performance outcomes. Group Organ. Manag. 2018, 43, 179–206. [Google Scholar] [CrossRef] [PubMed]
- Mohiuddin Babu, M. Impact of firm’s customer orientation on performance: The moderating role of interfunctional coordination and employee commitment. J. Strateg. Mark. 2018, 26, 702–722. [Google Scholar] [CrossRef]
- Akhtar, P.; Marr, N.; Garnevska, E. Coordination in humanitarian relief chains: Chain coordinators. J. Humanit. Logist. Supply Chain Manag. 2012, 2, 85–103. [Google Scholar] [CrossRef]
- Irmer, R.; Droste, H.; Marsch, P.; Grieger, M.; Fettweis, G.; Brueck, S.; Mayer, H.-P.; Thiele, L.; Jungnickel, V. Coordinated multipoint: Concepts, performance, and field trial results. IEEE Commun. Mag. 2011, 49, 102–111. [Google Scholar] [CrossRef]
- Siemsen, E.; Roth, A.V.; Balasubramanian, S.; Anand, G. The influence of psychological safety and confidence in knowledge on employee knowledge sharing. Manuf. Serv. Oper. Manag. 2009, 11, 429–447. [Google Scholar] [CrossRef]
- Edmondson, A.C.; Lei, Z. Psychological safety: The history, renaissance, and future of an interpersonal construct. Annu. Rev. Organ. Psychol. Organ. Behav. 2014, 1, 23–43. [Google Scholar] [CrossRef]
- Newman, A.; Donohue, R.; Eva, N. Psychological safety: A systematic review of the literature. Hum. Resour. Manag. Rev. 2017, 27, 521–535. [Google Scholar] [CrossRef]
- Rao-Nicholson, R.; Khan, Z.; Akhtar, P.; Merchant, H. The impact of leadership on organizational ambidexterity and employee psychological safety in the global acquisitions of emerging market multinationals. Int. J. Hum. Resour. Manag. 2016, 27, 2461–2487. [Google Scholar] [CrossRef]
- Carmeli, A.; Gittell, J.H. High-quality relationships, psychological safety, and learning from failures in work organizations. J. Organ. Behav. Int. J. Ind. Occup. Organ. Psychol. Behav. 2009, 30, 709–729. [Google Scholar] [CrossRef]
- Brueller, D.; Carmeli, A. Linking capacities of high-quality relationships to team learning and performance in service organizations. Hum. Resour. Manag. 2011, 50, 455–477. [Google Scholar] [CrossRef]
- Kim, M.-J.; Kim, B.-J. Analysis of the Importance of Job Insecurity, Psychological Safety and Job Satisfaction in the CSR-Performance Link. Sustainability 2020, 12, 3514. [Google Scholar] [CrossRef]
- Javed, B.; Naqvi, S.M.M.R.; Khan, A.K.; Arjoon, S.; Tayyeb, H.H. Impact of inclusive leadership on innovative work behavior: The role of psychological safety. J. Manag. Organ. 2019, 25, 117–136. [Google Scholar] [CrossRef]
- Dollard, M.F.; Bakker, A.B. Psychosocial safety climate as a precursor to conducive work environments, psychological health problems, and employee engagement. J. Occup. Organ. Psychol. 2010, 83, 579–599. [Google Scholar] [CrossRef]
- Farber, H.S. Job loss and the decline in job security in the United States. In Labor in the New Economy; University of Chicago Press: Chicago, IL, USA, 2010; pp. 223–262. [Google Scholar]
- Noe, R.A.; Hollenbeck, J.R.; Gerhart, B.; Wright, P.M. Human Resource Management: Gaining a Competitive Advantage; McGraw-Hill Education: New York, NY, USA, 2017. [Google Scholar]
- Ashford, S.J.; Lee, C.; Bobko, P. Content, cause, and consequences of job insecurity: A theory-based measure and substantive test. Acad. Manag. J. 1989, 32, 803–829. [Google Scholar]
- Lăzăroiu, G. Work motivation and organizational behavior. Contemp. Read. Law Soc. Justice 2015, 7, 66–75. [Google Scholar]
- Landsbergis, P.A.; Grzywacz, J.G.; LaMontagne, A.D. Work organization, job insecurity, and occupational health disparities. Am. J. Ind. Med. 2014, 57, 495–515. [Google Scholar] [CrossRef]
- Raziq, A.; Maulabakhsh, R. Impact of working environment on job satisfaction. Procedia Econ. Financ. 2015, 23, 717–725. [Google Scholar] [CrossRef]
- Khan, A.H.; Nawaz, M.M.; Aleem, M.; Hamed, W. Impact of job satisfaction on employee performance: An empirical study of autonomous Medical Institutions of Pakistan. Afr. J. Bus. Manag. 2012, 6, 2697–2705. [Google Scholar]
- Cheng, G.H.L.; Chan, D.K.S. Who suffers more from job insecurity? A meta-analytic review. Appl. Psychol. 2008, 57, 272–303. [Google Scholar] [CrossRef]
- Beheshtifar, M.; Rashidi, M.; Nekoie-Moghadam, M. Study of organizational socialization and its relationship on employees performance. Afr. J. Bus. Manag. 2011, 5, 10540–10544. [Google Scholar] [CrossRef]
- Salama, A.A.; Abu Amuna, Y.M.; Al Shobaki, M.J.; Abu-Naser, S.S. The Role of Administrative Procedures and Regulations in Enhancing the Performance of The Educational Institutions-The Islamic University in Gaza is A Model. IJAMR 2018, 2, 14–27. [Google Scholar]
- Kouzes, J.; Posner, B. The Leadership Challenge: How to Make Extraordinary Things Happen; AtlantaGa: Better World Books; Jossey-Bass: San Francisco, CA, USA, 2012. [Google Scholar]
- Pucciarelli, F.; Kaplan, A. Competition and strategy in higher education: Managing complexity and uncertainty. Bus. Horiz. 2016, 59, 311–320. [Google Scholar] [CrossRef]
- Van Deynze, F.; Santos, P. National policy responses to European institutional pressures on doctoral education: The case of Flanders and Portugal. Eur. J. High. Educ. 2020, 10, 347–362. [Google Scholar] [CrossRef]
- Reale, E.; Seeber, M. Organisation response to institutional pressures in Higher Education: The important role of the disciplines. High. Educ. 2011, 61, 1–22. [Google Scholar] [CrossRef]
- Adams, C.A.; Muir, S.; Hoque, Z. Measurement of sustainability performance in the public sector. Sustain. Account. Manag. Policy J. 2014, 5, 46–67. [Google Scholar] [CrossRef]
- Grossi, G.; Dobija, D.; Strzelczyk, W. The impact of competing institutional pressures and logics on the use of performance measurement in hybrid universities. Public Perform. Manag. Rev. 2020, 43, 818–844. [Google Scholar] [CrossRef]
- Peters, B.G. Institutional Theory in Political Science: The New Institutionalism; Edward Elgar Publishing: Cheltenham, UK, 2019. [Google Scholar]
- Majid, A.; Yasir, M.; Yasir, M.; Javed, A. Nexus of institutional pressures, environmentally friendly business strategies, and environmental performance. Corp. Soc. Responsib. Environ. Manag. 2020, 27, 706–716. [Google Scholar] [CrossRef]
- Zhu, Q.; Sarkis, J. The moderating effects of institutional pressures on emergent green supply chain practices and performance. Int. J. Prod. Res. 2007, 45, 4333–4355. [Google Scholar] [CrossRef]
- Huang, Y.-C.; Yang, M.-L. Reverse logistics innovation, institutional pressures and performance. Manag. Res. Rev. 2014, 37, 615–641. [Google Scholar] [CrossRef]
- Decramer, A.; Smolders, C.; Vanderstraeten, A.; Christiaens, J. The impact of institutional pressures on employee performance management systems in higher education in the low countries. Br. J. Manag. 2012, 23, S88–S103. [Google Scholar] [CrossRef]
- Jansen, J.J.; Van Den Bosch, F.A.; Volberda, H.W. Exploratory innovation, exploitative innovation, and performance: Effects of organizational antecedents and environmental moderators. Manag. Sci. 2006, 52, 1661–1674. [Google Scholar] [CrossRef]
- Dubey, R.; Gunasekaran, A.; Ali, S.S. Exploring the relationship between leadership, operational practices, institutional pressures and environmental performance: A framework for green supply chain. Int. J. Prod. Econ. 2015, 160, 120–132. [Google Scholar] [CrossRef]
- Sarkis, J.; Gonzalez-Torre, P.; Adenso-Diaz, B. Stakeholder pressure and the adoption of environmental practices: The mediating effect of training. J. Oper. Manag. 2010, 28, 163–176. [Google Scholar] [CrossRef]
- Wu, G.-C.; Ding, J.-H.; Chen, P.-S. The effects of GSCM drivers and institutional pressures on GSCM practices in Taiwan’s textile and apparel industry. Int. J. Prod. Econ. 2012, 135, 618–636. [Google Scholar] [CrossRef]
- Abayomi, O.J.; Zhang, X.; Peng, X.; Zhao, S. How Do Institutional Pressures and Behavioral Intentions Affect Mobile Services Adoption? The Moderating Role of Perceived Risk. ACM Sigmis Database Database Adv. Inf. Syst. 2020, 51, 82–100. [Google Scholar] [CrossRef]
- Sahadev, S. Economic satisfaction and relationship commitment in channels. Eur. J. Mark. 2008, 42, 178–195. [Google Scholar] [CrossRef]
- Yang, Y.; Li, Z.; Liang, L.; Zhang, X. Why and when paradoxical leader behavior impact employee creativity: Thriving at work and psychological safety. Curr. Psychol. 2019, 2019, 1–12. [Google Scholar] [CrossRef]
- Dhammika, K. Measuring Employees’ Performance in the Public Sector in Sri Lanka: Testing of Two Models. Kelaniya J. Hum. Resour. Manag. 2013, 8, 1–20. [Google Scholar] [CrossRef]
- Gloede, T.D.; Hammer, A.; Ommen, O.; Ernstmann, N.; Pfaff, H. Is social capital as perceived by the medical director associated with coordination among hospital staff? A nationwide survey in German hospitals. J. Interprof. Care 2013, 27, 171–176. [Google Scholar] [CrossRef]
- Van de Ven, A.H.; Delbecq, A.L.; Koenig, R., Jr. Determinants of coordination modes within organizations. Am. Sociol. Rev. 1976, 41, 322–338. [Google Scholar]
- Probst, T.M. Development and validation of the Job Security Index and the Job Security Satisfaction scale: A classical test theory and IRT approach. J. Occup. Organ. Psychol. 2003, 76, 451–467. [Google Scholar] [CrossRef]
- Edmondson, A.C.; Kramer, R.M.; Cook, K.S. Psychological safety, trust, and learning in organizations: A group-level lens. Trust Distrust Organ. Dilemmas Approaches 2004, 12, 239–272. [Google Scholar]
- Podsakoff, N. Common method biases in behavioral research: A critical review of the literature and recommended remedies. J. Appl. Psychol. 2003, 885, 879. [Google Scholar] [CrossRef] [PubMed]
- Hair, J.F., Jr.; Sarstedt, M.; Matthews, L.M.; Ringle, C.M. Identifying and treating unobserved heterogeneity with FIMIX-PLS: Part I–method. Eur. Bus. Rev. 2016, 28, 63–76. [Google Scholar] [CrossRef]
- Kock, N. Common method bias in PLS-SEM: A full collinearity assessment approach. Int. J. E-Collab. 2015, 11, 1–10. [Google Scholar] [CrossRef]
- Fornell, C.; Larcker, D.F. Structural Equation Models with Unobservable Variables and Measurement Error: Algebra and Statistics; Sage Publications Sage CA: Los Angeles, CA, USA, 1981. [Google Scholar]
- Anderson, J.C.; Gerbing, D.W. Structural equation modeling in practice: A review and recommended two-step approach. Psychol. Bull. 1988, 103, 411. [Google Scholar] [CrossRef]
- Zulfiqar, S.; Sarwar, B.; Aziz, S.; Ejaz Chandia, K.; Khan, M.K. An analysis of influence of business simulation games on business school students’ attitude and intention toward entrepreneurial activities. J. Educ. Comput. Res. 2019, 57, 106–130. [Google Scholar] [CrossRef]
- Schaubroeck, J.; Lam, S.S.; Peng, A.C. Cognition-based and affect-based trust as mediators of leader behavior influences on team performance. J. Appl. Psychol. 2011, 96, 863. [Google Scholar] [CrossRef] [PubMed]
- Alkan, S.; Turgut, T. A research about the relationship of psychological safety and organizational politics perception with compulsory citizenship behavior and the pressures behind compulsory citizenship behavior. Res. J. Bus. Manag. 2015, 2, 185–203. [Google Scholar] [CrossRef]
- Wu, L. Social network effects on productivity and job security: Evidence from the adoption of a social networking tool. Inf. Syst. Res. 2013, 24, 30–51. [Google Scholar] [CrossRef]
- Vijayan, M. Impact of Job Stress on Employees Job Performance in Aavin, Coimbatore. J. Organ. Hum. Behav. 2017, 6, 21. [Google Scholar]
- Chen, S.H.; Yang, C.C.; Shiau, J.Y.; Wang, H.H. The development of an employee satisfaction model for higher education. Tqm Mag. 2006, 18, 484–500. [Google Scholar] [CrossRef]






| Sample Information | Types | Number of Samples | Percentage |
|---|---|---|---|
| Gender | Male | 153 | 65.1% |
| Female | 82 | 34.9% | |
| Designation | Lecturers | 150 | 64% |
| Professors | 85 | 36% | |
| Age | 20–25 years old | 83 | 35.3% |
| 26–30 years old | 70 | 29.8% | |
| 31–35 years old | 59 | 25.1% | |
| 36–40 years old | 16 | 6.8% | |
| 41 years old and above | 12 | 3.0% | |
| Education | Master/MS/M.Phil | 188 | 80% |
| Ph.D. or other | 47 | 20% |
| Construct | Items | Loadings | Cronbach’s Alpha | CR | AVE |
|---|---|---|---|---|---|
| Coordination | CO1 | 0.782 | 0.712 | 0.839 | 0.635 |
| CO2 | 0.791 | ||||
| CO3 | 0.816 | ||||
| Coercive Pressure | CP1 | 0.828 | 0.763 | 0.863 | 0.678 |
| CP2 | 0.863 | ||||
| CP3 | 0.778 | ||||
| Employees’ Performance | EP1 | 0.825 | 0.84 | 0.893 | 0.676 |
| EP2 | 0.858 | ||||
| EP3 | 0.84 | ||||
| Ep4 | 0.762 | ||||
| Job Security | JS1 | 0.848 | 0.665 | 0.81 | 0.588 |
| JS2 | 0.748 | ||||
| JS3 | 0.698 | ||||
| Psychological Safety | PS1 | 0.787 | 0.63 | 0.802 | 0.575 |
| PS2 | 0.773 | ||||
| PS3 | 0.714 |
| Coercive Pressure | Coordination | Employees’ Performance | Job Security | Psychological Safety | |
|---|---|---|---|---|---|
| Coercive pressure | 0.824 | ||||
| Coordination | 0.611 | 0.797 | |||
| Employees’ performance | 0.677 | 0.685 | 0.822 | ||
| Job security | 0.469 | 0.427 | 0.502 | 0.767 | |
| Psychological safety | 0.648 | 0.875 | 0.682 | 0.499 | 0.758 |
| Original Sample (O) | Sample Mean (M) | Standard Deviation (STDEV) | T Statistics (|O/STDEV|) | p Values | |
|---|---|---|---|---|---|
| coordination -> employees’ performance | 0.473 | 0.473 | 0.097 | 4.874 | 0.000 |
| coercive pressure -> employees’ performance | 0.29 | 0.29 | 0.059 | 4.875 | 0.000 |
| coordination-coercive pressure-> employees’ performance | −0.335 | −0.325 | 0.107 | 3.135 | 0.002 |
| Original Sample (O) | Sample Mean (M) | Standard Deviation (STDEV) | T Statistics (|O/STDEV|) | p Values | |
|---|---|---|---|---|---|
| psychological safety -> employees’ performance | −0.134 | −0.133 | 0.111 | 1.21 | 0.227 |
| coercive pressure -> employees’ performance | 0.29 | 0.29 | 0.059 | 4.875 | 0.000 |
| Psychological safety-coercive pressure -> employees’ performance | 0.418 | 0.4 | 0.113 | 3.686 | 0.000 |
| Original Sample (O) | Sample Mean (M) | Standard Deviation (STDEV) | T Statistics (|O/STDEV|) | p Values | |
|---|---|---|---|---|---|
| coercive pressure -> employees’ performance | 0.29 | 0.29 | 0.059 | 4.875 | 0.000 |
| job security -> employees’ performance | 0.174 | 0.175 | 0.055 | 3.176 | 0.002 |
| Job security-coercive pressure -> employees’ performance | 0.02 | 0.022 | 0.055 | 0.367 | 0.001 |
Publisher’s Note: MDPI stays neutral with regard to jurisdictional claims in published maps and institutional affiliations. |
© 2021 by the authors. Licensee MDPI, Basel, Switzerland. This article is an open access article distributed under the terms and conditions of the Creative Commons Attribution (CC BY) license (http://creativecommons.org/licenses/by/4.0/).
Share and Cite
Wang, Y.M.; Ahmad, W.; Arshad, M.; Yin, H.L.; Ahmed, B.; Ali, Z. Impact of Coordination, Psychological Safety, and Job Security on Employees’ Performance: The Moderating Role of Coercive Pressure. Sustainability 2021, 13, 3175. https://doi.org/10.3390/su13063175
Wang YM, Ahmad W, Arshad M, Yin HL, Ahmed B, Ali Z. Impact of Coordination, Psychological Safety, and Job Security on Employees’ Performance: The Moderating Role of Coercive Pressure. Sustainability. 2021; 13(6):3175. https://doi.org/10.3390/su13063175
Chicago/Turabian StyleWang, Yong Ming, Waqar Ahmad, Muhammad Arshad, Hong Li Yin, Bilal Ahmed, and Zulfiqar Ali. 2021. "Impact of Coordination, Psychological Safety, and Job Security on Employees’ Performance: The Moderating Role of Coercive Pressure" Sustainability 13, no. 6: 3175. https://doi.org/10.3390/su13063175
APA StyleWang, Y. M., Ahmad, W., Arshad, M., Yin, H. L., Ahmed, B., & Ali, Z. (2021). Impact of Coordination, Psychological Safety, and Job Security on Employees’ Performance: The Moderating Role of Coercive Pressure. Sustainability, 13(6), 3175. https://doi.org/10.3390/su13063175

