Comparative Study of a Photovoltaic System Connected to a Three-Phase Grid by Using PI or Fuzzy Logic Controllers
Abstract
1. Introduction
2. Materials and Methods
2.1. The PV Array Model
2.2. Description of the Model Produced in MATLAB–Simulink for the Photovoltaic System Connected to an AC Grid
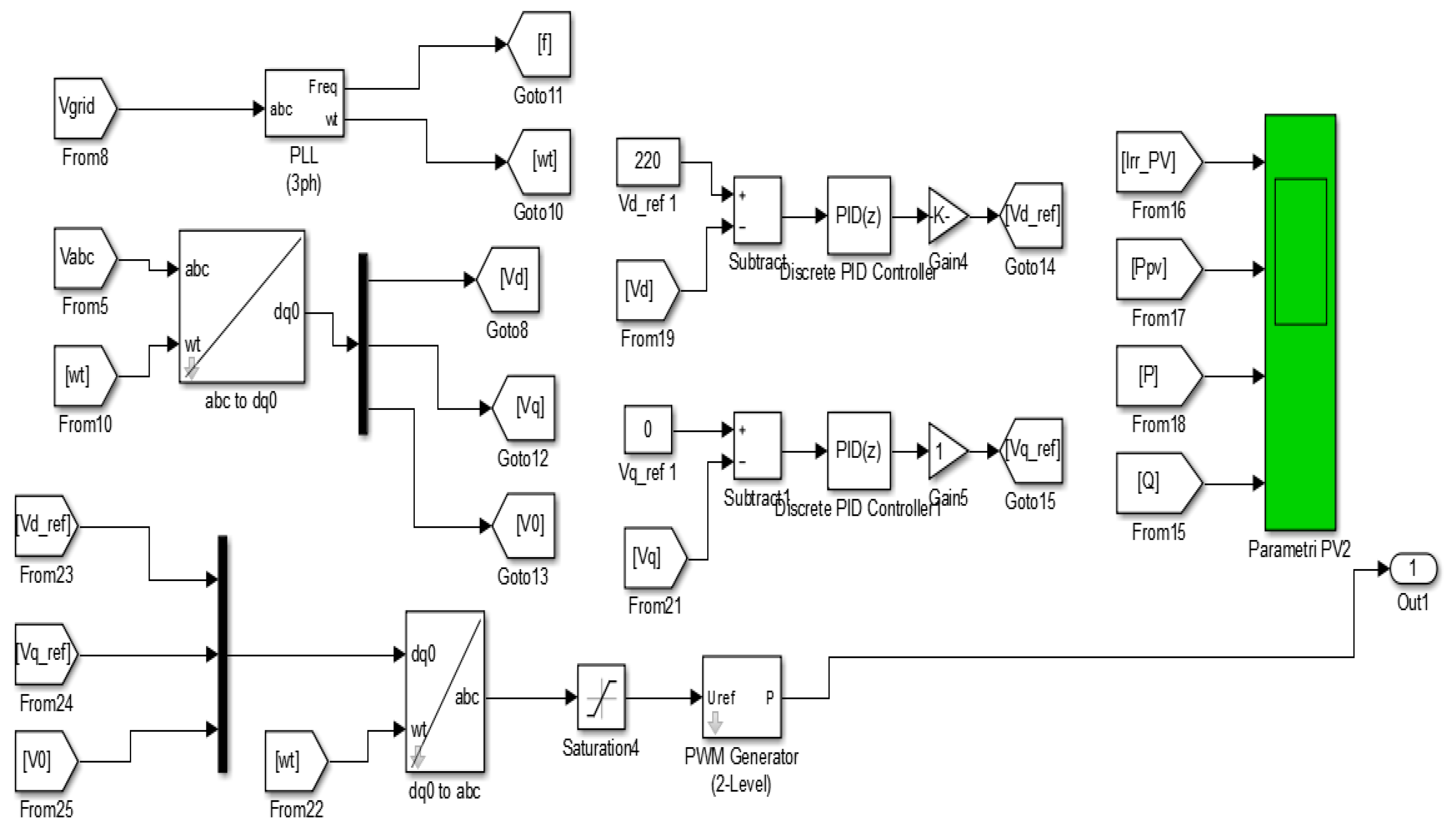
2.3. Presentation of the Control Subsystem with PI Controller
2.4. Presentation of the Control Subsystem with Fuzzy Logic Controller
Design of the Fuzzy Logic Controller
- if (E(k) is NB) and (dE(k) is NB) then (u(k) is NB);
- if (E(k) is NM) and (dE(k) is ZE) then (u(k) is NM).
3. Results and Discussions
3.1. Simulation Results for the Control Subsystem Equipped with PI Controller
3.2. Simulation Results for the Control Subsystem Equipped with Fuzzy Logic Controller
4. Conclusions
Funding
Institutional Review Board Statement
Informed Consent Statement
Conflicts of Interest
References
- Swain, N.; Panigrahi, C.K.; Ali, S.M. Application of PI and MPPT Controller to DC-DC Converter for Constant Voltage & Power Application. IOSR J. Electr. Electron. Eng. 2016, 11, 8–15. [Google Scholar]
- Raj, A.; Gopinath, A. Proportional plus Integral (PI) Control for Maximum Power Point Tracking in Photovoltaic Systems. Int. Res. J. Eng. Technol. 2015, 2, 408–412. [Google Scholar]
- Oshaba, A.S.; Ali, E.S.; Elazim, S.M.A. PI controller design for MPPT of photovoltaic system supplying SRM via BAT search algorithm. Neural Comput. Appl. 2017, 28, 651–667. [Google Scholar] [CrossRef]
- Sanjeevikumar, P.; Grandi, G.; Wheeler, P.W.; Blaabjerg, F.; Loncarski, J. A Simple MPPT Algorithm for Novel PV Power Generation System by High Output Voltage DC-DC Boost Converter. In Proceedings of the IEEE 24th International Symposium on Industrial Electronics (ISIE), Rio de Janeiro, Brazil, 3–5 June 2015. [Google Scholar]
- Rajavel, A.; Rathina Prabha, N. Fuzzy logic controller-based boost and buck-boost converter for maximum power point tracking in solar system. Res. Artic. 2020. [Google Scholar] [CrossRef]
- Mahalakshmi, R.; Aswin Kumar, A.; Kumar, A. Design of Fuzzy Logic Based Maximum Power Point Tracking Controller for Solar Array for Cloudy Weather Conditions. In Proceedings of the Power and Energy Systems: Towards Sustainable Energy (PESTSE 2014), Bangalore, INDIA, 13–15 March 2014. [Google Scholar]
- Ozdemir, S.; Altin, N.; Sefa, I. Fuzzy logic based MPPT controller for high conversion ratio quadratic boost converter. Int. J. Hydrog. Energy 2017, 42, 17748–17759. [Google Scholar] [CrossRef]
- Saleh, A.; Azmi, K.S.F.; Hardianto, T.; Hadi, W. Comparison of MPPT Fuzzy Logic Controller Based on Perturb and Observe (P&O) and Incremental Conductance (InC) Algorithm on Buck-Boost Converter. In Proceedings of the 2nd International Conference on Electrical Engineering and Informatics (ICon EEI), Batam, Indonesia, 16–17 October 2018. [Google Scholar]
- Bounechbaa, H.; Bouzida, A.; Nabtib, K.; Benallab, H. Comparison of perturb & observe and fuzzy logic in maximum power point tracker for PV systems. Energy Procedia 2014, 50, 677–684. [Google Scholar]
- Yilmaz, U.; Kircay, A.; Borekci, S. PV system fuzzy logic MPPT method and PI control as a charge controller. Renew. Sustain. Energy Rev. 2018, 81, 994–1001. [Google Scholar] [CrossRef]
- Borni, A.; Abdelkrim, T.; Bouarroudj, N.; Bouchakour, A.; Zaghba, L.; Lakhdari, A.; Zarour, L. Optimized MPPT Controllers Using GA for Grid Connected Photovoltaic Systems. In Proceedings of the Comparative study, International Conference on Technologies and Materials for Renewable Energy, Environment and Sustainability (TMREES17), Beirut, Lebanon, 21–24 April 2017. [Google Scholar]
- Otmane, H.; Youssef, M.; Mokhtar, B. Comparative analysis of cascaded Fuzzy-PI controllers based-MPPT and perturb and observe MPPT in a grid-connected PV system operating under different weather and loading conditions. Int. J. Power Electron. Drive Syst. 2019, 10, 1986–1994. [Google Scholar] [CrossRef]
- Basaran, K.; Cetin, N.S. Designing of a fuzzy controller for grid connected photovoltaic system’s converter and comparing with PI controller. In Proceedings of the 5th International Conference on Renewable Energy Research and Applications, Birminghan, UK, 20–23 November 2016; pp. 102–106. [Google Scholar]
- Mosalam, H.A.; Amer, R.A.; Morsy, G.A. Fuzzy logic control for a grid-connected PV array through Z-source-inverter using maximum constant boost control method. Ain Shams Eng. J. 2018, 9, 2931–2941. [Google Scholar] [CrossRef]
- Shenoy1, K.L.; Nayak, C.G.; Mandi, R.P. Fuzzy Controller Based Grid Integration of Hybrid Solar Photovoltaic and DFIG Wind Energy System to Improve Power Quality. Appl. Math. Inform. Sci. 2019, 13, 447–457. [Google Scholar]
- Hemanand, T.; Subramaniam, N.P.; Venkateshkumar, M. Comparative analysis of intelligent controller based microgrid integration of hybrid PV/wind power system. J. Ambient Intell. Humaniz. Comput. 2018. [Google Scholar] [CrossRef]
- Naick, B.K.; Chatterjee, T.K.; Chatterjee, K. Fuzzy Logic Controller based PV System Connected in Standalone and Grid Connected Mode of Operation with Variation of Load. Int. J. Renew. Energy Res. 2017, 7, 311–322. [Google Scholar]
- Thiagarajan, Y.; Sivakumaran, T.S.; Sanjeevikumar, P. Design and Simulation of FUZZY Controller for a Grid connected Stand Alone PV System. In Proceedings of the 2008 International Conference on Computing, Communication and Networking, Karur, Tamil Nadu, India, 18–20 December 2008. [Google Scholar]
- Lamas, W.Q.; Tani, H.M.; Reis, L.O.M.; Ribeiro, A.C. Fuzzy Logic Control Applied To A Photovoltaic System Connected to City Network For Residential Use. Eng. Térmica (Therm. Eng.) 2008, 7, 21–26. [Google Scholar]
- Mutlag, A.H.; Shareef, H.; Mohamed, A.; Hannan, M.A.; Ali, J.A. An Improved Fuzzy Logic Controller Design for PV Inverters Utilizing Differential Search Optimization. Int. J. Photoenergy 2014, 2014, 469313. [Google Scholar] [CrossRef]
- Hamzaouia, I.; Bouchafaaa, F.; Hadjammara, A. Investigation of the behavior of a threephasegrid connected photovoltaic system to control active and reactive power with DPC. Energy Procedia 2011, 6, 493–502. [Google Scholar] [CrossRef]
- Ternifi, T.; Bachir, G.; Aillerie, M. A single-phase photovoltaic Microinverter topology based on boost converter. Przegląd Elektrotechniczny 2019, 95, 215–217. [Google Scholar] [CrossRef]
- Zheng, Z.; Zhang, T.; Xue, J. Application of Fuzzy Control in a Photovoltaic Grid-Connected Inverter. J. Electr. Comput. Eng. 2018, 2018, 3806372. [Google Scholar] [CrossRef]
- Idoniboyeobu, D.C.; Orike, S.; Biragbara, P.B. Optimization of a Grid Connected Photovoltaic System using Fuzzy Logic Control. Eur. J. Electr. Eng. Comput. Sci. 2017, 1, 4–13. [Google Scholar] [CrossRef]
- Bakhoda, O.Z.; Menhaj, M.B.; Gharehpetian, G.B. MPPT for a three-phase grid- connected PV system (Fuzzy Logic Controller vs. PI Controller. In Proceedings of the 4th Iranian Joint Congress on Fuzzy and Intelligent Systems (CFIS), Zahedan, Iran, 9–11 September 2015. [Google Scholar]
- Daniel, S.A.; Ammasai, G.N. A Novel Hybrid Isolated Generating System Based on PV Fed Inverter-Assisted Wind-Driven Inductio Generators. IEEE Trans. Energy Convers. 2004, 19, 416–422. [Google Scholar] [CrossRef]
- Sofron, E.; Bizon, N.; Ionita, S.; Raducu, R. Sisteme de Control Fuzzy—Modelare si Proiectare Asistate de Calculator. Available online: http://cacheprod.bcub.ro/webopac/FullBBBody.csp?SearchMethod=Find_1&Profile=Default&OpacLanguage=rum&RequestId=110079_1&RecordNumber=0&JavaScriptDisabled=1&CSPCHD=01910000000148eah60v000500085894 (accessed on 26 February 2021).
















| E(k) | ||||||
|---|---|---|---|---|---|---|
| NB | NM | ZE | PM | PB | ||
| dE(k) | NB | NB | NB | NB | NM | ZE |
| NM | NB | NB | NM | ZE | PM | |
| ZE | NB | NM | ZE | PM | PB | |
| PM | NM | ZE | PM | PB | PB | |
| PB | ZE | PM | PB | PB | PB | |
| Solar Radiation Intensity Parameter | 1000 W/m2 At 25 °C | 800 W/m2 At 25 °C | 1000 W/m2 At 50 °C |
|---|---|---|---|
| Voltage V_PV_pi (Figure 11) | 165 | 145 | 150 |
| Current I_PV_pi (Figure 11) | 30 | 26 | 29 |
| Power P_PV_pi (Figure 13) | 4.6 | 3.5 | 4.3 |
| Voltage V_PV_fz (Figure 14) | 220 | 125 | 200 |
| Current I_PV_fz (Figure 14) | 30 | 27 | 29 |
| Power P_PV_fz (Figure 16) | 6.5 | 3.1 | 6 |
Publisher’s Note: MDPI stays neutral with regard to jurisdictional claims in published maps and institutional affiliations. |
© 2021 by the author. Licensee MDPI, Basel, Switzerland. This article is an open access article distributed under the terms and conditions of the Creative Commons Attribution (CC BY) license (http://creativecommons.org/licenses/by/4.0/).
Share and Cite
Livinti, P. Comparative Study of a Photovoltaic System Connected to a Three-Phase Grid by Using PI or Fuzzy Logic Controllers. Sustainability 2021, 13, 2562. https://doi.org/10.3390/su13052562
Livinti P. Comparative Study of a Photovoltaic System Connected to a Three-Phase Grid by Using PI or Fuzzy Logic Controllers. Sustainability. 2021; 13(5):2562. https://doi.org/10.3390/su13052562
Chicago/Turabian StyleLivinti, Petru. 2021. "Comparative Study of a Photovoltaic System Connected to a Three-Phase Grid by Using PI or Fuzzy Logic Controllers" Sustainability 13, no. 5: 2562. https://doi.org/10.3390/su13052562
APA StyleLivinti, P. (2021). Comparative Study of a Photovoltaic System Connected to a Three-Phase Grid by Using PI or Fuzzy Logic Controllers. Sustainability, 13(5), 2562. https://doi.org/10.3390/su13052562

