Earthquake Waste Management, Is It Possible in Developing Countries? Case Study: 2017 Mexico City Seism
Abstract
1. Introduction
Impacts after September 19th, 2017 Earthquake in Mexico City
2. Materials and Methods: Survey and Interviews
2.1. Rubble from Collapsed and Demolished Buildings
2.2. Household Items Waste from Collapsed and Demolished Buildings
2.3. Waste Management Systems in Normal Conditions in Mexico City
- Recycling is carried out by poor and marginalized social groups.
- There is a general rule that the less organized the sector is, the fewer people will be involved, which adds greater value to the raw and secondary materials that are collected, if risks such as health problems and exploitation of intermediaries are disregarded.
- When children are involved in informal sector recycling, they often forgo a formal education, which means that as they grow up, they cannot enter the formal labor sector.
3. Results and Discussion
3.1. Estimated Amount of Rubble from Collapsed and Demolished Buildings
3.2. Household Items Waste from Collapsed and Demolished Buildings
3.3. Mexican Recyclable Waste Processing Companies
3.4. Legal and Regulatory Framework for Waste Management in Earthquake Conditions
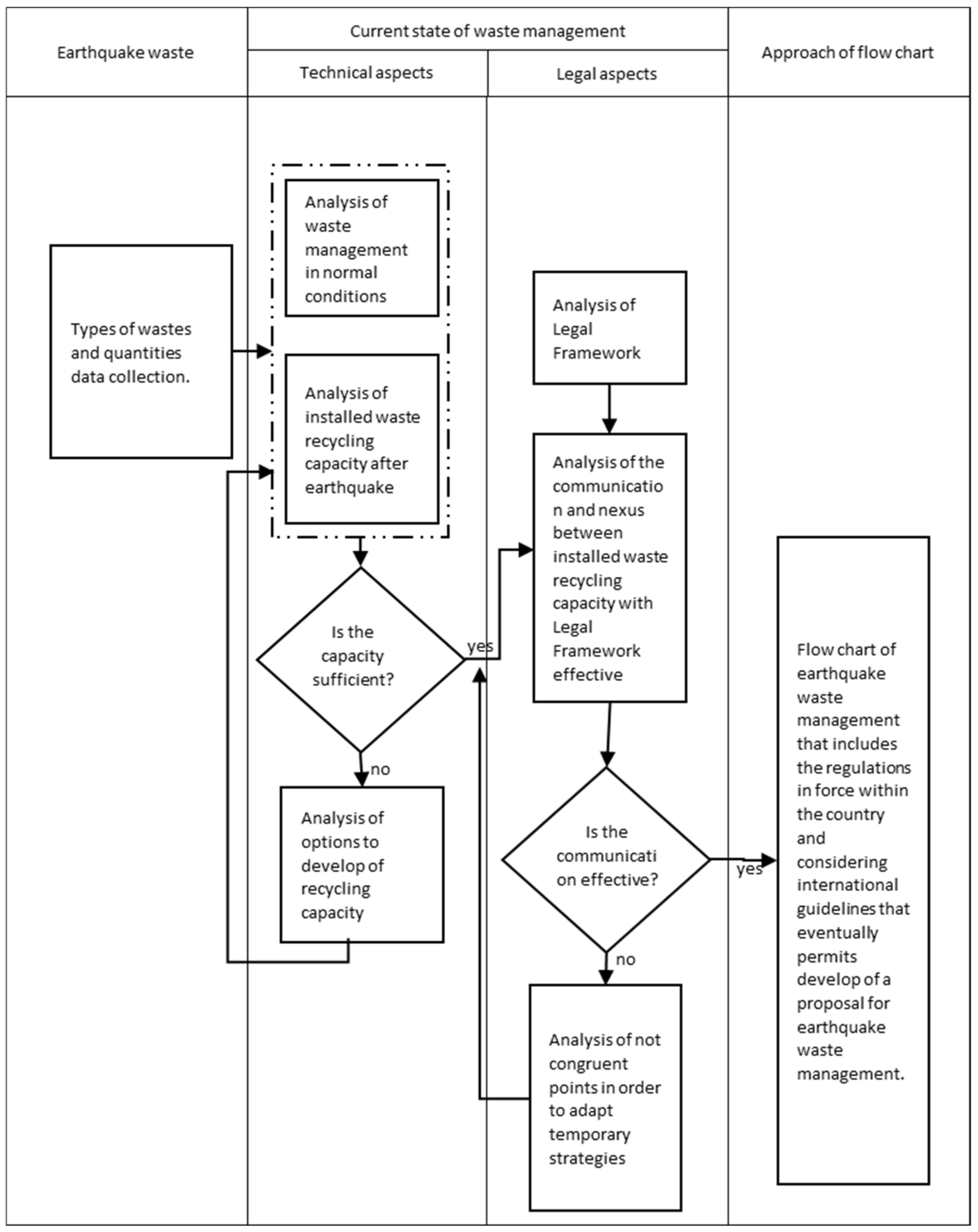
3.5. Approach of Flow Chart to Earthquake Waste Management in Mexico City
4. Conclusions and Further Work
Author Contributions
Funding
Institutional Review Board Statement
Informed Consent Statement
Data Availability Statement
- a)
- https://www.inegi.org.mx/programas/enigh/nc/2016/ (accessed on 15 May 2019), an open-source online data repository hosted at https://www.inegi.org.mx/ (accessed on 15 May 2019) [22].
- b)
- https://reconstruccion.cdmx.gob.mx/censo/ (accessed on 20 December 2020), an open-source online data repository hosted at https://cdmx.gob.mx/ (accessed on 20 December 2020); Version: December 2017 [14]. As a result of the reconstruction actions, the original database that served as input for this research is constantly updated. However, if you are interested to know it, please request it by mail to florhp@comunidad.unam.mx.
- c)
- http://www.semarnat.gob.mx/archivosanteriores/transparencia/transparenciafocalizada/residuos/Documents/directorio_residuos.pdf (accessed on 2 January 2021) an open-source online data repository hosted at https://www.gob.mx/semarnat (accessed on 2 January 2021) [39].
- d)
- http://data.sedema.cdmx.gob.mx/nadf24/images/infografias/planes_de_manejo_autorizados.pdf (accessed on 20 December 2020), an open-source online data repository hosted at https://cdmx.gob.mx/ (accessed on 20 December 2020) [40].
- e)
- https://www.sedema.cdmx.gob.mx/storage/app/media/IRS_2017_FINAL_BAJA.pdf (accessed on 15 May 2019), an open-source online data repository hosted at https://cdmx.gob.mx/ (accessed on 15 May 2019) [25].
- f)
- http://gaceta.diputados.gob.mx/Gaceta/64/2018/dic/CDMX_reconstruc-20181211.pdf (accessed on 2 January 2021), an open-source online (AGU data repository) hosted at http://gaceta.diputados.gob.mx/ (accessed on 2 January 2021) [29].
Acknowledgments
Conflicts of Interest
Abbreviations
| ISC | Mexican Institute of Construction Security (acronym in Spanish) |
| SEDUVI | Ministry of Urban Development and Housing (acronym in Spanish) |
| SEDEMA | Ministry of the Environment (Mexico City) (acronym in Spanish) |
| INEGI | National Institute of Statistics and Geography (acronym in Spanish) |
| AGU | Urban Management Agency of Mexico City (acronym in Spanish) |
| PROFECO | Mexican Consumer Protection Federal Agency (acronym in Spanish) |
| SEMARNAT | Mexican Ministry of Environment and Natural Resources (acronym in Spanish) |
| CMIC | Mexican Chamber of Construction Industry (acronym in Spanish) |
| NOM | Mandatory Technical Regulation (acronym in Spanish) |
References
- Rafee, N.; Karbassi, A.R.; Nouri, J.; Safari, E.; Mehrdadi, M. Strategic management of municipal debris aftermath of an earthquake. Int. J. Environ. Res. 2008, 2, 205–214. [Google Scholar] [CrossRef]
- Brown, C. Disaster Waste Management: New Zealand Experiences and Future Planning. 2012. Available online: https://www.eqc.govt.nz/sites/public_files/1794-disaster-waste-management.pdf (accessed on 2 April 2012).
- Asari, M.; Sakai, S.I.; Yoshioka, T.; Tojo, Y.; Tasaki, T.; Takigami, H.; Watanabe, K. Strategy for separation and treatment of disaster waste: A manual for earthquake and tsunami disaster waste management in Japan. J. Mater. Cycles Waste Manag. 2013, 15, 290–299. [Google Scholar] [CrossRef]
- Brown, C.; Milke, M. Recycling disaster waste: Feasibility, method and effectiveness. Resour. Conserv. Recycl. 2016, 106, 21–32. [Google Scholar] [CrossRef]
- Domingo, N.; Luo, H. Canterbury earthquake construction and demolition waste management: Issues and improvement suggestions. Int. J. Disaster Risk Reduct. 2017, 22, 130–138. [Google Scholar] [CrossRef]
- Faleschini, F.; Zanini, M.A.; Hofer, L.; Pellegrino, C. Demolition Waste Management After Recent Italian Earthquake. In Proceedings of the Sardinia 2017/Sixteenth International Waste Management and Landfill Symposium, Cagliari, Italy, 2–6 October 2017; 24. [Google Scholar]
- UNISDR. Chart of the Sendai Framework for Disaster Risk Reduction. 2015. Available online: https://www.unisdr.org/we/coordinate/sendai-framework (accessed on 12 December 2020).
- Brown, C.; Milke, M.; Seville, E. Disaster waste management: A review article. Waste Manag. 2011, 31, 1085–1098. [Google Scholar] [CrossRef] [PubMed]
- Pérez-Campos, X. UNAM Experts Call to Be Alert to Possible Aftershocks of September 7, 2017 (in Spanish). General Direction of Social Communication; UNAM: Mexico City, Mexico, 2017. [Google Scholar]
- UNOCHA. México: Earthquake 8.2 Degrees Ritcher Situation Report No. 01 of the Office of the Resident Coordinator. National Adviser in Response to OCHA Disasters in México; UNOCHA: New York, NY, USA; Istanbul, Turkey, 2017. [Google Scholar]
- CRED. EM-DAT, the International Disasters Database, Brussels, Centre for Research on the Epidemiology of Disasters. 2019. Available online: https://www.emdat.be (accessed on 7 May 2019).
- PAHO-WHO. Earthquake Mexico–Situation Analysis; PAHO-WHO: Washington, DC, USA, 2017; Available online: https://www.paho.org/disasters/index.php?option=com_docman&view=download&category_slug=mexico-earthquake-september-2017-1232&alias=2544-paho-who-situation-report-mexico-earthquake-26-september-2017-544&Itemid=1179&lang=en (accessed on 16 December 2020).
- Puente, L.F. Total Update 369 Deceased by Earthquake 19/09/17 (in Spanish); Twitter: San Francisco, CA, USA, 2017. [Google Scholar]
- SEDUVI. Census of Affected Properties; Ministry of Human Development and Housing: México City, México, 2018; (In Spanish). Available online: https://www.plataforma.cdmx.gob.mx/storage/app/archivos/paginaid-5/catid-147/135debd4837026bf06c7bfc5d1e0c6a31611af1d.pdf (accessed on 20 December 2020).
- Government of Mexico City. Results of the census and of the validation of the Commission for the Reconstruction of buildings damaged in the last earthquake of September 19, 2017; Commission for Reconstruction: México City, México, 2019; (In Spanish). Available online: https://reconstruccion.cdmx.gob.mx/censo (accessed on 16 January 2021).
- Rebuilding Commission. List of Companies for the Rehabilitation and Reconstruction of Buildings in the CDMX (in Spanish). 2019. Available online: https://www.plataforma.cdmx.gob.mx/ (accessed on 16 November 2020).
- SMIE. Rules for the Seismic Rehabilitation of Concrete Buildings Damaged by the September 19 Earthquake, 2017. 2017. Available online: http://www.smie.org.mx/layout/reglamentos-construccion/ciudad-de-mexico-standards-rehabilitation-seismic-buildings-damaged-2017.pdf (accessed on 20 December 2020).
- Perló-Cohen, M. Rebuilding Commission Workgroup experiences after 2017 earthquake. In Proceedings of the Earthquakes, Disasters and Reconstruction Seminar, Mexico City, México, 19 September 2019. [Google Scholar]
- Marchesini, G.; Beraud, H.; Barroca, B. Quantification of disaster waste: Review of the available methods. Int. J. Disaster Risk Reduct. 2021, 53, 1–13. [Google Scholar] [CrossRef]
- Dugar, N.; Karajit, S.; Khatiwada, N.; Sharya, S.; Guimire, A. Post disaster waste management: Lessons learnt from 2015 Nepal earthquake. In Proceedings of the Global Waste Management Conference, Bangkok, Thailand, 1–2 August 2017. [Google Scholar] [CrossRef]
- Tabata, T.; Zhang, O.; Yamanaka, Y.; Tsai, P. Estimating potential disaster waste generation for pre-disaster waste management. Clean Technol. Environ. Policy 2016, 18, 1735–1744. [Google Scholar] [CrossRef]
- INEGI. National Household Income and Expenditure Survey (in Spanish). 2016. Available online: https://www.inegi.org.mx/programas/enigh/nc/2016 (accessed on 15 May 2019).
- INEGI. Subjective Welfare in Mexico. Expanded BIARE Module (in Spanish). 2014. Available online: https://www.inegi.org.mx/investigacion/bienestar/ampliado/default.html (accessed on 22 December 2020).
- PROFECO. Purchase compass 2017 (in Spanish). 2017. Available online: https://www.gob.mx/profeco/documentos/brujula-de-compra-93655?state=published (accessed on 26 December 2020).
- SEDEMA. México City, Solid Waste Inventory (in Spanish). 2018. Available online: https://www.sedema.cdmx.gob.mx/storage/app/media/IRS_2017_FINAL_BAJA.pdf (accessed on 15 May 2019).
- Wilson, D.C.; Velis, C.; Cheeseman, C. Role of informal sector recycling in waste management in developing countries. Habitat. Int. 2006, 30, 797–808. [Google Scholar] [CrossRef]
- JSMCWM. Strategy of Separation and Treatment of Disaster Waste. Focusing on the Great East Japan Earthquake 2011. 2012. Available online: http://eprc.kyoto-u.ac.jp/saigai (accessed on 18 December 2020).
- UNOCHA. Disaster Waste Management Guidelines, 2nd ed.; UNOCHA: New York, NY, USA; Istanbul, Turkey, 2011. [Google Scholar]
- AGU. Report of the Demolition, Haul and Final Disposal Plans Generated by the 2017 Earthquake in México City; AGU: Washington, DC, USA, 2018. [Google Scholar]
- IRIS. IRIS Earthquake Browser (IEB); Incorporated Research Institutions for Seismology: Washington, DC, USA, 2020; Available online: http://ds.iris.edu/ieb/index.html?format=text&nodata=404&starttime=1970-01-01&endtime=2025-01-01&minmag=7.3&maxmag=16&orderby=mag-desc&src=iris&limit=200&maxlat=88.02&minlat=-81.55&maxlon=180.00&minlon=-180.00&zm=1&mt=ter (accessed on 14 December 2020).
- California Government. Integrated Waste Management Disaster Plan: Guidance for Local Government on Disaster Debris Management; California Government: Sacramento, CA, USA, 1997.
- Reinhart, D.R.; McCreanor, P.T. Disaster Debris Management—Planning Tools; Final Report; US Environmental Protection Agency: Orlando, FL, USA, 1999. [Google Scholar]
- USEPA. Planning for Natural Disaster Debris. 2008. Available online: https://www.epa.gov/sites/production/files/2015-08/documents/pndd.pdf (accessed on 20 January 2021).
- Haruo, H.; Katsumi, T. Generation and Management of Disaster Waste. Soils Found. 1996, 36, 349–358. [Google Scholar]
- Eerland, D.W. Experience with the Construction and Demolition Waste Recycling in the Netherlands—Its Application to Earthquake Waste Recycling in Kobe; International Symposium on Earthquake Waste (IETC): Osaka, Japan, 1995. [Google Scholar]
- Baycan, F. Emergency Planning for Disaster Waste: A Proposal Based on the Experience of the Marmara Earthquake in Turkey. In Proceedings of the International Conference and Student Competition on post-disaster reconstruction “Planning for reconstruction”, Coventry, UK, 22–23 April 2004; pp. 1361–1375. [Google Scholar]
- Benouar, D. Integrated disaster management of the Algiers-Boumerdes (Algeria) Earthquake of 21 may 2003. In Proceedings of the International Disaster and Risk Conference (IDRC), Chengdu, China, 13–15 July 2009; pp. 13–15. [Google Scholar]
- Memon, M.A. Disaster waste recovery and utilization in developing countries-Learning from earthquakes in Nepal. In Proceedings of the 15th Asian Regional Conference on Soil Mechanics and Geotechnical Engineering, ARC 2015: New Innovations and Sustainability, Fukuoka, Japan, 9–13 November 2015; pp. 143–147. [Google Scholar] [CrossRef]
- SEMARNAT. Directory of Collection Centers for Materials from Waste in México 2010 (In Spanish). 2010. Available online: http://www.semarnat.gob.mx/archivosanteriores/transparencia/transparenciafocalizada/residuos/Documents/directorio_residuos.pdf (accessed on 2 January 2021).
- SEDEMA. Directory of Urban Waste Collection Centers in the CDMX (in Spanish). 2019. Available online: http://data.sedema.cdmx.gob.mx/nadf24/images/infografias/planes_de_manejo_autorizados.pdf (accessed on 20 December 2020).
- DOF. Prevention and control of diseases. Sanitary specifications for canine care centers; NOM-042-SSA2-2006 (In Spanish). Diario Oficial de la Federación. 6 November 2008. Available online: http://www.diariooficial.gob.mx/normasOficiales.php?codp=3529&view=si (accessed on 11 January 2021).
- Concretos Reciclados (in Spanish). Process and Facilities. 2019. Available online: http://www.concretosreciclados.com.mx (accessed on 15 May 2019).
- Specifications for Construction and Demolition Waste in the México City; NADF-007-RNAT-2013. Available online: https://data.consejeria.cdmx.gob.mx/portal_old/uploads/gacetas/474c43cf1c28f8f6f69aa7a3452614f8.pdf (accessed on 17 December 2020).
- CMIC. Construction and Demolition Waste Management Plan; Mexican Chamber of Construction Industry: México City, México, 2014; (In Spanish). Available online: https://www.cmic.org.mx/comisiones/Sectoriales/medioambiente/Flayer/PMRCDCompleto.pdf (accessed on 8 October 2019).
- Al-Zahraa, F.I.; El-Mihilmy, M.T.; Bahaa, T.M. Flexural strength of concrete beams with recycled concrete aggregates. J. Eng. Appl. Sci. 2010, 57, 355–375. [Google Scholar]
- Hoffmann, C.; Schubert, S.; Leemann, A.; Motavalli, M. Recycled concrete and mixed rubble as aggregates: Influence of variations in composition on the concrete properties and their use as structural material. Constr. Build. Mater. 2012, 35, 701–709. [Google Scholar] [CrossRef]
- Wagih, A.M.; El-Karmoty, H.Z.; Ebid, M.; Okba, S.H. Recycled construction and demolition concrete waste as aggregate for structural concrete. HBRC J. 2013, 9, 193–200. [Google Scholar] [CrossRef]
- Hasan, A.; Kibria, M.G.; Hasan, F.M.M. Effects of incorporating recycled brick and stone aggregate as replacement of natural stone aggregate in concrete. Int. J. Eng. Technol. Innov. 2019, 9, 38–48. [Google Scholar]
- Shayan, A.; Xu, A. Performance and Properties of Structural Concrete made with Recycled Concrete Aggregate. ACI Mater. J. 2003, 100, 371–380. [Google Scholar]
- Karunasena, G.; Amaratunga, D.; Haigh, R.; Lill, I. Post disaster waste management strategies in developing countries: Case of Sri Lanka. Int. J. Strateg. Manag. 2009, 13, 171–190. [Google Scholar] [CrossRef]
- SEDEMA. Days Collecting Electronic and Electrical Waste. (In Spanish). 2019. Available online: http://data.sedema.cdmx.gob.mx/reciclatron/index.html#.Xbcq-NWjk2x (accessed on 15 November 2020).
- Environmental Protection—Environmental Health—Biological—infectious hazardous wastes—Classification; NOM-087-SEMARNAT-SSA1-2002. Available online: http://dof.gob.mx/nota_detalle.php?codigo=704675&fecha=17/02/2003 (accessed on 12 October 2020).
- DOF. General Law of Ecological Equilibrium and Environmental Protection (LGEEPA, acronym in Spanish). Diario Oficial de la Federación 1988, 63, 479–493. [Google Scholar]
- Anglés, M.; Rovalo, M. The Oxford Handbook of Comparative Environmental Law; Lee, J.E., Viñuales, E., Eds.; Oxford University Press: Oxford, UK, 2019. [Google Scholar]
- DOF. General law for the prevention and integral management of waste (LGPGIR, acronym in Spanish 1988). Available online: http://www.diputados.gob.mx/LeyesBiblio/pdf/263_180121.pdf (accessed on 22 February 2021).
- DOF. Criteria for the classification of wastes requiring special handling and determines which wastes are subject to a handling plan; the list of these types of waste, the procedure. 2013. Available online: http://www.dof.gob.mx/nota_detalle.php?codigo=5286505&fecha=01/02/2013#:~:text=NORMA%20Oficial%20Mexicana%20NOM%2D161,elementos%20y%20procedimientos%20para%20la (accessed on 17 September 2020).
- SEMARNAT. Criteria for the Management of Construction and Demolition Waste; Mexican Ministry of Environment and Natural Resources (SEMARNAT, acronym in Spanish): México City, México, 2017. Available online: https://www.gob.mx/cms/uploads/attachment/file/259191/Criterios_RIC_Sismo_19_septiembre.pdf (accessed on 11 September 2020).
- SEMARNAT. National Program for the Prevention and Integral Management of Waste 2009–2012 (in Spanish). 2009. Available online: https://www.gob.mx/cms/uploads/attachment/file/187438/pnpgir_2009-2012.pdf (accessed on 15 October 2020).
- Habib, M.S.; Sarkar, B. An integrated location-allocation model for temporary disaster debris management under an uncertain environment. Sustainability 2017, 9, 716. [Google Scholar] [CrossRef]
- Kawamoto, K.; Kim, K. Efficiencies of bonding, bridging and linking social capital: Cleaning up after disasters in Japan. Int. J. Disaster Risk Reduct. 2019, 33, 64–73. [Google Scholar] [CrossRef]
- Chávez, R.; Bojórquez, E. Seismic hazard maps based on the intensity measure I Np. KSCE J. Civ. Eng. 2018, 22, 247–256. [Google Scholar] [CrossRef]
- PAHO. Solid Waste Management in Disaster Situations; PAHO: Washington, DC, USA, 2003. (In Spanish) [Google Scholar]
- Al-Nammari, F.; Alzaghal, M. Towards local disaster risk reduction in developing countries: Challenges from Jordan. Int. J. Disaster Risk Reduct. 2015, 12, 34–41. [Google Scholar] [CrossRef]




| Metals | Masonry | Agglomerate |
|---|---|---|
| 271.32 m3 | 10,224.48 m3 | 214.2 m3 |
![]() | ![]() | ![]() |
| Plastic | Glass | Soil |
| 305 m3 | 14.28 m3 | 3699.79 m3 |
![]() | ![]() | ![]() |
| Classifications | Household Items |
|---|---|
| Domestic goods | (1) Refrigerator, (1) stove, (1) microwave oven, (1) washing machine, (1) iron, (1) blender |
| Furniture | (1) Table (1) kitchen cupboard, (3) sofa, (1) desk, (6) chairs |
| Leisure goods | (1) Television or display screen, (1) printer |
| Technology availability | (1) Desktop computer, (1) laptop |
| Animal companion | 1.52 Animal companion per dwellin 1 |
| Household Items | Mass (kg) | Volume (m3) | ||
|---|---|---|---|---|
| µ | σ | µ | σ | |
| White goods appliances | ||||
| Refrigerator | 60.5 | 2.9 | 1.22 | 0.09 |
| Stove | 41.2 | 1.3 | 0.33 | 0.04 |
| Microwave oven | 7.6 | 0.9 | 0.06 | 0.003 |
| Washing machine | 92.5 | 1.5 | 0.69 | 0.09 |
| Iron | 1.59 | 0.3 | 0.003 | 0.0006 |
| Blender | 1.138 | 0.07 | 0.0046 | 0.0005 |
| Electronic waste | ||||
| Television or display screen | 10.3 | 0.9 | 0.067 | 0.007 |
| Printer | 2.33 | 0.36 | 0.047 | 0.008 |
| Laptop | 1.5 | 0.3 | 0.029 | 0.005 |
| Desktop computer | 13.2 | 0.8 | 0.34 | 0.01 |
| Wood and textile furniture | ||||
| Table | 19.4 | 0.8 | 0.918 | 0.08 |
| Kitchen cupboard | 102.2 | 4.6 | 1.296 | 0.4 |
| Sofa | 34.6 | 5.8 | 3.4 | 0.5 |
| Desk | 22.4 | 1.3 | 1.1 | 0.5 |
| Chairs | 3.5 | 0.4 | 0.22 | 0.03 |
| 1 Animal companion | 10.2 | 5.6 | 0.45 | 0.29 |
| Total per each dwelling | 424.16 | 10.17 | ||
| Earthquakes | Magnitude | Waste Generation Estimation | References |
|---|---|---|---|
| Friuli Earthquake, Italy. 1976 | 6.1 | Not included | [6] |
| Humboldt County Earthquake, USA. 1992. | 7.2 | Not included | [31] in [32] |
| Los Angeles, CA: The Northridge Earthquake, USA. 1994. | 6.7 | More than 2 million tons, 114,000 structures were damaged. | [33] |
| Hyogoken-Nambu, Japan Earthquake. 1995. | 7.2 | 20 million tons of debris. Approximately 200,000 public and private buildings collapsed. | [34] in [32] |
| Great Hanshin-Awaji Earthquake, Kobe, Japan. 1995. | 7.2 | Not included | [35] |
| Marmara Earthquake, Turkey. 1999. | 7.4 | Not included | [36] |
| Algiers-Boumerdes, Earthquake, Algeria. 2003. | 6.8 | Not included | [37] |
| L’Aquila Earthquake, Italy. 2009. | 6.3 | Not included | [6] |
| Canterbury Earthquakes, New Zealand. 2010 and 2011. | 6.1 | Not included | [5] |
| Great East Japan Earthquake. 2011. | 9.1 | This strategy mentioned that waste generation is calculated by multiplying waste generation consumption rate with the number of estimated damaged buildings and households. | [27] |
| Emilia Rogmana Earthquake, Italy. 2012. | 6 | Not included | [6] |
| Nepal Earthquake, Nepal. 2015. | 7.8 | Not included | [20,38] |
| Earthquake Waste | Quantity | Interview Results | ||||
|---|---|---|---|---|---|---|
| Weight (ton) | Total Enterprises | Sample | Did Not Answer | Answered | Reception Capacity of Recycling Companies f | |
| Rubble | 344,211.3 | 1 d | 1 (100%) | 0 | 1 | 100% |
| Metals (from white goods and refrigerators) | 28,286 a | 296 | 286 (97%) | 227 | 59 | 5900% |
| Refrigerators | 7381 | 6 b | 6 (100%) | 3 | 3 | 300% |
| Electronic waste | 3334.2 c | 94 | 11 (11.7%) | 9 | 2 | 200% |
| Animal carcasses | 1891.5 | 86 e | 3(9.3%) | 0 | 3 | 300% |
Publisher’s Note: MDPI stays neutral with regard to jurisdictional claims in published maps and institutional affiliations. |
© 2021 by the authors. Licensee MDPI, Basel, Switzerland. This article is an open access article distributed under the terms and conditions of the Creative Commons Attribution (CC BY) license (http://creativecommons.org/licenses/by/4.0/).
Share and Cite
Hernández-Padilla, F.; Anglés, M. Earthquake Waste Management, Is It Possible in Developing Countries? Case Study: 2017 Mexico City Seism. Sustainability 2021, 13, 2431. https://doi.org/10.3390/su13052431
Hernández-Padilla F, Anglés M. Earthquake Waste Management, Is It Possible in Developing Countries? Case Study: 2017 Mexico City Seism. Sustainability. 2021; 13(5):2431. https://doi.org/10.3390/su13052431
Chicago/Turabian StyleHernández-Padilla, Flor, and Marisol Anglés. 2021. "Earthquake Waste Management, Is It Possible in Developing Countries? Case Study: 2017 Mexico City Seism" Sustainability 13, no. 5: 2431. https://doi.org/10.3390/su13052431
APA StyleHernández-Padilla, F., & Anglés, M. (2021). Earthquake Waste Management, Is It Possible in Developing Countries? Case Study: 2017 Mexico City Seism. Sustainability, 13(5), 2431. https://doi.org/10.3390/su13052431






