COVID-19 and Higher Education: First-Year Students’ Expectations toward Distance Learning
Abstract
1. Introduction
1.1. Teaching Policies during the Pandemic in Selected Countries Worldwide
1.2. Teaching Policy in Poland—Pandemic Experience
2. Literature Review
3. Materials and Methods
3.1. Hypotheses Development
3.1.1. Experience (XP)
3.1.2. Subjective Norms (SN)
3.1.3. Enjoyment (ENJ)
3.1.4. Computer Anxiety (CA)
3.1.5. Self-Efficacy (SE)
3.1.6. Perceived Usefulness (PU)
3.1.7. Perceived Ease of Use (PEOU)
3.1.8. Attitude toward Using (ATU)
3.1.9. Intention to Use (ITU)
3.1.10. Actual Use (AU)
3.2. Methodology
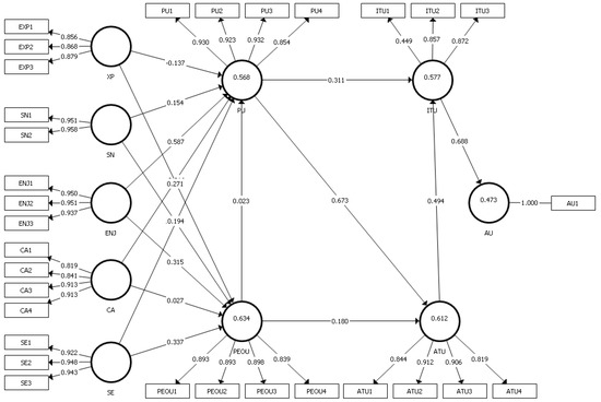
4. Results
5. Discussion
5.1. Contributions
5.2. Practical Implications
5.3. Limitations and Further Research Work
- By measuring the results of this particular study with another student group of the same university, but of a higher year, it will be possible to verify discrepancies in expectations of both of these groups.
- By comparing, using the same questionnaire, the expectations of first-year students next year it will be possible to determine if the online education conducted on a high school level, which lasted longer than in the case of interviewed students, can be a factor influencing their expectations toward distance learning provided by the university.
- By conducting research correlating with the field of study chosen by the interviewed students with their expectations toward online education provided by the university––because among fields of study offered only by the University of Economics in Katowice, where the presented research took place, there are not only those related to economics but also such related to social sciences––the proposed research may point out the differences in expectation corresponding to the students’ field of study.
- Conduct similar research on a larger scale involving a larger group of Polish universities.
Author Contributions
Funding
Ethical Approval
Institutional Review Board Statement
Informed Consent Statement
Conflicts of Interest
References
- Strzelecki, A.; Azevedo, A.; Albuquerque, A. Correlation between the Spread of COVID-19 and the Interest in Personal Protective Measures in Poland and Portugal. Healthcare 2020, 8, 203. [Google Scholar] [CrossRef]
- Staszkiewicz, P.; Chomiak-Orsa, I.; Staszkiewicz, I. Dynamics of the COVID-19 contagion and mortality: Country factors, social media, and market response evidence from a global panel analysis. IEEE Access 2020, 8, 106009–106022. [Google Scholar] [CrossRef]
- Pagach, D.; Wieczorek-Kosmala, M. The Challenges and Opportunities for ERM Post-COVID-19: Agendas for Future Research. J. Risk Financ. Manag. 2020, 13, 323. [Google Scholar] [CrossRef]
- Kerres, M. Against all odds: Education in Germany coping with COVID-19. Postdigital Sci. Educ. 2020, 2, 1–5. [Google Scholar] [CrossRef]
- Küsel, J.; Martin, F.; Markic, S. University students’ readiness for using digital media and online learning—comparison between Germany and the USA. Educ. Sci. 2020, 10, 313. [Google Scholar] [CrossRef]
- Zhang, W.; Wang, Y.; Yang, L.; Wang, C. Suspending classes without stopping learning: China’s education emergency management policy in the COVID-19 outbreak. J. Risk Financ. Manag. 2020, 13, 55. [Google Scholar] [CrossRef]
- Yang, R. China’s higher education during the COVID-19 pandemic: Some preliminary observations. High. Educ. Res. Dev. 2020, 39, 1317–1321. [Google Scholar] [CrossRef]
- Bao, W. COVID-19 and online teaching in higher education: A case study of Peking University. Hum. Behav. Emerg. Technol. 2020, 2, 113–115. [Google Scholar] [CrossRef]
- Pho, D.-H.; Nguyen, X.-A.; Luong, D.-H.; Nguyen, H.-T.; Vu, T.-P.-T.; Nguyen, T.-T.-T. Data on Vietnamese students’ acceptance of using VCTs for distance learning during the COVID-19 pandemic. Data 2020, 5, 83. [Google Scholar] [CrossRef]
- Pham, H.-H.; Ho, T.-T.-H. Toward a ‘new normal’ with e-learning in Vietnamese higher education during the post COVID-19 pandemic. High. Educ. Res. Dev. 2020, 39, 1327–1331. [Google Scholar] [CrossRef]
- Aucejo, E.M.; French, J.; Ugalde Araya, M.P.; Zafar, B. The impact of COVID-19 on student experiences and expectations: Evidence from a survey. J. Public Econ. 2020, 191, 104271. [Google Scholar] [CrossRef]
- de Boer, H. COVID-19 in Dutch higher education. Stud. High. Educ. 2021, 46, 96–106. [Google Scholar] [CrossRef]
- Nalaskowski, F. Indoor education in Poland during the Covid-19. In Proceedings of the DIALOGO-CONF 2020, Constanța, Romania, 3–12 November 2020; Volume 6, pp. 57–62. [Google Scholar]
- Parczewska, T. Difficult situations and ways of coping with them in the experiences of parents homeschooling their children during the COVID-19 pandemic in Poland. Educ. 3-13 2020, 1–12. [Google Scholar] [CrossRef]
- Debowska, A.; Horeczy, B.; Boduszek, D.; Dolinski, D. A repeated cross-sectional survey assessing university students’ stress, depression, anxiety, and suicidality in the early stages of the COVID-19 pandemic in Poland. Psychol. Med. 2020, 1–4. [Google Scholar] [CrossRef]
- Rizun, M.; Strzelecki, A. Students’ acceptance of the COVID-19 impact on shifting higher education to distance learning in Poland. Int. J. Environ. Res. Public Health 2020, 17, 6468. [Google Scholar] [CrossRef]
- Crawford, J.; Butler-Henderson, K.; Rudolph, J.; Malkawi, B.; Glowatz, M.; Burton, R.; Magni, P.A.; Lam, S. COVID-19: 20 countries’ higher education intra-period digital pedagogy responses. J. Appl. Learn. Teach. 2020, 3, 9–28. [Google Scholar] [CrossRef]
- Aristovnik, A.; Keržič, D.; Ravšelj, D.; Tomaževič, N.; Umek, L. Impacts of the COVID-19 pandemic on life of higher education students: A global perspective. Sustainability 2020, 12, 8438. [Google Scholar] [CrossRef]
- Wu, S.-J.; Chang, D.-F.; Sun, F.-R. Exploring college student’s perspectives on global mobility during the COVID-19 pandemic recovery. Educ. Sci. 2020, 10, 218. [Google Scholar] [CrossRef]
- Tanveer, M.; Bhaumik, A.; Hassan, S.; Ul Haq, I. Covid-19 pandemic, outbreak educational sector and students online learning in Saudi Arabia. J. Entrep. Educ. 2020, 23, 23. [Google Scholar]
- Mok, K.H.; Xiong, W.; Ke, G.; Cheung, J.O.W. Impact of COVID-19 pandemic on international higher education and student mobility: Student perspectives from mainland China and Hong Kong. Int. J. Educ. Res. 2021, 105, 101718. [Google Scholar] [CrossRef]
- Young, S.; Young, H.; Cartwright, A. Does lecture format matter? Exploring student preferences in higher education. J. Perspect. Appl. Acad. Pract. 2020, 8, 30–40. [Google Scholar] [CrossRef]
- Barada, V.; Doolan, K.; Burić, I.; Krolo, K.; Tonković, Ž. Student Life during the COVID-19 Pandemic Lockdown: Europe-Wide Insights. Available online: http://www.ehea.info/Upload/BFUG_DE_UK_73_11_6_students_Covid_19_survey_results.pdf (accessed on 5 December 2020).
- Marek, M.W.; Chew, C.S.; Wu, W.V. Teacher experiences in converting classes to distance learning in the COVID-19 pandemic. Int. J. Distance Educ. Technol. 2021, 19, 89–109. [Google Scholar] [CrossRef]
- Almazova, N.; Krylova, E.; Rubtsova, A.; Odinokaya, M. Challenges and opportunities for russian higher education amid COVID-19: Teachers’ perspective. Educ. Sci. 2020, 10, 368. [Google Scholar] [CrossRef]
- Nash, M.; Churchill, B. Caring during COVID-19: A gendered analysis of Australian university responses to managing remote working and caring responsibilities. Gender Work Organ. 2020, 27, 1–14. [Google Scholar] [CrossRef]
- Kruszewska, A.; Nazaruk, S.; Szewczyk, K. Polish teachers of early education in the face of distance learning during the COVID-19 pandemic—The difficulties experienced and suggestions for the future. Educ. 3-13 2020, 1–12. [Google Scholar] [CrossRef]
- Pérez-Jorge, D.; Rodríguez-Jiménez, M.d.C.; Ariño-Mateo, E.; Barragán-Medero, F. The effect of COVID-19 in university tutoring models. Sustainability 2020, 12, 8631. [Google Scholar] [CrossRef]
- Gamage, K.A.A.; Pradeep, R.G.G.R.; Najdanovic-Visak, V.; Gunawardhana, N. Academic standards and quality assurance: The impact of COVID-19 on university degree programs. Sustainability 2020, 12, 10032. [Google Scholar] [CrossRef]
- Bretag, T. Defining academic integrity: International perspectives—Introduction. In Handbook of Academic Integrity; Springer: Singapore, 2016; pp. 3–5. [Google Scholar]
- ‘Teddi’ Fishman, T. Academic integrity as an educational concept, concern, and movement in US institutions of higher learning. In Handbook of Academic Integrity; Springer: Singapore, 2016; pp. 7–21. [Google Scholar]
- König, J.; Jäger-Biela, D.J.; Glutsch, N. Adapting to online teaching during COVID-19 school closure: Teacher education and teacher competence effects among early career teachers in Germany. Eur. J. Teach. Educ. 2020, 43, 608–622. [Google Scholar] [CrossRef]
- Oerther, D.B.; Peters, C.A. Think-Pair-Listen in the online COVID-19 classroom. Environ. Eng. Sci. 2020, 37, 647–648. [Google Scholar] [CrossRef]
- Watermeyer, R.; Crick, T.; Knight, C.; Goodall, J. COVID-19 and digital disruption in UK universities: Afflictions and affordances of emergency online migration. High. Educ. 2020, 81, 1–19. [Google Scholar] [CrossRef]
- Nuere, S.; de Miguel, L. The digital/technological connection with COVID-19: An unprecedented challenge in university teaching. Technol. Knowl. Learn. 2020. [Google Scholar] [CrossRef]
- Hash, P.M. Remote learning in school bands during the COVID-19 shutdown. J. Res. Music Educ. 2021, 68, 381–397. [Google Scholar] [CrossRef]
- Cervi, L.; Pérez Tornero, J.M.; Tejedor, S. The Challenge of Teaching Mobile Journalism through MOOCs: A Case Study. Sustainability 2020, 12, 5307. [Google Scholar] [CrossRef]
- Cervi, L.; Simelio, N.; Tejedor Calvo, S. Analysis of Journalism and Communication Studies in Europe’s Top Ranked Universities: Competencies, Aims and Courses. Journal. Pract. 2020, 1–21. [Google Scholar] [CrossRef]
- Islam, M.A.; Barna, S.D.; Raihan, H.; Khan, M.N.A.; Hossain, M.T. Depression and anxiety among university students during the COVID-19 pandemic in Bangladesh: A web-based cross-sectional survey. PLoS ONE 2020, 15, e0238162. [Google Scholar] [CrossRef]
- Asanov, I.; Flores, F.; McKenzie, D.; Mensmann, M.; Schulte, M. Remote-learning, time-use, and mental health of Ecuadorian high-school students during the COVID-19 quarantine. World Dev. 2021, 138, 105225. [Google Scholar] [CrossRef]
- Gamage, K.A.A.; Wijesuriya, D.I.; Ekanayake, S.Y.; Rennie, A.E.W.; Lambert, C.G.; Gunawardhana, N. Online delivery of teaching and laboratory practices: Continuity of university programmes during COVID-19 pandemic. Educ. Sci. 2020, 10, 291. [Google Scholar] [CrossRef]
- Raaper, R.; Brown, C. The Covid-19 pandemic and the dissolution of the university campus: Implications for student support practice. J. Prof. Cap. Community 2020, 5, 343–349. [Google Scholar] [CrossRef]
- Olmos-Gómez, M.D.C. Sex and careers of university students in educational practices as factors of individual differences in learning environment and psychological factors during COVID-19. Int. J. Environ. Res. Public Health 2020, 17, 5036. [Google Scholar] [CrossRef] [PubMed]
- Pasion, R.; Dias-Oliveira, E.; Camacho, A.; Morais, C.; Campos Franco, R. Impact of COVID-19 on undergraduate business students: A longitudinal study on academic motivation, engagement and attachment to university. Account. Res. J. 2020. ahead-of-print. [Google Scholar] [CrossRef]
- Davis, F.D. A Technology Acceptance Model for Empirically Testing New End-User Information Systems: Theory and Results; Massachusetts Institute of Technology: Cambridge, MA, USA, 1986. [Google Scholar]
- Masrom, M. Technology acceptance model and E-learning. In Proceedings of the 12th International Conference on Education, Bandar Seri Begawan, Brunei, 21–24 May 2007; pp. 21–24. [Google Scholar]
- Abdullah, F.; Ward, R. Developing a general extended technology acceptance model for e-learning (GETAMEL) by analysing commonly used external factors. Comput. Hum. Behav. 2016, 56, 238–256. [Google Scholar] [CrossRef]
- Lee, Y.-H.; Hsieh, Y.-C.; Chen, Y.-H. An investigation of employees’ use of e-learning systems: Applying the technology acceptance model. Behav. Inf. Technol. 2013, 32, 173–189. [Google Scholar] [CrossRef]
- De Smet, C.; Bourgonjon, J.; De Wever, B.; Schellens, T.; Valcke, M. Researching instructional use and the technology acceptation of learning management systems by secondary school teachers. Comput. Educ. 2012, 58, 688–696. [Google Scholar] [CrossRef]
- Ching-Ter, C.; Hajiyev, J.; Su, C.R. Examining the students’ behavioral intention to use e-learning in Azerbaijan? The general extended technology acceptance model for e-learning approach. Comput. Educ. 2017, 111, 128–143. [Google Scholar] [CrossRef]
- Agudo-Peregrina, Á.F.; Hernández-García, Á.; Pascual-Miguel, F.J. Behavioral intention, use behavior and the acceptance of electronic learning systems: Differences between higher education and lifelong learning. Comput. Hum. Behav. 2014, 34, 301–314. [Google Scholar] [CrossRef]
- Venkatesh, V.; Davis, F.D. A theoretical extension of the technology acceptance model: Four longitudinal field studies. Manag. Sci. 2000, 46, 186–204. [Google Scholar] [CrossRef]
- Hanif, A.; Jamal, F.Q.; Imran, M. Extending the technology acceptance model for use of e-learning systems by digital learners. IEEE Access 2018, 6, 73395–73404. [Google Scholar] [CrossRef]
- Al-Gahtani, S.S. Empirical investigation of e-learning acceptance and assimilation: A structural equation model. Appl. Comput. Inform. 2016, 12, 27–50. [Google Scholar] [CrossRef]
- Praveena, K.; Thomas, S. Continuance intention to use facebook: A study of perceived enjoyment and TAM. Bonfring Int. J. Ind. Eng. Manag. Sci. 2014, 4, 24–29. [Google Scholar] [CrossRef]
- Abdullah, F.; Ward, R.; Ahmed, E. Investigating the influence of the most commonly used external variables of TAM on students’ Perceived Ease of Use (PEOU) and Perceived Usefulness (PU) of e-portfolios. Comput. Hum. Behav. 2016, 63, 75–90. [Google Scholar] [CrossRef]
- Hajiyev, J. Assessing students’ attitude and intention to use m- learning in higher education. J. Contemp. Educ. Res. 2018, 2. [Google Scholar] [CrossRef]
- Downey, J.P.; Kher, H. A longitudinal examination of the effects of computer self-efficacy growth on performance during technology training. J. Inf. Technol. Educ. Res. 2015, 14, 91–111. [Google Scholar] [CrossRef]
- Liu, S.H.; Liao, H.L.; Pratt, J.A. Impact of media richness and flow on e-learning technology acceptance. Comput. Educ. 2009, 52, 599–607. [Google Scholar] [CrossRef]
- Esteban-Millat, I.; Martínez-López, F.J.; Pujol-Jover, M.; Gázquez-Abad, J.C.; Alegret, A. An extension of the technology acceptance model for online learning environments. Interact. Learn. Environ. 2018, 26, 895–910. [Google Scholar] [CrossRef]
- Salloum, S.A.; Qasim Mohammad Alhamad, A.; Al-Emran, M.; Abdel Monem, A.; Shaalan, K. Exploring students’ acceptance of e-learning through the development of a comprehensive technology acceptance model. IEEE Access 2019, 7, 128445–128462. [Google Scholar] [CrossRef]
- Sarstedt, M.; Ringle, C.M.; Hair, J.F. Partial Least Squares Structural Equation Modeling. In Handbook of Market Research; Springer International Publishing: Cham, Switzerland, 2017; pp. 1–40. ISBN 978-1-4522-1744-4. [Google Scholar]
- Hair, J.F.; Hult, G.T.M.; Ringle, C.; Sarstedt, M. A Primer on Partial Least Squares StructuralEquation Modeling (PLS-SEM), 2nd ed.; SAGE Publications, Inc.: Thousand Oaks, CA, USA, 2017; ISBN 9781483377445. [Google Scholar]
- Henseler, J.; Ringle, C.M.; Sarstedt, M. A new criterion for assessing discriminant validity in variance-based structural equation modeling. J. Acad. Mark. Sci. 2015, 43, 115–135. [Google Scholar] [CrossRef]
- Ringle, C.M.; Wende, S.; Becker, J.-M. SmartPLS 3; SmartPLS: Bönningstedt, Germany, 2015. [Google Scholar]
- Matthews, L. Applying Multigroup Analysis in PLS-SEM: A Step-by-Step Process. In Partial Least Squares Path Modeling; Springer International Publishing: Cham, Switzerland, 2017; pp. 219–243. ISBN 9783319640693. [Google Scholar]
- Chen, T.; Peng, L.; Yin, X.; Rong, J.; Yang, J.; Cong, G. Analysis of user satisfaction with online education platforms in China during the COVID-19 pandemic. Healthcare 2020, 8, 200. [Google Scholar] [CrossRef] [PubMed]
- Adedoyin, O.B.; Soykan, E. Covid-19 pandemic and online learning: The challenges and opportunities. Interact. Learn. Environ. 2020, 1–13. [Google Scholar] [CrossRef]
- Almaiah, M.A.; Al-Khasawneh, A.; Althunibat, A. Exploring the critical challenges and factors influencing the E-learning system usage during COVID-19 pandemic. Educ. Inf. Technol. 2020, 25, 5261–5280. [Google Scholar] [CrossRef] [PubMed]
- Patricia Aguilera-Hermida, A. College students’ use and acceptance of emergency online learning due to COVID-19. Int. J. Educ. Res. Open 2020, 1, 100011. [Google Scholar] [CrossRef]
- Siron, Y.; Wibowo, A.; Narmaditya, B.S. Factors affecting the adoption of e-learning in Indonesia: Lesson from Covid-19. J. Technol. Sci. Educ. 2020, 10, 282. [Google Scholar] [CrossRef]
- Bhagat, S.; Kim, D.J. Higher education amidst COVID-19: Challenges and silver lining. Inf. Syst. Manag. 2020, 37, 366–371. [Google Scholar] [CrossRef]
- Alqahtani, A.Y.; Rajkhan, A.A. E-learning critical success factors during the COVID-19 pandemic: A comprehensive analysis of e-learning managerial perspectives. Educ. Sci. 2020, 10, 216. [Google Scholar] [CrossRef]


| Sex | N | % |
|---|---|---|
| Woman | 372 | 55.5% |
| Man | 596 | 44.5% |
| Subject/Field of study | ||
| Computer Science and Econometrics | 35 | 5.2% |
| Economic Analysis | 18 | 2.7% |
| Economics | 73 | 10.9% |
| Economy and Public Management | 13 | 1.9% |
| Entrepreneurship and Finance | 31 | 4.6% |
| Finance and Accounting | 173 | 25.8% |
| Finance and Management in Healthcare | 15 | 2.2% |
| Informatics | 41 | 6.1% |
| International Business | 35 | 5.2% |
| International Economic Relations | 35 | 5.2% |
| Journalism and Social Communication | 20 | 3.0% |
| Logistics | 41 | 6.1% |
| Logistics in Business | 33 | 4.9% |
| Management | 52 | 7.8% |
| Managerial Finances | 25 | 3.7% |
| Spatial Planning | 21 | 3.1% |
| Tourism Economy | 9 | 1.3% |
| Latent Variable | Indicators | Convergent Validity | Internal Consistency Reliability | ||||
|---|---|---|---|---|---|---|---|
| Loadings | Reliability | AVE | Composite Reliability ρc | Reliability ρA (rho_A) | Cronbach’s Alpha | ||
| >0.70 | >0.50 | >0.50 | >0.70 | >0.70 | 0.70–0.95 | ||
| ATU | ATT1 | 0.844 | 0.712 | 0.759 | 0.926 | 0.909 | 0.894 |
| ATT2 | 0.912 | 0.832 | |||||
| ATT3 | 0.906 | 0.821 | |||||
| ATT4 | 0.819 | 0.671 | |||||
| CA | CA1 | 0.819 | 0.671 | 0.761 | 0.927 | 0.911 | 0.896 |
| CA2 | 0.841 | 0.707 | |||||
| CA3 | 0.913 | 0.834 | |||||
| CA4 | 0.913 | 0.834 | |||||
| ENJ | ENJ1 | 0.950 | 0.903 | 0.895 | 0.962 | 0.942 | 0.941 |
| ENJ2 | 0.951 | 0.904 | |||||
| ENJ3 | 0.937 | 0.878 | |||||
| ITU | ITU1 | 0.449 | 0.202 | 0.565 | 0.784 | 0.750 | 0.624 |
| ITU2 | 0.857 | 0.734 | |||||
| ITU3 | 0.872 | 0.760 | |||||
| PEOU | PEOU1 | 0.893 | 0.797 | 0.776 | 0.933 | 0.904 | 0.904 |
| PEOU2 | 0.893 | 0.797 | |||||
| PEOU3 | 0.898 | 0.806 | |||||
| PEOU4 | 0.839 | 0.704 | |||||
| PU | PU1 | 0.930 | 0.865 | 0.829 | 0.951 | 0.931 | 0.931 |
| PU2 | 0.923 | 0.852 | |||||
| PU3 | 0.932 | 0.869 | |||||
| PU4 | 0.854 | 0.729 | |||||
| SE | SE1 | 0.922 | 0.850 | 0.879 | 0.956 | 0.935 | 0.931 |
| SE2 | 0.948 | 0.899 | |||||
| SE3 | 0.943 | 0.889 | |||||
| SN | SN1 | 0.951 | 0.904 | 0.911 | 0.953 | 0.906 | 0.902 |
| SN2 | 0.958 | 0.918 | |||||
| XP | XP1 | 0.856 | 0.733 | 0.753 | 0.901 | 0.902 | 0.843 |
| XP2 | 0.868 | 0.753 | |||||
| XP3 | 0.879 | 0.773 | |||||
| XP | SN | SE | PU | PEOU | ITU | ENJ | CA | AU | |
|---|---|---|---|---|---|---|---|---|---|
| SN | 0.333 | ||||||||
| SE | 0.608 | 0.408 | |||||||
| PU | 0.418 | 0.554 | 0.609 | ||||||
| PEOU | 0.727 | 0.383 | 0.757 | 0.566 | |||||
| ITU | 0.540 | 0.672 | 0.605 | 0.799 | 0.639 | ||||
| ENJ | 0.672 | 0.588 | 0.699 | 0.770 | 0.753 | 0.857 | |||
| CA | 0.733 | 0.073 | 0.461 | 0.213 | 0.488 | 0.224 | 0.361 | ||
| AU | 0.381 | 0.537 | 0.448 | 0.531 | 0.438 | 0.827 | 0.546 | 0.209 | |
| ATU | 0.457 | 0.594 | 0.606 | 0.831 | 0.581 | 0.872 | 0.837 | 0.294 | 0.560 |
| Hypothesis | Coefficient | T-Statistics | Confidence Interval | f2 Effect Size | Significant (p < 0.05)? |
|---|---|---|---|---|---|
| H1 | −0.137 | 3.196 | (0.221, −0.053) | 0.016 | Yes |
| H2 | 0.271 | 6.159 | (0.185, 0.357) | 0.080 | Yes |
| H3 | 0.154 | 4.417 | (0.085, 0.220) | 0.037 | Yes |
| H4 | −0.037 | 1.228 | (−0.095, 0.022) | 0.003 | No |
| H5 | 0.587 | 13.385 | (0.498, 0.673) | 0.282 | Yes |
| H6 | 0.315 | 6.851 | (0.224, 0.402) | 0.106 | Yes |
| H7 | −0.016 | 0.483 | (−0.081, 0.050) | 0.000 | No |
| H8 | 0.027 | 0.782 | (−0.039, 0.095) | 0.001 | No |
| H9 | 0.194 | 4.540 | (0.109, 0.279) | 0.038 | Yes |
| H10 | 0.337 | 9.351 | (0.266, 0.408) | 0.158 | Yes |
| H11 | 0.673 | 25.379 | (0.622, 0.725) | 0.852 | Yes |
| H12 | 0.311 | 6.901 | (0.221, 0.399) | 0.094 | Yes |
| H13 | 0.023 | 0.498 | (−0.069, 0.115) | 0.000 | No |
| H14 | 0.180 | 5.881 | (0.120, 0.238) | 0.061 | Yes |
| H15 | 0.494 | 11.418 | (0.408, 0.578) | 0.238 | Yes |
| H16 | 0.688 | 28.160 | (0.638, 0.733) | 0.898 | Yes |
Publisher’s Note: MDPI stays neutral with regard to jurisdictional claims in published maps and institutional affiliations. |
© 2021 by the authors. Licensee MDPI, Basel, Switzerland. This article is an open access article distributed under the terms and conditions of the Creative Commons Attribution (CC BY) license (http://creativecommons.org/licenses/by/4.0/).
Share and Cite
Cicha, K.; Rizun, M.; Rutecka, P.; Strzelecki, A. COVID-19 and Higher Education: First-Year Students’ Expectations toward Distance Learning. Sustainability 2021, 13, 1889. https://doi.org/10.3390/su13041889
Cicha K, Rizun M, Rutecka P, Strzelecki A. COVID-19 and Higher Education: First-Year Students’ Expectations toward Distance Learning. Sustainability. 2021; 13(4):1889. https://doi.org/10.3390/su13041889
Chicago/Turabian StyleCicha, Karina, Mariia Rizun, Paulina Rutecka, and Artur Strzelecki. 2021. "COVID-19 and Higher Education: First-Year Students’ Expectations toward Distance Learning" Sustainability 13, no. 4: 1889. https://doi.org/10.3390/su13041889
APA StyleCicha, K., Rizun, M., Rutecka, P., & Strzelecki, A. (2021). COVID-19 and Higher Education: First-Year Students’ Expectations toward Distance Learning. Sustainability, 13(4), 1889. https://doi.org/10.3390/su13041889

