Estimating Risk Perception Effects on Courier Companies’ Online Customer Behavior during a Crisis, Using Crowdsourced Data
Abstract
1. Introduction
1.1. Risk Management and Supply Chains
1.1.1. Risk Management
- Risk Identification
- Risk Assessment
- Risk Treatment
- Risk Monitoring
- Risk Reporting
1.1.2. Supply Chain Risk Management
1.2. Consumer Behavior
1.3. Risk Perception and E-Commerce
1.3.1. Risk Perception
1.3.2. Risk Perception and Brand Name in E-Commerce
1.4. Crowdsourcing and Web Analytics
1.4.1. Crowdsourcing
1.4.2. Passive Crowdsourcing
1.4.3. Web Analytics and Big Data
1.4.4. Web Analytics and Big Data Applications in the SCRM
2. Materials and Methods
2.1. Problem Formulation and Research Hypotheses
- Should I pay for advertisements on the Internet, or will the traffic attracted by my brand name not reward the investment?
- Is search engine optimization of my organization’s website an effective way to allocate my resources, or do customers prefer more traditional ways of consuming during a crisis?
- Should I invest financial resources in digital marketing and brand empowerment, or does the brand lose importance for customers after a novel crisis?
2.2. Sample Selection, Data Retrieval, and KPIs Alignment
3. Statistical Analysis–Model Formulation
3.1. Data Validation and Descriptive Statistics
3.2. Statistical Analysis–Means Comparison
3.3. Sta3.2 Statistical Analysis–Correlations
3.4. Development of a Diagnostic Exploratory Model
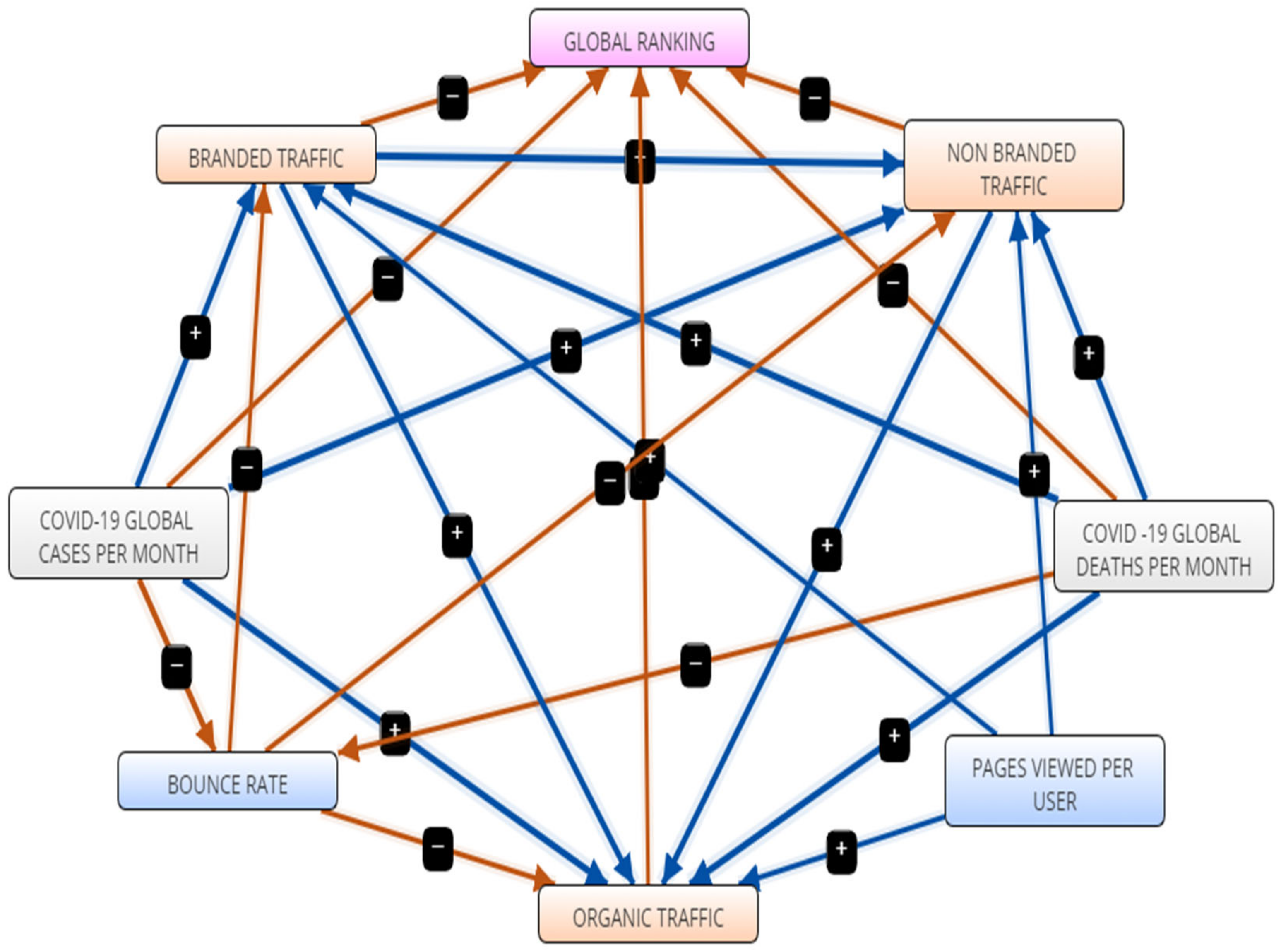
3.4.1. Fuzzy Cognitive Map Development
3.4.2. Analyzing Data through FCM Scenarios
4. Results
4.1. The COVID-19 Pandemic
4.2. Changes to Customers’ Online Behavior after the COVID-19 Outbreak
4.3. Changes in Customer Online Behavior during the COVID-19 Escalation
4.4. Fuzzy Cognitive Mapping Scenario Results
5. Discussion
6. Conclusions, Limitations, and Future Research
6.1. Conclusions
6.2. Limitations of the Research
6.3. Future Research
Author Contributions
Funding
Conflicts of Interest
References
- British Standards Institution Risk Management-Guidelines (BS ISO 31000:2018 2018). Available online: https://www.bsigroup.com/en-GB/iso-31000-risk-management/ (accessed on 14 February 2021).
- Hopkin, P. Fundamentals of Risk Management: Understanding, Evaluating and Implementing Effective Risk Management; Kogan Page Publishers: New York, NY, USA, 2018; ISBN 9780749483081. [Google Scholar]
- Chopra, S.; Sodhi, M. Managing Risk to Avoid Supply-Chain Breakdown; MIT Sloan Management Review: Cambridge, MA, USA, 2004. [Google Scholar]
- Goh, M.; Lim, J.; Meng, F. A stochastic model for risk management in global supply chain networks. Eur. J. Oper. Res. 2007, 182, 164–173. [Google Scholar] [CrossRef]
- Jüttner, U.; Peck, H.; Christopher, M. Supply chain risk management: Outlining an agenda for future research. Int. J. Logist. Res. Appl. 2003, 6, 197–210. [Google Scholar] [CrossRef]
- Norrman, A.; Jansson, U. Ericsson’s Proactive Supply Chain Risk Management Approach After a Serious Sub-Supplier Accident. Int. J. Phys. Distrib. Logist. Manag. 2004, 34, 434–456. [Google Scholar] [CrossRef]
- Tang, C.S. Perspectives in supply chain risk management. Int. J. Prod. Econ. 2006, 103, 451–488. [Google Scholar] [CrossRef]
- Thun, J.-H.; Hoenig, D. An empirical analysis of supply chain risk management in the German automotive industry. Int. J. Prod. Econ. 2009, 131, 242–249. [Google Scholar] [CrossRef]
- Ho, W.; Zheng, T.; Yildiz, H.; Talluri, S. Supply Chain Risk Management: A Literature Review. Int. J. Prod. Res. 2015, 53, 5031–5069. [Google Scholar] [CrossRef]
- Tang, O.; Musa, N. Identifying Risk Issues and Research Advancements in Supply Chain Risk Management. Int. J. Prod. Econ. 2011, 133, 25–34. [Google Scholar] [CrossRef]
- Jisana, T.K. Consumer behaviour models: An overview. Sai Om J. Commer. Manag. 2014, 1, 34–43. [Google Scholar]
- Schiffman, L.G.; Kanuk, L.L.; Kumar, S.R.; Wisenblit, J. Consumer Behavior; Pearson Education: London, UK, 2010. [Google Scholar]
- Dijksterhuis, A.; Smith, P.K.; van Baaren, R.B.; Wigboldus, D.H.J. The Unconscious Consumer: Effects of Environment on Consumer Behavior. J. Consum. Psychol. 2005, 15, 193–202. [Google Scholar] [CrossRef]
- Zaichkowsky, J.L. Consumer behavior: Yesterday, today, and tomorrow. Bus. Horiz. 1991, 34, 51–59. [Google Scholar] [CrossRef]
- Sirgy, M.J. Self-Concept in Consumer Behavior: A Critical Review. J. Consum. Res. 1982, 9, 287. [Google Scholar] [CrossRef]
- Dimanche, F.; Havitz, M.E. Consumer Behavior and Tourism: Review and Extension of Four Study Areas. J. Travel Tour. Mark. 1995, 3, 37–57. [Google Scholar] [CrossRef]
- Reddipalli, R. Howard Sheth Model of Consumer Behaviour on Buying a Smartphone. SSRN J. 2020. [Google Scholar] [CrossRef]
- Tidwell, P. Compensatory Versus Non-Compensatory Choice Strategies in Limited Problem Solving Consumer Behavior: Engel-Kollat-Blackwell Versus Howard Models. In Proceedings of the 1996 Academy of Marketing Science (AMS) Annual Conference, Phoenix, AZ, USA, 29 May–1 June 1996; Wilson, E.J., Hair, J.F., Eds.; Springer International Publishing: Cham, UK, 2015; pp. 220–224, ISBN 978-3-319-13143-6. [Google Scholar]
- Vignali, C. Benetton’s Brand Position Explored and Developed through Nicosia’s Consumer-behaviour Model. J. Text. Inst. 1999, 90, 48–59. [Google Scholar] [CrossRef]
- Sherman, E.; Mathur, A.; Smith, R.B. Store environment and consumer purchase behavior: Mediating role of consumer emotions. Psychol. Mark. 1997, 14, 361–378. [Google Scholar] [CrossRef]
- Sjöberg, L.; Moen, B.-E.; Rundmo, T. Explaining risk perception. An. Eval. Psychom. Paradig. Risk Percept. Res. 2004, 10, 612–665. [Google Scholar]
- Weinstein, N.D. Unrealistic optimism about future life events. J. Personal. Soc. Psychol. 1980, 39, 806–820. [Google Scholar] [CrossRef]
- Fischhoff, B.; Slovic, P.; Lichtenstein, S.; Read, S.; Combs, B. How Safe Is Safe Enough? A Psychometric Study of Attitudes Toward Technological Risks and Benefits. Policy Sci. 1978, 9, 127–152. [Google Scholar] [CrossRef]
- Siegrist, M.; Keller, C.; Kiers, H.A.L. A new look at the psychometric paradigm of perception of hazards. Risk Anal. 2005, 25, 211–222. [Google Scholar] [CrossRef] [PubMed]
- Marris, C.; Langford, I.; Saunderson, T.; O’Riordan, T. Exploring the “psychometric paradigm”: Comparisons between aggregate and individual analyses. Risk Anal. 1997, 17, 303–312. [Google Scholar] [CrossRef]
- Douglas, M.; Wildavsky, A. Risk and Culture: An Essay on Selection of Technologicaland Environmental Dangers. Rev. Française De Sociol. 1982, 28, 178–181. [Google Scholar]
- Kahan, D.M. Cultural Cognition as a Conception of the Cultural Theory of Risk. In Handbook of Risk Theory: Epistemology, Decision Theory, Ethics, and Social Implications of Risk; Roeser, S., Hillerbrand, R., Sandin, P., Peterson, M., Eds.; Springer: Dordrecht, The Netherlands, 2012; pp. 725–759. ISBN 978-94-007-1433-5. [Google Scholar]
- Ha, H.-Y. The Effects of Consumer Risk Perception on Pre-purchase Information in Online Auctions: Brand, Word-of-Mouth, and Customized Information. J. Comput.-Mediat. Commun. 2002, 8, JCMC813. [Google Scholar] [CrossRef]
- Corbitt, B.J.; Thanasankit, T.; Yi, H. Trust and e-commerce: A study of consumer perceptions. Electron. Commer. Res. Appl. 2003, 2, 203–215. [Google Scholar] [CrossRef]
- Teo, T.S.H.; Liu, J. Consumer trust in e-commerce in the United States, Singapore and China. Omega 2007, 35, 22–38. [Google Scholar] [CrossRef]
- Huang, W.; Schrank, H.; Dubinsky, A.J. Effect of brand name on consumers’ risk perceptions of online shopping. J. Consum. Behav. Int. Res. 2004, 4, 40–50. [Google Scholar] [CrossRef]
- Babbage, C. On the Economy of Machinery and Manufactures; Cambridge University Press: Cambridge, UK, 2010; ISBN 978-0-511-69637-4. [Google Scholar]
- Howe, J. The Rise of Crowdsourcing. Wired Mag. 2006, 14, 1–4. [Google Scholar]
- Bigham, J.P.; Bernstein, M.S.; Adar, E. Human-Computer Interaction and Collective Intelligence. Bytes 2014, 170014. [Google Scholar] [CrossRef]
- Allon, G.; Babich, V. Crowdsourcing and Crowdfunding in the Manufacturing and Services Sectors. M&SOM 2020, 22, 102–112. [Google Scholar] [CrossRef]
- Babich, V.; Tsoukalas, G.; Marinesi, S. Does Crowdfunding Benefit Entrepreneurs and Venture Capital Investors? Manuf. Serv. Oper. Manag. 2021, 23, 508–524. [Google Scholar] [CrossRef]
- Gebert, M. Crowdsourcing and Risk-Management Understanding of the Risks and Potentials Associated with Crowdsourcing in a Business Context; GRIN Publishing: München, Germany, 2015; ISBN 978-3-656-93021-1. [Google Scholar]
- Ta, H. Assessing the Impacts of Crowdsourcing in Logistics and Supply Chain Operations. Theses Diss. 2018, 60, 19–33. [Google Scholar]
- Paloheimo, H.; Lettenmeier, M.; Waris, H. Transport reduction by crowdsourced deliveries—A library case in Finland. J. Clean. Prod. 2016, 132, 240–251. [Google Scholar] [CrossRef]
- Borgo, R.; Micallef, L.; Bach, B.; McGee, F.; Lee, B. Information Visualization Evaluation Using Crowdsourcing. Comput. Graph. Forum 2018, 37, 573–595. [Google Scholar] [CrossRef]
- Loukis, E.; Charalabidis, Y.; Androutsopoulou, A. Evaluating a Passive Social Media Citizensourcing Innovation. In Proceedings of the Electronic Government, Thessaloniki, Greece, 14 August 2015; Tambouris, E., Janssen, M., Scholl, H.J., Wimmer, M.A., Tarabanis, K., Gascó, M., Klievink, B., Lindgren, I., Parycek, P., Eds.; Springer International Publishing: Cham, UK, 2015; pp. 305–320. [Google Scholar]
- Charalabidis, Y.; Loukis, E.; Androutsopoulou, A.; Karkaletsis, V.; Triantafillou, A. Passive crowdsourcing in government using social media. Transform. Gov. People 2014, 8. [Google Scholar] [CrossRef]
- Loukis, E.; Charalabidis, Y. Active and Passive Crowdsourcing in Government. Public Adm. Inf. Technol. 2015, 10, 261–289. [Google Scholar] [CrossRef]
- Connors, J.P.; Lei, S.; Kelly, M. Citizen Science in the Age of Neogeography: Utilizing Volunteered Geographic Information for Environmental Monitoring. Ann. Assoc. Am. Geogr. 2012, 102, 1267–1289. [Google Scholar] [CrossRef]
- Arts, K.; Melero, Y.; Webster, G.; Sharma, N.; Tintarev, N.; Tait, E.; Mellish, C.; Sripada, S.; MacMaster, A.-M.; Sutherland, H.; et al. On the merits and pitfalls of introducing a digital platform to aid conservation management: Volunteer data submission and the mediating role of volunteer coordinators. J. Environ. Manag. 2020, 265, 110497. [Google Scholar] [CrossRef]
- Ciceri, E. Humans in the loop: Optimization of active and passive crowdsourcing. Politec. Di Milano 2015, 27, 2903. [Google Scholar]
- Sakas, D.P.; Giannakopoulos, N.T. Harvesting Crowdsourcing Platforms’ Traffic in Favour of Air Forwarders’ Brand Name and Sustainability. Sustainability 2021, 13, 8222. [Google Scholar] [CrossRef]
- Weischedel, B.; Matear, S.; Deans, K.R. The use of emetrics in strategic marketing decisions: A preliminary investigation. IJIMA 2005, 2, 109. [Google Scholar] [CrossRef]
- Kirsh, I.; Joy, M. Splitting the Web Analytics Atom: From Page Metrics and KPIs to Sub-Page Metrics and KPIs. In Proceedings of the 10th International Conference on Web Intelligence, Mining and Semantics, Biarritz, France, 30 June–3 July 2020; pp. 33–43. [Google Scholar]
- Phippen, A.; Sheppard, L.; Furnell, S. A practical evaluation of Web analytics. Internet Res. 2004, 14, 284–293. [Google Scholar] [CrossRef]
- Mani, V.; Delgado, C.; Hazen, B.; Patel, P. Mitigating Supply Chain Risk via Sustainability Using Big Data Analytics: Evidence from the Manufacturing Supply Chain. Sustainability 2017, 9, 608. [Google Scholar] [CrossRef]
- Järvinen, J.; Karjaluoto, H. The use of Web analytics for digital marketing performance measurement. Ind. Mark. Manag. 2015, 50, 117–127. [Google Scholar] [CrossRef]
- Mikusz, M.; Clinch, S.; Jones, R.; Harding, M.; Winstanley, C.; Davies, N. Repurposing Web Analytics to Support the IoT. Computer 2015, 48, 42–49. [Google Scholar] [CrossRef][Green Version]
- Akkus, I.E.; Chen, R.; Hardt, M.; Francis, P.; Gehrke, J. Non-tracking web analytics. In Proceedings of the 2012 ACM Conference on Computer and Communications Security, Raleigh, NC, USA, 16–18 October 2012; Association for Computing Machinery: New York, NY, USA, 2012; pp. 687–698. [Google Scholar]
- Sakas, D.P.; Reklitis, D.P. The Impact of Organic Traffic of Crowdsourcing Platforms on Airlines’ Website Traffic and User Engagement. Sustainability 2021, 13, 8850. [Google Scholar] [CrossRef]
- Schlüter, F. Procedure Model for Supply Chain Digitalization Scenarios for a Data-Driven Supply Chain Risk Management. In Revisiting Supply Chain Risk; Zsidisin, G.A., Henke, M., Eds.; Springer Series in Supply Chain Management: Cham, UK, 2019; Volume 7, pp. 137–154. ISBN 978-3-030-03812-0. [Google Scholar]
- Baryannis, G.; Validi, S.; Dani, S.; Antoniou, G. Supply Chain Risk Management and Artificial Intelligence: State of the Art and Future Research Directions. Int. J. Prod. Res. 2018. [Google Scholar] [CrossRef]
- Shang, Y.; Dunson, D.; Song, J.-S. Exploiting Big Data in Logistics Risk Assessment via Bayesian Nonparametrics. Oper. Res. 2017, 65, 1574–1588. [Google Scholar] [CrossRef]
- Fan, Y.; Heilig, L.; Voß, S. Supply Chain Risk Management in the Era of Big Data. In Design, User Experience, and Usability: Design Discourse; Lecture Notes in Computer Science; Marcus, A., Ed.; Springer International Publishing: Cham, UK, 2015; Volume 9186, pp. 283–294. ISBN 978-3-319-20885-5. [Google Scholar]
- Er Kara, M.; Oktay Fırat, S.Ü.; Ghadge, A. A data mining-based framework for supply chain risk management. Comput. Ind. Eng. 2020, 139, 105570. [Google Scholar] [CrossRef]
- Miao, H.; Ji, H.; Wang, Q.; Ren, C.; Lougee, R. Big data fueled process management of supply risks: Sensing, prediction, evaluation and mitigation. In Proceedings of the Winter Simulation Conference, Savannah, GA, USA, 7–10 December 2014; IEEE: Savanah, GA, USA, 2014; pp. 1005–1013. [Google Scholar]
- Li, D.; Wang, X. Dynamic supply chain decisions based on networked sensor data: An application in the chilled food retail chain. Int. J. Prod. Res. 2017, 55, 5127–5141. [Google Scholar] [CrossRef]
- Papadopoulos, T.; Gunasekaran, A.; Dubey, R.; Altay, N.; Childe, S.J.; Fosso-Wamba, S. The role of Big Data in explaining disaster resilience in supply chains for sustainability. J. Clean. Prod. 2017, 142, 1108–1118. [Google Scholar] [CrossRef]
- Forster, P.W.; Tang, Y. The Role of Online Shopping and Fulfillment in the Hong Kong SARS Crisis. In Proceedings of the 38th Annual Hawaii International Conference on System Sciences, Big Island, HI, USA, 3–6 January 2005; p. 271a. [Google Scholar]
- World Top Courier Companies by Market Value as on 2020. Available online: https://www.value.today/world-top-companies/courier?title=&field_headquarters_of_company_target_id&field_company_category_primary_target_id&field_market_value_jan_2020_value_1=&page=0 (accessed on 18 May 2021).
- SEO Glossary|Semrush. Available online: https://www.semrush.com/kb/925-glossary (accessed on 18 May 2021).
- What Is Organic Traffic? Definition—Omniconvert. Available online: https://www.omniconvert.com/what-is/organic-traffic/ (accessed on 18 May 2021).
- Bagdasarova, I. What Is Branded Traffic and How to Increase It. Available online: https://www.promodo.com/blog/branded-traffic-why-its-crucial-for-ecommerce-and-how-to-increase-it/ (accessed on 18 May 2021).
- WAA Standards Committee. Web Analytics Definitions; Web Analytics Association: Washington, DC, USA, 2008. [Google Scholar]
- Bonett, D.G. Sample Size Requirements for Testing and Estimating Coefficient Alpha. J. Educ. Behav. Stat. 2002, 27, 335–340. [Google Scholar] [CrossRef]
- Bujang, M.A.; Omar, E.D.; Baharum, N.A.; Clinical Research Centre, Serdang Hospital, Ministry of Health, Selangor, Malaysia; National Clinical Research Centre, Ministry of Health, Kuala Lumpur, Malaysia. A Review on Sample Size Determination for Cronbach’s Alpha Test: A Simple Guide for Researchers. MJMS 2018, 25, 85–99. [Google Scholar] [CrossRef] [PubMed]
- Baye, M.R.; De los Santos, B.; Wildenbeest, M.R. Search Engine Optimization: What Drives Organic Traffic to Retail Sites? J. Econ. Manag. Strategy 2016, 25, 6–31. [Google Scholar] [CrossRef]
- Jansen, B.J.; Sobel, K.; Zhang, M. The Brand Effect of Key Phrases and Advertisements in Sponsored Search. Int. J. Electron. Commer. 2011, 16, 77–106. [Google Scholar] [CrossRef]
- Simonov, A.; Hill, S. Competitive Advertising on Brand Search: Traffic Stealing and Click Quality. Mark. Sci. 2021, 40, 923–945. [Google Scholar] [CrossRef]
- Simonov, A.; Hill, S. Competitive Advertising on Brand Search: Traffic Stealing, Adverse Selection and Customer Confusion. SSRN J. 2018. [Google Scholar] [CrossRef]
- Kosko, B. Fuzzy cognitive maps. Int. J. Man-Mach. Stud. 1986, 24, 65–75. [Google Scholar] [CrossRef]
- Papageorgiou, E.; Stylios, C.; Groumpos, P. Fuzzy Cognitive Map Learning Based on Nonlinear Hebbian Rule. In AI 2003: Advances in Artificial Intelligence; Lecture Notes in Computer Science; Gedeon, T.D., Fung, L.C.C., Eds.; Springer Berlin Heidelberg: Berlin/Heidelberg, Germany, 2003; Volume 2903, pp. 256–268. ISBN 978-3-540-20646-0. [Google Scholar]
- Stylios, C.D.; Georgopoulos, V.C.; Malandraki, G.A.; Chouliara, S. Fuzzy cognitive map architectures for medical decision support systems. Appl. Soft. Comput. 2008, 8, 1243–1251. [Google Scholar] [CrossRef]
- Xirogiannis, G.; Stefanou, J.; Glykas, M. A fuzzy cognitive map approach to support urban design. Expert Syst. Appl. 2004, 26, 257–268. [Google Scholar] [CrossRef]
- Liu, Z.; Satur, R. Contextual fuzzy cognitive map for decision support in geographic information systems. IEEE Trans. Fuzzy Syst. 1999, 7, 495–507. [Google Scholar] [CrossRef]
- Lee, K.C.; Lee, S. Interpreting the web-mining results by cognitive map and association rule approach. Inf. Process. Manag. 2011, 47, 482–490. [Google Scholar] [CrossRef]
- Lee, K. Fuzzy cognitive map approach to web-mining inference amplification. Expert Syst. Appl. 2002, 22, 197–211. [Google Scholar] [CrossRef]
- Choi, T.-M.; Chan, H.; Yue, X. Recent Development in Big Data Analytics for Business Operations and Risk Management. IEEE Trans. Cybern. 2016, 99. [Google Scholar] [CrossRef]
- Guthrie, C.; Fosso-Wamba, S.; Arnaud, J.B. Online consumer resilience during a pandemic: An exploratory study of e-commerce behavior before, during and after a COVID-19 lockdown. J. Retail. Consum. Serv. 2021, 61, 102570. [Google Scholar] [CrossRef]
- Hamilton, R.W.; Mittal, C.; Shah, A.; Thompson, D.V.; Griskevicius, V. How Financial Constraints Influence Consumer Behavior: An Integrative Framework. J. Consum. Psychol. 2019, 29, 285–305. [Google Scholar] [CrossRef]
- Sheth, J. Impact of Covid-19 on consumer behavior: Will the old habits return or die? J. Bus. Res. 2020, 117, 280–283. [Google Scholar] [CrossRef]
- McCullough, M.E. Forgiveness as Human Strength: Theory, Measurement, and Links to Well-Being. J. Soc. Clin. Psychol. 2000, 19, 43–55. [Google Scholar] [CrossRef]
- Kim, R.Y. The Impact of COVID-19 on Consumers: Preparing for Digital Sales. IEEE Eng. Manag. Rev. 2020, 48, 212–218. [Google Scholar] [CrossRef]
- Sarmento, M.; Marques, S.; Galan—Ladero, M. Consumption dynamics during recession and recovery: A learning journey. J. Retail. Consum. Serv. 2019, 50, 226–234. [Google Scholar] [CrossRef]












| KPI | Description of the KPI |
|---|---|
| Global Ranking | Global ranking indicates how much of a presence a domain has on the Internet based on organic rankings and search traffic. This number is calculated based on the visibility of the domain’s ranking for the keywords that are displayed in the web analytics platform database [66]. |
| Organic Traffic | Organic traffic is a metric used for referring to the visitors that land on your website as a result of unpaid (“organic”) search results [67]. |
| Branded Traffic | Branded traffic is the percentage of website traffic that comes from visitors who have included your brand name in the search queries [68]. |
| Nonbranded Traffic | Nonbranded traffic is every search query that did not contain the company’s name but still resulted in a visit to the site [58]. |
| Bounce Rate | Bounce rate is a metric that tells you the percentage of users who land on one page of a website and then leave the site without viewing any other pages [66]. |
| Pages Viewed per User | Pages viewed per user shows the number of page views in a reporting period divided by the number of visits in the same reporting period [69]. |
| Variable | Time Period | N | Mean | Standard Deviation | Standard Error Mean | Cronbach’s Alpha |
|---|---|---|---|---|---|---|
| Global Ranking | pre-COVID-19 | 12 | 1,499,839 | 1,290,782 | 37,262 | 0.673 |
| COVID-19 | 12 | 959,013 | 191,397 | 55,251 | ||
| Branded Traffic | pre-COVID-19 | 12 | 4.813 | 1.882 | 0.543 | 0.683 |
| COVID-19 | 12 | 8.983 | 1.547 | 0.447 | ||
| Nonbranded Traffic | pre-COVID-19 | 365 | 2,299,245 | 1,722,149 | 497,142 | 0.590 |
| COVID-19 | 365 | 570,118 | 101,208 | 29,216 | ||
| Organic Traffic | pre-COVID-19 | 12 | 854,649,533 | 854,649,533 | 246,716,069 | 0.609 |
| COVID-19 | 12 | 17,552,223,000 | 3,591,808,640 | 1,036,865,843 | ||
| Bounce Rate | pre-COVID-19 | 12 | 0.444 | 0.0555 | 0.0160 | 0.562 |
| COVID-19 | 12 | 0.360 | 0.0158 | 0.005 | ||
| Pages Viewed per User | pre-COVID-19 | 12 | 2.356 | 0.106 | 0.031 | 0.594 |
| COVID-19 | 12 | 2.489 | 0.090 | 0.026 |
| Variable | N | Mean | Standard Deviation | Standard Error Mean |
|---|---|---|---|---|
| COVID-19 Cases | 12 | 2,215,802,660 | 1,504,470,070 | 434,303,099 |
| COVID-19 Deaths | 12 | 49,644,347 | 24,349,448 | 7,029,080 |
| Variable | Levene’s Test for Equality of Variances | t-test for Equality of Means | ||
|---|---|---|---|---|
| Significance (2-Tailed) | Mean Difference | Standard Error Difference | ||
| Global Ranking | 0.175 | 0.000 | 540,825 | 66,642 |
| Branded Traffic | 0.199 | 0.000 | −4.169 | 0.703 |
| Nonbranded Traffic | 0.000 | 0.005 | 1,729,127 | 497,999 |
| Organic Traffic | 0.000 | 0.000 | −5,818,833,550 | 1,065,814,052 |
| Bounce Rate | 0.000 | 0.000 | 0.085 | 0.0167 |
| Pages Viewed per User | 0.565 | 0.003 | −0.133 | 0.040 |
| Variables | Pearson Correlation | Significance (2-Tailed) | ||
|---|---|---|---|---|
| Branded Traffic | and | COVID-19 Cases | 0.868 | 0.000 |
| Branded Traffic | and | COVID-19 Deaths | 0.843 | 0.001 |
| Branded Traffic | and | Global Ranking | −0.774 | 0.003 |
| Branded Traffic | and | Pages Viewed per User | 0.660 | 0.019 |
| Branded Traffic | and | Bounce Rate | −0.775 | 0.003 |
| Branded Traffic | and | Organic Traffic | 0.986 | 0.000 |
| Branded Traffic | and | Nonbranded Traffic | 0.959 | 0.000 |
| Nonbranded Traffic | and | COVID-19 Cases | 0.867 | 0.000 |
| Nonbranded Traffic | and | COVID-19 Deaths | 0.876 | 0.000 |
| Nonbranded Traffic | and | Global Ranking | −0.662 | 0.019 |
| Nonbranded Traffic | and | Pages Viewed per User | 0.674 | 0.016 |
| Nonbranded Traffic | and | Bounce Rate | −0.773 | 0.006 |
| Nonbranded Traffic | and | Organic Traffic | 0.953 | 0.000 |
| Organic Traffic | and | COVID-19 Cases | 0.900 | 0.000 |
| Organic Traffic | and | COVID-19 Deaths | 0.893 | 0.000 |
| Organic Traffic | and | Global Ranking | −0.756 | 0.004 |
| Organic Traffic | and | Pages Viewed per User | 0.610 | 0.035 |
| Organic Traffic | and | Bounce Rate | −0.783 | 0.003 |
| Bounce Rate | and | COVID-19 Cases | −0.842 | 0.001 |
| Bounce Rate | and | COVID-19 Deaths | −0.751 | 0.005 |
| Bounce Rate | and | Global Ranking | 0.751 | 0.005 |
| Global Ranking | and | COVID-19 Cases | −0.806 | 0.002 |
| Global Ranking | and | COVID-19 Deaths | −0.597 | 0.04 |
| COVID-19 Cases | and | COVID-19 Deaths | 0.868 | 0.000 |
Publisher’s Note: MDPI stays neutral with regard to jurisdictional claims in published maps and institutional affiliations. |
© 2021 by the authors. Licensee MDPI, Basel, Switzerland. This article is an open access article distributed under the terms and conditions of the Creative Commons Attribution (CC BY) license (https://creativecommons.org/licenses/by/4.0/).
Share and Cite
Sakas, D.P.; Kamperos, I.D.G.; Reklitis, P. Estimating Risk Perception Effects on Courier Companies’ Online Customer Behavior during a Crisis, Using Crowdsourced Data. Sustainability 2021, 13, 12725. https://doi.org/10.3390/su132212725
Sakas DP, Kamperos IDG, Reklitis P. Estimating Risk Perception Effects on Courier Companies’ Online Customer Behavior during a Crisis, Using Crowdsourced Data. Sustainability. 2021; 13(22):12725. https://doi.org/10.3390/su132212725
Chicago/Turabian StyleSakas, Damianos P., Ioannis Dimitrios G. Kamperos, and Panagiotis Reklitis. 2021. "Estimating Risk Perception Effects on Courier Companies’ Online Customer Behavior during a Crisis, Using Crowdsourced Data" Sustainability 13, no. 22: 12725. https://doi.org/10.3390/su132212725
APA StyleSakas, D. P., Kamperos, I. D. G., & Reklitis, P. (2021). Estimating Risk Perception Effects on Courier Companies’ Online Customer Behavior during a Crisis, Using Crowdsourced Data. Sustainability, 13(22), 12725. https://doi.org/10.3390/su132212725

