Acceptance of Main Power Generation Sources among Japan’s Undergraduate Students: The Roles of Knowledge, Experience, Trust, and Perceived Risk and Benefit
Abstract
:1. Introduction
2. Background and Research Hypotheses
2.1. Energy Policy Direction
2.2. Deregulation and Liberalization in the Electricity and Gas Market
2.3. Factors Affecting Energy Decisions
2.3.1. Knowledge, Trust, Experience, Perceived Risks and Benefits
2.3.2. Perceived Risks and Benefits and Acceptance of Energy Sources
3. Methods and Data
3.1. Data
3.2. Dependent and Independent Variables
3.3. Data Analysis
4. Discussion
4.1. Correlation Results
4.1.1. Knowledge, Experience, Trust, and Risk and Benefit Perceptions
4.1.2. Risk and Benefit Perceptions and Energy Acceptance
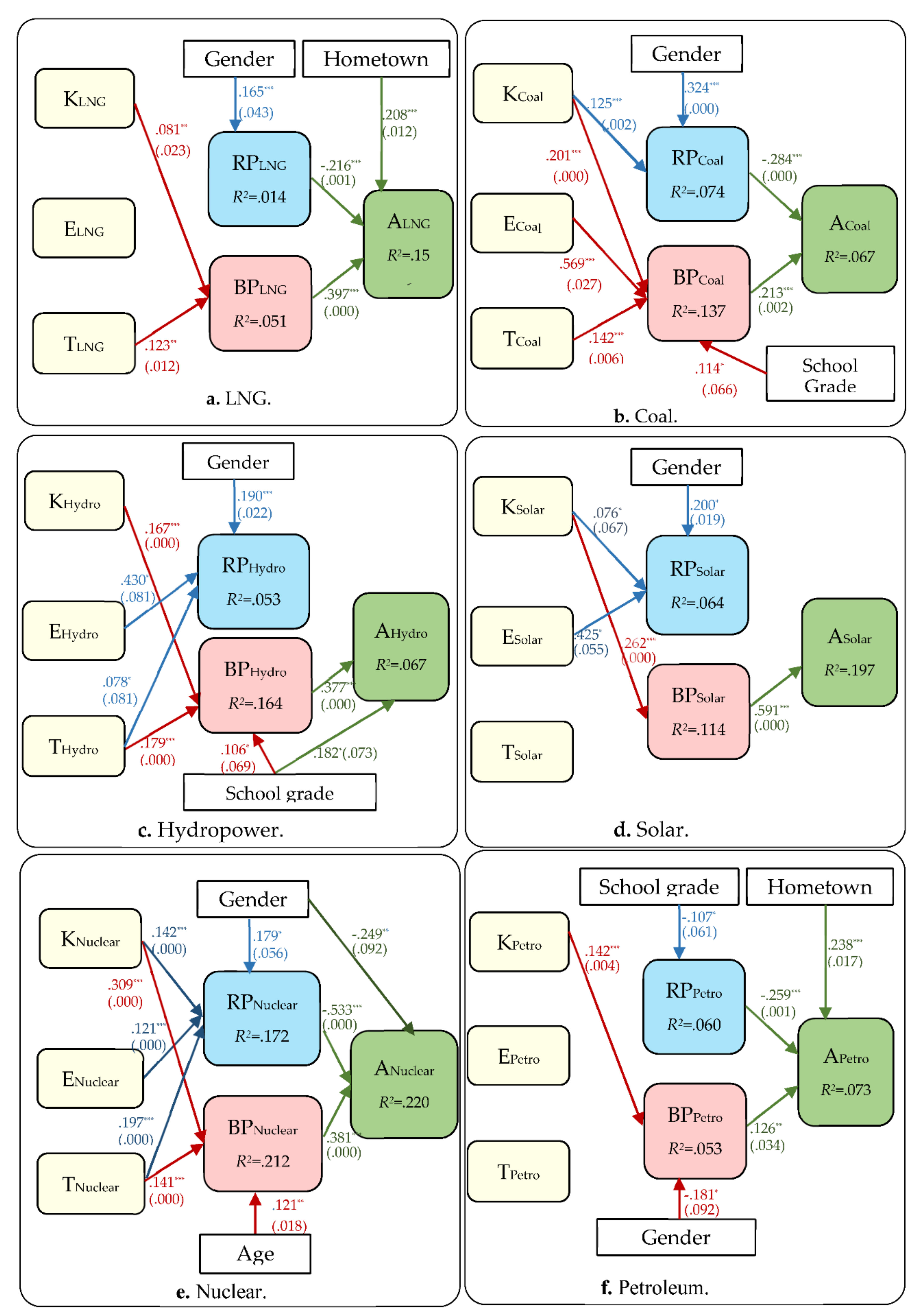
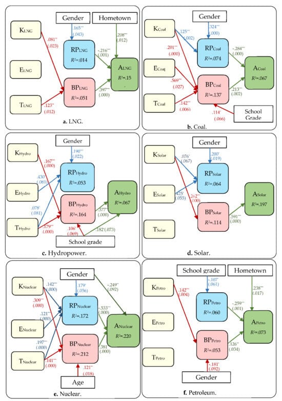
4.2. Regression Analysis Results for Hypothesis 1 (Dependent Variables: Risk and Benefit Perceptions)
4.3. Regression Analysis Results for Hypothesis 1 (Dependent Variables: Risk and Benefit Perceptions)
4.4. Energy Categorization Based on Results
5. Conclusions and Policy Implications
Author Contributions
Funding
Institutional Review Board Statement
Informed Consent Statement
Data Availability Statement
Acknowledgments
Conflicts of Interest
Nomenclature
| Risk perception | RP |
| Benefit perception | BP |
| Liquid natural gas | LNG |
| Feed-in tariff | FIT |
| Willingness to pay | WTP |
| General electricity utilities | GEUs |
| Power producers and suppliers | PPSs |
| Contingent valuation | CV |
| Energy security, environmental protection, and efficient supply | 3Es |
| Economic efficiency, environment, energy security and safety | 3Es + S |
| Ministry of Economy, Trade and Industry of Japan | METI |
| Greenhouse gas | GHG |
| Ordinary least squares | OLS |
| Nuclear Regulation Authority | NRA |
References
- Ministry of Economy Trade and Industry. Japan’s Energy Problems. 2019. (In Japanese). Available online: https://www.enecho.meti.go.jp/about/special/johoteikyo/energyissue2019.html (accessed on 20 December 2019).
- Gao, L.; Hiruta, Y.; Ashina, S. Promoting renewable energy through willingness to pay for transition to a low carbon society in Japan. Renew. Energy 2020, 162, 818–830. [Google Scholar] [CrossRef]
- Ministry of Economy Trade and Industry. Long-Term Energy Supply/Demand Outlook; Ministry of Economy Trade and Industry: Tokyo, Japan, July 2015. (In Japanese) [Google Scholar]
- Japan Climate and Energy Group. Long-Term Scenarios for Decarbonizing Japan. Available online: https://www.wwf.or.jp/activities/data/170413ExusecutiveSummary_ENG_Final_rev2.pdf (accessed on 10 March 2020).
- Ministry of Economy Trade and Industry. Japan’s Energy 2019—10 Questions for Understanding the Current Energy Situation. Available online: https://www.enecho.meti.go.jp/en/category/brochures/pdf/japan_energy_2019.pdf (accessed on 30 May 2020).
- Lesser, J.A.; Su, X. Design of an economically efficient feed-in tariff structure for renewable energy development. Energy Policy 2008, 36, 981–990. [Google Scholar] [CrossRef]
- Ministry of Economy Trade and Industry (METI). Energy White Paper 2016; Ministry of Economy Trade and Industry: Tokyo, Japan, 2016. [Google Scholar]
- Ministry of Economy Trade and Industry (METI). Strategic Energy Plan 2014a; Ministry of Economy Trade and Industry: Tokyo, Japan, 2014. [Google Scholar]
- Enerugi Kankyo Kaigi (Energy and Environment Ministerial Committee). Available online: https://www.cas.go.jp/jp/seisaku/npu/policy09/archive01.html (accessed on 3 April 2020).
- Watanabe, R. After the Fukushima disaster: Japan’s nuclear policy change from 2011 to 2012. Rev. Policy Res. 2016, 33, 623–645. [Google Scholar] [CrossRef]
- Takao, Y. Japan’s Environmental Politics and Governance: From Trading Nation to EcoNation; Taylor & Francis: Abingdon, UK, 2016; ISBN 1317517784. [Google Scholar]
- Osamu Tsukimori, K.H. Interview—Tokyo Gas Aims to Lift Share of Retail Power Market. Available online: https://www.reuters.com/article/japan-tokyo-gas-president/interview-tokyo-gas-aims-to-lift-share-of-retail-power-marketidUKL4N0MS07B20140331 (accessed on 9 September 2020).
- Valentine, S.; Sovacool, B. Energy transitions and mass publics: Manipulating public perception and ideological entrenchment in Japanese nuclear power policy. Renew. Sustain. Energy Rev. 2019, 101, 295–304. [Google Scholar] [CrossRef]
- Electricity and Gas Market Surveillance Commission (EGMSC). Electricity Market Transactions Report; Electricity and Gas Market Surveillance Commission: Tokyo, Japan, 2016. [Google Scholar]
- Znalytics Focus: Japan’s Competitive Landscape-Retail Energy Market Survey Reveals Helpful Insights. Available online: https://znalytics.com/2017-6-16-focus-japans-competitive-landscape-retail-energy-market-survey-reveals-helpful-insights/ (accessed on 1 April 2020).
- Hite, D.; Duffy, P.; Bransby, D.; Slaton, C. Consumer willingness-to-pay for biopower: Results from focus groups. Biomass Bioenergy 2008, 32, 11–17. [Google Scholar] [CrossRef]
- Mozumder, P.; Vásquez, W.F.; Marathe, A. Consumers’ preference for renewable energy in the southwest USA. Energy Econ. 2011, 33, 1119–1126. [Google Scholar] [CrossRef]
- Nomura, N. Willingness to pay for environmental sound energy systems. J. Jpn. Inst. Energy 2009, 88, 140–146. [Google Scholar] [CrossRef]
- Whitehead, J.C.; Cherry, T.L. Willingness to pay for a green energy program: A comparison of ex-ante and ex-post hypothetical bias mitigation approaches. Resour. Energy Econ. 2007, 29, 247–261. [Google Scholar] [CrossRef]
- Komarek, T.M.; Lupi, F.; Kaplowitz, M.D. Valuing energy policy attributes for environmental management: Choice experiment evidence from a research institution. Energy Policy 2011, 39, 5105–5115. [Google Scholar] [CrossRef]
- Cicia, G.; Cembalo, L.; del Giudice, T.; Palladino, A. Fossil energy versus nuclear, wind, solar and agricultural biomass: Insights from an Italian national survey. Energy Policy 2012, 42, 59–66. [Google Scholar] [CrossRef]
- El-Sayed, M.A.H.; Kreusel, J. Substitution potential of solar thermal power stations in electrical energy systems. Renew. Energy 1995, 6, 849–854. [Google Scholar] [CrossRef]
- Jaber, J.O. Future energy consumption and greenhouse gas emissions in Jordanian industries. Appl. Energy 2002, 71, 15–30. [Google Scholar] [CrossRef]
- Al-Ghandoor, A.; Al-Hinti, I.; Jaber, J.O.; Sawalha, S.A. Electricity consumption and associated GHG emissions of the Jordanian industrial sector: Empirical analysis and future projection. Energy Policy 2008, 36, 258–267. [Google Scholar] [CrossRef]
- Yazdanpanah, M.; Komendantova, N.; Ardestani, R.S. Governance of energy transition in Iran: Investigating public acceptance and willingness to use renewable energy sources through socio-psychological model. Renew. Sustain. Energy Rev. 2015, 45, 565–573. [Google Scholar] [CrossRef]
- Ho, S.S.; Oshita, T.; Looi, J.; Leong, A.D.; Chuah, A.S.F. Exploring public perceptions of benefits and risks, trust, and acceptance of nuclear energy in Thailand and Vietnam: A qualitative approach. Energy Policy 2019, 127, 259–268. [Google Scholar] [CrossRef]
- Wang, S.; Wang, J.; Lin, S.; Li, J. Public perceptions and acceptance of nuclear energy in China: The role of public knowledge, perceived benefit, perceived risk and public engagement. Energy Policy 2019, 126, 352–360. [Google Scholar] [CrossRef]
- Meseguer-Sánchez, V.; Abad-Segura, E.; Belmonte-Ureña, L.J.; Molina-Moreno, V. Examining the research evolution on the socio-economic and environmental dimensions on university social responsibility. Int. J. Environ. Res. Public Health 2020, 17, 4729. [Google Scholar] [CrossRef]
- Ministry of Economy Trade and Industry (METI). The Strategic Energy Plan of Japan. In Meeting Global Challenges and Securing Energy Futures; Revised in June 2010; Summary; Ministry of Economy Trade and Industry: Tokyo, Japan, 2010. [Google Scholar]
- Kuramochi, T. Review of energy and climate policy developments in Japan before and after Fukushima. Renew. Sustain. Energy Rev. 2015, 43, 1320–1332. [Google Scholar] [CrossRef]
- Kucharski, J.B.; Unesaki, H. An institutional analysis of the Japanese energy transition. Environ. Innov. Soc. Transit. 2018, 29, 126–143. [Google Scholar] [CrossRef]
- 2016a. Japan’s Energy Deregulation: Wielding Discounts, New Power Providers Battle for Households. Nikkei Asian Review. 2016. Available online: https://asia.nikkei.com/Business/Wielding-discounts-new-power-providers-battle-for-households (accessed on 7 February 2020).
- Japanese Utilities: Chugoku Electric to Buy into Malaysian Plant. Nikkei Asian Review. 2016. Available online: https://asia.nikkei.com/Business/Chugoku-Electric-to-buy-into-Malaysian-plant#:~:text=Chugoku%20Electric%20will%20purchase%20half,aspects%20of%20coal%2Dfired%20plants (accessed on 7 February 2020).
- Agency for Natural Resources and Energy. What has Changed with the Full Liberalization of Electricity Retailing? Agency for Natural Resources and Energy: Tokyo, Japan, 2017. [Google Scholar]
- Iyengar, S. Television news and citizens’ explanations of national affairs. Am. Polit. Sci. Rev. 1987, 81, 815–831. [Google Scholar] [CrossRef]
- Lowi, T. The End of Liberalism; Norton: New York, NY, USA, 1969. [Google Scholar]
- Chen, M.-F.; Lin, Y.-P.; Cheng, T.-J. Public attitudes toward nanotechnology applications in Taiwan. Technovation 2013, 33, 88–96. [Google Scholar] [CrossRef]
- McGowan, F.; Sauter, R. Public Opinion on Energy Research: A Desk Study for the Research Councils; University of Sussex: Brighton, UK, 2005. [Google Scholar]
- Molin, E. Causal analysis of hydrogen acceptance. Transp. Res. Rec. 2005, 1941, 115–121. [Google Scholar] [CrossRef]
- Zografakis, N.; Sifaki, E.; Pagalou, M.; Nikitaki, G.; Psarakis, V.; Tsagarakis, K.P. Assessment of public acceptance and willingness to pay for renewable energy sources in Crete. Renew. Sustain. Energy Rev. 2010, 14, 1088–1095. [Google Scholar] [CrossRef]
- Fischhoff, B.; Slovic, P.; Lichtenstein, S.; Read, S.; Combs, B. How safe is safe enough? A psychometric study of attitudes towards technological risks and benefits. Policy Sci. 1978, 9, 127–152. [Google Scholar] [CrossRef]
- Mumpower, J.L.; Shi, L.; Stoutenborough, J.W.; Vedlitz, A. Psychometric and demographic predictors of the perceived risk of terrorist threats and the willingness to pay for terrorism risk management programs. Risk Anal. 2013, 33, 1802–1811. [Google Scholar] [CrossRef] [PubMed]
- Earle, T.C. Trust, risk perception and the TCC model of cooperation. In Trust in Cooperative Risk Management: Uncertainty Over Skepticism in the Public Mind; Siegrist, M., Earle, T.C., Gutscher, H., Eds.; Earthscan: London, UK, 2010; pp. 1–49. [Google Scholar]
- Morgan, M.G.; Fischhoff, B.; Bostrom, A.; Atman, C.J. Risk Communication: A Mental Models Approach; Cambridge University Press: Cambridge, UK, 2002; ISBN 0521802237. [Google Scholar]
- Stoutenborough, J.W.; Vedlitz, A. The role of scientific knowledge in the public’s perceptions of energy technology risks. Energy Policy 2016, 96, 206–216. [Google Scholar] [CrossRef]
- Siegrist, M. A causal model explaining the perception and acceptance of gene technology. J. Appl. Soc. Psychol. 1999, 29, 2093–2106. [Google Scholar] [CrossRef]
- Siegrist, M. The influence of trust and perceptions of risks and benefits on the acceptance of gene technology. Risk Anal. 2000, 20, 195–203. [Google Scholar] [CrossRef] [PubMed]
- Siegrist, M.; Cvetkovich, G. Perception of hazards: The role of social trust and knowledge. Risk Anal. 2000, 20, 713–720. [Google Scholar] [CrossRef]
- Finucane, M.L.; Alhakami, A.; Slovic, P.; Johnson, S.M. The affect heuristic in judgments of risks and benefits. J. Behav. Decis. Mak. 2000, 13, 1–17. [Google Scholar] [CrossRef]
- Midden, C.J.H.; Huijts, N.M.A. The role of trust in the affective evaluation of novel risks: The case of CO2 storage. Risk Anal. An Int. J. 2009, 29, 743–751. [Google Scholar] [CrossRef] [PubMed]
- Montijn-Dorgelo, F.N.H.; Midden, C.J.H. The role of negative associations and trust in risk perception of new hydrogen systems. J. Risk Res. 2008, 11, 659–671. [Google Scholar] [CrossRef]
- Siegrist, M.; Cousin, M.-E.; Kastenholz, H.; Wiek, A. Public acceptance of nanotechnology foods and food packaging: The influence of affect and trust. Appetite 2007, 49, 459–466. [Google Scholar] [CrossRef]
- Batley, S.L.; Fleming, P.D.; Urwin, P. Willingness to pay for renewable energy: Implications for UK green tariff offerings. Indoor Built Environ. 2000, 9, 157–170. [Google Scholar] [CrossRef]
- Ruin, I.; Gaillard, J.-C.; Lutoff, C. How to get there? Assessing motorists’ flash flood risk perception on daily itineraries. Environ. Hazards 2007, 7, 235–244. [Google Scholar] [CrossRef]
- Paton, D.; Smith, L.; Daly, M.; Johnston, D. Risk perception and volcanic hazard mitigation: Individual and social perspectives. J. Volcanol. Geotherm. Res. 2008, 172, 179–188. [Google Scholar] [CrossRef]
- Siegrist, M.; Gutscher, H. Flooding risks: A comparison of lay people’s perceptions and expert’s assessments in Switzerland. Risk Anal. 2006, 26, 971–979. [Google Scholar] [CrossRef]
- Ho, M.; Shaw, D.; Lin, S.; Chiu, Y. How do disaster characteristics influence risk perception? Risk Anal. An Int. J. 2008, 28, 635–643. [Google Scholar] [CrossRef] [PubMed]
- Scolobig, A.; de Marchi, B.; Borga, M. The missing link between flood risk awareness and preparedness: Findings from case studies in an Alpine Region. Nat. Hazards 2012, 63, 499–520. [Google Scholar] [CrossRef]
- Murakami, K.; Ida, T.; Tanaka, M.; Friedman, L. Consumers ’ willingness to pay for renewable and nuclear energy: A comparative analysis between the US and Japan. Energy Econ. 2015, 50, 178–189. [Google Scholar] [CrossRef]
- Kim, Y.; Kim, W.; Kim, M. An international comparative analysis of public acceptance of nuclear energy. Energy Policy 2014, 66, 475–483. [Google Scholar] [CrossRef]
- Siegrist, M. Factors influencing public acceptance of innovative food technologies and products. Trends Food Sci. Technol. 2008, 19, 603–608. [Google Scholar] [CrossRef]
- Huijts, N.M.A.; Molin, E.J.E.; Steg, L. Psychological factors influencing sustainable energy technology acceptance: A review-based comprehensive framework. Renew. Sustain. Energy Rev. 2012, 16, 525–531. [Google Scholar] [CrossRef]
- Pidgeon, N.F.; Lorenzoni, I.; Poortinga, W. Climate change or nuclear power—No thanks! A quantitative study of public perceptions and risk framing in Britain. Glob. Environ. Chang. 2008, 18, 69–85. [Google Scholar] [CrossRef]
- Wolsink, M. Contested environmental policy infrastructure: Socio-political acceptance of renewable energy, water, and waste facilities. Environ. Impact Assess. Rev. 2010, 30, 302–311. [Google Scholar] [CrossRef]
- Tanaka, Y. Major psychological factors determining public acceptance of the siting of nuclear facilities. J. Appl. Soc. Psychol. 2004, 34, 1147–1165. [Google Scholar] [CrossRef]
- De Groot, J.I.M.; Steg, L. Morality and nuclear energy: Perceptions of risks and benefits, personal norms, and willingness to take action related to nuclear energy. Risk Anal. An Int. J. 2010, 30, 1363–1373. [Google Scholar] [CrossRef]
- Visschers, V.H.M.; Keller, C.; Siegrist, M. Climate change benefits and energy supply benefits as determinants of acceptance of nuclear power stations: Investigating an explanatory model. Energy Policy 2011, 39, 3621–3629. [Google Scholar] [CrossRef]
- Prati, G.; Zani, B. The effect of the Fukushima nuclear accident on risk perception, antinuclear behavioral intentions, attitude, trust, environmental beliefs, and values. Environ. Behav. 2013, 45, 782–798. [Google Scholar] [CrossRef]
- Park, E.; Ohm, J.Y. Factors influencing the public intention to use renewable energy technologies in South Korea: Effects of the fukushima nuclear accident. Energy Policy 2014, 65, 198–211. [Google Scholar] [CrossRef]
- ISEP. Percentage of Various Energy Power Generation in 2018. 2019. (In Japanese). Available online: https://www.isep.or.jp/archives/library/11784 (accessed on 8 September 2019).
- Mudelsee, M. Estimating Pearson’s correlation coefficient with bootstrap confidence interval from serially dependent time series. Math. Geol. 2003, 35, 651–665. [Google Scholar] [CrossRef]
- Schmid, F.; Schmidt, R. Multivariate extensions of Spearman’s rho and related statistics. Stat. Probab. Lett. 2007, 77, 407–416. [Google Scholar] [CrossRef]
- Razali, N.M.; Wah, Y.B. Power comparisons of shapiro-wilk, kolmogorov-smirnov, lilliefors and anderson-darling tests. J. Stat. Model. Anal. 2011, 2, 21–33. [Google Scholar]
- Pu, S.; Shao, Z.; Fang, M.; Yang, L.; Liu, R.; Bi, J.; Ma, Z. Spatial distribution of the public’s risk perception for air pollution: A nationwide study in China. Sci. Total Environ. 2019, 655, 454–462. [Google Scholar] [CrossRef] [PubMed]
- Ma, G.; Lin, J.; Li, N.; Zhou, J. Cross-cultural assessment of the effectiveness of eco-feedback in building energy conservation. Energy Build. 2017, 134, 329–338. [Google Scholar] [CrossRef]






| Pre-Fukushima Nuclear Disaster | Post-Fukushima Nuclear Disaster | |
|---|---|---|
| Energy policy direction | 3Es: Energy security, environmental protection, and efficient supply [29] | 3Es + S: Energy security (self-sufficiency rate), economic efficiency (electricity cost), environment [greenhouse gas (GHG) emissions], and safety as a pillar of national energy policy [3] |
| Target | Reduce domestic energy-related CO2 emissions by around 30% lower than 1990 levels by 2030 | Nuclear power generation should be reduced as much as possible, which calls for a swift restart of existing nuclear power plants following safety approval from the Nuclear Regulation Authority (NRA). Under the considerable premise of safety, the energy self-sufficiency rate is projected to increases to 25% in 2030, which is 5% higher than the level achieved before the Great East Japan Earthquake (the current self-sufficiency rate is 9.6%). Electricity cost is expected to decrease to 9.5 trillion yen by 2030. |
| Approach | Build 14 new nuclear power plants by 2030 in addition to the existing 54 since 2010 This nuclear power expansion plan would have increased the installed generation capacity from 49 GWe in 2010 to 60 GWe in 2020 and 68 GWe in 2030, as well as the electricity generation capacity from 288 TWh in 2010 to approximately 540 TWh, or nearly half the total centralized power generation in 2030 [30]. |
| Variable | Description | |
|---|---|---|
| Perceived risk and benefit | Economic perspective | Related to power generation cost |
| Environmental perspective | Related to air pollution and global warming | |
| Stable supply perspective | Related to stable power supply for residents | |
| Safety perspective | Related to the safe management of power plant operation | |
| Acceptance | Support level | Acceptance of power sources |
| Knowledge | Characteristics of power generation | Advantages and disadvantages Power generation ratio Power generation process |
| Experiences | Personal experience and experience from people around | Experience of internship in power plants or visits to power plants Friends or relatives having worked in power plants |
| Trust | Trust in the management of power plants, the government, and specialists | Information provided by power plants Information provided by the government Information provided by experts |
| Sociodemographic | Age | Numeric |
| Gender | Male; female | |
| Hometown | Fukushima and neighboring prefectures; other prefectures | |
| Year level | Freshman to senior | |
| Affiliation | Schools affiliated with science and engineering disciplines and schools affiliated with the social sciences | |
| Energy Source | Independent Variable | Mean | SD 1 |
|---|---|---|---|
| LNG | RPLNG | 3.28 | 0.64 |
| BPLNG | 3.19 | 0.66 | |
| AcceptancyLNG | 3.04 | 0.82 | |
| Coal | RPcoal | 3.84 | 0.70 |
| BPcoal | 3.30 | 0.73 | |
| Acceptancycoal | 2.68 | 0.89 | |
| Hydropower | RPhydro | 3.79 | 0.66 |
| BPhydro | 3.40 | 0.67 | |
| Acceptancyhydro | 3.39 | 1.02 | |
| Solar | RPsolar | 3.37 | 0.68 |
| BPsolar | 3.68 | 0.84 | |
| Acceptancysolar | 3.61 | 1.11 | |
| Nuclear | RPnuclear | 3.94 | 0.80 |
| BPnuclear | 3.43 | 0.82 | |
| Acceptancynuclear | 2.49 | 1.22 | |
| Petroleum | RPpetroleum | 3.68 | 0.63 |
| BPpetoleum | 3.36 | 0.85 | |
| Acceptancypetoleum | 2.69 | 0.93 |
| Energy Source | Dependent Variable | Mean /N | SD 1 /(%) | Min 2 | Max 3 |
|---|---|---|---|---|---|
| Sociodemographics | Age (years) | 19.55 | 1.152 | 18 | 26 |
| 1 = male | 150 | 69.5% | - | - | |
| 2 = female | 66 | 30.5% | - | - | |
| Year level (freshman = 1, sophomore = 2, junior = 3, senior = 4) | 2.00 | 0.318 | 1 | 4 | |
| Affiliation | |||||
| 1 = affiliated to science and engineering | 25 | 11.7% | - | - | |
| 2 = affiliated to social science | 191 | 88.3% | - | - | |
| Hometown | |||||
| 1 = Fukushima and neighbor prefectures | 112 | 52.0% | - | - | |
| 2 = other prefectures | 104 | 48.0% | - | - | |
| LNG | Knowledge LNG | 2.375 | 1.062 | 1 | 5 |
| Experience LNG (1 = yes, 2 = no) | 1.972 | 0.158 | 1 | 2 | |
| Trust LNG | 3.103 | 0.760 | 1 | 5 | |
| Coal | Knowledge coal | 2.843 | 0.963 | 1 | 5 |
| Experience coal (1 = yes, 2 = no) | 1.958 | 0.230 | 1 | 2 | |
| Trust coal | 3.139 | 0.751 | 1 | 5 | |
| Hydropower | Knowledge hydro | 3.054 | 1.014 | 1 | 5 |
| Experience hydro (1 = yes, 2 = no) | 1.964 | 0.155 | 1 | 2 | |
| Trust hydro | 3.210 | 0.841 | 1 | 5 | |
| Solar | Knowledge solar | 2.935 | 0.943 | 1 | 5 |
| Experience solar (1 = yes, 2 = no) | 1.962 | 0.163 | 1 | 2 | |
| Trust solar | 3.217 | 0.855 | 1 | 5 | |
| Nuclear | Knowledge nuclear | 3.244 | 0.998 | 1 | 5 |
| Experience nuclear (1 = yes, 2 = no) | 1.941 | 0.228 | 1 | 2 | |
| Trust nuclear | 2.889 | 0.909 | 1 | 5 | |
| Petroleum | Knowledge petroleum | 2.701 | 0.984 | 1 | 5 |
| Experience petroleum (1 = yes, 2 = no) | 1.977 | 0.129 | 1 | 2 | |
| Trust petroleum | 3.119 | 0.788 | 1 | 5 | |
| . | LNG | Coal | Hydropower | Solar | Nuclear | Petroleum | ||||||
|---|---|---|---|---|---|---|---|---|---|---|---|---|
| RP | BP | RP | BP | RP | BP | RP | BP | RP | BP | RP | BP | |
| Age 4 (p-value) | 0.014 | −0.042 | 0.036 | 0.031 | 0.091 * (0.090) | 0.008 | 0.091 * (0.091) | −0.035 | 0.046 | 0.119 ** (0.027) | 0.001 | −0.033 |
| Gender (1 = male, 2 = female) | 0.105 ** (0.048) | −0.025 | 0.175 *** (0.001) | −0.036 | 0.099 * (0.065) | −0.081 | 0.135 ** (0.012) | −0.018 | 0.144 *** (0.007) | −0.132 ** (0.014) | 0.081 | −0.138 *** (0.009) |
| Hometown (1 = Fukushima and neighboring prefectures, 2 = other prefectures) | 0.005 | 0.067 | 0.001 | −0.008 | −0.001 | 0.055 | −0.068 | 0.019 | −0.013 | 0.022 | 0.004 | 0.039 |
| Grade | 0.000 | −0.067 | −0.022 | 0.075 | 0.037 | 0.055 | 0.097 | 0.024 | 0.045 | 0.025 | −0.058 | −0.040 |
| Affiliation (1 = science and engineering, 2 = social science) | −0.008 | 0.053 | −0.058 | 0.052 | 0.037 | 0.077 | 0.061 | 0.050 | −0.111 ** (0.038) | 0.072 | −0.041 | 0.099 * (0.064) |
| 2 KLNG | 0.021 | 0.170 *** (0.001) | ||||||||||
| 3 ELNG | 0.028 | 0.052 | ||||||||||
| 4 TLNG | 0.010 | 0.141 *** (0.008) | ||||||||||
| KCoal | 0.136 ** (0.010) | 0.304 *** (0.000) | ||||||||||
| ECoal | 0.075 | 0.144 *** (0.006) | ||||||||||
| TCoal | 0.056 | 0.220 *** (0.000) | ||||||||||
| KHydropower | 0.118 ** (0.118) | 0.309 *** (0.000) | ||||||||||
| EHydropower | 0.121 ** (0.024) | −0.018 | ||||||||||
| THydropower | 0.104 * (0.055) | 0.291 *** (0.000) | ||||||||||
| KSolar | 0.109 ** (0.045) | 0.310 *** (0.000) | ||||||||||
| ESolar | 0.107 ** (0.047) | 0.044 | ||||||||||
| TSolar | 0.132 ** (0.014) | 0.197 *** (0.000) | ||||||||||
| KNuclear | 0.155 *** (0.004) | 0.393 *** (0.000) | ||||||||||
| ENulclear | 0.278 *** (0.000) | 0.081 | ||||||||||
| TNuclear | −0.242 *** (0.000) | 0.150 *** (0.005) | ||||||||||
| KPetroleum | 0.032 | 0.193 *** (0.000) | ||||||||||
| EPetroleum | 0.214 *** (0.000) | 0.016 | ||||||||||
| TPetroleum | 0.035 | 0.091 * (0.087) | ||||||||||
| Acceptancy LNG | Acceptancy Coal | Acceptancy Hydropower | Acceptancy Solar | Acceptancy Nuclear | Acceptancy Petroleum | |
| Age | 0.008 | 0.040 | 0.105 | 0.038 | 0.105 | −0.024 |
| Gender (1 = male, 2 = female) 1 (p-value) | −0.014 | 0.038 | −0.056 | 0.004 | −0.173 *** (0.002) | −0.113 ** (0.036) |
| Hometown (1 = Fukushima and neighbor prefectures, 2 = other prefectures) | 0.142 *** (0.009) | 0.032 | 0.056 | −0.058 | 0.065 | 0.129 ** (0.017) |
| Grade | 0.048 | 0.050 | 0.154 *** (0.006) | 0.032 | 0.055 | −0.018 |
| Affiliation (1 = science and engineering, 2 = social science) | −0.028 | −0.014 | −0.012 | −0.053 | 0.150 *** (0.008) | 0.069 |
| RPLNG | −0.128 ** (0.018) | |||||
| BPLNG | 0.301 *** (0.000) | |||||
| RPCoal | −0.187 *** (0.001) | |||||
| BPCoal | 0.103 | |||||
| RPHydropower | −0.029 | |||||
| BPHydropower | 0.266 *** (0.000) | |||||
| RPSolar | 0.086 | |||||
| BPSolar | 0.431 *** (0.000) | |||||
| RPNuclear | −0.351 *** (0.000) | |||||
| BPNuclear | 0.252 *** (0.000) | |||||
| RPPetroleum | −0.166 *** (0.002) | |||||
| BPPetroleum | 0.131 ** (0.015) |
| Energy Classification | Energy Source | Characteristics |
|---|---|---|
| Blind | LNG, petroleum |
|
| Well- known | Coal, nuclear |
|
| Exploratory | Hydropower, solar |
|
Publisher’s Note: MDPI stays neutral with regard to jurisdictional claims in published maps and institutional affiliations. |
© 2021 by the authors. Licensee MDPI, Basel, Switzerland. This article is an open access article distributed under the terms and conditions of the Creative Commons Attribution (CC BY) license (https://creativecommons.org/licenses/by/4.0/).
Share and Cite
Watanabe, R.; Watanabe, T.; Wakui, K. Acceptance of Main Power Generation Sources among Japan’s Undergraduate Students: The Roles of Knowledge, Experience, Trust, and Perceived Risk and Benefit. Sustainability 2021, 13, 12416. https://doi.org/10.3390/su132212416
Watanabe R, Watanabe T, Wakui K. Acceptance of Main Power Generation Sources among Japan’s Undergraduate Students: The Roles of Knowledge, Experience, Trust, and Perceived Risk and Benefit. Sustainability. 2021; 13(22):12416. https://doi.org/10.3390/su132212416
Chicago/Turabian StyleWatanabe, Reeko, Tsunemi Watanabe, and Kyohei Wakui. 2021. "Acceptance of Main Power Generation Sources among Japan’s Undergraduate Students: The Roles of Knowledge, Experience, Trust, and Perceived Risk and Benefit" Sustainability 13, no. 22: 12416. https://doi.org/10.3390/su132212416
APA StyleWatanabe, R., Watanabe, T., & Wakui, K. (2021). Acceptance of Main Power Generation Sources among Japan’s Undergraduate Students: The Roles of Knowledge, Experience, Trust, and Perceived Risk and Benefit. Sustainability, 13(22), 12416. https://doi.org/10.3390/su132212416
