Impact of Entrepreneurial Leadership and Bricolage on Job Security and Sustainable Economic Performance: An Empirical Study of Croatian Companies during COVID-19 Pandemic
Abstract
1. Introduction
2. Literature Review
2.1. Entrepreneurial Leadership
2.2. Job Insecurity
2.3. Entreprenurial Bricolage
3. Hypothesis and the Research Model Development
4. Research Methodology
4.1. Sustainable Economic Performance
4.2. Entrepreneurial Leadership
4.3. Job Insecurity
4.4. Entrepreneurial Bricolage
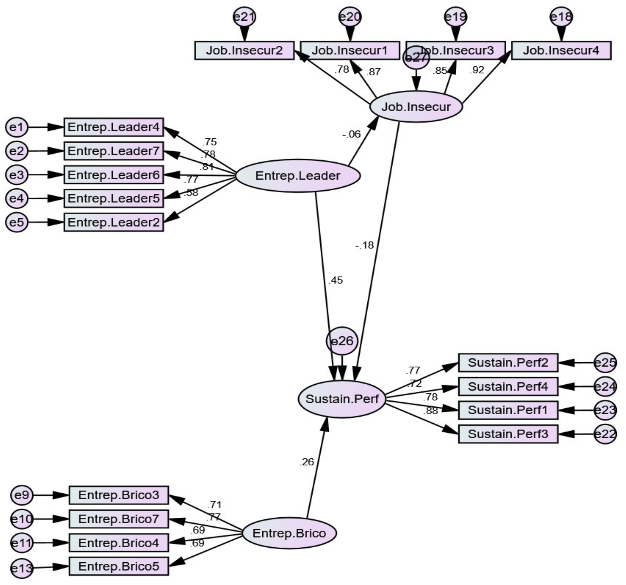
5. Results
6. Discussion
Implications of the Study
7. Conclusions
Author Contributions
Funding
Institutional Review Board Statement
Informed Consent Statement
Data Availability Statement
Conflicts of Interest
References
- Dabić, M.; Stojčić, N.; Simić, M.; Potocan, V.; Slavković, M.; Nedelko, Z. Intellectual agility and innovation in micro and small businesses: The mediating role of entrepreneurial leadership. J. Bus. Res. 2021, 123, 683–695. [Google Scholar] [CrossRef]
- Bass, B.M. Leadership: Good, better, best. Organ. Dyn. 1986, 13, 26–40. [Google Scholar] [CrossRef]
- Boal, K.B.; Hooijberg, R. Strategic leadership research: Moving on. Leadersh. Q. 2000, 11, 515–549. [Google Scholar] [CrossRef]
- Jamrog, J.; Vickers, M.; Bear, D. Building and sustaining a culture that supports innovation. Hum. Resour. Plan. 2006, 29, 9–19. [Google Scholar]
- Fernald, L.W.; Solomon, G.T.; Tarabishy, A. A new paradigm: Entrepreneurial leadership. South. Bus. Rev. 2005, 30, 1–10. [Google Scholar]
- Kuratko, D.F. Entrepreneurial Leadership in the 21st Century. J. Leadersh. Organ. Stud. 2007, 13, 1–11. [Google Scholar] [CrossRef]
- Gupta, V.; MacMillan, I.C.; Surie, G. Entrepreneurial leadership: Developing and measuring a cross-cultural construct. J. Bus. Ventur. 2004, 19, 241–260. [Google Scholar] [CrossRef]
- Tsilika, T.; Kakouris, A.; Apostolopoulos, N.; Dermatis, Z. Entrepreneurial bricolage in the aftermath of a shock. Insights from Greek SMEs. J. Small Bus. Entrep. 2020, 32, 1–18. [Google Scholar] [CrossRef]
- Godinić, D.; Obrenovic, B.; Khudaykulov, A. Effects of Economic Uncertainty on Mental Health in the COVID-19 Pandemic Context: Social Identity Disturbance, Job Uncertainty and Psychological Well-Being Model. Int. J. Innov. Econ. Dev. 2020, 6, 61–74. [Google Scholar] [CrossRef]
- Krieger, A.; Stuetzer, M.; Obschonka, M.; Salmela-Aro, K. The growth of entrepreneurial human capital: Origins and development of skill variety. Small Bus. Econ. 2021, 1–20. [Google Scholar] [CrossRef]
- Herbane, B. Rethinking organizational resilience and strategic renewal in SMEs. Entrep. Reg. Dev. 2019, 31, 476–495. [Google Scholar] [CrossRef]
- Bagheri, A. The impact of entrepreneurial leadership on innovation work behavior and opportunity recognition in high-technology SMEs. J. High Technol. Manag. Res. 2017, 28, 159–166. [Google Scholar] [CrossRef]
- Yang, J.; Pu, B.; Guan, Z. Entrepreneurial Leadership and Turnover Intention in Startups: Mediating Roles of Employees’ Job Embeddedness, Job Satisfaction and Affective Commitment. Sustainability 2019, 11, 1101. [Google Scholar] [CrossRef]
- Musumeci, R.; Ghislieri, C. Some Voices from Italian Youth on Well-Being: How to Cope with Job Insecurity? Soc. Sci. 2020, 9, 58. [Google Scholar] [CrossRef]
- Blustein, D.L.; Kozan, S.; Connors-Kellgren, A. Unemployment and underemployment: A narrative analysis about loss. J. Vocat. Behav. 2013, 82, 256–265. [Google Scholar] [CrossRef]
- Digan, S.P.; Sahi, G.K.; Mantok, S.; Patel, P.C. Women’s Perceived Empowerment in Entrepreneurial Efforts: The Role of Bricolage and Psychological Capital. J. Small Bus. Manag. 2019, 57, 206–229. [Google Scholar] [CrossRef]
- Chinyoka, S.V. Bricolage: A State of Entrepreneurial Excellence. Asian Bus. Res. 2017, 2, 46. [Google Scholar] [CrossRef]
- Musara, M.; Nieuwenhuizen, C. Informal sector entrepreneurship, individual entrepreneurial orientation and the emergence of entrepreneurial leadership. Afr. J. Manag. 2020, 6, 194–213. [Google Scholar] [CrossRef]
- Bagheri, A.; Harrison, C. Entrepreneurial leadership measurement: A multi-dimensional construct. J. Small Bus. Enterp. Dev. 2020, 27, 659–679. [Google Scholar] [CrossRef]
- Balios, D.; Daskalakis, N.; Eriotis, N.; Vasiliou, D. SMEs capital structure determinants during severe economic crisis: The case of Greece. Cogent Econ. Finance 2016, 4, 4. [Google Scholar] [CrossRef]
- Jansson, J.; Nilsson, J.; Modig, F.; Vall, G.H. Commitment to Sustainability in Small and Medium-Sized Enterprises: The Influence of Strategic Orientations and Management Values. Bus. Strat. Environ. 2017, 26, 69–83. [Google Scholar] [CrossRef]
- Leitch, C.M.; Volery, T. Entrepreneurial leadership: Insights and directions. Int. Small Bus. Journal: Res. Entrep. 2017, 35, 147–156. [Google Scholar] [CrossRef]
- Nor-Aishah, H.; Ahmad, N.H.; Thurasamy, R. Entrepreneurial Leadership and Sustainable Performance of Manufacturing SMEs in Malaysia: The Contingent Role of Entrepreneurial Bricolage. Sustainability 2020, 12, 3100. [Google Scholar] [CrossRef]
- Solomon, I.G. The influence of leadership based on emotional intelligence concerning the climate of an organization. Int. J. Manag. Sci. Bus. Administration. 2020, 6, 38–43. [Google Scholar] [CrossRef]
- Guberina, T.; Wang, A.M. Entrepreneurial Leadership Impact on Job security and Psychological Well-being during the COVID-19 Pandemic: A conceptual review. Int. J. Innov. Econ. Dev. 2021, 6, 7–18. [Google Scholar] [CrossRef]
- Tarabishy, A.; Solomon, G.; Fernald, L.W.; Sashkin, M. The entrepreneurial leader’s impact on the organization’s performance in dynamic markets. J. Priv. Equity 2005, 8, 20–29. [Google Scholar] [CrossRef]
- Iqbal, A.; Nazir, T.; Ahmad, M.S. Entrepreneurial leadership and employee innovative behavior: An examination through multiple theoretical lenses. Eur. J. Innov. Manag. 2020. ahead-of-p. [Google Scholar] [CrossRef]
- Ensley, M.D.; Pearce, C.L.; Hmieleski, K.M. The moderating effect of environmental dynamism on the relationship between entrepreneur leadership behavior and new venture performance. J. Bus. Ventur. 2006, 21, 243–263. [Google Scholar] [CrossRef]
- Akbari, M.; Bagheri, A.; Imani, S.; Asadnezhad, M. Does entrepreneurial leadership encourage innovation work behavior? The mediating role of creative self-efficacy and support for innovation. Eur. J. Innov. Manag. 2020, 24, 1–22. [Google Scholar] [CrossRef]
- Imran, R.; Aldaas, R.E. Entrepreneurial leadership: A missing link between perceived organizational support and organizational performance. World J. Entrep. Manag. Sustain. Dev. 2020, 16, 377–388. [Google Scholar] [CrossRef]
- He, L.; Standen, P.; Coetzer, A. The perceived personal characteristics of entrepreneurial leaders. Small Enterp. Res. 2017, 24, 97–119. [Google Scholar] [CrossRef]
- Vuuren, C.V.; Klandermans, P.G. Individual reactions to job insecurity: An integrated model. Eur. Perspect. Psychol. 1990, 3, 133–146. [Google Scholar]
- Greenhalgh, L.; Rosenblatt, Z. Job Insecurity: Toward Conceptual Clarity. Acad. Manag. Rev. 1984, 9, 438. [Google Scholar] [CrossRef]
- De Witte, H. Job Insecurity: Review of the International Literature on Definitions, Prevalence, Antecedents and Consequences. South Afr. J. Ind. Psychol. 2005, 31, 1–6. [Google Scholar] [CrossRef]
- Piccoli, B.; Callea, A.; Urbini, F.; Chirumbolo, A.; Ingusci, E.; De Witte, H. Job insecurity and performance: The mediating role of organizational identification. Pers. Rev. 2017, 46, 1508–1522. [Google Scholar] [CrossRef]
- De Witte, H.; De Cuyper, N. Job Insecurity and Employability. Available online: https://onlinelibrary.wiley.com/doi/10.1002/9781118785317.weom050125 (accessed on 21 January 2020).
- Frasquilho, D.; Matos, M.G.; Salonna, F.; Guerreiro, D.; Storti, C.C.; Gaspar, T.; Caldas-De-Almeida, J.M. Mental health outcomes in times of economic recession: A systematic literature review. BMC Public Heal. 2015, 16, 1–40. [Google Scholar] [CrossRef] [PubMed]
- Huang, L.; Knight, A.P. Resources and Relationships in Entrepreneurship: An Exchange Theory of the Development and Effects of the Entrepreneur-Investor Relationship. Acad. Manag. Rev. 2017, 42, 80–102. [Google Scholar] [CrossRef]
- Giorgi, G.; Shoss, M.K.; Leon-Perez, J.M. Going beyond workplace stressors: Economic crisis and perceived employability in relation to psychological distress and job dissatisfaction. Int. J. Stress Manag. 2015, 22, 137–158. [Google Scholar] [CrossRef]
- Chen, Y.; Wang, Y.; Nevo, S.; Benitez-Amado, J.; Kou, G. IT capabilities and product innovation performance: The roles of corporate entrepreneurship and competitive intensity. Inf. Manag. 2015, 52, 643–657. [Google Scholar] [CrossRef]
- Baker, T.; Nelson, R.E. Creating Something from Nothing: Resource Construction through Entrepreneurial Bricolage. Adm. Sci. Q. 2005, 50, 329–366. [Google Scholar] [CrossRef]
- Dacin, P.A.; Dacin, M.T.; Matear, M. Social entrepreneurship: Why we don’t need a new theory and how we move forward from here. Acad. Manag. Perspect. 2010, 24, 37–57. [Google Scholar]
- Cheung, C.W.M.; Kwong, C. Path- and place-dependence of entrepreneurial ventures at times of war and conflict. Int. Small Bus. Journal: Res. Entrep. 2017, 35, 903–927. [Google Scholar] [CrossRef]
- Garud, R.; Karnøe, P. Bricolage versus breakthrough: Distributed and embedded agency in technology entrepreneurship. Res. Policy 2003, 32, 277–300. [Google Scholar] [CrossRef]
- Halme, M.; Lindeman, S.; Linna, P. Innovation for Inclusive Business: Intrapreneurial Bricolage in Multinational Corporations. J. Manag. Stud. 2012, 49, 743–784. [Google Scholar] [CrossRef]
- Levi-Strauss, C. The Savage Mind; University of Chicago Press: Chicago, IL, USA, 1966; Available online: https://monoskop.org/images/9/91/Levi-Strauss_Claude_The_Savage_Mind.pdf (accessed on 1 October 2021).
- Lim, A.Y.; Lee, S.-H.; Jeon, Y.; Yoo, R.; Jung, H.-Y. Job-seeking stress, mental health problems, and the role of perceived social sup-port in university graduates in Korea. J. Korean Med. Sci. 2018, 33, 149. [Google Scholar] [CrossRef] [PubMed]
- Stinchfield, B.T.; Nelson, R.E.; Wood, M.S. Learning from Levi–Strauss’ Legacy: Art, Craft, Engineering, Bricolage, and Brokerage in Entrepreneurship. Entrep. Theory Pr. 2013, 37, 889–921. [Google Scholar] [CrossRef]
- Senyard, J.; Baker, T.; Steffens, P.; Davidsson, P. Bricolage as a Path to Innovativeness for Resource-Constrained New Firms. J. Prod. Innov. Manag. 2013, 31, 211–230. [Google Scholar] [CrossRef]
- Kickul, J.; Griffiths, M.; Bacq, S.; Garud, N. Catalyzing social innovation: Is entrepreneurial bricolage always good? Entrep. Reg. Dev. 2018, 30, 407–420. [Google Scholar] [CrossRef]
- Yasa, N.N.K.; Giantari, I.G.A.K.; Setini, M.; Sarmawa, W.; Rahmayanti, P.L.D.; Dharmanegara, I.B.A. Service strategy based on Tri Kaya Parisudha, social media promotion, business values and business performance. Manag. Sci. Lett. 2020, 10, 2961–2972. [Google Scholar] [CrossRef]
- Cecchel, S.; Ferrario, D.; Mondini, C.; Montani, M.; Previtali, B. Application of Laser Metal Deposition for a New Model of Assembled Camshaft. J. Mater. Eng. Perform. 2019, 28, 7756–7767. [Google Scholar] [CrossRef]
- Herman, H.M.; Ashkanasy, N.M. A multilevel model of transformational leadership, affect, and creative process behavior in work teams. Leadersh. Q. 2015, 26, 543–556. [Google Scholar]
- Renko, M.; El Tarabishy, A.; Carsrud, A.L.; Brännback, M. Understanding and Measuring Entrepreneurial Leadership Style. J. Small Bus. Manag. 2015, 53, 54–74. [Google Scholar] [CrossRef]
- De Marco, C.E.; Martelli, I.; Di Minin, A. European SMEs’ engagement in open innovation When the important thing is to win and not just to participate, what should innovation policy do? Technol. Forecast. Soc. Chang. 2020, 152, 119843. [Google Scholar] [CrossRef]
- Ucbasaran, D.; Shepherd, D.A.; Lockett, A.; Lyon, S.J. Life after business failure: The process and consequences of business failure for entrepreneurs. J. Manag. 2013, 39, 163–202. [Google Scholar] [CrossRef]
- Bullough, A.; de Luque, M.S.; Abdelzaher, D.; Heim, W. Developing Women Leaders through Entrepreneurship Education and Training. Acad. Manag. Perspect. 2015, 29, 250–270. [Google Scholar] [CrossRef]
- Fontana, A.; Musa, S. The impact of entrepreneurial leadership on innovation management and its measurement validation. Int. J. Innov. Sci. 2017, 9, 2–19. [Google Scholar] [CrossRef]
- Kwong, C.C.; Cheung, C.W.; Manzoor, H.; Rashid, M.U. Entrepreneurship through Bricolage: A study of displaced entrepreneurs at times of war and conflict. Entrep. Reg. Dev. 2018, 31, 435–455. [Google Scholar] [CrossRef]
- Bagheri, A.; Newman, A.; Eva, N. Entrepreneurial leadership of CEOs and employees’ innovative behavior in high-technology new ventures. J. Small Bus. Manag. 2020, 1–23. [Google Scholar] [CrossRef]
- Dabić, M.; Vlačić, B.; Paul, J.; Dana, L.-P.; Sahasranamam, S.; Glinka, B. Immigrant entrepreneurship: A review and research agenda. J. Bus. Res. 2020, 113, 25–38. [Google Scholar] [CrossRef]
- Lu, J.G.; Hafenbrack, A.C.; Eastwick, P.W.; Wang, D.J.; Maddux, W.W.; Galinsky, A.D. “Going out” of the box: Close intercultural friendships and romantic relationships spark creativity, workplace innovation, and entrepreneurship. J. Appl. Psychol. 2017, 102, 1091–1108. [Google Scholar] [CrossRef] [PubMed]
- Fisher, R.; Maritz, A.; Lobo, A. Obsession in entrepreneurs–Towards a conceptualisation. Entrep. Res. J. 2013, 3, 207–237. [Google Scholar]
- Jayawarna, D.; Jones, O.; MacPherson, A. Entrepreneurial potential: The role of human and cultural capitals. Int. Small Bus. Journal: Res. Entrep. 2014, 32, 918–943. [Google Scholar] [CrossRef]
- Gundry, L.K.; Kickul, J.R.; Griffiths, M.D.; Bacq, S.C. Creating Social Change Out of Nothing: The Role of Entrepreneurial Bricolage in Social Entrepreneurs’ Catalyst Innovations. Soc. Sustain. Entrep. 2011, 13, 1–24. [Google Scholar]
- Di Domenico, M.L.; Haugh, H.; Tracey, P. Social bricolage: Theorizing social value creation in social enterprises. Entrep. Theory Pract. 2010, 34, 681–703. [Google Scholar] [CrossRef]
- Bacq, S.; Ofstein, L.F.; Kickul, J.R.; Gundry, L.K. Bricolage in Social Entrepreneurship: How Creative Resource Mobiliza-tion Fosters Greater Social Impact. Int. J. Entrep. Innov. 2015, 16, 283–289. [Google Scholar] [CrossRef]
- Nelson, R.; Lima, E. Effectuations, social bricolage and causation in the response to a natural disaster. Small Bus. Econ. 2020, 54, 721–750. [Google Scholar] [CrossRef]
- Sudiyani, N.N.; Kariyana, I.M.; Sawitri, N.P.Y.R.; Perdanawati, L.P.V.I.; Setini, M. The role of creative self efficacy as mediating on entrepreneurial leadership and innovative work behavior. Solid State Technol. 2020, 63, 2449–2463. [Google Scholar]
- Barnes, T.D.; Lim, R. Public Disputation, Power, and Social Order in Late Antiquity. Am. Hist. Rev. 1996, 101, 1528. [Google Scholar] [CrossRef]
- Yanik, O. The Mediating Role of Trust in the Effect of Ethical Leadership on Employee Attitudes and Behaviors. J. Bus. Res. Turk 2018, 10, 447–464. [Google Scholar] [CrossRef]
- Newman, A.; Nielsen, I.; Smyth, R.; Hirst, G. Mediating Role of Psychological Capital in the Relationship between Social Support and Wellbeing of Refugees. Int. Migr. 2018, 56, 117–132. [Google Scholar] [CrossRef]
- Murnieks, C.Y.; Mosakowski, E.; Cardon, M. Pathways of Passion. J. Manag. 2014, 40, 1583–1606. [Google Scholar] [CrossRef]
- Stenholm, P.; Renko, M. Passionate bricoleurs and new venture survival. J. Bus. Ventur. 2016, 31, 595–611. [Google Scholar] [CrossRef]
- Senyard, J.M.; Davidsson, P.; Steffens, P.R. Environmental Dynamism as a Moderator of the Relationship Between Bricolage and Firm Performance. Proceedings 2015, 2015. [Google Scholar] [CrossRef][Green Version]
- Eltayeb, T.K.; Zailani, S.; Ramayah, T. Green supply chain initiatives among certified companies in Malaysia and environmental sustainability: Investigating the outcomes. Resour. Conserv. Recycl. 2011, 55, 495–506. [Google Scholar] [CrossRef]
- Rao, P.; Holt, D. Do green supply chains lead to competitiveness and economic performance? Int. J. Oper. Prod. Manag. 2005, 25, 898–916. [Google Scholar] [CrossRef]
- Laosirihongthong, T.; Adebanjo, D.; Tan, K.C. Green supply chain management practices and performance. Ind. Manag. Data Syst. 2013, 113, 1088–1109. [Google Scholar] [CrossRef]
- Paulraj, A. Understanding the relationships between internal resources and capabilities, sustainable supply management and organizational sustainability. J. Supply Chain Manag. 2011, 47, 19–37. [Google Scholar] [CrossRef]
- De Cuyper, N.; Schreurs, B.; De Witte, H.; Selenko, E. Impact of job insecurity on job performance introduction. Career Dev. Int. 2020, 25, 221–228. [Google Scholar] [CrossRef]
- Shoss, M.K. Job Insecurity: An Integrative Review and Agenda for Future Research. J. Manag. 2017, 43, 1911–1939. [Google Scholar] [CrossRef]
- Desa, G. Resource Mobilization in International Social Entrepreneurship: Bricolage as a Mechanism of Institutional Transformation. Entrep. Theory Pr. 2012, 36, 727–751. [Google Scholar] [CrossRef]




| Variable | Items |
|---|---|
| Entrepreneurial leadership | The leader of this company often comes up with radically improved ideas for the products we are selling; The leader of this company often comes up with ideas of completely new products that we could sell; The leader of this company takes risks; and The leader of this company has creative solutions to problems. The leader of this company demonstrates passion for his/her work; The leader of this company has a vision for the future of our business; The leader of this company challenges and pushes us to act in a more innovative way; and The leader of this company wants us to challenge the current ways we do business. |
| Sustainable economic performance | Our company has improved its market share; Our company has improved its image; Our company has improved its position in the marketplace; and Our company has increased its profits. |
| Entrepreneurial bricolage | In this company: we are confident in our ability to find workable solutions to new challenges by using our existing resources; we gladly take on a broader range of challenges than others without resources; we use any existing resources that seem useful as a response to a new problem or opportunity; we deal with new challenges by applying a combination of our existing resources and other resources that are inexpensively available to us when dealing with new problems or opportunities; we act by assuming that we will find a workable solution; by combining our existing resources, we take on a surprising variety of new challenges; when we face new challenges, we put together workable solutions from our existing resources; we combine resources to tackle new challenges, in which those are not the resources’ original purposes; and we acquire resources at low or no cost and combine them with what we already have to deal with new challenges. |
| Job security | Chances are, I will soon lose my job; I am sure I can keep my job; I feel insecure about the future of my job; and I think I might lose my job in the near future. |
| Measure | Estimate | Threshold | Interpretation |
|---|---|---|---|
| CMIN | 210.219 | -- | -- |
| DF | 113 | -- | -- |
| CMIN/DF | 1.86 | Between 1 and 3 | Excellent |
| CFI | 0.974 | >0.95 | Excellent |
| SRMR | 0.048 | <0.08 | Excellent |
| RMSEA | 0.046 | <0.06 | Excellent |
| PClose | 0.745 | >0.05 | Excellent |
| CR | AVE | MSV | MaxR(H) | Job. Insecur | Entrep. Leader | Entrep. Brico | Sustain. Perf | |
|---|---|---|---|---|---|---|---|---|
| Job. Insecur | 0.917 | 0.734 | 0.048 | 0.927 | 0.857 | |||
| Entrep. Leader | 0.859 | 0.551 | 0.413 | 0.870 | −0.059 | 0.742 | ||
| Entrep. Brico | 0.807 | 0.511 | 0.413 | 0.811 | −0.116 | 0.643 | 0.715 | |
| Sustain. Perf | 0.881 | 0.650 | 0.320 | 0.895 | −0.218 | 0.566 | 0.503 | 0.806 |
| Measure | Estimate | Threshold | Interpretation |
|---|---|---|---|
| CMIN | 212.82 | -- | -- |
| DF | 114 | -- | -- |
| CMIN/DF | 1.867 | Between 1 and 3 | Excellent |
| CFI | 0.974 | >0.95 | Excellent |
| SRMR | 0.051 | <0.08 | Excellent |
| RMSEA | 0.046 | <0.06 | Excellent |
| PClose | 0.737 | >0.05 | Excellent |
| Hypothesis | Hypothesis Status | Dependent Variable | Path | Independent Variable | Std. Estimate | Estimate | S.E. | C.R. | p |
|---|---|---|---|---|---|---|---|---|---|
| H1 | Rejected | Job.Insecur | <--- | Entrep.Leader | −0.067 | −0.088 | 0.072 | −1.224 | 0.221 |
| H2 | Accepted | Sustain.Perf | <--- | Entrep.Leader | 0.418 | 0.453 | 0.077 | 5.857 | *** |
| H3 | Accepted | Sustain.Perf | <--- | Job.Insecur | −0.17 | −0.141 | 0.038 | −3.704 | *** |
| H4 | Accepted | Sustain.Perf | <--- | Entrep.Brico | 0.215 | 0.335 | 0.111 | 3.016 | *** |
| H5 | Rejected | ZSustain.Perf | Entr.LeadxEntr.Bri | 0..004 | 0..025 | 0.148 | 0.882 | ||
| Entrep.Leader4 | <--- | Entrep.Leader | 0.746 | 1 | |||||
| Entrep.Leader7 | <--- | Entrep.Leader | 0.772 | 1.019 | 0.067 | 15.099 | *** | ||
| Entrep.Leader6 | <--- | Entrep.Leader | 0.812 | 1.024 | 0.065 | 15.871 | *** | ||
| Entrep.Leader5 | <--- | Entrep.Leader | 0.773 | 0.993 | 0.066 | 15.127 | *** | ||
| Entrep.Leader2 | <--- | Entrep.Leader | 0.585 | 0.774 | 0.068 | 11.321 | *** | ||
| Entrep.Brico7 | <--- | Entrep.Brico | 0.773 | 1.083 | 0.083 | 13.039 | *** | ||
| Entrep.Brico4 | <--- | Entrep.Brico | 0.688 | 1.005 | 0.084 | 11.938 | *** | ||
| Entrep.Brico5 | <--- | Entrep.Brico | 0.697 | 1.042 | 0.086 | 12.062 | *** | ||
| Job.Insecur4 | <--- | Job.Insecur | 0.918 | 1 | |||||
| Job.Insecur3 | <--- | Job.Insecur | 0.853 | 1.013 | 0.041 | 24.577 | *** | ||
| Job.Insecur1 | <--- | Job.Insecur | 0.872 | 0.928 | 0.036 | 25.663 | *** | ||
| Job.Insecur2 | <--- | Job.Insecur | 0.777 | 0.812 | 0.04 | 20.48 | *** | ||
| Sustain.Perf3 | <--- | Sustain.Perf | 0.891 | 1 | |||||
| Sustain.Perf1 | <--- | Sustain.Perf | 0.799 | 0.905 | 0.046 | 19.602 | *** | ||
| Sustain.Perf4 | <--- | Sustain.Perf | 0.736 | 0.897 | 0.052 | 17.346 | *** | ||
| Sustain.Perf2 | <--- | Sustain.Perf | 0.788 | 0.888 | 0.046 | 19.177 | *** | ||
| Entrep.Brico3 | <--- | Entrep.Brico | 0.699 | 1 |
| Estimate | S.E. | C.R. | p | Label | |||
|---|---|---|---|---|---|---|---|
| ZJob. Insecur | <--- | ZEntrep. Leader | −0.066 | 0.049 | −1.33 | 0.184 | |
| ZSustain. Perf | <--- | ZJob. Insecur | −0.178 | 0.037 | −4.831 | *** | |
| ZSustain. Perf | <--- | ZEntrep. Leader | 0.456 | 0.054 | 8.48 | *** | |
| ZSustain. Perf | <--- | Entr.Lead_x_Entr. Brico | 0.004 | 0.025 | 0.148 | 0.882 | |
| ZSustain. Perf | <--- | ZEntrep. Brico | 0.22 | 0.056 | 3.922 | *** |
Publisher’s Note: MDPI stays neutral with regard to jurisdictional claims in published maps and institutional affiliations. |
© 2021 by the authors. Licensee MDPI, Basel, Switzerland. This article is an open access article distributed under the terms and conditions of the Creative Commons Attribution (CC BY) license (https://creativecommons.org/licenses/by/4.0/).
Share and Cite
Alsharif, H.Z.H.; Shu, T.; Obrenovic, B.; Godinic, D.; Alhujailli, A.; Abdullaev, A.M. Impact of Entrepreneurial Leadership and Bricolage on Job Security and Sustainable Economic Performance: An Empirical Study of Croatian Companies during COVID-19 Pandemic. Sustainability 2021, 13, 11958. https://doi.org/10.3390/su132111958
Alsharif HZH, Shu T, Obrenovic B, Godinic D, Alhujailli A, Abdullaev AM. Impact of Entrepreneurial Leadership and Bricolage on Job Security and Sustainable Economic Performance: An Empirical Study of Croatian Companies during COVID-19 Pandemic. Sustainability. 2021; 13(21):11958. https://doi.org/10.3390/su132111958
Chicago/Turabian StyleAlsharif, Hussain Zaid H, Tong Shu, Bojan Obrenovic, Danijela Godinic, Ashraf Alhujailli, and Alisher Makhmudovich Abdullaev. 2021. "Impact of Entrepreneurial Leadership and Bricolage on Job Security and Sustainable Economic Performance: An Empirical Study of Croatian Companies during COVID-19 Pandemic" Sustainability 13, no. 21: 11958. https://doi.org/10.3390/su132111958
APA StyleAlsharif, H. Z. H., Shu, T., Obrenovic, B., Godinic, D., Alhujailli, A., & Abdullaev, A. M. (2021). Impact of Entrepreneurial Leadership and Bricolage on Job Security and Sustainable Economic Performance: An Empirical Study of Croatian Companies during COVID-19 Pandemic. Sustainability, 13(21), 11958. https://doi.org/10.3390/su132111958

