Place Branding for Smart Cities and Smart Tourism Destinations: Do They Communicate Their Smartness?
Abstract
:1. Introduction
2. Theoretical Framework
2.1. Smartness in the Creation of Smart City Image (SCI) and Smart Tourism Destination Image (STDI)
2.2. Place Branding and the Role of Social Media in the Co-Creation of Smart City Image (SCI) and Smart Tourism Destination Image (STDI)
3. Materials and Methods
3.1. System Architecture
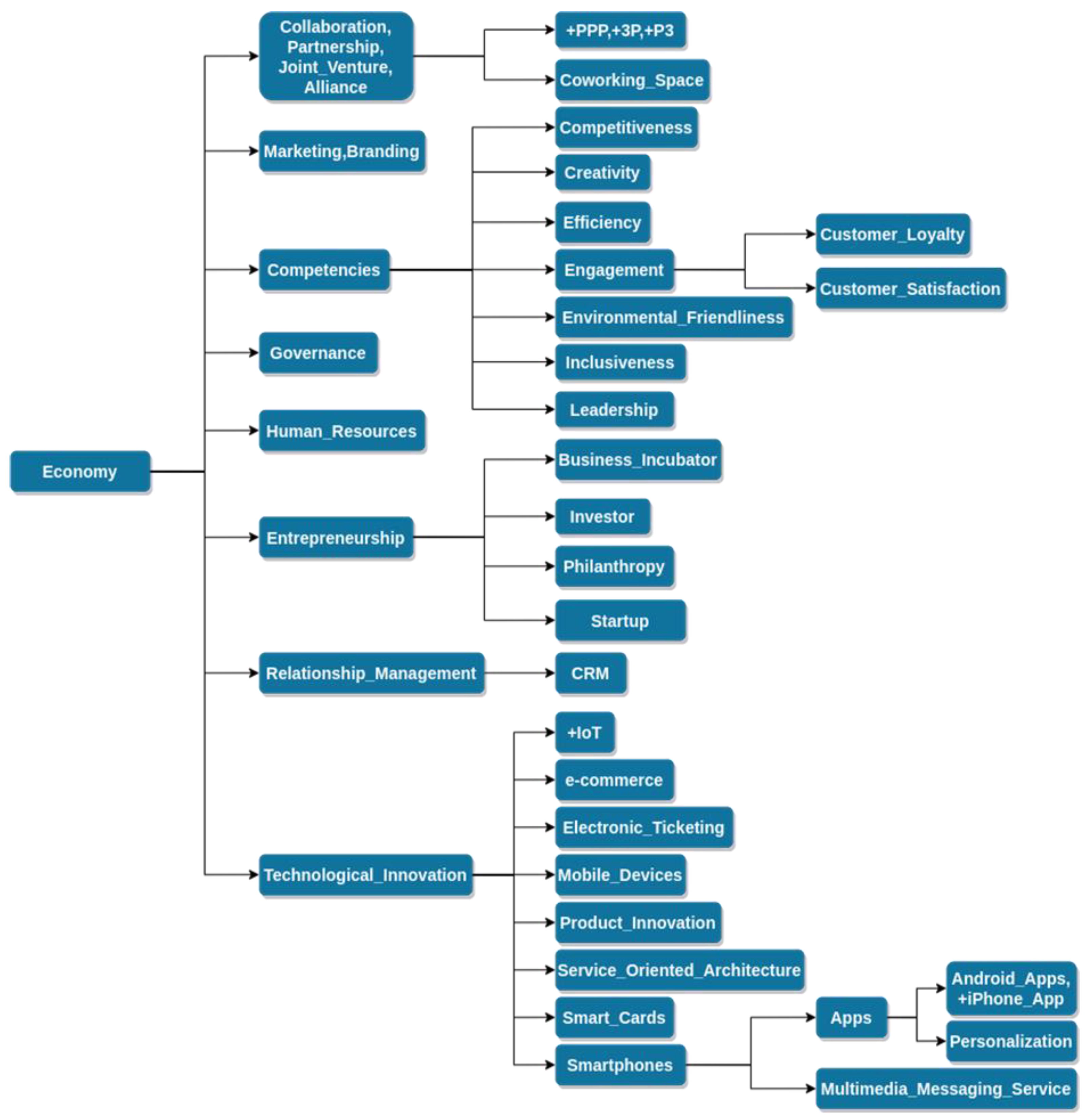
3.2. Ontology Construction
- The root concept of an ontology (its most general concept) represents the whole domain. Each ontology is a taxonomical hierarchy of concepts. The higher the concept in the ontology is, the more specific it is. For example, in the “Sustainability” ontology there is a “Clean Energy” concept, which contains sub-concepts such as “Biofuel”, “Hydroelectric Plants” or “Wind Farms”.
- In some cases a node of the ontology contains different ways of representing roughly the same concept. For instance, in the “Economy” ontology there is a node that represents collaborative efforts and is labelled “Collaboration, Partnership, Joint Venture, Alliance”. In this way, all tweets referring to any of these ideas will be labelled under the same concept.
- The concepts of the ontologies have to be transformed into word embeddings (numerical vectors) in order to make a semantic comparison with the words appearing in the tweets (see Section 3.5). Thus, the concepts used in the ontologies must have a word embedding representation. The word embedding used in this work was Google News Negative300. It was generated with the word2vec method, analyzing a Google News dataset of 100 billion words. The model contains the representation of three million words and phrases in vectors of 300 real numbers, and it is available from the Web.
- Some very specific concepts (e.g., Wi-Fi, Smart City, Big Data) do not have associated word embeddings. In these cases, the corresponding string was added to the ontology as a new concept, prefixed by the symbol “*”. As discussed later, this means that these concepts will only be detected in tweets with a strict string matching (not with a semantic comparison as regular concepts). For example, in the “Technology” ontology there is a concept labelled as “*Wi-Fi, *WiFi”), which will match any tweet that contains at least one of these two expressions.
- The word embedding employed later to transform ontology concepts into numerical vectors takes the capitalization of words into account. In the cases in which we want a concept only to be considered with a particular capitalization, and not in both lower and upper case, we have used the “+” symbol. For example, in the “Economy” ontology we have the concept “+IoT”, which is an acronym that refers to the Internet of Things, and we will only label a tweet with this concept if it contains exactly this string with these particular letters in this precise capitalization.
3.3. City Selection
3.4. Retrieval and Pre-Processing of the Tweets
- Tokenize the tweet to divide it into words. In the case of hashtags (words preceded by the # symbol), a word divider was used to obtain the words composing the hashtag.
- An n-gram collocation model [73] was used to obtain relevant n-grams in the text (sequences of n consecutive words constituting a term, e.g., “Smart City” is a 2-g composed by two words).
- Finally, each word in the tweet is represented in two different ways, starting with lower and upper case. If we have an n-gram composed of several words, the first letter of each word is capitalized.
3.5. Semantic Annotation of Tweets
- If the term matches exactly one of the ontology concepts marked with the “*” symbol (e.g., a tweet contains exactly the string “Smart City”).
- If the term has a high semantic relationship with any of the ontology concepts. If the term does not have an associated word embedding in our word2vec model, it is dismissed; otherwise, we compute the cosine similarity between the word embedding of the term and the one of each ontology concept. The word embedding of each term in the tweets (or each ontology concept) is a vector of 300 real numbers. The cosine similarity of two vectors is their dot product divided by the product of their norms. This computation returns a similarity between −1 and 1, where 1 denotes a extremely high similarity and −1 represents the maximum dissimilarity.
4. Results
4.1. Smart Sustainability
4.2. Smart Technology
5. Discussion
6. Conclusions
Author Contributions
Funding
Conflicts of Interest
References
- Encalada, L.; Boavida-Portugal, I.; Ferreira, C.C.; Rocha, J. Identifying tourist places of interest based on digital imprints: Towards a sustainable smart City. Sustainability 2017, 9, 2317. [Google Scholar] [CrossRef] [Green Version]
- Kummitha, R.K.R.; Crutzen, N. How do we understand smart cities? An evolutionary perspective. Cities 2017, 67, 43–52. [Google Scholar] [CrossRef]
- Datta, A. A 100 smart cities, a 100 utopias. Dialogues Hum. Geogr. 2015, 5, 49–53. [Google Scholar] [CrossRef] [Green Version]
- Pencarelli, T. The digital revolution in the travel and tourism industry. Inf. Technol. Tour. 2019, 22, 455–476. [Google Scholar] [CrossRef]
- Gretzel, U. Intelligent systems in tourism. A Social Science Perspective. Ann. Tour. Res. 2011, 38, 757–779. [Google Scholar] [CrossRef]
- Gretzel, U.; Zhong, L.; Koo, C. Application of smart tourism to cities. Int. J. Tour. Cities 2016, 2, 2. [Google Scholar] [CrossRef]
- Mandić, A.; Praničević, D.G. Progress on the role of ICTs in establishing destination appeal. J. Hosp. Tour. Technol. 2019, 10, 791–813. [Google Scholar] [CrossRef]
- Boisen, M.; Terlouw, K.; Groote, P.; Couwenberg, O. Reframing, place promotion, place marketing, and place branding-moving beyond conceptual confusion. Cities 2018, 80, 4–11. [Google Scholar] [CrossRef] [Green Version]
- Kavaratzis, M.; Hatch, M.J. The dynamics of place brands: An identity-based approach to place branding theory. Mark. Theory 2013, 13, 69–86. [Google Scholar] [CrossRef]
- Abella, A.; Ortiz-de-Urbina-Criado, M.; De-Pablos-Heredero, C. A methodology to design and redesign services in smart cities based on the citizen experience. Inf. Polity 2019, 24, 183–197. [Google Scholar] [CrossRef]
- Neuhofer, B.; Buhalis, D.; Ladkin, A. Smart technologies for personalized experiences: A case study in the hospitality domain. Electron. Mark. 2015, 25, 243–254. [Google Scholar] [CrossRef]
- Wang, K.; Lin, C.L. The adoption of mobile value-added services: Investigating the influence of IS quality and perceived playfulness. Manag. Serv. Qual. Int. J. 2012, 22, 184–208. [Google Scholar] [CrossRef]
- Lamsfus, C.; Martin, D.; Alzua-Sorzabal, A.; Torres-Manzanera, E. Smart Tourism Destinations: An Extended Conception of Smart Cities Focusing on Human Mobility. In Information and Communication Technologies in Tourism 2015; Springer International Publishing: New York, NY, USA, 2015; pp. 363–375. [Google Scholar]
- Xu, H.; Zhu, W. Evaluating the impact mechanism of citizen participation on citizen satisfaction in a smart city. Environ. Plan. B Urban Anal. City Sci. 2020. [Google Scholar] [CrossRef]
- Boes, K.; Buhalis, D.; Inversini, A. Conceptualising smart tourism destination dimensions. In Information and Communication Technologies in Tourism; Tussyadiah, I., Inversini, A., Eds.; Springer International Publishing: New York, NY, USA, 2015; pp. 391–403. [Google Scholar]
- Buonincontri, P.; Micera, R. The experience co-creation in smart tourism destinations: A multiple case analysis of European destinations. Inf. Technol. Tour. 2016, 16, 285–315. [Google Scholar] [CrossRef]
- Molinillo, S.; Anaya-Sánchez, R.; Morrison, A.M.; Coca-Stefaniak, J.A. Smart city communication via social media: Analysing residents’ and visitors’ engagement. Cities 2019, 94, 247–255. [Google Scholar] [CrossRef]
- Casais, B.; Monteiro, P. Residents’ involvement in city brand co-creation and their perceptions of city brand identity: A case study in Porto. Place Brand. Public Dipl. 2019, 15, 229–237. [Google Scholar] [CrossRef]
- Jabreel, M.; Huertas, A.; Moreno, A. Semantic analysis and the evolution towards participative branding: Do locals communicate the same destination brand values as DMOs? PLoS ONE 2018, 13, e0206572. [Google Scholar] [CrossRef]
- Lee, W.; Gretzel, U. Designing persuasive destination websites: A mental imagery processing perspective. Tour. Manag. 2012, 33, 1270–1280. [Google Scholar] [CrossRef] [Green Version]
- Morgan, N.J.; Pritchard, A.; Piggott, R. Destination branding and the role of the stakeholders: The case of New Zealand. J. Vacat. Mark. 2003, 9, 285–299. [Google Scholar] [CrossRef]
- Lucarelli, A. Place branding as urban policy: The (im)political place branding. Cities 2018, 80, 12–21. [Google Scholar] [CrossRef]
- Oliveira, E. Place branding as a strategic spatial planning instrument: A theoretical framework to branding regions with references to northern Portugal. J. Place Manag. Dev. 2016, 9, 47–72. [Google Scholar] [CrossRef]
- Ballantyne, D.; Aitken, R. Branding in B2B markets: Insights from the service-dominant logic of marketing. J. Bus. Ind. Mark. 2007, 22, 363–371. [Google Scholar] [CrossRef]
- Aitken, R.; Campelo, A. The four Rs of place branding. J. Mark. Manag. 2011, 27, 913–933. [Google Scholar] [CrossRef]
- Binkhorst, E.; Den Dekker, T. Agenda for co-creation tourism experience research. J. Hosp. Mark. Manag. 2009, 18, 311–327. [Google Scholar] [CrossRef]
- Neuhofer, B.; Buhalis, D.; Ladkin, A. Conceptualising technology enhanced destination experiences. J. Destin. Mark. Manag. 2012, 1, 36–46. [Google Scholar] [CrossRef]
- Boes, K.; Buhalis, D.; Inversini, A. Smart tourism destinations: Ecosystems for tourism destination competitiveness From Smart Cities to Smart Tourism Destinations: Ecosystems for tourism destination competitiveness. Int. J. Tour. Cities 2016, 2, 108–124. [Google Scholar] [CrossRef]
- Gretzel, U.; Werthner, H.; Koo, C.; Lamsfus, C. Conceptual foundations for understanding smart tourism ecosystems. Comput. Hum. Behav. 2015, 50, 558–563. [Google Scholar] [CrossRef]
- Chan, C.S.; Peters, M.; Pikkemaat, B. Investigating visitors’ perception of smart city dimensions for city branding in Hong Kong. Int. J. Tour. Cities 2019, 5, 620–638. [Google Scholar] [CrossRef]
- Baggio, R.; Micera, R.; Del Chiappa, G. Smart tourism destinations: A critical reflection. J. Hosp. Tour. Technol. 2020, 11, 407–423. [Google Scholar] [CrossRef]
- Wang, D.; Park, S.; Fesenmaier, D.R. The role of smartphones in mediating the touristic experience. J. Travel Res. 2012, 51, 371–387. [Google Scholar] [CrossRef] [Green Version]
- Wang, D.; Li, X.R.; Li, Y.M. China’s “smart tourism destination” initiative: A taste of the service-dominant logic. J. Destin. Mark. Manag. 2013, 2, 59–61. [Google Scholar] [CrossRef]
- Errichiello, L.; Marasco, A. Tourism innovation-oriented public-private partnerships for smart destination development. In Knowledge Transfer to and within Tourism: Academic, Industry and Government Bridges; Scott, M., De Martino, M., Van Niekerk, M., Eds.; Emerald Publishing: Bingley, UK, 2017; pp. 147–166. [Google Scholar]
- Femenia-Serra, F.; Ivars-Baidal, J.A. Do smart tourism destinations really work? The case of Benidorm. Asia Pac. J. Tour. Res. 2021, 26, 365–384. [Google Scholar] [CrossRef]
- Marine-Roig, E. Online travel reviews: A massive paratextual analysis. In Analytics in Smart Tourism Design: Concepts and Methods; Xiang, Z., Fesenmaier, D.R., Eds.; Springer: Berlin/Heidelberg, Germany, 2017; pp. 179–202. ISBN 978-3-319-44262-4. [Google Scholar]
- Buhalis, D.; Amaranggana, A. Smart Tourism Destinations. In Information and Communication Technologies in Tourism 2014; Springer International Publishing: New York, NY, USA, 2014; pp. 553–564. [Google Scholar]
- Eichelberger, S.; Peters, M.; Pikkemaat, B.; Chan, C.S. Entrepreneurial ecosystems in smart cities for tourism development: From stakeholder perceptions to regional tourism policy implications. J. Hosp. Tour. Manag. 2020, 45, 319–329. [Google Scholar] [CrossRef]
- Kim, J.; Fesenmaier, D.R. Measuring emotions in real time: Implications for tourism experience design. J. Travel Res. 2015, 54, 419–429. [Google Scholar] [CrossRef]
- Wang, X.; Li, X.R.; Zhen, F.; Zhang, J.H. How smart is your tourist attraction?: Measuring tourist preferences of smart tourism attractions via a FCEM-AHP and IPA approach. Tour. Manag. 2016, 54, 309–320. [Google Scholar] [CrossRef]
- Khan, M.S.; Woo, M.; Nam, K.; Chathoth, P.K. Smart city and smart tourism: A case of Dubai. Sustainability 2017, 9, 2279. [Google Scholar] [CrossRef] [Green Version]
- Del Vecchio, P.; Mele, G.; Ndou, V.; Secundo, G. Creating value from Social Big Data: Implications for Smart Tourism Destinations. Inf. Process. Manag. 2018, 54, 847–860. [Google Scholar] [CrossRef]
- Hunter, W.C. The social construction of tourism online destination image: A comparative semiotic analysis of the visual representation of Seoul. Tour. Manag. 2016, 54, 221–229. [Google Scholar] [CrossRef]
- Grebosz-Krawczyk, M. Place branding (r) evolution: The management of the smart city’s brand. Place Brand. Public Dipl. 2021, 17, 93–104. [Google Scholar] [CrossRef]
- Qin, M.; Tang, C.H.H.; Jang, S.S.; Lehto, X. Mobile app introduction and shareholder returns. J. Hosp. Tour. Manag. 2017, 31, 173–180. [Google Scholar] [CrossRef]
- Gretzel, U.; Sigala, M.; Xiang, Z.; Koo, C. Smart tourism: Foundations and developments. Electron. Mark. 2015, 25, 179–188. [Google Scholar] [CrossRef] [Green Version]
- Kavaratzis, M. From city marketing to city branding: Towards a theoretical framework for developing city brands. Place Brand. Public Dipl. 2004, 1, 58–73. [Google Scholar] [CrossRef]
- Ma, W.; Schraven, D.; de Bruijne, M.; De Jong, M.; Lu, H. Tracing the origins of place branding research: A bibliometric study of concepts in use (1980–2018). Sustainability 2019, 11, 2999. [Google Scholar] [CrossRef] [Green Version]
- Kavaratzis, M. Place branding: A review of trends and conceptual models. Mark. Rev. 2005, 5, 329–342. [Google Scholar] [CrossRef]
- Kavaratzis, M. From “necessary evil” to necessity: Stakeholders’ involvement in place branding. J. Place Manag. Dev. 2012, 5, 7–19. [Google Scholar] [CrossRef]
- Vuignier, R. Place branding & place marketing 1976–2016: A multidisciplinary literature review. Int. Rev. Public Nonprofit Mark. 2017, 14, 447–473. [Google Scholar]
- Kolotouchkina, O.; Seisdedos, G. Place branding strategies in the context of new smart cities: Songdo IBD, Masdar and Skolkovo. Place Brand. Public Dipl. 2018, 14, 115–124. [Google Scholar] [CrossRef]
- Sánchez-Martínez, M.; Barceló Ugarte, T.; Cabezuelo Lorenzo, F. The smart city apps as the core of place branding strategy: A comparative analysis of innovation cases. Zer 2017, 22, 119–135. [Google Scholar]
- A onez, T.; Alves, G.C.; Blanco-González, A. Strategic management of city brands and its influence in smart cities. In Sustainable Smart Cities; Springer International Publishing: New York, NY, USA, 2017; pp. 79–88. [Google Scholar]
- Del Chiappa, G.; Baggio, R. Knowledge transfer in smart tourism destinations: Analyzing the effects of a network structure. J. Destin. Mark. Manag. 2015, 4, 145–150. [Google Scholar] [CrossRef]
- Zhou, L.; Wang, T. Social media: A new vehicle for city marketing in china. Cities 2014, 37, 27–32. [Google Scholar] [CrossRef]
- Molinillo, S.; Liébana-Cabanillas, F.; Anaya-Sánchez, R.; Buhalis, D. DMO online platforms: Image and intention to visit. Tour. Manag. 2018, 65, 116–130. [Google Scholar] [CrossRef]
- Buhalis, D.; Law, R. Progress in information technology and tourism management: 20 years on and 10 years after the internet: The state of eTourism research. Tour. Manag. 2008, 29, 609–623. [Google Scholar] [CrossRef] [Green Version]
- Jacobsen, J.K.S.; Munar, A.M. Tourist information search and destination choice in a digital age. Tour. Manag. Perspect. 2012, 1, 39–47. [Google Scholar] [CrossRef]
- Xiang, Z.; Gretzel, U. Role of social media in online travel information search. Tour. Manag. 2010, 31, 179–188. [Google Scholar] [CrossRef]
- Tussyadiah, I.P.; Fesenmaier, D.R. Mediating Tourist Experiences. Access to Places via Shared Videos. Ann. Tour. Res. 2009, 36, 24–40. [Google Scholar] [CrossRef]
- Buhalis, D.; Foerste, M. Journal of Destination Marketing & Management SoCoMo marketing for travel and tourism: Empowering co-creation of value. J. Destin. Mark. Manag. 2015, 4, 151–161. [Google Scholar] [CrossRef]
- Chan, C.S. Which city theme has the strongest local brand equity for Hong Kong: Green, creative or smart city? Place Brand. Public Dipl. 2019, 15, 12–27. [Google Scholar] [CrossRef]
- Zvolska, L.; Lehner, M.; Voytenko Palgan, Y.; Mont, O.; Plepys, A. Urban sharing in smart cities: The cases of Berlin and London. Local Environ. 2019, 24, 628–645. [Google Scholar] [CrossRef] [Green Version]
- Wang, K.Y.; Wu, C.-M. Building an Intelligent government, intelligent city, and intelligent citizenry through ICTs: Smart city innovations in New Taipei City, Taiwan. Public Adm. Inf. Technol. 2016, 11, 259–278. [Google Scholar]
- Sharifi, A. A critical review of selected smart city assessment tools and indicator sets. J. Clean. Prod. 2019, 233, 1269–1283. [Google Scholar] [CrossRef]
- Mahizhnan, A. Smart cities: The Singapore case. Cities 1999, 16, 13–18. [Google Scholar] [CrossRef]
- Nam, T.; Pardo, T.A. Conceptualizing Smart City with dimensions of technology, people, and institutions. In Proceedings of the 12th Annual International Digital Government Research Conference: Digital Government Innovation in Challenging Times, University of Maryland, College Park, MD, USA, 12–15 June 2011; pp. 282–291. [Google Scholar]
- Lombardi, P.; Giordano, S.; Farouh, H.; Yousef, W. Modelling the smart city performance. Innov. Eur. J. Soc. Sci. Res. 2012, 25, 137–149. [Google Scholar] [CrossRef]
- Albino, V.; Berardi, U.; Dangelico, R.M. Smart cities: Definitions, dimensions, performance, and initiatives. J. Urban Technol. 2015, 22, 3–21. [Google Scholar] [CrossRef]
- van Winden, W.; van den Buuse, D. Smart city pilot projects: Exploring the dimensions and conditions of scaling up. J. Urban Technol. 2017, 24, 51–72. [Google Scholar] [CrossRef]
- Giffinger, R.; Fertner, C.; Kramar, H.; Meijers, E. City-Ranking of European Medium-Sized Cities; Centre of Regional Science, Vienna University of Technology: Vienna, Austria, 2007. [Google Scholar]
- Mikolov, T.; Sutskever, I.; Chen, K.; Corrado, G.S.; Dean, J. Distributed representations of words and phrases and their compositionality. In Advances in Neural Information Processing Systems; Curran Associates Inc.: Red Hook, NY, USA, 2013; pp. 3111–3119. [Google Scholar]
- Giffinger, R.; Gudrun, H. Smart cities ranking: An effective instrument for the positioning of the cities? ACE Archit. City Environ. 2010, 4, 7–26. [Google Scholar]
- Sevin, E. Places going viral: Twitter usage patterns in destination marketing and place branding. J. Place Manag. Dev. 2013, 6, 227–239. [Google Scholar] [CrossRef]
- Koo, C.; Joun, Y.; Han, H.; Chung, N. The Impact of Potential Travellers’ Media Cultural Experiences. In Information and Communication Technologies in Tourism 2014; Xiang, Z., Tussyadiah, I., Eds.; Springer International Publishing: New York, NY, USA, 2013; pp. 579–592. [Google Scholar]
- Shen, S.; Sotiriadis, M.; Zhang, Y. The influence of smart technologies on customer journey in tourist attractions within the smart tourism management framework. Sustainability 2020, 12, 4157. [Google Scholar] [CrossRef]
- Jabreel, M.; Moreno, A.; Huertas, A. Semantic comparison of the emotional values communicated by destinations and tourists on social media. J. Destin. Mark. Manag. 2017, 6, 170–183. [Google Scholar] [CrossRef]




| City | Retrieved Tweets | Labels Assigned to Sustainability | Labels Assigned to Technology | Labels Assigned to Economy |
|---|---|---|---|---|
| Cardiff | 15,382 | 49 (0.32%) | 274 (1.78%) | 179 (1.16%) |
| Gent | 6984 | 17 (0.24%) | 31 (0.44%) | 74 (1.06%) |
| Ljubljana | 6617 | 83 (1.25%) | 66 (1%) | 100 (1.51%) |
| Aberdeen | 25,486 | 1192 (4.66%) | 764 (3%) | 761 (2.96%) |
| Cork | 5175 | 172 (3.3%) | 167 (3.23%) | 345 (6.53%) |
| Eindhoven | 917 | 19 (2.07%) | 60 (6.53%) | 287 (26.82%) |
| Leicester | 30,347 | 809 (2.66%) | 1389 (4.57%) | 821 (2.69%) |
| Portsmouth | 7398 | 376 (5.06%) | 240 (3.24%) | 223 (3%) |
| Tampere | 474 | 33 (6.89%) | 276 (53.8%) | 148 (28.14%) |
| City | Position in Sustainability | Labels Assigned to Sustainability | Position in Economy | Labels Assigned to Economy |
|---|---|---|---|---|
| Cardiff | 60 | 49 (0.32%) | 13 | 179 (1.16%) |
| Gent | 48 | 17 (0.24%) | 19 | 74 (1.06%) |
| Ljubljana | 3 | 83 (1.25%) | 8 | 100 (1.51%) |
| Aberdeen | 67 | 1192 (4.66%) | 10 | 761 (2.96%) |
| Cork | 66 | 172 (3.3%) | 2 | 345 (6.53%) |
| Eindhoven | 39 | 19 (2.07%) | 6 | 287 (26.82%) |
| Leicester | 64 | 809 (2.66%) | 3 | 821 (2.69%) |
| Portsmouth | 63 | 376 (5.06%) | 7 | 223 (3%) |
| Tampere | 12 | 33 (6.89%) | 29 | 148 (28.14%) |
| Concept/City | Cardiff | Gent | Ljubljana | Aberdeen | Cork | Eindhoven | Leicester | Portsmouth | Tampere | Total |
|---|---|---|---|---|---|---|---|---|---|---|
| Sustainability | 1 | 1 | 2 | |||||||
| Clean_Energy | 6 | 2 | 12 | 9 | 29 | |||||
| Hydroelectric_plants | 6 | 6 | ||||||||
| natural_gas | 11 | 1 | 104 | 3 | 16 | 30 | 1 | 166 | ||
| biofuels | 1 | 7 | 1 | 3 | 1 | 13 | ||||
| geothermal | 1 | 1 | 1 | 3 | ||||||
| solar_panels | 5 | 3 | 9 | 4 | 4 | 25 | ||||
| wind_farm | 3 | 1 | 4 | |||||||
| Resource_Management | 0 | |||||||||
| Land_Management | 1 | 1 | ||||||||
| Natural_Resources | 1 | 8 | 7 | 10 | 26 | |||||
| Wildlife_Resources | 9 | 23 | 43 | 2 | 77 | |||||
| Water_Resources | 3 | 12 | 1 | 1 | 17 | |||||
| Mineral_Resources | 2 | 1 | 3 | |||||||
| environmental_sustainability | 15 | 6 | 74 | 42 | 25 | 8 | 8 | 7 | 10 | 195 |
| climate_change | 1 | 1 | 41 | 20 | 51 | 14 | 2 | 130 | ||
| global_warming | 1 | 1 | 41 | 20 | 51 | 14 | 2 | 130 | ||
| carbon_emissions | 2 | 6 | 2 | 39 | 17 | 73 | 17 | 14 | 170 | |
| deforestation | 2 | 9 | 4 | 3 | 18 | |||||
| desertification | 0 | |||||||||
| waste_disposal | 3 | 1 | 2 | 181 | 26 | 1 | 166 | 56 | 436 | |
| wastewater_treatment | 37 | 1 | 1 | 39 | ||||||
| recycling | 3 | 1 | 1 | 623 | 28 | 357 | 218 | 1231 | ||
| radioactive_waste | 3 | 3 | ||||||||
| Solid_Waste_Management | 1 | 12 | 13 | 26 | ||||||
| Total | 49 | 17 | 83 | 1192 | 172 | 19 | 809 | 376 | 33 |
| Concept/City | Cardiff | Gent | Ljubljana | Aberdeen | Cork | Eindhoven | Leicester | Portsmouth | Tampere | Total |
|---|---|---|---|---|---|---|---|---|---|---|
| Technology | 5 | 5 | 33 | 4 | 29 | 10 | 3 | 12 | 101 | |
| Smart_City | 7 | 4 | 176 | 187 | ||||||
| Artificial_Intelligence, AI | 1 | 1 | 1 | 15 | 18 | |||||
| Drones | 1 | 4 | 1 | 3 | 3 | 2 | 14 | |||
| Predictive_Analysis | 1 | 1 | 5 | 7 | ||||||
| Wireless_Connectivity | 2 | 4 | 1 | 1 | 2 | 10 | ||||
| Broadband_Connectivity | 4 | 12 | 4 | 54 | 43 | 2 | 119 | |||
| Infrastructure | 1 | 1 | 64 | 6 | 11 | 3 | 2 | 88 | ||
| Robotics | 5 | 7 | 9 | 2 | 11 | 20 | 54 | |||
| Machine_Learning | 6 | 6 | ||||||||
| Monitoring | 2 | 72 | 10 | 35 | 14 | 3 | 136 | |||
| Sensors | 2 | 1 | 2 | 5 | ||||||
| Deep_Learning | 1 | 1 | ||||||||
| Data_Science | 1 | 1 | ||||||||
| Traffic_Congestion | 11 | 16 | 352 | 53 | 432 | 80 | 4 | 948 | ||
| Privacy | 1 | 2 | 3 | |||||||
| Lidar | 5 | 5 | ||||||||
| Biometrics | 1 | 1 | ||||||||
| Cybersecurity | 1 | 3 | 3 | 1 | 1 | 1 | 10 | |||
| User_Experience | 1 | 1 | ||||||||
| Chatbot | 3 | 3 | ||||||||
| Smart_Grid | 1 | 1 | 1 | 3 | ||||||
| Social_Networking | 210 | 11 | 18 | 161 | 52 | 6 | 662 | 75 | 9 | 1204 |
| Big_Data | 3 | 1 | 4 | |||||||
| Virtual_Reality | 2 | 2 | 4 | 1 | 9 | |||||
| Cloud_Computing | 6 | 5 | 2 | 17 | 11 | 25 | 9 | 75 | ||
| Modeling | 1 | 2 | 3 | 6 | ||||||
| ICT | 2 | 2 | ||||||||
| Accessibility | 2 | 5 | 1 | 3 | 11 | |||||
| Wi-fi, wifi | 21 | 3 | 24 | 15 | 121 | 10 | 194 | |||
| Intelligence_BI | 1 | 1 | ||||||||
| Information_Technology | 4 | 7 | 29 | 40 | ||||||
| Total | 274 | 31 | 66 | 764 | 167 | 60 | 1389 | 240 | 276 |
| Concept/City | Cardiff | Gent | Ljubljana | Aberdeen | Cork | Eindhoven | Leicester | Portsmouth | Tampere | Total |
|---|---|---|---|---|---|---|---|---|---|---|
| partnership | 20 | 17 | 10 | 161 | 96 | 2 | 64 | 24 | 11 | 405 |
| alliance | 8 | 1 | 62 | 21 | 46 | 10 | 148 | |||
| joint_venture | 8 | 1 | 56 | 18 | 43 | 7 | 133 | |||
| customer_satisfaction | 6 | 1 | 66 | 10 | 114 | 11 | 208 | |||
| smartphones | 12 | 5 | 5 | 28 | 3 | 1 | 91 | 32 | 2 | 179 |
| economy | 5 | 1 | 1 | 36 | 11 | 54 | 2 | 110 | ||
| technological_innovation | 5 | 11 | 1 | 54 | 19 | 64 | 16 | 2 | 37 | 209 |
| creativity | 25 | 10 | 34 | 105 | 45 | 69 | 40 | 17 | 13 | 358 |
| innovation | 12 | 7 | 14 | 31 | 28 | 63 | 9 | 13 | 20 | 197 |
| entrepreneurship | 1 | 1 | 26 | 30 | 36 | 14 | 3 | 14 | 125 | |
| android_apps, iphone_app | 56 | 15 | 20 | 33 | 5 | 3 | 280 | 52 | 15 | 479 |
| social_entrepreneurship | 1 | 2 | 5 | 2 | 5 | 15 | ||||
| engagement | 36 | 17 | 4 | 2 | 59 | |||||
| efficiency | 8 | 3 | 1 | 17 | 14 | 2 | 45 | |||
| operational_efficiencies | 1 | 3 | 1 | 8 | 13 | |||||
| marketing | 4 | 4 | ||||||||
| leadership | 2 | 10 | 2 | 1 | 15 | |||||
| governance | 3 | 2 | 2 | 10 | 1 | 18 | ||||
| collaboration | 1 | 1 | 6 | 1 | 10 | 1 | 3 | 9 | 32 | |
| branding | 11 | 6 | 4 | 24 | 18 | 14 | 7 | 4 | 2 | 90 |
| environmental_friendliness | 1 | 1 | 2 | 2 | 2 | 8 | ||||
| crm | 1 | 1 | ||||||||
| smart_cards | 1 | 8 | 1 | 10 | ||||||
| ppp, 3p, p3 | 1 | 1 | ||||||||
| apps | 1 | 1 | 1 | 2 | 1 | 1 | 7 | |||
| philanthropy | 1 | 1 | 1 | 2 | 5 | |||||
| inclusiveness | 1 | 4 | 1 | 6 | ||||||
| dynamism | 6 | 2 | 1 | 9 | ||||||
| coworking_space | 1 | 1 | ||||||||
| startup | 2 | 22 | 2 | 1 | 17 | 44 | ||||
| human_resources | 2 | 2 | ||||||||
| personalization | 1 | 1 | 2 | |||||||
| Total | 179 | 74 | 100 | 761 | 345 | 287 | 821 | 223 | 148 |
Publisher’s Note: MDPI stays neutral with regard to jurisdictional claims in published maps and institutional affiliations. |
© 2021 by the authors. Licensee MDPI, Basel, Switzerland. This article is an open access article distributed under the terms and conditions of the Creative Commons Attribution (CC BY) license (https://creativecommons.org/licenses/by/4.0/).
Share and Cite
Huertas, A.; Moreno, A.; Pascual, J. Place Branding for Smart Cities and Smart Tourism Destinations: Do They Communicate Their Smartness? Sustainability 2021, 13, 10953. https://doi.org/10.3390/su131910953
Huertas A, Moreno A, Pascual J. Place Branding for Smart Cities and Smart Tourism Destinations: Do They Communicate Their Smartness? Sustainability. 2021; 13(19):10953. https://doi.org/10.3390/su131910953
Chicago/Turabian StyleHuertas, Assumpció, Antonio Moreno, and Jordi Pascual. 2021. "Place Branding for Smart Cities and Smart Tourism Destinations: Do They Communicate Their Smartness?" Sustainability 13, no. 19: 10953. https://doi.org/10.3390/su131910953
APA StyleHuertas, A., Moreno, A., & Pascual, J. (2021). Place Branding for Smart Cities and Smart Tourism Destinations: Do They Communicate Their Smartness? Sustainability, 13(19), 10953. https://doi.org/10.3390/su131910953

