New and Emerging Hazards for Health and Safety within Digitalized Manufacturing Systems
Abstract
1. Introduction
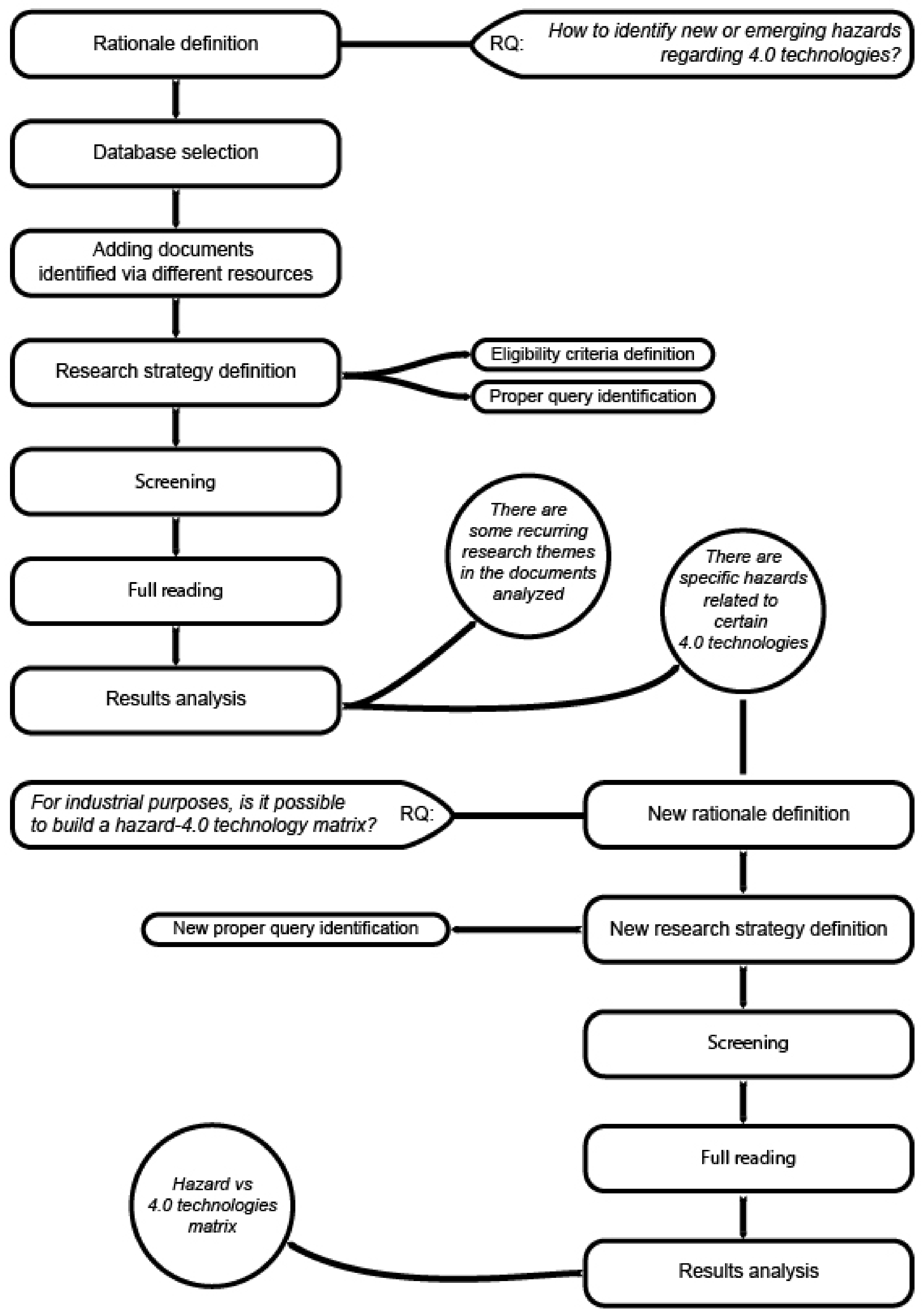
2. Intention of the Paper and Research Method
3. State of Research—Topics for Health and Safety in a Digitalized Workplace
3.1. Ergonomics
3.2. Anticipation of the Effects of New Technologies
3.3. Standardization
3.4. Workspace Design
3.5. Effects of Technology on Workers
3.6. Operator 4.0
3.7. Risk Assessment Methodologies
4. New and Emerging Hazards within Digitalized Workplace
4.1. Additive Manufacturing
4.2. AGV
4.3. AR/VR
4.4. Digital Twin
4.5. Exoskeleton
4.6. Robots and Cobots
4.7. Smart Wearable
4.8. Wireless Communication Technologies
5. Discussion
6. Conclusions and Future Research Developments
- Main thematic areas that should be considered to ensure the workers’ health and safety during the transformation process of workspaces and tools.
- The presence of cross-cutting risks to workers among different technological areas.
- The presence of specific risks to workers related to specific technological solutions.
Author Contributions
Funding
Informed Consent Statement
Data Availability Statement
Acknowledgments
Conflicts of Interest
Abbreviations
| AGV | Automated/Automatic Guided Vehicle |
| AI | Artificial Intelligence |
| AM | Additive Manufacturing |
| AR | Augmented Reality |
| BLE | Bluetooth Low Energy |
| EU-OSHA | European Agency for Safety and Health at Work |
| GPS: | Global Positioning System |
| HAI | Human Automation Interaction |
| HFE | Human Factor Ergonomics |
| HMI | Human Machine Interface |
| HRC | Human Robot Collaboration |
| ICT | Information and Communication Technology |
| INAIL | Istituto Nazionale per l’Assicurazione contro gli Infortuni sul Lavoro (Italian National Institute for Insurance against Accidents at Work) |
| INRS | Institut National de la Recherche Scientifique (French National Research and Safety Institute) |
| IoS | Internet of Simulation |
| IoT | Internet of Things |
| ISO | International Standard Association |
| MCR | Main Control Room |
| NLP | Natural Language Processing |
| OHS | Occupational Health and Safety |
| QR code | Quick Response code |
| RE | Resilience Engineering |
| RFID | Radio Frequency IDentification |
| RMS | Reconfigurable Manufacturing System |
| SG | Signaling Gateway |
| UAV | Unanimated Aerial Vehicle |
| VR | Virtual Reality |
| WRMSD | Work Related Musculoskeletal Disorder |
| WSD | Work System Design |
References
- Adloff, F. Sustainability. In Critical Terms in Futures Studies; Springer: Berlin/Heidelberg, Germany, 2019; ISBN 9783030289874. [Google Scholar]
- Mark, B.G.; Rauch, E.; Matt, D.T. Worker assistance systems in manufacturing: A review of the state of the art and future directions. J. Manuf. Syst. 2021, 59, 228–250. [Google Scholar] [CrossRef]
- Panagou, S.; Fruggiero, F.; Lambiase, A. The Sustainable Role of Human Factor in I4.0 scenarios. Procedia Comput. Sci. 2021, 180, 1013–1023. [Google Scholar] [CrossRef]
- Baums, A. Industry 4.0: How to Navigate Digitization of the Manufacturing Sector; McKinsey: Boston, MA, USA, 2014. [Google Scholar]
- Zio, E. The future of risk assessment. Reliab. Eng. Syst. Saf. 2018, 177, 176–190. [Google Scholar] [CrossRef]
- Mourtzis, D.; Angelopoulos, J.; Panopoulos, N. From industry 4.0 to society 4.0: Identifying challenges and opportunities. In Proceedings of the International Conference on Computers and Industrial Engineering, CIE 2019, Beijing, China, 18–21 October 2019. [Google Scholar]
- Digmayer, C.; Jakobs, E.M. Employee empowerment in the context of domain-specific risks in industry 4.0. In Proceedings of the 2018 IEEE International Professional Communication Conference (ProComm), Toronto, ON, Canada, 22–25 July 2018; pp. 125–133. [Google Scholar] [CrossRef]
- Pietrafesa, E.; Bentivenga, R.; Stabile, S.; Iavicoli, S. Digital transformation in organizations: The impact on working life quality and new risk factors. In Proceedings of the Multi Conference on Computer Science and Information Systems, MCCSIS 2019—Proceedings of the International Conferences on ICT, Society and Human Beings 2019, Connected Smart Cities 2019 and Web Based Communities and Social Media 2019, Porto, Portugal, 16–19 July 2019; pp. 433–436. [Google Scholar]
- Robinson, S.H. Living with the challenges to functional safety in the industrial Internet of Things. In Proceedings of the Living in the Internet of Things (IoT 2019) Conference, London, UK, 1–2 May 2019. [Google Scholar]
- Ehrlich, M.; Wisniewski, L.; Trsek, H.; Jasperneite, J. Modelling and automatic mapping of cyber security requirements for industrial applications: Survey, problem exposition, and research focus. In Proceedings of the IEEE International Workshop on Factory Communication Systems, Imperia, Italy, 13–15 June 2018; pp. 1–9. [Google Scholar]
- Askarpour, M.; Mandrioli, D.; Rossi, M.; Vicentini, F. Formal model of human erroneous behavior for safety analysis in collaborative robotics. Robot. Comput. Integr. Manuf. 2019, 57, 465–476. [Google Scholar] [CrossRef]
- Nickel, P.; Bärenz, P.; Radandt, S.; Wichtl, M.; Kaufmann, U.; Monica, L.; Bischoff, H.-J.; Nellutla, M. Human-System Interaction Design Requirements to Improve Machinery and Systems Safety; Springer: Cham, Switzerland, 2020; Volume 969, ISBN 9783030204969. [Google Scholar]
- Romero, D.; Mattsson, S.; Fast-Berglund, Å.; Wuest, T.; Gorecky, D.; Stahre, J. Digitalizing occupational health, safety and productivity for the operator 4.0. In IFIP Advances in Information and Communication Technology; Springer New York LLC: New York, NY, USA, 2018; Volume 536, pp. 473–481. [Google Scholar]
- Digmayer, C.; Jakobs, E.M. Developing Safety Cultures for Industry 4.0. New Challenges for Professional Communication. In Proceedings of the IEEE International Professional Communication Conference, Aachen, Germany, 23–26 July 2019; Institute of Electrical and Electronics Engineers Inc.: New York, NY, USA, 2019; pp. 218–225. [Google Scholar]
- Müller, S.L.; Schröder, S.; Jeschke, S.; Richert, A. Design of a robotic workmate. In Lecture Notes in Computer Science (Including Subseries Lecture Notes in Artificial Intelligence and Lecture Notes in Bioinformatics); Springer: Berlin/Heidelberg, Germany, 2017; Volume 10286, pp. 447–456. [Google Scholar] [CrossRef]
- Rojas, R.; Wehrle, E.; Vidoni, R. A multicriteria motion planning approach for combining smoothness and speed in collaborative assembly systems. Appl. Sci. 2020, 10, 5086. [Google Scholar] [CrossRef]
- Manfreda, A.; Ljubi, K.; Groznik, A. Autonomous vehicles in the smart city era: An empirical study of adoption factors important for millennials. Int. J. Inf. Manag. 2019, 58, 102050. [Google Scholar] [CrossRef]
- Gutsche, K.; Droll, C. Enabling or stressing?—Smart information use within industrial service operation. In Lecture Notes in Computer Science (Including Subseries Lecture Notes in Artificial Intelligence and Lecture Notes in Bioinformatics); Springer: Berlin/Heidelberg, Germany, 2020; Volume 12199, pp. 119–129. [Google Scholar]
- Shin, S.M.; Cho, J.; Jung, W.; Lee, S.J. Test based reliability assessment method for a safety critical software in reactor protection system. In Proceedings of the 9th International Topical Meeting on Nuclear Plant Instrumentation, Control, and Human–Machine Interface Technologies (NPIC&HMIT 2017), San Francisco, CA, USA, 22–26 February 2015; Volume 2, pp. 1369–1376. [Google Scholar]
- Hovanec, M.; Pačaiová, H.; Hrozek, F.; Varga, M. Proactive ergonomics based on digitalization using 3D scanning and workplace modeling in texnomatix jack with augmented reality. Nase More 2014, 61, 22–26. [Google Scholar]
- Hippertt, M.P.; Junior, M.L.; Szejka, A.L.; Junior, O.C.; Loures, E.R.; Santos, E.A.P. Towards safety level definition based on the HRN approach for industrial robots in collaborative activities. Procedia Manuf. 2019, 38, 1481–1490. [Google Scholar] [CrossRef]
- Gualtieri, L.; Rauch, E.; Vidoni, R.; Matt, D.T. An evaluation methodology for the conversion of manual assembly systems into human-robot collaborative workcells. Procedia Manuf. 2019, 38, 358–366. [Google Scholar] [CrossRef]
- Faria, C.; Colim, A.; Cunha, J.; Oliveira, J.; Costa, N.; Carneiro, P.; Monteiro, S.; Bicho, E.; Rocha, L.A.; Arezes, P. Safety Requirements for the Design of Collaborative Robotic Workstations in Europe—A Review. In Advances in Intelligent Systems and Computing; Springer: Berlin/Heidelberg, Germany, 2020; Volume 1204, pp. 225–232. [Google Scholar]
- Dombrowski, U.; Stefanak, T.; Reimer, A. Simulation of human-robot collaboration by means of power and force limiting. Procedia Manuf. 2018, 17, 134–141. [Google Scholar] [CrossRef]
- Gualtieri, L.; Rauch, E.; Rojas, R.; Vidoni, R.; Matt, D.T. Application of Axiomatic Design for the Design of a Safe Collaborative Human-Robot Assembly Workplace. MATEC Web Conf. 2018, 223, 01003. [Google Scholar] [CrossRef][Green Version]
- Lee, H.; Cha, W.C. Virtual reality-based ergonomic modeling and evaluation framework for nuclear power plant operation and control. Sustainability 2019, 11, 2630. [Google Scholar] [CrossRef]
- Schiemann, M.; Hodapp, J.; Berger, U. Collaboration-gap: A bus-modular architecture for human-robot-collaboration systems in production environments. In Proceedings of the 50th International Symposium on Robotics, Munich, Germany, 20–21 June 2018; pp. 450–454. [Google Scholar]
- Mohammed Abubakar, A.; Al-zyoud, M.F. Problematic Internet usage and safety behavior: Does time autonomy matter? Telemat. Inform. 2020, 56, 101501. [Google Scholar] [CrossRef]
- Franco, D.; Miller Devós Ganga, G.; de Santa-Eulalia, L.A.; Godinho Filho, M. Consolidated and inconclusive effects of additive manufacturing adoption: A systematic literature review. Comput. Ind. Eng. 2020, 148, 106713. [Google Scholar] [CrossRef]
- Sànchez, S.M.; Manuel, C.R.J. Smart protective protection equipment for an accessible work environment and occupational hazard prevention. In Proceedings of the 2020 10th International Conference on Cloud Computing, Data Science & Engineering, Noida, India, 29–31 January 2020; pp. 581–585. [Google Scholar] [CrossRef]
- Rae, A.; Provan, D.; Aboelssaad, H.; Alexander, R. A manifesto for Reality-based Safety Science. Saf. Sci. 2020, 126, 104654. [Google Scholar] [CrossRef]
- Patriarca, R.; Bergström, J.; Di Gravio, G.; Costantino, F. Resilience engineering: Current status of the research and future challenges. Saf. Sci. 2018, 102, 79–100. [Google Scholar] [CrossRef]
- Duda, T.; Raghavan, L.V. 3D Metal Printing Technology. IFAC-PapersOnLine 2016, 49, 103–110. [Google Scholar] [CrossRef]
- 3D Printing 2019–2029: Technology and Market Analysis; IDTechEx: Cypress, CA, USA, 2019.
- Ferraro, A.; Pirozzi, M.; Annacondia, E.; Di Donato, L. Powder bed fusion/sintering machines: Safety at workplaces. Procedia Manuf. 2020, 42, 370–374. [Google Scholar] [CrossRef]
- Chan, F.L.; House, R.; Kudla, I.; Lipszyc, J.C.; Rajaram, N.; Tarlo, S.M. Health survey of employees regularly using 3D printers. Occup. Med. 2018, 68, 211–214. [Google Scholar] [CrossRef] [PubMed]
- Petretta, M.; Desando, G.; Grigolo, B.; Roseti, L. 3D printing of musculoskeletal tissues: Impact on safety and health at work. J. Toxicol. Environ. Health Part A Curr. Issues 2019, 82, 891–912. [Google Scholar] [CrossRef]
- Randolph, S.A. 3D Printing: What Are the Hazards? Work. Health Saf. 2018, 66, 164. [Google Scholar] [CrossRef]
- Taylor, A.A.; Freeman, E.L.; van der Ploeg, M.J.C. Regulatory developments and their impacts to the nano-industry: A case study for nano-additives in 3D printing. Ecotoxicol. Environ. Saf. 2021, 207, 111458. [Google Scholar] [CrossRef]
- Chen, R.; Yin, H.; Cole, I.S.; Shen, S.; Zhou, X.; Wang, Y.; Tang, S. Exposure, assessment and health hazards of particulate matter in metal additive manufacturing: A review. Chemosphere 2020, 259, 127452. [Google Scholar] [CrossRef] [PubMed]
- Chan, F.L.; Hon, C.-Y.; Tarlo, S.M.; Rajaram, N.; House, R. Emissions and health risks from the use of 3D printers in an occupational setting. J. Toxicol. Environ. Health Part A Curr. Issues 2020, 83, 279–287. [Google Scholar] [CrossRef] [PubMed]
- Lunetto, V.; Catalano, A.R.; Priarone, P.C.; Settineri, L. Comments about the Human Health Risks Related to Additive Manufacturing; Springer: Berlin/Heidelberg, Germany, 2019; Volume 130, ISBN 9783030042899. [Google Scholar]
- Walter, J.; Baumgärtel, A.; Hustedt, M.; Hebisch, R.; Kaierle, S. Inhalation exposure to hazardous substances during powder-bed processes. Procedia CIRP 2018, 74, 295–299. [Google Scholar] [CrossRef]
- Zontek, T.L.; Hollenbeck, S.; Jankovic, J.; Ogle, B.R. Modeling Particle Emissions from Three-Dimensional Printing with Acrylonitrile-Butadiene-Styrene Polymer Filament. Environ. Sci. Technol. 2019, 53, 9656–9663. [Google Scholar] [CrossRef] [PubMed]
- EU-OSHA. Digitalisation and Occupational Safety and Health; OSHA: San Jose, CA, USA, 2019.
- D’Souza, F.; Costa, J.; Pires, J.N. Development of a solution for adding a collaborative robot to an industrial AGV. Ind. Rob. 2020, 47, 723–735. [Google Scholar] [CrossRef]
- Trenkle, A.; Seibold, Z.; Stoll, T. Safety requirements and safety functions for decentralized controlled autonomous systems. In Proceedings of the 2013 24th International Conference on Information, Communication and Automation Technologies, ICAT, Sarajevo, Bosnia and Herzegovina, 30 October–1 November 2013; pp. 1–6. [Google Scholar] [CrossRef]
- Jansen, A.; van der Beek, D.; Cremers, A.; Neerincx, M.; van Middelaar, J. Emergent Risks to Workplace Safety: Working in the Same Space as a Cobot; TNO: Leiden, The Netherlands, 2018. [Google Scholar]
- Yamamoto, H.; Yamada, T. Production simulation of decentralized autonomous FMS and AGVs route interference avoidance using mind. In Proceedings of the Cognitive Science, Modelling and Simulation 2013—European Simulation and Modelling Conference, ESM, Lancaster, UK, 23–25 October 2013; pp. 273–278. [Google Scholar]
- Plosz, S.; Varga, P. Security and safety risk analysis of vision guided autonomous vehicles. In Proceedings of the 2018 IEEE Industrial Cyber-Physical Systems (ICPS), St. Petersburg, Russia, 15–18 May 2018; pp. 193–198. [Google Scholar] [CrossRef]
- Bell, J.; MacDonald, B.A.; Ahn, H.S.; Scarfe, A.J. An Analysis of Automated Guided Vehicle Standards to Inform the Development of Mobile Orchard Robots. IFAC-PapersOnLine 2016, 49, 475–480. [Google Scholar] [CrossRef]
- Adriaensen, A.; Patriarca, R.; Smoker, A.; Bergström, J. A socio-technical analysis of functional properties in a joint cognitive system: A case study in an aircraft cockpit. Ergonomics 2019, 62, 1598–1616. [Google Scholar] [CrossRef]
- Hollnagel, E.; Woods, D.D. Joint Cognitive Systems: Foundations of Cognitive Systems Engineering; CRC Press: Boca Raton, FL, USA, 2005; ISBN 9781420038194. [Google Scholar]
- Sunwook, K.; Nussbaum, M.A.; Gabbard, J.L. Augmented Reality “Smart Glasses” in the Workplace: Industry Perspectives and Challenges for Worker Safety and Health. IEEE Trans. Occup. Ergon. Hum. Factors 2016, 4, 253–258. [Google Scholar]
- Stoltz, M.-H.; Giannikas, V.; McFarlane, D.; Strachan, J.; Um, J.; Srinivasan, R. Augmented Reality in Warehouse Operations: Opportunities and Barriers. IFAC-PapersOnLine 2017, 50, 12979–12984. [Google Scholar] [CrossRef]
- Marklin, R.W.; Toll, A.M.; Bauman, E.H.; Simmins, J.J.; LaDisa, J.F.; Cooper, R. Do Head-Mounted Augmented Reality Devices Affect Muscle Activity and Eye Strain of Utility Workers Who Do Procedural Work? Studies of Operators and Manhole Workers. Hum. Factors J. Hum. Factors Ergon. Soc. 2020, 001872082094371. [Google Scholar] [CrossRef] [PubMed]
- Syberfeldt, A.; Holm, M.; Danielsson, O.; Wang, L.; Brewster, R.L. Support Systems on the Industrial Shop-floors of the Future-Operators’ Perspective on Augmented Reality. Procedia CIRP 2016, 44, 108–113. [Google Scholar] [CrossRef]
- Gallagher, M.; Ferrè, E.R. Cybersickness: A Multisensory Integration Perspective. Multisens. Res. 2018, 31, 645–674. [Google Scholar] [CrossRef] [PubMed]
- Friemert, D.; Kaufmann, M.; Hartmann, U.; Ellegast, R. First Impressions and Acceptance of Order Pickers towards Using Data Glasses at a Simulated Workstation; Springer: Cham, Switzerland, 2019; Volume 11581, ISBN 9783030222154. [Google Scholar]
- Sahin, N.; Keshav, N.; Salisbury, J.; Vahabzadeh, A. Safety and Lack of Negative Effects of Wearable Augmented-Reality. Clin. Med. 2018, 7, 188. [Google Scholar]
- Barrett, J. Side Effects of Virtual Environments: A Review of the Literature; ADA426109; Department of Defence, Government of Australia: Edinburgh, Australia, 2004.
- Spiegel, J.S. The Ethics of Virtual Reality Technology: Social Hazards and Public Policy Recommendations. Sci. Eng. Ethics 2018, 24, 1537–1550. [Google Scholar] [CrossRef]
- Aromaa, S.; Väätänen, A.; Aaltonen, I.; Goriachev, V.; Helin, K.; Karjalainen, J. Awareness of the real-world environment when using augmented reality head-mounted display. Appl. Ergon. 2020, 88, 103145. [Google Scholar] [CrossRef] [PubMed]
- Gross, B.; Bretschneider-Hagemes, M.; Stefan, A.; Rissler, J. Monitors vs. Smart Glasses: A Study on Cognitive Workload of Digital Information Systems on Forklift Trucks; Springer: Cham, Switzerland, 2018; Volume 10917, ISBN 9783319913964. [Google Scholar]
- Wang, C.H.; Tsai, N.H.; Lu, M.; Wang, M.-J.J. Usability evaluation of an instructional application based on Google Glass for mobile phone disassembly tasks. Appl. Ergon. 2019, 77, 58–69. [Google Scholar] [CrossRef] [PubMed]
- Baumeister, J.; Ssin, S.Y.; Elsayed, N.A.M.; Dorrian, J.; Webb, D.P.; Walsh, J.A.; Simon, T.M.; Irlitti, A.; Smith, R.T.; Kohler, M.; et al. Cognitive Cost of Using Augmented Reality Displays. IEEE Trans. Vis. Comput. Graph. 2017, 23, 2378–2388. [Google Scholar] [CrossRef]
- Globalizzazione, Documento di Riflessione Sulla Gestione della Globalizzazione; European Commission Report; European Commission: Brussels, Belgium, 2018; pp. 1–28.
- Moore, P.V. OSH and the Future of Work: Benefits and Risks of Artificial Intelligence Tools in Workplaces; Springer: Cham, Switzerland, 2019; Volume 11581, ISBN 9783030222154. [Google Scholar]
- Johnson, M.E.; Conrardy, B.; Kohama, Z.; Piper, A.K. Repetitive upper extremity musculoskeletal risks utilizing wearable sensor arm band versus keyboard and mouse for input. In Proceedings of the 2017 Industrial and Systems Engineering Conference, Pittsburgh, PA, USA, 20–23 May 2017; pp. 1332–1338. [Google Scholar]
- McKee, D.W.; Clement, S.J.; Almutairi, J.; Xu, J. Massive-Scale Automation in Cyber-Physical Systems: Vision & Challenges. In Proceedings of the 2017 IEEE 13th International Symposium on Autonomous Decentralized Systems, ISADS 2017, Bangkok, Thailand, 22–24 March 2017; Institute of Electrical and Electronics Engineers Inc.: New York, NY, USA, 2017; pp. 5–11. [Google Scholar]
- INRS. Acquisition et Intégration d’un Exosquelette en Entreprise: Guide pour les Préventeurs; Références en Santé au Trav.; INRS: Paris, France, 2018; pp. 1–36. [Google Scholar]
- Howard, J.; Murashov, V.; Lowe, B.D.; Lu, M. Industrial exoskeletons: Need for intervention effectiveness research. Am. J. Ind. Med. 2020, 63, 201–208. [Google Scholar] [CrossRef]
- Khakurel, J.; Pöysä, S.; Porras, J. The Use of Wearable Devices in the Workplace—A Systematic Literature Review; Springer: Cham, Switzerland, 2017; Volume 195, ISBN 9783319619484. [Google Scholar]
- Peters, M.; Wischniewski, S.; EU-OSHA. The Impact of Using Exoskeletons on Occupational Safety and Health; European Agency for Safety and Health at Work: Brussels, Belgium, 2019; pp. 1–10. [Google Scholar]
- Steinhilber, B.; Luger, T.; Schwenkreis, P.; Middeldorf, S.; Bork, H.; Mann, B.; von Glinski, A.; Schildhauer, T.A.; Weiler, S.; Schmauder, M.; et al. The use of exoskeletons in the occupational context for primary, secondary, and tertiary prevention of work-related musculoskeletal complaints. IISE Trans. Occup. Ergon. Hum. Factors 2020, 8, 132–144. [Google Scholar] [CrossRef]
- Iranzo, S.; Piedrabuena, A.; Iordanov, D.; Martinez-Iranzo, U.; Belda-Lois, J.M. Ergonomics assessment of passive upper-limb exoskeletons in an automotive assembly plant. Appl. Ergon. 2020, 87, 103120. [Google Scholar] [CrossRef] [PubMed]
- Steinhilber, B.; Seibt, R.; Rieger, M.A.; Luger, T. Postural Control When Using an Industrial Lower Limb Exoskeleton: Impact of Reaching for a Working Tool and External Perturbation. Hum. Factors 2020, 001872082095746. [Google Scholar] [CrossRef] [PubMed]
- Rashedi, E.; Kim, S.; Nussbaum, M.A.; Agnew, M.J. Ergonomic evaluation of a wearable assistive device for overhead work. Ergonomics 2014, 57, 1864–1874. [Google Scholar] [CrossRef] [PubMed]
- Sunwook, K.; Nussbaum, M.A.; Mokhlespour Esfahani, M.I. Assessing the influence of a passive, upper extremity exoskeletal vest for tasks requiring arm elevation: Part II—“Unexpected” effects on shoulder motion, balance, and spine loading. Appl. Ergon. 2018, 70, 323–330. [Google Scholar] [CrossRef]
- McGowan, B. Occupational Health and Safety. Global Report. 2018. Available online: https://ohsonline.com/home.aspx (accessed on 10 September 2021).
- Bosch, T.; van Eck, J.; Knitel, K.; de Looze, M. The effects of a passive exoskeleton on muscle activity, discomfort and endurance time in forward bending work. Appl. Ergon. 2016, 54, 212–217. [Google Scholar] [CrossRef]
- Theurel, J.; Desbrosses, K.; Roux, T.; Savescu, A. Physiological consequences of using an upper limb exoskeleton during manual handling tasks. Appl. Ergon. 2018, 67, 211–217. [Google Scholar] [CrossRef]
- Bär, M.; Steinhilber, B.; Rieger, M.A.; Luger, T. The influence of using exoskeletons during occupational tasks on acute physical stress and strain compared to no exoskeleton—A systematic review and meta-analysis. Appl. Ergon. 2021, 94, 103385. [Google Scholar] [CrossRef]
- Murashov, V.; Hearl, F.; Howard, J. Working safely with robot workers: Recommendations for the new workplace. J. Occup. Environ. Hyg. 2016, 13, D61–D71. [Google Scholar] [CrossRef]
- Pérez, L.; Rodríguez-Jiménez, S.; Rodríguez, N.; Usamentiaga, R.; García, D.F.; Wang, L. Symbiotic human–robot collaborative approach for increased productivity and enhanced safety in the aerospace manufacturing industry. Int. J. Adv. Manuf. Technol. 2020, 106, 851–863. [Google Scholar] [CrossRef]
- Gualtieri, L.; Palomba, I.; Wehrle, E.J.; Vidoni, R. The Opportunities and Challenges of SME Manufacturing Automation: Safety and Ergonomics in Human-Robot Collaboration; Palgrave Macmillan: Cham, Switzerland, 2020; ISBN 9783030254254. [Google Scholar]
- Hoang Dinh, K.; Oguz, O.S.; Elsayed, M.; Wollherr, D. Adaptation and Transfer of Robot Motion Policies for Close Proximity Human-Robot Interaction. Front. Robot. AI 2019, 6, 69. [Google Scholar] [CrossRef] [PubMed]
- Lasota, P.A.; Shah, J.A. Analyzing the effects of human-aware motion planning on close-proximity human-robot collaboration. Hum. Factors 2015, 57, 21–33. [Google Scholar] [CrossRef] [PubMed]
- Steijn, W.; Luiijf, E.; van der Beek, D. Emergent Risk to Workplace Safety as a Result of the Use of Robots in the Work Place (November 2016); Report Number: TNO 2016 R11488, Affiliation: TNO Project; Ministerie van Sociale Zaken en Werkgelegenheid: The Hague, The Netherlands, 2016.
- Bragança, S.; Costa, E.; Castellucci, I.; Arezes, P. A Brief Overview of the Use of Collaborative Robots in Industry 4.0: Human Role and Safety; Springer: Berlin/Heidelberg, Germany, 2019; Volume 202. [Google Scholar]
- Meissner, A.; Trübswetter, A.; Conti-Kufner, A.S.; Schmidtler, J. Friend or Foe Understanding Assembly Workers’ Acceptance of Human-robot Collaboration. ACM Trans. Human-Robot Interact. 2020, 10, 1–30. [Google Scholar] [CrossRef]
- Gnoni, M.G.; Bragatto, P.A.; Milazzo, M.F.; Setola, R. Integrating IoT technologies for an “intelligent” safety management in the process industry. Procedia Manuf. 2020, 42, 511–515. [Google Scholar] [CrossRef]
- Lööw, J.; Abrahamsson, L.; Johansson, J. Mining 4.0—The impact of new technology from a workplace perspective. Min. Eng. 2019, 71, 47–48. [Google Scholar] [CrossRef]
- Asher, E.B.; Panda, N.; Tran, C.T.; Wu, M. Smart wearable device accessories may interfere with implantable cardiac devices. HeartRhythm Case Rep. 2021, 7, 167–169. [Google Scholar] [CrossRef]
- Vahidnia, R.; Dian, F.J. Radiation Safety Hazards of Cellular IoT Devices. In Proceedings of the 11th Annual IEEE Information Technology, Electronics and Mobile Communication Conference, IEMCON 2020, Vancouver, BC, Canada, 4–7 November 2020; pp. 116–120. [Google Scholar]
- Tarar, A.A.; Mohammad, U.; Srivastava, S.K. Wearable Skin Sensors and Their Challenges: A Review of Transdermal, Optical, and Mechanical Sensors. Biosensors 2020, 10, 56. [Google Scholar] [CrossRef]
- Choi, B.; Hwang, S.; Lee, S.H. What drives construction workers’ acceptance of wearable technologies in the workplace?: Indoor localization and wearable health devices for occupational safety and health. Autom. Constr. 2017, 84, 31–41. [Google Scholar] [CrossRef]
- Gummeson, J.; Priyantha, B.; Ganesan, D.; Thrasher, D.; Zhang, P. EnGarde: Protecting the mobile phone from malicious NFC interactions. In Proceedings of the MobiSys 2013—11th Annual International Conference on Mobile Systems, Applications, and Services, Taipei, Taiwan, 25–28 June 2013; pp. 445–458. [Google Scholar]
- Zradzinski, P.; Karpowicz, J.; Gryz, K. Electromagnetic Energy Absorption in a Head Approaching a Radiofrequency Identification (RFID) Reader Operating at 13.56 MHz in Users of Hearing Implants Versus Non-Users. Natl. Lybrary Med. 2019, 19, 3724. [Google Scholar] [CrossRef]
- Bianco, P.M.; Di Ciaula, A.; Gentilini, P.; Odorifero, E.; Tiberti, M. Rapporto Indipendente sui Campi Elettromagnetici e Diffusione del 5G; European Consumers: Brussels, Belgium, 2019. [Google Scholar]
- Bevilacqua, M.; Bottani, E.; Ciarapica, F.E.; Costantino, F.; Donato, L.D.; Ferraro, A.; Mazzuto, G.; Monteriù, A.; Nardini, G.; Ortenzi, M.; et al. Digital twin reference model development to prevent operators’ risk in process plants. Sustainability 2020, 12, 1088. [Google Scholar] [CrossRef]
- Walker, G. Come back sociotechnical systems theory, all is forgiven…. Civ. Eng. Environ. Syst. 2015, 32, 170–179. [Google Scholar] [CrossRef]
- Adriaensen, A.; Decré, W.; Pintelon, L. Can complexity-thinking methods contribute to improving occupational safety in industry 4.0? A review of safety analysis methods and their concepts. Safety 2019, 5, 65. [Google Scholar] [CrossRef]
- Patriarca, R.; Falegnami, A.; Costantino, F.; Di Gravio, G.; De Nicola, A.; Villani, M.L. WAx: An integrated conceptual framework for the analysis of cyber-socio-technical systems. Saf. Sci. 2021, 136, 105142. [Google Scholar] [CrossRef]
- Carnes, W.E.; Hartley, R.; Leffew, K.; Harkins, B.; Bush, S.R.; Rigot, W. Trough the looking glass: Developing organizational ability to understand work as imagined versus work as done. In Proceedings of the 10th International Conference on Probabilistic Safety Assessment and Management, Seattle, WA, USA, 7–11 June 2010; Volume 3, pp. 2198–2210. [Google Scholar]
- Haavik, T.K. Sensework: Conceptualising sociotechnical work in safety-critical operations. Comput. Support. Coop. Work CSCW Int. J. 2014, 23, 269–298. [Google Scholar] [CrossRef]
- Blandford, A.; Furniss, D.; Vincent, C. Patient safety and interactive medical devices: Realigning work as imagined and work as done. Clin. Risk 2014, 20, 107–110. [Google Scholar] [CrossRef] [PubMed]
- Falegnami, A.; Costantino, F.; Di Gravio, G.; Patriarca, R. Unveil key functions in socio-technical systems: Mapping FRAM into a multilayer network. Cogn. Technol. Work 2020, 22, 877–899. [Google Scholar] [CrossRef]


| Hazard | Origin/Source of Risk | Consequences for Occupational Safety and Health (OSH) | Bibliographic Sources |
|---|---|---|---|
| Mechanical | Contact with devices with movable parts | Damages due to entrapment | [35,36,37,38] |
| Contact with sharp edges, borders, rough surfaces | Minor or major skin injuries | [35] | |
| Falling or projecting objects | Collision damages | [35] | |
| Electrical | Electric equipment malfunctioning | Burns | [35,37,38,39,40,41] |
| Electrostatic phenomena resulting from dusts and from the accumulation of electrostatic charges on plastics | Damages caused by uncontrolled energy releases, fires, or explosions | [35,38] | |
| Contact with damaged wires that became conductors | Damages caused by uncontrolled energy releases | [35,37,38] | |
| Electromagnetic interferences between different equipment | Damages caused by malfunctioning devices | [35,37] | |
| Thermal | Overheating devices | Burns | [35,37,38,39,42] |
| Noise | Vacuum pumps and air compressors used as machine power suppliers | Hearing damages | [37] |
| Radiation | Exposure to ionizing radiation and laser sources | Minor injuries and genetic mutations | [35,37,43] |
| Chemical and biological | Exposure to hazardous chemicals, i.e., ultra-fine powders, monomers, organic compounds, or inert gases | Eye damages | [29,35,37,38,39,40,42] |
| Eye fatigue | [35,38,40,44] | ||
| Skin damages, skin sensitization, and contact dermatitis | [37,39,40,41] | ||
| Nasal mucosa injuries | [35,36,37,38,39,40,41,42,43] | ||
| Respiratory (asthma and allergic rhinitis) and lung damages | [35,36,37,38,39,40,41,42,43,44] | ||
| Cardiovascular diseases | [35,37,39,40,44] | ||
| Central nervous system damages | [35,38,39,40,43,44] | ||
| Long-term storage damages | [35,36,37,38,39,40,41,42,43,44,45] | ||
| Metal poisoning | [35,37,39,40,41,42,44] | ||
| Cell damages and genetic mutations | [35,37,39,40,41,42,43,44] | ||
| Loss of coordination, headache, and nausea | [38] | ||
| Reproductive system damages | [43] | ||
| Exposure to flammable and reactive chemical agents | Burns | [42] |
| Hazard | Origin/Source of Risk | Consequences for Occupational Safety and Health (OSH) | Bibliographic Sources |
|---|---|---|---|
| Mechanical | Device instability | Damages due to entrapment | [47] |
| Damages to the operators caused by the fall or imbalance of the devices | [47] | ||
| Machine speed monitoring system failure | Collision damages | [47,48] | |
| Laser vision system’s inability to detect obstacles in the shadow | Collision damages | [48] | |
| Fall of the loads from the machines in case of braking | Damages caused by the collision with objects | [48] | |
| Emergency brake failure | Damages due to entrapment | [48] | |
| Electrical | Electromagnetic interferences between the devices | Damages caused by malfunctioning devices | [49,50] |
| Thermal | Overheating devices | Burns | [48] |
| Chemical and biological | Release of corrosive (or acids) agents from batteries | Contact damages | [48] |
| Organizational | Inadequate setting of the trajectories | Collision damages | [46,47,48,49,50,51] |
| Inadequate weight and sizing of the vehicles | Collision damages | [51] | |
| Planimetric changes | Collision damages | [48] | |
| Human-machine verbal interaction | Damages caused by the lack of understanding of the messages | [48] | |
| Inadequate employee training | Damages caused by unexpected actions of the machine | [48] | |
| Decreased job satisfaction | [48] | ||
| Non-user-friendly interfaces | Feelings of insecurity and danger | [48] | |
| Increased device activity control | Psychophysical stress | [48] | |
| Maneuver errors (made by humans or machines) | Psychophysical stress | [48] | |
| Limited observability of the operating conditions | Burns | [48] | |
| Inadequate computer security systems | Damages caused by malware, hacker attacks, technical programming errors, and unexpected behavior of the device | [50] |
| Hazard | Origin/Source of Risk | Consequences for Occupational Safety and Health (OSH) | Bibliographic Sources |
|---|---|---|---|
| Chemical and biological | Contact of plastic and metallic material with superficial body parts | Skin irritation and allergic reactions | [54] |
| Inadequate device sanitation | Eye diseases | [54] | |
| Ergonomic | Dimension and the weight of the devices | Discomfort | [55,56,57,58] |
| Decentralized display vision | Discomfort | [55] | |
| Eye fatigue | [55] | ||
| Decreased blink rate | Eye fatigue and eye dryness | [56] | |
| Workload on lower neck area | Muscle fatigue | [55,56,59] | |
| Workload on shoulders and upper back | Muscle fatigue | [59] | |
| Workload on hands and arms | Muscle fatigue | [59] | |
| Limited visual field | Damages caused by monitoring decrease | [54,56,57,59] | |
| Work environment and microclimate | Varying lighting conditions of the workplace | Visual discomfort due to the need to adjust to the different light levels | [56] |
| Eye dryness | [56] | ||
| Glare damages | [59] | ||
| Organizational | Prolonged use of the devices | Discomfort | [55,56,60] |
| Eye fatigue | [45,55,56,58,59,60] | ||
| Nausea, dizziness, disorientation, motion sickness and headache | [45,54,58,59,60,61,62,63] | ||
| Social isolation | [61,62] | ||
| Increased heartbeat and breathing rate | [58] | ||
| Gastric damage | [58] | ||
| Damages caused by distraction | [45,54,58,64] | ||
| Unpredictable long-term musculoskeletal consequences | [56,64] | ||
| Significant information load | Cognitive overload | [59,64,65,66] | |
| Latency of the screens (images adjust slowly in response to the operator’s head movement) | Headache | [55,57,58] | |
| Overlap between virtual images and real objects | Eye fatigue due to the different focal lengths | [56,58] | |
| Possibility to instruct workers in real time | Psychophysical overload due to work intensification | [67] | |
| Despecialization of job duties | Damages caused by the decreased competences | [67] | |
| Inadequate employee training | Damages caused by unexpected events | [67] | |
| Possibility to capture images and record videos | Fear of privacy violation | [55,57] | |
| Difference between the virtual images and the real world | Damages due to reduced movement coordination | [57,58] | |
| Information disappears as a consequence of the interposition of an object/person in the visual range | Damages due to errors | [57] | |
| Psychological | Operators grow accustomed to employ technology | Addiction and separation anxiety | [45,57] |
| Excessive physical and mental load | Technostress | [45,58,64,65,66,68] | |
| Interaction with technological devices | Social isolation | [45,61,62] |
| Hazard | Origin/Source of Risk | Consequences for Occupational Safety and Health (OSH) | Bibliographic Sources |
|---|---|---|---|
| - | - | - | - |
| Hazard | Origin/Source of Risk | Consequences for Occupational Safety and Health (OSH) | Bibliographic Sources |
|---|---|---|---|
| Electrical | Uncontrolled energy release from the devices or shutdown, due to power failures | Damages caused by unexpected behavior of the device | [72] |
| Damages caused by uncontrolled energy releases | [72] | ||
| Inadequate computer security systems | Damages caused by malware, hacker attacks, technical programming errors, and privacy violation | [73] | |
| Thermal | Overheating devices | Burns | [72] |
| Noise | Exposition to significant acoustic phenomena | Hearing damages | [72] |
| Vibration | Oscillatory motion of the devices | Damages caused by mechanical solicitation | [72] |
| Chemical and biological | Release of corrosive materials from batteries | Skin irritation and burns | [72] |
| Contact of plastic and metallic material with superficial body parts | Skin irritation and allergic reactions | [74] | |
| Inadequate device sanitation | Infections | [72,75] | |
| Ergonomic | Limited mobility | Collision damages (e.g., inability to avoid falling objects) | [72,74,75,76,77,78,79,80] |
| Improper movements or overexertion | Muscle damages (e.g., tears) | [72] | |
| Additional weight of the devices, dimensions and weight distribution | Musculoskeletal issues | [72,74,75,76,77,81,83] | |
| Muscle fatigue | [72,74,75,76,78,80,81,82] | ||
| Damages connected to spine overload | [72,79] | ||
| Postural stress | [72,77,79,82] | ||
| Cardiovascular diseases | [72,74,82] | ||
| Damages caused by the difference in art-leg kinematic | [72,74,81,82] | ||
| Minor damages and pressure injuries | [72,74,75,77,81] | ||
| Nerve compression | [72,74] | ||
| Respiratory fatigue caused by a decreased chest excursion and by an increased chest pressure | [72,74,81] | ||
| Discomfort | [72,74,75,76,78,80,81,82] | ||
| Damages caused by imbalances, slips, trips, and falls | [72,75,77,79] | ||
| Damages caused by the wrong weight redistribution between different body parts | [74] | ||
| Collision damages (e.g., with other operators or robots) | [77] | ||
| Damages caused by the reduced reactivity (e.g., in case of fire) | [75] | ||
| Increased directional load | Damages linked to dynamic events | [72,79] | |
| Limited workspaces | Damages caused by the increased volume of the operators | [75] | |
| Work environment and microclimate | Increased temperatures in the workspace | Infections caused by bacteria proliferation inside of the devices | [72] |
| Limited workspaces | Damages caused by the increased volume of the operators | [75] | |
| Organizational | Personal data monitoring (e.g., localization) | Fear and perception of privacy violation | [73] |
| Increased physical capabilities | Cognitive overload | [72] | |
| Inadequate employee training | Insecurities and personal and professional fears | [75] | |
| Inadequate computer security systems | Damages caused by malware, hacker attacks, or technical programming errors and privacy violation | [73] | |
| Psychological | Reliance on technology | Decreased attention to security measures, muscle density loss | [72] |
| Constant use of exoskeletons | Fear of stigmatization in the workplace (e.g., employees are afraid of being perceived as technology-dependent) | [74] |
| Hazard | Origin/Source of Risk | Consequences for Occupational Safety and Health (OSH) | Bibliographic Sources |
|---|---|---|---|
| Mechanical | Movement of mobile parts (arms, limit switches, and other terminals) | Crushes, cuts, severing, entanglements, dragging, entrapments, impacts, perforations, frictions, or abrasions | [84,85,86] |
| Rotational movement of any axis of the robot/cobot | |||
| Inability to exit from robot’s cells | |||
| Interaction with loose clothing or long hair | |||
| Inadequate grasp of the arms of robots/cobots | Damages caused by the fall or expulsion of materials, products, and tools | [86] | |
| Contact with sharp edges and sharp areas | Skin damages | [86] | |
| Insufficient robot reactivity | Collision damages | [87] | |
| Legibility and predictability of human and robot/cobot trajectories | Collision damages | [87,88] | |
| Damages caused by imbalances, slips, trips, and falls | [86,88] | ||
| Maintenance activities performed at significant heights | Damages connected to falls | [84,89] | |
| Hindrance/limitation of the machines’ vision systems | Collision damages | [90] | |
| Electrical | Electromagnetic interferences between different equipment | Damages caused by malfunctioning devices | [89] |
| Power supply interruption | Damages caused by the fall of tools or extractors | [86] | |
| Unexpected potential energy release from storage sources | Burns | [84,86] | |
| Contact with parts or connection under tension and exposition to the electric arc | Burns | [84] | |
| Thermal | Overheating devices | Burns | [84] |
| Noise | Exposition to significant acoustic phenomena | Hearing damages | [84,86] |
| Vibration | Oscillatory motion of the devices | Damages caused by mechanical solicitation | [45,68,84,86,89,90] |
| Radiation | Exposure to ionizing radiation and laser sources | Superficial skin damages | [84] |
| Eye and airway damages | [84] | ||
| Chemical and biological | Release of corrosive (or acids) agents from batteries | Skin and airway damages | [84] |
| Ergonomic | Non-user-friendly interfaces | Mental stress | [86] |
| Discomfort | [86] | ||
| Posture during collaborative operations | Posture damages | [85] | |
| Organizational | Repetitive tasks performed at the pace of robots/cobot | Fatigue | [86,88] |
| Musculoskeletal stress | [86] | ||
| Psychological pressure | [16,45,48,67,68,91] | ||
| Damages caused by monitoring decrease | [68,86] | ||
| Physical overload | [89] | ||
| Simultaneous monitoring of several robots/cobots | Cognitive overload | [48,89] | |
| Reduction of the activities performed by humans and consequent decrease in the attractiveness of the job | Cognitive underload and consequent damages connected to concentration decrease | [48,89,91] | |
| Physical human-robot proximity during operating phases | Mental stress | [68,88,90] | |
| Collision damages | [45,68,90] | ||
| Robot/cobot movement fluency | Discomfort | [88] | |
| Cognitive stress | [16] | ||
| Collision damages | [16] | ||
| Shared workspaces | Direct collision damages | [48,88] | |
| Indirect collision damages (object falls) | [48] | ||
| Robot implementation in spaces different than those they were designed for | Damages caused by collisions or unpredictable behaviors | [89] | |
| Outsourcing during the robot construction, configuration, installation, and design phases | Damages caused by poor knowledge of the machines (collisions, inability to act in emergency situations) | [48,89] | |
| Inadequate employee training | Fear of redundancies or subjugation | [48,84,91] | |
| Damages caused by unpredictable behaviors | [84,90,91] | ||
| Dependency from third parties (e.g., robot/cobot repair workers) | [91] | ||
| Unauthorized configuration parameter | Damages caused by unexpected behaviors and errors | [86] | |
| Unclear work instructions | Damages caused by unexpected behaviors and errors | [85] | |
| Robot/cobot movement predictability | Fear and shock | [84,91] | |
| Robot/cobot automated learning | Collision damages caused by unpredictable behaviors | [67] | |
| Inadequate computer security systems | Damages caused by malware, hacker attacks, technical programming errors, direct collisions, indirect unexpected collisions (falling chemicals containers or blunt or radioactive equipment), and unexpected behavior of the device | [48,67,68,84,89] | |
| Absence of fences in dynamic conditions | Mental stress | [85,90] | |
| Fear and insecurity | [85] | ||
| Psychological | Interaction with technological devices | Social isolation | [45,48,67,91] |
| Reduced contact with coworkers | Social isolation | [45,91] | |
| Robots/cobots are faster than humans | Feeling of inferiority and subordination | [89] | |
| Increasing robot/cobot implementation | Feeling of inferiority and subordination | [91] | |
| Perception of inadequate safety conditions | Psychophysical stress | [88] | |
| Reliance on the robots’ ability to detect humans and to think | Collision damages | [48,84] | |
| Robot/cobot variability and unpredictability | Mental stress | [85,90] | |
| Fear and insecurity | [85] |
| Hazard | Origin/Source of Risk | Consequences for Occupational Safety and Health (OSH) | Bibliographic Sources |
|---|---|---|---|
| Electrical | Electromagnetic interferences between the devices | Damages caused by the malfunctioning of the devices (e.g., deactivation of possible subcutaneous medical devices) | [94] |
| Radiation | Exposition to electromagnetic radiations (e.g., ionizing, and non-ionizing) | Minor injuries and genetic mutations | [95] |
| Chemical and biological | Contact of plastic and metallic material with superficial body parts | Skin irritation and allergic reactions | [96] |
| Ergonomic | Inadequate dimension, weight, and position of the devices | Discomfort | [45,73,97] |
| Long-term damages to the dominant brachial biceps | [69] | ||
| Muscle fatigue (e.g., shoulder muscles) | [69] | ||
| Damages caused by muscular destabilization in the area of the middle thoracic spine and the shoulder blade | [69] | ||
| Organizational | Frequent and prolonged use of the devices | Muscle fatigue | [45,69,73] |
| Postural damages caused by muscle overuse or muscle destabilization | [69] | ||
| Technostress | [45,73,97] | ||
| Health and safety conditions monitored by the devices | Damages caused by monitoring decrease | [45,73] | |
| Damages caused by the decrease of private medical checks | [97] | ||
| Personal data monitoring (e.g., localization) | Fear and perception of privacy violation | [73,97] | |
| Inadequate employee training | Damages caused by unknown behaviors of the machine | [68] | |
| Inadequate computer security systems | Damages caused by malware, hacker attacks, or technical programming errors and privacy violation | [73] | |
| Psychological | Operators grow accustomed to employ technology | Addiction and separation anxiety | [45,73,97] |
| Hazard | Origin/Source of Risk | Consequences for Occupational Safety and Health (OSH) | Bibliographic Sources |
|---|---|---|---|
| Electrical | Electromagnetic interferences between the devices | Damages caused by malfunctioning devices | [98] |
| Thermal | Heat induced by high-frequency electromagnetic fields | Tissue overheat, burns | [99] |
| Radiation | Exposition to electromagnetic radiations | Superficial damages, cell damages, cerebral damages, and genetic mutations | [99,100] |
| Long-term unpredictable damages | [99] | ||
| Oxidative stress and antioxidant reduction | [100] | ||
| Cancer | [100] | ||
| Neuropsychiatric changes (e.g., cholinesterase increase, deficits in learning, reduced ability to discern familiar from new objects) | [100] | ||
| Endocrine changes (e.g., pancreatic dysfunctions, catecholamine, prolactin, progesterone) | [100] | ||
| Teeth development alteration | [100] | ||
| Abnormal postnatal development | [100] | ||
| Cardiac damages and blood pressure interruption | [100] | ||
| Stimulation of adipose stem cells and possible connection to obesity | [100] | ||
| Testicular and sperm damages and infertility | [100] | ||
| Chemical and biological | Exposition to hazardous chemicals | Long-term storage damages | [99,100] |
| Organizational | Health and safety conditions monitored by the devices | Damages caused by monitoring decrease | [73] |
| Inadequate computer security systems | Damages caused by hacker attacks | [98] | |
| Psychological | Constant surveillance | Psychological pressure | [45] |
Publisher’s Note: MDPI stays neutral with regard to jurisdictional claims in published maps and institutional affiliations. |
© 2021 by the authors. Licensee MDPI, Basel, Switzerland. This article is an open access article distributed under the terms and conditions of the Creative Commons Attribution (CC BY) license (https://creativecommons.org/licenses/by/4.0/).
Share and Cite
Costantino, F.; Falegnami, A.; Fedele, L.; Bernabei, M.; Stabile, S.; Bentivenga, R. New and Emerging Hazards for Health and Safety within Digitalized Manufacturing Systems. Sustainability 2021, 13, 10948. https://doi.org/10.3390/su131910948
Costantino F, Falegnami A, Fedele L, Bernabei M, Stabile S, Bentivenga R. New and Emerging Hazards for Health and Safety within Digitalized Manufacturing Systems. Sustainability. 2021; 13(19):10948. https://doi.org/10.3390/su131910948
Chicago/Turabian StyleCostantino, Francesco, Andrea Falegnami, Lorenzo Fedele, Margherita Bernabei, Sara Stabile, and Rosina Bentivenga. 2021. "New and Emerging Hazards for Health and Safety within Digitalized Manufacturing Systems" Sustainability 13, no. 19: 10948. https://doi.org/10.3390/su131910948
APA StyleCostantino, F., Falegnami, A., Fedele, L., Bernabei, M., Stabile, S., & Bentivenga, R. (2021). New and Emerging Hazards for Health and Safety within Digitalized Manufacturing Systems. Sustainability, 13(19), 10948. https://doi.org/10.3390/su131910948

