An E-Commerce Recommendation System Based on Dynamic Analysis of Customer Behavior
Abstract
:1. Introduction
- Diversity: rather than differences, suggestions are focused on overlaps. This limits the user’s exposure to a smaller number of things, and highly relevant specialized items may be ignored [51,52]. The main idea behind specific recommendations is to accurately distinguish items, which are divided into various categories based on the item’s characteristics, and then the recommendation system selects the most appropriate item for the customer from the classified items based on the customer’s focuses and preferences [53,54]. Customers’ behavior data should be supplied when they check in to the Internet in order to correctly know what they enjoy. The basic goal of a recommendation system is to propose something new that meets the user’s wants or preferences for products or information services [55]. One of the most essential functions of a recommendation system is to filter out irrelevant and secondary data from a variety of information sources [56].
- Build an efficient recommender system that solves the previously mentioned problems.
- Employing the RS in an e-commerce site to improve the recommendation process and facilitate the shopping process for the customers.
- This is done depending on the customer’s behavior, counting their activities to update their preferences that are changed with time.
- Divide the customer’s behaviors into five classes like, dislike, view, rate, and purchase, and distinguish among all these activities while not considering them similar.
- Depending on statistical methods by employing the real trends of the customers to ensure that the RS lists that will be suggested to the customers are as accurate as possible.
- The statistical analysis is employed to support decision-making in generating the appropriate RS list for every single client.
- Creating global and local parameters that are used as counters for the products and the customers’ activities. Connecting between these parameters helps to indicate the customers’ preferences depending on their behavior.
2. Related Works
3. Method
3.1. The Proposed System Description
- Brands (MSI, Lenovo, Dell, HP, ……, etc.).
- Each brand branches to laptop, CPU, monitor, peripherals (mouse, keyboard, others).
- Then, each node is classified according to budget (price range).
| Algorithm 1 Personalized Recommendation Algorithm |
| Input: Products id, Customer Behavior |
| Output: Recommender List START |
| INITIALIZE: |
| id = likes = dislikes = rating = purchased = viewed = 0 |
| allProductsList is empty |
| thisProduct is empty |
| recommendedList is empty |
| FOR every product in product List: |
| ADD to thisProduct: |
| id = Get this product id |
| likes = Number of likes for this product |
| dislikes = Number of dislikes for this product |
| rating = Calculate the average rating for this product |
| purchased = Number of times this product has been purchased |
| viewed = Number of times this product has been viewed by the current user |
| ADD this Product to allProductsList |
| ENDFOR |
| SORT allProductsList in the following orders: |
| purchased in descending order |
| likes in descending order |
| rating in descending order |
| viewed in descending order |
| dislikes in ascending order |
| allProductsList = Id’s of the first 30 product from allProductsList |
| IF User is logged in: |
| likedByUser = Products id’s liked by this user |
| dislikedByUser = Products id’s disliked by this user |
| ratedByUser = Products id’s that has been highly rated by this user |
| viewedByUser = Products id’s viewed by user |
| Remove dislikedByUser id’s from allProductsList |
| recommendedList = Merge of all |
| end |
- Customer behavior.
- Product features.
- Customer preference matrix.
- Product feature matrix.
- Customers that have accounts in the system.
- Customers that have no accounts in the system.
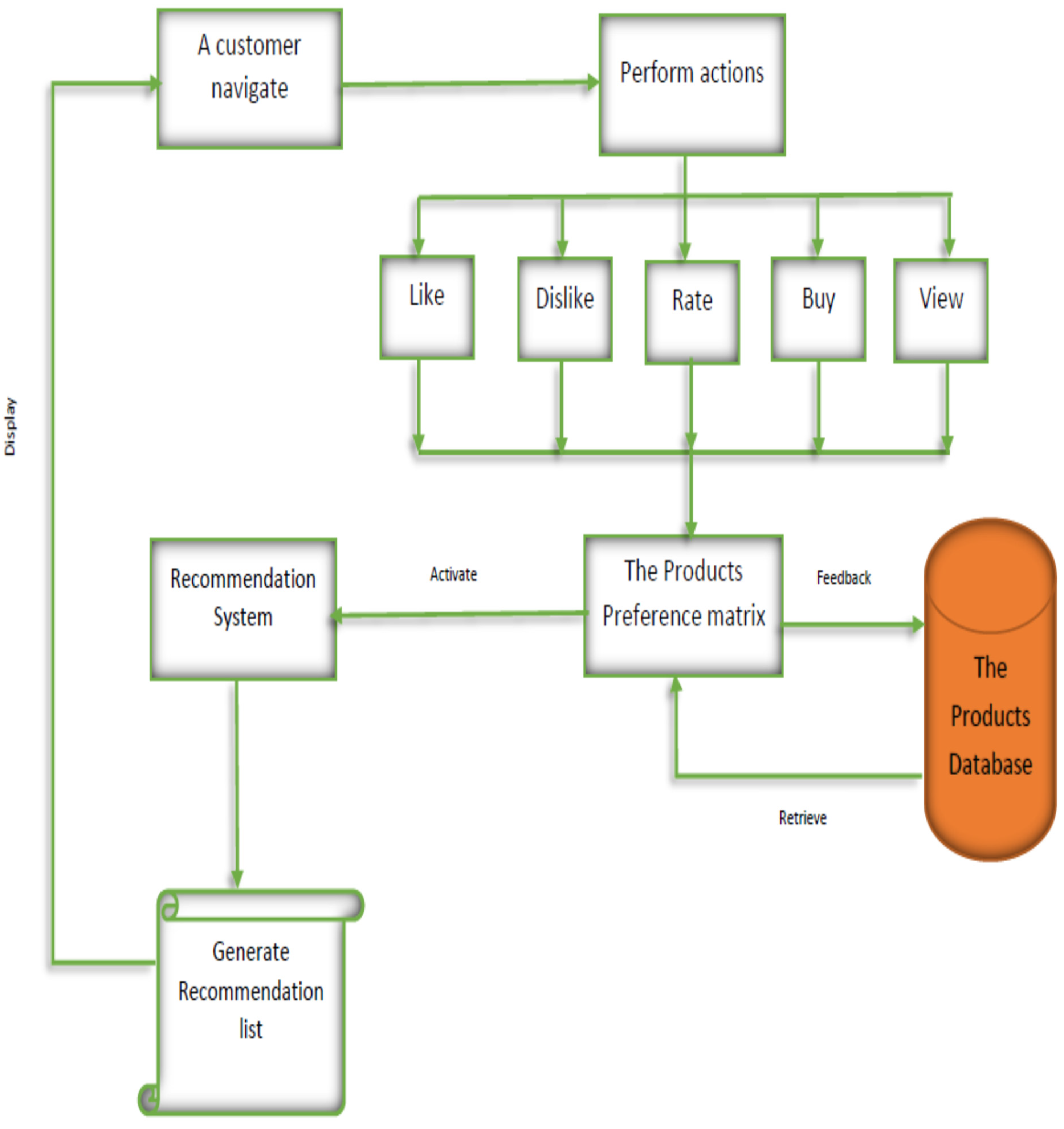
3.2. The Customer Does Not Have an Account
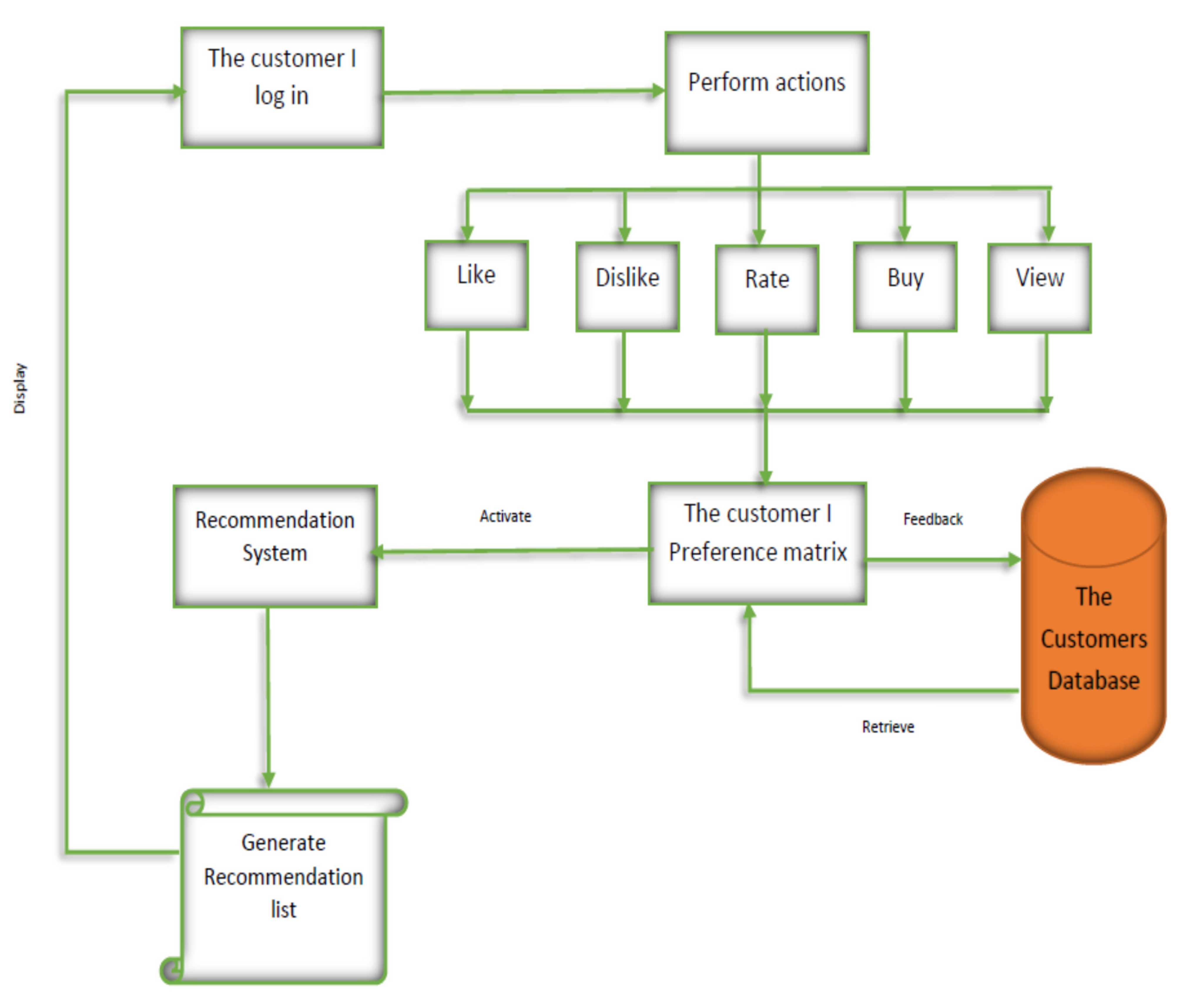
3.3. The Customer Has an Account
3.4. Preference Matrix Generating
- New = new products to be added to the favorite products
- A = action (like, dislike, rate …… etc.)
- P = product
- an = current access
- an−1 = last access
- like(p) = products are liked by the customer
- purchase(p) = products are Purchased by the customer
- rate(p) = products are rated by the customer
- view(p) = products are viewed by the customer
- dislike(p) = products are disliked by the customer
- PD = preference degree of customer
- Pn = product number n
- N(A) = number of action frequency
- T(Ac) = total access times
- is used to perform normalization into interval [0, 1].
3.5. Product Feature Matrix
3.6. The Recommended Products
4. Results
4.1. Experimental Results
4.2. System Performance Evaluation
- Pij = the real preference of customer i on product j
- P′ij = the predicted preferences of customer i on product j
- N = number of preferences.
4.3. Experiment
4.4. Comparision Analysis
5. Discussion
6. Conclusions
Author Contributions
Funding
Institutional Review Board Statement
Informed Consent Statement
Data Availability Statement
Conflicts of Interest
References
- Lee, H.I.; Choi, I.Y.; Moon, H.S.; Kim, J.K. A Multi-Period Product Recommender System in Online Food Market based on Recurrent Neural Networks. Sustainability 2020, 12, 969. [Google Scholar] [CrossRef] [Green Version]
- Archana, K.; Saranya, K.G. Crop Yield Prediction, Forecasting and Fertilizer Recommendation using Voting Based Ensemble Classifier. SSRG Int. J. Comput. Sci. Eng. 2020, 7, 1–4. [Google Scholar]
- Adadi, A. A survey on data-efficient algorithms in big data era. J. Big Data 2021, 8, 1–54. [Google Scholar] [CrossRef]
- Elahi, E.; Chandrashekar, A. Learning Representations of Hierarchical Slates in Collaborative Filtering. In Proceedings of the Fourteenth ACM Conference on Recommender Systems, Virtual Event, Brazil, 22–26 September 2020; pp. 703–707. [Google Scholar]
- Abbas, A.R. An Adaptive E-commerce: Applying of Psychological Testing Method to Improve Buying Decision Process. Eng. Technol. J. 2015, 33, 222–234. [Google Scholar]
- Bortko, K.; Bartków, P.; Jankowski, J.; Kuras, D.; Sulikowski, P. Multi-criteria Evaluation of Recommending Interfaces towards Habituation Reduction and Limited Negative Impact on User Experience. Procedia Comput. Sci. 2019, 159, 2240–2248. [Google Scholar] [CrossRef]
- Gheraibia, M.Y.; Gouin-Vallerand, C. Intelligent mobile-based recommender system framework for smart freight transport. In Proceedings of the 5th EAI International Conference on Smart Objects and Technologies for Social Good, Valencia, Spain, 25–27 September 2019; pp. 219–222. [Google Scholar]
- Jankowski, J.; Hamari, J.; Watróbski, J. A gradual approach for maximising user conversion without compromising experience withhigh visual intensity website elements. Internet Res. 2019, 29, 194–217. [Google Scholar] [CrossRef]
- Jun, H.J.; Kim, J.H.; Rhee, D.Y.; Chang, S.W. “SeoulHouse2Vec”: An Embedding-Based Collaborative Filtering Housing Recommender System for Analyzing Housing Preference. Sustainability 2020, 12, 6964. [Google Scholar] [CrossRef]
- Lee, D.; Hosanagar, K. How Do Recommender Systems Affect Sales Diversity? A Cross-Category Investigation via Randomized Field Experiment. Inf. Syst. Res. 2019, 30, 239–259. [Google Scholar] [CrossRef] [Green Version]
- Shareef, S.M.; Hashim, S.H. Proposed Hybrid Classifier to Improve Network Intrusion Detection System using Data Mining Techniques. Eng. Technol. J. 2020, 38, 6–14. [Google Scholar] [CrossRef]
- Zhang, H.; Kong, X.; Zhang, Y. Selective Knowledge Transfer for Cross-Domain Collaborative Recommendation. IEEE Access 2021, 9, 48039–48051. [Google Scholar] [CrossRef]
- Sharma, R.S.; Shaikh, A.A.; Li, E. Designing Recommendation or Suggestion Systems: Looking to the future. Electron. Mark. 2021, 31, 243–252. [Google Scholar] [CrossRef]
- Mohammed, M.A.; Gunasekaran, S.S.; Mostafa, S.A.; Mustafa, A.; Abd Ghani, M.K. Implementing an agent-based multi-natural language anti-spam model. In Proceedings of the 2018 International Symposium on Agent, Multi-Agent Systems and Robotics (ISAMSR), The Everly Putrajaya, Malaysia, 27–28 August 2018; pp. 1–5. [Google Scholar]
- Hanafizadeh, P.; Firouzabadi, M.B.; Vu, K.M. Insight monetization intermediary platform using recommender systems. Electron. Mark. 2021, 31, 1–9. [Google Scholar] [CrossRef]
- Shafqat, W.; Byun, Y.C. A Context-Aware Location Recommendation System for Tourists Using Hierarchical LSTM Model. Sustainability 2020, 12, 4107. [Google Scholar] [CrossRef]
- Hsu, P.Y.; Lei, H.T.; Huang, S.H.; Liao, T.H.; Lo, Y.C.; Lo, C.C. Effects of sentiment on recommendations in social network. Electron. Mark. 2018, 28, 1–10. [Google Scholar] [CrossRef]
- Ghani, M.K.A.; Mohammed, M.A.; Ibrahim, M.S.; Mostafa, S.A.; Ibrahim, D.A. Implementing an efficient expert system for services center management by fuzzy logic controller. J. Theor. Appl. Inf. Technol. 2017, 95, 3127–3135. [Google Scholar]
- Kang, L.; Liu, S.; Gong, D.; Tang, M. A personalized point-of interest recommendation system for O2O commerce. Electron. Mark. 2021, 31, 253–267. [Google Scholar] [CrossRef]
- Khan, Z.A.; Chaudhary, N.I.; Zubair, S. Fractional stochastic gradient descent for recommender systems. Electron. Mark. 2019, 29, 275–285. [Google Scholar] [CrossRef]
- AL_Obaidy, A.T.; Al_Doori, M.M.S. The Future for Adaptive Software Development in Cloud computing environment Using Multi Agent System. Eng. Technol. J. 2015, 33, 25–36. [Google Scholar]
- Wang, Y.; Sharma, R. Design of front-end for recommendation systems: Towards a hybrid architecture. In Proceedings of the 18th International Conference on Electronic Business, Guilin, China, 2–6 December 2018; pp. 211–220. [Google Scholar]
- Xia, H.; Wei, X.; An, W.; Zhang, Z.J.; Sun, Z. Design of electronic-commerce recommendation systems based on outlier Mining. Electron. Mark. 2020, 31, 1–10. [Google Scholar] [CrossRef]
- Li, G.L.; Zhu, T.; Hua, J.; Qiu, D.D.; Wu, R.Z.; Zhang, H.B.; Ji, D.H. Hybrid recommendation system for tourist spots based on hierarchical sampling statistics and Bayesian personalized ranking. J. Cent. China Normal Univ. Nat. Sci. 2019, 53, 214–221. [Google Scholar]
- Zihayat, M.; Ayanso, A.; Zhao, X.; Davoudi, H.; An, A. A utility-based news recommender system. Decis. Support Syst. 2019, 117, 14–27. [Google Scholar] [CrossRef]
- Lin, J. Neural hype and comparisons against weak baselines. SIGIR Forum 2019, 52, 40–51. [Google Scholar] [CrossRef]
- Guo, Y.; Yin, C.; Li, M.; Ren, X.; Liu, P. Mobile e-Commerce Recommendation System Based on Multi-Source Information Fusion for Sustainable e-Business. Sustainability 2018, 10, 147. [Google Scholar] [CrossRef] [Green Version]
- Fayyaz, Z.; Ebrahimian, M.; Nawara, D.; Ibrahim, A.; Kashef, R. Recommendation Systems: Algorithms, Challenges, Metrics, and Business Opportunities. Appl. Sci. 2020, 10, 7748. [Google Scholar] [CrossRef]
- Moscato, V.; Picariello, A.; Sperli, G. An Emotional Recommender System for music. IEEE Intell. Syst. 2020, 1, 1–12. [Google Scholar] [CrossRef]
- Aysha, K.; Ali, R. Recommender System Based on OSN Data Analytics. In Information and Communication Technology for Intelligent Systems, Proceedings of the ICTIS 2018, Padang, Indonesia, 25–26 July 2018; Springer: Singapore, 2018; p. 2. [Google Scholar]
- Zhuang, Y.; Kim, J. A BERT-Based Multi-Criteria Recommender System for Hotel Promotion Management. Sustainability 2021, 13, 8039. [Google Scholar] [CrossRef]
- Mwinyi, I.H.; Narman, H.S.; Fang, K.; Yoo, W. Predictive self-learning content recommendation system for multimedia contents. In Proceedings of the 2018 Wireless Telecommunications Symposium (WTS), Phoenix, AZ, USA, 18–20 April 2018; IEEE: Piscataway, NJ, USA, 2018; pp. 1–6. [Google Scholar]
- Pavlidis, G. Recommender systems, cultural heritage applications, and the way forward. J. Cult. Herit. 2019, 35, 183–196. [Google Scholar] [CrossRef]
- Su, X.; Sperlì, G.; Moscato, V.; Picariello, A.; Esposito, C.; Choi, C. An edge intelligence empowered recommender system enabling cultural heritage applications. IEEE Trans. Ind. Inform. 2019, 15, 4266–4275. [Google Scholar] [CrossRef]
- Kulkarni, N.H.; Srinivasan, G.N.; Sagar, B.M.; Cauvery, N.K. Improving Crop Productivity through a Crop Recommendation System Using Ensembling Technique. In Proceedings of the 2018 3rd International Conference on Computational Systems and Information Technology for Sustainable Solutions (CSITSS), Bangalore, India, 20–22 December 2018; IEEE: Piscataway, NJ, USA, 2018; pp. 114–119. [Google Scholar]
- Bangaru Kamatchi, R.S. Improvement of Crop Production Using Recommender System by Weather Forecasts. Procedia Comput. Sci. 2019, 165, 724–732. [Google Scholar] [CrossRef]
- Lacasta, J.; Lopez-Pellicer, F.J.; Espejo-García, B.; Nogueras-Iso, J.; Zarazaga, F.J.-S. Agricultural recommendation system for crop protection. Comput. Electron. Agric. 2018, 152, 82–89. [Google Scholar] [CrossRef] [Green Version]
- Jaiswal, S.; Kharade, T.; Kotambe, N.; Shinde, S. Collaborative Recommendation System For Agriculture Sector. ITM Web Conf. 2020, 32, 03034. [Google Scholar] [CrossRef]
- Santosh Kumar, M.B.; Balakrishnan, K. Development of a Model Recommender System for Agriculture Using Apriori Algorithm. In Cognitive Informatics and Soft Computing; Springer: Singapore, 2019; pp. 153–163. [Google Scholar]
- Singh, P.K.; Pramanik, P.K.D.; Dey, A.K.; Choudhury, P. Recommender systems: An overview, research trends, and future directions. Int. J. Bus. Syst. Res. 2021, 15, 14–52. [Google Scholar] [CrossRef]
- Iwendi, C.; Khan, S.; Anajemba, J.H.; Bashir, A.K.; Noor, F. Realizing an E_cient IoMT-Assisted Patient Diet Recommendation System through Machine Learning Model. IEEE Access 2020, 8, 28462–28474. [Google Scholar] [CrossRef]
- Amelie Gyrard, A.S. IAMHAPPY: Towards an IoT knowledge-based cross-domain well-being recommendation system for everyday happiness. Smart Health 2020, 15, 100083. [Google Scholar] [CrossRef]
- Almeida, J.R.; Monteiro, E.; Silva, L.B.; Sierra, A.P.; Oliveira, J.L. A Recommender System to Help Discovering Cohorts in Rare Diseases. In Proceedings of the 2020 IEEE 33rd International Symposium on Computer-Based Medical Systems (CBMS), Rochester, MN, USA, 28–30 July 2020; pp. 25–28. [Google Scholar]
- Kashinath, S.A.; Mostafa, S.A.; Mustapha, A.; Mahdin, H.; Lim, D.; Mahmoud, M.A.; Mohammed, M.A.; Al-Rimy, B.A.S.; Fudzee, M.F.M.; Yang, T.J. Review of Data Fusion Methods for Real-Time and Multi-Sensor Traffic Flow Analysis. IEEE Access 2021, 9, 51258–51276. [Google Scholar] [CrossRef]
- Wang, D.; Liang, Y.; Xu, D.; Feng, X.; Guan, R. A content-based recommender system for computer science publications. Knowl. Based Syst. 2018, 157, 1–9. [Google Scholar] [CrossRef]
- Mohammed, M.A.; Ibrahim, D.A.; Salman, A.O. Adaptive intelligent learning approach based on visual anti-spam email model for multi-natural language. J. Intell. Syst. 2021, 30, 774–792. [Google Scholar] [CrossRef]
- Sahoo, A.K.; Pradhan, C.; Barik, R.K.; Dubey, H. DeepReco: Deep learning based health recommender system using collaborative filtering. Computation 2019, 7, 25. [Google Scholar] [CrossRef] [Green Version]
- Hamid, K. Personalized Healthcare System Based on Ontologies. In Proceedings of the International Conference on Advanced Intelligent Systems for Sustainable Development (AI2SD’2018), Tangiers, Morocco, 12–14 July 2018; p. 185. [Google Scholar]
- Mostafa, S.A.; Gunasekaran, S.S.; Mustapha, A.; Mohammed, M.A.; Abduallah, W.M. Modelling an adjustable autonomous multi-agent internet of things system for elderly smart home. In International Conference on Applied Human Factors and Ergonomics; Springer: Cham, Switzerland, 2019; pp. 301–311. [Google Scholar]
- Madhusree, K.; Rath, B.K.; Mohanty, S.N. Crop Recommender System for the Farmers using Mamdani Fuzzy Inference Model. Int. J. Eng. Technol. 2018, 7, 277–280. [Google Scholar]
- Sulikowski, P.; Zdziebko, T. Deep Learning-Enhanced Framework for Performance Evaluation of a Recommending Interface with Varied Recommendation Position and Intensity Based on Eye-Tracking Equipment Data Processing. Electronics 2020, 9, 266. [Google Scholar] [CrossRef] [Green Version]
- Srifi, M.; Oussous, A.; Ait Lahcen, A.; Mouline, S. Recommender Systems Based on Collaborative Filtering Using Review Texts—A Survey. Information 2020, 11, 317. [Google Scholar] [CrossRef]
- Guo, W.-W.; Liu, F. Application Research Of Hadoop’s Weibo Recommendation System Prototype Based On Customer Dynamic Behavior. In Proceedings of the 3rd International Conference on Smart City and Systems Engineering (ICSCSE), IEEE Xplore, Xiamen, China, 29–30 December 2018; pp. 1–5. [Google Scholar]
- Park, C.; Kim, D.; Yang, M.C.; Lee, J.T.; Yu, H. Click-aware Purchase Prediction with Push at the Top. Inf. Sci. 2020, 521, 350–364. [Google Scholar] [CrossRef]
- Li, X.; Xing, J.; Wang, H.; Zheng, L.; Jia, S.; Wang, Q. A Hybrid Recommendation Method Based on Feature for Offline Book Personalization. arXiv 2018, arXiv:1804.11335. [Google Scholar]
- Jiao, M.H.; Chen, X.F.; Su, Z.H.; Chen, X. Research on personalized recommendation optimization of E-commerce system based on customer trade behavior data. In Proceedings of the Chinese Control and Decision Conference (CCDC), Yinchuan, China, 28–30 May 2016; pp. 6506–6511. [Google Scholar]
- Li, D.; Zhao, G.; Wang, Z.; Ma, W.; Liu, Y. A Method of Purchase Prediction Based on User Behavior Log. In Proceedings of the IEEE 15th International Conference on Data Mining Workshops, Atlantic City, NJ, USA, 14–17 November 2015; pp. 1031–1039. [Google Scholar]
- Xu, J.; Wang, J.; Tian, Y.; Yan, J.; Li, X.; Gao, X. SE-stacking: Improving user purchase behavior prediction by information fusion and ensemble learning. PLoS ONE 2020, 15, 1–17. [Google Scholar] [CrossRef]
- Seippel, H.S. Customer Purchase Prediction through Machine Learning. Master’s Thesis, University of Twente, Enschede, The Netherlands, March 2018; pp. 1–95. [Google Scholar]
- Hu, Y.; Ogihara, M. Nextone Player: A Music Recommendation System Based on User Behavior. In Proceedings of the 12th International Society for Music Information Retrieval Conference (ISMIR 2011), Miami, FL, USA, 24–28 October 2011; pp. 103–108. [Google Scholar]
- Salehi, M. An effective recommendation based on user behaviour: A hybrid of sequential pattern of user and attributes of product. Int. J. Bus. Inf. Syst. 2013, 14, 480–496. [Google Scholar] [CrossRef]
- Lin, D.; Su, J. A Recommender System Based on Contextual Information of Click and Purchase Data to Items for E-commerce. In Proceedings of the 3rd International Conference On Cyberspace Technology (Cct 2015), IEEE Xplore, Beijing, China, 17–18 October 2015; pp. 1–6. [Google Scholar]
- Wang, B.; Ye, F.; Xu, J. A Personalized Recommendation Algorithm Based on the User’s Implicit Feedback in E-Commerce. Future Internet 2018, 10, 117. [Google Scholar] [CrossRef] [Green Version]
- Ferraro, A.; Bogdanov, D.; Choi, K.; Serra, X. Using offline metrics and user behavior analysis to combine multiple systems for music recommendation. In Proceedings of the RecSys’18, REVEAL Workshop, Vancouver, BC, Canada, 2–7 October 2018; pp. 1–6. [Google Scholar]
- Wang, K.; Zhang, T.; Xue, T.; Lu, Y.; Na, S.G. E-Commerce Personalized Recommendation Analysis by Deeply-learned Clustering. J. Vis. Commun. Image Represent. 2020, 71, 1–7. [Google Scholar] [CrossRef]






| Product Id | Likes | Dislikes | Rates | Views | Purchases |
|---|---|---|---|---|---|
| 01 | 3 | 2 | 5 | 3 | 3 |
| 02 | 2 | 1 | 4 | 3 | 6 |
| 03 | 5 | 8 | 27 | 23 | 7 |
| 04 | 3 | 0 | 13 | 14 | 5 |
| 05 | 3 | 0 | 9 | 6 | 9 |
| … | … | … | … | … | … |
| Pn | Ln | Dn | Rn | Vn | PUn |
| Pn | Ln | Dn | Rn | Vn | Pun |
|---|---|---|---|---|---|
| Product number | Likes number | Dislike number | Rates number | Views number | Purchase number |
| Feature | Purchase | Like | Rate | View | Dislike |
|---|---|---|---|---|---|
| Arrangement order | Descending | Descending | Descending | Descending | Ascending |
| Customer | Like | Dislike | Purchase | Rate | View |
|---|---|---|---|---|---|
| C1 | P1,p7,p12,p3,p9,p8 | P2,p5,p6 | P12,p30 | P23,p1,p3 | P8,p23,p17,p7,p11,p13,p25 |
| C2 | P11,p4,p5,p12,p7,p9 | P1,p10 | P23,p11,p8 | - | P11,p4,p18,p22,p15 |
| C3 | P22,p23,p3,p9 | - | P9,p1,p6 | - | P22,p47 |
| C4 | P3,p21,p35,p | - | - | P21,p34,p | P6 |
| C5 | P4,p8 | P1 | P5 | P2,p17 | - |
| C6 | - | - | P58,p29,p12 | P5,p7,p9,p19 | P19,p25 |
| C7 | - | P78,p79 | P23,p13,p55,p38,p19 | - | P3,p5,p9 |
| … | … | … | … | … | … |
| Cn | Pn | Pn | Pn | Pn | Pn |
| Customers | Like | Dislike | Purchase | Rate | View |
|---|---|---|---|---|---|
| C1 | P1,p7,p12,p3,p9,p8, p53 | P2,p5,p6 | P12,p30, p7 | P23,p1,p3 | P8,p23,p17,p7,p11,p13,p25 |
| C2 | P11,p4,p5,p12,p7,p9 | P1,p10 | P23,p11,p8 | - | P11,p4,p18,p22,p15 |
| C3 | P22,p23,p3,p9 | - | P9,p1,p6 | - | P22,p47 |
| C4 | P3,p21,p35,p | - | - | P21,p34,p | P6 |
| C5 | P4,p8 | P1 | P5 | P2,p17 | - |
| C6 | - | - | P58,p29,p12 | P5,p7,p9,p19 | P19,p25 |
| C7 | - | P78,p79 | P23,p13,p55,p38,p19 | - | P3,p5,p9 |
| … | … | … | … | … | … |
| Cn | Pn | Pn | Pn | Pn | Pn |
| Products | Liked | Disliked | Rated | Viewed | Purchased |
|---|---|---|---|---|---|
| P1 | 229 | ------------ | 145 | 142 | 89 |
| P2 | 178 | ------------ | 205 | 67 | 245 |
| P3 | 45 | 2 | 26 | 214 | 54 |
| P4 | 10 | 6 | 19 | 6 | 34 |
| P5 | 33 | 50 | 3 | 9 | 7 |
| P6 | 67 | 10 | 93 | 68 | 265 |
| … | … | … | … | … | … |
| Pn | Ln | Dn | Rn | Vn | Pn |
| Access No. | P1 | P2 | P3 | P4 | P5 | P6 | P7 |
|---|---|---|---|---|---|---|---|
| 1 | 0.5673 | 0.5237 | 0.4370 | 0.2672 | 0.2338 | 0.1507 | 0.1404 |
| 2 | 0.6564 | 0.6135 | 0.5566 | 0.3411 | 0.2901 | 0.1905 | 0.2089 |
| 3 | 0.7018 | 0.6870 | 0.6004 | 0.3706 | 0.3215 | 0.2498 | 0.2601 |
| 4 | 0.7399 | 0.6955 | 0.6409 | 0.4202 | 0.4334 | 0.3130 | 0.3405 |
| 5 | 0.7599 | 0.6990 | 0.6567 | 0.5221 | 0.5221 | 0.3322 | 0.4354 |
| 6 | 0.7776 | 0.7679 | 0.6798 | 0.5652 | 0.5651 | 0.4753 | 0.5720 |
| 7 | 0.8507 | 0.8043 | 0.7519 | 0.5899 | 0.5901 | 0.5356 | 0.5900 |
| 8 | 0.8790 | 0.8606 | 0.7858 | 0.6109 | 0.6004 | 0.6620 | 0.6561 |
| 9 | 0.9027 | 0.8890 | 0.7986 | 0.7608 | 0.6314 | 0.6748 | 0.7682 |
| 10 | 0.9108 | 0.9066 | 0.8309 | 0.7771 | 0.6598 | 0.7485 | 0.7899 |
| Access No. | Interested Item | Recommended Items | Precision | Recall | F1 |
|---|---|---|---|---|---|
| 1 | P1,p2,p3,p4 | ----------- | --------- | ---------- | --------- |
| 2 | P1,p2 | P1,p2,p3,p4 | 1/2 | 1 | 2/3 |
| 3 | P1,p5 | P1,p2,p3,p4 | 1/2 | 1/2 | 1/2 |
| 4 | P1,p6 | P1,p2,p3,p4 | 1/2 | 1/2 | 1/2 |
| 5 | P1,p6,p7 | P1,p2,p3,p4 | 1/4 | 1/3 | 2/7 |
| 6 | P6 | P1,p2,p3,p7 | 0 | 0 | 0 |
| 7 | P5,p7 | P1,p2,p3,p5 | 1/4 | 1/2 | 1/3 |
| 8 | P6,p5 | P1,p2,p3,p6 | 1/4 | 1/2 | 1/3 |
| Access Time | Traditional RS Rating(CFUB) | Proposed RS Rating | ||
|---|---|---|---|---|
| Test | MAE | RMSE | MAE | RMSE |
| 1 | 2.4501 | 3.6291 | 2.2309 | 3.1635 |
| 2 | 2.3792 | 3.5204 | 2.2274 | 3.0534 |
| 3 | 2.3633 | 3.5189 | 2.2143 | 3.0344 |
| 4 | 2.2185 | 3.4101 | 2.1515 | 2.8116 |
| 5 | 2.3403 | 3.5144 | 2.1457 | 2.7011 |
| 6 | 2.34 | 3.5071 | 2.15 | 2.6422 |
| 7 | 2.34 | 3.503 | 2.1302 | 2.578 |
| 8 | 2.299 | 3.503 | 2.12 | 2.511 |
| 9 | 2.2983 | 3.5 | 2 | 2.4178 |
| Avg. | 2.3816 | 3.5063 | 2.152 | 2.6204 |
| Access Time | Traditional RS Rating(CFIB) | Proposed RS Rating | ||
|---|---|---|---|---|
| Test | MAE | RMSE | MAE | RMSE |
| 1 | 2.2633 | 2.8361 | 2.186 | 2.6428 |
| 2 | 2.2012 | 2.8332 | 2.1705 | 2.6322 |
| 3 | 2.1825 | 2.8186 | 2.0906 | 2.6261 |
| 4 | 2.1733 | 2.7823 | 2.0811 | 2.5119 |
| 5 | 2.1608 | 2.7642 | 2.0862 | 2.5021 |
| 6 | 2.1506 | 2.7638 | 2.0621 | 2.5 |
| 7 | 2.1498 | 2.7629 | 2.0503 | 2.4821 |
| 8 | 2.1497 | 2.7621 | 2.0437 | 2.4627 |
| 9 | 2.1474 | 2.7617 | 2.0421 | 2.3629 |
| Avg. | 2.1567 | 2.7715 | 2.0642 | 2.4781 |
| Access Time | FPP | Proposed RS Rating | ||
|---|---|---|---|---|
| Test | MAE | RMSE | MAE | RMSE |
| 1 | 1.8762 | 2.6918 | 1.6331 | 2.3509 |
| 2 | 1.8741 | 2.6862 | 1.6249 | 2.3432 |
| 3 | 1.863 | 2.6833 | 1.6019 | 2.331 |
| 4 | 1.8581 | 2.6745 | 1.5866 | 2.31 |
| 5 | 1.8466 | 2.6687 | 1.5413 | 2.288 |
| 6 | 1.8563 | 2.6687 | 1.5378 | 2.2721 |
| 7 | 1.8555 | 2.6685 | 1.5229 | 2.26 |
| 8 | 1.8569 | 2.668 | 1.4701 | 2.2505 |
| 9 | 1.8537 | 2.6671 | 1.4433 | 2.2463 |
| Avg. | 1.8634 | 2.6706 | 1.5143 | 2.2707 |
| Customer No. | Recommended Items |
|---|---|
| C1 | 001230,003452,005000,002221,000105,000098,000388 |
| C2 | 000671,000453,002030,009001,000009,000076,000119 |
| C3 | 000029,000840,000337,000662,000009,000500,001114 |
| C4 | 002978,001932,001013,004532,003275,005003,000067 |
| C5 | 002890,000347,001111,0011760,000668,000811,000022 |
| C6 | 003811,002966,000007,000912,000110,001048,003228 |
| C7 | 003456,000034,000751,000659,000398,0004421,000968 |
| C8 | 001298,000298,002871,002666,000923,000657,000238 |
| C9 | 001199,001899,000561,000054,000019,002981,001982 |
| C10 | 002110,002933,000698,000989,000544,000198,000089 |
| Customer No. | Recommended Items |
|---|---|
| V1 | 000342,000681,000342,000093,000046,000011,001657 |
| V2 | 000546,000301,000980,000344,002761,002444,000442 |
| V3 | 000888,000340,000548,003760,003889,000941,000848 |
| V4 | 000110,002198,002265,002948,000265,000773,000665 |
| V5 | 004338,003956,001652,002937,003194,000936,008174 |
| V6 | 000829,000709,000094,000082,000491,000438,000692 |
| V7 | 003919,004927,004855,000778,000872,000938,002914 |
| V8 | 002929,003915,004827,004991,000395,000720,000666 |
| V9 | 000910,000300,000451,000994,000761,000619,000844 |
| V10 | 003999,000773,000610,000440,000003,000087,000602 |
| No. | Paper | Cold-Start | Diversity | Scalabiliy | Sparsity | Time Complexity |
|---|---|---|---|---|---|---|
| 1 | Yajie Hu, Mitsunori Ogihara, 2011 | × | √ | √ | × | High |
| 2 | Mojtaba Salehi, 2013 | × | × | × | √ | High |
| 3 | Duo Lin, Su Jingtao, 2015 | × | × | × | √ | High |
| 4 | Bo Wang et al., 2018 | × | √ | √ | × | High |
| 5 | Andres Ferraro et al., 2018 | × | √ | × | √ | High |
| 6 | Kai Wang et al., 2019 | × | √ | √ | × | High |
| 7 | The proposed system | √ | √ | √ | √ | Medium |
Publisher’s Note: MDPI stays neutral with regard to jurisdictional claims in published maps and institutional affiliations. |
© 2021 by the authors. Licensee MDPI, Basel, Switzerland. This article is an open access article distributed under the terms and conditions of the Creative Commons Attribution (CC BY) license (https://creativecommons.org/licenses/by/4.0/).
Share and Cite
Abdul Hussien, F.T.; Rahma, A.M.S.; Abdulwahab, H.B. An E-Commerce Recommendation System Based on Dynamic Analysis of Customer Behavior. Sustainability 2021, 13, 10786. https://doi.org/10.3390/su131910786
Abdul Hussien FT, Rahma AMS, Abdulwahab HB. An E-Commerce Recommendation System Based on Dynamic Analysis of Customer Behavior. Sustainability. 2021; 13(19):10786. https://doi.org/10.3390/su131910786
Chicago/Turabian StyleAbdul Hussien, Farah Tawfiq, Abdul Monem S. Rahma, and Hala B. Abdulwahab. 2021. "An E-Commerce Recommendation System Based on Dynamic Analysis of Customer Behavior" Sustainability 13, no. 19: 10786. https://doi.org/10.3390/su131910786
APA StyleAbdul Hussien, F. T., Rahma, A. M. S., & Abdulwahab, H. B. (2021). An E-Commerce Recommendation System Based on Dynamic Analysis of Customer Behavior. Sustainability, 13(19), 10786. https://doi.org/10.3390/su131910786

