Customer Loyalty towards Islamic Banks: The Mediating Role of Trust and Attitude
Abstract
1. Introduction
2. Literature Review and Hypotheses Development
2.1. Customer Loyalty
2.2. Customer Trust
2.3. Customer Trust, Satisfaction, and Loyalty
2.4. Customer Satisfaction
2.5. Religious Belief
2.6. Attitude towards Shariah-Complaint Banking
2.7. Theoretical Model
3. Research Methodology
3.1. Sampling and Data Collection
3.2. Common Method Bias
3.3. Research Model
4. Results
4.1. Respondents’ Profile
4.2. Descriptive Statistics
4.3. Measurement Model Analysis
4.4. Structural Model Analysis
5. Discussions
6. Conclusions, Implications, and Limitations
Author Contributions
Funding
Institutional Review Board Statement
Informed Consent Statement
Data Availability Statement
Conflicts of Interest
References
- Albaity, M.; Rahman, M. The intention to use Islamic banking: An exploratory study to measure Islamic financial literacy. Int. J. Emerg. Mark. 2019, 14, 988–1012. [Google Scholar] [CrossRef]
- Ali, M.; Raza, S.A. Service quality perception and customer satisfaction in Islamic banks of Pakistan: The modified SERVQUAL model. Total. Qual. Manag. Bus. Excel. 2017, 28, 559–577. [Google Scholar] [CrossRef]
- Asnawi, N.; Sukoco, B.M.; Fanani, M.A. The role of service quality within Indonesian customers satisfaction and loyalty and its impact on Islamic banks. J. Islamic Mark. 2019, 11, 191–212. [Google Scholar] [CrossRef]
- Najmudin, M.; Haryono, T.; Ishak, A.; Hidayat, A.; Haryono, S. Integrating Attitudes to Sharia Banks in a Customer Loyalty Model of Sharia Banks: An Evidence from Indonesia. J. Econ. Sustain. Dev. 2020, 11, 80–87. [Google Scholar] [CrossRef]
- Kartika, T.; Firdaus, A.; Najib, M. Contrasting the drivers of customer loyalty; financing and depositor customer, single and dual customer, in Indonesian Islamic bank. J. Islam. Mark. 2019, 11, 933–959. [Google Scholar] [CrossRef]
- Rizwan, M.; Yaseen, G.; Nawaz, A.; Hussain, L. Incorporating Attitude towards Islamic Banking in an integrated Service Quality, Satisfaction, Trust and Loyalty Model. Int. J. Account. Financ. Rep. 2011, 1, 456. [Google Scholar] [CrossRef]
- Fauzi, A.; Suryani, T. Measuring the effects of service quality by using CARTER model towards customer satisfaction, trust and loyalty in Indonesian Islamic banking. J. Islam. Mark. 2019, 10, 269–289. [Google Scholar] [CrossRef]
- Suhartanto, D.; Gan, C.; Sarah, I.S.; Setiawan, S. Loyalty towards Islamic banking: Service quality, emotional or religious driven? J. Islam. Mark. 2019, 11, 66–80. [Google Scholar] [CrossRef]
- Hidayat, R.; Akhmad, S.; Machmud, M. Effects of service quality, customer trust and customer religious commitment on customers satisfaction and loyalty of Islamic banks in East Java. Al-Iqtishad J. Ilmu Ekon. Syariah 2015, 7, 151–164. [Google Scholar] [CrossRef]
- Butt, M.M.; Aftab, M. Incorporating attitude towards Halal banking in an integrated service quality, satisfaction, trust and loyalty model in online Islamic banking context. Int. J. Bank Mark. 2013, 31, 6–23. [Google Scholar] [CrossRef]
- Tabrani, M.; Amin, M.; Nizam, A. Trust, commitment, customer intimacy and customer loyalty in Islamic banking relationships. Int. J. Bank Mark. 2018, 36, 823–848. [Google Scholar] [CrossRef]
- Fida, B.A.; Ahmed, U.; Al-Balushi, Y.; Singh, D. Impact of Service Quality on Customer Loyalty and Customer Satisfaction in Islamic Banks in the Sultanate of Oman. SAGE Open 2020, 10, 1–10. [Google Scholar] [CrossRef]
- Amin, M.; Isa, Z.; Fontaine, R. Islamic banks: Contrasting the drivers of customer satisfaction on image, trust, and loyalty of Muslim and non-Muslim customers in Malaysia. Int. J. Bank Mark. 2013, 31, 79–97. [Google Scholar] [CrossRef]
- Rashid, M.; Ur, H.; Nurunnabi, M.; Rahman, M.; Masud, M.; Kaium, A. Exploring the relationship between customer loyalty and financial performance of banks: Customer open innovation perspective. J. Open Innov. Technol. Mark. Complex. 2020, 6, 108. [Google Scholar] [CrossRef]
- Khan, S.; Akhter, W. Service quality and the moderating effect of Shari’ah perception on client satisfaction: A comparison of Islamic and conventional microfinance in Pakistan. Cogent Econ. Financ. 2017, 5, 1–20. [Google Scholar] [CrossRef]
- Jalil, M.A.; Rahman, M.K. The impact of Islamic branding on consumer preference towards Islamic banking services: An empirical investigation in Malaysia. J. Islamic Bank. Financ. 2014, 2, 209–229. [Google Scholar]
- El-Halaby, S.; Hussainey, K.; Abou-El-Sood, H. The non-economic consequences of disclosure in Islamic banks. Int. J. Emerg. Mark. 2018, 13, 1948–1968. [Google Scholar] [CrossRef]
- Jalil, M.A.; Rahman, M.K. Financial transactions in Islamic Banking are viable alternatives to the conventional banking transactions. Int. J. Bus. Soc. Sci. 2010, 1, 219–233. [Google Scholar]
- Ha, V.D. The effects of attitude, trust and switching cost on loyalty in commercial banks in Ho Minh City. Accounting 2020, 6, 151–160. [Google Scholar] [CrossRef]
- New Straits Times. Sarawak CM Announces RM1. 15bil Aid Package. 2020. Available online: https://www.nst.com.my/news/nation/2020/03/577410/sarawak-cm-announces-rm115bil-aid-package (accessed on 23 May 2020).
- Hassan, M.K.; Rabbani, M.R.; Ali, M.A.M. Challenges for the Islamic Finance and banking in post COVID era and the role of Fintech. J. Econ. Coop. Dev. 2020, 41, 93–116. [Google Scholar]
- Haron, S.; Ahmad, N.; Planisek, S.L. Bank patronage factors of Muslim and non-Muslim customers. Int. J. Bank Mark. 1994, 12, 32–40. [Google Scholar] [CrossRef]
- Asutay, M. Conceptualisation of the second best solution in overcoming the social failure of Islamic finance: Examining the overpowering of homoislamicus by homoeconomicus. IIUM J. Economics Management. 2007, 15, 167–195. [Google Scholar]
- Di Bella, V.; Nedal, A. Perception of stakeholders on corporate social responsibility of Islamic Banks in Jordan. EuroMed J. Bus. 2016, 11, 30–56. [Google Scholar] [CrossRef]
- Alam, S.S.; Rohani, M.; Badrul, H. Is religiosity an important determinant on Muslim consumer behaviour in Malaysia? J. Islam mark. 2011, 2, 83–96. [Google Scholar] [CrossRef]
- Nizar, S.; Marzouki, R. Consumer attitudes and purchase intentions toward Islamic banks: the influence of religiosity. Int. J. Bank Mark. 2015, 33, 143–161. [Google Scholar]
- Mathras, D.; Cohen, A.B.; Mandel, N.; Mick, D.G. The effects of religion on consumer behavior: A conceptual framework and research agenda. J. Cons. Psy. 2016, 26, 298–311. [Google Scholar] [CrossRef]
- Hoq, M.Z.; Nigar, S.; Muslim, A. The effect of trust, customer satisfaction and image on customers’ loyalty in Islamic banking sector. Sout Asia J. Man. 2010, 17, 70. [Google Scholar] [CrossRef]
- Saleh, A.; Quazi, A.; Keating, B.; Gaur, S.S. Quality and image of banking services: A comparative study of conventional and Islamic banks. Int. J. Bank Mark. 2017, 35, 878–902. [Google Scholar] [CrossRef]
- Abror, A.; Patrisia, D.; Engriani, Y.; Evanita, S.; Yasri, Y.; Dastgir, S. Service quality, religiosity, customer satisfaction, customer engagement and Islamic bank’s customer loyalty. J. Islam. Mark. 2019, 11, 1691–1705. [Google Scholar] [CrossRef]
- Kashif, M.; Shukran, S.S.W.; Rehman, M.A.; Sarifuddin, S. Customer satisfaction and loyalty in Malaysian Islamic banks: A PAKSERV investigation. Int. J. Bank Mark. 2015, 33, 23–40. [Google Scholar] [CrossRef]
- Ndubisi, N.O. Effect of gender on customer loyalty: A relationship marketing approach. Mark. Intell. Plan. 2006, 24, 48–61. [Google Scholar] [CrossRef]
- Abou-youssef, M.M.H.; Kortam, W.; Abou-Aish, E.; El-Bassiouny, N. Effects of religiosity on consumer attitudes toward Islamic banking in Egypt. Int. J. Bank Mark. 2015, 33, 786–807. [Google Scholar] [CrossRef]
- Hossain, A.; Jahan, N.; Kim, M. A multidimensional and hierarchical model of banking services and behavioral intentions of customers. Int. J. Emerg. Mark. 2021. [Google Scholar] [CrossRef]
- Hossain, A.; Yesmin, M.; Jahan, N.; Kim, M. Effects of Service Justice, Quality, Social Influence and Corporate Image on Service Satisfaction and Customer Loyalty: Moderating Effect of Bank Ownership. Sustainability 2021, 13, 7404. [Google Scholar] [CrossRef]
- Leninkumar, V. The relationship between customer satisfaction and customer trust on customer loyalty. Int. J. Acad. Res. Bus. Soc. Sci. 2017, 7, 450–465. [Google Scholar] [CrossRef]
- Lam, S.Y.; Shankar, V.; Erramilli, M.K.; Murthy, B. Customer value, satisfaction, loyalty, and switching costs: An illustration from a business-to-business service context. J. Acad. Mark. Sci. 2004, 32, 293–311. [Google Scholar] [CrossRef]
- Tweneboah-Koduah, E.; Farley, A.Y.D. Relationship between Customer Satisfaction and Customer Loyalty in the Retail Banking Sector of Ghana. Int. J. Bus. Manag. 2015, 11, 249. [Google Scholar] [CrossRef]
- Davids, M. Going beyond customer satisfaction to customer loyalty. Debt 2007, 22, 18. [Google Scholar]
- Keisidou, E.; Sarigiannidis, L.; Maditinos, D.I.; Thalassinos, E. Customer satisfaction, loyalty and financial performance. Int. J. Bank Mark. 2013, 31, 259–288. [Google Scholar] [CrossRef]
- Hess, J.; Story, J. Trust-based commitment: Multidimensional consumer-brand relationships. J. Consum. Mark. 2005, 22, 313–322. [Google Scholar] [CrossRef]
- Wu, L. Satisfaction, inertia, and customer loyalty in the varying levels of the zone of tolerance and alternative attractiveness. J. Serv. Mark. 2011, 25, 310–322. [Google Scholar] [CrossRef]
- Stan, V.; Caemmerer, B.; Cattan-Jallet, R. Customer Loyalty Development: The Role of Switching Costs. J. Appl. Bus. Res. (JABR) 2013, 29, 1541–1554. [Google Scholar] [CrossRef][Green Version]
- Ofori, K.S.; Boakye, K.; Narteh, B. Factors influencing consumer loyalty towards 3G mobile data ser-vice providers: Evidence from Ghana. Total. Qual. Manag. Bus. Excell. 2018, 29, 580–598. [Google Scholar] [CrossRef]
- Al-Msallam, S. The relationship between customer satisfaction and customer loyalty in the banking sector in Syria. J. Mark. Consum. Res. 2015, 7, 27–43. [Google Scholar]
- Tarasi, C.O.; Bolton, R.N.; Gustafsson, A.; Walker, B.A. Relationship characteristics and cash flow variability: Implications for satisfaction, loyalty, and customer portfolio management. J. Serv. Res. 2013, 16, 121–137. [Google Scholar] [CrossRef]
- Ribbink, D.; van Riel, A.; Liljander, V.; Streukens, S. Comfort your online customer: Quality, trust and loyalty on the internet. Manag. Serv. Qual. Int. J. 2004, 14, 446–456. [Google Scholar] [CrossRef]
- Harris, L.C.; Goode, M.M. The four levels of loyalty and the pivotal role of trust: A study of online service dynamics. J. Retail. 2004, 80, 139–158. [Google Scholar] [CrossRef]
- Moorman, C.; Deshpande, R.; Zaltman, G. Factors affecting trust in market research relationships. J. Mark. 1993, 57, 81–101. [Google Scholar] [CrossRef]
- Das, T.K.; Teng, B.S. Trust, control, and risk in strategic alliances: An integrated frame-work. Organ. Stud. 2001, 22, 251–283. [Google Scholar] [CrossRef]
- Delgado-Ballester, E.; Munuera-Alemán, J.L. Does brand trust matter to brand equity? J. Prod. Bran. Man. 2005, 14, 187–196. [Google Scholar] [CrossRef]
- Ennew, C.; Kharouf, H.; Sekhon, H. Trust in UK financial services: A longitudinal analysis. J. Financ. Serv. Mark. 2011, 16, 65–75. [Google Scholar] [CrossRef]
- Järvinen, R.A. Consumer trust in banking relationships in Europe. Int. J. Bank Mark. 2014, 32, 551–566. [Google Scholar] [CrossRef]
- Yannopoulou, N.; Koronis, E.; Elliott, R. Media amplification of a brand crisis and its affect on brand trust. J. Mark. Manag. 2011, 27, 530–546. [Google Scholar] [CrossRef]
- Ashraf, S.; Robson, J.; Sekhon, Y. Consumer trust and confidence in the compliance of Islamic banks. J. Financ. Serv. Mark. 2015, 20, 133–144. [Google Scholar] [CrossRef]
- Asadullah, M.N. Trust, trustworthiness, and traditional Islamic education. Oxf. Dev. Stud. 2016, 44, 1–15. [Google Scholar] [CrossRef]
- Jamshidi, D.; Hussin, N.; Wan, H.L. Islamic banking services adoption as a new banking restructure. Hum. Int. J. Syst. Ethics 2015, 31, 214–223. [Google Scholar] [CrossRef]
- Van Tonder, E.; Petzer, D.J.; Van Zyl, K. A mediated model of relationship quality factors affecting behavioural intention at a luxury motor vehicle dealership. Eur. Bus. Rev. 2017, 29, 43–60. [Google Scholar] [CrossRef]
- Veloutsou, C. Brand evaluation, satisfaction and trust as predictors of brand loyalty: The media-tor-moderator effect of brand relationships. J. Consum. Mark. 2015, 32, 405–421. [Google Scholar] [CrossRef]
- Aurier, P.; N’Goala, G. The differing and mediating roles of trust and relationship commitment in service relationship maintenance and development. J. Acad. Mark. Sci. 2010, 38, 303–325. [Google Scholar] [CrossRef]
- Roy, S.K.; Kesharwani, A.; Bisht, S.S. The impact of trust and perceived risk on internet banking adoption in India. Int. J. Bank Mark. 2012, 30, 303–322. [Google Scholar]
- Patrick, A.S. Building trustworthy software agents. IEEE Internet Comput. 2002, 6, 46–53. [Google Scholar] [CrossRef]
- Blau, P.M. Justice in Social Exchange. Sociol. Inq. 1964, 34, 193–206. [Google Scholar] [CrossRef]
- Kassim, N.; Abdulla, A.K.M.A. The influence of attraction on internet banking: An extension to the trust-relationship commitment model. Int. J. Bank Mark. 2006, 24, 424–442. [Google Scholar] [CrossRef]
- Ladhari, R.; Michaud, M. eWOM effects on hotel booking intentions, attitudes, trust, and website perceptions. Int. J. Hosp. Manag. 2015, 46, 36–45. [Google Scholar] [CrossRef]
- Kabadayi, S. Customers’ dissatisfaction with banking channels and their intention to leave banks: The moderating effect of trust and trusting beliefs. J. Financ. Serv. Mark. 2016, 21, 194–208. [Google Scholar] [CrossRef]
- Cho, J.E.; Hu, H. The effect of service quality on trust and commitment varying across generations. Int. J. Consum. Stud. 2009, 33, 468–476. [Google Scholar] [CrossRef]
- Kishada, Z.M.E.; Wahab, N.A. Factors affecting customer loyalty in Islamic banking: Evidence from Malaysian banks. Int. J. Bus. Soc. Sci. 2013, 4, 264–273. [Google Scholar]
- Ball, D.; Coelho, P.S.; Machás, A. The role of communication and trust in explaining customer loyalty: An extension to the ECSI model. Eur. J. Mark. 2004, 38, 1272–1293. [Google Scholar] [CrossRef]
- Keh, H.T.; Xie, Y. Corporate reputation and customer behavioral intentions: The roles of trust, identification and commitment. Ind. Mark. Manag. 2009, 38, 732–742. [Google Scholar] [CrossRef]
- Coulter, K.S.; Coulter, R.A. The effects of industry knowledge on the development of trust in service relationships. Int. J. Res. Mark. 2003, 20, 31–43. [Google Scholar] [CrossRef]
- Chaudhuri, A.; Holbrook, M.B. The chain of effects from brand trust and brand affect to brand performance: The role of brand loyalty. J. Mark. 2001, 65, 81–93. [Google Scholar] [CrossRef]
- Hassan, M.K.; Lewis, M.K. (Eds.) Islamic Finance; Edward Elgar: Cheltenham, UK, 2007. [Google Scholar]
- Tameme, M.; Asutay, M. An empirical inquiry into marketing Islamic mortgages in the UK. Int. J. Bank Mark. 2012, 30, 150–167. [Google Scholar] [CrossRef]
- Ullah, A.; Ashraf, H.; Shah, M. Understanding perceptions about the role of traditional practices regarding inheritance with relation to inheritance feud settlement: A case study of District Mardan Khyber Pakhtunkhwa-Pakistan. J. Ethn. Cult. Stud. 2016, 3, 1–9. [Google Scholar] [CrossRef]
- Azzam, A.; Rettab, B. Are restrictions on foreign ownership counter-productive? Evidence from Dubai, United Arab Emirates. Int. J. Econ. Policy Emerg. Econ. 2011, 4, 1–19. [Google Scholar] [CrossRef]
- Othman, A.; Owen, L. The multidimensionality of CARTER model to measure customer service quality in Islamic banking industry: A study in Kuwait Finance House. Int. J. Islamic Financ. Serv. 2002, 3, 1–12. [Google Scholar]
- Haron, R.; Subar, N.A.; Ibrahim, K. Service quality of Islamic banks: Satisfaction, loyalty and the mediating role of trust. Islamic Econ. Stud. 2020, 28, 3–23. [Google Scholar]
- Garbarino, E.; Johnson, M.S. The different roles of satisfaction, trust, and commitment in customer relationships. J. Mark. 1999, 63, 70–87. [Google Scholar] [CrossRef]
- Boonlertvanich, K. Service quality, satisfaction, trust, and loyalty: The moderating role of main-bank and wealth status. Int. J. Bank Mark. 2019, 37, 278–302. [Google Scholar] [CrossRef]
- Kassim, N.; Abdullah, N.A. The effect of perceived service quality dimensions on customer satisfaction, trust, and loyalty in e-commerce settings. Asia Pac. J. Mark. Logist. 2010, 22, 351–371. [Google Scholar] [CrossRef]
- Dimitriadis, S.; Kouremenos, A.; Kyrezis, N. Trust-based segmentation: Preliminary evidence from technology-enabled bank channels. Int. J. Bank Mark. 2011, 29, 5–31. [Google Scholar] [CrossRef]
- Shamsudin, A.S.B.; Kassim, A.W.B.M.; Hassan, M.G.; Johari, N.A. Preliminary insights on the effect of Islamic work ethic on relationship marketing and customer satisfaction. J. Hum. Resour. Adult Learn. 2010, 6, 106. [Google Scholar]
- Widana, G.O.; Wiryono, S.K.; Purwanegara, M.S.; Toha, M. Exploring the impact of Islamic business ethics and relationship marketing orientation on business performance: The Islamic banking experience. Asian Acad. Manag. J. 2015, 20, 1. [Google Scholar]
- Qureshi, T.M.; Muhammad, K.Z.; Muhammad, B.K. Customer acceptance of online banking in developing economies. J. Int. Bank Com. 2008, 13, 1–9. [Google Scholar]
- Anderson, R.E.; Srinivasan, S.S. E-satisfaction and e-loyalty: A contingency framework. Psychol. Mark. 2003, 20, 123–138. [Google Scholar] [CrossRef]
- Fornell, C.; Johnson, M.D.; Anderson, E.W.; Cha, J.; Bryant, B.E. The American customer satisfaction index: Nature, purpose, and findings. J. Mark. 1996, 60, 7–18. [Google Scholar] [CrossRef]
- Siddiqi, K.O. Interrelations between service quality attributes, customer satisfaction and customer loyalty in the retail banking sector in Bangladesh. Int. J. Bus. Manag. 2011, 6, 12. [Google Scholar] [CrossRef]
- Lei, P.; Jolibert, A. A three-model comparison of the relationship between quality, satisfaction and loyalty: An empirical study of the Chinese healthcare system. BMC Health Serv. Res. 2012, 12, 436. [Google Scholar] [CrossRef] [PubMed]
- Pleshko, L.P.; Heiens, R.A. Customer satisfaction and loyalty in the Kuwaiti retail services market: Why are satisfied buyers not always loyal buyers? Int. Rev. Retail. Distrib. Consum. Res. 2014, 25, 55–71. [Google Scholar] [CrossRef]
- Madjid, R. Customer trust as relationship mediation between customer satisfaction and loyalty at Bank Rakyat Indonesia (BRI) Southeast Sulawesi. Int. J. Eng. Sci. 2013, 2, 48–60. [Google Scholar]
- Gallarza, M.G.; Gil-Saura, I.; Holbrook, M.B. The value of value: Further excursions on the meaning and role of customer value. J. Consum. Behav. 2011, 10, 179–191. [Google Scholar] [CrossRef]
- Jamal, A.; Anastasiadou, K. Investigating the effects of service quality dimensions and expertise on loyalty. Eur. J. Mark. 2009, 43, 398–420. [Google Scholar] [CrossRef]
- Fraering, M.; Minor, M.S. Beyond loyalty: Customer satisfaction, loyalty, and fortitude. J. Serv. Mark. 2013, 27, 334–344. [Google Scholar] [CrossRef]
- Kotler, P. Marketing Insights from A to Z: 80 Concepts Every Manager Needs to Know; John Wiley & Sons: Hoboken, NJ, USA, 2003. [Google Scholar]
- Marinkovic, V.; Obradović, V. Customers’ emotional reactions in the banking industry. Int. J. Bank Mark. 2015, 33, 243–260. [Google Scholar] [CrossRef]
- Yap, B.W.; Ramayah, T.; Shahidan, W.N.W. Satisfaction and trust on customer loyalty: A PLS approach. Bus. Strategy Ser. 2012, 13, 154–167. [Google Scholar] [CrossRef]
- Levesque, T.; McDougall, G.H. Determinants of customer satisfaction in retail banking. Int. J. Bank Mark. 1996, 14, 12–20. [Google Scholar] [CrossRef]
- Walker, A.G.; Smither, J.W.; Waldman, D.A. A longitudinal examination of concomitant changes in team leadership and customer satisfaction. Pers. Psychol. 2008, 61, 547–577. [Google Scholar] [CrossRef]
- Tariq, A.N.; Moussaoui, N. The main antecedent of customer loyalty in Moroccan banking sector. Int. J. Bus. Manag. Sci. 2009, 2, 101–115. [Google Scholar]
- Hallowell, R. The relationships of customer satisfaction, customer loyalty, and profitability: An empirical study. Int. J. Serv. Ind. Manag. 1996, 7, 27–42. [Google Scholar] [CrossRef]
- Newaz, F.T.; Fam, K.S.; Sharma, R.R. Muslim religiosity and purchase intention of different categories of Islamic financial products. J. Financ. Serv. Mark. 2016, 21, 141–152. [Google Scholar] [CrossRef]
- Souiden, N.; Jabeur, Y. The impact of Islamic beliefs on consumers’ attitudes and purchase intentions of life insurance. Int. J. Bank Mark. 2015, 33, 423–441. [Google Scholar] [CrossRef]
- Mowday, R.T.; Porter, L.W.; Steers, R. Organizational Linkages: The Psychology of Commitment, Absenteeism, and Turnover; Academic Press: Cambridge, MA, USA, 1982. [Google Scholar]
- Linz, S.J. Job satisfaction among Russian workers. Int. J. Manpow. 2003, 24, 626–652. [Google Scholar] [CrossRef]
- Ahmad, H.; Ahmad, K.; Shah, I.A. Relationship between job satisfaction, job performance attitude towards work and organizational commitment. Eur. J. Soc. Sci. 2010, 18, 257–267. [Google Scholar]
- Eliasi, J.R.; Dwyer, J.T. Kosher and Halal: Religious observances affecting dietary intakes. J. Am. Diet. Assoc. 2002, 102, 911. [Google Scholar] [CrossRef]
- Dusuki, A.W.; Abdullah, N.I. Why do Malaysian customers patronise Islamic banks? Int. J. Bank Mark. 2007, 25, 142–160. [Google Scholar] [CrossRef]
- Ajzen, I. From intentions to actions: A theory of planned behavior. In Action Control; Springer: Berlin/Heidelberg, Germany, 1985; pp. 11–39. [Google Scholar]
- Ajzen, I. The theory of planned behavior. Organ. Behav. Hum. Decis. Process. 1991, 50, 179–211. [Google Scholar] [CrossRef]
- Tajfel, H.; Turner, J.C. The Social Identity Theory of Intergroup Behavior; Psychology Press: Washington, DC, USA, 1986. [Google Scholar]
- Lada, S.; Tanakinjal, G.H.; Amin, H. Predicting intention to choose halal products using theory of reasoned action. Int. J. Islam. Middle East. Financ. Manag. 2009, 2, 66–76. [Google Scholar] [CrossRef]
- Jaffar, M.A.; Rosidah, M. Determinants of attitude towards Islamic financing among halal-certified micro and SMEs: A preliminary investigation. Proc.-Soci. Beha. Sci. 2014, 130, 135–144. [Google Scholar] [CrossRef][Green Version]
- MacKenzie, S.B.; Philip, M.P. Common method bias in marketing: Causes, mechanisms, and procedural remedies. J. Ret. 2012, 88, 542–555. [Google Scholar] [CrossRef]
- Wong, L.P.; Wing, H.C.; Yan, Y.K. The volunteer satisfaction index: A validation study in the Chinese cultural context. Soci. Ind. Res. 2011, 104, 19–32. [Google Scholar] [CrossRef][Green Version]
- Hair, J.F.; Ringle, C.M.; Sarstedt, M. Partial least squares structural equation modeling: Rigorous applications, better results and higher acceptance. Long Range Plan. 2013, 46, 1–12. [Google Scholar] [CrossRef]
- Sarstedt, M.; Ringle, C.M.; Hair, J.F. Partial least squares structural equation modeling. Handb. Mark. Res. 2017, 26, 1–40. [Google Scholar]
- Hair, J.F.; Risher, J.J.; Sarstedt, M.; Ringle, C.M. When to use and how to report the results of PLS-SEM. Euro. Bus. Rev. 2019, 31, 2–24. [Google Scholar] [CrossRef]
- Henseler, J.; Ringle, C.M.; Sinkovics, R.R. The use of partial least squares path modeling in international marketing. In New Challenges to International Marketing; Emerald Group Publishing Limited: Bingley, UK, 2009. [Google Scholar]
- Fornell, C.; Larcker, D.F. Structural equation models with unobservable variables and measurement error: Algebra and statistics. J. Mark. Res. 1981, 18, 328–388. [Google Scholar] [CrossRef]
- Hennig-Thurau, T.; Gwinner, K.P.; Gremler, D.D. Understanding relationship marketing outcomes: An integration of relational benefits and relationship quality. J. Serv. Res. 2002, 4, 230–247. [Google Scholar] [CrossRef]
- Lin, J.C.; Hsieh, P. The role of technology readiness in customers’ perception and adoption of self-service technologies. Int. J. Serv. Ind. Manag. 2006, 17, 497–517. [Google Scholar] [CrossRef]
- Mukherjee, A.; Nath, P. Role of electronic trust in online retailing: A re-examination of the commitment-trust theory. Eur. J. Mark. 2007, 41, 1173–1202. [Google Scholar] [CrossRef]
- Jarvenpaa, S.L.; Tractinsky, N.; Vitale, M. Consumer trust in an Internet store. Inf. Technol. Manag. 2000, 1, 45–71. [Google Scholar] [CrossRef]
- Reichheld, F.F.; Schefter, P. E-loyalty: Your secret weapon on the web. Harv. Bus. Rev. 2000, 78, 105–113. [Google Scholar]
- Chang, C.; Tu, C. Exploring store image, customer satisfaction and customer loyalty relationship: Evidence from Taiwanese hypermarket industry. J. Am. Acad. Bus. 2005, 7, 197–202. [Google Scholar]
- Koo, Y.D. The effect of the perception on the physical environment in discount stores on customer satisfaction and intention. J. Distrib. Sci. 2005, 3, 29–55. [Google Scholar]
- Yun, Z.-S.; Good, L.K. Developing customer loyalty from e-tail store image attributes. Manag. Serv. Qual. Int. J. 2007, 17, 4–22. [Google Scholar] [CrossRef]



| Characteristic Description | Groups | Frequency (%) |
|---|---|---|
| Gender | Female | 55.50 |
| Male | 44.50 | |
| Age | 20–30 | 54.10 |
| 31–40 | 31.00 | |
| 41–50 | 11.10 | |
| above 50 | 3.80 | |
| Marital status | Single | 45.40 |
| Married | 52.60 | |
| Others | 1.90 | |
| Education | Secondary | 13.90 |
| Bachelor | 64.70 | |
| Master | 13.90 | |
| PhD | 7.50 | |
| Nationality | UAE | 35.10 |
| Non-UAE | 64.90 | |
| Income level (per month) | below AED5000 | 23.10 |
| AED5001–7000 | 26.90 | |
| 7001–10,000 | 22.10 | |
| More than 10,000 | 27.90 | |
| Years of work experience | Less than 1 year | 34.40 |
| 1–5 years | 29.60 | |
| 6–10 years | 17.80 | |
| More than 10 years | 18.30 |
| Item | Mean | Std. Deviation | Skewness | Kurtosis |
|---|---|---|---|---|
| T1 | 3.19 | 1.21 | −0.24 | −0.95 |
| T2 | 3.22 | 1.07 | −0.20 | −0.73 |
| S1 | 3.25 | 1.08 | −0.30 | −0.57 |
| S2 | 3.17 | 1.15 | −0.23 | −0.81 |
| S3 | 3.38 | 1.06 | −0.44 | −0.37 |
| L1 | 3.33 | 1.07 | −0.38 | −0.55 |
| L2 | 3.15 | 1.09 | −0.21 | −0.51 |
| L3 | 3.35 | 1.11 | −0.30 | −0.73 |
| L4 | 3.35 | 1.07 | −0.55 | −0.23 |
| L5 | 3.20 | 1.08 | −0.29 | −0.57 |
| L6 | 3.22 | 1.23 | −0.43 | −0.81 |
| L7 | 3.24 | 1.09 | −0.18 | −0.65 |
| A1 | 3.51 | 1.13 | −0.54 | −0.39 |
| A2 | 3.57 | 1.10 | −0.66 | −0.16 |
| A3 | 3.30 | 1.12 | −0.41 | −0.56 |
| A4 | 3.39 | 1.20 | −0.46 | −0.68 |
| A5 | 3.26 | 1.07 | −0.22 | −0.75 |
| R1 | 3.16 | 1.07 | −0.09 | −0.62 |
| R3 | 3.29 | 1.14 | −0.33 | −0.46 |
| R4 | 3.33 | 1.11 | −0.37 | −0.46 |
| R5 | 3.38 | 1.27 | −0.40 | −0.81 |
| Variable | Mean | Standard Deviation | Skewness | Kurtosis |
|---|---|---|---|---|
| LOY | 3.26 | 0.84 | −0.16 | −0.22 |
| SAT | 3.28 | 0.84 | −0.21 | −0.22 |
| TR | 3.15 | 0.76 | 0.02 | 0.02 |
| ATT | 3.41 | 0.92 | −0.34 | −0.46 |
| RO | 3.29 | 0.88 | −0.15 | −0.58 |
| Construct | Items | Convergent Validity | Internal Reliability | ||
|---|---|---|---|---|---|
| Factor Loading | Average Variance Extracted (AVE) | Composite Reliability (CR) | Cronbach Alpha | ||
| Customer Loyalty | I will recommend my bank to other people | 0.81 | 0.60 | 0.90 | 0.87 |
| I would recommend my bank’s website to others | 0.74 | ||||
| I intend to continue using my bank online services | 0.73 | ||||
| I prefer my bank above others | 0.78 | ||||
| I would like to revisit my Islamic Bank that I have already dealt with | 0.77 | ||||
| I recommend my family, friends, and relatives to visit the Islamic Bank that I am already dealing with | 0.80 | ||||
| I will spread positive word of mouth about my Islamic Bank and its high quality of services | 0.81 | ||||
| Customer Satisfaction | I am generally pleased with my bank’s online services | 0.87 | 0.75 | 0.90 | 0.83 |
| I am very satisfied with my bank’s online services | 0.92 | ||||
| Assuming your entire experience with the Islamic Banks, I am satisfied | 0.81 | ||||
| Customer Trust | My bank is professional in online banking | 0.88 | 0.76 | 0.86 | 0.70 |
| My bank always fulfills their promises | 0.86 | ||||
| Religious Obligation | Islamic financial institutions and agencies that provide Islamic financing are compliant with Shariah or Islamic law | 0.71 | 0.60 | 0.85 | 0.77 |
| Muslims are prohibited from associating themselves with the element of interest practice by conventional system | 0.73 | ||||
| Religion motivates me to seek Islamic financing | 0.84 | ||||
| As a Muslim, I should be using Islamic financing | 0.79 | ||||
| Attitude towards Islamic banks | Choosing Islamic banking is a good idea | 0.83 | 0.66 | 0.91 | 0.87 |
| I like to choose Islamic banking services | 0.83 | ||||
| Most people who are important to me choosing the Islamic banking products | 0.81 | ||||
| My family members prefer Islamic banking service | 0.86 | ||||
| My friends would think that I should choose Islamic products | 0.73 | ||||
| Constructs | ATTIB | LOY | RO | SAT | TR |
|---|---|---|---|---|---|
| ATTIB | 0.814 | ||||
| LOY | 0.600 | 0.773 | |||
| RO | 0.667 | 0.488 | 0.770 | ||
| SAT | 0.582 | 0.763 | 0.425 | 0.867 | |
| TR | 0.510 | 0.646 | 0.415 | 0.719 | 0.869 |
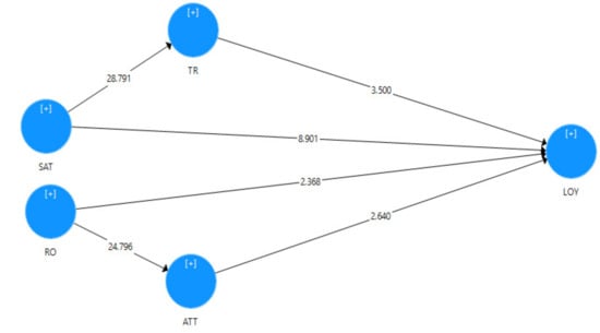
| Hypothesis | Direct Relationships | Coefficient | t-Value |
|---|---|---|---|
| H4 | RO → LOY | 0.104 ** | 2.403 |
| H5 | ATT → LOY | 0.149 * | 2.656 |
| H1 | TR → LOY | 0.150 * | 3.517 |
| H3 | SAT → LOY | 0.525 * | 8.896 |
| Mediating relationships through ATT and TR | |||
| H6 | RO → ATTIB → LOY | 0.099 * | 2.673 |
| H2 | SAT → TR → LOY | 0.108 * | 3.528 |
Publisher’s Note: MDPI stays neutral with regard to jurisdictional claims in published maps and institutional affiliations. |
© 2021 by the authors. Licensee MDPI, Basel, Switzerland. This article is an open access article distributed under the terms and conditions of the Creative Commons Attribution (CC BY) license (https://creativecommons.org/licenses/by/4.0/).
Share and Cite
Albaity, M.; Rahman, M. Customer Loyalty towards Islamic Banks: The Mediating Role of Trust and Attitude. Sustainability 2021, 13, 10758. https://doi.org/10.3390/su131910758
Albaity M, Rahman M. Customer Loyalty towards Islamic Banks: The Mediating Role of Trust and Attitude. Sustainability. 2021; 13(19):10758. https://doi.org/10.3390/su131910758
Chicago/Turabian StyleAlbaity, Mohamed, and Mahfuzur Rahman. 2021. "Customer Loyalty towards Islamic Banks: The Mediating Role of Trust and Attitude" Sustainability 13, no. 19: 10758. https://doi.org/10.3390/su131910758
APA StyleAlbaity, M., & Rahman, M. (2021). Customer Loyalty towards Islamic Banks: The Mediating Role of Trust and Attitude. Sustainability, 13(19), 10758. https://doi.org/10.3390/su131910758
