Study on the Sharing Transportation Based on Game Theory
Abstract
1. Introduction
1.1. Background
1.2. Literature Review
1.2.1. Related Work of Sharing Economy
1.2.2. Research on Sharing Logistics
1.2.3. Application of Game Theory
1.3. Contribution of This Paper
1.4. Overview of Each Section of This Paper
2. Problem Statement
3. Model Formulation
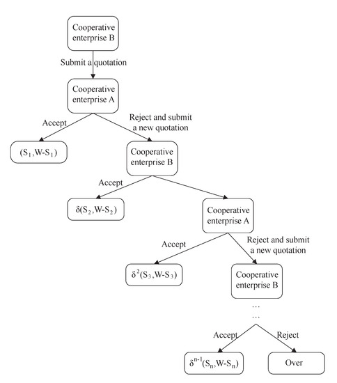
- Pattern 1: Enterprise B shares its own resources to help A to transport.
- Pattern 2: Enterprise A shares its own resources to help B to transport.
- Pattern 3: Enterprise A and Enterprise B share resources with each other to help transport.
3.1. Cooperative Pattern Analysis
3.1.1. Preliminaries
3.1.2. Model Formulation
3.2. Income Allocation Analysis
4. Analysis
4.1. Cooperative Pattern Analysis
- As shown in Figure 3a,e,i, regardless of the initial state of the system, the two parties cannot achieve a win–win cooperation in the end. The system will tend to an evolutionary stable point (0,0). The two parties will adopt a non-cooperative strategy.
- As shown in Figure 3b,f,h, (0,1) is the stable point of the evolution of the game between the two parties: enterprise A does not help enterprise B to transport express, while enterprise B helps enterprise A to transport express.
- As shown in Figure 3c,d,k,l, (1,0) is the stable point of the evolution of the game between the two parties: enterprise B does not help A to transport express, while A helps B to transport express.
- As shown in Figure 3m,n,o,p, (1,1) is the stable point of the evolution of the game between the two sides: both enterprises help each other to transport express.
- As shown in Figure 3g,j, the system has no stable point.
4.2. Income Allocation Analysis
5. Model Extension
5.1. Additional Assumptions
5.2. Model Analysis
5.3. Meaning of the Model Extension
6. Example Simulation
6.1. Parameter Assignment
6.2. Simulation Analysis
6.2.1. Analysis of Willingness to Cooperate
6.2.2. Analysis of Profit Growth
6.2.3. Income Allocation and Preset Freight Verification
6.3. Sensitivity Analysis
6.3.1. Sensitivity Analysis of Factors Affecting Freight
6.3.2. Sensitivity Analysis of Factors Affecting the Maximum Income
6.3.3. Sensitivity Analysis of Factors Affecting the Income Allocation Pattern
7. Conclusions
Author Contributions
Funding
Institutional Review Board Statement
Informed Consent Statement
Data Availability Statement
Acknowledgments
Conflicts of Interest
References
- Acquier, A.; Daudigeos, T.; Pinkse, J. Promises and paradoxes of the sharing economy: An organizing framework. Technol. Forecast. Soc. Chang. 2017, 125, 1–10. [Google Scholar] [CrossRef]
- The State Information Center (Administration Center of China E-Government Network). Available online: http://www.sic.gov.cn/News/568/10429.htm (accessed on 11 June 2021).
- China Electronic Commerce Association (CECA). 2017–2018 E-commerce development report in China. Available online: http://www.100ec.cn/zt/upload_data/2018dzswfzbg.pdf (accessed on 15 March 2019).
- Klarin, A.; Suseno, Y. A state-of-the-art review of the sharing economy: Scientometric mapping of the scholarshi. J. Bus. Res. 2021, 126, 250–262. [Google Scholar] [CrossRef]
- Ferrell, O.C.; Ferrell, L.; Huggins, K. Seismic shifts in the sharing economy: Shaking up marketing channels and supply chains. J. Mark. Channels 2017, 24, 3–12. [Google Scholar] [CrossRef]
- Richter, C.; Kraus, S.; Brem, A.; Durst, S.; Giselbrecht, C. Digital entrepreneurship: Innovative business models for the sharing economy. Creat. Innov. Manag. 2017, 26, 300–310. [Google Scholar] [CrossRef]
- Clauss, T.; Harengel, P.; Hock, M. The perception of value of platform-based Business models in the sharing economy: Determining the drivers of user loyalty. Rev. Manag. Sci. 2019, 13, 605–634. [Google Scholar] [CrossRef]
- Belk, R. You are what you can access: Sharing and collaborative consumption online. J. Bus. Res. 2014, 7, 1595–1600. [Google Scholar] [CrossRef]
- Wang, J. Sharing logistics innovation model and development trend in China. Logist. Mater. Handl. 2017, 22, 80–84. [Google Scholar]
- Qin, X.; Liu, Z.; Tian, L. The strategic analysis of logistics service sharing in an e-commerce platform. Omega 2020, 92, 102153. [Google Scholar] [CrossRef]
- He, P.; Wen, J.; Ye, S.; Li, Z. Logistics service sharing and competition in a dual-channel e-commerce supply chain. Comput. Ind. Eng. 2020, 149, 106849. [Google Scholar] [CrossRef]
- Handoko, S.; Lau, H. Enabling carrier collaboration via order sharing double auction: A singapore urban logistics perspective. Transp. Res. Procedia 2016, 12, 777–786. [Google Scholar] [CrossRef][Green Version]
- Wang, Y.; Zhang, J.; Guan, X.; Xu, M.; Wang, Z.; Wang, H. Collaborative multiple centers fresh logistics distribution network optimization with resource sharing and temperature control constraints. Expert Syst. Appl. 2021, 165, 113838. [Google Scholar] [CrossRef]
- Marcucci, E.; Pira, M.; Gatta, V.; Inturri, G.; Ignaccolo, M.; Pluchino, A. Simulating participatory urban freight transport policy-making: Accounting for heterogeneous stakeholders’ preferences and interaction effects. Transp. Res. Part E Logist. Transp. Rev. 2017, 103, 69–86. [Google Scholar] [CrossRef]
- He, P.; Zhang, S.; He, C. Impacts of logistics resource sharing on b2c e-commerce enterprises and customers. Electron. Commer. Res. Appl. 2019, 34, 100820. [Google Scholar] [CrossRef]
- Li, Y.; Liu, Y.; Liu, Y. An evolutionary game analysis of cooperation between high-speed rail express and express delivery enterprises. J. Railw. Sci. Eng. 2019, 16, 878–884. [Google Scholar]
- Luo, Y.; Wei, Q.; Gou, X.; Dai, D.; Zhou, Y. Sharing Logistics Service Supply Chain with Revenue-Sharing vs. Cost-Sharing Contracts. Math. Probl. Eng. 2021, 1024-123X, 8841536. [Google Scholar]
- Wong, L.H.M.; Davison, R.M. Knowledge sharing in a global logistics provider: An action research project. Inf. Manag. 2018, 55, 547–557. [Google Scholar] [CrossRef]
- Pham, H.; Nguyen, T.; Mcdonald, S.; Tran-Kieu, N. Information sharing in logistics firms: An exploratory study of thevietnamese logistics sector. Asian J. Shipp. Logist. 2019, 35, 87–95. [Google Scholar] [CrossRef]
- Khojasteh, M. A robust energy procurement strategy for micro-grid operator with hydrogen-based energy resources using game theory. Sustain. Cities Soc. 2020, 60, 102260. [Google Scholar] [CrossRef]
- Yang, C.; Lan, S.; Lin, T.; Wang, L.; Zhuang, Z.; Huang, G.Q. Transforming Hong Kong’s warehousing industry with a novel business model: A game-theory analysis. Robot. Comput. Integr. Manuf. 2020, 68, 102073. [Google Scholar] [CrossRef]
- Zhang, Y.; Chen, W.; Mi, Y. Third-party remanufacturing mode selection for competitive closed-loop supply chain based on evolutionary game theory. J. Clean. Prod. 2020, 263, 121305. [Google Scholar] [CrossRef]
- Bukvić, L.; Pašagić Škrinjar, J.; Abramović, B.; Zitrický, V. Route selection decision-making in an intermodal transport network using game theory. Sustainability 2021, 13, 4443. [Google Scholar] [CrossRef]
- Tatarczak, A. Profit allocation problems for fourth party logistics supply chain coalition based on game theory approach. J. Econ. Manag. 2018, 33, 120–135. [Google Scholar] [CrossRef]
- Friedman, D. Evolutionary games in economics. Econometrica 1991, 59, 637–666. [Google Scholar] [CrossRef]
- Xie, S. Economic Game Theory, 4th ed.; Fudan University Press: Shanghai, China, 2017; Volume 2, pp. 94–96. [Google Scholar]
- Kdhome (China Express Information Inquiry Platform). Available online: http://www.kiees.cn/freight/sto.htm (accessed on 11 June 2021).














| Notation | Definition | Description |
|---|---|---|
| A | Logistics enterprise A | Game subject 1 |
| B | Logistics enterprise B | Game subject 2 |
| Y | Cooperation pattern is cooperation | Game strategy 1 |
| N | Cooperation pattern is not cooperation | Game strategy 2 |
| x | Probability of logistics enterprise A adopting cooperation | 0 ≤ x ≤ 1 |
| y | Probability of logistics enterprise B adopting cooperation | 0 ≤ y ≤ 1 |
| In the state of non-cooperation between the two parties, the overall profit of A from operating its own business | ≥ 0 | |
| In the state of non-cooperation between the two parties, the overall profit of B from operating its own business | ≥ 0 | |
| When A and B cooperate in two ways, the overall profit of A | ∈ R | |
| When A and B cooperate in two ways, the overall profit of B | ∈ R | |
| When A unilaterally shares resources with B, the overall profit of A | ∈ R | |
| When A unilaterally shares resources with B, the overall profit of B | ∈ R | |
| When B unilaterally shares resources with A, the overall profit of A | ∈ R | |
| When B unilaterally shares resources with A, the overall profit of B | ∈ R | |
| When A and B fail to cooperate, the overall profit of A | ∈ R | |
| When A and B fail to cooperate, the overall profit of B | ∈ R |
| Negotiation Cost Ratio | Enterprise B | ||
|---|---|---|---|
| Share Resources | Not Share Resources | ||
| Enterprise A | Share resources | nc, 1 − nc | nc, 1 − nc |
| Not share resources | nc, 1 − nc | nc, 1 − nc | |
| Notation | Definition | Description |
|---|---|---|
| p | The price of each express which A helps B to transport | p > 0 |
| p | The price of each express which B helps A to transport | p > 0 |
| s | The market price of each express of A | s > 0 |
| s | The market price of each express of B | s > 0 |
| m | The number of express transported with own transportation resources of A | m > 0 |
| m | The number of express transported with own transportation resources of B | m > 0 |
| n | The number of express transported for the counterparty of A | n > 0 |
| n | The number of express transported for the counterparty of B | n > 0 |
| b | The total risk cost of A | b > 0 |
| b | The total risk cost of B | b > 0 |
| nc | Negotiation cost ratio coefficient | 0 < nc ≈ nc < nc < nc < 1 |
| c | Average negotiation cost under different cooperation states | c > 0 |
| Negotiation Cost Ratio | Enterprise B | ||
|---|---|---|---|
| Share Resources | Not Share Resources | ||
| Enterprise A | Share resources | , | , |
| Not share resources | , | , | |
| Parameter | Definition |
|---|---|
| W | The overall income |
| a | Annual orders in the first-tier city market |
| t | The average transportation time |
| p | The average freight |
| k | User’s perception coefficient of transportation time |
| k | User’s perception coefficient of freight |
| Q | The order quantity function |
| Parameter | Definition |
|---|---|
| W | The share of the income of A in Pattern 1 |
| W | The share of the income of B in Pattern 1 |
| W | The share of the income of A in Pattern 2 |
| W | The share of the income of B in Pattern 2 |
| W | The share of the income of A in Pattern 3 |
| W | B’s share of the income of B in Pattern 3 |
| The proportion of orders lost after each bargaining round |
| Equilibrium Point | − < 0 | − < 0 | − < 0 | ||||||
|---|---|---|---|---|---|---|---|---|---|
| − < 0 | − < 0 | − < 0 | |||||||
| − < 0 | − < 0 | − > 0 | |||||||
| − < 0 | − > 0 | − < 0 | |||||||
| Det(J) | tr(J) | Stability | Det(J) | tr(J) | Stability | Det(J) | tr(J) | Stability | |
| (0,0) | + | − | ESS | − | uncertain | Saddle point | − | uncertain | point |
| (0,1) | − | uncertain | Saddle point | + | − | ESS | − | uncertain | Saddle point |
| (1,0) | − | uncertain | Saddle point | − | uncertain | Saddle point | + | − | ESS |
| (1,1) | + | + | Unstable | + | + | Unstable | + | + | Unstable |
| Equilibrium Point | − < 0 | − < 0 | − < 0 | ||||||
|---|---|---|---|---|---|---|---|---|---|
| − < 0 | − < 0 | − < 0 | |||||||
| − < 0 | − < 0 | − > 0 | |||||||
| − < 0 | − > 0 | − < 0 | |||||||
| Det(J) | tr(J) | Stability | Det(J) | tr(J) | Stability | Det(J) | tr(J) | Stability | |
| (0,0) | + | + | Unstable | + | − | EES | − | uncertain | Saddle point |
| (0,1) | − | − | Unstable | − | uncertain | Saddle point | + | − | EES |
| (1,0) | + | − | EES | + | + | Unstable | + | + | ESS |
| (1,1) | + | + | Unstable | − | uncertain | Saddle point | − | uncertain | Saddle point |
| Equilibrium Point | − < 0 | − < 0 | − < 0 | ||||||
|---|---|---|---|---|---|---|---|---|---|
| − < 0 | − < 0 | − < 0 | |||||||
| − < 0 | − < 0 | − > 0 | |||||||
| − < 0 | − > 0 | − < 0 | |||||||
| Det(J) | tr(J) | Stability | Det(J) | tr(J) | Stability | Det(J) | tr(J) | Stability | |
| (0,0) | − | uncertain | Saddle point | + | + | Unstable | + | − | ESS |
| (0,1) | − | uncertain | Saddle point | + | − | EES | + | + | Unstable |
| (1,0) | − | uncertain | Saddle point | − | uncertain | Saddle point | − | uncertain | Saddle point |
| (1,1) | − | uncertain | Saddle point | − | uncertain | Saddle point | − | uncertain | Saddle point |
| Equilibrium Point | − < 0 | − < 0 | − < 0 | ||||||
|---|---|---|---|---|---|---|---|---|---|
| − < 0 | − < 0 | − < 0 | |||||||
| − < 0 | − < 0 | − > 0 | |||||||
| − < 0 | − > 0 | − < 0 | |||||||
| Det(J) | tr(J) | Stability | Det(J) | tr(J) | Stability | Det(J) | tr(J) | Stability | |
| (0,0) | − | uncertain | Saddle point | − | uncertain | Saddle point | + | + | Unstable |
| (0,1) | − | uncertain | Saddle point | + | + | Unstable | − | uncertain | Saddle point |
| (1,0) | − | uncertain | Saddle point | + | − | EES | + | − | EES |
| (1,1) | − | uncertain | Saddle point | − | uncertain | Saddle point | − | uncertain | Saddle point |
| Equilibrium Point | − < 0 | − < 0 | − < 0 | ||||||
|---|---|---|---|---|---|---|---|---|---|
| − < 0 | − < 0 | − < 0 | |||||||
| − < 0 | − < 0 | − > 0 | |||||||
| − < 0 | − > 0 | − < 0 | |||||||
| Det(J) | tr(J) | Stability | Det(J) | tr(J) | Stability | Det(J) | tr(J) | Stability | |
| (0,0) | − | − | Unstable | − | uncertain | Saddle point | − | uncertain | Saddle point |
| (0,1) | + | + | Unstable | − | uncertain | Saddle point | + | + | Unstable |
| (1,0) | + | + | Unstable | + | + | Unstable | − | uncertain | Saddle point |
| (1,1) | + | − | ESS | + | − | ESS | + | − | ESS |
| Equilibrium Point | − > 0 | ||
|---|---|---|---|
| − > 0 | |||
| − < 0 | |||
| − < 0 | |||
| Det(J) | tr(J) | Stability | |
| (0,0) | + | + | Unstable |
| (0,1) | − | uncertain | Saddle point |
| (1,0) | − | uncertain | Saddle point |
| (1,1) | + | − | ESS |
| Parameter | Evaluation |
|---|---|
| p | USD 12 |
| p | USD 10 |
| S | USD 18 |
| S | USD 14 |
| b | USD 560,000 |
| b | USD 560,000 |
| nc | 0.5 |
| C | USD 300,000 |
| m | 600,000 |
| m | 700,000 |
| n | 400,000 |
| n | 100,000 |
| Parameter Unit | Evaluation |
|---|---|
| a (billion orders) | 1 |
| k (billion orders/day) | 1 |
| k (billion orders/USD) | 0.15 |
| 0.95 |
| t (day) | p (USD) | W(max)(billion USD) |
|---|---|---|
| 0.2 | 2.67 | 1.07 |
| 0.4 | 2.00 | 0.60 |
| 0.6 | 1.33 | 0.27 |
| 0.8 | 0.67 | 0.07 |
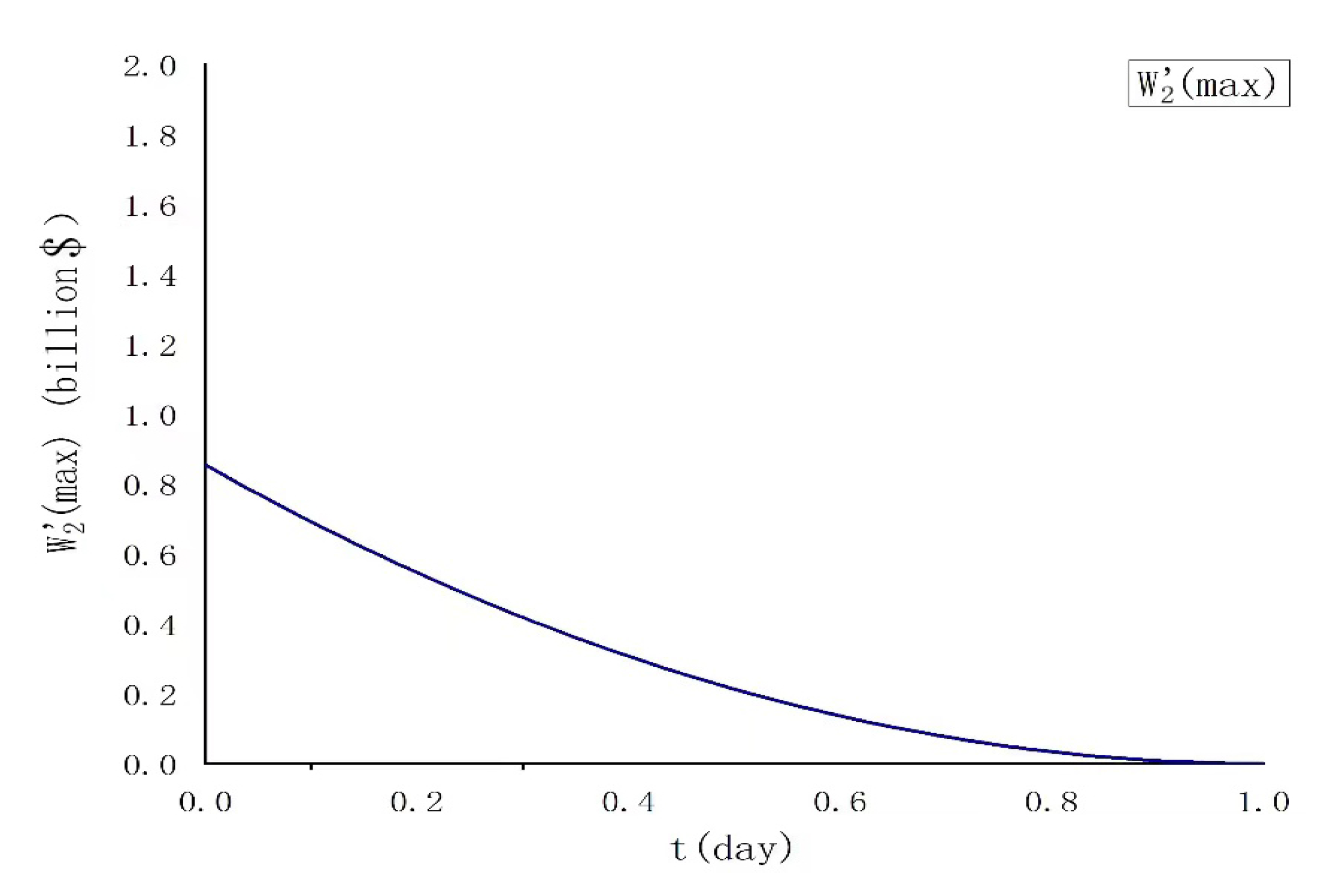
| t (day) | W(max)(billion USD) |
|---|---|
| 0.2 | 0.55 |
| 0.4 | 0.31 |
| 0.6 | 0.14 |
| 0.8 | 0.03 |
| t (day) | W(max)(billion USD) |
|---|---|
| 0.2 | 0.52 |
| 0.4 | 0.29 |
| 0.6 | 0.13 |
| 0.8 | 0.03 |
| t (day) | W(max)(billion USD) |
|---|---|
| 0.2 | 0.52 |
| 0.4 | 0.29 |
| 0.6 | 0.13 |
| 0.8 | 0.03 |
| t (day) | W(max)(billion USD) |
|---|---|
| 0.2 | 0.55 |
| 0.4 | 0.31 |
| 0.6 | 0.14 |
| 0.8 | 0.03 |
| t (day) | p (USD) | W(max)(billion USD) |
|---|---|---|
| 0.2 | 2.67 | 1.07 |
| 0.4 | 2.00 | 0.60 |
| 0.6 | 1.33 | 0.27 |
| 0.8 | 0.67 | 0.07 |
| a (billion Orders) | The Rate of Change of a | p (USD) | The Rate of Change of p |
|---|---|---|---|
| 0.6 | −40.00% | 0.00 | 100.00% |
| 0.8 | −20.00% | 0.67 | −49.87% |
| 1 (base value) | 0.00% | 1.33 | 0.00% |
| 1.2 | 20.00% | 2.00 | 50.38% |
| 1.4 | 40.00% | 2.67 | 100.00% |
| t (day) | The Rate of Change of t | p (USD) | The Rate of Change of p |
|---|---|---|---|
| 0.2 | −66.67% | 2.67 | 100.00% |
| 0.4 | −33.33% | 2.00 | 50.38% |
| 0.6 (base value) | 0.00% | 1.33 | 0.00% |
| 0.8 | 33.33% | 0.67 | −49.87% |
| 1 | 66.67% | 0.00 | −100.00% |
| a (Billion Orders) | The Rate of Change of a | W (billion USD) | The Rate of Change of W |
|---|---|---|---|
| 0.6 | −40.00% | 0.00 | −100.00% |
| 0.8 | −20.00% | 0.07 | −75.31% |
| 1 (base value) | 0.00% | 0.27 | 0 |
| 1.2 | 20.00% | 0.60 | 122.22% |
| 1.4 | 40.00% | 1.07 | 295.06% |
| t (day) | The Rate of Change of t | W (billion USD) | The Rate of Change of W |
|---|---|---|---|
| 0.2 | −66.67% | 1.07 | 295.06% |
| 0.4 | −33.33% | 0.60 | 122.22% |
| 0.6 (base value) | 0.00% | 0.27 | 0 |
| 0.8 | 33.33% | 0.07 | −75.31% |
| 1 | 66.67% | 0.00 | −100.00% |
| W (max) | W (max) | |
|---|---|---|
| 0 | 1 | 0 |
| 0.2 | 83.33% | 16.67% |
| 0.4 | 71.43% | 28.57% |
| 0.6 | 62.50% | 37.50% |
| 0.8 | 55.56% | 44.44% |
| 1 | 50.00% | 50.00% |
| 10 | 9.09% | 90.91% |
| 100 | 0.99% | 99.01% |
| 1000 | 0.10% | 99.90% |
| ∞ | 0 | 1 |
Publisher’s Note: MDPI stays neutral with regard to jurisdictional claims in published maps and institutional affiliations. |
© 2021 by the authors. Licensee MDPI, Basel, Switzerland. This article is an open access article distributed under the terms and conditions of the Creative Commons Attribution (CC BY) license (https://creativecommons.org/licenses/by/4.0/).
Share and Cite
Pan, G.; Jiang, H.; Jin, Q.; Zhao, T.; Wang, J.; Wang, L. Study on the Sharing Transportation Based on Game Theory. Sustainability 2021, 13, 9347. https://doi.org/10.3390/su13169347
Pan G, Jiang H, Jin Q, Zhao T, Wang J, Wang L. Study on the Sharing Transportation Based on Game Theory. Sustainability. 2021; 13(16):9347. https://doi.org/10.3390/su13169347
Chicago/Turabian StylePan, Guanqiao, Hongchao Jiang, Qianhui Jin, Tianyi Zhao, Jiajun Wang, and Li Wang. 2021. "Study on the Sharing Transportation Based on Game Theory" Sustainability 13, no. 16: 9347. https://doi.org/10.3390/su13169347
APA StylePan, G., Jiang, H., Jin, Q., Zhao, T., Wang, J., & Wang, L. (2021). Study on the Sharing Transportation Based on Game Theory. Sustainability, 13(16), 9347. https://doi.org/10.3390/su13169347
