A Systematic Technique to Prioritization of Biodiversity Conservation Approaches in Nigeria
Abstract
1. Introduction
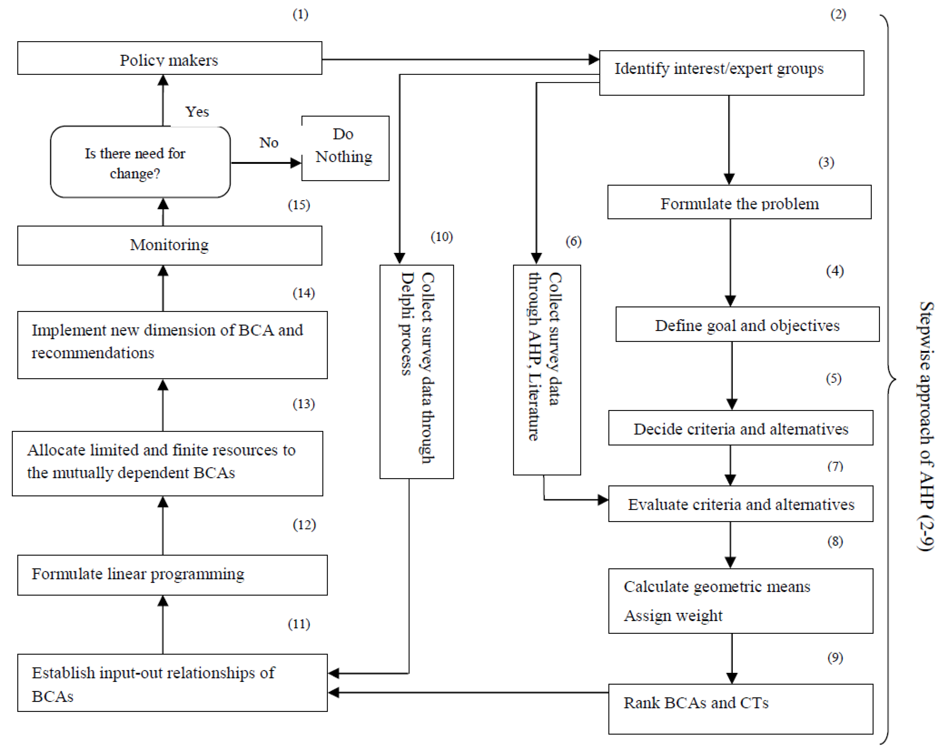
2. Methodology
Analytic Hierarchy Process (AHP)
3. Results and Discussion
3.1. Prioritizing the Conservation Approaches
3.2. Prioritizing Conservation Targets under the Species-Based Approach
3.3. Prioritizing Conservation Targets under the Area-Based Approach
3.4. Prioritizing Conservation Targets under the Ecosystem-Service-Based Approach
3.5. The Input–Output Relationships
3.6. Allocate Limited and Finite Resources to the Mutually Dependent BCAs
- 0 ≤ w1 ≤ 0.39
- 0 ≤ w2 ≤ 0.33
- 0 ≤ w3 ≤ 0.43
3.7. Implement New Dimension of BCA and Recommendations
3.8. Monitor the Implementation Process
4. Policy Implications/Suggestions for Policy Recommendations
5. Conclusions
Author Contributions
Funding
Institutional Review Board Statement
Informed Consent Statement
Conflicts of Interest
Appendix A
Appendix A.1. Geometric Means and Priority Indices Section A
| a: Geometric mean of the three BCAs on expectations/capacity building | |||||
| Species-based (BCA1) | Area-based (BCA2) | Ecosystem-service-based (BCA3) | |||
| Species-based (BCA1) | 1 | 0.42 | 0.65 | ||
| Area-based (BCA2) | 2.40 | 1 | 0.57 | ||
| Ecosystem-service-based (BCA3) | 1.53 | 1.76 | 1 | ||
| b: Row average operation of the three BCAs on expectations/capacity building | |||||
| Species-based (BCA1) | Area-based (BCA2) | Ecosystem-service-based (BCA3) | Priority Index (Row Average) | ||
| Species-based (BCA1) | 0.203 | 0.132 | 0.293 | 0.209 | |
| Area-based (BCA2) | 0.487 | 0.314 | 0.257 | 0.353 | |
| Ecosystem-service-based (BCA3) | 0.310 | 0.553 | 0.450 | 0.438 | |
| c: Geometric mean of the three BCAs on actual/current performance | |||||
| Species-based (BCA1) | Area-based (BCA2) | Ecosystem-service-based (BCA3) | |||
| Species-based (BCA1) | 1 | 0.54 | 0.85 | ||
| Area-based (BCA2) | 1.88 | 1 | 0.37 | ||
| Ecosystem-service-based (BCA3) | 1.18 | 2.72 | 1 | ||
| d: Row average operation of the three BCAs on actual/current performance | |||||
| Species-based (BCA1) | Area-based (BCA2) | Ecosystem-service-based (BCA3) | Priority Index (Row Average) | ||
| Species-based (BCA1) | 0.246 | 0.127 | 0.383 | 0.252 | |
| Area-based (BCA2) | 0.463 | 0.235 | 0.167 | 0.288 | |
| Ecosystem-service-based (BCA3) | 0.291 | 0.638 | 0.451 | 0.460 | |
Appendix A.2. Geometric Means and Priority Indices Section B
| a: Geometric mean of the four CTs of the species-based approach on expectations/capacity building | ||||||
| Threatened species (CT1) | Ecological important species (hubs of network) (CT2) | Species of use to human (CT3) | Species with non-use values (CT4) | |||
| Threatened species (CT1) | 1 | 0.59 | 0.36 | 1.79 | ||
| Ecological important species (hubs of network) (CT2) | 1.70 | 1 | 0.32 | 0.97 | ||
| Species of use to human (CT3) | 2.77 | 3.17 | 1 | 1.61 | ||
| Species with non-use values (CT4) | 0.56 | 1.03 | 0.62 | 1 | ||
| b: Row average operation of the four CTs of the species-based approach on expectations/capacity building | ||||||
| Threatened species (CT1) | Ecological important species (hubs of network) (CT2) | Species of use to human (CT3) | Species with non-use values (CT4) | Priority Index (Row Average) | ||
| Threatened species (CT1) | 0.166 | 0.102 | 0.157 | 0.333 | 0.190 | |
| Ecological important species (hubs of network) (CT2) | 0.282 | 0.173 | 0.139 | 0.181 | 0.194 | |
| Species of use to human (CT3) | 0.459 | 0.547 | 0.435 | 0.300 | 0.435 | |
| Species with non-use values (CT4) | 0.093 | 0.178 | 0.270 | 0.186 | 0.82 | |
| c: Geometric mean of the four CTs of the species-based approach on actual/current performance | ||||||
| Threatened species (CT1) | Ecological important species (hubs of network) (CT2) | Species of use to human (CT3) | Species with non-use values (CT4) | |||
| Threatened species (CT1) | 1 | 0.63 | 0.49 | 1.28 | ||
| Ecological important species (hubs of network) (CT2) | 1.59 | 1 | 0.32 | 1.12 | ||
| Species of use to human (CT3) | 2.04 | 3.13 | 1 | 1.22 | ||
| Species with non-use values CT4) | 0.78 | 0.89 | 0.82 | 1 | ||
| d: Row average operation of the four CTs of the species-based approach on actual/current performance | ||||||
| Threatened species (CT1) | Ecological important species (hubs of network) (CT2) | Species of use to human (CT3) | Species with non-use values (CT4) | Priority Index (Row Average) | ||
| Threatened species (CT1) | 0.185 | 0.112 | 0.186 | 0.277 | 0.190 | |
| Ecological important species (hubs of network) (CT2) | 0.294 | 0.177 | 0.122 | 0.242 | 0.209 | |
| Species of use to human (CT3) | 0.377 | 0.550 | 0.380 | 0.264 | 0.393 | |
| Species with non-use values (CT4) | 0.014 | 0.158 | 0.312 | 0.216 | 0.175 | |
| e: Geometric mean of the two CTs of the area-based approach on expectation/capacity building | ||||||
| Endemic areas (hotspots) CT5) | Non-endemic areas (CT6) | |||||
| Endemic areas (hotspots) (CT5) | 1 | 1.54 | ||||
| Non-endemic areas (CT6) | 0.65 | 1 | ||||
| f: Row average operation of the two CTs of the area-based approach on expectation/capacity building | ||||||
| Endemic areas (hotspots) (CT5) | Non-endemic areas (CT6) | Priority Index (Row Average) | ||||
| Endemic areas (hotspots) (CT5) | 0.606 | 0.606 | 0.606 | |||
| Non-endemic areas (CT6) | 0.394 | 0.394 | 0.394 | |||
| g: Geometric mean of the two CTs of the area-based approach on actual/current performance | ||||||
| Endemic areas (hotspots) (CT5) | Non-endemic areas (CT6) | |||||
| Endemic areas (hotspots) (CT5) | 1 | 1.00 | ||||
| Non-endemic areas (CT6) | 1.00 | 1 | ||||
| h: Row average operation of the two CTs of the area-based approach on actual/current performance | ||||||
| Endemic areas (hotspots) (CT5) | Non-endemic areas (CT6) | Priority Index (Row Average) | ||||
| Endemic areas (hotspots) (CT5) | 0.5 | 0.5 | 0.5 | |||
| Non-endemic areas (CT6) | 0.5 | 0.5 | 0.5 | |||
| i: Geometric mean of the three CTs of the ecosystem-service-based approach on expectations/capacity building | ||||||
| Water (CT7) | Land (CT8) | Living Resources (CT9) | ||||
| Water (CT7) | 1 | 0.28 | 0.43 | |||
| Land (CT8) | 3.59 | 1 | 0.47 | |||
| Living Resources (CT9) | 2.32 | 2.15 | 1 | |||
| j: Row average operation of the three CTs of the ecosystem-service-based approach on expectation/capacity building | ||||||
| Water (CT7) | Land (CT8) | Living Resources (CT9) | Priority Index (Row Average) | |||
| Water (CT7) | 0.104 | 0.154 | 0.104 | 0.204 | ||
| Land (CT8) | 0.374 | 0.194 | 0.114 | 0.251 | ||
| Living Resources (CT9) | 0.242 | 0.417 | 0.243 | 0.273 | ||
| k: Geometric mean of the three CTs of the ecosystem-service-based approach on actual/current performance | ||||||
| Water (CT7) | Land (CT8) | Living Resources (CT9) | ||||
| Water (CT7) | 1 | 1.19 | 0.84 | |||
| Land (CT8) | 0.84 | 1 | 0.85 | |||
| Living Resources (CT9) | 1.19 | 1.18 | 1 | |||
| Column Total | 3.03 | 3.37 | 2.69 | |||
| l: Row average operation of the three CTs of the ecosystem-service-based approach on actual/current performance | ||||||
| Water (CT7) | Land (CT8) | Living Resources (CT9) | Priority Index (Row Average) | |||
| Water (CT7) | 0.213 | 0.288 | 0.230 | 0.121 | ||
| Land (CT8) | 0.255 | 0.237 | 0.262 | 0.247 | ||
| Living Resource (CT9) | 0.253 | 0.286 | 0.273 | 0.268 | ||
Appendix B
Step 11: Establish Input–Output Relationship of the Biodiversity Conservation Approaches
- = vector of total output (dependence vector);
- I = identity matrix;
- A = matrix of coefficients aij (geometric mean of the Delphi data);
- d = vector of final demand (α matrix which is the priority indices on expectations of the BCAs).
Appendix C
Step 12: Formulating Linear Programming (LP)
References
- Josh, D.; Ian, O.; Julian, W. Consensus when experts disagree: A priority list of invasive alien plant species that reduce ecological restoration success. Manag. Biol. Invasions 2018, 9, 329–341. [Google Scholar]
- Spies, T.A.; Ripple, W.J.; Bradshaw, G.A. Dynamics and pattern of a managed coniferous forest landscape in Oregon. Ecol. Appl. 1994, 4, 555–568. [Google Scholar] [CrossRef]
- Lathrop, R.G.; Bognar, J.A. Applying GIS and landscape ecological principles to evaluate land conservation alternatives. Landsc. Urban Plan. 1998, 41, 27–41. [Google Scholar] [CrossRef]
- Bradley, J.C.; Duffy, J.E.; Gonzalez, A.; Hooper, D.U.; Perrings, C.; Venail, P.; Narwani, A.; Mace, G.M.; Tilman, D.; Wardle, D.A.; et al. Biodiversity Loss and Its Impact on Humanity. Nature 2012, 486, 59–67. [Google Scholar] [CrossRef]
- Sam, I.E.; Nnaji, E.S.; Asuquo, E.E.; Etefia, T.E. Impact of Overpopulation on the Biological Diversity Conservation in Boki Local Government Area of Cross River State. Niger. Am. J. Environ. Eng. 2014, 4, 94–98. Available online: http://article.sapub.org/10.5923.j.ajee.20140405.02.html (accessed on 26 October 2018).
- Regan, H.; Davis, F.; Andelman, S.; Widyanata, A.; Freese, M. Comprehensive criteria for biodiversity evaluation in conservation planning. Biodivers. Conserv. 2007, 16, 2715–2728. [Google Scholar] [CrossRef]
- Pearce, D.; Moran, D. The Economic Value of Biodiversity; Earthscan: London, UK, 1994; p. 186. [Google Scholar]
- Costanza, R.; D’arge, R.; De Groot, R.; Farber, S.; Grasso, M.; Hannon, B.; Limburg, K.; Naeem, S.; O’neil, R.V.; Paruelo, J.; et al. The value of the world’s ecosystem services and natural capital. Nature 1997, 387, 253–260. [Google Scholar] [CrossRef]
- Jones, P.G.; Beebe, S.E.; Tohme, J.; Galwey, N.W. The use of geographic information systems in biodiversity exploration and conservation. Biodivers. Conserv. 1997, 6, 947–958. [Google Scholar] [CrossRef]
- Mariuki, J.N.; De Klerk, H.M.; Williams, P.H.; Bennun, L.A.; Crowe, T.M.; Berge, E.V. Using patterns of distribution and diversity of Kenyan birds to select and prioritize areas for conservation. Biodivers. Conserv. 1997, 6, 191–210. [Google Scholar] [CrossRef]
- Rubino, M.J.; Hess, G.R. Planning open spaces for wildlife 2: Modeling and verifying focal species habitat. Landsc. Urban Plan. 2003, 64, 89–104. [Google Scholar] [CrossRef]
- Smallwood, K.S.; Wilcox, B.; Leidy, R.; Yarris, K. Indicators assessment for habitat conservation plan of Yolo County, California, USA. Environ. Manag. 1998, 22, 947–958. [Google Scholar] [CrossRef]
- Roberts, C.M.; Andelman, S.; Branch, G.; Bustamante, R.H.; Carlos Castilla, J.; Dugan, J.; Halpern, B.S.; Lafferty, K.D.; Leslie, H.; Lubchenco, J. Ecological criteria for evaluating candidate sites for marine reserves. Ecol. Appl. 2003, 13, 199–214. [Google Scholar] [CrossRef]
- Gilman, E.; Dunn, D.; Read, A.; Hyrenbach, K.D.; Warner, R. Designing criteria suites to identify discrete and networked sites of high value across manifestations of biodiversity. Biodivers. Conserv. 2011, 20, 3363–3383. [Google Scholar] [CrossRef][Green Version]
- Bidegain, I.; Cerda, C.; Catala’n, E.; Tironi, A.; Lo’pez-Santiago, C. Social preferences for ecosystem services in a biodiversity hotspot in South America. PLoS ONE 2019, 14, e0215715. [Google Scholar] [CrossRef]
- Jacobs, S.; Dendoncker, N.; Martı’n-Lo’pez, B.; Barton, D.N.; Gomez-Baggethun, E.; Boeraeve, F.; McGrath, F.L.; Vierikko, K.; Geneletti, D.; Sevecke, K.J.; et al. A new valuation school: Integrating diverse values of nature in resource and land use decisions. Ecosyst. Serv. 2016, 22, 213–220. [Google Scholar] [CrossRef]
- López-Santiago, C.A.; Oteros-Rozas, E.; Martin-López, B.; Plieninger, T.; Martin, E.G.; González, J.A. Using visual stimuli to explore the social perceptions of ecosystem services in cultural landscapes: The case of transhumance in Mediterranean Spain. Ecol. Soc. 2014, 19, 27. [Google Scholar] [CrossRef]
- Ode, A.; Fry, G.; Tveit, M.S.; Messager, P.; Miller, D. Indicators of perceived naturalness as drivers of landscape preference. J. Environ. Manag. 2009, 90, 375–383. [Google Scholar] [CrossRef]
- Nijnik, M.; Zahvoyska, L.; Nijnik, A.; Ode, A. Public evaluation of landscape content and change: Several examples from Europe. Land Use Policy 2008, 26, 77–86. [Google Scholar] [CrossRef]
- Tveit, M.; Ode, A.; Fry, G. Key concepts in a framework for analysing visual landscape character. Landsc. Res. 2006, 31, 229–255. [Google Scholar] [CrossRef]
- Martín-López, B.; Iniesta-Arandia, I.; García-Llorente, M.; Palomo, I.; Casado-Arzuaga, I.; Amo, D.G.; Gómez-Baggethun, E.; Oteros-Rozas, E.; Palacios-Agundez, I.; Willaarts, B.; et al. Uncovering ecosystem service bundles through social preferences. PLoS ONE 2012, 7, e38970. [Google Scholar] [CrossRef]
- Vane-Wright, R.I.; Humphries, C.J.; Williams, P.H. What to protect—systematics and the agony of choice. Biol. Conserv. 1991, 55, 235–254. [Google Scholar] [CrossRef]
- Roberge, J.M.; Angelstam, P. Usefulness of the umbrella species concept as a conservation tool. Conserv. Biol. 2004, 18, 76–85. [Google Scholar] [CrossRef]
- de Lima, R.A.F.; Souza, V.C.; de Siqueira, M.F.; ter Steege, H. Defining endemism levels for biodiversity conservation: Tree species in the Atlantic Forest hotspot. Biol. Conserv. 2020, 252, 108825. [Google Scholar] [CrossRef]
- Moreira, F.; Allsopp, N.; Esler, K.J.; Wardell-Johnson, G.; Ancillotto, L.; Arianoutsou, M.; Clary, J.; Brotons, L.; Clavero, M.; Dimitrakopoulos, P.G.; et al. Priority questions for biodiversity conservation in the Mediterranean biome: Heterogeneous perspectives across continents and stakeholders. Conserv. Sci. Pract. 2019, 1, e118. [Google Scholar] [CrossRef]
- Bosso, L.; Ancillotto, L.; Smeraldo, S.; D’Arco, S.; Migliozzi, A.; Conti, P.; Russo, D. Loss of potential bat habitat following a severe wildfire: A model based rapid assessment. Int. J. Wildland Fire 2018, 27, 756–769. [Google Scholar] [CrossRef]
- Smeraldo, S.; Bosso, L.; Fraissinet, M.; Bordignon, L.; Brunelli, M.; Ancillotto, L.; Russo, D. Modelling risks posed by wind turbines and electric power lines to soaring birds: The black stork (Ciconia nigra) in Italy as a case study. Biodivers. Conserv. 2020, 29, 1959–1976. [Google Scholar] [CrossRef]
- Chandra, N.; Singh, G.; Lingwal, S.; Jalal, J.S.; Bisht, M.S.; Pal, V.; Rawat, B.; Tiwari, L. Ecological niche modeling and status of threatened alpine medicinal plant Dactylorhiza Hatagirea, D. Don in Western Himalaya. J. Sustain. For. 2021, 1–17. [Google Scholar] [CrossRef]
- Shmelev, S.E. Working Paper Number 181. In Multi-criteria Assessment of Ecosystems and Biodiversity: New Dimensions and Stakeholders in the South of France; University of Oxford: Oxford, UK, 2010. [Google Scholar]
- Madu, C.N.; Madu, A.A. A systems approach to the transfer of mutually dependent Technologies. Socio-Econ. Plan. Sci. 1993, 27, 269–287. [Google Scholar] [CrossRef]
- Madu, C.N.; Ozumba, B.C.; Kuei, C.-H.; Madu, I.E.; Nnadi, V.E.; Ezeasor, I.C.; Eze, H.I.; Odinkonigbo, U.; Ogbuene, E.; Ewoh, J.; et al. Hyogo Framework for Action (HFA): A case study of Nigeria. Curr. Environ. Manag. 2019, 6, 196–209. [Google Scholar] [CrossRef]
- Madu, C.N.; Kuei, C.H.; Madu, I.E.; Ozumba, B.C.; Odinkonigbo, I.L.; Ezeasor, I.C.; Nnadi, V.E.; Ogbuene, E.B.; Ewoh, J.C.; Mmomh, P.C. Priority Assessment of the Hyogo Framework for Action (HFA): A case study of Nigeria. In Hand Book of Disaster Risk Reduction and Management, 1st ed.; Madu, C.N., Kuei, C.H., Eds.; World Scientific Publishing: Hackensack, NJ, USA, 2017. [Google Scholar]
- Schmidt, K.; Aumann, I.; Hollander, I.; Damm, K.; Schulenburg, J.G. Applying the Analytic Hierarchy Process in healthcare research: A systematic literature review and evaluation of reporting. BMC Med. Inform. Decis. Mak. 2015, 15, 112. [Google Scholar] [CrossRef]
- Joshi, V.; Narra, V.R.; Joshi, K.; Lee, K.; Melson, D. PACS Administrators’ and Radiologists’ Perspective on the Importance of Features for PACS Selection. J. Digit. Imaging 2014, 27, 486–495. [Google Scholar] [CrossRef][Green Version]
- Cheever, M.A.; Allison, J.P.; Ferris, A.S.; Finn, O.J.; Hastings, B.M.; Hecht, T.T.; Mellman, I.; Prindiville, S.A.; Viner, J.L.; Weiner, L.M.; et al. The prioritization of cancer antigens: A national cancer institute pilot project for the acceleration of translational research. Clin. Cancer Res. 2009, 15, 5323–5337. [Google Scholar] [CrossRef]
- Liberatore, M.J.; Nydick, R.L. The analytic hierarchy process in medical and health care decision making: A literature review. Eur. J. Oper. Res. 2008, 189, 194–207. [Google Scholar] [CrossRef]
- Kleindorfer, P.R.; Partovi, F.Y. Integrating Manufacturing strategy and technology choice. Eur. J. Oper. Res. 1990, 47, 139–270. [Google Scholar] [CrossRef]
- Marcot, B.G.; Thompson, M.P.; Runge, M.C.; Thompson, F.R.; Cleaves, D.; Tomosy, M.; Fisher, L.A.; Bliss, A. Recent advances in applying decision science to managing national forests. For. Ecol. Manag. 2012, 285, 123–132. [Google Scholar] [CrossRef]
- Asaad, I.; Lundquist, C.J.; Erdmann, M.V.; Costello, M.J. Ecological criteria to identify areas for biodiversity conservation. Biol. Conserv. 2017, 213, 309–316. [Google Scholar] [CrossRef]
- Pereira, H.M.; Navarro, L.M.; Martins, I.S. Global biodiversity change: The bad, the good, and the unknown. Annu. Rev. Environ. Resour. 2012, 37, 25–50. [Google Scholar] [CrossRef]
- Tongco, M.D.C. Purposive Sampling as a Tool for Informant Selection. Ethnobot. Res. Appl. 2007, 5, 147–158. Available online: https://scholarspace.manoa.hawaii.edu/bitstream/10125/227/4/I1547-3465-05-147.pdf (accessed on 15 August 2021). [CrossRef]
- Powell, C. The Delphi technique: Myths and realities. J. Adv. Nurs. 2003, 41, 376–382. [Google Scholar] [CrossRef]
- Besaw, L.E.; Rizzo, D.M.; Kline, M.; Underwood, K.L.; Doris, J.J.; Morrissey, L.A.; Pelletier, K. Stream classification using hierarchical artificial neural networks: A fluvial hazard management tool. J. Hydrol. 2009, 373, 34–43. [Google Scholar] [CrossRef]
- Saffron, J.O.; Tim, J.O.; Mike, H.; Irene, L.; Andrew, R.W. Using expert knowledge to assess uncertainties in future polar bear populations under climate change. J. Appl. Ecol. 2008, 45, 1649–1659. Available online: https://besjournals.onlinelibrary.wiley.com/doi/pdf/10.1111/j.1365-2664.2008.01552.x (accessed on 15 August 2021).
- Wooldridge, S.; Done, T.; Berkelmans, R.; Jones, R.; Marshall, P. Precursors for resilience in coral communities in a warming climate: A belief network approach. Mar. Ecol. Prog. Ser. 2005, 295, 157–169. [Google Scholar] [CrossRef]
- Krayer von Krauss, M.P.; Casman, E.A.; Small, M.J. Elicitation of expert judgments of uncertainty in the risk assessment of herbicide-tolerant oilseed crops. Risk Anal. 2004, 24, 1515–1527. [Google Scholar] [CrossRef] [PubMed]
- Mariëlle, Z.; Wenneke, S.H.; Herbert, H.; Rens, S. Application and Evaluation of an Expert Judgement Elicitation Procedure for Correlations. Front. Psychol. 2017, 8, 90. Available online: https://journals.plos.org/plosone/article/file?id=10.1371/journal.pone.0198468&type=printable (accessed on 15 August 2021).
- Murray, J.V.; Goldizen, A.W.; O’Leary, R.A.; McAlpine, C.A.; Possingham, H.P.; Low Choy, S. How useful is expert opinion for predicting the distribution of a species within and beyond the region of expertise? A case study using brushtailed rock-wallabies Petrogalepenicillata. J. Appl. Ecol. 2009, 46, 842–851. [Google Scholar] [CrossRef]
- Martin, T.G.; Kuhnert, P.M.; Mengersen, K.; Possingham, H.P. The power of expert opinion in ecological models using Bayesian methods: Impact of grazing on birds. Ecol. Appl. 2005, 15, 266–280. [Google Scholar] [CrossRef]
- Brouwer, R.; De Blois, C. Integrated modelling of risk and uncertainty underlying the cost and effectiveness of water quality measures. Environ. Model. Softw. 2008, 23, 922–937. [Google Scholar] [CrossRef]
- Fish, R.; Winter, M.; Oliver, D.M.; Chadwick, D.; Selfa, T.; Heathwaite, A.L.; Hodgson, C. Unruly pathogens: Eliciting values for environmental risk in the context of heterogeneous expert knowledge. Environ. Sci. Policy 2009, 12, 281–296. [Google Scholar] [CrossRef][Green Version]
- Montangeroa, A.; Belevib, H. Assessing nutrient flows in septic tanks by eliciting expert judgement: A promising method in the context of developing countries. Water Res. 2007, 41, 1052–1064. [Google Scholar] [CrossRef]
- Aczel, J.; Saaty, T. Procedures for Synthesizing Ratio Judgments. J. Math. Psychol. 1983, 27, 93–102. [Google Scholar] [CrossRef]
- Brans, J.P.; Vincke, P.; Mareschal, B. How to select and how to rank projects: The promethee method. Eur. J. Oper. Res. 1986, 24, 228–238. [Google Scholar] [CrossRef]
- Rowe, G.; Wright, G. Expert Opinions in Forecasting. Role of the Delphi Technique. In Principles of Forecasting: A Handbook of Researchers and Practitioners; Armstrong, J.S., Ed.; Kluwer Academic Publishers: Boston, MA, USA, 2001. [Google Scholar]
- Fink, A.; Kosecoff, J.; Chassin, M.; Brook, R. Consensus Methods: Characteristics and Guidelines for Use; RAND: Santa Monica, CA, USA, 1991. [Google Scholar]
- Hsu, C.; Sandford, B.A. The Delphi Technique: Making Sense of Consensus. Pract. Assess. Res. Eval. 2007, 12, 10. [Google Scholar] [CrossRef]
- MEA. Ecosystems and Human Well-Being: Synthesis Report; Island Press: Washington, DC, USA, 2005.
- Seppelt, R.; Dormann, C.F.; Eppink, F.V.; Lautenbach, S.; Schmidt, S. A quantitative review of ecosystem service studies: Approaches, shortcomings and the road ahead. J. Appl. Ecol. 2011, 48, 630–636. Available online: http://onlinelibrary.wiley.com/doi/10.1111/j.1365-2664.2010.01952.x/full (accessed on 15 August 2021). [CrossRef]
- Franklin, J.F. Preserving biodiversity: Species, ecosystems, or landscapes? Ecol. Appl. 1993, 3, 202–205. [Google Scholar] [CrossRef]
- Vuilleumier, S.; Prelaz-Droux, R. Map of ecological networks for landscape planning. Landsc. Urban Plan. 2002, 58, 157–170. [Google Scholar] [CrossRef]
- Phua, M.; Minowa, M.A. GIS-based multi-criteria decision making approach to forest conservation planning at a landscape scale: A case study in the Kinabalu Area, Sabah, Malaysia. Landsc. Urban Plan. 2005, 71, 207–222. Available online: www.elsevier.com/locate/landurbplan (accessed on 16 August 2017).
- Washington Biodiversity Council. Washington Biodiversity Conservation Strategy: Sustaining Our Natural Heritage for Future Generations. 2007. Available online: http://www.rco.wa.gov/documents/biodiversity/WABiodiversityConservationStrategy.pdf (accessed on 5 September 2017).
- UNCED. The United Nations Conference on Environment and Development. 1992. Available online: http://www.unesco.org/education/pdf/RIO_E.PDF (accessed on 16 August 2017).
- MEA. Ecosystems and Human Well-Being—A Framework for Assessment; World Resources Institute Island Press: New York, NY, USA, 2003.
- Myers, N.; Mittermeier, R.A.; Mittermeier, C.G.; da Fonseca, G.A.B.; Kent, J. Biodiversity hotspots for conservation priorities. Nature 2000, 403, 853–858. [Google Scholar] [CrossRef]
- Barends, E.; Rousseau, D.M.; Briner, R.B. Evidence-Based Management: The Basic Principles. Amsterdam: Center for Evidence-Based Management. 2014. Available online: https://www.cebma.org/wpcontent/uploads/Evidence-Based-Practice-The-Basic-Principles.pdf (accessed on 16 August 2017).
- Saaty, T.L.; Alexander, J.M. Thinking with Models; Pergamon Press: Oxford, UK, 1981. [Google Scholar]
- Schrade, L. User’s Manual for the Linear, integer, and Quadratic Programming with LINDO; Scientific Press: Redwood City, CA, USA, 1987. [Google Scholar]







| Expectation | Performance | |||
|---|---|---|---|---|
| Conservation (Top-Level) Approaches | Priority Index | Ranking | Priority Index | Ranking |
| Species-based | 0.209 | 3 | 0.252 | 3 |
| Area-based | 0.353 | 2 | 0.288 | 2 |
| Ecosystem-service-based | 0.438 | 1 | 0.460 | 1 |
| Expectation | Performance | ||||
|---|---|---|---|---|---|
| Conservation Target (CT) | Indicators | Priority Index | Ranking | Priority Index | Ranking |
| CT1 | Threatened species | 0.190 | 3 | 0.190 | 3 |
| CT2 | Ecological important Species | 0.194 | 2 | 0.209 | 2 |
| CT3 | Species of use to human | 0.435 | 1 | 0.393 | 1 |
| CT4 | Species of non-use to human | 0.182 | 4 | 0.175 | 4 |
| Expectation | Performance | ||||
|---|---|---|---|---|---|
| Conservation Target (CT) | Indicators | Priority Index | Ranking | Priority Index | Ranking |
| CT5 | Endemic areas (hotspot) | 0.606 | 1 | 0.500 | 1 |
| CT6 | Non-endemic areas | 0.394 | 2 | 0.500 | 1 |
| Expectation | Performance | ||||
|---|---|---|---|---|---|
| Conservation Target (CT) | Indicators | Priority Index | Ranking | Priority Index | Ranking |
| CT7 | Water | 0.204 | 3 | 0.121 | 3 |
| CT8 | Land | 0.251 | 2 | 0.247 | 2 |
| CT9 | Living Resources | 0.273 | 1 | 0.268 | 1 |
| BCA1 | 0.209 | |
| α = | BCA2 | 0.353 |
| BCA3 | 0.438 |
| BCA1 | BCA2 | BCA3 | |
|---|---|---|---|
| BCA1 | 3.60 | 3.99 | 3.56 |
| BCA2 | 3.62 | 4.54 | 3.65 |
| BCA3 | 3.44 | 3.75 | 4.24 |
| BCA1 | 0.778 | |
| β = | BCA2 | 1.397 |
| BCA3 | 1.708 |
| Biodiversity Conservation Approaches (BCAs) | Resource Requirement (Millions of NGN) | Real Matrix (w) (Resource Requirement/Total) |
|---|---|---|
| BCA1 | 39 | 0.339 |
| BCA2 | 33 | 0.287 |
| BCA3 | 43 | 0.374 |
| Total | 115 | 1 |
| Biodiversity Conservation Approaches (BCAs) | Resource Allocation (Millions of NGN) |
|---|---|
| BCA1 | 24 |
| BCA2 | 33 |
| BCA3 | 43 |
Publisher’s Note: MDPI stays neutral with regard to jurisdictional claims in published maps and institutional affiliations. |
© 2021 by the authors. Licensee MDPI, Basel, Switzerland. This article is an open access article distributed under the terms and conditions of the Creative Commons Attribution (CC BY) license (https://creativecommons.org/licenses/by/4.0/).
Share and Cite
Nnadi, V.E.; Madu, C.N.; Ezeasor, I.C. A Systematic Technique to Prioritization of Biodiversity Conservation Approaches in Nigeria. Sustainability 2021, 13, 9161. https://doi.org/10.3390/su13169161
Nnadi VE, Madu CN, Ezeasor IC. A Systematic Technique to Prioritization of Biodiversity Conservation Approaches in Nigeria. Sustainability. 2021; 13(16):9161. https://doi.org/10.3390/su13169161
Chicago/Turabian StyleNnadi, Valentine E., Christian N. Madu, and Ikenna C. Ezeasor. 2021. "A Systematic Technique to Prioritization of Biodiversity Conservation Approaches in Nigeria" Sustainability 13, no. 16: 9161. https://doi.org/10.3390/su13169161
APA StyleNnadi, V. E., Madu, C. N., & Ezeasor, I. C. (2021). A Systematic Technique to Prioritization of Biodiversity Conservation Approaches in Nigeria. Sustainability, 13(16), 9161. https://doi.org/10.3390/su13169161

