Abstract
Institutional constraints impede firms’ open innovation. They have been a challenge, obstructing growth and sustainable development. Research on open innovation has shown that the quality of institutions essentially affects innovation in firms. Hence, prior research has made efforts to incorporate the quality of institutions into open innovation analysis. We can use a series of analyses to examine the impact of corruption, the tax system, and other indicators on firm innovation performance. However, developing economies, such as countries in sub-Saharan Africa, represent a specific group of countries that have long been perceived as those mostly deficient in the rule of law, with poor regulatory quality and a great deal of corruption. In these countries, it is also possible to see a lower number of studies, as the inability to obtain quality data to perform empirical analyses can often limit researchers. Nevertheless, employing data from the World Bank’s 2019 Enterprise Survey, this research aimed at exploring the determinants of sustainable open innovation as well as the effect of institutional quality on firms’ capacity utilization and process innovation through a PLS structural equation model analysis. Our research showed interesting findings, such as the fact that the quality of institutions significantly affects firms’ use of OI instruments and capacity utilization. This research also provides for the novelty of the analysis of capacity utilization in an open innovation analysis. The results support the hypotheses that low institutional quality negatively affects firms’ implementation of inbound open innovation instruments, and that there is a strong and positive effect of low institutional quality on firms’ capacity utilization. In addition, we confirm the premise that firms’ implementation of inbound open innovation instruments has a positive and significant influence on firms’ process innovation.
1. Introduction
A major significant contribution of the open innovation paradigm is the ability or opportunity for firms to share knowledge and learn to improve on their innovative activities through sourcing of external knowledge or the utilization of the abundant pool of knowledge within the firm. This flow of the most important factor in the open knowledge economy, however, needs focus and institutional backing. Properly designed institutions induce innovation as a matter of competitive necessity. However, weak institutions make transactions within and across firms uncertain and costly, which restricts exchange possibilities. The implementation of inbound open innovation instruments requires trust in leadership to explore novel knowledge, which promotes innovation by exploration and integration of external knowledge for technological development and exploitation [1,2]. Inbound OI may be most suitable for coping with a complex problem related to knowledge sharing and, therefore, represents a particularly critical aspect of firms’ innovation-related activities and process innovation [3]. Leadership shaped by quality of institutions promotes the knowledge search of firms. More so, institutional quality influences firms to open up, to absorb external knowledge for innovation. This is shaped by government institutions, with reasonable pressure through regulation and institutions to influence firm process innovation [4,5,6]. When the institutional quality is high, firms can utilize their capacity, leading to firm innovation performance [7,8,9].
Both the exogenous and endogenous economic growth theories have argued for the solitary role of technological change as a key determining factor of economic growth [10,11,12]. Of general concern however is the impact of institutions, which has seen less attention most importantly in the advent of the open innovation concept. Baumel [13] has argued that differences in institutions play major roles in the economic performance of countries. Bekana [14] also alluded to this postulation that institutional quality influences innovation (see also [15]). The open innovation concept requires a structured framework to thrive, which makes it congruent with the views of the institutional economists. For the institutional economists, institutions serve as a catalyst for growth and sustainability. They influence the values as well as the behavior of economic actors [16]. To this end, quality institutions supposedly lead to capacity utilization as well as create an enabling atmosphere for the adoption of open innovation instruments, which result in the improvement of process innovation of the firm.
Despite the fact that the lack of quality institutions poses a momentous barrier to firm-level innovation, especially for developing countries with emerging economies, to the best of our knowledge, there is a lack of studies analyzing developing economies such as sub-Saharan African countries. This may also be due to the unavailability of relevant current data, whereas these countries have long been perceived as those mostly deficient in the rule of law, with poor regulatory quality and a great deal of corruption. Therefore, there are only a few examples of such studies. For example, Barasa et al. [17] used clustered robust standard errors logistic regression to model firm-level resources’ interface with regional institutional quality in East Africa and showed that the institutional environment dictates the effect on firms’ resources, observing a positive moderate effect of institutional quality on firm-level resources. Their findings support those of [18], who found that national governance quality moderates the link between firms’ internal capabilities and performance in Africa, championing the need to strengthen institutions. It was [19] that made an interesting observation of how firm characteristics such as size and age influence the effect of the institutional environment on firm exportation in emerging economies. Whereas small firms enhance their innovation activities and performance within a very robust and working institution, large companies may be less hit by their deficiencies due to their influence and network allowing them to circumvent the system to their benefit. The analysis looked at input variables of firm innovation alone while completely overlooking the output or outcome variables of innovation. Furthermore, the paper focused on firm export performance while ignoring the very important element of firms’ ability to export efficiently, such as utilizing their capacity, and the crucial role of inbound open innovation.
Therefore, the main motivation of this study is to contribute to the current research on the relationship between institutional quality and firm innovation by using unique data on firms’ innovation performance in Morocco, which was ranked the most competitive economy in North Africa in 2014–2015. However, this country faces the challenge of the development of appropriate public policies for the development of innovation [20]; moreover, R and D is mainly concentrated in the public sector. This is because Morocco is characterized by the low contribution of the private sector to R and D activities [21]. It results in a double negative effect (limits the increase in the production of internally generated knowledge and reduces the absorptive capacity of externally acquired knowledge). To this end, we used data from the World Bank’s 2019 Enterprise Survey (WBES) for the econometric analysis.
The main contributions of this study are that we contribute to the literature on OI instruments and their influence on firms’ process innovation as well as introduce an institutional-level unit of analysis to the OI literature. We also provide, for novelty, a capacity utilization in OI analysis and, most importantly, this research is one of the few studies dedicated to the examination of the institutional structure of sub-Saharan African countries such as Morocco in terms of OI adoption using the newest data.
The remainder of this paper is structured as follows. Section 2 presents the theoretical background and hypothesis development. Research methodology and data are discussed in Section 3. Experimental results are shown in Section 4. Section 5 contains a discussion of the results, and finally Section 6 includes conclusions, limitations, and future directions.
2. Theoretical Background and Hypothesis Development
2.1. Inbound Open Innovation Instruments as Predictors of Firms’ Innovation
Innovation is an important part of organizational development and strategic retention, enhancing competitive advantage and ensuring sustainability and economic success [22,23]. Collaborating with external partners is crucial in the context of open innovation [24,25] when it comes to social, organizational, and ethical challenges [26,27]. A high level of external collaboration with partners (customers, suppliers, and research institutions) is one of the most important skills that enables firms to engage in sustainable (eco-) innovations [28] that are crucial for sustainable development. According to Naqshbandi et al. [2], leadership trust is important for OI, as is the autonomy of employees to take the initiative in exploring and evaluating novel knowledge. These factors create a recipe for the implementation of inbound OI instruments, which involves the acquisition and leveraging of external inputs (e.g., R and D, knowledge, and other intangible assets such as trademarks, copyrights, and patents) for new product development [29]. It refers to the practice of exploring and integrating external knowledge for technological development and technology exploitation [1]. These practices enable firms’ quick responses to market demands in the final use stage and supports their absorptive capacity [30,31].
Inbound OI may be most suitable for coping with a complex problem related to knowledge sharing and, therefore, represents a particularly critical aspect of firms’ innovation-related activities and process innovation [3]. For example, ref. [32] research on Nigerian SMEs in the oil and gas industry found that inbound OI positively and significantly influences the financial performance of SMEs. Similarly, ref. [33] showed that inbound OI strategies, such as collaborative partnerships with suppliers and customers, are mainly preferred in the case of low-tech SMEs in Ghana.
In reference to [3,34,35], we focus on process innovations, which may be more effective than product innovations in terms of developing competitive advantages, in contrast with the findings in [36], because process innovation intangibility and embeddedness make it more difficult for competitors to imitate firm processes. Moreover, consistent with [3,37], little attention is paid to firms’ search for external knowledge aimed at developing process innovations. For these reasons, the first research hypothesis is defined as follows:
Hypothesis 1 (H1).
The implementation of inbound OI instruments in manufacturing firms in Morocco has a positive and significant influence on firms’ process innovation.
2.2. Institutional Quality Indicators and Their Role in Enhancing Firms’ Innovation
Nowadays, institutions such as governments are progressively putting pressure on businesses to reconsider their business processes in terms of sustainability [38,39]. As a result, businesses are being driven to look for innovative ways to integrate associated aspects of sustainability in terms of organizational performance and environmental resilience [40]. On the one hand, efficient and properly designed institutions can encourage the introduction of variance to the market in the form of innovation as a matter of competitive necessity, while simultaneously stimulating productive behaviors [17,41]. On the other hand, weak institutions often lead to unproductive behaviors. For example, in developing economies, weak institutions make transactions within and across firms even more uncertain and costly, further restricting the range of exchange possibilities [42]. This is in addition to the fact that developing countries are faced with development challenges and must build capacity to achieve sustainable growth, combat corruption, and attract foreign direct investment [43]. The current literature examines the relationship between institutional quality and firm innovation [7,8]. For example, ref. [6] demonstrated the importance of institutions and national economic systems in explaining OI in different contexts. However, with the growing importance of this issue, the question of how to use indicators to measure institutional quality is also growing. Therefore, the number of institutional quality indicators has been expanded.
According to [44,45,46], the tax system indicator and tax administration were used to express institutional quality. On the one hand, a tax system not only provides the necessary resources to build high-quality institutions, but also enables the consolidation of a social contract that gives rise to a more demanding relationship between the state and its citizens [47,48]. Therefore, taxes represent a crucial variable that affects the institution’s capacity to promote efficient equilibria that achieve the maximum social returns permitted by the technological frontier and the legitimacy of institutions. In [49,50], the importance of the rule of law and compliance with regulatory architecture was stressed. It includes an operational, corruption-free, and autonomous judiciary that is able to enforce the law as well as a court system to adjudicate matters concerning certain practices of entrepreneurs and government authorities impairing the operation of SMEs. The author of [16] used the World Bank’s Worldwide Governance Indicators as a proxy for institutional quality in the case of OECD countries. He showed that innovation is positively related to voice and accountability, political stability, the absence of violence, and the rule of law, while it is negatively related to the control of corruption; these factors were used to analyze institutional quality in several previous studies.
Corruption differs across countries and may have significantly different effects [51,52,53]. The authors of [54], for example, focused on firms operating in emerging economies (including Morocco) and showed that greater corruption relates to greater capital expenditures. However, they did not find significant results on innovation for emerging economies. Meanwhile, ref. [55] argued that corruption is a key determinant of regulation quality. In the case of African countries, ref. [17] stated that regional institutional quality plays an important role for firm-level innovation and showed great variation in regional institutional quality in Africa. Study [56] demonstrated that government policy and management strategy barriers are (i) designed to make innovation impossible and (ii) considered to be the most stringent by domestic firms in Morocco.
The main limitation of previous research is the fact that the authors used selected indicators expressing institutional quality, but to the best of our knowledge, their combined influence has not yet been comprehensively examined, which we have included in the current research.
We assume low institutional quality leads to the creation of negative effects. Thus, we propose the following hypothesis:
Hypothesis 2 (H2).
Low institutional quality negatively affects the process innovation of manufacturing firms in Morocco.
2.3. Influence of Institutional Quality on Firm Openness
Moreover, a number of studies [4,5,6] have found that institutional pressures also shape the extent of the external knowledge search (firms’ openness) that firms can undertake and how this knowledge can be captured for innovation; government usually is the entity wielding the pressure. Study [57] posited that normative pressure associated with regulation and institutions positively influences the likelihood that firms will engage in innovation activities, specifically in environmental innovation. Such pressures, which include political pressures and legal coercion or strict regulations and enforcement, are viewed as determining the openness of firms to external knowledge for innovation [6].
These findings suggest that when governmental institutions work with positive intent and put reasonable pressure on firms, they largely influence firms’ innovation behavior [58]. Specifically, for manufacturing firms, a series of compliance regulations and standards in products, including environmental protection regulations, is mostly imposed and thus prevalent. However, firms may respond differently to a given institutional pressure when subjected to the same regulations [59] due to their location, affiliation, and so on.
Study [60] conducted a cross-sectional analysis of firms in nine European Union countries and found that institutional pressure emanating from regulatory pressures serves as an incentive for product and process energy efficiency innovation of firms. We expect a negative significant influence of low institutional quality on firms’ implementation of inbound OI instruments. We hypothesize that:
Hypothesis 3 (H3).
Morocco’s low institutional quality negatively affects manufacturing firms’ implementation of inbound OI instruments.
The authors of [17] found that regional institutional quality moderates the effect of firm resources on innovation. They examined the moderating role of institutions with regard to the transformation of firm-level resources, including internal R and D, human capital, and managerial experience, into innovative outputs using firm-level data from the WBES and the Innovation Follow-up Survey for three countries in East Africa: Kenya, Tanzania, and Uganda. In an earlier similar study, the authors of [61] examined how cooperation with universities and research institutes impacts the ability of Chinese emerging market enterprises to develop innovations. The results of their analysis of the evolution of institutions across sub-national Chinese regions revealed that sub-national institutional variations have a profound impact on the relationship between academic collaborations and firms’ innovation performance. However, their analysis failed to touch on institutional quality.
Nevertheless, we follow up on the approach of [6] that introduced an institutional factor to the relationship between openness and innovation outcomes by using the external components of the diversity of the economic systems framework as moderators. Thus, we hypothesize that:
Hypothesis 4 (H4).
The relationship between the implementation of inbound OI instruments and firms’ innovation performance in Morocco is negatively moderated by low institutional quality.
2.4. Institutional Quality, Capacity Utilization, and Firm Innovation Performance
As we have already demonstrated, the quality of institutions affects the utilization of firms’ resources, which enables firms to use their internal capabilities and resource base for the efficient creation of innovation. However, as the authors of [9] showed, in their assessment of more than one hundred countries across the globe, the quality of institutions (expressed by corruption and informal competition) influences capacity utilization. They concluded that institutional quality weakens firm capacity maximization; in particular, corruption shows the weakness of external institutions (government institutions). In the case of Zambia, a study [62] involving microenterprises sought to ascertain whether corruption was a more or less serious problem for registered firms, but concluded that unregistered firms are as susceptible as registered firms to pay bribes. However, government officials’ corruption activities may discourage the registration of a firm [63,64] even to the extent of delays when managers refuse to grease the palms of corrupt bureaucrats, leading to a reduction in firm capacity utilization. To a great extent, officials’ strong, fair, and professional attitudes, which signal the quality of the institutions they represent, have enormous influence on not just the firm’s capacity utilization, but also—and most importantly—its process innovation. Thus, we hypothesize as follows:
Hypothesis 5 (H5).
There is a strong and positive significant effect of low institutional quality on manufacturing firms’ capacity utilization in Morocco.
In addition, firms’ effective and efficient use of capacity affects their process innovation. Inefficiencies associated with government institutions may create higher transaction costs, which in turn hinders firms’ utilization capacities, as [7] argued that they reduce the firms’ ability to use productive resources optimally. Thus, firm input allocations suffer, thereby plunging firm capacity utilization [9]. This means that a firm’s capacity utilization has a direct effect on its innovation performance. The availability of quality institutions improves firm capacity utilization, which also positively influences a firm’s process innovation, which leads to the following formulated hypothesis:
Hypothesis 6 (H6).
There is a positive and significant relationship between a firm’s capacity utilization and its process innovation in Morocco.
Figure 1 illustrates the conceptual model and indicates the stated hypotheses based on the strand literature reviewed herein.
Figure 1.
Conceptual Framework. Solid lines indicate positive effects; dashed lines indicate negative effects.
3. Research Methodology and Data
Data used in this research came from the latest available edition of the 2019 Enterprise Survey, which is organized by the World Bank. In total, we analyzed 1096 Moroccan manufacturing firms using data from 2019. The Enterprise Survey includes several different topics focused on the business environment and uses a global methodology, including standardized survey instruments and a uniform sampling methodology.
The partial least square structural equation model (PLS-SEM) was used for the empirical analysis [65]. PLS-SEM leans on multi-regression analysis to provide scores for the latent variable measured by one or more indicators. It can produce estimates with small sample size issues while measuring very complex models with many latent and manifest variables. PLS-SEM is given by the following equation [66,67]:
where EV depicts the explained variable (process innovation), denotes the constant term, represents the regression coefficient, and connotes the residual term.
The current WBES data is based on the questionnaire regarding the binary response to the questions as described in Table 1. Based on the research of [30,68], three variables were constructed for inbound OI regarding external knowledge acquisition, expenditures on R and D, and acquisition of patents and trademarks. Additionally, to demonstrate the capacity utilization of manufacturing firms in Morocco, firm operating hours and the efficient utilization of firm capacity were employed based on similar usage by [9]. In similar studies [6,7,19,50,69], institutional quality variables based on the WBES questionnaire were used in terms of the extent to which the tax rate and its administration, business licensing and permit, political instability, corruption, and the court system are obstacles to firm operation in Morocco. We represented firm innovation by process innovation, which seeks to demonstrate the introduction of a new or improved process as used in the work of [3].
Table 1.
Data Description and Variable Explanation.
4. Results
4.1. Model Evaluation
The variance inflation factor (VIF) was used as the measurement of collinearity. We observed that the model showed no multicollinearity because the variables’ values were less than five (<5) as proposed by [66]. The outer model (Table 2) proved that the variables used in their entirety were appropriate and did not affect the result whatsoever regarding collinearity issues.
Table 2.
Collinearity Statistics.
To ensure the internal consistency of variables operationalized to measure constructs used in the model, an analysis of construct reliability and validity was carried out in order to test the trustworthiness of the result obtained from the model. The research used Cronbach’s alpha, rho_Alpha, composite reliability analysis, and average variance extracted (AVE). As Table 3 indicates, only capacity utilization proved problematic in regard to the variables operationalized for the analysis with a coefficient less than 0.7, which is the generally acceptable value for consistency analyses [70]. However, this was true only when using Cronbach’s alpha and rho_Alpha measures.
Table 3.
Construct Reliability and Validity.
Following the test for construct reliability and validity, the goodness-of-fit test was conducted to measure overall model fitness [71]. This provided us with a better estimation to ascertain whether the model fits well with the data used, which goes a long way in affecting the conclusions drawn from the results.
Five goodness-of-fit estimations are generally used for this test (Table 4). After bootstrapping, the research used unweighted least-squared Euclidean distance (dULS) as well as geodesic discrepancy (dG), which helped assess the general goodness of fit [72]. In addition, the standardized root mean squared residual (SRMR) was also used to prove the approximate model fit. This test helped us estimate how important the discrepancy between the implied model and the empirical correlation matrix is. According to [73], the model fit recorded between zero (0) and 0.6 signaled perfect and acceptable fit, respectively. Coupled with the chi-square test and normed fit index (NFI), these tests prove that the data used in the analysis fit the model constructed.
Table 4.
Model Fit.
4.2. Analysis of Results
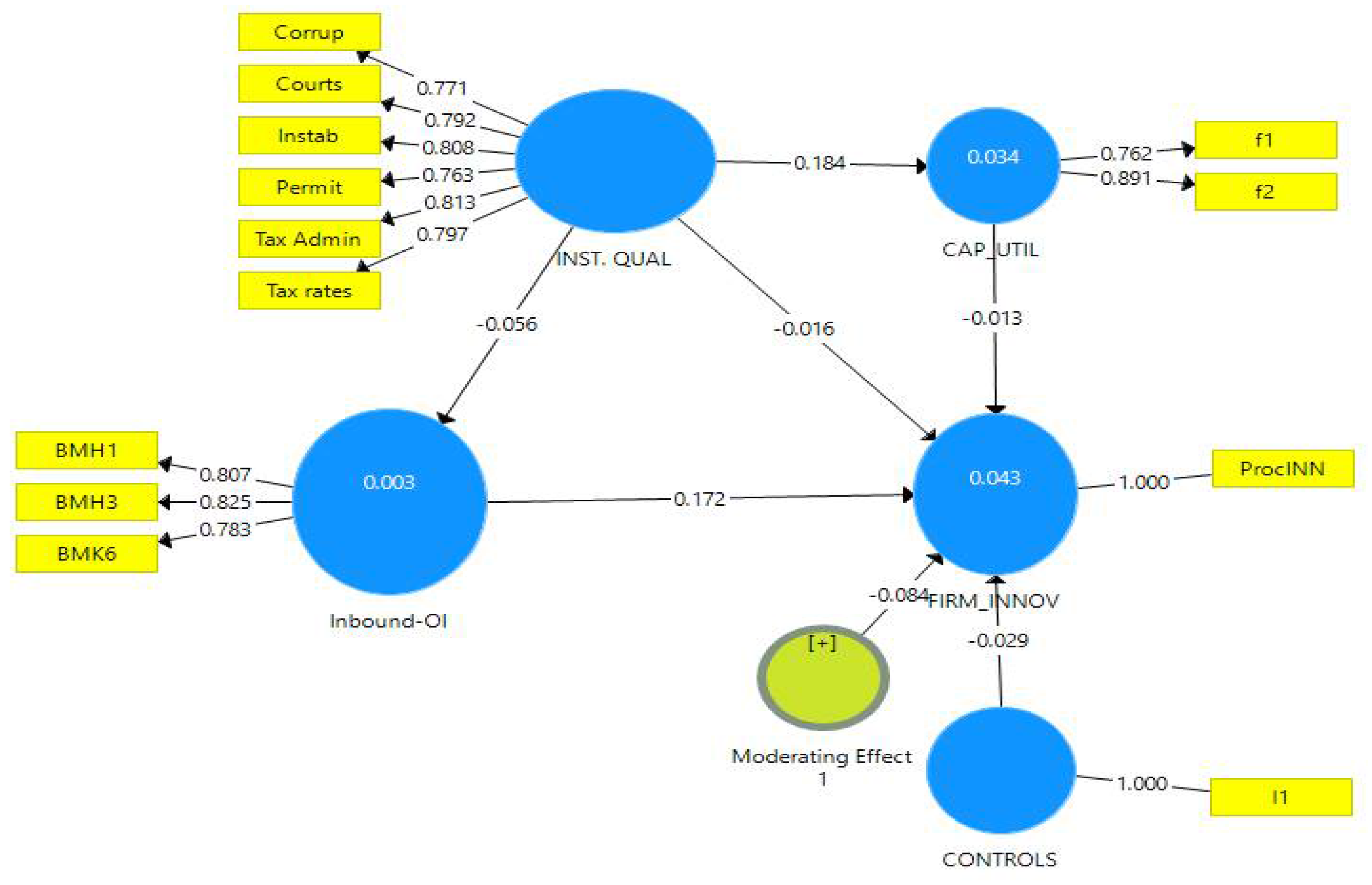
This section presents the results of the econometric analysis and a summary of the effect analysis, as shown in Table 5, and the path model with the coefficients of the PLS-SEM algorithm (Figure A1). The aim of this research was to explore the determinants of sustainable open innovation and the effect of institutional quality on firms’ capacity utilization and process innovation. The total effects of inbound OI activities of the manufacturing firms on the process innovation of firms in Morocco yielded a path coefficient of 0.17 but were positive and highly significant at a 99% confidence interval. Therefore, Hypothesis H1 is accepted as summarized in Table 6.
Table 5.
PLS-SEM Path Coefficients.
Table 6.
Summary of Hypotheses Tests.
In addition, institutional quality proved to have a negative minimal direct effect on firm process innovation in Morocco, with a low negative coefficient of −0.016. This minimal effect implies that the second Hypothesis H2 is rejected. As shown in Table 5, the moderating role of the effect of inbound OI implementation on manufacturing firms in Morocco showed a low negative path coefficient of −0.08; however, it was not statistically significant. Therefore, H4 is also rejected.
Institutional quality highly affects firm capacity utilization, as indicated by the highest positive path coefficient of 0.18, signifying that low institutional quality serves as a growing obstacle to firm capacity utilization (i.e., manufacturing firms’ ability to employ their resources for effective and efficient production). As such, when significant, the coefficient always carries a positive sign. Therefore, Hypothesis H5 is accepted. Moreover, the results showed a negative effect of institutional quality on firms’ inbound OI activities with a negative path coefficient of −0.056, and was statistically significant with a 95% confidence interval. Low institutional quality signifies a growing obstacle to firm OI. The selected quality of institutions variable is that of a growing obstacle to the operations of manufacturing firms in Morocco. This suggests that the associated result, if significant, carries a negative sign. Therefore, Hypothesis H3 is accepted.
Finally, the effect of capacity utilization on the firm process innovation was negative and not statistically significant. The research envisaged a positive and significant relationship between Moroccan manufacturing firms’ capacity utilization and their process innovation due to the growing obstacles of institutions on firms’ ability to employ resources efficiently and effectively. This result contradicts the initial assumption, which leads to the rejection of Hypothesis H6.
All these results were plotted on the conceptual framework to provide a concise illustration, shown in Figure 2.
Figure 2.
Results of PLS-SEM Model. Solid lines indicate positive effects, dashed lines indicate negative effects; the values on the arrows represent t-statistics; ***, signifies the highest correlation between the constructs with significance at p < 0.01, and *, shows significant at p < 0.10 signaling a minimal correlation. The control variable is not shown in this figure (see Table 5).
Table 6 summarizes the hypotheses and the decisions on their acceptance or not. From the table, we observe that three of the six hypotheses were accepted, namely H1, H3, and H5, leaving H2, H4, and H6 rejected.
5. Discussion
5.1. Discussion of Obtained Results
The results of our analyses showed that manufacturing firms’ inbound OI activities yielded a positive and significant path coefficient on the process innovation of firms in Morocco. However, this finding contradicts the analysis of [74] of Taiwanese-based firms. The authors showed that inbound OI activities boost firms’ radical innovation performance, but thwart incremental innovation performance. This presupposes that process innovation, which is of incremental nature to firm innovation activities, is not highly influenced by the solicitation of external knowledge, acquisition of patents, and R and D expenditures for innovation. According to [75], open innovation (OI) activities inside enterprises have a positive effect on both sustainability and innovation due to the supplement of knowledge and resources. Low institutional quality proved to have a negative minimal (coefficient) direct effect on firm process innovation in Morocco, which makes the result consistent with the findings of the authors of [76], whose research revealed various forms of inbound OI practices (technology scouting and horizontal technology collaboration) to have a positive and significant effect on SMEs’ incremental innovation performance.
The moderating role of the effect of low institutional quality on inbound OI activities of manufacturing firms in Morocco also proved to be not statistically significant. This finding corroborates that of the authors of [6], whose research showed that pressures externally exerted on firms, such as institutional pressures, go a long way to affect firms’ innovation performance. Although the firm may be engaged in OI instruments, as shown by the negative effect in the case of our result, a true reflection can be associated with the findings in Morocco. For example, government policy was deemed a great obstacle to local firms’ innovation in the Moroccan region of Tanger-Tétouan [55]. Low institutional quality highly affects firm capacity utilization, which proved to have the highest positive path coefficient and at a significant level. This finding is congruent with the results of [17], that institutions underpin the effect of firm-level resources (capacity utilization) on the probability of firm to innovate.
Thus, the level of the quality of institutions at various government levels instigates a good use of resources employed for innovation performance. Moreover, the result showed a negative effect of institutional quality on firms’ inbound OI activities, although it was inconsistent with the findings of [57] but corroborates [58].
Finally, the effect of capacity utilization on firm process innovation was negative and not statistically significant. As expected, our finding shows that institutions go a long way in influencing firm productivity. This result contradicts the findings of [77], that firms in industries possessing greater productivity growth (capacity utilization) have a stronger positive relationship between their inbound OI activities (search depth) and process innovation. Nevertheless, the findings corroborate those of [62,64].
5.2. Theoretical and Practical Contributions
This paper has contributed in a number of ways, both practically and theoretically, to the enlightenment of institutions and their role in firms’ inbound OI and capacity utilization, as shown in the case of Morocco. First, we contributed to the literature on OI instruments and their influence on firms’ process innovation. Our basic assumption is that the OI paradigm [78] need not be viewed as a “lone ranger” for firm innovation performance. Based on our analysis, the current research has contributed immensely to the scant research, which seeks to shape the frontiers of the OI concept in the context of Africa.
Second, in accordance with [6], this study’s comprehensive analysis has certainly enabled us to contribute to the growing insights of the OI paradigm and the role institutions play in strengthening firms’ application of OI instruments to enhance process innovation. Specifically, this paper contributes to the current research by including six indicators (i.e., tax rate, tax administration, business licensing and permit, political instability, corruption, and court system) to express low institutional quality. This allowed us to expand the current state of knowledge on the relationship between firms’ process innovation performance and institutional quality level. Thus, this research has helped extend the theory on this topic, specifically within the African context, where research on this issue has not been so developed and researchers often face a lack of data.
Third, in addition to introducing the quality of institution variable into the firms’ process innovation, the research significantly looked at firms’ utilization of their capacity, which many studies have focused on in terms of environmental regulations [79]. Firms can effectively and efficiently utilize their capacity, in which institutions play a major role. This study has demonstrated that the low institutional quality framework poses serious repercussions for firms’ process innovation, which may inadvertently increase firms’ costs as a result of the concern for low-capacity utilization due to the weaknesses of institutions [80]. Therefore, this study has added to the existing OI literature and consequently argued that inbound OI success requires firms to use resources to their optimum capacity. However, due to the low quality of institutions in manufacturing firms in Morocco, the firms’ corporate capacity rates are low.
Finally, our findings have some practical implications for Morocco. Policymakers and government officials in Morocco should ensure the sustainable high quality of institutions, because institutions, as shown by the analysis, pose existential impacts for firms’ innovation activities—specifically their OI activities. Thus, if low-quality institutional structures negatively affect manufacturing firms’ inbound OI process, then stronger and working institutions must be available to Morocco in particular, as it is an emerging economy with fledgling institutions. In addition, an implication for the management of firms is to enact a strategic approach in engaging in OI activities, which takes account of the level of the institutional quality through a dynamic business innovation approach that considers any uncertainty arising from poor institutional structures.
6. Conclusions
This research has sought to explicate the importance of building quality institutions for the new OI paradigm shift. The research provides an interesting result—namely, that the quality of institutions significantly affects firms’ use of OI instruments and capacity utilization. Thus, a firm’s external environment really influences innovation [81]. According to [82,83], the collaborative networks from external partners in open innovation will guide firms to improve sustainability and achieve positive results when dealing with sustainability issues.
On one hand, high-quality institutions serve as a stimulus for firm openness to external knowledge acquisition and the purchase of R and D for innovation activities. On the other hand, low institutional quality hampers firms’ ability to use OI instruments. Thus, with improved governing and regulatory quality, the orderly adherence of the rule of law as well as the effective control of corruption will serve as fundamental incentives for firm innovation. The research also revealed that Moroccan manufacturing firms’ inbound OI activities positively affect firm process innovation; however, concerning institutional consequences on the firm implementation of inbound OI instruments and firms’ innovation performance in Morocco, the results showed the negative moderating effect of Moroccan institutional structures.
Despite the robust findings, the current paper has a few limitations. Primarily, there is scant data—and even no data—for the analysis of OI adoption in Africa. This presents a major hindrance to scholars seeking to obtain data and consequently analyze cases in Africa, which is fundamental to the limited number of enquiries of firm-level analysis of African firms in the confines of the OI literature. Furthermore, the WBES data were collected via a survey seeking opinions on firms’ management about the extent to which the institutional fabric of Moroccan society provides obstacles to their everyday operations, including innovation activities. Thus, data are collected based on the perception of management, which makes the findings of this research not entirely objective. More objective data that include experts’ opinions and inputs on the government structure should be combined in a future analysis to provide a true overview and a more objective account of the influence of institutions on firms’ inbound OI activities and performance as well as capacity utilization in Morocco. Thus, we accordingly propose searching for more suitable data that will incorporate more cases of the influence of institutional quality of African countries on firms’ innovation performance. Such data will allow for a comprehensive comparative analysis that will provide the gateway for further OI research in Africa.
Author Contributions
Conceptualization, S.G. and Y.Y.S.; methodology, S.G; software, S.G.; formal analysis, S.G.; investigation, S.G. & Y.Y.S.; data curation, S.G.; writing—original draft preparation, Y.Y.S.; writing—review and editing, S.G.; visualization, Y.Y.S. Both authors have read and agreed to the published version of the manuscript.
Funding
This research received external funding from the Czech Sciences Foundation, grant no. 20-03037S.
Institutional Review Board Statement
Not applicable.
Informed Consent Statement
Not applicable.
Data Availability Statement
Data used is from WBES, which is publicly available after registration.
Acknowledgments
We thank the anonymous reviewers’ comments and recommendations in improving the quality of this paper. We appreciate the help of our supervisors, Jan Stejskal and Viktor Prokop for their immense guidance. This work was supported by a grant provided by the scientific research project of the Czech Sciences Foundation, grant no. 20-03037S.
Conflicts of Interest
The authors declare no conflict of interest.
Appendix A
Figure A1.
Path Model with Coefficients from PLSSEM Algorithm.
Figure A1.
Path Model with Coefficients from PLSSEM Algorithm.

Figure A2.
Path Model Bootstrap.
Figure A2.
Path Model Bootstrap.

References
- Spithoven, A.; Clarysse, B.; Knockaert, M. Building absorptive capacity to organise inbound open innovation in traditional industries. Technovation 2010, 30, 130–141. [Google Scholar] [CrossRef]
- Naqshbandi, M.M.; Tabche, I.; Choudhary, N. Managing open innovation. Manag. Decis. 2019, 57, 703–723. [Google Scholar] [CrossRef]
- Aliasghar, O.; Rose, E.L.; Chetty, S. Where to search for process innovations? The mediating role of absorptive capacity and its impact on process innovation. Ind. Mark. Manag. 2019, 82, 199–212. [Google Scholar] [CrossRef]
- Levinthal, D.; March, J.G. A model of adaptive organizational search. J. Econ. Behav. Organ. 1981, 2, 307–333. [Google Scholar] [CrossRef]
- Laursen, K.; Salter, A. Open for innovation: The role of openness in explaining innovation performance among UK manufacturing firms. Strateg. Manag. J. 2006, 27, 131–150. [Google Scholar] [CrossRef]
- Torres de Oliveira, R.; Verreynne, M.L.; Figueira, S.; Indulska, M.; Steen, J. How do institutional innovation systems affect open innovation? J. Small Bus. Manag. 2020, 1–45. [Google Scholar] [CrossRef]
- Paunov, C. Corruption’s asymmetric impacts on firm innovation. J. Dev. Econ. 2016, 118, 216–231. [Google Scholar] [CrossRef]
- Xu, G.; Yano, G. How does anti-corruption affect corporate innovation? Evidence from recent anti-corruption efforts in China. J. Comp. Econ. 2017, 45, 498–519. [Google Scholar] [CrossRef]
- Goel, R.K.; Nelson, M.A. Capacity utilization in emerging economy firms: Some new insights related to the role of infrastructure and institutions. Q. Rev. Econ. Financ. 2020, 76, 97–104. [Google Scholar] [CrossRef]
- Solow, R.M. Technical change and the aggregate production function. Rev. Econ. Stat. 1957, 312–320. [Google Scholar] [CrossRef] [Green Version]
- Romer, P.M. Increasing returns and long-run growth. J. Political Econ. 1986, 94, 1002–1037. [Google Scholar] [CrossRef] [Green Version]
- Aghion, P. Entrepreneurship and growth: Lessons from an intellectual journey. Small Bus. Econ. 2017, 48, 9–24. [Google Scholar] [CrossRef]
- Baumol, W.J. Formal entrepreneurship theory in economics: Existence and bounds. J. Bus. Ventur. 1993, 8, 197–210. [Google Scholar] [CrossRef]
- Bekana, D.M. Innovation and Economic Growth in Sub-Saharan Africa: Why Institutions Matter? An Empirical Study across 37 Countries. Arthaniti J. Econ. Theory Pract. 2020. [Google Scholar] [CrossRef]
- Hussen, M.S.; Çokgezen, M. The impact of regional institutional quality on firm innovation: Evidence from Africa. Innov. Dev. 2021, 11, 69–90. [Google Scholar] [CrossRef]
- Baris, S. Innovation and institutional quality: Evidence from OECD countries. Glob. J. Bus. Econ. Manag. Curr. Issues 2019, 9, 165–176. [Google Scholar] [CrossRef] [Green Version]
- Barasa, L.; Knoben, J.; Vermeulen, P.; Kimuyu, P.; Kinyanjui, B. Institutions, resources and innovation in East Africa: A firm level approach. Res. Policy 2017, 46, 280–291. [Google Scholar] [CrossRef]
- Tunyi, A.A.; Agyei-Boapeah, H.; Areneke, G.; Agyemang, J. Internal capabilities, national governance and performance in African firms. Res. Int. Bus. Financ. 2019, 50, 18–37. [Google Scholar] [CrossRef]
- LiPuma, J.A.; Newbert, S.L.; Doh, J.P. The effect of institutional quality on firm export performance in emerging economies: A contingency model of firm age and size. Small Bus. Econ. 2013, 40, 817–841. [Google Scholar] [CrossRef]
- El Idrissi, N.E.A.; Ilham Zerrouk, I.; Zirari, N.; Monni, S. Comparative study between two innovative clusters in Morocco and Italy. Insights Reg. Dev. 2020, 2, 400–417. [Google Scholar] [CrossRef]
- Casadella, V.; Younes Bouacida, R. The primacy of innovation capacities in the NIS of the Maghreb countries: An analysis in terms of learning capacity in Morocco, Tunisia and Algeria. Afr. J. Sci. Technol. Innov. Dev. 2020, 12, 231–242. [Google Scholar] [CrossRef]
- Le HT, T.; Dao QT, M.; Pham, V.C.; Tran, D.T. Global trend of open innovation research: A bibliometric analysis. Cogent Bus. Manag. 2019, 6, 1633808. [Google Scholar]
- Zhylinska, O.; Bazhenova, O.; Zatonatska, T.; Dluhopolskyi, V.; Bedianashvili, G.; Chornodid, I. Innovation Processes and Economic Growth in the Context of European Integration. Sci. Pap. Univ. Pardubic. Ser. D Fac. Econ. Adm. 2020, 28, 1209. [Google Scholar]
- Stejskal, J.; Hájek, P.; Prokop, V. Collaboration and innovation models in information and communication creative industries—The case of Germany. J. Inf. Commun. Technol. 2018, 17, 2. [Google Scholar]
- Prokop, V.; Stejskal, J.; Klimova, V.; Zitek, V. The role of foreign technologies and R&D in innovation processes within catching-up CEE countries. PLoS ONE 2021, 16, e0250307. [Google Scholar]
- Gabriele Arnold, M. The role of open innovation in strengthening corporate responsibility. Int. J. Sustain. Econ. 2011, 3, 361–379. [Google Scholar] [CrossRef]
- De Medeiros, J.F.; Ribeiro, J.L.D.; Cortimiglia, M.N. Success factors for environmentally sustainable product innovation: A systematic literature review. J. Clean. Prod. 2014, 65, 76–86. [Google Scholar] [CrossRef]
- Carrillo-Hermosilla, J.; Del Río, P.; Könnölä, T. Diversity of eco-innovations: Reflections from selected case studies. J. Clean. Prod. 2010, 18, 1073–1083. [Google Scholar] [CrossRef]
- Sisodiya, S.R.; Johnson, J.L.; Grégoire, Y. Inbound open innovation for enhanced performance: Enablers and opportunities. Ind. Mark. Manag. 2013, 42, 836–849. [Google Scholar] [CrossRef]
- Li-Ying, J.; Mothe, C.; Nguyen, T.T.U. Linking forms of inbound open innovation to a driver-based typology of environmental innovation: Evidence from French manufacturing firms. Technol. Forecast. Soc. Chang. 2018, 135, 51–63. [Google Scholar] [CrossRef] [Green Version]
- Prokop, V.; Stejskal, J. Determinants of innovation activities and SME absorption—Case study of Germany. Sci. Pap. Univ. Pardubic. Ser. D Fac. Econ. Adm. 2019, 46, 134–146. [Google Scholar]
- Akinwale, Y.O. Empirical analysis of inbound open innovation and small and medium-sized enterprises’ performance: Evidence from oil and gas industry. S. Afr. J. Econ. Manag. Sci. 2018, 21, 1–9. [Google Scholar] [CrossRef]
- Oduro, S. Examining open innovation practices in low-tech SMEs: Insights from an emerging market. J. Sci. Technol. Policy Manag. 2019, 10, 509–532. [Google Scholar] [CrossRef]
- Gopalakrishnan, S.; Bierly, P.; Kessler, E.H. A reexamination of product and process innovations using a knowledge-based view. J. High. Technol. Manag. Res. 1999, 1, 147–166. [Google Scholar] [CrossRef]
- Lee, R.; Lee, J.H.; Garrett, T.C. Synergy effects of innovation on firm performance. J. Bus. Res. 2019, 99, 507–515. [Google Scholar] [CrossRef]
- Mugo, P.C.; Namada, J.M. Process Innovation and Competitive Advantage in Telecommunication Companies. Int. J. Bus. Strategy Autom. (IJBSA) 2020, 1, 40–55. [Google Scholar] [CrossRef]
- Tsai, K.H.; Wang, J.C. External technology sourcing and innovation performance in LMT sectors: An analysis based on the Taiwanese Technological Innovation Survey. Res. Policy 2009, 38, 518–526. [Google Scholar] [CrossRef]
- De Padua Pieroni, M.; McAloone, T.; Pigosso, D. Business model innovation for circular economy: Integrating literature and practice into a conceptual process model. In Proceedings of the Design Society: International Conference on Engineering Design, Delft, The Netherlands, 5–8 August 2019; Cambridge University Press: Cambridge, UK, July 2019; Volume 1, pp. 2517–2526. [Google Scholar]
- Rauter, R.; Globocnik, D.; Perl-Vorbach, E.; Baumgartner, R.J. Open innovation and its effects on economic and sustainability innovation performance. J. Innov. Knowl. 2019, 4, 226–233. [Google Scholar] [CrossRef]
- Geissdoerfer, M.; Savaget, P.; Bocken, N.M.; Hultink, E.J. The Circular Economy—A new sustainability paradigm? J. Clean. Prod. 2017, 143, 757–768. [Google Scholar] [CrossRef] [Green Version]
- Valenteová, K.; Čukanová, M.; Steinhauser, D.; Sidor, J. Impact of institutional enviroment on the existence of fast-growing business in time of economic disturbances. Sci. Pap. Univ. Pardubic. Ser. D Fac. Econ. Adm. 2018, 43, 926. [Google Scholar]
- Bradley, S.W.; McMullen, J.S.; Artz, K.; Simiyu, E.M. Capital is not enough: Innovation in developing economies. J. Manag. Stud. 2012, 49, 684–717. [Google Scholar] [CrossRef]
- Kidochukwu Obi, C.; Ifelunini, I. Mobilization of domestic resources for economic development financing in Nigeria: Does tax matter? Sci. Pap. Univ. Pardubic. Ser. D Fac. Econ. Adm. 2019, 45, 113–125. [Google Scholar]
- Roxas, B.; Chadee, D.; Erwee, R. Effects of rule of law on firm performance in South Africa. Eur. Bus. Rev. 2012, 24, 478–492. [Google Scholar] [CrossRef] [Green Version]
- Zhu, Y.; Wittmann, X.; Peng, M.W. Institution-based barriers to innovation in SMEs in China. Asia Pac. J. Manag. 2012, 29, 1131–1142. [Google Scholar] [CrossRef]
- Alonso, J.A.; Garcimartín, C. The determinants of institutional quality. More on the debate J. Int. Dev. 2013, 25, 206–226. [Google Scholar]
- Gribnau JL, M. The Integrity of the Tax System after BEPS: A Shared Responsibility. Erasmus Law Rev. 2017, 10, 12–28. [Google Scholar] [CrossRef] [Green Version]
- Ndinga-Kanga, M.; van der Merwe, H.; Hartford, D. Forging a Resilient Social Contract in South Africa: States and Societies Sustaining Peace in the Post-Apartheid Era. J. Interv. State Build. 2020, 14, 22–41. [Google Scholar] [CrossRef]
- Puffer, S.M.; McCarthy, D.J.; Boisot, M. Entrepreneurship in Russia and China: The impact of formal institutional voids. Entrep. Theory Pract. 2010, 34, 441–467. [Google Scholar] [CrossRef]
- Chadee, D.; Roxas, B. Institutional environment, innovation capacity and firm performance in Russia. Crit. Perspect. Int. Bus. 2013, 9, 19–39. [Google Scholar] [CrossRef] [Green Version]
- Liu, X. Corruption culture and corporate misconduct. J. Financ. Econ. 2016, 122, 307–327. [Google Scholar] [CrossRef]
- Zeume, S. Bribes and firm value. Rev. Financ. Stud. 2017, 30, 1457–1489. [Google Scholar] [CrossRef]
- Toleikienė, R.; Balčiūnas, S.; Juknevičienė, V. Youth Attitudes Towards Intolerance to Corruption in Lithuania. Sci. Pap. Univ. Pardubic. Ser. D Fac. Econ. Adm. 2020, 28, 109. [Google Scholar]
- Heo, Y.; Hou, F.; Park, S.G. Does corruption grease or sand the wheels of investment or innovation? Different effects in advanced and emerging economies. Appl. Econ. 2020, 53, 1–26. [Google Scholar] [CrossRef]
- Breen, M.; Gillanders, R. Corruption, institutions and regulation. Econ. Gov. 2012, 13, 263–285. [Google Scholar] [CrossRef] [Green Version]
- Achelhi, H.; Narjisse, L.; Mustapha, B.; Patrick, T. Barriers to innovation in Morocco: The Case of Tangier & Tetouan Region. Int. J. Soc. Sci. Educ. Res. 2016, 2, 592–612. [Google Scholar]
- Barone, E.; Ranamagar, N.; Solomon, J.F. A Habermasian model of stakeholder (non) engagement and corporate (ir) responsibility reporting. Account. Forum 2013, 37, 163–181. [Google Scholar] [CrossRef]
- Zhang, Q.; Loh, L.; Wu, W. How do Environmental, Social and Governance Initiatives Affect Innovative Performance for Corporate Sustainability? Sustainability 2020, 12, 3380. [Google Scholar] [CrossRef] [Green Version]
- Yang, D.; Wang, A.X.; Zhou, K.Z.; Jiang, W. Environmental strategy, institutional force, and innovation capability: A managerial cognition perspective. J. Bus. Ethics 2019, 159, 1147–1161. [Google Scholar] [CrossRef]
- Garrone, P.; Grilli, L.; Mrkajic, B. The role of institutional pressures in the introduction of energy-efficiency innovations. Bus. Strategy Environ. 2018, 27, 1245–1257. [Google Scholar] [CrossRef]
- Kafouros, M.; Wang, C.; Piperopoulos, P.; Zhang, M. Academic collaborations and firm innovation performance in China: The role of region-specific institutions. Res. Policy 2015, 44, 803–817. [Google Scholar] [CrossRef] [Green Version]
- Clarke, G.R. Firm Registration and Bribes: Results from a Microenterprise Survey in Africa. In Proceedings of the 19th Annual Western Hemispheric Trade Conference, Laredo, TX, USA, 15–17 April 2015; p. 45. [Google Scholar]
- Buehn, A.; Schneider, F. Corruption and the shadow economy: Like oil and vinegar, like water and fire? Int. Tax Public Financ. 2012, 19, 172–194. [Google Scholar] [CrossRef]
- Berdiev, A.N.; Goel, R.K.; Saunoris, J.W. Corruption and the shadow economy: One-way or two-way street? World Econ. 2018, 41, 3221–3241. [Google Scholar] [CrossRef]
- Hair, J.F., Jr.; Howard, M.C.; Nitzl, C. Assessing measurement model quality in PLS-SEM using confirmatory composite analysis. J. Bus. Res. 2020, 109, 101–110. [Google Scholar] [CrossRef]
- Zawojska, A. Determinants of farmers’ trust in government agricultural agencies in Poland. Agric. Econ. 2010, 56, 266–283. [Google Scholar] [CrossRef] [Green Version]
- Gyamfi, S.; Stejskal, J. Cooperating for knowledge and innovation performance: The case of selected Central and Eastern European countries. Probl. Perspect. Manag. 2021, 18, 264. [Google Scholar]
- Prokop, V.; Stejskal, J.; Hajek, P. The influence of financial sourcing and collaboration on innovative company performance: A comparison of Czech, Slovak, Estonian, Lithuanian, Romanian, Croatian, Slovenian, and Hungarian case studies. In Knowledge Spillovers in Regional Innovation Systems; Springer: Cham, Switzerland, 2018; pp. 219–252. [Google Scholar]
- Lee, C.C.; Wang, C.W.; Ho, S.J. Country governance, corruption, and the likelihood of firms’ innovation. Econ. Model. 2020, 92, 326–338. [Google Scholar] [CrossRef]
- Franke, G.; Sarstedt, M. Heuristics versus statistics in discriminant validity testing: A comparison of four procedures. Internet Res. 2019, 29, 430–447. [Google Scholar] [CrossRef]
- Cheah, J.H.; Sarstedt, M.; Ringle, C.M.; Ramayah, T.; Ting, H. Convergent validity assessment of formatively measured constructs in PLS-SEM: On using single-item versus multi-item measures in redundancy analyses. Int. J. Contemp. Hosp. Manag. 2018, 11, 3192–3210. [Google Scholar] [CrossRef]
- Dijkstra, T.K.; Henseler, J. Consistent and asymptotically normal PLS estimators for linear structural equations. Comput. Stat. Data Anal. 2015, 81, 10–23. [Google Scholar] [CrossRef] [Green Version]
- Henseler, J.; Dijkstra, T.K.; Sarstedt, M.; Ringle, C.M.; Diamantopoulos, A.; Straub, D.W.; Calantone, R.J. Common beliefs and reality about PLS: Comments on Rönkkö and Evermann (2013). Organ. Res. Methods 2014, 17, 182–209. [Google Scholar] [CrossRef] [Green Version]
- Cheng, C.C.; Shiu, E.C. The inconvenient truth of the relationship between open innovation activities and innovation performance. Manag. Decis. 2015, 53, 625. [Google Scholar] [CrossRef]
- Keupp, M.M.; Gassmann, O. Determinants and archetype users of open innovation. RD Manag. 2009, 39, 331–341. [Google Scholar] [CrossRef]
- Parida, V.; Westerberg, M.; Frishammar, J. Inbound open innovation activities in high-tech SMEs: The impact on innovation performance. J. Small Bus. Manag. 2012, 50, 283–309. [Google Scholar] [CrossRef] [Green Version]
- Terjesen, S.; Patel, P.C. In search of process innovations: The role of search depth, search breadth, and the industry environment. J. Manag. 2017, 43, 1421–1446. [Google Scholar] [CrossRef]
- Chesbrough, H.W. Open Innovation: The New Imperative for Creating and Profiting from Technology; Harvard Business Press: Boston, MA, USA, 2003. [Google Scholar]
- Cheng, Z.; Liu, J.; Li, L.; Gu, X. The effect of environmental regulation on capacity utilization in China’s manufacturing industry. Environ. Sci. Pollut. Res. 2020, 27, 1–11. [Google Scholar] [CrossRef]
- Rodríguez-Pose, A.; Zhang, M. The cost of weak institutions for innovation in China. Technol. Forecast. Soc. Chang. 2020, 153, 119937. [Google Scholar] [CrossRef] [Green Version]
- Prokop, V.; Hajek, P.; Stejskal, J. Configuration Paths to Efficient National Innovation Ecosystems. Technol. Forecast. Soc. Chang. 2021, 168, 120787. [Google Scholar] [CrossRef]
- Bogers, M.; Zobel, A.K.; Afuah, A.; Almirall, E.; Brunswicker, S.; Dahlander, L.; Ter Wal, A.L. The open innovation research landscape: Established perspectives and emerging themes across different levels of analysis. Ind. Innov. 2017, 24, 8–40. [Google Scholar] [CrossRef]
- Yun, J.J.; Liu, Z. Micro-and Macro-Dynamics of Open Innovation with a Quadruple-Helix Model. Sustainability 2019, 11, 3301. [Google Scholar] [CrossRef] [Green Version]
Publisher’s Note: MDPI stays neutral with regard to jurisdictional claims in published maps and institutional affiliations. |
© 2021 by the authors. Licensee MDPI, Basel, Switzerland. This article is an open access article distributed under the terms and conditions of the Creative Commons Attribution (CC BY) license (https://creativecommons.org/licenses/by/4.0/).

