Sustainability of Ski Tourism in China: An Integrated Model of Skiing Tourists’ Willingness to Pay for Environmental Protection
Abstract
:1. Introduction
2. Literature Review
2.1. Ski Tourism and Its Participants
2.1.1. Current Development of Ski Tourism in China
2.1.2. Environmental Issues in Ski Tourism
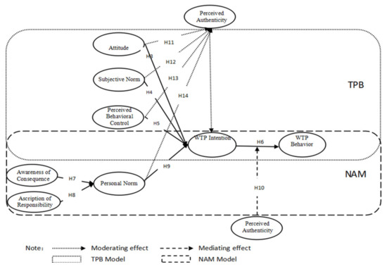
2.2. Theoretical Framework Construction
2.2.1. Theory of Planned Behavior and Norm Activation Model
2.2.2. Integrative Theoretical Framework
2.3. Moderating and Mediating Roles of Perceived Authenticity
3. Methodology
3.1. Research Setting
Research Site
3.2. Instrument Design
3.3. Data Collection
3.4. Data Processing
4. Results
4.1. Respondents’ Demographic Profile
4.2. Confirmatory Factor Analysis of Perceived Authenticity
4.3. Measurement Model
4.4. Structural Model Identification
4.4.1. Integrated Model
4.4.2. TPB Model
4.4.3. NAM Model
4.5. Testing for the Moderating Effect of Perceived Authenticity
4.6. Testing for the Mediating Effect of Perceived Authenticity
5. Discussion and Conclusions
5.1. Discussion
5.2. Conclusions and Future Research Directions
Author Contributions
Funding
Institutional Review Board Statement
Informed Consent Statement
Data Availability Statement
Conflicts of Interest
Appendix A
| Subjective norm (SN) |
| Those important to me think I should go to ski tourism |
| Those important to me expect me to go to ski tourism |
| Those important to me will be delight if I take actions to go to ski tourism |
| Attitude (ATT) |
| Ski tourism in this park is foolish/wise |
| Ski tourism in this park is bad/good |
| Ski tourism is unenjoyable/enjoyable |
| Ski tourism in this park is unpleasant/pleasant |
| Ski tourism in this park is undesirable/desirable |
| Perceived behavioral control (PBC) |
| Ski tourism in this park is completely up to me. |
| It’s easy for me to take actions to ski tourism in this park |
| I have resources, time, and opportunities to go ski tourism in this park I am confident that if I want, I can take actions to ski tourism in this park |
| Awareness of consequences (AC) |
| Ski tourism activities have negative impacts on natural environment |
| Ski tourism activities have negative impacts on wild animals and plants Ski tourism activities lead to pollution |
| Ski tourism activities has negative environmental impacts on neighboring communities |
| Ascription of responsibility (AR) |
| Every visitor is jointly responsible for environmental deterioration in this park |
| Every visitor is partly responsible for environmental problems in this park |
| Every visitor must take responsibility for environmental problems in this park |
| Personal norm (PN) |
| I feel morally obligated to protect environment in this park |
| I feel personally obligated to protect environment in this park |
| I would feel guilty if I didn’t do anything to protect environment in this park |
| According to my value, I should take actions to protect environment in this park |
References
- Steiger, R.; Scott, D.; Abegg, B.; Pons, M.; Aall, C. A critical review of climate change risk for ski tourism. Curr. Issues Tour. 2019, 22, 1343–1379. [Google Scholar] [CrossRef] [Green Version]
- Scott, D.; Hall, C.M.; Gössling, S. Tourism and Climate Change. Impacts, Mitigation and Adaptation; Taylor Francis Group: Boca Raton, FL, USA, 2012; pp. 91–99. [Google Scholar]
- Ajzen, I.; Driver, B.L. Application of the theory of planned behavior to leisure choice. J. Leis. Res. 1992, 24, 207–224. [Google Scholar] [CrossRef]
- Schwartz, T. Collective choice, separation of issues and vote trading. Am. Political Sci. Rev. 1977, 71, 999–1010. [Google Scholar] [CrossRef]
- Bamberg, S.; Möser, G. Why are work travel plans effective? Comparing conclusions from narrative and meta-analytical research synthesis. Transportation 2007, 34, 647–666. [Google Scholar]
- Han, H.; Jae, M.; Hwang, J. Cruise travelers’ environmentally responsible decision-making: An integrative framework of goal-directed behavior and norm activation process. Int. J. Hosp. Manag. 2016, 539, 94–105. [Google Scholar] [CrossRef]
- Casey, J.F.; Brown, C.; Schuhmann, P. Are tourists willing to pay additional fees to protect corals in Mexico? J. Sustain. Tour. 2010, 18, 557–573. [Google Scholar] [CrossRef]
- López-Sánchez, Y.; Pulido-Fernández, J.I. Factors determining the willingness to pay for a more sustainable destination. the case of the Western Costa del Sol. Cuad. Tur. 2014, 33, 199–231. [Google Scholar]
- Piriyapada, S.; Wang, E. Modeling willingness to pay for coastal tourism resource protection in Ko Chang Marine National Park, Thailand. Asia Pac. J. Tour. Res. 2015, 20, 515–540. [Google Scholar] [CrossRef]
- WTO Making Tourism More Sustainable–A Guide for Policy Makers; UNWTO: New York, NY, USA, 2005.
- Higham, J. Sport tourism as an attraction for managing seasonality. Sport Soc. 2005, 8, 238–262. [Google Scholar] [CrossRef]
- Higham, J.; Hinch, T. Tourism, sport and seasons: The challenges and potential of overcoming seasonality in the sport and tourism sectors. Tour. Manag. 2002, 23, 175–185. [Google Scholar] [CrossRef]
- Martinez Garcia de Leaniz, P.; Herrero Crespo, A.; Gómez López, R. Customer responses to environmentally certified hotels: The moderating effect of environmental consciousness on the formation of behavioral intentions. J. Sustain. Tour. 2018, 26, 1160–1177. [Google Scholar] [CrossRef] [Green Version]
- Hudson, S.; Shephard, G.W. Measuring service quality at tourist destinations: An application of importance-performance analysis to an Alpine ski resort. J. Travel Tour. Mark. 1998, 7, 61–77. [Google Scholar] [CrossRef]
- Klenosky, D.B.; Gengler, C.E.; Mulvey, M.S. Understanding the factors influencing ski destination choice: A means-end analytic approach. J. Leis. Res. 1993, 25, 362–379. [Google Scholar] [CrossRef]
- Füller, J.; Matzler, K. Customer delight and market segmentation: An application of the three-factor theory of customer satisfaction on life style groups. Tour. Manag. 1982, 29, 116–126. [Google Scholar] [CrossRef]
- Alexandris, K.; Kouthouris, C.; Girgolas, G. Investigating the relationships among motivation, negotiation, and alpine skiing participation. J. Leis. Res. 2007, 39, 648–667. [Google Scholar] [CrossRef]
- Alexandris, K.; Kouthouris, C.; Funk, D.; Chatzigianni, E. Examining the relationships between leisure constraints, involvement and attitudinal loyalty among Greek recreational skiers. Eur. Sport Manag. Q. 2008, 8, 247–264. [Google Scholar] [CrossRef]
- Riddington, G.; Sinclair, C.; Milne, N. Modelling choice and switching behaviour between Scottish ski centres. Appl. Econ. 2000, 32, 1011–1018. [Google Scholar] [CrossRef]
- Beaton, A.A.; Funk, D.C. An evaluation of theoretical frameworks for studying physically active leisure. Leis. Sci. 2008, 30, 53–70. [Google Scholar] [CrossRef]
- Ajzen, I. The theory of planned behavior. Organ. Behav. Hum. Decis. Process. 1991, 50, 179–211. [Google Scholar] [CrossRef]
- Armitage, C.J.; Conner, M. Efficacy of the theory of planned behaviour: A meta-analytic review. Br. J. Soc. Psychol. 2001, 40, 471–499. [Google Scholar] [CrossRef] [Green Version]
- Shin, Y.H.; Im, J.; Jung, S.E.; Severt, K. The theory of planned behavior and the norm activation model approach to consumer behavior regarding organic menus. Int. J. Hosp. Manag. 2018, 69, 21–29. [Google Scholar] [CrossRef]
- Hsu, F.C.; Robinson, R.N.; Scott, N. Traditional food consumption behaviour: The case of Taiwan. Tour. Recreat. Res. 2018, 43, 456–469. [Google Scholar] [CrossRef]
- Han, H. Travelers’ pro-environmental behavior in a green lodging context: Converging value-belief-norm theory and the theory of planned behavior. Tour. Manag. 2015, 47, 164–177. [Google Scholar] [CrossRef]
- Gao, J.; Huang, Z.J.; Zhang, C. Tourists’ perceptions of responsibility: An application of norm-activation theory. J. Sustain. Tour. 2017, 25, 276–291. [Google Scholar] [CrossRef]
- Zhang, X.; Geng, G.; Sun, P. Determinants and implications of citizens’ environmental complaint in China: Integrating theory of planned behavior and norm activation model. J. Clean. Prod. 2017, 166, 148–156. [Google Scholar] [CrossRef]
- Han, H.; Hwang, J. Investigation of the volitional, non-volitional, emotional, motivational and automatic processes in determining golfers’ intention. Int. J. Contemp. Hosp. Manag. 2014, 43, 26–41. [Google Scholar] [CrossRef]
- Liu, Y.; Sheng, H.; Mundorf, N.; Redding, C.; Ye, Y. Integrating norm activation model and theory of planned behavior to understand sustainable transport behavior: Evidence from China. Int. J. Environ. Res. Public Health 2017, 14, 1593. [Google Scholar] [CrossRef] [Green Version]
- Kim, Y.G.; Woo, E.; Nam, J. Sharing economy perspective on an integrative framework of the NAM and TPB. Int. J. Hosp. Manag. 2018, 72, 109–117. [Google Scholar] [CrossRef]
- Han, H.; Hyun, S.S. Impact of hotel-restaurant image and quality of physical-environment, service, and food on satisfaction and intention. Int. J. Hosp. Manag. 2017, 63, 82–92. [Google Scholar] [CrossRef]
- Wang, N. Rethinking authenticity in tourism experience. Ann. Tour. Res. 1999, 26, 349–370. [Google Scholar] [CrossRef]
- Shipway, R.; King, K.; Sunny, I.; Brown, G. Understanding cycle tourism experiences at the Tour Down Under. J. Sport Tour. 2016, 20, 21–39. [Google Scholar] [CrossRef] [Green Version]
- Higham, J.; Hinch, T. Sport Tourism Development. Bristol: Channel View Publications; Taylor Francis Group: Boca Raton, FL, USA, 2018; pp. 61–79. [Google Scholar]
- Rickly-Boyd, J.M. Lifestyle climbing: Toward existential authenticity. J. Sport Tour. 2012, 17, 85–104. [Google Scholar] [CrossRef]
- Weed, M.; Bull, C. Sports Tourism: Participations, Policy and Providers, 2nd. ed.; Taylor Francis Group: Boca Raton, FL, USA, 2009; pp. 51–68. [Google Scholar]
- Novello, S.; Fernandez, P.M. The influence of event authenticity and quality attributes on behavioral intentions. J. Hosp. Tour. Res. 2016, 40, 685–714. [Google Scholar] [CrossRef]
- Ramkissoon, H.; Uysal, M.S. The effects of perceived authenticity, information search behaviour, motivation and destination imagery on cultural behavioural intentions of tourists. Curr. Issues Tour. 2011, 14, 537–562. [Google Scholar] [CrossRef]
- Cvelbar, L.K.; Grün, B.; Dolnicar, S. Which hotel guest segments reuse towels? Selling sustainable tourism services through target marketing. J. Sustain. Tour. 2017, 25, 921–934. [Google Scholar] [CrossRef]
- Hu, H.H.; Parsa, H.G.; Self, J. The dynamics of green restaurant patronage. Cornell Hosp. Q. 2010, 51, 344–362. [Google Scholar] [CrossRef]
- Kiatkawsin, K.; Han, H. Young travelers’ intention to behave pro-environmentally: Merging the value-belief-norm theory and the expectancy theory. Tour. Manag. 2017, 59, 76–88. [Google Scholar] [CrossRef]
- Perugini, M.; Bagozzi, R.P. The role of desires and anticipated emotions in goal-directed behaviours: Broadening and deepening the theory of planned behaviour. Br. J. Soc. Psychol. 2001, 40, 79–98. [Google Scholar] [CrossRef] [PubMed]
- Su, C.T.; Parham, L.D. Generating a valid questionnaire translation for cross-cultural use. Am. J. Occup. Ther. 2002, 56, 581–585. [Google Scholar] [CrossRef] [Green Version]
- Hair, J.F., Jr.; Sarstedt, M.; Hopkins, L.; Kuppelwieser, V.G. Partial least squares structural equation modeling (PLS-SEM): An emerging tool in business research. In European Business Review; Taylor Francis Group: Boca Raton, FL, USA, 2014; pp. 48–63. [Google Scholar]
- Kline, R.B. Methodology in the Social Sciences. Principles and Practice of Structural Equation Modeling, 2nd ed.; Guilford Press: New York, NY, USA, 2005; pp. 48–63. [Google Scholar]
- Alexander, M.; MacLaren, A.; O’Gorman, K.; Taheri, B. He just didn’t seem to understand the banter: Bullying or simply establishing social cohesion? Tour. Manag. 2012, 33, 1245–1255. [Google Scholar] [CrossRef]
- Chin, W.W.; Marcolin, B.L.; Newsted, P.R. A partial least squares latent variable modeling approach for measuring interaction effects: Results from a Monte Carlo simulation study and an electronic-mail emotion/adoption study. Inf. Syst. Res. 2003, 14, 189–217. [Google Scholar] [CrossRef] [Green Version]
- Helm, S.; Eggert, A.; Garnefeld, I. Modeling the impact of corporate reputation on customer satisfaction and loyalty using partial least squares. In Handbook of Partial Least Squares; Springer: Berlin/Heidelberg, Germany, 2010; pp. 515–534. [Google Scholar]
- Ali, F.; Kim, W.G.; Ryu, K. The effect of physical environment on passenger delight and satisfaction: Moderating effect of national identity. Tour. Manag. 2016, 57, 213–224. [Google Scholar] [CrossRef]
- Zhao, X.; Lynch, J.G., Jr.; Chen, Q. Reconsidering Baron and Kenny: Myths and truths about mediation analysis. J. Consum. Res. 2010, 37, 197–206. [Google Scholar] [CrossRef]
- Jordan, E.J.; Spencer, D.M.; Prayag, G. Tourism impacts, emotions and stress. Ann. Tour. Res. 2019, 75, 213–226. [Google Scholar] [CrossRef]
- Jöreskog, K.G. Testing Structural Equation Models. In Testing Structural Equation Models; Bollen, K.A., Long, J.S., Eds.; Sake: Thousand Oaks, CA, USA, 1993; pp. 294–316. [Google Scholar]
- Do Valle, P.O.; Assaker, G. Using partial least squares structural equation modeling in tourism research: A review of past research and recommendations for future applications. J. Travel Res. 2016, 55, 695–708. [Google Scholar] [CrossRef]
- Nunnally, J.C. An overview of psychological measurement. Clin. Diagn. Ment. Disord. 1978, 21, 97–146. [Google Scholar]
- Fornell, C.; Larcker, D.F. Structural equation models with unobservable variables and measurement error: Algebra and statistics. J. Mark. Res. 1981, 15–34. [Google Scholar]
- Hair, J.F.; Ringle, C.M.; Sarstedt, M. Partial least squares structural equation modeling: Rigorous applications, better results and higher acceptance. Long Range Plan. 2013, 46, 1–12. [Google Scholar] [CrossRef]
- Cohen, J. Statistical Power Analysis for the Behavioral Sciences, 2nd ed.; Taylor Francis Group: Boca Raton, FL, USA, 1988; pp. 25–39. [Google Scholar]
- Chin, W.W. Issues and opinion on structural equation modeling. MIS Q. 1998, 22, 7–16. [Google Scholar]
- Hu, L.T.; Bentler, P.M. Cutoff criteria for fit indexes in covariance structure analysis: Conventional criteria versus new alternatives. Struct. Equ. Model. A Multidiscip. J. 1999, 6, 3–29. [Google Scholar] [CrossRef]
- Nitzl, C.; Roldán, J.L.; Cepeda Carrión, G. Mediation analysis in partial least squares path modeling: Helping researchers discuss more sophisticated models. Ind. Manag. Data Syst. 2016, 119, 1849–1864. [Google Scholar] [CrossRef]
- Matzler, K.; Füller, J.; Renzl, B.; Herting, S.; Späth, S. Customer satisfaction with Alpine ski areas: The moderating effects of personal, situational, and product factors. J. Travel Res. 2008, 46, 403–413. [Google Scholar] [CrossRef] [Green Version]
- Kim, J.J.; Hwang, J. Merging the norm activation model and the theory of planned behavior in the context of drone food delivery services: Does the level of product knowledge really matter? J. Hosp. Tour. Manag. 2020, 42, 1–21. [Google Scholar] [CrossRef]
- Liu, J.; An, K.; Jang, S.S. A model of tourists’ civilized behaviors: Toward sustainable coastal tourism in China. J. Destin. Mark. Manag. 2020, 16, 100–137. [Google Scholar] [CrossRef]


| Item/Category | Percentage | Item/Category | Percentage |
|---|---|---|---|
| Gender | Monthly income (USD) | ||
| Female | 52.6 | Below 300 | 24.3 |
| Male | 47.4 | 301–600 | 42.5 |
| Age, years | 601–900 | 18.6 | |
| 18–30 | 34.3 | 901–1200 | 9.0 |
| 31–40 | 24.5 | 1200 above | 5.6 |
| 41–50 | 23.1 | Occupation | |
| 51–60 | 14.2 | Civil servant | 18.5 |
| 61 or older | 3.9 | Senior manager | 5.1 |
| Company employee | 17.9 | ||
| Education level | Private owner | 9.6 | |
| High school or lower | 8.3 | Technical staff | 16.9 |
| College degree | 46.8 | Student | 4.5 |
| Bachelor | 30.9 | Teacher | 14.4 |
| Master and higher education | 14.0 | Medical staff | 13.1 |
| Model | X2/df | GFI | RMSEA | TLI | PGFI | NFI | CFI | RMR | SRMR | AGFI |
|---|---|---|---|---|---|---|---|---|---|---|
| First-order model 1 | 3.92 | 0.75 | 0.182 | 0.91 | 0.59 | 0.71 | 0.71 | 0.128 | 0.052 | 0.68 |
| Second-order model | 2.28 | 0.95 | 0.084 | 0.92 | 0.67 | 0.97 | 0.95 | 0.078 | 0.039 | 0.89 |
| Latent Variables (Cronbach’s Alpha) | Indicators | Loading | Composite Reliability (CR) | Average Variance Extracted (AVE) |
|---|---|---|---|---|
| Attitude (0.805) | Q9 | 0.816 *** | 0.893 | 0.816 |
| Q10 | 0.901 *** | |||
| Q12 | 0.915 *** | |||
| Q11 | 0.917 *** | |||
| Subjective norms (0.873) | Q14 | 0.819 *** | 0.934 | 0.831 |
| Q20 | 0.808 *** | |||
| Q21 | 0.910 *** | |||
| Perceived behavioral control (0.816) | Q22 | 0.912 *** | 0.818 | 0.729 |
| Q23 | 0.963 *** | |||
| Q24 | 0.901 *** | |||
| Personal norms (0.828) | Q15 | 0.925 *** | 0.923 | 0.812 |
| Q16 | 0.919 *** | |||
| Q17 | 0.911 *** | |||
| Q18 | 0.927 *** | |||
| Awareness of consequence (0.904) | Q1 | 0.892 *** | 0.915 | 0.705 |
| Q2 | 0.914 *** | |||
| Q3 | 0.912 *** | |||
| Q4 | 0.937 *** | |||
| Ascription of responsibility (0.892) | Q7 | 0.908 *** | 0.928 | 0.732 |
| Q8 | 0.913 *** | |||
| Q9 | 0.957 *** | |||
| Perceived authenticity (0.915) | Interpersonal | 0.921 *** | 0.936 | 0.654 |
| Intrapersonal | 0.879 *** | |||
| Interpersonal authenticity (0.925) | Q35 | 0.896 *** | 0.924 | 0.798 |
| Q36 | 0.926 *** | |||
| Q37 | 0.914 *** | |||
| Intrapersonal authenticity (0.812) | Q31 | 0.905 *** | 0.912 | 0.842 |
| Q32 | 0.924 *** | |||
| Q33 | 0.913 *** | |||
| Q34 | 0.935 *** | |||
| WTP intention (0.836) | Q25 | 0.906 *** | 0.909 | 0.738 |
| Q26 | 0.889 *** | |||
| Q27 | 0.869 *** | |||
| WTP behavior (0.820) | Q28 | 0.911 *** | 0.876 | 0.825 |
| Q29 | 0.923 *** | |||
| Q30 | 0.897 *** |
| AC | AR | ATT | WTP-B | PBC | WTP-I | PN | PA | SN | |
|---|---|---|---|---|---|---|---|---|---|
| AC | 0.894 | ||||||||
| AR | 0.542 | 0.826 | |||||||
| ATT | 0.751 | 0.552 | 0.845 | ||||||
| WTP-B | 0.623 | 0.534 | 0.579 | 0.878 | |||||
| PBC | 0.673 | 0.618 | 0.395 | 0.702 | 0.814 | ||||
| WTP-I | 0.596 | 0.534 | 0.528 | 0.646 | 0.563 | 0.829 | |||
| PN | 0.780 | 0.625 | 0.620 | 0.609 | 0.474 | 0.635 | 0.917 | ||
| PA | 0.678 | 0.529 | 0.633 | 0.626 | 0.632 | 0.782 | 0.751 | 0.841 | |
| SN | 0.696 | 0.592 | 0.585 | 0.613 | 0.591 | 0.522 | 0.692 | 0.684 | 0.916 |
| Models Comparison | ||
|---|---|---|
| Hypotheses | percent of variance explained % (R-square) | Remark |
| Hypothesis 1 | Integrative model 49.5% (R2 = 0.495) > TPB model 43.2% (R2 = 0.432) | support |
| Hypothesis 2 | Integrative model 49.5% (R2 = 0.495) > NAM model 43.5% (R2 = 0.435) | support |
| Subjective Authenticity Moderating Effect | |||||||
| Hypotheses | Beta | T value | f 2 | Remark | SRMR | ||
| Hypothesis 10 | 0.169 | 3.125 *** | 0.074 | support | 0.080 | ||
| Subjective Authenticity Mediating Effect | |||||||
| Hypotheses and paths | Specific indirect effects | Direct effect | Total effect | Type of mediation | Remark | SRMR | |
| Hyppothesis 11: ATT→PA→WTP-I | 0.386 *** | 0.198N.S. | 0.527 *** | Full mediation | Supported | 0.078 | |
| Hypothesis 12: SN→PA→WTP-I | 0.475 *** | 0.055N.S. | 0.492 *** | Full mediation | Supported | 0.089 | |
| Hypothesis 13: PBC→PA→WTP-I | 0.392 *** | 0.229 ** | 0.563 *** | Partial mediation | Supported | 0.079 | |
| Hypothesis 14: PN→PA→WTP-I | 0.472 *** | 0.295 ** | 0.672 *** | Partial mediation | Supported | 0.083 | |
Publisher’s Note: MDPI stays neutral with regard to jurisdictional claims in published maps and institutional affiliations. |
© 2021 by the authors. Licensee MDPI, Basel, Switzerland. This article is an open access article distributed under the terms and conditions of the Creative Commons Attribution (CC BY) license (https://creativecommons.org/licenses/by/4.0/).
Share and Cite
Bai, Z.; Zhang, Y. Sustainability of Ski Tourism in China: An Integrated Model of Skiing Tourists’ Willingness to Pay for Environmental Protection. Sustainability 2021, 13, 8883. https://doi.org/10.3390/su13168883
Bai Z, Zhang Y. Sustainability of Ski Tourism in China: An Integrated Model of Skiing Tourists’ Willingness to Pay for Environmental Protection. Sustainability. 2021; 13(16):8883. https://doi.org/10.3390/su13168883
Chicago/Turabian StyleBai, Zhijian, and Yang Zhang. 2021. "Sustainability of Ski Tourism in China: An Integrated Model of Skiing Tourists’ Willingness to Pay for Environmental Protection" Sustainability 13, no. 16: 8883. https://doi.org/10.3390/su13168883
APA StyleBai, Z., & Zhang, Y. (2021). Sustainability of Ski Tourism in China: An Integrated Model of Skiing Tourists’ Willingness to Pay for Environmental Protection. Sustainability, 13(16), 8883. https://doi.org/10.3390/su13168883
