Assessing the Impact of Extreme Temperature Conditions on Social Vulnerability
Abstract
:1. Introduction
2. Study Area and Data
2.1. The Study Area
2.2. Selection of Variables
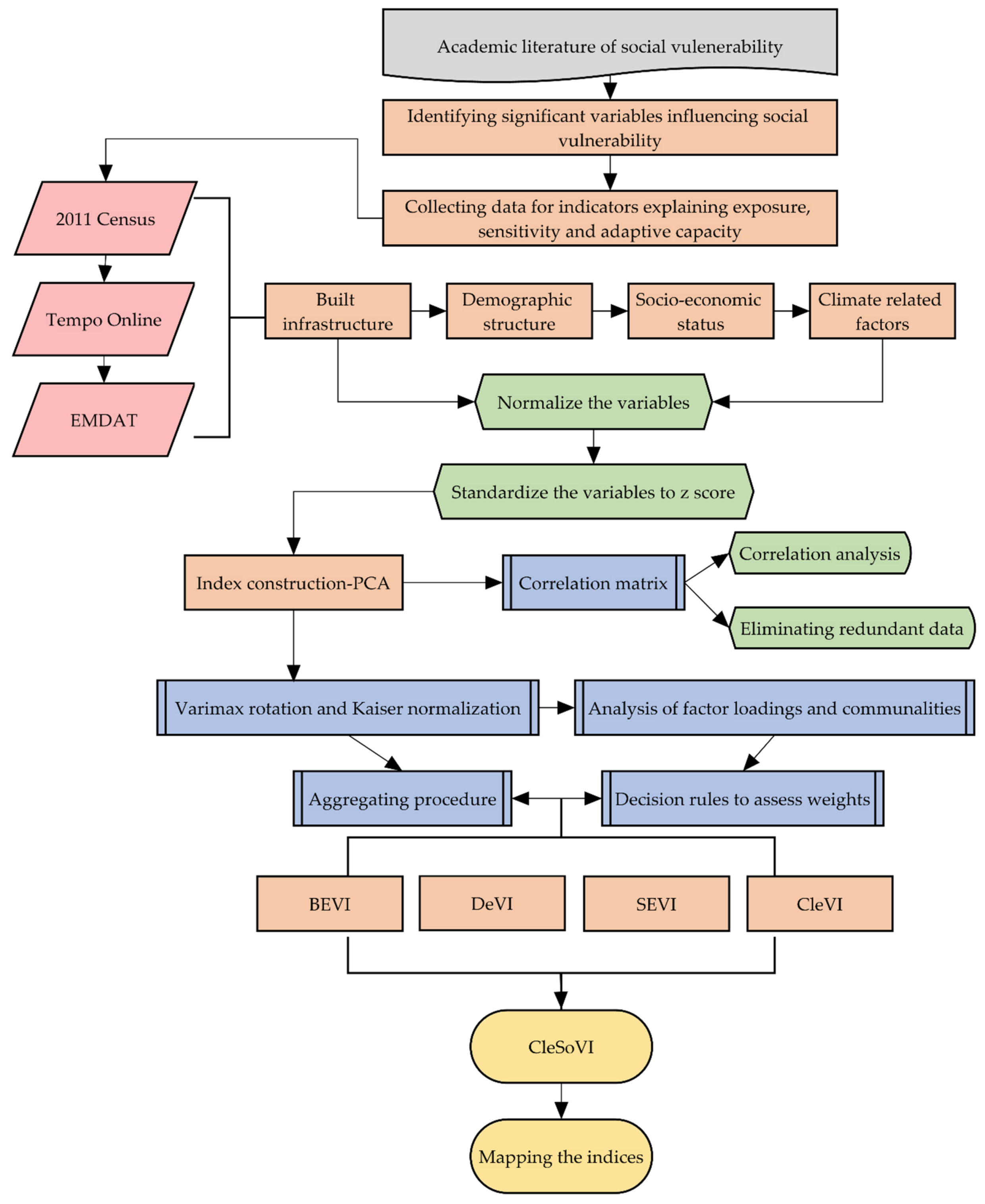
3. Methodology
3.1. Indices Calculation
3.2. General Vulnerability Assessment
3.3. Spatial Patterns of Social Vulnerability
- -
- I is the global Moran’s I statistics;
- -
- xi represents the observed value of the analyzed variable at location i;
- -
- xj is the observed value of the studied variable in unit j;
- -
- is the arithmetic average of the xi over the n locations;
- -
- wij is the spatial weight measure of contiguity and is defined as 1 if location i is contiguous to location j and 0 otherwise [58].
4. Results
4.1. Measuring Climate-Related Social Vulnerability Components
4.2. Assessing Highly Vulnerable Areas
4.3. Identifying Spatial Patterns of Climate-Related Social Vulnerability Index
- Communes with the lowest level of vulnerability (L-L cluster) located near the most extensive urban centers (Cluj-Napoca);
- Settlements with a relatively high level of vulnerability as compared to the central regions (H-L cluster), located immediately near the previous ones;
- Settlements with the highest level of social vulnerability (H-H cluster), located in the northern, eastern, and southern parts of the county, where extreme temperatures regularly negatively affect agricultural yields, thus influencing the overall socio-economic development;
- The fourth cluster (L-H) includes some rural and small-size urban settlements, indicating a lower level of social vulnerability than the surrounding areas (Figure 6).
5. Discussion
6. Conclusions
Author Contributions
Funding
Institutional Review Board Statement
Informed Consent Statement
Data Availability Statement
Conflicts of Interest
Appendix A. Spatial Distribution of Extreme Temperature Indices in Cluj County






References
- United Nations Sustainable Development Goals. Department of Economic and Social Affairs. Available online: https://sdgs.un.org/ (accessed on 12 June 2021).
- Intergovernmental Panel on Climate Change (IPCC). Climate change 2007: Impacts, adaptation and vulnerability. In Contribution of Working Group II to the Fourth Assessment Report of the Intergovernmental Panel on Climate Change; Cambridge University Press: Cambridge, UK, 2007; p. 976. [Google Scholar]
- Huynh, H.; Do, A.; Dao, T. Climate change vulnerability assessment for Can Tho city by a set of indicators. Int. J. Clim. Chang. Strateg. Manag. 2020, 12, 147–158. [Google Scholar] [CrossRef]
- Wisner, B.; Blaikie, P.; Cannon, T.; Davis, I. At risk: Natural Hazards, People’s Vulnerability and Disasters, 2nd ed.; Routledge: Oxford, UK, 2004. [Google Scholar]
- Cutter, S.L. Vulnerability to environmental hazards. Prog. Hum. Geogr. 1996, 20, 529–539. [Google Scholar] [CrossRef]
- Aroca, J.E.; Bodoque, J.M.; Garcia, J.A.; Diez, H.A. Construction of an integrated social vulnerability index in urban areas prone to flash flooding. Nat. Hazards Earth Syst. Sci. 2017, 17, 1541–1557. [Google Scholar] [CrossRef] [Green Version]
- Cutter, S.L.; Boruff, B.J.; Shirley, W.L. Social vulnerability to environmental hazards. Soc. Sci. Q. 2003, 84, 242–261. [Google Scholar] [CrossRef]
- Adger, W.N.; Brooks, N.; Bentham, G.; Agnew, M.; Eriksen, S. New Indicators of Vulnerability and Adaptive Capacity. Tyndall Centre Technical Reports. Tyndall Centre for Climate Change Research Norwich. 2004. Available online: https://citeseerx.ist.psu.edu/viewdoc/download?doi=10.1.1.112.2300&rep=rep1&type=pdf (accessed on 17 November 2016).
- Birkmann, J. Measuring Vulnerability to Promote Disaster resilient Societies: Conceptual Frameworks and definitions. In Measuring Vulnerability to Natural Hazards—Towards Disaster Resilient Societies; Birkmann, J., Ed.; United Nations University Press: Tokyo, Japan, 2006; pp. 9–54. [Google Scholar]
- Zanetti, V.B.; De Sousa, W.C.; De Freitas, D.M. A Climate Change Vulnerability Index and Case Study in a Brazilian Coastal City. Sustainability 2016, 8, 811. [Google Scholar] [CrossRef] [Green Version]
- Tschakert, P.; Ellis, N.R.; Anderson, C.; Kelly, A.; Obeng, J. One thousand ways to experience loss: A systematic analysis of climate related intangible harm from around the world. Glob. Environ. Chang. 2019, 5, 58–72. [Google Scholar] [CrossRef]
- Meehl, G.A.; Tebaldi, C. More intense, more frequent, and longer lasting heat waves in the 21st century. Science 2004, 305, 994–997. [Google Scholar] [CrossRef] [Green Version]
- Gershunov, A.; Douville, H. Extensive summer hot and cold extremes under current and possible future climatic conditions: Europe and North America. In Climate Extremes and Society; Diaz, H.F., Murnane, R.J., Eds.; Cambridge University Press: Cambridge, UK, 2008; pp. 74–98. [Google Scholar]
- Golden, J.S.; Hartz, D.; Brazel, A.; Luber, G.; Phelan, P. A biometeorology study of climate and heat-related morbidity in Phoenix from 2001 to 2006. Int. J. Biometeorol. 2008, 52, 471–480. [Google Scholar] [CrossRef]
- Anderson, G.B.; Dominici, F.; Wang, Y.; McCormack, M.C.; Bell, M.L.; Peng, R.D. Heat-related emergency hospitalizations for respiratory diseases in the Medicare population. Am. J. Respir. Crit. Care Med. 2013, 10, 1098–1103. [Google Scholar] [CrossRef] [PubMed] [Green Version]
- Gronlund, C.J. Racial and socio-economic disparities in heat-related health effects and their mechanisms: A review. Curr. Epidemiol. Rep. 2014, 3, 165–173. [Google Scholar] [CrossRef]
- Hansen, A.; Bi, L.; Saniotis, A.; Nitschke, M. Vulnerability to extreme heat and climate change: Is ethnicity a factor? Glob. Health Action 2013, 6, 2136. [Google Scholar] [CrossRef] [PubMed] [Green Version]
- Cutter, S.L.; Emrich, C.T.; Webb, J.J.; Morath, D. Social Vulnerability to Climate Variability Hazards: A Review of the Literature. Final Report to Oxfam America. 2009. Available online: http://citeseerx.ist.psu.edu/viewdoc/download?doi=10.1.1.458.7614&rep=rep1&type=pdf (accessed on 17 October 2017).
- Tate, E. Social vulnerability indices: A comparative assessment using uncertainty and sensitivity analysis. Nat. Hazards 2012, 63, 325–347. [Google Scholar] [CrossRef]
- Apotsos, A. Mapping relative social vulnerability in six mostly urban municipalities in South Africa. Appl. Geogr. 2019, 105, 86–101. [Google Scholar] [CrossRef]
- Fussel, H.M.; Klein, R.J.T. Climate change vulnerability assessments: An evolution of conceptual thinking. Clim. Chang. 2006, 75, 301–329. [Google Scholar] [CrossRef]
- Preston, B.L.; Yuen, E.J.; Westaway, R.M. Putting vulnerability to climate change on the map: A review of approaches, benefits, and risks. Sustain. Sci. 2011, 6, 177–202. [Google Scholar] [CrossRef]
- Lee, Y.J. Social vulnerability indicators as a sustainable planning tool. Environ. Impact Assess. 2014, 44, 31–42. [Google Scholar] [CrossRef]
- Debortoli, N.S.; Clark, D.G.; Ford, J.D.; Sayles, J.S.; Diaconescu, E.P. An integrative climate change vulnerability index for Arctic aviation and marine transportation. Nat. Commun. 2019, 10, 2596. [Google Scholar] [CrossRef] [Green Version]
- Kumar, S.; Raizada, A.; Biswas, H.; Srinivas, S.; Mondal, B. Application of indicators for identifying climate change vulnerable areas in semi-arid regions of India. Ecol. Indic. 2016, 70, 507–517. [Google Scholar] [CrossRef]
- Tapia, C.; Abajo, B.; Feliu, E.; Mendizabal, M.; Martinez, J.A.; Fernández, J.G.; Laburu, R.; Lejarazu, A. Profiling urban vulnerabilities to climate change: An indicator-based vulnerability assessment for European cities. Ecol. Indic. 2017, 78, 142–155. [Google Scholar] [CrossRef]
- Hazbavi, Z.; Baartman, J.E.M.; Nunes, J.P.; Keesstra, S.; Sadeghi, S.H. Changeability of reliability, resilience and vulnerability indicators with respect to drought patterns. Ecol. Indic. 2018, 87, 196–208. [Google Scholar] [CrossRef]
- Stângă, I.C.; Grozavu, A. Quantifying human vulnerability in rural areas: Case study of Tutova Hills (Eastern Romania). Nat. Hazards Earth Syst. Sci. 2012, 12, 1987–2001. [Google Scholar] [CrossRef] [Green Version]
- Armaş, I.; Gavriş, A. Social vulnerability assessment using spatial multi-criteria analysis (SEVI model) and the Social Vulnerability Index (SoVI model)—A case study for Bucharest, Romania. Nat. Hazard Earth Syst. 2013, 13, 1481–1499. [Google Scholar] [CrossRef] [Green Version]
- Bănică, A.; Roșu, L.; Muntele, I.; Grozavu, A. Towards urban resilience: A multi-criteria analysis of seismic vulnerability in Iasi city (Romania). Sustainability 2017, 9, 270. [Google Scholar] [CrossRef] [Green Version]
- Török, I. Assessment of social vulnerability to natural hazards in Romania. Carpath. J. Earth Environ. 2017, 12, 549–562. [Google Scholar]
- Török, I. Qualitative assessment of social vulnerability to flood hazards in Romania. Sustainability 2018, 10, 3780. [Google Scholar] [CrossRef] [Green Version]
- Formetta, G.; Feyen, L. Empirical evidence of declining global vulnerability to climate-related hazards. Glob. Environ. Chang. 2009, 57, 1–9. [Google Scholar] [CrossRef] [PubMed]
- Fekete, A. Validation of social vulnerability index in context to river floods in Germany. Nat. Hazards Earth Syst. Sci. 2009, 9, 393–403. [Google Scholar] [CrossRef] [Green Version]
- Holand, I.S.; Lujala, P.; Rød, J.K. Social vulnerability assessment for Norway: A quantitative approach. Nor. Geogr. Tidsskr. 2013, 65, 1–7. [Google Scholar] [CrossRef]
- Chen, W.F.; Cutter, S.L.; Emrich, C.T.; Shi, P. Measuring social vulnerability to natural hazards in the Yangtze River Delta region, China. Int. J. Disaster Risk Reduct. 2013, 4, 169–181. [Google Scholar] [CrossRef] [Green Version]
- Rufat, S.; Tate, E.; Burton, C.; Maroof, S.A. Social vulnerability to floods: Review of case studies and implications for measurement. Int. J. Disaster Risk Reduct. 2015, 14, 470–486. [Google Scholar] [CrossRef] [Green Version]
- Mwale, F.D.; Adeloye, A.J.; Beevers, L. Quantifying vulnerability of rural communities to flooding in SSA: A contemporary disaster management perspective applied to the Lower Shire Valley, Malawi. Int. J. Disaster Risk Reduct. 2015, 12, 172–187. [Google Scholar] [CrossRef]
- Frigerio, I.; Amicis, M. Mapping social vulnerability to natural hazards in Italy: A suitable tool for risk mitigation strategies. Environ. Sci. Policy 2016, 63, 187–196. [Google Scholar] [CrossRef]
- El-Zein, A.; Ahmed, T.; Tonmoy, F. Geophysical and social vulnerability to floods at municipal scale under climate change: The case of an inner-city suburb of Sydney. Ecol. Ind. 2021, 121. [Google Scholar] [CrossRef]
- Armaș, I.; Toma-Danila, D.; Ionescu, R.; Gavriș, A. Vulnerability to earthquake hazard: Bucharest case study, Romania. Int. J. Disaster Risk. Sci. 2017, 8, 182–195. [Google Scholar] [CrossRef]
- National Institute of Statistics (NIS). Bucharest, Romania. Available online: http://www.insse.ro (accessed on 1 April 2021).
- Croitoru, A.E.; Piticar, A. Changes in daily extreme temperatures in the extra-Carpathians regions of Romania. Int. J. Climatol. 2013, 33, 1987–2001. [Google Scholar] [CrossRef]
- Bojariu, R.; Bîrsan, M.V.; Cică, R.; Velea, L.; Burcea, S.; Dumitrescu, A.; Dascălu, S.I.; Gothard, M.; Dobrinescu, A.; Cărbunaru, F.; et al. Schimbările Climatice–de la Bazele Fizice la Riscuri și Adaptare (Climate Change—From Physical Bases to Risks and Adaptation); Printech Press: Bucharest, Romania, 2015. [Google Scholar]
- Croitoru, A.E.; Piticar, A.; Burada, D.C. Changes in precipitation extremes in Romania. Quat. Intern. 2016, 415, 325–335. [Google Scholar] [CrossRef]
- Dumitrescu, A.; Birsan, M.V. ROCADA: A gridded daily climatic dataset over Romania (1961–2013) for nine meteorological variables. Nat. Hazards 2015, 78, 1045–1063. [Google Scholar] [CrossRef]
- Centre for Research on the Epidemiology of Disasters (CRED): The International Disaster Database (EM-DAT). Available online: www.emdat.be (accessed on 18 June 2020).
- Croitoru, A.E.; Piticar, A.; Sfîcă, L.; Harpa, G.V.; Roșca, C.F.; Tudose, T.; Horvath, C.; Minea, I.; Ciupertea, F.A.; Scripcă, A.S. Extreme Temperature and Precipitation Events in Romania; Romanian Academic Press: Bucharest, Romania, 2018. [Google Scholar]
- Cutter, S.L.; Finch, C. Temporal and spatial changes in social vulnerability to natural hazards. Proc. Natl. Acad. Sci. USA 2008, 7, 2301–2306. [Google Scholar] [CrossRef] [Green Version]
- Cardona, O.D.; Aalast, M.K.; Bikmann, J.; Fordham, M.; McGregor, G.; Mechler, R. Determinants of risk: Exposure and vulnerability. In Managing the Risks of Extreme Events and Disasters to Advance Climate Change Adaptation; Cardona, O.D., Allst, M., Eds.; Cambridge University Press: Cambridge, UK, 2012. [Google Scholar]
- Otto, I.M.; Reckien, D.; Reyer, C.P.O.; Marcus, R.; Le Masson, V.; Jones, L.; Norton, A.; Serdeczny, O. Social vulnerability to climate change: A review of concepts and evidence. Reg. Environ. Chang. 2017, 17, 1651–1662. [Google Scholar] [CrossRef]
- Ministry of Regional Development and Public Administration (MRDPA). Revenues and Expenses at LAU and County Level. Bucharest, Romania. Available online: https://www.mlpda.ro (accessed on 17 January 2021).
- European Climate Assassment and Database (E-Obs). Available online: https://www.ecad.eu (accessed on 14 July 2021).
- Sfîcă, L.; Croitoru, A.E.; Iordache, I.; Ciupertea, A.F. Synoptic Conditions Generating Heat Waves and Warm Spells in Romania. Atmosphere 2017, 8, 50. [Google Scholar] [CrossRef] [Green Version]
- World Bank. Cluj County RAS. 2020. Available online: https://www.worldbank.org/en/country/romania/brief/ras-romania (accessed on 17 July 2020).
- Alexander, L.; Herold, N. ClimPACT2 Indices and Software. The University of South Wales: Sydney, Australia, 2016. Available online: https://github.com/ARCCSS-extremes/climpact2 (accessed on 23 November 2020).
- Lu, G.Y.; Wong, D.W. An adaptive inverse-distance weighting spatial interpolation technique. Comput. Geosci. 2018, 9, 1044–1055. [Google Scholar] [CrossRef]
- Cliff, A.D.; Ord, J.K. Spatial Autocorrelation. In Monographs in Spatial Environmental Systems Analysis; Pion: London, UK, 1973; pp. 76–83. [Google Scholar]
- Anselin, L. Local indicators of spatial association—LISA. Geogr. Anal. 1995, 2, 93–115. [Google Scholar] [CrossRef]
- Reckien, D.; Creutzig, F.; Fernandez, B.; Shuaib, L.M.; Restrepo, T.M.; McEvoy, D.; Satterthwaite, D. Climate change, equity and the Sustainable Development Goals: An urban perspective. Environ. Urban. 2017, 29, 159–182. [Google Scholar] [CrossRef]
- Morrow, B. Identifying and mapping community vulnerability. Disasters 1999, 23, 1–18. [Google Scholar] [CrossRef] [PubMed]
- Hedlund, J.; Fick, S.; Carlsen, H.; Benzie, M. Quantifying transnational climate impact exposure: New perspectives on the global distribution of climate risk. Glob. Environ. Chang. 2018, 52, 75–85. [Google Scholar] [CrossRef]
- Ministry of Environment and Climate Change (MECC). Romania’s Sixth National Communication on Climate Change and First Biennial Report to the United Nations Framework Convention on Climate Change. 2013. Available online: https://unfccc.int/sites/default/files/6th_nccc_and_1st_br_of_romania%5B1%5D.pdf (accessed on 16 April 2013).
- Croitoru, A.E.; Man, T.C.; Vâtcă, S.D.; Kobulniczky, B.; Stoian., V. Refining the Spatial Scale for Maize Crop Agro-Climatological Suitability Conditions in an Area with Complex Topography towards a Smart and Sustainable Agriculture. Case Study: Central Romania (Cluj County). Sustainability 2020, 12, 2783. [Google Scholar] [CrossRef] [Green Version]
- Roesch-McNally, G.E. US Inland Pacific Northwest wheat farmers’ perceived risks: Motivating intentions to adapt to climate change? Environments 2018, 5, 49. [Google Scholar] [CrossRef] [Green Version]
- Gurzau, A.E.; Popovici, E.; Pintea, A.; Popa, O.; Pop, C.; Dumitrascu, I. Quality of surface water sources from a central Transylvanian area as a possible problem for human security and public health. Carpath. J. Earth Environ. Sci. 2010, 5, 119–126. [Google Scholar]
- Herbel, I.; Croitoru, A.E.; Rus, A.V.; Roşca, C.F.; Harpa, G.V.; Ciupertea, A.F.; Rus, I. The impact of heat waves on surface urban heat island and local economy in Cluj-Napoca city, Romania. Theor. Appl. Climatol. 2017, 133, 681–695. [Google Scholar] [CrossRef]
- Cutter, S.L.; Burton, C.G.; Emrich, C.T. Disaster Resilience Indicators for Benchmarking Baseline Conditions. J. Homel. Secur. Emerg. Manag. 2010, 7, 51. [Google Scholar] [CrossRef]
- Frazier, T.G.; Thompson, C.M.; Dezzani, R.J. A framework for the development of the SERV model: A Spatially Explicit Resilience-Vulnerability model. Appl. Geogr. 2014, 51, 158–172. [Google Scholar] [CrossRef]
- Ford, J.D.; Sherman, M.; Ford, L.B.; Llanos, A.; Carcamo, C.; Harper, S.; Lwasa, S.; Namanya, D.; Marcello, T.; Maillet, M.; et al. Preparing for the health impacts of climate change in Indigenous communities: The role of community-based adaptation. Glob. Environ. Chang. 2018, 49, 129–139. [Google Scholar] [CrossRef]
- European Commission: European Green Deal. 2020. Available online: https://ec.europa.eu/info/strategy/priorities-2019-2024/european-green-deal_en (accessed on 20 July 2020).
- Manuamorn, O.P.; Biesbroek, R.; Cebotari, V. What makes internationally-financed climate change adaptation projects focus on local communities? A configurational analysis of 30 Adaptation Fund projects. Glob. Environ. Chang. 2020, 61, 102035. [Google Scholar] [CrossRef]






| Vulnerability Components | Variables | Mean | SD | Min | Max |
|---|---|---|---|---|---|
| Exposure | Mean value of daily maximum temperature (°C) | 3.75 | 0.67 | 1.77 | 4.54 |
| Mean annual magnitude of coldwaves (°C) | −20.95 | 2.04 | −25.08 | −16.91 | |
| Mean annual number of hot days (days) | 7.25 | 4.33 | 0.01 | 17.36 | |
| Mean annual number of frost days (days) | 117.82 | 8.13 | 107.21 | 144.99 | |
| Mean duration of a heatwave events (days) | 3.11 | 0.03 | 2.99 | 3.17 | |
| Growing degree days (°C) | 1174.42 | 178.11 | 593.60 | 1378.56 | |
| Sensitivity | Average number of people per household (number) | 2.55 | 0.26 | 2.02 | 3.12 |
| Demographic dependency ratio (%) | 217.50 | 77.14 | 67.31 | 488.81 | |
| Illiteracy rate (%) | 1.85 | 1.70 | 0.24 | 9.93 | |
| Net international migration rate (‰) | −0.12 | 0.45 | −2.00 | 1.19 | |
| Number of housing units per square kilometer (house/km2) | 2.17 | 0.94 | 0.77 | 8.37 | |
| People employed in agriculture (%) | 37.30 | 19.11 | 1.06 | 77.50 | |
| Percentage of forest cover (%) | 21.58 | 15.20 | 0.97 | 87.69 | |
| Population density (people/km2) | 97.42 | 237.95 | 6.03 | 1710.87 | |
| Rate of natural increase (‰) | −8.63 | 6.50 | −27.80 | 13.52 | |
| Share of houses constructed from wood (%) | 16.46 | 16.60 | 1.10 | 68.62 | |
| Share of houses built between 1946–1990 (%) | 27.33 | 8.57 | 9.05 | 46.38 | |
| Share of population under 5 years old (%) | 14.79 | 5.74 | 3.23 | 53.18 | |
| Share of population aged 65 years and above (%) | 30.36 | 10.66 | 8.46 | 66.58 | |
| Share of widows within the female population (%) | 12.97 | 4.41 | 3.80 | 30.77 | |
| Share of women from the total population (%) | 46.84 | 7.76 | 13.91 | 84.19 | |
| Adaptive capacity | Access to major public road network (number) | 2.22 | 1.22 | 1.00 | 5.00 |
| Employment rate (%) | 0.30 | 0.28 | 0.05 | 1.79 | |
| Housing space per person (m2) | 19.29 | 7.90 | 5.25 | 61.14 | |
| Medical-sanitation staff per 1000 persons (‰) | 0.67 | 1.16 | 0.00 | 8.56 | |
| Share of houses with reinforced structure (%) | 0.54 | 0.79 | 0.00 | 5.00 | |
| People employed in services (%) | 39.20 | 14.80 | 15.06 | 82.79 | |
| Per capita income (RON/person) | 971.63 | 451.70 | 249.13 | 3908.83 | |
| Share of houses built after 1990 (%) | 14.18 | 9.90 | 3.19 | 51.13 | |
| Share of households with a kitchen area (%) | 69.50 | 18.02 | 28.30 | 97.94 | |
| Share of households with a fixed bath (%) | 42.30 | 22.84 | 6.67 | 97.62 | |
| Share of households with access to piped water (%) | 48.35 | 23.48 | 12.61 | 98.65 | |
| Share of households with access to the sewage network (%) | 45.95 | 23.40 | 10.90 | 98.52 | |
| Share of households with a central heating system (%) | 17.90 | 20.54 | 1.49 | 92.02 | |
| Share of population with university education (%) | 5.89 | 5.92 | 1.00 | 37.51 |
| Component | Percent Variance Explained | Dominant Variables | Component | Sign | |
|---|---|---|---|---|---|
| Loading | |||||
| Built Environment Vulnerability Index | Housing facilities | 45.468 | Share of households with access to piped water | −0.934 | − |
| Share of households with access to sewage networks | −0.928 | ||||
| Share of households with a central heating system | −0.703 | ||||
| Share of households with a kitchen area | −0.913 | ||||
| Share of households with a fixed bath | −0.922 | ||||
| Quality of housing | 19.074 | No. of houses with a reinforced structure | −0.823 | + | |
| No. of houses built between 1946–1990 | 0.616 | ||||
| Population density | 0.820 | ||||
| Quality of living | 11.587 | Housing space per person | 0.858 | + | |
| Number of housing units per km2 | −0.884 | ||||
| Share of houses built after 1990 | 0.508 | ||||
| Green environment | 7.824 | Percentage of forest cover | 0.871 | + | |
| Share of houses constructed from wood | 0.748 | ||||
| Cumulative variance explained: 83.953 | |||||
| Kaiser–Mayer–Olkin Measure of Sampling Adequacy 0.789 | Extraction Method: PCA. Rotation Method: Varimax with Kaiser Normalization. Rotation converged in 6 iterations. | ||||
| Bartlett’s Test of Sphericity 0.000 | |||||
| Demographic Vulnerability Index | Family structure | 40.756 | Share of population aged 65 years and above | 0.893 | + |
| Share of the population under 5 years | 0.788 | ||||
| Share of widows within the female population | 0.867 | ||||
| Demographic vitality | 30.551 | Demographic dependency ratio | 0.946 | + | |
| Rate of natural increase | −0.918 | ||||
| Gender and mobility | 14.68 | Net international migration rate | 0.921 | + | |
| Share of women from the total population | 0.608 | ||||
| Cumulative variance explained: 85.987 | |||||
| Kaiser–Mayer–Olkin Measure of Sampling Adequacy 0.773 | Extraction Method: PCA. Rotation Method: Varimax with Kaiser Normalization. Rotation converged in 4 iterations. | ||||
| Bartlett’s Test of Sphericity 0.000 | |||||
| Socio-Economic Vulnerability Index | Education and occupation | 38.662 | Share of population with a university education | −0.828 | − |
| Employment rate | −0.822 | ||||
| Illiteracy rate | 0.552 | ||||
| People employed in agriculture | 0.887 | ||||
| People employed in services | −0.879 | ||||
| Health and accessibility | 25.698 | Access to major public roads | −0.647 | − | |
| Medical sanitary staff per 1000 persons | −0.891 | ||||
| General well-being | 13.768 | Average number of people per household | 0.852 | − | |
| Per capita income | −0.629 | ||||
| Cumulative variance explained: 78.127 | |||||
| Kaiser–Mayer–Olkin Measure of Sampling Adequacy 0.750 | Extraction Method: PCA. Rotation Method: Varimax with Kaiser Normalization. Rotation converged in 6 iterations. | ||||
| Bartlett’s Test of Sphericity 0.000 | |||||
| Climate vulnerability index | Extreme temperature indices | 77.642 | Mean value of daily maximum temperature (°C) | 0.959 | + |
| Mean annual frequency (cumulative duration) of coldwaves (days) | 0.912 | ||||
| Mean annual number of hot days (daily maximum temperature ≥35 °C) | 0.917 | ||||
| Mean annual number of frost days (daily maximum temperature <0 °C) | 0.923 | ||||
| Growing degree days (°C) | 0.969 | ||||
| Mean duration of a heatwave events (days) | 0.527 | ||||
| Cumulative variance explained: 77.642 | |||||
| Kaiser–Mayer–Olkin Measure of Sampling Adequacy 0.826 | Extraction Method: PCA without rotation | ||||
| Bartlett’s Test of Sphericity 0.000 | |||||
Publisher’s Note: MDPI stays neutral with regard to jurisdictional claims in published maps and institutional affiliations. |
© 2021 by the authors. Licensee MDPI, Basel, Switzerland. This article is an open access article distributed under the terms and conditions of the Creative Commons Attribution (CC BY) license (https://creativecommons.org/licenses/by/4.0/).
Share and Cite
Török, I.; Croitoru, A.-E.; Man, T.-C. Assessing the Impact of Extreme Temperature Conditions on Social Vulnerability. Sustainability 2021, 13, 8510. https://doi.org/10.3390/su13158510
Török I, Croitoru A-E, Man T-C. Assessing the Impact of Extreme Temperature Conditions on Social Vulnerability. Sustainability. 2021; 13(15):8510. https://doi.org/10.3390/su13158510
Chicago/Turabian StyleTörök, Ibolya, Adina-Eliza Croitoru, and Titus-Cristian Man. 2021. "Assessing the Impact of Extreme Temperature Conditions on Social Vulnerability" Sustainability 13, no. 15: 8510. https://doi.org/10.3390/su13158510
APA StyleTörök, I., Croitoru, A.-E., & Man, T.-C. (2021). Assessing the Impact of Extreme Temperature Conditions on Social Vulnerability. Sustainability, 13(15), 8510. https://doi.org/10.3390/su13158510

