Issues and Potential Solutions to the Clean Heating Project in Rural Gansu
Abstract
:1. Introduction
1.1. Building Conservation-Minded Society
1.2. Rural Clean Heating Project
1.3. Progress of RCHP in Rural Gansu
1.3.1. Current State of Rural Gansu
1.3.2. Living Energy-Use Reality in Rural Gansu
2. Challenges
2.1. Mutual Issues in Northern Rural China
- (1)
- Different from the cities with concentrated population, the rural population is scattered and forms a small-scale settlement pattern with villages as the main administrative unit. Thus, rural building energy saving should be carried out by villages.
- (2)
- A combination of production and living functions has made rural houses special. The farmhouses have large courtyards, mostly vacant or idle rooms, and are mainly single storey or low-rise buildings.
- (3)
- The traditional lifestyles in the northern rural areas have a profound impact on the energy consumption of heating and cooking: (1) In the cold winter, peasant farmers spontaneously integrate some room functions to reduce the number of heating rooms and shorten the heating hours. (2) Peasant farmers’ clothing level is based on the short-term outdoor work “not cold”, and their clothing is thicker. In the meantime, peasant farmers do not adapt to the large indoor-outdoor temperature difference. Hence the indoor design temperature of rural residential buildings in winter is generally lower than 16 °C, conventionally ranged 10–15 °C. (3)The thrifty living habits of Chinese peasant farmers, together with the traditional ways of life and labour, jointly determine the heating characteristics of “part of the time and part of the space” in northern rural China, and thus generate the heating demand of “room regulation; use as you go; one key operation”.
- (4)
- The midterm assessment for the northern RCHP, which started in 2016, was completed. By the end of 2018, the clean heating rate of the regions participating in the project has exceeded the medium-term target [17,18]. During this period, a series of clean heating schemes suitable for rural areas in northern China have been verified, which include coal to electricity, coal to gas, coal to biomass, solar based multi energy complementation, and coal to central heating [17,18]. Each scheme has different applicable conditions, advantages, and disadvantages, which are detailed in Table 2, Table 3, Table 4 and Table 5 (The corresponding data come from the reference [18]). In particular, the scheme of coal to central heating is only suitable for cogeneration and industrial surplus heat recovery, which require speasant farmers to live in concentrated dwellings, so that the transmission and distribution pipes will not be too long [19,20,21,22,23,24,25].
- (5)
- Other problems exposed in practice include: (1) there is a lack of coordination among departments as well as there are conflicts among policies, whereas such conflicts are usually ignored because people tend to consider the disharmony as a symbol that each department performs its own tasks; (2) financial subsidies do not fully consider the differences (economic, environmental protection, sustainability, etc.) between various technical schemes; (3) the economic incentive policy is not clear enough, and the subsidy is insufficient; (4)the government needs stronger scientific guidance of planning and technical path, and the overall consideration of follow-up operation and maintenance; (5) part of the implementation plan is too rough, which directly affects the enthusiasm of peasant farmers’ participation; (6) the operation mechanism of marketisation is unsound, which relies too much on government subsidies, and financing is difficult; (7) the sustainable development and long-term market mechanism have not yet formed, and it is difficult for peasant farmers to bear fully without the subsidy; (8) the lack of quantitative evaluation mechanism makes it difficult to revise the technical route in time [17,18].
2.2. Special Issues in Rural Gansu
2.2.1. Resource Distribution
- (1)
- Land. The unused land is concentrated in the north, and dry land is concentrated in the southeast. The woodlands are scattered along the southeast border, and pastures are concentrated in the southwest.
- (2)
- Mineral resources. The nonmetal resources are mainly distributed in the south-central part of the province, and metal minerals are distributed in the whole province, but more in the south.
- (3)
- Clean energy. It is mainly distributed in the west and north of Jiuquan and Jiayuguan line.
- (4)
- Circular economy base planned by the government. Zhangye-Wuwei-Dingxiarea is thecircular economy base for processing characteristic agricultural and sideline products. Gannan-Linxia-Longnan area is the base of ecological circular economy. Other areas are heavy industry and general industrial bases.
- (5)
- Human resources. There are few higher education institutions in the province, and they are concentrated in the provincial capital. Restricted by economy, human settlements, and other factors, all kinds of talent-introduction work lags far behind other provinces. Further, even the talent exchange with neighbouring Shaanxi Province is not frequent, and the development of information and technology is lagging behind.
2.2.2. Population Distribution
2.2.3. Economic Distribution
2.2.4. History and Culture
2.2.5. Ecological Environment
3. Framework of RCHP in Rural Gansu
3.1. Rural Residential Insulation Transformation
3.1.1. Existing Farmhouse
3.1.2. New Farmhouse
3.1.3. Relevant Issues
- (1)
- Gansu Province belongs to cold climates, so that the casement windows rather than sliding windows should be adopted.
- (2)
- The fire-resistant rate of internal insulation materials is required to be B1 and above. In the meantime, safety awareness of peasant farmers must be improved.
- (3)
- The condensation phenomenon on the inner surface of external wall is rare because indoor heating temperature of rural houses is low, absolute moisture content of air is small, and its dew point temperature is lower.
- (4)
- There is an air layer between the insulation material and the inner surface of the external wall, and the upper part of the air layer is connected with the ceiling to ensure smooth exhaust of moisture.
- (5)
- There is no risk of condensation in the overall external insulation structure as the previous research demonstrated [26].
3.2. Clean Heating Route
- (1)
- The basic principles include: (1) divide the implementation with the characteristics of resources distribution (including material, energy, population, economy, etc.); (2) take ecology as the fundamental, and efficiently use the regional resources; (3) streamline configurations and technologies.
- (2)
- Reasonably exploit the biomass energy without wasting, nor impairing the development of wind power, hydropower, photovoltaic power, etc.
- (3)
- The cost of energy transmission and distribution must be carefully calculated and compared among various RCHP schemes. The main stream technique is the distributed energy system technique.
- (4)
- Pay attention to the technical economy and check the payback period and sustainability of the scheme.
- (5)
- Under the guidance of the government, green development funds for poor and backward areas should be set up to support clean heating enterprises to issue green bonds and support the flow and exchange of talents.
- (6)
- Draw lessons from advanced experience, establish clean heating standards and specifications led by the government, and introduce independent supervision of the third party.
- (7)
- Support and guide peasant farmers’ self-organized biomass cooperatives, and conduct the biomass-energy poverty alleviation and development project based on the rational use of tax lever.
4. Methods
4.1. Investigation and Survey
4.2. Benchmarking
4.3. Sustainability Analysis
5. Results and Discussion
5.1. Longdong Zone with Grass Field Ecological Agriculture and Animal Husbandry Industrial Area
5.1.1. General Principles
5.1.2. Energy Saving Based on Thermal Insulation of Rural Buildings
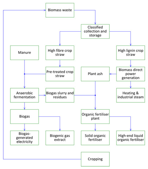
5.1.3. Construction of Biomass Industry Cycle
5.2. Longxi Dry Farming and Rain Collecting Agricultural and Livestock Industrial Area
5.2.1. General Principles
5.2.2. Energy Saving Based on Thermal Insulation of Rural Buildings
5.2.3. Distributed Biomass Energy System
5.3. Longnan Mountainous 3D Ecological Characteristic Agricultural Area
5.3.1. General Principles
5.3.2. Energy Saving Based on Thermal Insulation of Rural Buildings
5.3.3. Distributed Biomass Energy System
5.4. Gannan-Linxia Artificial Ecological Grass and Livestock Industry Area
5.4.1. General Principles
5.4.2. Energy Saving Based on Thermal Insulation of Rural Buildings
5.4.3. Construction of Biomass Industry Cycle
5.5. Hexi Corridor Oasis Ecological Agriculture Area
5.5.1. General Principles
5.5.2. Energy Saving Based on Thermal Insulation of Rural Buildings
5.5.3. Clean Heating Project
5.6. Yellow River Area
5.6.1. General Principles
5.6.2. Energy Saving Based on Thermal Insulation of Rural Buildings
5.6.3. Clean Heating Project
6. Conclusions and Policy Implications
6.1. Conclusions
6.2. Policy Implications
Author Contributions
Funding
Institutional Review Board Statement
Informed Consent Statement
Data Availability Statement
Acknowledgments
Conflicts of Interest
Nomenclature
| BES | Building energy saving |
| CMS | Conservation-minded society |
| IT IS | Internal thermal insulation |
| NRC | New Rural Construction |
| RCHP | Rural clean heating project |
References
- Romero, C.A.T.; Castro, D.F.; Ortiz, J.H.; Khalaf, O.I.; Vargas, M.A. Synergy between Circular Economy and Industry 4.0: A Literature Review. Sustainability 2021, 13, 4331. [Google Scholar]
- Rojas, C.N.; Peñafiel, G.A.A.; Buitrago, F.L.; Romero, C.A.T. Society 5.0: A Japanese Concept for a Superintelligent Society. Sustainability 2021, 13, 6567. [Google Scholar]
- Dantas, T.E.T.; de-Souza, E.D.; Destro, I.R.; Hammes, G.; Rodriguez, C.M.T.; Soares, S.R. How the combination of Circular Economy and Industry 4.0 cancontribute towards achieving the Sustainable Development Goals. Sustain. Prod. Consum. 2021, 26, 213–227. [Google Scholar] [CrossRef]
- Ding, Y.-J.; Li, C.-Y.; Wang, X.; Wang, Y.; Wang, S.-X.; Chang, Y.-P.; Qin, J.; Wang, S.-P.; Zhao, Q.-D.; Wang, Z.-R. An overview of climate change impacts on the society in China. Adv. Clim. Chang. Res. 2021, 12, 210–223. [Google Scholar] [CrossRef]
- Mofijur, M.; Fattaha, I.M.R.; Alam, M.A.; Islam, A.B.M.; Ong, H.C.; Rahman, S.M.A.; Najafi, G.; Ahmed, S.F.; Uddin, M.A.; Mahlia, T.M.I. Impact of COVID-19 on the social, economic, environmental andenergy domains: Lessons learnt from a global pandemic. Sustain. Prod. Consum. 2021, 26, 343–359. [Google Scholar] [CrossRef] [PubMed]
- Asante, D.; He, Z.; Adjei, N.O.; Asante, B. Exploring the barriers to renewable energy adoption utilising MULTIMOORA-EDAS method. Energy Policy 2020, 142, 111479. [Google Scholar] [CrossRef]
- Matthäus, D. Designing effective auctions for renewable energy support. Energy Policy 2020, 142, 111462. [Google Scholar] [CrossRef]
- Gozgor, G.; Mahalik, M.K.; Demir, E.; Padhan, H. The impact of economic globalization on renewable energy in the OECD countries. Energy Policy 2020, 139, 111365. [Google Scholar] [CrossRef]
- Clausen, L.T.; Rudolph, D. Renewable energy for sustainable rural development: Synergies and mismatches. Energy Policy 2020, 138, 111289. [Google Scholar] [CrossRef]
- Haar, L. An empirical analysis of the fiscal incidence of renewable energy support in the European Union. Energy Policy 2020, 143, 111483. [Google Scholar] [CrossRef]
- National Development and Reform Commission of China. Action Plan of Energy Revolution and Innovation (2016–2030). Available online: http://www.nea.gov.cn/2016-06/01/c_135404377.htm (accessed on 1 June 2016).
- National Energy Administration of China. 13th Five-Year Plan for Biomass Energy Development. 2016. Available online: http://www.nea.gov.cn/2016-12/14/c_135904504.htm (accessed on 14 December 2016).
- Qi, Y.; Zhang, X.L. Blueprint of Low Carbon Development; Social Sciences Academic Press: Beijing, China, 2018. [Google Scholar]
- National Development and Reform Commission of China. Strategy of Revolution of Energy Production and Consumption (2016–2030). Available online: http://www.gov.cn/xinwen/2017-04/25/5230568/files/286514af354e41578c57ca38d5c4935b.pdf (accessed on 25 April 2017).
- National Development and Reform Commission of China. Notice on the Establishment and Improvement of Renewable Energy Electricity Consumption Guarantee Mechanism. 2019. Available online: http://zfxxgk.nea.gov.cn/auto87/201905/t20190515_3662.htm (accessed on 15 May 2019).
- National Development and Reform Commission of China. Overall Plan of Green Life Creation Action. 2019. Available online: http://www.gov.cn/xinwen/2019-11/05/5448936/files/7a105ee3d9b24dec8a430dd9f64ef97f.pdf (accessed on 5 November 2019).
- National Bureau of Statistics of China. China Statistical Yearbook. Available online: http://www.stats.gov.cn/tjsj/ndsj/ (accessed on 3 March 2021).
- Chinese Society for Urban Studies. 2020 Annual Report on China Building Energy Efficiency; China Architecture & Building Press: Beijing, China, 2020. [Google Scholar]
- Ziemele, J.; Cilinskis, E.; Blumberga, D. Pathway and restriction in district heating systems development towards 4th generation district heating. Energy 2018, 152, 108–118. [Google Scholar] [CrossRef]
- Sernhed, K.; Lygnerud, K.; Werner, S. Synthesis of recent Swedish district heating research. Energy 2018, 151, 126–132. [Google Scholar] [CrossRef]
- Werner, S. International review of district heating and cooling. Energy 2017, 137, 617–631. [Google Scholar] [CrossRef]
- Li, H.W.; Svendsen, S. Energy and exergy analysis of low temperature district heating network. Energy 2012, 45, 237–246. [Google Scholar] [CrossRef]
- Soltero, V.M.; Chacartegui, R.; Ortiz, C.; Velazquez, R. Potential of biomass district heating systems in rural areas. Energy 2018, 156, 132–143. [Google Scholar] [CrossRef]
- Hendricks, A.M.; Wagner, J.E.; Volk, T.A.; Newman, D.H.; Brown, T.R. A cost-effective evaluation of biomass district heating in rural communities. Appl. Energy 2016, 162, 561–569. [Google Scholar] [CrossRef]
- Vallios, I.; Tsoutsos, T.; Papadakis, G. An applied methodology for assessment of the sustainability of biomass district heating systems. Int. J. Sustain. Energy 2016, 35, 267–294. [Google Scholar] [CrossRef]
- Long, N.; Qu, D.H.; Li, W.Z.; Fu, X.H.; Yang, Y. Moisture proof calculation of envelope in severe cold zone. Heat. Vent. Air Cond. 2018, 48, 107–112. [Google Scholar]
- Jin, S.L. Investigation on the model of dry farming circular ecological agriculture with farmer as unit in semi-arid rain fed agricultural area of Gansu Province. Commun. Agric. Sci. Technol. 2011, 2, 11–13. [Google Scholar]
- He, W. A preliminary study on the mode of comprehensive agricultural development for poverty alleviation and ecological environment improvement in the poverty stricken mountainous areas of central and southern Gansu Province. Commun. Agric. Sci. Technol. 2008, 16, 16–17. [Google Scholar]






| Year | Name | Unit | Value | Average | Deviation |
|---|---|---|---|---|---|
| 2006 | Total building area | 108 m2 | 3.4 | 5.3 | −35.8% |
| Coal | 104 t | 779 | 1018.9 | −23.5% | |
| Liquefied gas | 104 t | 1.2 | 13.5 | −91.1% | |
| Power | 108 kWh | 15.7 | 29.4 | −46.6% | |
| Firewood | 104 t | 55 | 287.6 | −80.9% | |
| Crop straw | 104 t | 92 | 357.1 | −74.2% | |
| Commercial energy | 104 tec | 610 | 849.4 | −28.2% | |
| Non−Com. energy | 104 tec | 79 | 348.4 | −77.3% | |
| Sum | 104 tec | 689 | 1200.5 | −42.6% | |
| 2014 | Total building area | 108 m2 | 3.7 | 5.9 | −37.3% |
| Coal | 104 t | 890 | 1056.1 | −15.7% | |
| Liquefied gas | 104 t | 3.5 | 14.8 | −76.4% | |
| Power | 108 kWh | 16.3 | 46.4 | −64.9% | |
| Firewood | 104 t | 45 | 329.7 | −86.4% | |
| Crop straw | 104 t | 80 | 352.9 | −77.3% | |
| Commercial energy | 104 tec | 695 | 928.1 | −25.1% | |
| Non−Com. energy | 104 tec | 67 | 383.1 | −82.5% | |
| Sum | 104 tec | 762 | 1311.1 | −41.9% | |
| 2018 | Total building area | 108 m2 | 3.4 | 5.3 | −35.8% |
| Coal | 104 t | 918.8 | 803.6 | 14.3% | |
| Liquefied gas | 104 t | 4.3 | 13.5 | −68.1% | |
| Power | 108 kWh | 20.7 | 58.3 | −64.5% | |
| Firewood | 104 t | 46.5 | 265.5 | −82.5% | |
| Crop straw | 104 t | 82.6 | 315.5 | −73.8% | |
| Commercial energy | 104 tec | 723.6 | 818.5 | −11.6% | |
| Non−Com. energy | 104 tec | 69 | 317.1 | −78.2% | |
| Sum | 104 tec | 792.6 | 1135.5 | −30.2% |
| Name | Details |
|---|---|
| Optimum scheme | Low-temperature air source heat-pump air heater |
| Technical advantages | At present, China is in the leading position in the application fieldin the world. |
| The heat-pump products can provide reliable and efficient heating whilethe ambient temperature is higher than −30 °C, which covers most of climatic regions with heating demand in China. | |
| Economical advantages | The power consumption of each household in a whole heating season is less than 2000 kWh. Even if there is no electricity subsidy, the total cost is less than 1000 RMB. |
| Common advantages | The demand of external power capacity is small, and there is no need for special rural power grid upgrading. |
| Using advantages | One key operation; hot air output; without water pump energy consumption; without water loop leakage; without antifreeze or other issues. |
| Summary | It is anideal technical scheme widely suitable for RCHP in China. |
| Name | Details |
|---|---|
| Economic disadvantages | The price of gas is higher than the psychological acceptance price of peasant farmers, which leads to the gas company spending a lot of money to build the gas pipeline network, but the actual effective utilisation rate is low, preventing obtainment of an investment return. |
| Safety disadvantages | There are common safety hazards, involving products, installations, constructions, operations, and daily safety awareness. |
| Common disadvantages | The pressure of gas resources is great, and gas companies generally suffer serious losses. |
| Financial disadvantages | The subsidy input is large and increasing year by year, resulting in a heavy financial burden on the local government. |
| Summary | This scheme is almost unacceptable in northern rural China |
| Name | Details |
|---|---|
| Optimum solutions | Plan A: Hot air type biomass pellet heating furnace |
| Plan B: Hot water type biomass granule heater | |
| Technical advantages | Plan A: Compared with scheme of coal to gas, the transformation cost is reduced by 38% and the operation cost is reduced by 52%. In areas rich in biomass resources, it is worth promoting. |
| Plan B: In addition to heating load, it also takes into account the demand of cooking and domestic hot water, and closely fits with the traditional living habits of peasant farmers. At present, this technology has been fully automated, intelligent, has one key operation, and is convenient and safe. Even without government subsidy, each household consumes about 1.5 t biomass particles in a whole heating season, and the heating cost is about 1000 RMB, which is equivalent to the cost of burning bulk coal, but it is more convenient and environmentally friendly. | |
| Technical defects | The current biomass particles are mainly wood, which cannot make full use of more abundant crop straw resources. |
| Market defects | Furnace products lack standard specifications. |
| Industrial defects | The market specialisation of biomass energy industry chain is low, and the complete system has not yet formed. |
| Common defects | The national and local governments have not given clear opinions on the environmental protection requirements of biomass energy, resulting in many regions still waiting. |
| Name | Details |
|---|---|
| Mainstream technologies | Integrate solar energy collection system with electric energy, natural gas, or other energy sources to provide hot water or hot air for peasant farmers. |
| Technical and economical disadvantages | This system is usually complex. In order to ensure the reliability of unattended, solar energy is often abandoned and auxiliary heat source is used instead, which is contrary to the original intention of clean heating. |
| Sustainability disadvantage | The system control is complex, and there is large amount of operation and maintenance, which is not suitable for rural areas. |
| Name | Unit | Value |
|---|---|---|
| The number of solar thermal and photovoltaic panels | / | 26 |
| Total effective area of the panels | m2 | 20.8 |
| The volume of heatingstorage tank with thermal insulation | m3 | 1.0 |
| The number of farmhouses involved in statistics | / | 50 |
| Power generation per year | kWh | 3041 |
| On-grid offer | RMB/kWh | 0.2987 |
| Electric power price with subsidies by the government | RMB/kWh | 0.42 |
| Annual earnings from power generation | RMB | 2185.6 |
| Average ambient temperature in tests | °C | −2.0 |
| Mean indoor air temperature in tests | °C | 13.0 |
| Span of heating season | Month | 5 |
| Total power consumption in heating season | kWh | 6000–8000 |
| Total cost for power consumption in heating season | RMB | 3000–4000 |
| Net cost for power consumption in heating season | RMB | 1000–2000 |
| Location | Beijing | Lasa | Dunhuang | Lanzhou |
|---|---|---|---|---|
| Solar resources in heating season | 1267 MJ/m2 | 2917 MJ/m2 | 2221 MJ/m2 | 1244 MJ/m2 |
| Heating cost | 0.379 RMB/kWh | 0.176 RMB/kWh | 0.229 RMB/kWh | 0.383 RMB/kWh |
| Payback period | 14.64 a | 6.01 a | 7.99 a | 14.83 a |
| Name | Unit | Value |
|---|---|---|
| The number of farmhouses involved in statistics | / | 50 |
| Electric power price with subsidies by the government | RMB/kWh | 0.42 |
| Average ambient temperature in tests | °C | −2.0 |
| Mean indoor air temperature in tests | °C | 13.0 |
| Span of heating season | Month | 5 |
| Total power consumption in heating season | kWh | 6000–8000 |
| Total cost for power consumption in heating season | RMB | 3000–4000 |
Publisher’s Note: MDPI stays neutral with regard to jurisdictional claims in published maps and institutional affiliations. |
© 2021 by the authors. Licensee MDPI, Basel, Switzerland. This article is an open access article distributed under the terms and conditions of the Creative Commons Attribution (CC BY) license (https://creativecommons.org/licenses/by/4.0/).
Share and Cite
Qv, D.; Duan, X.; Wang, J.; Hou, C.; Wang, G.; Zhou, F.; Li, S. Issues and Potential Solutions to the Clean Heating Project in Rural Gansu. Sustainability 2021, 13, 8397. https://doi.org/10.3390/su13158397
Qv D, Duan X, Wang J, Hou C, Wang G, Zhou F, Li S. Issues and Potential Solutions to the Clean Heating Project in Rural Gansu. Sustainability. 2021; 13(15):8397. https://doi.org/10.3390/su13158397
Chicago/Turabian StyleQv, Dehu, Xiangjie Duan, Jijin Wang, Caiqin Hou, Gang Wang, Fengxi Zhou, and Shaoyong Li. 2021. "Issues and Potential Solutions to the Clean Heating Project in Rural Gansu" Sustainability 13, no. 15: 8397. https://doi.org/10.3390/su13158397
APA StyleQv, D., Duan, X., Wang, J., Hou, C., Wang, G., Zhou, F., & Li, S. (2021). Issues and Potential Solutions to the Clean Heating Project in Rural Gansu. Sustainability, 13(15), 8397. https://doi.org/10.3390/su13158397

