Abstract
This paper presents a requirements engineering process for driving the design of new systems that will allow for enhancing 3D media productivity, for lowering the entry barrier in 3D media creation, and for innovative media forms across many media types. This work has been carried out with the perspective of enhancing recovery and transformation as the pandemic has driven many professionals in culture to zero income. Toward this goal, we perform a requirements engineering process based on the IEEE 830 standard for requirements specification. It allows us to elucidate system requirements through existing (AS-IS) and envisioned (TO-BE) scenarios affected by the latest trends on design methodologies and content promotion in social media. A total of 30 tools for content creation, promotion, and monetization are reviewed and 10 TO-BE scenarios were engineered and validated. The validation was performed through a survey of 24 statements on a 5 Likert scale by 47 individuals from the domains of Media, Fine arts, Architecture, and Informatics. Useful evaluation results and comments have been collected that can be useful for future systems design.
1. Introduction
In system engineering and development, the most crucial part is the definition of the requirements. Many projects worldwide start from the assumption that a certain system is needed, a decision that is proven to be fatal. Google Poly for example was a 3D repository platform that it has recently shut down as there were already too many similar platforms in the market [1]. Success stories are only those that are driven by wide surveys. For example, the WebVR portal was providing an API key only if creators were filling in a survey questionnaire [2]. This process lasted two years and it was only then that the WebXR Device API emerged [3]. The methodology followed in our research for requirements analysis is the IEEE 830 Requirements Specification Standard [4,5,6] which is based on an elucidation, analysis, and validation process through surveys. In this manner, we can engineer requirements in a structured manner and derive conclusions more accurately.
Our paper can be useful to research organizations, companies, and policymakers that seek to develop new platforms related to 3D media content. We are investigating crucial features that new platforms should have in order to be attractive to experts, but also to enable non-expert citizens to participate in the creation process. The skills elevation of non-experts in programming and designing is considered by Gartner as a crucial factor for economic growth [7]. According to European Commission reports, the culture and creative ecosystem have been deeply affected by the pandemic [8]. European media SMEs face severe issues, while unemployment has increased, and many media professionals in culture—particularly those who are subject to precarious employment conditions or are freelancers—have found themselves with no income. Cinemas suffered a collapse in revenues (with losses estimated at 100,000 euros per screen per month during lockdown), whilst the shooting of new films, programs, and TV series has been in many cases halted. In parallel, the crisis has accelerated major trends in digital technology. Online platforms have strengthened their market position, launched new services, and attracted new audiences during the lockdowns. New online social media platforms—largely based on audiovisual content—have also hit records in downloads. The audiovisual industries are facing many changes.
One of the new trends is the emergence of XR (eXtended Reality) content in many media applications. XR content is a term introduced to cover Virtual Reality and Augmented Reality and, in most cases, requires 3D models in order to be constructed. Social media are continuously embedding XR content, for example, TikTok AR filters and the Facebook Horizon platform. It is necessary to find new authoring systems that also allow non-experts (non-programmers or non-designers) to be involved in the process and thus tackle the transformation efficiently without excluding sensitive groups from the production. Art and Cultural Heritage (CH) in general need also to conform with this XR norm so as not to risk losing part of their audience. Museums, galleries, and other stakeholders in CH are in need of tools that will allow their content to be consumed through virtual experiences such as games, VR, AR, and blended versions of them, so as to attract their audiences. What should be done more to boost the XR content creation by non-experts is a crucial question that we have investigated through our survey.
The paper is structured as follows. In Section 2, several surveys that focus on requirements analysis in the field of 3D media are analysed. Existing tools related to content creation are reviewed in Section 3. In Section 4, we describe the methodology adopted for requirements engineering that is based on finding candidate scenarios for evaluation. In Section 5, we present the results of the survey conducted for evaluating these scenarios. In Section 6, a discussion of the results is provided. Finally, conclusions are derived in Section 7.
2. Review of Related Work
Below, we review four surveys performing a requirements analysis procedure for new 3D media platforms. The first survey presents the opinion of entrepreneurs regarding the potential use of XR platforms; the second survey regards the issues of existing XR authoring tools in the market; the third one identifies issues in the adoption of VR technologies; and the fourth survey regards of acquiring the opinion of “Lead-users” as a methodology for early AR media product development.
The first survey was performed by the XR Association in 2020 (before the pandemic) with nearly 200 professionals representing startups, enterprise technology firms, and investors [9]. The survey has shown that growth in 3D technologies is driven by the rise of AR applications, which are software-based, leading to strong market penetration and lower costs of production. Although only 25% of respondents were working primarily in AR, 76% agreed that the AR market would overtake VR in terms of revenue. Moreover, 85% predicted that the AR market overtakes VR within the next five years. With so many daily digital touchpoints centred on and around the smartphone, it follows that developing specific content for social media channels is the priority for immersive technology companies’ content creation efforts. In 2019, only 31% of respondents were creating specific content for social media, but that number reached 47% in 2020. With AR devices in half of the global population, over two-thirds of respondents expect that businesses will be investing slightly or significantly more in immersive technologies in 2020 compared to 2019. With a few clicks, consumers can download apps to visualize clothing purchases, test out new makeup looks, rearrange the furniture in their apartment, or play a game catching virtual objects around their neighbourhood. The main issue, however, is that this survey was performed before the pandemic during which the necessity of VR applications has emerged for telepresence applications.
Several issues with XR authoring tools were spotted in 2018 by an academic survey [10]. In particular, it was mentioned that non-technical designers and end-users are facing a lack of tools to quickly and easily prototype and test new XR user experiences. A review of 20 existing XR authoring tools was performed. Significant technical skills and programming experience was required to create XR experiences. While tools like Unity, Unreal and A-Frame have in many ways become the “standard for XR”, they still provide a high threshold for non-technical designers and are inaccessible to less experienced end-users. Although there is a new class of tools, most of them web-based, for creating basic XR experiences, allowing users to choose from pre-made 3D models and existing scripts for animation and interactivity, these tools usually cover only a very limited spectrum of the XR design space, and still require programming for more advanced application logic.
In another academic survey in 2019 [11], 611 German consumers with different (socio-) demographic backgrounds were surveyed for user acceptance of VR devices. The findings indicate that health and privacy risks diminish adoption rates, whereas—contrary to other technologies—psychological or physical risks—do not. Likewise, fashionable designs and wearable comfort—two novel constructs investigated in this research—matter in addition to established utilitarian and hedonic constructs. Finally, this study includes a novel perspective on media technologies by showing that VR-adoption intention is highest when consumers expect to experience both a strong sense of virtual embodiment (the sensation of being another person) and virtual presence (the sensation of being at another place), while the presence of only one of these conditions may even have a negative effect. However, this study is quite old for VR standards, as head-mounted displays have been significantly improved in the last two years as regards quality, comfort, and price.
In 2019, a study was performed aimed to identify the connection of “lead-usership” and technology acceptance in the context of AR media innovation evaluation [12]. Through a sample of 273 participants, they tried to predict sales volumes or market shares. The model applied is a lead-usership extended version of the UTAUT2 model. Specifically, lead-users are ahead of important market trends, which lets them experience a need that other users will have at a later point in time. The results have shown that behavioural intention and the effects of influencing factors substantially differ between lead-users and other users. Using an innovative AR mobile gaming app as the object of investigation, they found in a quantitative study with 273 participants that lead-users’ technology acceptance differed from that of non-lead-users. Despite the limitations on the participant group size and background diversity, the findings demonstrated that lead-users not only contribute to the early stages of the innovation management process but can also play a significant role in later stages such as acceptance predictions. This might provide benefits especially to media companies, which often have many consumers who are constantly demanding innovative products and are willing to add to their development.
As inferred from the aforementioned surveys, the importance of an accurate requirements analysis is crucial for 3D media technologies. Our survey extends the aforementioned surveys with more updated results for the post-pandemics era and specifies new features that 3D media platforms should have for the authoring and promotion of 3D content in social media.
3. Review of Current 3D Authoring and Promoting Platforms
This section provides an overview of the existing tools for the creation and promotion of 3D content. A list of these tools can be found in Table 1 and are explained in the following lines.
Table 1.
Authoring tools for VR experiences in Arts and Culture.
The tools presented in Table 1 can be categorized according to their use into the following categories:
- Graphics designing tools: Tools that allow one to create 3D models with colour, texture, and animation, for example, Google Tilt and Blocks, Adobe Medium, Blender, Maya, 3DS MAX, and Cinema4D.
- Professional VR Experience design tools: Tools that require extensive knowledge and skills in editing or programming, for example, tools like Unreal, Unity, 3D Vista pro, Amazon Sumerian, PlayCanvas, and WondaVR.
- Amateur VR Experience design tools: Web-based tools that are easily accessible to anyone, for example, Google Tour Creator, Youtube VR, Dataverse.xyz, Experizer, Fader, Mozilla Hubs, and Thinklink.
- Education on tools for VR: Tools that allow children to easily learn about synthesizing VR experiences, for example, Cospaces.
- Storyboard VR and VFX design tools: Graphics Engines such as Unity or Unreal that allow one to make a VR movie, or tools that allow to post-edit a movie such as Adobe After Effects, Nuke, SynthEyes, and MOCHA.
- Open-source coding libraries: Free libraries such as Isadora, MaxMSP, OpenFrameworks, Three.js, and VVVV allow more freedom into synthesizing impressive visualizations.
These categories are explained in greater detail in the following.
Graphics design tools: Google Tilt Brush and Adobe Medium are useful tools for artists and designers to create visual arts in a virtual world and author virtual tours and galleries. Google Tilt Brush supports features like dynamic brushes, and it has intuitive interfaces mostly suitable for experts on artistic design. It is compatible with Vive, Oculus, Oculus Quest, Windows Mixed Reality, Valve Index, and Playstation VR headsets. It requires the downloading of the software from Steam, Humble Store, Vive, Oculus, or PlayStation Store. Recently, Google Blocks has been introduced which is similar to Tilt but much more simplified targeting for novice designers. Adobe Medium is a similar application available only for Oculus Rift and Oculus Quest headsets. It supports features like 3D editing and multi-playing. Other design tools available in the market are the “traditional” ones, that is, those based on a desktop screen interface such as Blender, Maya, 3DS Max, and Cinema4D.
Professional VR experiences design tools: Many professional artists rely on programming interfaces and tools to generate content. In this category, Unreal, Unity, and Godot Graphics Engines can be found which are often used to generate VR experiences. Amazon Sumerian is another tool that is based on web technologies for VR applications. It is compatible across VR headsets such as HTC Vive, Oculus Go, Google Daydream, and Hololens. It can be used to create VR tours like virtual museums and other subjects of cultural interest, for example, a 360 video presentation that provides an immersive real-world experience to help travellers select their destination, accommodation, or adventure. It has a 3D editor, Amazon Web Services speech synthesis and recognition, ready to use templates and assets. PlayCanvas is a 3D editor for VR applications targeting novice programmers. The application has a cloud-hosted creation platform that allows multiple users to interact within the project. It supports features like asset uploader, animation control, scripts editor, multiplaying, etc. Wonda VR is an application for novice programmers based both on 3D geometries and 360 media to generate VR experiences. The scope of the application is to author social VR environments for immersive storytelling and interactive branching narratives. It supports features like 3D editor, asset uploader, animation control, scripts editor, and multiplaying.
Amateur VR experiences design tools: Artists, journalists, and other amateur content creators often resort to the solutions of this category where VR experiences are easily authored through 360 media. Several tools can be found in this category:
- (1)
- Google Tour Creator is an authoring tool for anyone to create a VR experience through desktop, Android, or iOS devices. The user imports photos and does basic editing like adding audio or points of interest. It can be used for virtual art galleries and other subjects of cultural interest with a low need for interactions.
- (2)
- Thinglink is a similar application. Thinglink is an exposition tool for virtual galleries and other subjects of cultural interest. Supports interactive tags, 360 media editor and is compatible across VR headsets such as Oculus GO, Google Daydream, Hololens, etc.
- (3)
- Experizer is another such type of authoring tool accessible through a web browser. The scope of the application is to author immersive interactive virtual tours and presentations. It also supports quizzes, a storyline, and can analyse the activity of users and tracks scores. It can create immersive 360 experiences for a quest.
- (4)
- Fader is another similar authoring tool. It also offers the possibility to embed the projects directly to the developers’ website and supports live editing on them even after the exposition.
- (5)
- Mozilla Hubs is an open-source VR authoring tool for web browser users. The scope of the application is to author 3D spaces for social interaction by making virtual rooms. Hubs supports features like multi-playing, importing 3D models, and allowing the positioning of 3D emoticons in the environment. It has a 3D editor named Spoke that can be used to create new levels. A novel feature of Spoke is that it performs automatic estimation of the navigation mesh on the whole scene in order to make a compact form of colliders and preserve resources, which is very useful for web applications. It can also change lights positions and provide the ability to manage animations. It can be used for authoring virtual galleries, museums, and other types of venues. It can support more than 100 concurrent users through Amazon hosting services.
- (6)
- YouTube VR is compatible with all VR headsets. YouTube VR, allows the users to watch any video on YouTube and provide an immersive VR experience whether it is on 360-degree video or a standard video shown in a cinema-style mode. For editors, supports both 360 and 180 VR format.
- (7)
- 3D Vista Pro allows users to place tags onto video objects while they are moving. It also allows the user to combine multiple 360-degree photos into one to create a time-lapse effect. Other features include the ability to share to social media and providing the guest immediate access to maps, floor plans, and panoramic images of the tour.
- (8)
- Dataverse.xyz is an open-source VR authoring tool for 360 media, which exploits google sheets as an editing environment. It allows artists or journalists to present a story in VR through eight visualization templates (Geo Viz, Map, isotypes, 360 photo, 360 video, PhotoGrid, TimeLine, and TreeMap).
Free coding tools for Art: Many artists prefer to create designs by coding in free programming tools. These tools have gained particular interest as they can be used to make audiovisual content for VR environments. Prominent examples are Isadora, MaxMSP, OpenFrameworks, Three.js, Processing, and VVVV.
- (1)
- Isadora is an authoring tool based on programming that allows one to create immersive experiences and visual arts designs. Supports a variety of uses during live performances, for example, from simple video playback up to complex interactive scene control. It has a visual programming interface to help artists create immersive interactions and editing interfaces.
- (2)
- MaxMSP is a visual programming tool for multimedia developers to author interactive software. As with most of the tools mentioned above, it has a visual programming interface. Other features are a JavaScript editor and an audio editor to create interactive channels.
- (3)
- OpenFrameworks is an open-source framework for professional programmers to author visual arts experiences. It requires knowledge of C++. It provides a simplified interface for hardware control, media handling, and network communication.
- (4)
- VVVV is a coding tool for novice programmers to author interactive visual installations and creative art. It requires basic knowledge of C#. It has a visual programming interface, a script editor, animation control, and a video editor. The VVVV.OpenVR pack contains nodes to get pose data and render a 3D scene into any VR headset supported by SteamVR. VVVV is free only for non-commercial use.
- (5)
- Processing is an open-source graphical tool for novice programmers in order to create digital visual arts. It started as an introduction tool for the basics of computer programming in a visual context and evolved into a professional programming environment. It supports features like editing in JavaScript and a movie editor.
- (6)
- Three.js is a popular open-source framework that builds on top of WebGL to offer 3D visualization, animation, and sound. It requires basic knowledge of HTML and JavaScript. It has been evolved through its related A-frame framework into a tool for creating VR environments with few lines of code.
Education on VR design: This category contains useful tools for educational purposes that help students or employees to easily learn subjects of interest.
- (1)
- CoSpaces is an authoring tool for children that allows them to generate artistic creations with primitive 3D objects, avatars, and 360 media. It is a simplified version of more complex tools such as Blender or Unity. CoSpaces has a 3D editor, a visual programming interface, a class management interface, a physics engine (e.g., for object collisions), and VR capability. It is compatible across VR headsets such as Mobile VR, Oculus Go, Google Daydream, Samsung VR, and Class VR. With CoSpaces, kids can design a virtual exhibition, build an immersive virtual tour based on 360 media, program their own game, and create an interactive story in a virtual world.
- (2)
- SketchBox is an application for learning in VR. Collaborative with 3D design applications such as Tinkercad, it is an easy-to-use tool for simulation. It supports features like a 3D editor, an asset uploader, and multiplaying. It is also a tool to sketch ideas and explain them to others.
Storyboard and VFX design tools: This category contains tools that allow experts in design to generate storyboards, virtual productions, real-time XR productions, and apply special effects to movies. Graphics Engines such as Unity, Unreal, Godot, and Blender can be found in this category. Other editing tools are movie editing tools such as Adobe After Effects and TorusMediaLabs 360 Canvas for Adobe Premiere that allow to easily change background font or foreground characters with 3D graphics.
4. Requirements Collection Procedure
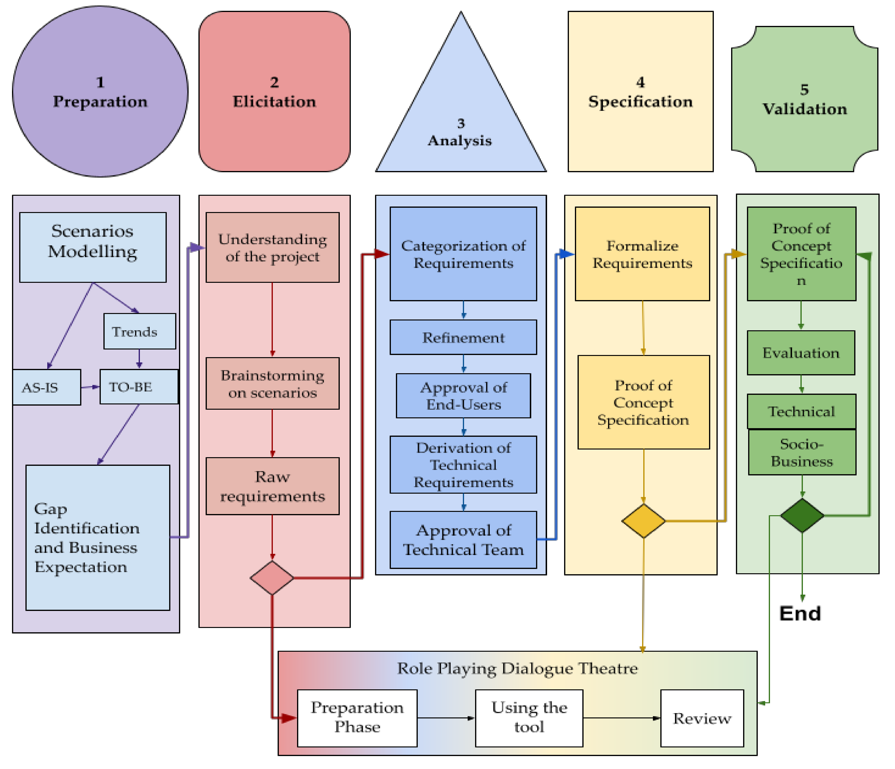
A requirement is defined by IEEE [4,5,6] as: (1) a condition or capability needed by a user or a system to solve a problem or achieve a goal; (2) a condition or capability, which has to be provided by a system to fulfil a contract, a standard, a specification or any other formal documentation; and (3) a documented representation of a condition or capability. In our work, particular gravity was given to the third definition as we wanted to find a well-justified and documented representation of a capability for future developments during a Requirements Engineering (RE) process. Overall, the RE process is depicted in Figure 1 and it consists of the following steps: (1) Preparation, (2) Elicitation, (3) Analysis, (4) Specification, and (5) Validation.
Figure 1.
Requirement Engineering phases.
The Preparation Phase consists of three steps. The first is related to scenario modelling. In this step, a “Template for collection of scenarios” is defined. The aim is to distribute this form among artists and journalists so they can perform their contributions to the art industry scenarios identification. Based on this input information, modelling can be achieved. This step intends to provide the foundations and guidelines for the representation of various types of artists, so that the current process may be analysed and improved. Modelling or representing the current (AS-IS) situation is the basis for identifying shortcomings and potential improvements and forms the basis for the design of adequate models (TO-BE). The results of the template, namely the AS-IS and TO-BE models for art are summarized in 10 cases in Table 2.
Table 2.
Target user group activities and requirements engineering elicitation phase.
Both the AS-IS model, which represents the current situation as it is, and the TO-BE model, resulting from incorporating the desired improvements, are equally important. Catalysts are the new trends that appear in society and particularly in electronically generated visual arts. These will allow the proposed system to find a track in the market of creative industries.
Elicitation: The requirements elicitation phase represents all the actions performed to acquire raw requirements related to what is intended to develop in the project. The purpose of our project is to construct a platform that can help artists such as those in the first column of Table 2 to do their job more efficiently, quicker, with lower cost, or publish and disseminate it better. In principle, the requirements are defined according to the traditional internal expectations such as an increase in profits, production cost savings, streamlining of processes, reduction of creation times, shortening of processing times, receive up-to-date information, achieve better communication between production units, or minimizing of idle times. On the other hand, some of the common external customer and/or market-oriented socio-business expectations are higher process quality and resulting product quality, closer proximity to customers and better customer commitment, and faster communication with market partners [7]. These socio-business indicators are clearly defined in order to be later used for progress measurement.
A formalization of the requirements according to the IEEE 830 standard characteristics is presented in Table 3 [5]. These characteristics are Unambiguity, Completeness, Consistency, Verifiability, Relevancy, and Feasibility. The most important is Unambiquity which is a perceivable definition of the requirement. Many Requirements Specification Languages (RSLs) exist from the early 80s. However, we preferred to define the requirement in Attempto Control English (ACE), which is a natural language [13]. Although not tested with an ACE parser, the premature descriptions allow one to confine the definition of the component and to let it be a seed for future official tests. With respect to Completeness, a short concise description of the requirement is provided. As regards Consistency, it involves conflicts in the implementation of the proposed requirement. For example, some requirements have inconsistencies out of which the most important is security. Although WebGL standard is designed according to security standards, a poor implementation might be open to penetration attacks. As regards the use of web cameras for applications targeted to children, they will have to grant access to a web page or a native program to access their camera. This may be an impedance to application adoption. As regards Verifiability, several requirements do not have a quantitative result that can be measured directly, for example, how good are visual effects on a video or how well are the borders of objects are defined on a video stream. In such cases, user evaluation quality tests are required. Relevancy is correlated to the scope, the budget, and the contract terms of the project, namely, to develop a 3D-media-related system for artists. As regards feasibility, budget and current state of the art were taken into consideration.
Table 3.
Understanding the requirements.
In the second step, brainstorming based on the aforementioned scenarios was carried out to discuss and present ideas on the tools/solutions necessary to develop/implement to accomplish the TO-BE scenarios among stakeholders, namely an experienced artist, an experienced journalist, and the project technical manager. Requirements elicitation was an iterative activity, where brainstorming and interviews were used. A specific template form for the requirements definition process was defined as an extension of Table 3 with more project-related details that are out of the scope of the paper to present. Next, in requirements analysis, user requirements were clarified, categorized, and documented to generate the corresponding specifications. A crucial step is the “Approval of end-users”. Therefore, we conducted a survey in order to mine the opinion of the end-users, namely artists, journalists, architects, and informatics scientists, regarding the posed requirements.
5. Survey Results
The main goal of the electronic survey is to allow media content creators to evaluate and validate the proposed TO-BE scenarios and the requirements that were found during the Preparation and Elicitation phase. A total of 47 individuals participated in our survey who were reached from social media such as Facebook, Twitter, and LinkedIn. The survey consisted of four parts:
- Part I, analysed in Section 5.1, consists of questions regarding the demographics of the participants.
- Part II, treated in Section 5.2, contains the previous experience of the participants (the AS-IS scenarios).
- Part III, presented in Section 5.3, contains the main results, namely the validation results of the proposed scenarios (TO-BE scenarios).
- Part IV, outlined in Section 5.4, is an overview of the comments that participants have provided.
In the following, we present the acquired information. In Section 6—Discussion, the results are analysed in detail.
5.1. Demographics
5.1.1. Nationality of Participants
The nationality distribution of the participants can be seen in Figure 2. The majority of the participants were located in Greece (75%) whereas the rest of the participants were located in Belgium, Bulgaria, Germany, Hungary, Italy, Malta, Spain, Switzerland, and the United Kingdom.
Figure 2.
Nationality of the participants.
5.1.2. Educational Background of the Participants
As can be seen in Figure 3, 18.39% of the participants are from Journalism and Mass Media Communication (MMC). Significant participation is from Fine Arts (8.17%), Informatics (8.17%), and Architecture (6.13%). Other participants are from Advertising, Design, Education, Gaming, Humanities, Marketing, and Social Sciences with 1.2%.
Figure 3.
Educational Background.
5.1.3. Age Group of the Participants
The age group distribution of the participants can be seen in Figure 4. The majority of the participants are from the 18–25 yo group (49%), followed by the 25–35 yo group (28%), 35–45 yo group (15%), and the 45–55 yo group (8%).
Figure 4.
Age group of participants.
5.1.4. Type of Employment Organization
As can be seen in Figure 5, most of the participants are from universities (55%), Private Companies (24%), and Research Centres (13%). Other types of employment are Freelancers (4%), Media Organizations (2%), and NGOs (2%). As regards individuals from universities, their age distribution can be seen in Figure 6. Mainly Bachelor and M.Sc. students participated with a percentage of 80%.
Figure 5.
Organization of participants.
Figure 6.
Age group from universities.
In general, demographics provide more insights into the survey results. As regards the nationality of the participants, it can be seen that all participants are Europeans. Most participants are from Greece with a 75% which makes the research mostly focused on the Greek media status quo. As regards the educational background of the participants, it is seen that Journalism and Mass Media Communication, Fine Arts, Informatics, and Architecture dominate. These disciplines have flexibility regarding the use of tools both for 2D and 3D design. As regards the age group of the participants, high participation of youth (18–25yo) was observed at about 50%, and there is a gradual decrease to half when observing older groups, until the 45–55yo group with 8% (Figure 4). A remark is that no participants were above 55yo. This can be interpreted to meant that youth is keener on using electronic tools for artistic content creation. As regards the organizations that participants stem from, it can be seen that most of the participants were from academia. Private companies also have a strong presence with 24%. From Figure 6, it can be observed that participants from universities are mostly students with a percentage of 80%.
5.2. Previous Experience Collection and the AS-IS Scenarios
5.2.1. Software Used for Creation
In this question, participants have provided information about the experience with existing software for creation activities. Multiple selection of answers was possible from the list of tools that were described in Section 3. The results are shown in Figure 7.
Figure 7.
Most used software tools for creativity.
Most of the participants use Adobe Illustrator (46.8%) for graphics design, Adobe After Effects (40.4%) for applying effects on videos, and Adobe Premier for editing videos. Next, Unity3D graphics engine is used for 3D experience production (27.7%). Rhino3D is popular with 17% and Blender is popular with 14.9% which are both 3D design programs. Adobe XD for mobile and web experience design, Google Blocks for 3D design in VR, and Unreal graphics engine for 3D experience creation are also popular with 12.8%. Cinema4D, Maya-3DSMax design tools and Python programming language show some indication for increased usage.
The software tools popularity not only shows the popularity of tools but also the popularity of each type of content. 2D content creation tools of Adobe such as Illustrator, After Effects, Premier, and XD are very popular. This can be explained by the fact that most of the participants stem from media and fine arts. Unity3D and Unreal graphics engines show increased popularity as well, which indicates that game creation and storytelling are popular. However, they have lower rates than 2D creation tools which can be explained by the fact that they need programming skills and require more training to produce the final result. Rhino, Blender, Maya-3DS Max, and Cinema4D are also popular tools for 3D designing content. The increased rates for Rhino can be explained by the participation of Architects in the research as it is a tailored solution for them. Google Blocks is a surprise as it was not expected to receive more votes than Adobe Medium and Google Tilt. These are all 3D design tools that are used through VR glasses, but Google Blocks is only for low polygon models whereas the other two can achieve more realistic models. It seems that low polygon design is more attractive to be done inside VR environments. Python language is also popular, but it seems to be affected by the participation of the informatics experts.
5.2.2. Promotion and Monetization Software
Participants voted on which software tools they use for promoting and monetizing their work. The distribution of the most voted tools is shown in Figure 8. It can be seen that social media such as Instagram is prevalent with 78.7%, Facebook follows with 72.3%, next is YouTube with 55.3%. LinkedIn is also popular with 42.6%, WordPress personal blog received 27.7%, whereas TikTok and Blogspot received 25.5% each. Lesser used software are Twitch gaming social media and Wix web page creator with 10.6%. CGtrader and Turbosquid repositories for selling 3D models have low percentages with 6.4%. Mozilla Hubs and Playcanvas as 3D space creation tools for multiplying activities received 4.3%.
Figure 8.
Most used tools for promotion and monetization.
The results of the question regarding promotion and monetization software tools and platforms indicate that major social media platforms such as Instagram, Facebook, YouTube, and LinkedIn are widely adopted by media creators to promote and monetize their work. “Facebook Creator Studio” and “YouTube Studio” allow monetization through advertisement, whereas LinkedIn is for promoting career opportunities and portfolios. Instagram is a smartphone-centred application without a desktop front-end. The latest addons of Instagram such as Live Shopping allows one to monetize non-electronic art such as handmade paintings. Another pathway for promotion and monetization is through personal websites achieved by WordPress, Blogspot, and Wix. All these three platforms provide a simple way to make personal websites through templates without requiring programming.
5.3. Evaluation of the TO-BE Scenarios and Requirements
This is the main part of the survey. Six TO-BE scenarios were selected from Table 2, which are relevant to our project [1]. Then, several statements per scenario were composed according to Table 3. Each statement can be rated on a 5-grade Likert scale where 1 corresponds to a disagreement and 5 stands for an agreement with the statement. The results for the evaluation of each of the six scenarios are presented in Figure 9, Figure 10, Figure 11, Figure 12, Figure 13 and Figure 14, respectively.
Figure 9.
Scenario 1 validation results.
Figure 10.
Scenario 2 validation results.
Figure 11.
Scenario 3 validation results.
Figure 12.
Scenario 4 validation results.
Figure 13.
Scenario 5 validation results.
Figure 14.
Scenario 6 validation results.
Scenario 1 refers to the visualization of 3D models in web pages. The participants disagreed with “Current web pages are adequate, there is no need to visualize 3D models” as indicated by the average score of 2.15 (Figure 9a). This reveals that participants consider the presence of 3D models in web pages as a great need. According to the results in Figure 9b, participants believe that “The 3D models will significantly increase downloading time and will require high-end client devices”. The need for 3D models in web pages stems from the fact that the current web page design software does not support the insertion of 3D models in personal websites pages as can be inferred from the results in Figure 9c.
As regards Scenario 2 about the question “Do 3D special effects in web or mobile?”, the results are as follows. For the statement regarding the belief that mobile and web software will never have the potential of desktop devices, most participants disagreed with a score of 2.27 (Figure 10a), indicating that users have a strong belief that mobile and web technologies are capable of being incorporated in the media production chain. As regards the choice among web or mobile technologies, most participants answered with web technologies with a score of 3.19 (Figure 10b) vs. 3 for mobiles (Figure 10c). Further analysing the results, 17 participants voted for web technologies against 12 for mobile technologies.
As regards Scenario 3 about “Making edits on video streams inside VR worlds”, the participants agreed that it is difficult to do video edits inside a 3D environment with an average score of 3.25 (Figure 11). In general, the participants were sceptical about this scenario.
As regards Scenario 4 about “Promoting artistic media inside VR worlds”, the statement about the commercial saturation of the media due to high exposure has received strong disagreement with a score of 2.34 (Figure 12a). This reveals that VR worlds are suitable for promoting artistic and media work. Almost the same was the response about the risk of the 3D models being stolen if exposed in VR environments with a score of 2.19 (Figure 12b) indicating that participants consider VR spaces as a safe place for 3D content. As regards the introduction of a fee to enter VR spaces, the users show a disagreement with a score of 2.70 (Figure 12c). As regards the exposure to and accessibility from social media, the participants have shown great agreement with a score of 3.55 (Figure 12d), indicating that collaboration with social media is an important factor for such a scenario. Even stronger was the opinion that the existing repositories do not promote and visualize content adequately with a score of 3.59 (Figure 12e).
As regards Scenario 5 about the “Theme dedicated VR experiences for personal or joint blogs”, the participants disagreed with the statement “It is a bad idea since next generation social VR environments are more attractive” with an average score of 2.59 (Figure 13a). This indicates that there is innovation potential in such a scenario. In general, they found the idea interesting because the features offered can be tailored better to personal interests (average score 3.82, Figure 13b). Also, about the idea of “COVID19 VR nano-worlds”, they found it interesting with the highest score observed among all questions, that is, 3.97 (Figure 13c).
As regards Scenario 6 about the capability of designing 3D models inside VR spaces, the participants disagreed with the statement “The idea is bad because traditional software allows easier to design with mouse and keyboard” with a score of 2.23 (Figure 14a). They also disagreed that such a design method will be for amateur artists with a score of 2.59 (Figure 14b). Obviously, the idea of designing 3D models inside VR spaces is good for both amateur and professional creators, however, as it is inferred also from the comments received (see Section 5.4), the interfaces of existing approaches are not very intuitive.
5.4. General Comments Received
The overall comments received by participants were divided into four categories, namely Interfaces, Barriers, Benefits, and Personalization. The comments regarding Interfaces are:
- Easy to use interfaces;
- Easy ways of editing in a 3D environment;
- Accessible, cloud-based co-design software with a solid source-control system for digital assets of all kinds;
- VR can be a multimedia converged experience, and users should have the freedom to create and project their contents inside and outside the VR space;
- An online platform for VR content is interesting for idea exchange/moving the technology beyond the status quo. The same way that 3D models are available for sketch-up, perhaps there could be a repository for VR environments, for drag and drop solutions for scenes, educational subjects, etc.
- VR environment to create 3D models.
- VR/AR engineering and training application including detailed human–computer interaction via fingers haptic devices.
Comments 1 and 2 refer to the easiness of the interfaces and particularly the editing capability inside the 3D environment. Comment 3 refers to the accessibility of the solution mostly achieved through the cloud and to the coverage of all types of media. Comment 4 refers to media convergence, that is, to allow the combination of several types of media in order to create a new solid type of media. Freedom to create, project personal content, and expose media outside VR environments should be also possible. Comment 5 is on an online platform for VR content, namely, to make a repository for whole scenes as pre-built solutions for certain scenarios. Comment 6 is on the idea to create 3D models inside the VR environment. Comment 7 suggests that VR applications for training are also interesting if they also exploit peripheral devices such as haptic devices.
It was observed that most individual comments regarded the interfaces of VR environments. They are related to easiness, accessibility, and haptic devices interconnection. It is true that current VR systems require a process to download, install, and learn the interfaces of the design tool. As regards accessibility, many devices still do not allow the use of VR headsets with prescription glasses. Another issue is the cost, as they are still expensive for amateur creators with a cost of around 400 euros. All these seem to be the most important barriers for content creators. Another evident issue is the cloud availability and the co-design capabilities. Many creators would like a cloud-oriented application where assets, scenes, and projects can be easily created, shared, and co-edited in joint repositories. For the time being, most design applications limit the design capabilities to local use or single-user cloud repositories. The low penetration of VR design tools due to the high cost of devices might be a reason that such repositories did not gain acceptance from users.
The comments regarding Barriers are as follows:
- I’ll stick to 2D, 3D is overpriced;
- Basic training material;
- Online VR/AR applications that utilize 5G to render 3D models in real time;
- I believe that collaboration tools would be great to have but sharing spaces to create 3D seems one or two steps too far or too fast;
- A better user experience while drawing/designing and a sandbox toolset for publishing my work in a device-independent environment;
- The key is seamless interfaces where creators do not wow at the tool itself, but rather it becomes transparent, and they can just focus on their creative processes.
Comment 1 refers to the high price of 3D models with respect to the 2D media. As regards Comment 2, it highlights the need for training materials for using the authoring tools. Comment 3 regards the internet speed that allows one to download 3D models on VR/AR applications on the fly improving thus the user experience. Comment 4 refers to the collaboration of many users for VR environments or 3D models creation but the sharing of spaces for collaboration with other users is a far-fetched goal. Comment 5 focuses on the device-independent environment for publishing the results, whereas Comment 6 is highlighting the need for reducing cognitive burden so that the user can focus on the creative process. It seems that users have many concerns regarding 3D content creation. Most of the Barriers refer to the design inside VR environments and only one refers to the expensiveness of 3D content as for the time being too expensive to be used as an artistic improvement for various applications. As regards VR environments, it seems that users are missing enough training material. There are limited resources for viewing what other designers are designing in VR as the approach to create 3D models in VR space differs from the traditional way of designing 3D models. Shared spaces for multiple users to design seems to be a far-fetched target for the time being as many issues are not solved for a single user. A comment also refers to the 5G connectivity that will enhance downloading times.
As regards the category Benefits, the comments received are as follows:
- Accessible and mutual professional benefits.
- Variety of subjects and costs; interactions between the designers.
- New mediums that will expand my creativity.
It is inferred from Comment 1 that creators should have some benefits after creating the content. Comment 2 refers to the variety of media so the space can be commercially exploitable, as well as to the interaction among the designers in order to improve the final result. Comment 3 refers to the combination of media that will allow one to enhance creativity.
As regards the Personalization category, two comments were received, namely:
- VR personal spaces rather than ad hoc 2D web pages.
- VR experience can be both realistic and illusionary, and visualization styles should not limit the way users experience the virtual reality space.
Comment 1 refers to the use of VR spaces as a replacement for the traditional 2D web pages. Comment 2 is addressing the fact that VR experiences can be expanded to illusionary spaces rather than limited to the representation of real spaces. In general, the comments refer to monetization, namely the mutual professional benefits and the existence of a variety of subjects and costs. This might be interpreted as an increased need for a monetization plan that allows the provision of mutual benefits to collaborators in the VR space. Another comment states that new mediums that might be interpreted as new media can actually merge all types of media.
6. Discussion
Several dimensions of our requirements engineering approach are topics for discussion. Firstly, the demographics of the survey suggest that the tools to be developed should be tailored to two extreme poles, namely a) fit well to youth, for example, using a low-price plan, or b) to companies with a high-budget plan. As regards the creation tools and the type of software, in general, we can infer that big companies dominate with tools tailored to experts in design and in programming. Adobe desktop tools for 2D content creation are widely used by designers, a trend that is difficult to change. As regards 3D content creation, tools are not limited to certain brands, apart from the Unity3D graphics engine that dominates in programming XR applications. Promotion and monetization are correlated to the exposure of content on Instagram, Facebook, YouTube, and LinkedIn. It seems that Instagram is more popular for 3D content creation promotion than any other social media platform. Another fact is that content creators tend to have their own website in WordPress, Blogspot, and Wix as these three platforms provide a simple way to make a personal website through templates.
As regards the evaluation of scenarios, Scenario 1, namely the exposure to 3D models on websites is ranked highly according to the responses of the users. Content creators would like to publish their 3D models on web pages as long as the downloading time and the end-user device requirements are kept low. It is also inferred that creators do not have or do not know a certain methodology to expose 3D content. If this is combined with the conclusions of the previous paragraph, it seems that the content creators do not know how to embed 3D models in WordPress, Blogspot, and Wix. Exposing 3D content (or images of it) on Instagram, Facebook, YouTube and LinkedIn is very important for dissemination purposes. Scenario 2 about achieving visual effects on web or mobile is bending towards web applications for both amateur and professional users. This might be interpreted to mean that the latest technologies such as 5G internet, WebAssembly, and the upcoming WebGPU [15] standards have increased the creators’ trust in web browsers. The conclusions from Scenario 3 are rather mild. Users are not inclined towards a direction indicating only that the editing of videos inside VR space is difficult or not interesting to them. Scenario 4 about the promotion of artistic media inside VR worlds has also raised the interest of participants. It is inferred that creators believe that their content is not promoted well on current repositories. The accessibility of VR spaces from social media and the exposure of content to social media is also important. As regards Scenario 5, the idea of a personal or joint blog in a VR space seems to be attractive as a means to express better personal interests. The idea of a nano VR space with information regarding biology, and most specifically COVID-19 mechanisms, seems to be more attractive than illusionary spaces of other types. Towards this direction, one of the most unexploited resources in Art, but prominent in Biology, is the Protein Data Bank (PDB) [16]. It provides rich data for visualization, such as the protein-related SARS-COVID-19 model as shown in Figure 15.
Figure 15.
Scientific 3D models repositories can be used as a source of 3D content [16].
Scenario 6, which addresses the case for designing 3D models in the VR space was also attractive. However, it was prompted that the interfaces should be improved, the headsets should be more accessible, the software should be better promoted, and sufficient training material should be available.
According to other requirements analysis surveys as reviewed in Section 2, the future of 3D platforms is promising but certain aspects should be improved. An issue is the quality of the existing authoring tools for non-experts as they are not offering the number of options that tools for experts (e.g., Unreal or Unity) offer. Another issue is the comfort of XR headsets and their price.
The ΙΕΕΕ 830 requirements specification methodology has two additional steps, namely Requirements Specification, where the requirements are brought into a suitable and unambiguous form, and Requirement Validation, namely the review and the validation of the requirements for clarity, consistency, and completeness. These are future steps that will be executed internally in the project with the ultimate goal to end up with a commonly agreed collection of raw requirements. Also, the methodology has a mechanism for defining more low granularity requirements, namely, a role-playing theatre also referred to as a game (see at the bottom of Figure 1). This role play theatre is used to simulate how a project’s stakeholders would interact among themselves and with the hypothetical prototype of the project. This theatre is divided into three steps: the Preparation; the Execution and the Review steps. The preparation step deals, as the name indicates, with the preparation and implementation of the theatrical plays (games) to be used in the next step. The gaming step comprises the workshop, where the gaming sessions happen. The review step consists of the analysis and documentation of the requirements in each repetition. This game will be executed multiple times to find the “hidden” requirements and to improve the results.
7. Conclusions and Future Work
The 3D media sector is a booming sector especially due to the innovative technologies that arise for collaboration in creation, the democratization of hardware and software, the XR capabilities of modern mobile devices, and the increased demand for XR media due to the pandemic. However, most of the content creation tools today are mainly targeting programmers and skilled designers, leaving out general users and experts in culture from the media creation pipeline. In order for the 3D media sector to flourish, the next generation 3D media platforms should have the following characteristics: (a) Easy to use interfaces for media content creation in VR; (b) Collaborative characteristics for content creation and integration of the content creation in the production pipeline for non-experts; (c) VR environments as social spaces for enhancing promotion and interaction; (d) Provide methodologies to export created 3D content in personal web pages/spaces; and (e) Capability of creating content in Web or mobile platforms. We foresee that open-source technologies will allow more inclusive approaches and participation of research organizations in the media production pipeline.
Author Contributions
Conceptualization, L.M.G.; Investigation, C.M.; Methodology, D.V.; Supervision, N.P., S.N. and I.K. All authors have read and agreed to the published version of the manuscript.
Funding
The research leading to these results has received funding from the European Union H2020 Horizon Programme (2014–2020) under grant agreement 957252, project MEDIAVERSE (A universe of media assets and co-creation opportunities at your fingertips): https://MediaVerse-project.eu, 1 October 2020.
Institutional Review Board Statement
The study was conducted according to the guidelines of the Declaration of Helsinki, and ethical procedures approved by the Ethical Committe at the Universitat Autònoma de Barcelona (protocol code 5207 approved on 05/11/2020).
Informed Consent Statement
Informed consent was obtained from all subjects involved in the study.
Data Availability Statement
Not applicable.
Conflicts of Interest
The authors declare no conflict of interest.
References
- Google Poly. Software. Available online: https://en.wikipedia.org/wiki/Poly_(website) (accessed on 20 July 2021).
- W3C, World Wide Web Consortium. WebVR Standard Specification Legacy site. Available online: https://webvr.info/ (accessed on 20 July 2021).
- W3C, World Wide Web Consortium. WebXR Standard Specification, WebXR. Available online: https://www.w3.org/TR/2020/WD-webxr-20200724/ (accessed on 20 July 2021).
- IEEE Standard 830-1998. Recommended Practice for Software Requirements Specifications; IEEE Press: New York, NY, USA, 1998. [Google Scholar]
- Manufacturing SErvices Ecosystem (MSEE) Project, Project ID 284860, Deliverable “Methodology for requirement engineering and evaluation” 51.1, M6, 30/04/2012. Available online: https://cordis.europa.eu/project/id/284860/reporting (accessed on 20 July 2021).
- Marcelino-Jesus, E.; Sarraipa, J.; Agostinho, C.; Jardim-Goncalves, R. A Requirements Engineering Methodology for Technological Innovations Assessment. In Moving Integrated Product Development to Service Clouds in the Global Economy; IOS Press: Amsterdam, The Netherlands, 2014; pp. 577–586. [Google Scholar]
- Costello, K.; Rimol, M. Gartner Identifies the Top 10 Strategic Technology Trends for 2020. In Gartner IT Symposium/Xpo 2019. Available online: https://www.gartner.com/en/newsroom/press-releases/2020-10-19-gartner-identifies-the-top-strategic-technology-trends-for-2021 (accessed on 20 July 2021).
- European Commission. Communication from the Commission to the European Parliament, Europe’s Media in the Digital Decade: An Action Plan to Support Recovery and Transformation; COM/2020/784 final; European Commission: Brussels, Belgium, 2020. [Google Scholar]
- XR Association. Augmented and Virtual Reality Survey Report—Industry Insights into the Future of Immersive Technology. 2020. Available online: https://www.perkinscoie.com/images/content/2/3/v4/231654/2020-AR-VR-Survey-v3.pdf (accessed on 20 July 2021).
- Nebeling, M.; Speicher, M. The trouble with augmented reality/virtual reality authoring tools. In Proceedings of the 2018 IEEE International Symposium on Mixed and Augmented Reality Adjunct (ISMAR-Adjunct), Munich, Germany, 16–20 October 2018. [Google Scholar]
- Herz, M.; Rauschnabel, P.A. Understanding the diffusion of virtual reality glasses: The role of media, fashion and technology. Technol. Forecast. Soc. Chang. 2019, 138, 228–242. [Google Scholar] [CrossRef]
- Mütterlein, J.; Kunz, R.E.; Baier, D.; Mütterlein, J.; Kunz, R.E.; Baier, D. Effects of lead-usership on the acceptance of media innovations: A mobile augmented reality case. Technol. Forecast. Soc. Chang. 2019, 145, 113–124. [Google Scholar] [CrossRef]
- Fuchs, N.E.; Schwertel, U.; Schwitter, R. Attempto Controlled English—Not just another logic specification language. In Logic-Based Program Synthesis and Transformation; Lecture Notes in Computer Science; Springer: Berlin/Heidelberg, Germany, 1999; pp. 1–20. ISBN 978-3-540-65765-1. [Google Scholar] [CrossRef] [Green Version]
- Cao, Z.; Hidalgo Martinez, G.; Simon, T.; Wei, S.-E.; Sheikh, Y.A. OpenPose: Realtime Multi-Person 2D Pose Estimation using Part Affinity Fields. IEEE Trans. Pattern Anal. Mach. Intell. 2019, 43, 172–186. [Google Scholar] [CrossRef] [PubMed] [Green Version]
- WebGPU. W3C Working Draft. 12 July 2021. Available online: https://www.w3.org/TR/webgpu/ (accessed on 20 July 2021).
- Berman, H.M.; Westbrook, J.; Feng, Z.; Gilliland, G.; Bhat, T.N.; Weissig, H.; Shindyalov, I.N.; Bourne, P.E. The Protein Data Bank. Nucleic Acids Res. 2000, 28, 235–242. [Google Scholar] [CrossRef] [PubMed] [Green Version]
Publisher’s Note: MDPI stays neutral with regard to jurisdictional claims in published maps and institutional affiliations. |
© 2021 by the authors. Licensee MDPI, Basel, Switzerland. This article is an open access article distributed under the terms and conditions of the Creative Commons Attribution (CC BY) license (https://creativecommons.org/licenses/by/4.0/).














