Power System Transient Stability Assessment Based on Snapshot Ensemble LSTM Network
Abstract
:1. Introduction
1.1. Background and Motivation
1.2. Literature Review
1.2.1. Ensemble Learning Model for TSA
1.2.2. Prediction of Transient Stability Index
1.3. Proposed Method and Contributions
- (1)
- By adopting the cosine annealing learning rate schedule, multiple global or local optimal LSTM network models can be traversed in a single training process to complete snapshot ensembling. This method not only can effectively improve the prediction accuracy, but also significantly reduces the time complexity of the TSA ensemble model, which is conducive to the rapid completion of the model training update.
- (2)
- A risk function considering transient stability probability and transient stability index (TSI) is proposed to realize the risk grading of transient angle stability, which provides a reasonable reference for subsequent emergency control.
- (3)
- Contrarily to [8,12], which simply give higher weight to the instability term in the loss function and failed to improve the overall prediction accuracy of the model, this paper takes into account the sample imbalance and overlapping, and modified the cross entropy function to improve the loss contribution of hard samples and unstable samples in the model training, thus optimizing the direction of gradient descent. Combined with the proposed hierarchical prediction framework, the model with modified loss function can be used to screen out credible samples more efficiently.
1.4. Organization of the Paper
2. Model Principle Analysis
2.1. Long Short-Term Memory Network
2.2. Snapshot Ensembling Strategy
2.3. Optimal Weighted Combination Method
3. Proposed Model for TSA
3.1. Two-Stage Assessment Mechanism Based on Classification and Regression
3.1.1. Hierarchical Real-Time Classification Framework
3.1.2. Stability Margin Prediction and Risk Quantification
3.2. Input Features of Model
3.3. Network Structure of Model
3.4. Indicators for Performance Evaluation
4. Improvements Considering Sample Imbalance and Overlapping
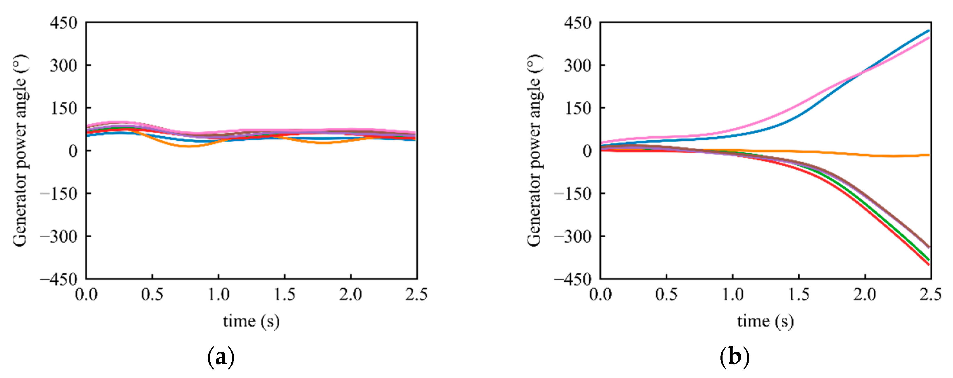
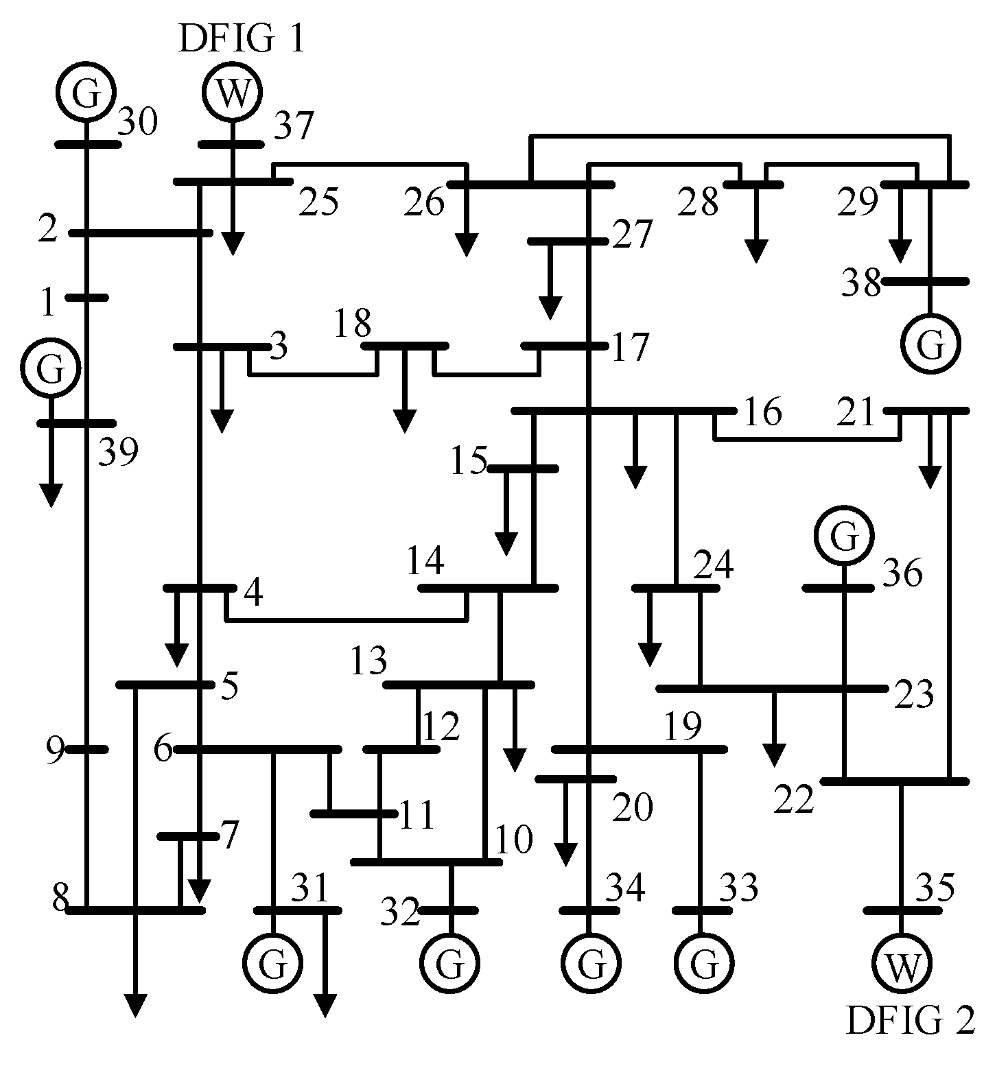
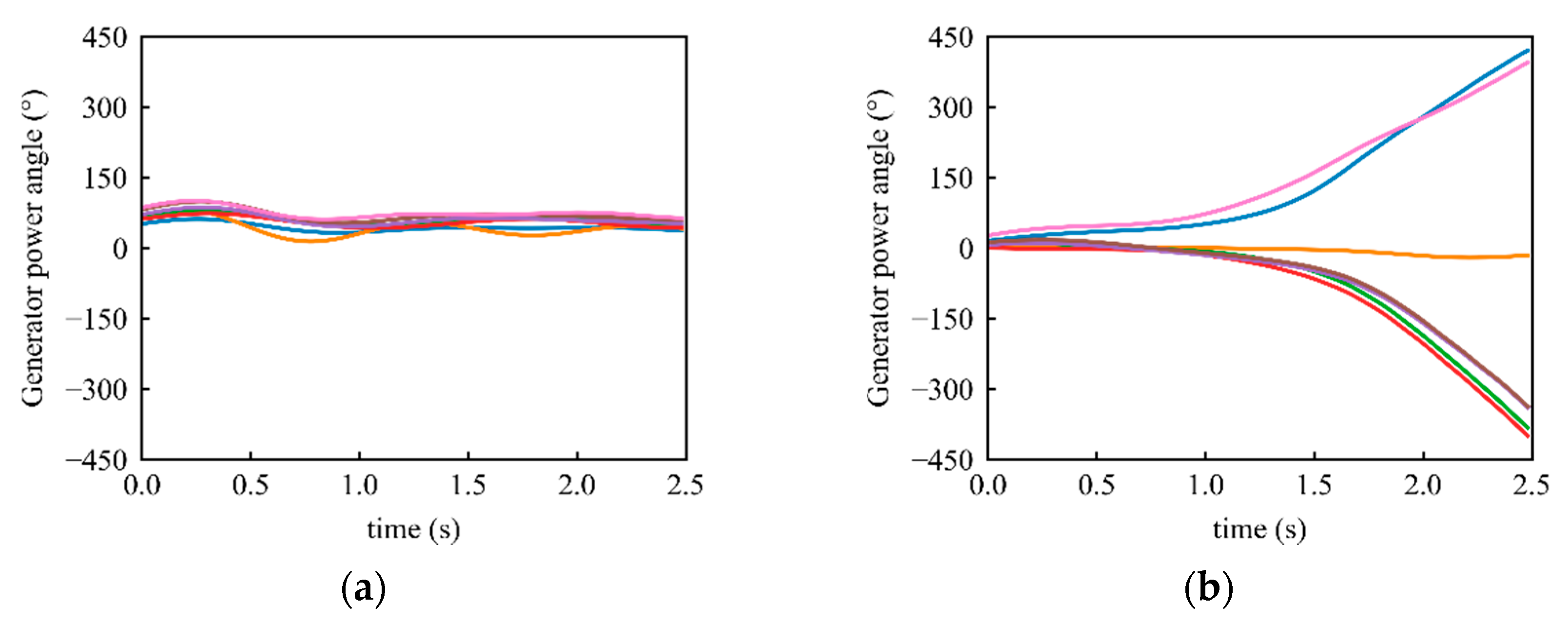
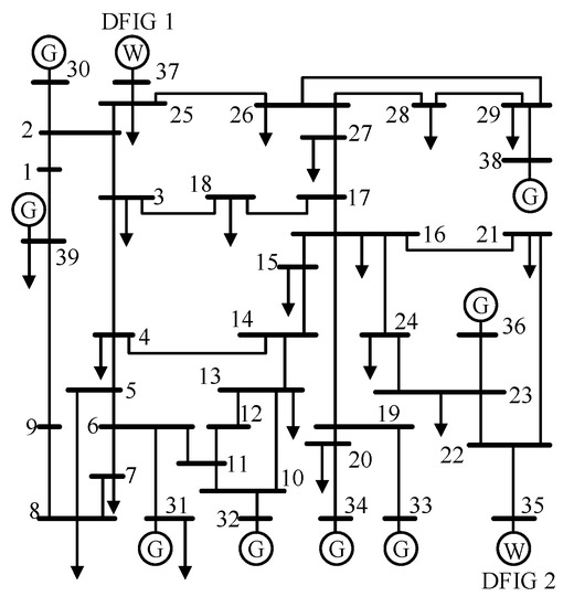
5. Case Study
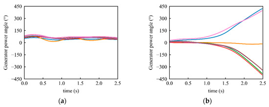
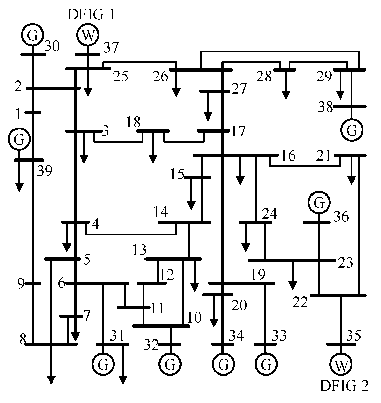
5.1. Test System and Data Generation
5.2. Effectiveness Analysis of Ensembling Strategy
5.3. Visual Analysis of Feature Extraction
5.4. Performance Comparison with Other Kinds of Classifiers
5.5. Impact of Loss Function Modification on Hierarchical Prediction
5.6. Risk Quantification of Transient Angle Stability
6. Conclusions
- The proposed snapshot ensemble LSTM network can effectively collect multiple global and local optima corresponding base models obtained in a single training process. Through the weighted combination of each base model, the obtained ensemble model can output more accurate predictions. LSTM network has stronger representation learning ability for transient stability temporal information, and can effectively extract higher-level abstract features with better separability from the original input, so the proposed model has higher prediction accuracy than other machine learning classifiers.
- Through the proper setting of credibility thresholds, it can effectively prevent the missing and false alarms during the hierarchical assessment process. As time goes by, the credibility of the prediction results gets higher and higher, so the critical samples are gradually and reliably identified. Moreover, the improvement of the loss function for sample imbalance and overlapping further improves the credibility of the model output and reduces misclassification.
- The built ensemble LSTM regression model can predict the transient stability margin accurately. Combined with the two-stage prediction output of classifier and regressor, the risk grading of transient angle stability can be further realized according to the established risk function, which is instructive for the subsequent risk control.
Author Contributions
Funding
Conflicts of Interest
Nomenclature
| Parameters | |
| weight matrices | |
| bias vectors | |
| weight vector connected to the output layer | |
| initial learning rate | |
| total number of iterations during training | |
| cosine annealing cycles | |
| number of base learners and training samples | |
| weight coefficient of the m-th base learner | |
| credible instability threshold and the credible stability threshold | |
| risk factor threshold | |
| coefficients in the risk function | |
| thresholds for grading risk | |
| number of bus, transmission lines, generators and load nodes | |
| number of sampling times. | |
| total number of test samples | |
| weight coefficient and the penalty coefficient | |
| number of stable samples and unstable samples in the training set | |
| Variables | |
| forget gate, input gate, and output gate at time t | |
| memory cell state and memory cell candicate state at time t | |
| input vector and the output vector at time t | |
| output vector of the previous layer of the output layer | |
| prediction probability of the model output | |
| learning rate in the j-th iteration | |
| error of the m-th base learner on the i-th training sample | |
| prediction probability output by the ensemble model and the m-th base learner | |
| credibility index | |
| transient stability index | |
| maximum power angle difference between any two generators in the system | |
| risk factor | |
| risk function value | |
| risk rank | |
| transformed pre-value and post-value of a feature at time t | |
| normalized and post-value of a feature at time t | |
| mean and standard deviation of feature data | |
| number of accumulatively identified credible stable samples | |
| number of accumulatively identified credible unstable samples | |
| cross entropy loss function | |
| modified cross entropy loss function | |
| Indicators | |
| accuracy | |
| missing alarm rate | |
| false alarm rate | |
| cumulative hit rate | |
| mean absolute error | |
References
- Zadkhast, S.; Jatskevich, J.; Vaahedi, E. A Multi-Decomposition Approach for Accelerated Time-Domain Simulation of Transient Stability Problems. IEEE Trans. Power Syst. 2015, 30, 2301–2311. [Google Scholar] [CrossRef]
- Chang, H.D.; Chu, C.C.; Cauley, G. Direct stability analysis of electric power systems using energy functions: Theory, applications, and perspective. Proc. IEEE 1995, 83, 1497–1529. [Google Scholar] [CrossRef]
- Zhu, Q.M.; Chen, J.F.; Zhu, L.; Shi, D.Y.; Bai, X.; Duan, X.Z.; Liu, Y.L. A Deep End-to-End Model for Transient Stability Assessment with PMU Data. IEEE Access 2018, 6, 65474–65487. [Google Scholar] [CrossRef]
- Zhang, Y.C.; Markham, P.; Xia, T.; Chen, L.; Ye, Y.Z.; Wu, Z.Y.; Yuan, Z.Y.; Wang, L.; Bank, J.; Burgett, J.; et al. Wide-Area Frequency Monitoring Network (FNET) Architecture and Applications. IEEE Trans. Smart Grid. 2010, 1, 159–167. [Google Scholar] [CrossRef]
- De La Ree, J.; Centeno, V.; Thorp, J.S.; Phadke, A.G. Synchronized Phasor Measurement Applications in Power Systems. IEEE Trans. Smart Grid. 2010, 1, 20–27. [Google Scholar] [CrossRef]
- Li, X.; Zheng, Z.Y.; Wu, L.H.; Li, R.Y.; Huang, J.Q.; Hu, X.L.; Guo, P.F. A Stratified Method for Large-Scale Power System Transient Stability Assessment Based on Maximum Relevance Minimum Redundancy Arithmetic. IEEE Access 2019, 7, 61414–61432. [Google Scholar] [CrossRef]
- Geeganage, J.; Annakkage, U.D.; Weekes, M.A.; Archer, B.A. Application of Energy-Based Power System Features for Dynamic Security Assessment. IEEE Trans. Power Syst. 2015, 30, 1957–1965. [Google Scholar] [CrossRef] [Green Version]
- Li, B.Q.; Wu, J.Y.; Hao, L.L.; Shao, M.Y.; Zhang, R.Y.; Zhao, W. Anti-Jitter and Refined Power System Transient Stability Assessment Based on Long-Short Term Memory Network. IEEE Access 2020, 8, 35231–35244. [Google Scholar] [CrossRef]
- Ren, C.; Xu, Y.; Zhang, Y.C. Post-disturbance transient stability assessment of power systems towards optimal accuracy-speed tradeoff. Prot. Control. Mod Power Syst. 2018, 3, 194–203. [Google Scholar] [CrossRef] [Green Version]
- Yin, X.Y.; Liu, Y.T. Deep Learning Based Feature Reduction for Power System Transient Stability Assessment. In Proceedings of the TENCON 2018—2018 IEEE Region 10 Conference, Jeju, Korea, 28–31 October 2018; pp. 2308–2312. [Google Scholar]
- Zhou, Y.Z.; Wu, J.Y.; Yu, Z.H.; Ji, L.Y.; Hao, L.L. A Hierarchical Method for Transient Stability Prediction of Power Systems Using the Confidence of a SVM-Based Ensemble Classifier. Energies 2016, 9, 778. [Google Scholar] [CrossRef] [Green Version]
- Zhou, Y.Z.; Guo, Q.L.; Sun, H.B.; Yu, Z.H.; Wu, J.Y.; Hao, L.L. A novel data-driven approach for transient stability prediction of power systems considering the operational variability. Int. J. Electr. Power Energy Syst. 2019, 107, 379–394. [Google Scholar] [CrossRef]
- Mi, D.K.; Wang, T.; Xiang, Y.W.; Du, W.J. Elastic Net based online assessment of power system transient stability margin. Power Syst. Technol. 2020, 44, 19–26. [Google Scholar]
- Zhang, R.Y.; Wu, J.Y.; Xu, Y.; Li, B.Q.; Shao, M.Y. A Hierarchical Self-Adaptive Method for Post-Disturbance Transient Stability Assessment of Power Systems Using an Integrated CNN-Based Ensemble Classifier. Energies 2019, 12, 3217. [Google Scholar] [CrossRef] [Green Version]
- Yin, X.Y.; Yan, J.C.; Liu, Y.T.; Qiu, C.G. Deep learning based transient stability assessment and severity grading. Electr. Power Autom. Equip. 2018, 38, 64–69. [Google Scholar]
- Yu, J.J.Q.; Hill, D.J.; Lam, A.Y.S.; Gu, J.T.; Li, V.O.K. Intelligent Time-Adaptive Transient Stability Assessment System. IEEE Trans. Power Syst. 2018, 33, 1049–1058. [Google Scholar] [CrossRef] [Green Version]
- Yu, J.J.Q.; Lam, A.Y.S.; Hill, D.J.; Li, V.O.K. Delay Aware Intelligent Transient Stability Assessment System. IEEE Access 2017, 5, 17230–17239. [Google Scholar] [CrossRef] [Green Version]
- Huang, G.; Li, Y.X.; Pleiss, G.; Liu, Z.; Hopcroft, J.E.; Weinberger, K.Q. Snapshot Ensembles: Train 1, get M for free. arXiv 2017, arXiv:1704.00109. [Google Scholar]
- Kingma, D.P.; Ba, J. Adam: A Method for Stochastic Optimization. arXiv 2014, arXiv:1412.6980. [Google Scholar]
- Liu, X.Z.; Min, Y.; Chen, L.; Zhang, X.H.; Feng, C.Y. Data-driven Transient Stability Assessment Based on Kernel Regression and Distance Metric Learning. J. Mod. Power Syst. Clean Energy 2021, 9, 27–36. [Google Scholar] [CrossRef]
- Liu, S.K.; Liu, L.Y.; Fan, Y.P.; Zhang, L.; Huang, Y.H.; Zhang, T.; Cheng, J.Z.; Wang, L.Y.; Zhang, M.L.; Shi, R.Y.; et al. An Integrated Scheme for Online Dynamic Security Assessment Based on Partial Mutual Information and Iterated Random Forest. IEEE Trans. Smart Grid. 2020, 11, 3606–3619. [Google Scholar] [CrossRef]
- Rahmatian, M.; Chen, Y.C.; Palizban, A.; Moshref, A.; Dunford, W.G. Transient stability assessment via decision trees and multivariate adaptive regression splines. Electr. Power Syst. Res. 2017, 142, 320–328. [Google Scholar] [CrossRef]
- Sun, Y.G.; Hou, K.; Jia, H.J.; Rim, J.; Wang, D.; Mu, Y.F.; Yu, X.D.; Zhu, L.W. An Incremental-Variable-Based State Enumeration Method for Power System Operational Risk Assessment Considering Safety Margin. IEEE Access 2020, 8, 18693–18702. [Google Scholar] [CrossRef]
- Moulin, L.S.; da Silva, A.P.A.; El-Sharkawi, M.A.; Marks, R.J. Support vector machines for transient stability analysis of large-scale power systems. IEEE Trans. Power Syst. 2004, 19, 818–825. [Google Scholar] [CrossRef] [Green Version]
- Zhang, R.; Xu, Y.; Dong, Z.Y.; Wong, K.P. Post-disturbance transient stability assessment of power systems by a self-adaptive intelligent system. IET Gener. Transm. Distrib. 2015, 9, 296–305. [Google Scholar] [CrossRef]
- Rajapakse, A.D.; Gomez, F.; Nanayakkara, K.; Crossley, P.A.; Terzija, V.V. Rotor Angle Instability Prediction Using Post-Disturbance Voltage Trajectories. IEEE Trans. Power Syst. 2010, 25, 947–956. [Google Scholar] [CrossRef]
- Ioffe, S.; Szegedy, C. Batch normalization: Accelerating deep network training by reducing internal covariate shift. In Proceedings of the 32nd International Conference on Machine Learning, Lille, France, 6–11 July 2015; pp. 448–456. [Google Scholar]
- Li, J.M.; Yang, H.Y.; Yan, L.P.; Li, Z.H.; Liu, D.W.; Xia, Y.Q. Data Augment Using Deep Convolutional Generative Adversarial Networks for Transient Stability Assessment of Power Systems. In Proceedings of the 2020 39th Chinese Control Conference (CCC), Shenyang, China, 27–29 July 2020; pp. 6135–6140. [Google Scholar]
- Zhu, L.P.; Lu, C.; Dong, Z.Y.; Hong, C. Imbalance Learning Machine-Based Power System Short-Term Voltage Stability Assessment. IEEE Trans. Ind. Inform. 2017, 13, 2533–2543. [Google Scholar] [CrossRef]
- Li, N.; Li, B.L.; Han, Y.Q.; Gao, L. Dual cost-sensitivity factors-based power system transient stability assessment. IET Gener. Transm. Distrib. 2020, 14, 5858–5869. [Google Scholar] [CrossRef]
- You, D.H.; Wang, K.; Ye, L.; Wu, J.C.; Huang, R.Y. Transient stability assessment of power system using support vector machine with generator combinatorial trajectories inputs. Int. J. Electr. Power Energy Syst. 2013, 44, 318–325. [Google Scholar] [CrossRef]
- Pai, M.A. Energy Function Analysis for Power System Stability; Springer Science & Business Media: New York, NY, USA, 2012; pp. 223–227. [Google Scholar]
- Gisbrecht, A.; Schulz, A.; Hammer, B. Parametric nonlinear dimensionality reduction using kernel t-SNE. Neurocomputing 2015, 147, 71–82. [Google Scholar] [CrossRef] [Green Version]











| Feature Type | Feature Description | Feature Size |
|---|---|---|
| 1 | Active and reactive power output of generator | |
| 2 | Active and reactive power injection of load | |
| 3 | Active and reactive power of line transmission | |
| 4 | Magnitude and phase angle of bus voltage |
| Confusion Matrix | Unstable (Predicted) | Stable (Predicted) |
|---|---|---|
| Unstable (Actual) | TP | FN |
| Stable (Actual) | FP | TN |
| Classifier | PACC (%) | PMAR (%) | PFAR (%) |
|---|---|---|---|
| LSTMa | 99.02 | 1.14 | 0.88 |
| LSTMb | 99.26 | 0.83 | 0.67 |
| LSTMc | 99.35 | 0.73 | 0.61 |
| LSTMd | 99.43 | 0.73 | 0.47 |
| Ensemble LSTM | 99.59 | 0.41 | 0.40 |
| Classifier | PACC (%) | PMAR (%) | PFAR (%) |
|---|---|---|---|
| Ensemble LSTM | 99.59 | 0.41 | 0.40 |
| CNN | 98.53 | 2.07 | 1.08 |
| DBN | 97.47 | 3.63 | 1.82 |
| SVM | 94.73 | 7.78 | 3.64 |
| DT | 92.28 | 9.96 | 6.27 |
| Response Time (Cycles) | Ensemble CE-LSTM | Ensemble MCE-LSTM | ||||
|---|---|---|---|---|---|---|
| NCS | NCU | ICHR (%) | NCS | NCU | ICHR (%) | |
| 1 | 1173 | 732 | 77.82 | 1343 | 865 | 90.20 |
| 5 | 1280 | 803 | 85.09 | 1396 | 901 | 93.83 |
| 10 | 1351 | 861 | 90.36 | 1433 | 920 | 96.12 |
| 20 | 1404 | 889 | 93.67 | 1461 | 949 | 98.45 |
| 30 | 1427 | 913 | 95.59 | 1470 | 957 | 99.14 |
| Risk Rank | Number of Samples | ||
|---|---|---|---|
| Training Set | Validation Set | Test Set | |
| 0 | 146 | 69 | 57 |
| 1 | 2180 | 665 | 704 |
| 2 | 1504 | 462 | 508 |
| 3 | 619 | 287 | 213 |
| 4 | 2895 | 965 | 966 |
Publisher’s Note: MDPI stays neutral with regard to jurisdictional claims in published maps and institutional affiliations. |
© 2021 by the authors. Licensee MDPI, Basel, Switzerland. This article is an open access article distributed under the terms and conditions of the Creative Commons Attribution (CC BY) license (https://creativecommons.org/licenses/by/4.0/).
Share and Cite
Du, Y.; Hu, Z. Power System Transient Stability Assessment Based on Snapshot Ensemble LSTM Network. Sustainability 2021, 13, 6953. https://doi.org/10.3390/su13126953
Du Y, Hu Z. Power System Transient Stability Assessment Based on Snapshot Ensemble LSTM Network. Sustainability. 2021; 13(12):6953. https://doi.org/10.3390/su13126953
Chicago/Turabian StyleDu, Yixing, and Zhijian Hu. 2021. "Power System Transient Stability Assessment Based on Snapshot Ensemble LSTM Network" Sustainability 13, no. 12: 6953. https://doi.org/10.3390/su13126953
APA StyleDu, Y., & Hu, Z. (2021). Power System Transient Stability Assessment Based on Snapshot Ensemble LSTM Network. Sustainability, 13(12), 6953. https://doi.org/10.3390/su13126953

