A Rapid Review on Community Connected Microgrids
Abstract
1. Introduction
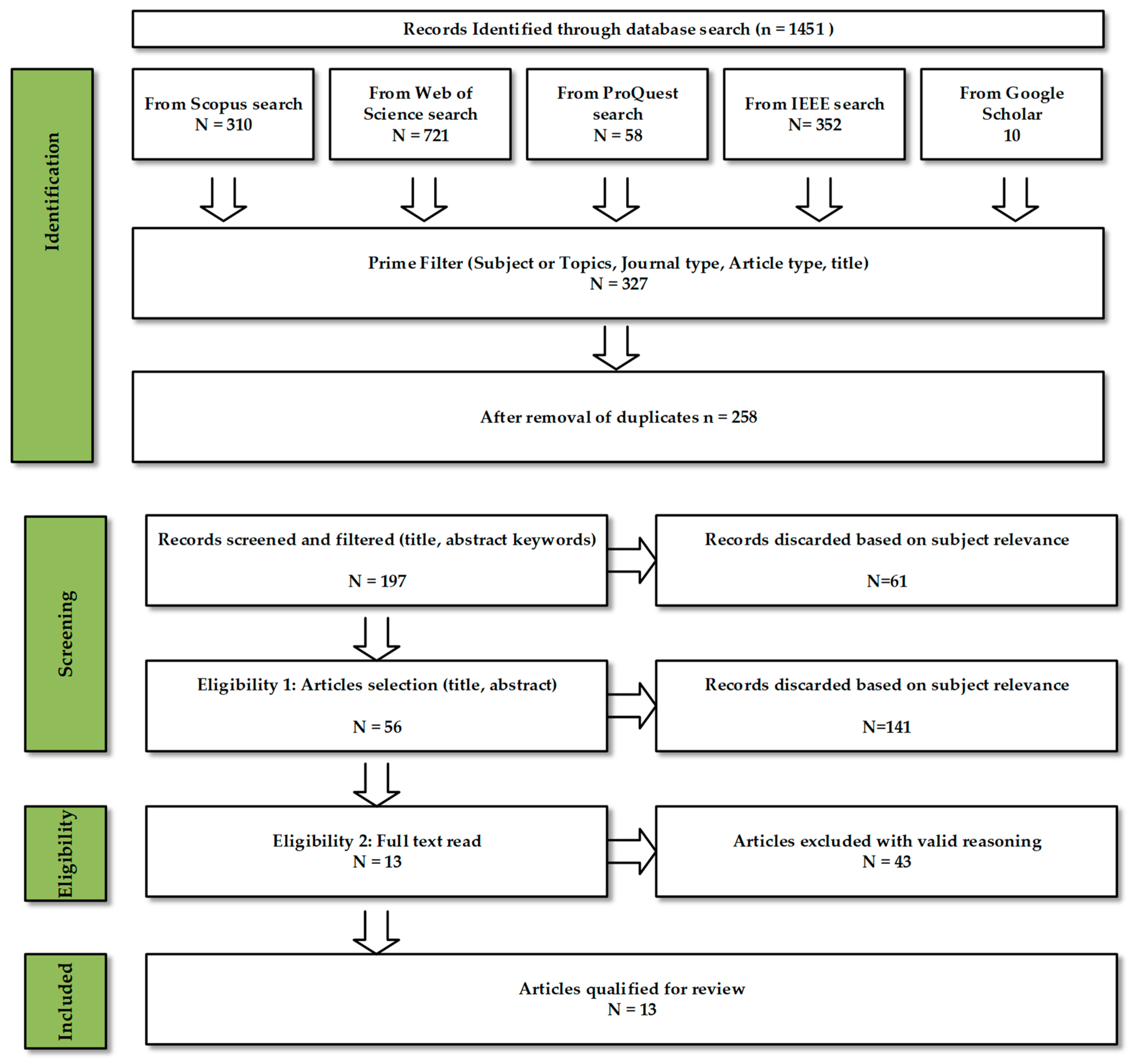
2. The Rapid Review Methodology
- 1
- Research question;
- 2
- Search criteria and filtering method;
- 3
- Screening, eligibility criteria and extraction;
- 4
- Quality assessment of selected studies.
2.1. Research Question
- 5
- Which type of configuration(s) in microgrids is mainly used with DRES within CCM? What are the characteristics, benefits and technical challenges involved?
- 6
- Which control methodologies and optimisation were applied in CCM?
- 7
- What are the main barriers to the implementation of CCM?
2.2. Search Criteria and Filtering Method
- Boolean operator usage to combine different queries, e.g., OR, AND.
- Exact search term or approximate words (with wildcard characters, e.g., “*”).
- Word stemming to retrieve both singular and plural form of words.
2.3. Screening, Eligibility Criteria and Extraction
- Studies that provided a thorough review on microgrids in communities and multi-residential buildings.
- Studies that explored energy system configurations and discussed opportunities as well as challenges of deploying CCM.
2.3.1. Extraction and Composition
2.3.2. Quality Evaluation
2.4. Quality Assessment of Selected Studies
3. Study Characteristics
4. Community Connected Microgrids
4.1. Components of a Microgrid
4.1.1. Transmission and Distribution
4.1.2. Power Converters
4.1.3. Monitoring
4.1.4. Protection Schemes
- 8
- Passive: this is based on measuring the electrical magnitudes.
- 9
- Communication-based algorithms: fast communication is provided between the grid protection and DG.
- 10
- Active: analyses the system response while injecting the electrical current.
- 11
- Hybrid scheme: combines the active and passive techniques.
4.2. Microgrid Configurations
4.2.1. Behind-the-Meter Systems
4.2.2. Nanogrids
4.2.3. Community Grids
4.2.4. Integrated Community Energy Systems
4.2.5. Smart Energy Systems
4.2.6. Interconnected Multi-Microgrids
4.2.7. Hybrid Renewable Energy Sources
5. Energy Storage for Community Microgrids
6. Control and Optimisation Methodologies
6.1. Energy Management Systems
6.2. Building Energy Management System
6.3. Nanogrid Controllers
6.4. Building-Integrated Microgrids
6.5. Advanced Controls for Energy Storage and EVs
6.6. Hybrid Systems Controllers
7. Energy Sharing: A Major Incentive for Community
8. Barriers and Opportunities
8.1. Regulatory Issues
8.2. Opportunities
9. Conclusions and Future Directions
Author Contributions
Funding
Institutional Review Board Statement
Informed Consent Statement
Conflicts of Interest
Nomenclature
| AC | Alternating current |
| ADDM | Alternating direction method of multipliers |
| AMSTAR2 | A Measurement Tool to Assess Systematic Reviews version 2 |
| B2V | Building to vehicle |
| BEMS | Building energy management system |
| BTM | Behind the meter |
| CCM | Community connected microgrids |
| CES | Community energy storage |
| CGC | Community grid controller |
| COVID-19 | Coronavirus disease 2019 |
| CP | Common property |
| DC | Direct current |
| DD | Dual decomposition |
| DG | Distributed generators |
| DR | Deep Reinforcement |
| DRES | Distributed renewable energy systems |
| DSM | Demand-side management |
| DSO | Distributed system operator |
| EMS | Energy management system |
| ESS | Energy storage systems |
| EV | Electric vehicles |
| FDD | Fault detection and diagnosis |
| GHG | Greenhouse gas |
| HRES | Hybrid Renewable Energy Systems |
| HVDC | High voltage direct current |
| ICES | Integrated community energy systems |
| IEEE | Institute of Electrical and Electronic Engineers |
| IGBT | Insulated-gate bipolar transistors |
| IMMG | Interconnected multi-microgrids |
| IoE | Internet of Energy |
| IoT | Internet of Things |
| LC | Inductance–Capacitance |
| Li-ion | Lithium-ion |
| LPSP | Loss of power supply possibility |
| MPC | Model predictive control |
| NSGA-II | Non dominated sorting genetic algorithm II |
| NZEB | Net zero energy buildings |
| PCC | Point of common coupling |
| PEWP | Potential energy waste possibility |
| PHEV | Plug-in hybrid electric vehicles |
| PID | Proportional integral derivative |
| PRISMA | Preferred Reporting Items for Systematic reviews and Meta-Analyses |
| PV | Photovoltaic |
| REVB | Retired EV battery |
| RoB | Risk of bias |
| S2B | Solar to buildings |
| S2BVS | Solar to building, vehicle and storage |
| SEC | Smart energy community |
| SES | Smart energy systems |
| SLR | Systematic literature reviews |
| SOC | State of charge |
| STATCOMs | Static synchronous compensators |
| TSO | Transmission system operators |
| US | United States |
Appendix A
| Database | Search String | Filters Applied |
|---|---|---|
| Scopus | TITLE-ABS-KEY(“solar” OR “solar PV” OR “PV” OR “solar*” OR “photovoltaic*” OR “microgrid” OR “microgrid*” OR “distributed*” OR “integrated”) AND TITLE-ABS-KEY(batter* OR battery OR storage OR “energy storage” OR “battery storage”) AND TITLE-ABS-KEY(“building*” OR “multi-residential” OR “apartment*” OR community OR “communit*” OR “dwelling*” OR “storey” OR “multi-family” OR “condos” OR “suite*” OR “villa*” OR “multi-unit”) AND TITLE-ABS-KEY(“systematic review” OR “systematic literature review” OR review OR “meta analysis” OR “meta-analysis”)) | AND DOCTYPE(re) AND PUBYEAR > 2009 AND PUBYEAR < 2021 AND (LIMIT-TO (SUBJAREA,”ENER”) OR LIMIT-TO (SUBJAREA,”ENGI”) OR LIMIT-TO (SUBJAREA,”MULT”)) AND (LIMIT-TO (EXACTSRCTITLE,”Renewable And Sustainable Energy Reviews”) OR LIMIT-TO (EXACTSRCTITLE,”Applied Energy”) OR LIMIT-TO (EXACTSRCTITLE,”Energy And Buildings”) OR LIMIT-TO (EXACTSRCTITLE,”Renewable Energy”) OR LIMIT-TO (EXACTSRCTITLE,”Energies”) OR LIMIT-TO (EXACTSRCTITLE,”Energy”) OR LIMIT-TO (EXACTSRCTITLE,”Energy Conversion And Management”) OR LIMIT-TO (EXACTSRCTITLE,”International Journal Of Energy Research”) OR LIMIT-TO (EXACTSRCTITLE,”Journal Of Energy Storage”) OR LIMIT-TO (EXACTSRCTITLE,”Solar Energy”) OR LIMIT-TO (EXACTSRCTITLE,”Sustainability Switzerland”) OR LIMIT-TO (EXACTSRCTITLE,”Sustainable Cities And Society”) OR LIMIT-TO (EXACTSRCTITLE,”Building And Environment”) OR LIMIT-TO (EXACTSRCTITLE,”Journal Of Power Sources”) OR LIMIT-TO (EXACTSRCTITLE,”Wiley Interdisciplinary Reviews Energy And Environment”) OR LIMIT-TO (EXACTSRCTITLE,”Advances In Building Energy Research”) OR LIMIT-TO (EXACTSRCTITLE,”Building Simulation”) OR LIMIT-TO (EXACTSRCTITLE,”Buildings”) OR LIMIT-TO (EXACTSRCTITLE,”Electronics Switzerland”) OR LIMIT-TO (EXACTSRCTITLE,”Energy And Environment”) OR LIMIT-TO (EXACTSRCTITLE,”Energy And Environmental Science”) OR LIMIT-TO (EXACTSRCTITLE,”International Journal Of Electrical Power And Energy Systems”) OR LIMIT-TO (EXACTSRCTITLE,”International Journal Of Low Carbon Technologies”) OR LIMIT-TO (EXACTSRCTITLE,”Journal Of Cleaner Production”)) AND (LIMIT-TO (EXACTKEYWORD,”Solar Energy”) OR LIMIT-TO (EXACTKEYWORD,”Energy Storage”) OR LIMIT-TO (EXACTKEYWORD,”Energy Efficiency”) OR LIMIT-TO (EXACTKEYWORD,”Energy Utilization”) OR LIMIT-TO (EXACTKEYWORD,”Renewable Energy Resources”) OR LIMIT-TO (EXACTKEYWORD,”Building”) OR LIMIT-TO (EXACTKEYWORD,”Solar Power Generation”) OR LIMIT-TO (EXACTKEYWORD,”Sustainable Development”) OR LIMIT-TO (EXACTKEYWORD,”Energy Conservation”) OR LIMIT-TO (EXACTKEYWORD,”Renewable Energies”) OR LIMIT-TO (EXACTKEYWORD,”Renewable Energy Source”) OR LIMIT-TO (EXACTKEYWORD,”Energy Management”) OR LIMIT-TO (EXACTKEYWORD,”Renewable Energy”) OR LIMIT-TO (EXACTKEYWORD,”Smart Power Grids”) OR LIMIT-TO (EXACTKEYWORD,”Solar Power”) OR LIMIT-TO (EXACTKEYWORD,”Performance Assessment”) OR LIMIT-TO (EXACTKEYWORD,”Solar Buildings”) OR LIMIT-TO (EXACTKEYWORD,”Energy Storage Systems”) OR LIMIT-TO (EXACTKEYWORD,”Optimization”) OR LIMIT-TO (EXACTKEYWORD,”Photovoltaic System”) OR LIMIT-TO (EXACTKEYWORD,”Smart Grid”) OR LIMIT-TO (EXACTKEYWORD,”Literature Reviews”) OR LIMIT-TO (EXACTKEYWORD,”Renewable Energy Systems”) OR LIMIT-TO (EXACTKEYWORD,”Renewable Resource”) OR LIMIT-TO (EXACTKEYWORD,”Demand-side Management”) OR LIMIT-TO (EXACTKEYWORD,”Electricity Generation”) OR LIMIT-TO (EXACTKEYWORD,”Review”) OR LIMIT-TO (EXACTKEYWORD,”Reviews”) OR LIMIT-TO (EXACTKEYWORD,”Storage”) OR LIMIT-TO (EXACTKEYWORD,”Sustainability”) OR LIMIT-TO (EXACTKEYWORD,”Building Applications”) OR LIMIT-TO (EXACTKEYWORD,”Demand Analysis”) OR LIMIT-TO (EXACTKEYWORD,”Demand Response”) OR LIMIT-TO (EXACTKEYWORD,”Energy”) OR LIMIT-TO (EXACTKEYWORD,”Intelligent Buildings”) OR LIMIT-TO (EXACTKEYWORD,”Power Generation”) OR LIMIT-TO (EXACTKEYWORD,”Electric Batteries”) OR LIMIT-TO (EXACTKEYWORD,”In-buildings”) OR LIMIT-TO (EXACTKEYWORD,”Micro Grid”) OR LIMIT-TO (EXACTKEYWORD,”Photovoltaic”) OR LIMIT-TO (EXACTKEYWORD,”Photovoltaic Systems”) OR LIMIT-TO (EXACTKEYWORD,”Renewable Energy Generation”) OR LIMIT-TO (EXACTKEYWORD,”Residential Building”) OR LIMIT-TO (EXACTKEYWORD,”Use Of Renewable Energies”) OR LIMIT-TO (EXACTKEYWORD,”Zero Energy Buildings”) OR LIMIT-TO (EXACTKEYWORD,”Battery Storage”) OR LIMIT-TO (EXACTKEYWORD,”Building Energy Consumption”) OR LIMIT-TO (EXACTKEYWORD,”Community Energy”) OR LIMIT-TO (EXACTKEYWORD,”Design Method”) OR LIMIT-TO (EXACTKEYWORD,”District Energy Systems”)) |
| Web of Science | ((TOPIC: ((((((((”solar” OR “solar PV”) OR “PV”) OR “solar*”) OR “photovoltaic*”) OR “microgrid”) OR “microgrid*”) OR “distributed*”) OR “integrated”) AND TOPIC: ((((batter* OR battery) OR storage) OR “energy storage”) OR “battery storage”)) AND TOPIC: (((((((((((”building*” OR “multi-residential”) OR “apartment*”) OR community) OR “communit*”) OR “dwelling*”) OR “storey”) OR “multi-family”) OR “condom”) OR “suite*”) OR “villa*”) OR “multi-unit”)) AND TOPIC: ((((”systematic review” OR “systematic literature review”) OR review) OR “meta analysis”) OR “meta-analysis”)) | Refined by: WEB OF SCIENCE CATEGORIES: (GREEN SUSTAINABLE SCIENCE TECHNOLOGY OR ENGINEERING ELECTRICAL ELECTRONIC OR MANAGEMENT OR AUTOMATION CONTROL SYSTEMS OR ENGINEERING ENVIRONMENTAL OR ENGINEERING MULTIDISCIPLINARY OR ENVIRONMENTAL STUDIES OR MULTIDISCIPLINARY SCIENCES OR EDUCATION EDUCATIONAL RESEARCH OR EDUCATION SCIENTIFIC DISCIPLINES OR ENGINEERING MANUFACTURING) AND DOCUMENT TYPES: (REVIEW) AND SOURCE TITLES: (RENEWABLE SUSTAINABLE ENERGY REVIEWS OR RENEWABLE ENERGY OR CLEAN TECHNOLOGIES AND ENVIRONMENTAL POLICY OR JOURNAL OF MODERN POWER SYSTEMS AND CLEAN ENERGY OR SUSTAINABLE CITIES AND SOCIETY OR SUSTAINABILITY OR CSEE JOURNAL OF POWER AND ENERGY SYSTEMS OR JOURNAL OF CLEANER PRODUCTION OR CURRENT OPINION IN GREEN AND SUSTAINABLE CHEMISTRY OR ENERGY EDUCATION SCIENCE AND TECHNOLOGY PART A ENERGY SCIENCE AND RESEARCH OR BUILDING AND ENVIRONMENT OR ENVIRONMENTAL PROGRESS SUSTAINABLE ENERGY OR IET GENERATION TRANSMISSION DISTRIBUTION OR IEEE ACCESS OR ADVANCED SUSTAINABLE SYSTEMS OR INTERNATIONAL JOURNAL OF ELECTRICAL POWER ENERGY SYSTEMS OR SMART SCIENCE OR INTERNATIONAL JOURNAL OF PRECISION ENGINEERING AND MANUFACTURING GREEN TECHNOLOGY OR INTERNATIONAL JOURNAL OF RENEWABLE ENERGY DEVELOPMENT IJRED) Timespan: 2010-2020. Indexes: SCI-EXPANDED, SSCI, A&HCI, CPCI-S, CPCI-SSH, BKCI-S, BKCI-SSH, ESCI, CCR-EXPANDED, IC. |
| ProQuest | (“solar” OR “solar PV” OR “PV” OR “solar*” OR “photovoltaic*” OR “microgrid” OR “microgrid*” OR “distributed*” OR “integrated”) AND (batter* OR battery OR storage OR “energy storage” OR “battery storage”) AND (“building*” OR “multi-residential” OR “apartment*” OR community OR “communit*” OR “dwelling*” OR “storey” OR “multi-family” OR “condos” OR “suite*” OR “villa*” OR “multi-unit”) AND (“systematic review” OR “systematic literature review” OR review OR “meta analysis” OR “meta-analysis”) | AND stype.exact(“Conference Papers & Proceedings” OR “Reports” OR “Working Papers” OR “Scholarly Journals”) AND at.exact(“Literature Review” OR “Review”) AND la.exact(“English” OR “English”) AND (pub.exact(“Energy, Sustainability and Society” OR “Clean Technologies and Environmental Policy” OR “Sustainability” OR “Journal of Modern Power Systems and Clean Energy” OR “Frontiers in Energy” OR “Sustainability Science” OR “Current Sustainable/Renewable Energy Reports” OR “Energies” OR “European Journal of Information Systems”) AND at.exact(“Literature Review”) AND subt.exact(“literature reviews” OR “reviews” OR “sustainability” OR “systematic review” OR “energy” OR “energy storage” OR “sustainable development” OR “optimization” OR “renewable energy” OR “technology”) AND la.exact(“ENG”) AND pd(20100101-20201027) AND PEER(yes)) |
| IEEE | (“All Metadata”:”solar” OR “solar PV” OR “PV” OR “solar*” OR “photovoltaic*” OR “microgrid” OR “microgrid*” OR “distributed*” OR “integrated”) AND “All Metadata”: batter* OR battery OR storage OR “energy storage” OR “battery storage”) AND “All Metadata”:”building*” OR “multi-residential” OR “apartment*” OR community OR “communit*” OR “dwelling*” OR “storey” OR “multi-family” OR “condos” OR “suite*” OR “villa*” OR “multi-unit”) AND “All Metadata”:”systematic review” OR “systematic literature review” OR review OR “meta analysis” OR “meta-analysis”) | Filters Applied: JournalsIEEE AccessProceedings of the IEEEIEEE Communications Surveys & TutorialsEngineering & TechnologyIEEE Transactions on Industry ApplicationsIEEE Transactions on Power ElectronicsIEEE Transactions on Industrial ElectronicsDesign Issuesreviewsdata analysispower gridsdistributed power generationpower convertors2010–2020 |
Appendix B
| Questions | Decision Rules and Comments |
|---|---|
| Question 1. Have reviewers clearly described research questions and inclusion criteria? | 1 = yes = components of PICO (Population, Intervention, Comparator group, and Outcome). |
| 0.5 = unsure/moderately = undecided between yes and no, drawing on the information given in the review. | |
| 0 = no = no such information explicitly given. | |
| Question 2. Did the article explicitly state about design of review methods before it was initiated and did the article vindicate any variation from the protocol? | 1 = yes = protocol was written by the authors that consisted of ALL of the following: search technique, review question, inclusion/exclusion method, RoB evaluation. |
| 0.5 = unsure/moderately = protocol was written by the authors that consisted of ALL of the following: search technique, review question, inclusion/exclusion method, RoB evaluation. | |
| 0 = no = not included any systematic review design. | |
| Question 3. Did the review authors elucidate their study selection? | 1 = yes = reasons of the study selection provided in the review. |
| 0.5 = unsure/moderately = multiple online sources or single online source. Undecided between yes and no, drawing on the information given in the article. | |
| 0 = no = just a single online source OR no search additionally conducted. | |
| Question 4. Was literature search technique applied by the review authors? | 1 = yes = searched minimally 2 databases, keyword and/or search technique included, applied filtered on, e.g., language, country AND checked the references/bibliography, searched for grey literature, searched under 24 months of review completion. |
| 0.5 = unsure/moderately = searched at least 2 databases, keyword and/or search technique included, applied filtered on, e.g., language, country. | |
| 0 = no = no relevant information given. | |
| Question 5. Had authors independently carry out study selection? | 1 = yes = any of these: minimum of two reviewers independently agreed on the selection of articles and decided on which articles to incorporate OR two authors chosen a specimen of article and accomplished at least 80% consensus, with the rest chosen by another author. |
| 0.5 = unsure/moderately = undecided between yes and no, drawing on the data given in the article. | |
| 0 = no = exclusively one author performed study selection or no details of authors’ participation in study selection. | |
| Question 6. Had authors independently carry out data extraction? | 1 = yes = any of these: minimum of two reviewers agreed to extract data from the articles OR two authors performed data extraction from articles and accomplished at least 80% consensus, with the rest chosen by another author. |
| 0.5 = unsure/moderately = undecided between yes and no, drawing on the data given in the article. | |
| 0 = no = one author selected the articles or no details of authors’ participation in extracting the data. | |
| Question 7. Had authors provided details of the excluded articles and reasons for excluding the article? | 1 = yes = presented details of all potentially excluded articles from the review AND for each article, provided reasons for article exclusion. |
| 0.5 = unsure/moderately = provided details of all excluded studies from the review but for each study, did not provide reasons for excluding articles from the review. 0 = no = no list of excluded studies. | |
| Question 8. Had authors delineate the embedded articles sufficiently? | 1 = yes = components of PICO (Population, Intervention, Comparator group, and Outcome). |
| 0.5 = unsure/moderately = components of PICO (Population, Intervention, Comparator group, and Outcome) concisely explained, or with little information. Undecided between yes and no, drawing on the data given in the article. | |
| 0 = no = no, or incomplete details of the included articles. | |
| Question 9. Had authors employ an acceptable technique for assessing the RoB in articles incorporated in the review? | 1 = yes = RoB assessment was explicitly mentioned in the included articles. |
| 0.5 = unsure/moderately = undecided between yes and no, drawing on the data given in the articles. RoB referred OR not adequately analysed (e.g., more than one source of bias was found; however, not all were analysed). | |
| 0 = no = RoB assessment was not mentioned in included articles. | |
| Question 10. Had authors provided the information on funding source for the articles? | 1 = yes = provided information on funding sources for individual articles. |
| 0.5 = unsure/moderately = funding sources given for articles included in the review, or provided details on few articles. Undecided between yes and no, drawing on the data given in the article. | |
| 0 = no = no description on the funding sources for individual articles. | |
| Question 11. Had authors provided suitable methods for statistical combination of results, If meta-analysis was performed? | 1 = yes = the authors provided reasons for integrating the data using meta-analysis AND employed a suitable method to collate outcomes and amended any heterogeneity AND researched the reasons of any diversity or amended any heterogeneity or contradiction. |
| 0.5 = unsure/moderately = conditions for yes only moderately completed. Undecided between yes and no, drawing on the data given in the article. | |
| 0 = no = no clarification of meta-analysis or improper statistical techniques were employed for quantitatively collating and data analysis, moreover heterogeneity was not analysed. | |
| N/A = not applicable = meta-analysis was not performed. | |
| Question 12. Had authors evaluate the probable effects of RoB in individual articles on the meta-analysis results If meta-analysis was performed? | 1 = yes = selected only low RoB studies. |
| 0.5 = unsure/moderately = undecided between yes and no, drawing on the information given in the article. | |
| 0 = no = the probable effect of RoB not assessed. | |
| N/A = not applicable = meta-analysis was not performed. | |
| Question 13. Had authors elucidated RoB in individual articles when explaining the review results? | 1 = yes = merely low RoB articles were included OR potential impact of RoB on the results were discussed. |
| 0.5 = unsure/moderately = undecided between yes and no, drawing on the data given in the article. | |
| 0 = no = no clarification of the likely effect of RoB in individual articles. | |
| Question 14. For any heterogeneity noticed in the results, did authors provide a discussion or satisfactory interpretation? | 1 = yes = heterogeneity in the results had no potential OR in the case heterogeneity was found, the reviewers investigated those sources and explained the effect on the results. |
| 0.5 = unsure/moderately = undecided between yes and no, drawing on the data given in the article. | |
| 0 = no = no elaboration or explanation of heterogeneity. | |
| Question 15. Had authors conduct sufficient investigation of article bias and explained its potential effects on the results If performed quantitative analysis was performed? | 1 = yes = the authors performed statistical or graphical experiments for publication bias and explained the prospects and extent of effects of publication bias. |
| 0.5 = unsure/moderately = multiple online sources without additional sources OR a single online source and one additional source. Undecided between yes and no, drawing on the data given in the article. | |
| 0 = no = tests for publication bias was not performed and neither potential impact of publication bias was explained. | |
| N/A = not applicable = meta-analysis was not performed. | |
| Question 16. Had authors mention any likely root of conflict of interest, including any funding they received for performing the review? | 1 = yes = no competing interests were reported by the authors OR the reviewers declared their sources of funding and how the authors arranged probable conflicts of interest. |
| 0.5 = unsure/moderately = undecided between yes and no, drawing on the data given in the article. | |
| 0 = no = statement on competing interests and sources of funding were not provided, neither how authors arranged probable conflicts of interest. |
Appendix C
| Author | Key Findings | Recommendations |
|---|---|---|
| Zou, Mao [13] |
|
|
| Burmester, Rayudu [14] |
|
|
| Hannan, Faisal [15] |
|
|
| Planas, Andreu [16] |
|
|
| Parra, Swierczynski [17] |
|
|
| Huang, Zhang [18] |
|
|
| Koirala, Koliou [19] |
|
|
| Neves, Silva [20] |
|
|
| Rosado and Khadem [21] |
|
|
| Ceglia, Esposito [22] |
|
|
| Roberts, Bruce [23] |
|
|
| Olgyay, Coan [24] |
|
|
| Fontenot and Dong [25] |
|
|
Appendix D
| Project | Country | System | Description |
|---|---|---|---|
| Seasons at Ontario | United States | 140 kW solar PV on rooftop of 80 unit multi-family buildings. PV generation is allocated to the common areas and benefits are shared between the building owner and tenants. | A near-zero-energy building was demonstrated that integrates solar PV with the motivation to decrease energy costs and operational expenses by increasing energy efficiency and demand response strategies. |
| Lancaster Virtual Power Plant | United States | 10 MW PV and 5 MW energy storage fitted on schools, homes and other facilities. The expanded construction development would install a 125 kW/500 kWh flywheel system fucntioning as a virtual power plant. | A virtual power plant which aims to optimise DRESs to obtain reveneue generation, increase cost savings, and acheive grid stability. |
| Peña Station NEXT | United States | A microgrid with 1 MW PV, 2 MWh battery; 1.6 MW DC grid-connected solar carport system installed in a 100-building mixed-use community built on 382 acre land. The microgrid enables multiple stakeholders to share the assets and the incentives from PV-BESS. | The installed microgrid improves system stability by offering frequency and voltage regulation, whilst energy storage and demand response decreases existing grid infrastructural costs. |
| Reynolds Landing | United States | 800 kW PV, 600 kWh battery microgrid instlaled on 62 single-family dwellings. | A microgrid with the help of controller, home energy management system and DRESs provides grid service and efficient performance for customers. |
| FortZED project | United States | 4 MW PV, combined heat and power and conventional generators installed in a mixed-use community on 2 square miles of land; includes several stakeholders. | A central controller virtually connects the building automation system and DRESs that establishes communication between the distributed generators and building automation. |
| Isle au Haut | United States | 250 kW solar PV array, 1000 kWh battery storage; diesel generator and thermal storage capability installed in an island. | Project incorporates a blockchain-based energy network supported by a metering system. |
| Alkimos Beach | Australia | 250 kW PV and 1.1 MWh battery storage installed on more than 100 residential homes. | The retail model demostrates that the integration of DRESs with digital technologies give benefits to consumers, energy retailers, housing developers and network operators. |
| gridSMART project | United States | 25 kW PV and 25 kWh Li-ion battery storage as well as 1 MW PV with 6 MWh sodium sulphur battery installed on a 150 square mile area. | Alongside DRESs, the microgrid incorporates different components such as community battery, reactive control and metering, which will be integrated with data centre, demand response, dynamic pricing as well as plug-in hybrid vehicles. |
| Kelsterbach | Germany | 50 kW and 135 kWh Li-ion battery storage installed on individual houses. | The microgrid increases self-consumption and optimises combined heat and power storage. |
| CES for Grid Support | United States | 25 kW PV and 50 kWh Li-ion battery storage installed on 20 units of individual houses. | The project showcases a microgrid with peak shaving capability, as well as voltage support and remote monitoring when integrated to the grid. |
| Feldheim | Germany | 81.1 MW wind, 2.25 MWp solar and a 500 kWe/500 kWt biomass plant for district heating and storage; battery storage of 10 MWh built for providing frequency control services to a TSO and powers up to 37 households. | The system meets all of its local load demand and sends the remaining generation back to the grid. |
| NEXT21 | Japan | 100 kW combined heat and power based on fuel cells installed in 18 households. | The project demonstrates energy sharing and trading between consumers. |
| Smart Energy City | Japan | 27,000 kW PV and 2000 EVs installed in 4000 smart houses with A home energy management system. | This community microgrid supplies residential demand through DRESs and meets 80% of the net load demand. |
| Wiltshire Wildlife Community Energy | Switzerland | Ground mounted 1 MW and 9.1 MW PV system powering approximately 500 houses. | The project promotes sustainability by introducing DRESs in the microgrid. |
| Sifnos Island Cooperative | Greece | 2 MW PV and 6.9 MW wind farm. | By utilising DRESs, the project demostrates an autonomous renewable system and sustainable future for the energy community. |
| The Leaf Community Project | Italy | The system inlcudes 5 PV systems, two mini-hydroelectric plants, a ground source heat pump, condensing boiler, fuel cell storage, and EVs. | This project involved a wide community of engineers, scholars and public managers whilst aiming to achieve sustainability and social responsibility objectives. |
| Kalbarri Microgrid | Australia | 1.6 MW supplied by wind farm, 1 MW from rooftop PV panels whilst 3.5 MW will be supplied by battery storage (capacity of 4.5 MWh). | One of Australia’s biggest microgrids installed in the coastal town of Kalbarri which operates entirely in renewable mode, drawing energy from wind farm and residential PV panels. |
| Plico Project | Australia | Nanogrids and microgrids for 250+ homes with 6.6 kW PV and 7.2 kWh battery storage systems. | On reaching 1000 households, the virtual power plant will be able to provide 6.5 MW peak solar, 9.6 GWh/year and mitigate 7 kilo tones of GHG emissions every year. |
References
- Gomes, I.; Melicio, R.; Mendes, V. A novel microgrid support management system based on stochastic mixed-integer linear programming. Energy 2021, 223, 120030. [Google Scholar] [CrossRef]
- Lenhart, S.; Araújo, K. Microgrid decision-making by public power utilities in the United States: A critical assessment of adoption and technological profiles. Renew. Sustain. Energy Rev. 2021, 139, 110692. [Google Scholar] [CrossRef]
- Tollefson, J. COVID curbed carbon emissions in 2020—But not by much. Nat. Cell Biol. 2021, 589, 343. [Google Scholar] [CrossRef]
- IEA. Global CO2 Emissions in 2019. 2020. Available online: https://www.iea.org/articles/global-co2-emissions-in-2019 (accessed on 30 March 2021).
- Summa, S.; Tarabelli, L.; Ulpiani, G.; Di Perna, C. Impact of Climate Change on the Energy and Comfort Performance of nZEB: A Case Study in Italy. Climate 2020, 8, 125. [Google Scholar] [CrossRef]
- Eon, C.; Breadsell, J.; Byrne, J.; Morrison, G. The Discrepancy between As-Built and As-Designed in Energy Efficient Buildings: A Rapid Review. Sustainability 2020, 12, 6372. [Google Scholar] [CrossRef]
- Kumar, D.S.; Gandhi, O.; Rodríguez-Gallegos, C.D.; Srinivasan, D. Review of power system impacts at high PV penetration Part II: Potential solutions and the way forward. Sol. Energy 2020, 210, 202–221. [Google Scholar] [CrossRef]
- Rosales-Asensio, E.; de Simón-Martín, M.; Borge-Diez, D.; Blanes-Peiró, J.J.; Colmenar-Santos, A. Microgrids with energy storage systems as a means to increase power resilience: An application to office buildings. Energy 2019, 172, 1005–1015. [Google Scholar] [CrossRef]
- Murty, V.V.S.N.; Kumar, A. Multi-objective energy management in microgrids with hybrid energy sources and battery energy storage systems. Prot. Control. Mod. Power Syst. 2020, 5, 1–20. [Google Scholar] [CrossRef]
- Ganann, R.; Ciliska, D.; Thomas, H. Expediting systematic reviews: Methods and implications of rapid reviews. Implement. Sci. 2010, 5, 56. [Google Scholar] [CrossRef] [PubMed]
- Lagisz, M.; Samarasinghe, G.; Nakagawa, S. Rapid Reviews for the Built Environment–Methodology and Guidelines; CRC LCL: Sydney, Australia, 2018. [Google Scholar]
- Shea, B.J.; Reeves, B.C.; Wells, G.; Thuku, M.; Hamel, C.; Moran, J.; Moher, D.; Tugwell, P.; Welch, V.; Kristjansson, E.; et al. AMSTAR 2: A critical appraisal tool for systematic reviews that include randomised or non-randomised studies of healthcare interventions, or both. BMJ 2017, 358, j4008. [Google Scholar] [CrossRef]
- Zou, H.; Mao, S.; Wang, Y.; Zhang, F.; Chen, X.; Cheng, L. A Survey of Energy Management in Interconnected Multi-Microgrids. IEEE Access 2019, 7, 72158–72169. [Google Scholar] [CrossRef]
- Burmester, D.; Rayudu, R.; Seah, W.; Akinyele, D. A review of nanogrid topologies and technologies. Renew. Sustain. Energy Rev. 2017, 67, 760–775. [Google Scholar] [CrossRef]
- Hannan, M.A.; Faisal, M.; Ker, P.J.; Mun, L.H.; Parvin, K.; Mahlia, T.M.I.; Blaabjerg, F. A Review of Internet of Energy Based Building Energy Management Systems: Issues and Recommendations. IEEE Access 2018, 6, 38997–39014. [Google Scholar] [CrossRef]
- Planas, E.; Andreu, J.; Garate, J.I.; de Alegría, I.M.; Ibarra, E. AC and DC technology in microgrids: A review. Renew. Sustain. Energy Rev. 2015, 43, 726–749. [Google Scholar] [CrossRef]
- Parra, D.; Swierczynski, M.; Stroe, D.I.; Norman, S.; Abdon, A.; Worlitschek, J.; O’Doherty, T.; Rodrigues, L.; Gillott, M.; Zhang, X.; et al. An interdisciplinary review of energy storage for communities: Challenges and perspectives. Renew. Sustain. Energy Rev. 2017, 79, 730–749. [Google Scholar] [CrossRef]
- Huang, P.; Zhang, X.; Copertaro, B.; Saini, P.; Yan, D.; Wu, Y.; Chen, X. A Technical Review of Modeling Techniques for Urban Solar Mobility: Solar to Buildings, Vehicles, and Storage (S2BVS). Sustainability 2020, 12, 7035. [Google Scholar] [CrossRef]
- Koirala, B.P.; Koliou, E.; Friege, J.; Hakvoort, R.A.; Herder, P.M. Energetic communities for community energy: A review of key issues and trends shaping integrated community energy systems. Renew. Sustain. Energy Rev. 2016, 56, 722–744. [Google Scholar] [CrossRef]
- Neves, D.; Silva, C.A.; Connors, S. Design and implementation of hybrid renewable energy systems on micro-communities: A review on case studies. Renew. Sustain. Energy Rev. 2014, 31, 935–946. [Google Scholar] [CrossRef]
- Rosado, S.P.; Khadem, S.K. Development of Community Grid: Review of Technical Issues and Challenges. IEEE Trans. Ind. Appl. 2018, 55, 1171–1179. [Google Scholar] [CrossRef]
- Ceglia, F.; Esposito, P.; Marrasso, E.; Sasso, M. From smart energy community to smart energy municipalities: Literature review, agendas and pathways. J. Clean. Prod. 2020, 254, 120118. [Google Scholar] [CrossRef]
- Roberts, M.; Bruce, A.; MacGill, I. Opportunities and barriers for photovoltaics on multi-unit residential buildings: Reviewing the Australian experience. Renew. Sustain. Energy Rev. 2019, 104, 95–110. [Google Scholar] [CrossRef]
- Livingood, W.; Olgyay, V.; Coan, S.; Webster, B. Connected Communities: A Multibuilding Energy Management Approach; National Renewable Energy Laboratory: Golden, CO, USA, 2020. [CrossRef]
- Fontenot, H.; Dong, B. Modeling and control of building-integrated microgrids for optimal energy management—A review. Appl. Energy 2019, 254, 113689. [Google Scholar] [CrossRef]
- Syed, M.M.; Morrison, G.M.; Darbyshire, J. Energy Allocation Strategies for Common Property Load Connected to Shared Solar and Battery Storage Systems in Strata Apartments. Energies 2020, 13, 6137. [Google Scholar] [CrossRef]
- PV-Magazine. Plico Energy Plans Expansion after $4 m Financial Injection. 2021. Available online: https://www.pv-magazine-australia.com/2021/01/08/plico-energy-plans-expansion-after-4m-financial-injection/ (accessed on 6 June 2021).
- Syed, M.M.; Hansen, P.; Morrison, G.M. Performance of a shared solar and battery storage system in an Australian apartment building. Energy Build. 2020, 225, 110321. [Google Scholar] [CrossRef]
- Syed, M.M.; Morrison, G.M.; Darbyshire, J. Shared Solar and Battery Storage Configuration Effectiveness for Reducing the Grid Reliance of Apartment Complexes. Energies 2020, 13, 4820. [Google Scholar] [CrossRef]




| Author (Year) | Q1 | Q2 | Q3 | Q4 | Q5 | Q6 | Q7 | Q8 | Q9 | Q10 | Q13 | Q14 | Q16 | Overall Score |
|---|---|---|---|---|---|---|---|---|---|---|---|---|---|---|
| Zou, Mao [13] | 1 | 0 | 0 | 0 | 0 | 0 | 0 | 0.5 | 0 | 0 | 0 | 0.5 | 1 | 3 |
| Burmester, Rayudu [14] | 0.5 | 0 | 0 | 0 | 0 | 0 | 0 | 0.5 | 0 | 0 | 0 | 0.5 | 1 | 2.5 |
| Hannan, Faisal [15] | 1 | 0 | 0 | 0 | 0 | 0 | 0 | 0.5 | 0 | 0 | 0 | 1 | 1 | 3.5 |
| Planas, Andreu [16] | 1 | 0 | 0 | 0 | 0 | 0 | 0 | 0.5 | 0 | 0 | 0 | 0.5 | 1 | 3 |
| Parra, Swierczynski [17] | 1 | 0 | 0 | 0 | 0 | 0 | 0 | 0.5 | 0 | 0 | 0 | 0.5 | 1 | 3 |
| Huang, Zhang [18] | 1 | 0 | 0.5 | 0 | 0 | 0 | 0 | 0.5 | 0.5 | 0 | 0 | 0.5 | 1 | 4 |
| Koirala, Koliou [19] | 1 | 0.5 | 0.5 | 0 | 0 | 0 | 0.5 | 0.5 | 0.5 | 0 | 0 | 0.5 | 0 | 4 |
| Neves, Silva [20] | 1 | 0 | 0.5 | 0 | 0 | 0 | 0 | 0.5 | 0.5 | 0 | 0 | 0.5 | 1 | 4 |
| Rosado and Khadem [21] | 0.5 | 0 | 0 | 0 | 0 | 0 | 0 | 0 | 0 | 0 | 0 | 0 | 0 | 0.5 |
| Ceglia, Esposito [22] | 1 | 0.5 | 1 | 0.5 | 0 | 0 | 0 | 0.5 | 0 | 0 | 0 | 0.5 | 1 | 5 |
| Roberts, Bruce [23] | 1 | 0 | 0 | 0 | 0 | 0 | 0 | 0.5 | 0 | 0 | 0 | 0.5 | 1 | 3 |
| Olgyay, Coan [24] | 0.5 | 0 | 0 | 0 | 0 | 0 | 0 | 0.5 | 0 | 0 | 0 | 0.5 | 1 | 2.5 |
| Author | Title | Article Type | Study Scope | Building Type | Location | Number of Reviewed Studies | Research Funding | Conflict of Interests |
|---|---|---|---|---|---|---|---|---|
| Zou, Mao [13] | A Survey of Energy Management in Interconnected Multi-Microgrids | Narrative review | Review of surveys regarding energy management systems (EMSs) in multi-microgrids and review on the optimisation algorithm. | Interconnected households | Researchers are based in China and the US; article locations not specified | Not explicitly stated | NSF China, Central Universities of China, US NSF and WEREC, Auburn University US | None |
| Burmester, Rayudu [14] | A Review of Nanogrid Topologies and Technologies | Narrative review | Reviews the nanogrid, its control topologies and usefulness within supply and demand domain. | Multiple loads | Researchers are based in New Zealand; article location is not specified | Not explicitly stated | Victoria University Wellington | None |
| Hannan, Faisal [15] | A Review of Internet of Energy (IoE) Based Building Energy Management Systems: Issues and Recommendations | Narrative review | Review of an IoE-based BEMS for improving the future generation building performance and energy utilisation. | NZEB | Researchers are based in Malaysia, Australia and Denmark; article locations not specified | Not explicitly stated | Universiti Tenaga Nasional | None |
| Planas, Andreu [16] | AC and DC Technology in Microgrids: A Review | Narrative review | Detailed analysis of parameters for AC and DC microgrids for the purpose of identifying available substitutes for designing and configuring a microgrid. | General buildings | Researchers are based in Spain; article locations not specified | Not explicitly stated | Department of Education, Universities and Research of the Basque Government and the Government of the Basque Country within the research program ETORTEK as part of project ENERGIGUNE12 | None |
| Parra, Swierczynski [17] | An Interdisciplinary Review of Energy Storage for Communities: Challenges and Perspectives | Narrative review | Analysis of community energy system (CES) technologies, applications and the role of stakeholders in the deployment of CES. | Communities | Researchers are based in Switzerland, the UK and Denmark; article locations not specified | Not explicitly stated | Commission for Technology and Innovation in Switzerland within the Swiss Competence Centre for Energy Research in Heat and Electricity Storage. | None |
| Huang, Zhang [18] | A Technical Review of Modeling Techniques for Urban Solar Mobility: Solar to Buildings, Vehicles, and Storage (S2BVS) | Systematic review | Systematic review of solar mobility research along with newly developed energy concepts and techniques. The study discussed the conventional solar mobility scope from the solar to buildings, vehicles and storage (S2BVS) perspective. Moreover, detailed modelling of each configuration in the S2BVS model and related advanced controls is presented. | Residential and commercial buildings | Researchers are based in Sweden, China and the UK; article locations not specified | Mostly Europe, the US, the UK and East Asia (China and Japan) | This research was funded by the EU Horizon 2020 EnergyMatching project, the UBMEM project of the Swedish Energy Agency and the J. Gust. Richert foundation in Sweden | None |
| Koirala, Koliou [19] | Energetic Communities for Community Energy: A Review of Key Issues and Trends Shaping Integrated Community Energy Systems | Narrative review | Presents the concept of ICES. Reviews the recent energy trends and the related technological, socio-economic, environmental and institutional problems forming the development of ICESs. It discusses the role of local systems to incorporate DRESs while engaging local communities. | Communities | Researchers are based in the Netherlands, Spain and Germany; article locations not specified | Not explicitly stated | Erasmus Mundus Fellowship | None |
| Neves, Silva [20] | Design and Implementation of Hybrid Renewable Energy Systems on Micro-communities: A Review on Case Studies | Narrative review of case studies | Reviews the design of Hybrid Renewable Energy Systems (HRESs) in isolated micro-communities, particularly on islands. Discusses systems configuration, electricity demand characteristics and dynamics, and complexities in implementation. | Micro-communities on islands | Researchers are based in Portugal and the US; article locations are based in Europe, Asia, Africa, Oceania and North America | 42 island case studies and 7 remote villages | Foundation of Science and Technology of Portugal | None |
| Rosado and Khadem [21] | Development of Community Grid: Review of Technical Issues and Challenges | Narrative review | Reviews the technical issues related to the community grid scenario and approaches to solutions required for the purpose of making the community grid highly renewable and sustainable. | Community based | Researchers are based in Ireland; article locations are based in Europe, Asia, Africa, Oceania and North America | Not stated | Not given | None |
| Ceglia, Esposito [22] | From Smart Energy Community to Smart Energy Municipalities: Literature Review, Agendas and Pathways | Narrative review | Examines the theoretical approach of smart energy community and discussed incentives of smart energy community applications in smart localities. | Community based | Researchers are based in Italy; location of every article is not given, however, some articles are based in Japan and Europe. | Not explicitly stated but only 10 energy communities mentioned in a table | Regione Campania, within the framework of the GeoGRID ProjecT | None |
| Roberts, Bruce [23] | Opportunities and Barriers for Photovoltaics on Multi-unit Residential Buildings: Reviewing the Australian Experience | Narrative review | Reviews opportunities and barriers to increasing PV deployment in apartment buildings. | Apartments | Researchers are based in Australia; content locations are mostly Australian | Combination of 44 articles, several survey reports and regulatory documentation | Energy Consumers Australia), Co-operative Research Council for Low Carbon Living and an Australian Government Research Training Program Scholarship | None |
| Olgyay, Coan [24] | Connected Communities: A MultiBuilding Energy Management Approach | Technical report | Explores various factors influencing the development and operation of connected communities and assesses their potential value. | Multi-buildings | Researchers are based in the US; project location based in the US | Not explicitly stated | Department of Energy Office of Energy Efficiency and Renewable Energy Building Technologies Office | None |
| Fontenot and Dong [25] | Modelling and Control of Building-integrated Microgrids for Optimal Energy Management—A Review | Narrative review | Provides an outline of microgrids, its components, significance to utility grid and building holders. It also discusses technical and modeling challenges. Additionally, reviews various data-driven forecasting methods for microgrid controls. | General buildings | Researchers are based in the US; article location is not specified | Approximately 177 | CPS Energy and the US National Science Foundation | None |
| PV Implementation Models | Description |
|---|---|
| Individual PV connected to apartments | Does not involve shared governance and is the simplest arrangement in which a PV system can be installed behind the meter. |
| Shared PV | Installation is simple and the common arrangement in shared PV is to use the shared generation resource to supply CP demand. |
| Distributed arrangement to apartments using PV in an embedded network | Network configured with parent and child metering arrangement using an embedded network. |
| Local energy trading technique to promote energy trading in apartments using shared PV distribution | Energy is distributed using the local energy trading or virtual net metering method. |
| PV distribution to apartment using the behind-the-meter approach | This approach involves connecting a shared PV system behind the meter of all apartments. |
| Challenges | ICESs Role |
|---|---|
| Intermittency of DRESs, demand response | Mitigation of the effect of peaks, load balancing in power, activation of demand and generation |
| Load and grid defection | Local balancing using local energy system |
| Storage | Collective purchasing of community energy storage and household storage devices |
| Energy efficiency | Collective purchasing of insulated energy-efficient appliances and materials |
| Local balancing of demand and supply | Diversity in supply and demand |
| Impact on larger energy system | Load balancing and ICESs increase the penetration of renewables |
| Main Activities | Remote Village | Islands |
|---|---|---|
| Major hybrid system configuration | Batteries/PV/private diesel generator | Wind/diesel power plant/PV |
| Grid connections | 86% isolated | 71% isolated |
| Major backup | Batteries | Diesel |
| Renewable penetrations | For yearly demands up to 100%, lower than 2000 kWh/household | For yearly demands up to 80%, lower than 20,000 MWh |
| Demand | [1.3–245.3] MWh/year based on evening hours | Different with geographic sites [111–754,000] MWh/year; peak high demand—24 h requirements |
| Number of houses and demand | Less than 50 MWh/year of demand for 60 houses | When inhabitants increase above 10,000, the relation of demand is non-linear |
| Common configurations | PV/PDG coupled with batteries | Wind/PV/DPP |
Publisher’s Note: MDPI stays neutral with regard to jurisdictional claims in published maps and institutional affiliations. |
© 2021 by the authors. Licensee MDPI, Basel, Switzerland. This article is an open access article distributed under the terms and conditions of the Creative Commons Attribution (CC BY) license (https://creativecommons.org/licenses/by/4.0/).
Share and Cite
Syed, M.M.; Morrison, G.M. A Rapid Review on Community Connected Microgrids. Sustainability 2021, 13, 6753. https://doi.org/10.3390/su13126753
Syed MM, Morrison GM. A Rapid Review on Community Connected Microgrids. Sustainability. 2021; 13(12):6753. https://doi.org/10.3390/su13126753
Chicago/Turabian StyleSyed, Moiz Masood, and Gregory M. Morrison. 2021. "A Rapid Review on Community Connected Microgrids" Sustainability 13, no. 12: 6753. https://doi.org/10.3390/su13126753
APA StyleSyed, M. M., & Morrison, G. M. (2021). A Rapid Review on Community Connected Microgrids. Sustainability, 13(12), 6753. https://doi.org/10.3390/su13126753

