Students’ Attitude towards the Sustainable Use of Mobile Technologies in Higher Education
Abstract
1. Introduction
2. Materials and Methods
2.1. Participants
2.2. Method
2.3. Data Analysis
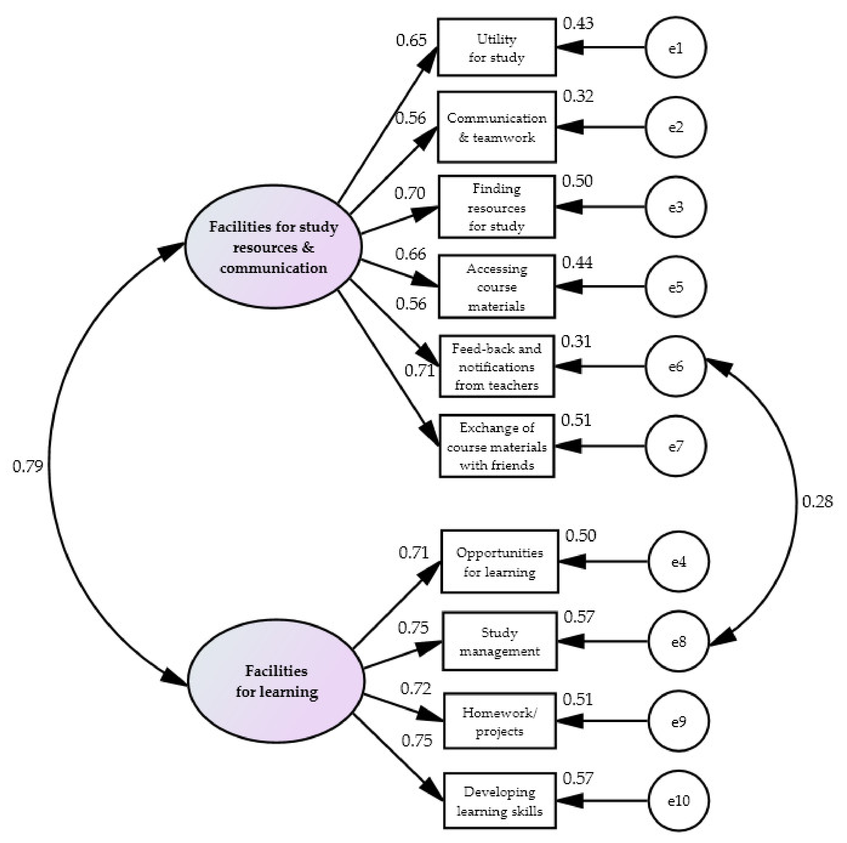
3. Results
3.1. Factorial Validity of the MTQ
3.1.1. Exploratory Factor Analysis
3.1.2. Confirmatory Factor Analysis
3.2. Descriptive and Comparative Data on Students’ Attitude towards MT Use in the Academic Activities
4. Discussion
5. Conclusions
Author Contributions
Funding
Institutional Review Board Statement
Informed Consent Statement
Conflicts of Interest
Appendix A
| No. | Items | SD (1) | D (2) | Un (3) | A (4) | SA (5) |
|---|---|---|---|---|---|---|
| 1 | Mobile technology is a useful tool for my study. | |||||
| 2 | Mobile technology can offer opportunities for communication and team-working. | |||||
| 3 | Mobile technology can help me in finding resources related to my study. | |||||
| 4 | Mobile technology can bring many opportunities to the learning process. | |||||
| 5 | Mobile technology can help me to access the course-material anytime anywhere. | |||||
| 6 | Mobile technology can be an easy way to get feedback and notifications from my instructors. | |||||
| 7 | Mobile technology can help me to exchange the course-material with my friends. | |||||
| 8 | Mobile Apps can help me to manage my study. | |||||
| 9 | Mobile technology can help me to do my coursework. | |||||
| 10 | Mobile technology can help me to develop my learning skills. |
References
- Pachler, N.; Bachmair, B.; Cook, J. Mobile Learning: Structures, Agency, Practices; Springer: New York, NY, USA, 2010. [Google Scholar]
- Al-Emran, M.; Elsherif, H.M.; Shaalan, K. Investigating attitudes towards the use of mobile learning in higher education. Comput. Hum. Behav. 2016, 56, 93–102. [Google Scholar] [CrossRef]
- Ali, W.; Kaur, M. Mediating educational challenges amidst Covid-19 pandemic. Asia Pac. J. Contemp. Educ. Commun. Technol. 2020, 6, 40–57. [Google Scholar]
- Schleicher, A. The Impact of Covid-19 on Education: Insights from Education at a Glance 2020; OECD: Paris, France, 2020; Available online: https://www.oecd.org/education/the-impact-of-covid-19-on-education-insights-education-at-a-glance-2020.pdf (accessed on 12 November 2020).
- Van der Vlies, R. Digital Strategies in Education across OECD Countries: Exploring Education Policies on Digital Technologies; OECD Education Working Papers; OECD Publishing: Paris, France, 2020; p. 226. (accessed on 12 November 2020). [Google Scholar] [CrossRef]
- Saavedra, J. Educational Challenges and Opportunities of the Coronavirus (COVID-19) Pandemic. World Bank Blogs. 2020. Available online: https://blogs.worldbank.org/education/educational-challenges-and-opportunities-covid-19-pandemic (accessed on 12 November 2020).
- Mâță, L.; Clipa, O.; Tzafilkou, K. The development and validation of a scale to measure university teachers’ attitude towards ethical use of information technology for a sustainable education. Sustainability 2020, 12, 6268. [Google Scholar] [CrossRef]
- Crompton, H.; Burke, D. The use of mobile learning in higher education: A systematic review. Comput. Educ. 2018, 123, 53–64. [Google Scholar] [CrossRef]
- Kearney, M.; Schuck, S.; Burden, K.; Aubusson, P. Viewing mobile learning from a pedagogical perspective. Res. Learn. Technol. 2012, 20, 14406. [Google Scholar] [CrossRef]
- García-Martínez, I.; Fernández-Batanero, J.M.; CobosSanchiz, D.; Luque de la Rosa, A. Using mobile devices for improving learning outcomes and teachers’ professionalization. Sustainability 2019, 11, 6917. [Google Scholar] [CrossRef]
- Sharples, M.; Taylor, J.; Vavoula, G. Towards a theory of mobile learning. Proc. mLearn 2005, 1, 1–9. [Google Scholar]
- Bourekkadi, S.; Remch, Z.; Kandili, M.; Khoulji, S.; Babounia, A.; Kerkeb, M. The influence of mobile learning on students’ performances and comportments. Artif. Intell. Mach. Learn. J. 2019, 19, 11–16. [Google Scholar]
- Parsons, D. The future of mobile learning and implications for education and training. In Increasing Access through Mobile Learning; Ally, M., Tsinakos, A., Eds.; Commonwealth of Learning Press: London, UK, 2014; pp. 217–229. [Google Scholar]
- Cronin, C. Openness and praxis: Exploring the use of open educational practices in higher education. Int. Rev. Res. Open Dis. Learn. 2017, 18, 15–34. [Google Scholar] [CrossRef]
- Tlili, A.; Zhang, J.; Papamitsiou, Z.; Manske, S.; Huang, R.; Kinshuk; Hoppe, H.U. Towards utilising emerging technologies to address the challenges of using Open Educational Resources: A vision of the future. Educ. Technol. Res. Dev. 2021, 69, 515–532. [Google Scholar] [CrossRef]
- Gikas, J.; Grant, M.M. Mobile computing devices in higher education: Student perspectives on learning with cellphones, smartphones & social media. Internet High. Educ. 2013, 19, 18–26. [Google Scholar]
- Hamidi, H.; Chavoshi, A. Analysis of the essential factors for the adoption of mobile learning in higher education: A case study of students of the University of Technology. Telemat. Inform. 2018, 35, 1053–1070. [Google Scholar] [CrossRef]
- Tang, Y.; Hem, K.F. Mobile instant messaging (MIM) useful in education? Examining its technological, pedagogical and social affordances. Educ. Res. Rev. 2017, 21, 85–104. [Google Scholar] [CrossRef]
- Kuznekoff, J.H.; Titsworth, S. The impact of mobile phone usage on student learning. Commun. Educ. 2013, 62, 233–252. [Google Scholar] [CrossRef]
- Alrasheedi, M.; Capretz, L.F.; Raza, A. A systematic review of the critical factors for success of mobile learning in higher education (university students’ perspective). J. Educ. Comput. Res. 2015, 52, 257–276. [Google Scholar] [CrossRef]
- Tai, Y. Contextualizing a MALL: Practice design and evaluation. Educ. Technol. Soc. 2012, 15, 220–230. [Google Scholar]
- Zhang, H.; Song, W.; Burston, J. Reexamining the effectiveness of vocabulary learning via mobile phones. Turk. Online J. Educ. Technol. 2011, 10, 203–214. [Google Scholar]
- Aubusson, P.; Schuck, S.; Burden, K. Mobile learning for teacher professional learning: Benefits, obstacles and issues. ALT-J. Res. Learn. Technol. 2009, 17, 233–247. [Google Scholar] [CrossRef]
- Yorganci, S. Investigating students’ self-efficacy and attitudes towards the use of mobile learning. J. Educ. Pract. 2017, 8, 181–185. [Google Scholar]
- Lin Lai, C. Trends of mobile learning: A review of top 100 highly cited papers. Br. J. Educ. Technol. 2019, 51, 721–742. [Google Scholar]
- Seifert, T.; Hervás-Gómez, C.; Toledo-Morales, P. Design and validation of the Questionnaire on Perceptions and Attitudes towards Learning for Mobile Devices (Diseño y validación del Cuestionario Sobre Percepciones y Actitudes Hacia el Aprendizaje por Dispositivos Móviles). PixelBit. Rev. Medios Educ. 2019, 54, 45–64. [Google Scholar]
- Taherdoost, H. Sampling methods in research methodology: How to choose a sampling technique for research. Int. J. Acad. Res. Manag. 2016, 5, 18–27. [Google Scholar] [CrossRef]
- Arbuckle, J.L. IBM® SPSS® AMOSTM 20 User’s Guide; IBM Corporation: Chicago, IL, USA, 2011. [Google Scholar]
- Pett, M.; Lackey, N.; Sullivan, J. Making Sense of Factor Analysis; Sage Publications, Inc.: Thousand Oaks, CA, USA, 2003. [Google Scholar]
- Kaiser, H. An index of factorial simplicity. Psychometrika 1974, 39, 31–36. [Google Scholar] [CrossRef]
- Dziuban, C.D.; Shirkey, E.C. When is a correlation matrix appropriate for factor analysis? Some decision rules. Psychol. Bull. 1974, 81, 358–361. [Google Scholar] [CrossRef]
- Hair, J.F.J.; Black, W.C.; Babin, B.J.; Anderson, R.E. Multivariate Data Analysis, 8th ed.; Cengage Learning EMEA: Andover, UK, 2018. [Google Scholar]
- Byrne, B.M. Structural Equation Modeling with AMOS. Basic Concepts, Applications and Programming, 2nd ed.; Routledge: New York, NY, USA, 2010. [Google Scholar]
- Hu, L.; Bentler, P.M. Cutoff criteria for fit indexes in covariance structure analysis: Conventional criteria versus new alternatives. Struct. Equ. Model. 1999, 6, 1–55. [Google Scholar] [CrossRef]
- Cohen, J. A power primer. Psychol. Bull. 1992, 112, 155–159. [Google Scholar] [CrossRef]
- Taleb, Z.; Sohrabi, Z. Learning on the move: The use of mobile technology to support learning for university students. Proc. Soc. Behav. Sci. 2012, 69, 1102–1109. [Google Scholar] [CrossRef]
- Abu-Al-Aish, A.; Love, S. Factors Influencing Students’ Acceptance of M-Learning: An Investigation in Higher Education. Int. Rev. Res. Open Dis. Learn. 2013, 14, 82–107. [Google Scholar] [CrossRef]
- Halder, I.; Halder, S.; Guha, A. Undergraduate students use of mobile phones: Exploring use of advanced technological aids for educational purpose. J. Media Commun. Stud. 2015, 7, 81–87. [Google Scholar]
- Rung, A.; Warnke, F.; Mattheos, N. Investigating the use of smartphones for learning purposes by Australian dental students. JMIR mHealth uHealth 2014, 2, e20. [Google Scholar] [CrossRef] [PubMed]
- Sung, Y.-T.; Chang, K.-E.; Liu, T.-C. The effects of integrating mobile devices with teaching and learning on students’ learning performance: A meta-analysis and research synthesis. Comput. Educ. 2016, 9, 252–275. [Google Scholar] [CrossRef]
- Park, J.K.; Yang, S.J.; Lehto, X. Adoption of Mobile Technologies for Chinese Consumers. J. Electron. Commer. Res. 2007, 8, 196–206. [Google Scholar]
- Cavus, N. Investigating mobile devices and LMS integration in higher education: Student perspectives. Proc. Comput. Sci. 2011, 3, 1469–1474. [Google Scholar] [CrossRef]
- Wang, Y.S.; Wu, M.C.; Wang, H.Y. Investigating the determinants and age and gender differences in the acceptance of mobile learning. Br. J. Educ. Technol. 2009, 40, 92–118. [Google Scholar] [CrossRef]
- Yang, S.H. Exploring college students’ attitudes and self-efficacy of mobile learning. Turk. Online J. Educ. Technol. 2012, 11, 148–154. [Google Scholar]
- Yurdagül, C.; Öz, S. Attitude towards mobile learning in english language education. Educ. Sci. 2018, 8, 142. [Google Scholar] [CrossRef]
- Reychav, I.; McHaney, R. The relationship between gender and mobile technology use in collaborative learning settings: An empirical investigation. Comput. Educ. 2017, 113, 61–74. [Google Scholar] [CrossRef]
- Walsh, S.P.; White, K.M.; Cox, S.; Young, R.M. Keeping in constant touch: The predictors of young Australians’ mobile phone involvement. Comput. Hum. Behav. 2011, 27, 333–342. [Google Scholar] [CrossRef]
- Skog, B. Mobiles and the Norwegian teen: Identity, gender, and class. In Perpetual Contact: Mobile Communication, Private Talk, Public Performance; Katz, J.E., Aakhus, M.A., Eds.; Cambridge University Press: Cambridge, UK, 2002; pp. 255–273. [Google Scholar]
- Aliaño, M.Á.; Hueros, A.M.D.; Franco, M.D.G.; Aguaded, I. Mobile learning in university contexts based on the Unified Theory of Acceptance and Use of Technology (UTAUT). J. New Approaches Educ. Res. 2019, 8, 7–17. [Google Scholar] [CrossRef]
- González-Zamar, M.D.; Abad-Segura, E.; López-Meneses, E.; Gómez-Galán, J. Managing ICT for sustainable education: Research analysis in the context of higher education. Sustainability 2020, 12, 8254. [Google Scholar] [CrossRef]


| Socio-Demographic Variables | Categories |
|---|---|
| Gender | 423—female, 152—male |
| Place of residence | 359—urban, 216—rural |
| Year of study | 305—first year, 210—second year, 60—third year |
| Study program | 99—Philology, 115—Education Sciences, 62—Engineering, 117—Physical Education and Physical therapy, 137—Sciences, 45—Economics |
| Academic status | 376—undergraduates, 199—master’s students |
| Items | Components | |
|---|---|---|
| F1 | F2 | |
| Factor 1: MT facilities for study resources and communication | ||
| I5. Accessing course materials anytime and anywhere | 0.74 | |
| I7. Facilitating the exchange of course materials with friends | 0.71 | |
| I3. Facilitating the finding of resources for study | 0.70 | |
| I2. Opportunities for communication and teamwork | 0.68 | |
| I1. MT utility for study | 0.61 | |
| I6. Obtaining feedback and notifications from teachers | 0.52 | |
| Factor 2: MT facilities for learning | ||
| I10. Developing learning skills | 0.86 | |
| I9. Carrying out homework/projects | 0.80 | |
| I8. Study management | 0.73 | |
| I4. Providing opportunities for learning | 0.56 | |
| Variables | M | Median | SD |
|---|---|---|---|
| I1. MT utility for study | 4.28 | 4.00 | 0.84 |
| I2. Opportunities for communication and teamwork | 4.38 | 5.00 | 0.83 |
| I3. Facilitating the finding of resources for study | 4.41 | 5.00 | 0.75 |
| I4. Providing opportunities for learning | 4.14 | 4.00 | 0.84 |
| I5. Accessing course materials anytime and anywhere | 4.46 | 5.00 | 0.81 |
| I6. Obtaining feedback and notifications from teachers | 4.02 | 4.00 | 0.97 |
| I7. Facilitating the exchange of course materials with friends | 4.46 | 5.00 | 0.81 |
| I8. Study management | 3.80 | 4.00 | 1.02 |
| I9. Carrying out homework/projects | 3.98 | 4.00 | 0.97 |
| I10. Developing learning skills | 3.69 | 4.00 | 1.09 |
| MT facilities for study resources and communication (overall score) | 4.33 | 4.50 | 0.59 |
| MT facilities for learning (overall score) | 3.90 | 4.00 | 0.79 |
| Independent Variables | MT Facilities for Study Resources and Communication | MT Facilities for Learning | ||
|---|---|---|---|---|
| M | SD | M | SD | |
| Gender | ||||
| Male (N = 152) | 4.34 | 0.56 | 3.91 | 0.80 |
| Female (N = 423) | 4.32 | 0.60 | 3.89 | 0.79 |
| Age | ||||
| 19–34 years old (N = 471) | 4.32 | 0.60 | 3.86 | 0.79 |
| ≥35 years old (N = 104) | 4.38 | 0.58 | 4.10 | 0.75 |
| Year of study | ||||
| 1st year (N = 305) | 4.35 | 0.54 | 3.95 | 0.76 |
| 2nd year (N = 210) | 4.25 | 0.67 | 3.77 | 0.85 |
| 3rd year (N = 60) | 4.47 | 0.52 | 4.11 | 0.69 |
| Place of residence | ||||
| Urban (N = 359) | 4.38 | 0.56 | 3.93 | 0.82 |
| Rural (N = 216) | 4.25 | 0.64 | 3.85 | 0.75 |
| Academic status | ||||
| First-level study programme (N = 376) | 4.27 | 0.60 | 3.82 | 0.78 |
| Master’s student (N = 199) | 4.44 | 0.56 | 4.05 | 0.80 |
| Study programme | ||||
| Philology (N = 99) | 4.28 | 0.72 | 3.80 | 0.90 |
| Education Sciences (N = 115) | 4.40 | 0.49 | 3.99 | 0.80 |
| Engineering (N = 62) | 4.36 | 0.63 | 3.93 | 0.84 |
| Physical education and Physical therapy (N = 117) | 4.44 | 0.48 | 4.01 | 0.65 |
| Sciences (N = 137) | 4.20 | 0.62 | 3.75 | 0.80 |
| Economics (N = 45) | 4.34 | 0.61 | 4.04 | 0.72 |
Publisher’s Note: MDPI stays neutral with regard to jurisdictional claims in published maps and institutional affiliations. |
© 2021 by the authors. Licensee MDPI, Basel, Switzerland. This article is an open access article distributed under the terms and conditions of the Creative Commons Attribution (CC BY) license (https://creativecommons.org/licenses/by/4.0/).
Share and Cite
Mâță, L.; Clipa, O.; Cojocariu, V.-M.; Robu, V.; Dobrescu, T.; Hervás-Gómez, C.; Stoica, I.V. Students’ Attitude towards the Sustainable Use of Mobile Technologies in Higher Education. Sustainability 2021, 13, 5923. https://doi.org/10.3390/su13115923
Mâță L, Clipa O, Cojocariu V-M, Robu V, Dobrescu T, Hervás-Gómez C, Stoica IV. Students’ Attitude towards the Sustainable Use of Mobile Technologies in Higher Education. Sustainability. 2021; 13(11):5923. https://doi.org/10.3390/su13115923
Chicago/Turabian StyleMâță, Liliana, Otilia Clipa, Venera-Mihaela Cojocariu, Viorel Robu, Tatiana Dobrescu, Carlos Hervás-Gómez, and Ionuț Viorel Stoica. 2021. "Students’ Attitude towards the Sustainable Use of Mobile Technologies in Higher Education" Sustainability 13, no. 11: 5923. https://doi.org/10.3390/su13115923
APA StyleMâță, L., Clipa, O., Cojocariu, V.-M., Robu, V., Dobrescu, T., Hervás-Gómez, C., & Stoica, I. V. (2021). Students’ Attitude towards the Sustainable Use of Mobile Technologies in Higher Education. Sustainability, 13(11), 5923. https://doi.org/10.3390/su13115923

