Investigating Factors Influencing the Behavioral Intention of Online Duty-Free Shop Users
Abstract
1. Introduction
2. Theoretical Background
2.1. Online Duty Free
2.2. Extended or Decomposed Theory of Planned Behavior
2.3. Research Model
3. Methodology
4. Empirical Analysis
5. Conclusions
6. Implications
Author Contributions
Funding
Conflicts of Interest
References
- Omar, O.; Kent, A. International Airport Influences on Impulsive Shopping: Trait and Normative Approach. Int. J. Retail Distrib. Manag. 2001, 29, 226–235. [Google Scholar] [CrossRef]
- Bagozzi, R.; Lee, K.H. How Can Marketers Overcome Consumer Resistance to Innovations? -the Investigation of Psychological and Social Origins of Consumer Resistance to Innovations. J. Glob. Acad. Market. Sci. 2005, 15, 211–231. [Google Scholar] [CrossRef]
- Vandecasteele, B.; Geuens, M. Motivated Consumer Innovativeness: Concept, Measurement, and Validation. Int. J. Res. Mark. 2010, 27, 308–318. [Google Scholar] [CrossRef]
- Rodgers, S.; Harris, M.A. Gender and e-Commerce: An Exploratory Study. J. Advert. Res. 2003, 43, 322–329. [Google Scholar] [CrossRef]
- Mitchell, V.; Walsh, G. Gender Differences in German Consumer decision-making Styles. J. Consum. Behav. Int. Res. Rev. 2004, 3, 331–346. [Google Scholar] [CrossRef]
- Bellman, S.; Lohse, G.L.; Johnson, E.J. Predictors of Online Buying Behavior. Commun. ACM 1999, 42, 32–38. [Google Scholar] [CrossRef]
- Uzan, M. Consumers Online and Offline Shopping Behavior; Report no.-2014.15.14., Student no. 5124890; Swedish School of Textiles: Borås, Sweden, 2014. [Google Scholar]
- South Korea Customs Service, Korea Duty Free Shops Association. 2019. Available online: https://www.trndf.com/newsView/trn201804020004 (accessed on 24 March 2018).
- Ajzen, I. From Intentions to Actions: A Theory of Planned Behavior; Springer: Berlin, Germany, 1985; pp. 11–39. [Google Scholar] [CrossRef]
- Ajzen, I. The Theory of Planned Behavior. Organ. Behav. Hum. Decis. Process. 1991, 50, 179–211. [Google Scholar] [CrossRef]
- Kim, Y.G.; Jang, S.Y.; Kim, A.K. Application of the Theory of Planned Behavior to Genetically Modified Foods: Moderating Effects of Food Technology Neophobia. Food Res. Int. 2014, 62, 947–954. [Google Scholar] [CrossRef]
- Taylor, S.; Todd, P. Decomposition and Crossover Effects in the Theory of Planned Behavior: A Study of Consumer Adoption Intentions. Int. J. Res. Mark. 1995, 12, 137–155. [Google Scholar] [CrossRef]
- Taylor, S.; Todd, P.A. Understanding Information Technology Usage: A Test of Competing Models. Inf. Syst. Res. 1995, 6, 144–176. [Google Scholar] [CrossRef]
- Bagozzi, R.P. Attitudes, Intentions, and Behavior: A Test of some Key Hypotheses. J. Pers. Soc. Psychol. 1981, 41, 607. [Google Scholar] [CrossRef]
- Shimp, T.A.; Kavas, A. The Theory of Reasoned Action Applied to Coupon Usage. J. Consum. Res. 1984, 11, 795–809. [Google Scholar] [CrossRef]
- Hansen, T.; Jensen, J.M.; Solgaard, H. Predicting Online Grocery Buying Intention: A Comparison of the Theory of Reasoned Action and the Theory of Planned Behaviour. Int. J. Inform. Mngt. 2004, 246, 539–550. [Google Scholar] [CrossRef]
- Moon, J.; Kim, Y. Extending the TAM for a World-Wide-Web Context. Inf. Manag. 2001, 38, 217–230. [Google Scholar] [CrossRef]
- Tornatzky, L.G.; Klein, K.J. Innovation Characteristics and Innovation Adoption-Implementation: A Meta-Analysis of Findings. IEEE Trans. Eng. Manag. 1982, 1, 28–45. [Google Scholar] [CrossRef]
- Davis, F.D. Perceived Usefulness, Perceived Ease of use, and User Acceptance of Information Technology. MIS Q. 1989, 13, 319–340. [Google Scholar] [CrossRef]
- Venkatesh, V.; Davis, F.D. A Model of the Antecedents of Perceived Ease of use: Development and Test. Decis. Sci. 1996, 27, 451–481. [Google Scholar] [CrossRef]
- Venkatesh, V. Determinants of Perceived Ease of use: Integrating Control, Intrinsic Motivation, and Emotion into the Technology Acceptance Model. Inf. Syst. Res. 2000, 11, 342–365. [Google Scholar] [CrossRef]
- Lu, Y.; Zhou, T.; Wang, B. Exploring Chinese Users’ Acceptance of Instant Messaging using the Theory of Planned Behavior, the Technology Acceptance Model, and the Flow Theory. Comput. Hum. Behav. 2009, 25, 29–39. [Google Scholar] [CrossRef]
- Childers, T.L.; Carr, C.L.; Peck, J.; Carson, S. Hedonic and Utilitarian Motivations for Online Retail Shopping Behavior. J. Retail. 2002, 77, 511–535. [Google Scholar] [CrossRef]
- Van der Heijden, H. User Acceptance of Hedonic Information Systems. MIS Q. 2004, 695–704. [Google Scholar] [CrossRef]
- Novak, T.P.; Hoffman, D.L.; Yung, Y. Measuring the Customer Experience in Online Environments: A Structural Modeling Approach. Mark. Sci. 2000, 19, 22–42. [Google Scholar] [CrossRef]
- Lin, J.C.; Lu, H. Towards an Understanding of the Behavioural Intention to use a Web Site. Int. J. Inf. Manag. 2000, 20, 197–208. [Google Scholar] [CrossRef]
- Thompson, R.A. Empathy and its Origins in Early Development. In Intersubjective Communication and Emotion in Early Ontogeny; Cambridge University Press: Cambridge, UK, 1998; pp. 144–157. [Google Scholar]
- Rogers, E. The Diffusion of Innovations, 3rd ed.; The Free Press: New York, NY, USA, 1983. [Google Scholar]
- Mathieson, K. Predicting User Intentions: Comparing the Technology Acceptance Model with the Theory of Planned Behavior. Inf. Syst. Res. 1991, 2, 173–191. [Google Scholar] [CrossRef]
- Yoh, E. Consumer Adoption of the Internet for Apparel Shopping. Ph.D. Thesis, Iowa State University, Ames, IA, USA, 1999. [Google Scholar] [CrossRef][Green Version]
- Al-Somali, S.A.; Gholami, R.; Clegg, B. An Investigation into the Acceptance of Online Banking in Saudi Arabia. Technovation 2009, 29, 130–141. [Google Scholar] [CrossRef]
- Venkatesh, A. Computers and Other Interactive Technologies for the Home. Commun. ACM 1996, 39, 47–54. [Google Scholar] [CrossRef]
- Cooper, R.B.; Zmud, R.W. Information Technology Implementation Research: A Technological Diffusion Approach. Manag. Sci. 1990, 36, 123–139. [Google Scholar] [CrossRef]
- Hartwick, J.; Barki, H. Explaining the Role of User Participation in Information System use. Manag. Sci. 1994, 40, 440–465. [Google Scholar] [CrossRef]
- Burnkrant, R.E.; Page, T.J. The Structure and Antecedents of the Normative and Attitudinal Components of Fishbein’s Theory of Reasoned Action. J. Exp. Soc. Psychol. 1988, 24, 66–87. [Google Scholar] [CrossRef]
- Limayem, M.; Khalifa, M.; Frini, A. What Makes Consumers Buy from Internet? A Longitudinal Study of Online Shopping. IEEE Trans. Syst. Man Cybern. Part A Syst. Hum. 2000, 30, 421–432. [Google Scholar] [CrossRef]
- Ajzen, I.; Fishbein, M. The Prediction of Behavior from Attitudinal and Normative Variables. J. Exp. Soc. Psychol. 1970, 6, 466–487. [Google Scholar] [CrossRef]
- Rogers, E. Diffusion of Innovations, 5th ed.; Free Press: Tampa, FL, USA, 2003. [Google Scholar]
- Bandura, A. Self-Efficacy: The Exercise of Control; W.H. Freeman: New York, NY, USA, 1997; pp. 1–35. [Google Scholar]
- Bandura, A. Self-Efficacy Mechanism in Human Agency. Am. Psychol. 1982, 37, 122. [Google Scholar] [CrossRef]
- Parthasarathy, M.; Bhattacherjee, A. Understanding Post-Adoption Behavior in the Context of Online Services. Inf. Syst. Res. 1998, 9, 362–379. [Google Scholar] [CrossRef]
- Murphy, C.A. Assessment of Computer Self-Efficacy: Instrument Development and Validation. In Proceedings of the Annual Meeting of the National Council Measurement in Education, San Francisco, CA, USA, 2 April 1988. [Google Scholar]
- Bandura, A.; Schunk, D.H. Cultivating Competence, Self-Efficacy, and Intrinsic Interest through Proximal Self-Motivation. J. Pers. Soc. Psychol. 1981, 41, 586. [Google Scholar] [CrossRef]
- Thompson, R.L.; Higgins, C.A.; Howell, J.M. Personal Computing: Toward a Conceptual Model of Utilization. MIS Q. 1991, 125–143. [Google Scholar] [CrossRef]
- Chang, M.K.; Cheung, W. Determinants of the Intention to use Internet/WWW at Work: A Confirmatory Study. Inf. Manag. 2001, 39, 1–14. [Google Scholar] [CrossRef]
- Freeman, M. Flexibility in Access, Interaction and Assessment: The Case for Web-Based Teaching Programs. Australas. J. Educ. Technol. 1997, 13. [Google Scholar] [CrossRef]
- Bergeron, F.; Rivard, S.; De Serre, L. Investigating the Support Role of the Information Center. MIS Q. 1990, 247–260. [Google Scholar] [CrossRef]
- Bandura, A. The Explanatory and Predictive Scope of Self-Efficacy Theory. J. Soc. Clin. Psychol. 1986, 4, 359–373. [Google Scholar] [CrossRef]
- Bagozzi, R.P.; Lee, K. Consumer Resistance to, and Acceptance of, Innovations. Adv. Consum. Res. 1999, 26, 218–225. [Google Scholar]
- Lim, H.; Dubinsky, A.J. Consumers’ Perceptions of e-shopping Characteristics: An expectancy-value Approach. J. Serv. Mark. 2004, 18, 500–513. [Google Scholar] [CrossRef]
- Wolfinbarger, M.; Gilly, M.C. Shopping Online for Freedom, Control, and Fun. Calif. Manag. Rev. 2001, 43, 34–55. [Google Scholar] [CrossRef]
- O’cass, A.; Fenech, T. Web Retailing Adoption: Exploring the Nature of Internet Users Web Retailing Behaviour. J. Retail. Consum. Serv. 2003, 10, 81–94. [Google Scholar] [CrossRef]
- Bagozzi, R.P.; Dholakia, U.M. Antecedents and Purchase Consequences of Customer Participation in Small Group Brand Communities. Int. J. Res. Mark. 2006, 23, 45–61. [Google Scholar] [CrossRef]
- Chiu, C.; Wang, E.T.; Fang, Y.; Huang, H. Understanding Customers’ Repeat Purchase Intentions in B2C e-commerce: The Roles of Utilitarian Value, Hedonic Value and Perceived Risk. Inf. Syst. J. 2014, 24, 85–114. [Google Scholar] [CrossRef]
- Carrus, G.; Passafaro, P.; Bonnes, M. Emotions, Habits and Rational Choices in Ecological Behaviours: The Case of Recycling and use of Public Transportation. J. Environ. Psychol. 2008, 28, 51–62. [Google Scholar] [CrossRef]
- Taylor, S.A. The Addition of Anticipated Regret to Attitudinally Based, goal-directed Models of Information Search Behaviours under Conditions of Uncertainty and Risk. Br. J. Soc. Psychol. 2007, 46, 739–768. [Google Scholar] [CrossRef] [PubMed]
- Davis, W.A. The Two Senses of Desire. Philos. Stud. 1984, 45, 181–195. [Google Scholar] [CrossRef]
- Perugini, M.; Bagozzi, R.P. The Role of Desires and Anticipated Emotions in Goal-Directed Behaviours: Broadening and Deepening the Theory of Planned Behaviour. Br. J. Soc. Psychol. 2001, 40, 79. [Google Scholar] [CrossRef] [PubMed]
- Venkatesh, V.; Morris, M.G.; Davis, G.B.; Davis, F.D. User Acceptance of Information Technology: Toward a Unified View. MIS Q. 2003, 425–478. [Google Scholar] [CrossRef]
- Hsieh, P. Physicians’ Acceptance of Electronic Medical Records Exchange: An Extension of the Decomposed TPB Model with Institutional Trust and Perceived Risk. Int. J. Med. Inf. 2015, 84, 1–14. [Google Scholar] [CrossRef] [PubMed]
- Han, H.; Hwang, J. Investigation of the Volitional, Non-Volitional, Emotional, Motivational and Automatic Processes in Determining Golfers’ Intention. Int. J. Contemp. Hosp. Manag. 2014, 26, 1118–1135. [Google Scholar] [CrossRef]
- Meng, B.; Han, H. Effect of Environmental Perceptions on Bicycle Travelers’ Decision-Making Process: Developing an Extended Model of Goal-Directed Behavior. Asia Pac. J. Tour. Res. 2016, 21, 1184–1197. [Google Scholar] [CrossRef]
- Song, H.; Lee, C.; Reisinger, Y.; Xu, H. The Role of Visa Exemption in Chinese Tourists’ Decision-Making: A Model of Goal-Directed Behavior. J. Travel Tour. Mark. 2017, 34, 666–679. [Google Scholar] [CrossRef]
- Venkatesh, V.; Bala, H. Technology Acceptance Model 3 and a Research Agenda on Interventions. Decis. Sci. 2008, 39, 273–315. [Google Scholar] [CrossRef]
- Hung, S.; Ku, Y.; Chien, J. Understanding Physicians’ Acceptance of the Medline System for Practicing Evidence-Based Medicine: A Decomposed TPB Model. Int. J. Med. Inf. 2012, 81, 130–142. [Google Scholar] [CrossRef]
- Yang, K. Consumer Technology Traits in Determining Mobile Shopping Adoption: An Application of the Extended Theory of Planned Behavior. J. Retail. Consum. Serv. 2012, 19, 484–491. [Google Scholar] [CrossRef]
- Hsu, M.; Chiu, C. Internet Self-Efficacy and Electronic Service Acceptance. Decis. Support Syst. 2004, 38, 369–381. [Google Scholar] [CrossRef]
- Ajjan, H.; Hartshorne, R. Investigating Faculty Decisions to Adopt Web 2.0 Technologies: Theory and Empirical Tests. Internet High. Educ. 2008, 11, 71–80. [Google Scholar] [CrossRef]
- KhaliL, M.N. An Empirical Study of Internet Banking Acceptance in Malaysia: An Extended Decomposed Theory of Planned Behavior. Ph.D. Thesis, Department of Management, College of Business and Administration, Southern Illinois University, Carbondale, CO, USA, 2005. [Google Scholar]
- Liao, C.; Tsou, C.; Shu, Y. The Roles of Perceived Enjoyment and Price Perception in Determining Acceptance of Multimedia-on-Demand. Int. J. Bus. Inf. 2008, 3, 27–52. [Google Scholar]
- Nejati, M.; Moghaddam, P.P. Gender Differences in Hedonic Values, Utilitarian Values and Behavioural Intentions of Young Consumers: Insights from Iran. Young Consum. 2012, 13, 337–344. [Google Scholar] [CrossRef]
- Lin, C.; Lekhawipat, W. Factors Affecting Online Repurchase Intention. Ind. Manag. Data Syst. 2014, 114, 597–611. [Google Scholar] [CrossRef]
- Underhill, P. Why We Buy: The Science of Shopping—Updated and Revised for the Internet, the Global Consumer, and Beyond; Simon and Schuster: New York, NY, USA, 2009; ISBN 13 9781416595243. [Google Scholar]
- Song, H.J.; Lee, C.; Kang, S.K.; Boo, S. The Effect of Environmentally Friendly Perceptions on Festival Visitors’ Decision-Making Process using an Extended Model of Goal-Directed Behavior. Tour. Manag. 2012, 33, 1417–1428. [Google Scholar] [CrossRef]
- Shih, H.P. An empirical study on predicting user acceptance of e-shopping on the Web. Inf. Manag. 2004, 41, 351–368. [Google Scholar] [CrossRef]
- Fry, M.; Drennan, J.; Previte, J.; White, A.; Tjondronegoro, D. The Role of Desire in Understanding Intentions to Drink Responsibly: An Application of the Model of Goal-Directed Behaviour. J. Mark. Manag. 2014, 30, 551–570. [Google Scholar] [CrossRef]
- Jung, W.S.; Yoon, S.J. Predicting Purchase Intent on Social Commerce: Use of TPB (Theory of Planned Behavior), and TRI (Technology Readiness). J. Korea Serv. Manag. Soc. 2013, 14, 1–24. [Google Scholar]
- Bagozzi, R.P.; Edwards, E.A. Goal-Striving and the Implementation of Goal Intentions in the Regulation of Body Weight. Psychol. Health 2000, 15, 255–270. [Google Scholar] [CrossRef]
- Verlegh, P.W.; Candel, M.J. The Consumption of Convenience Foods: Reference Groups and Eating Situations. Food Qual. Prefer. 1999, 10, 457–464. [Google Scholar] [CrossRef]
- Koufaris, M. Applying the Technology Acceptance Model and Flow Theory to Online Consumer Behavior. Inf. Syst. Res. 2002, 13, 205–223. [Google Scholar] [CrossRef]
- Teo, T.S.; Lim, V.K.; Lai, R.Y. Intrinsic and Extrinsic Motivation in Internet Usage. Omega 1999, 27, 25–37. [Google Scholar] [CrossRef]
- Ramayah, T.; Rouibah, K.; Gopi, M.; Rangel, G.J. A Decomposed Theory of Reasoned Action to Explain Intention to use Internet Stock Trading among Malaysian Investors. Comput. Hum. Behav. 2009, 25, 1222–1230. [Google Scholar] [CrossRef]
- Koeder, M.J.; Mohammed, U.; Sugai, P. Study of Consumer Attitudes towards Connected Reader Devices in Japan Based on the Decomposed Theory of Planned Behavior. Econ. Manag. Ser. 2011, 1–10. [Google Scholar]
- Shih, Y.; Fang, K. The use of a Decomposed Theory of Planned Behavior to Study Internet Banking in Taiwan. Internet Res. 2004, 14, 213–223. [Google Scholar] [CrossRef]
- Hsu, T.; Wang, Y.; Wen, S. Using the Decomposed Theory of Planning Behavioural to Analyse Consumer Behavioural Intention Towards Mobile Text Message Coupons. J. Target. Meas. Anal. Mark. 2006, 14, 309–324. [Google Scholar] [CrossRef]
- Culos-Reed, S.; Gyurcsik, N.; Brawley, L. Using Theories of Motivated Behavior to Understand Physical Activity. Handb. Sport Psychol. 2001, 2, 695–717. [Google Scholar]
- Rivis, A.; Sheeran, P. Descriptive Norms as an Additional Predictor in the Theory of Planned Behaviour: A Meta-Analysis. Curr. Psychol. 2003, 22, 218–233. [Google Scholar] [CrossRef]
- Kelly, L.; Kerr, G.; Drennan, J. Avoidance of Advertising in Social Networking Sites: The Teenage Perspective. J. Interact. Advert. 2010, 10, 16–27. [Google Scholar] [CrossRef]
- Embrain Trend Monitor. 2017. Available online: https://www.trendmonitor.co.kr/tmweb/trend/allTrend/detail.do?bIdx=1851&code=0601&trendType=CKOREA (accessed on 15 January 2020).
- Cavallo, A. Are Online and Offline Prices Similar? Evidence from Large Multi-Channel retailers. Am. Econ. Rev. 2017, 107, 283–303. [Google Scholar] [CrossRef]



| Construct | Item | Sources |
|---|---|---|
| Perceived Ease of Use | Online duty-free shops are easy to use. It is convenient to use an online duty-free shop. The process of using an online duty-free shop is simple. It is easy to understand how to use an online duty-free shop. | Venkatesh, V., & Bala, H. (2008). [64]; Hung, S.Y., Ku, Y.C., & Chien, J.C. (2012). [65]; Hsieh, P. (2015). [60] |
| Perceived Usefulness | It is useful to use an online duty-free shop. Using an online duty-free shop saves time and effort. Using an online duty-free shop improves efficiency. Online duty-free shops allow me to purchase products at a low cost. | |
| Perceived Enjoyment | I feel good when using an online duty-free shop. It is exciting to use an online duty-free shop. It is interesting to use an online duty-free shop. When I use an online duty-free shop, I don’t realize how fast time goes. | Yang, K. (2012). [66]; Hsu, M.H., & Chiu, C.M. (2004). [67]; Hsieh, P. (2015). [60] |
| Compatibility | Using an online duty-free shop will fit my shopping style. Online duty-free shops may be a good way to shop. Using an online duty-free shop will be important in my shopping. Online duty-free shops are suitable for me. | Ajjan, H., & Hartshorne, R. (2008). [68]; Hsieh, P. (2015). [60] |
| Interpersonal influence | My family is positive about using an online duty-free shop. My friends/colleagues are positive about using an online duty-free shop. I generally accept what my family or colleagues want. My family’s or colleagues’ online duty-free recommendations tend to influence my shopping. | Hsu, M.H., & Chiu, C.M. (2004). [67]; Ajjan, H., & Hartshorne, R. (2008). [68]; Hung, S.Y., Ku, Y.C., & Chien, J.C. (2012). [65]; Hsieh, P. (2015). [60] |
| External influence | I’ve read what the media suggest about using an online duty-free shop. The media (newspaper/broadcast) expressed positive opinions about the use of online duty-free shop. Electronic media (TV/radio/internet/blog/social network services, etc.) recommend using an online duty-free shop. Mass media positively explained the use of an online duty-free shop. | |
| Self-Efficacy | I am confident in using an online duty-free shop. I can use an online duty-free shop without the help of others. I don’t have much difficulty using an online duty-free shop. I can solve problems if they arise when I use an online duty-free shop. | Venkatesh, V., & Bala, H. (2008). [64]; Ajjan, H., & Hartshorne, R. (2008). [68]; Hsieh, P. (2015). [60] |
| Facilitating Conditions | I have a computer or smartphone for online duty-free shop use. I have people to help me when using an online duty-free shop. I can use an online duty-free shop using a computer or smartphone. I have the information I need to use an online duty-free shop. | Hung, S.Y., Ku, Y.C., & Chien, J.C. (2012). [65]; KhaliL, M.N. (2005). [69]; Hsieh, P. (2015). [60]; Venkatesh, V., Morris, M.G., Davis, G.B., & Davis, F.D. (2003). [68] |
| Attitude | Using a duty-free shop is a good thing to do. Using a duty-free shop is beneficial for me. Using a duty-free shop is attractive. Using a duty-free shop is wise. | Lu, Y., Zhou, T., & Wang, B. (2009). [22]; Liao, C.H., Tsou, C.W., & Shu, Y.C. (2008). [70]; Han & Hwang. (2014) [61] |
| Subjective Norms | People important to me thought that I should use an online duty-free shop. Most people who are important to me understand that I use an online duty-free shop. Most people who are important to me agree that I should use an online duty-free shop. Most people who are important to me feel positively about my tendency to use an online duty-free shop. | Hsu, MH., & Chiu, C.M. (2004). [67]; Ajjan, H., & Hartshorne, R. (2008). [68]; |
| Perceived Behavioral Control | I have the financial means to use an online duty-free shop. I have opportunities to use an online duty-free shop. I can afford the time to use an online duty-free shop. My use of online duty-free shops depends on my will. | Hung, S.Y., Ku, Y.C., & Chien, J.C. (2012). [65] |
| Desire | I want to use a duty-free shop. | Han & Hwang. (2014) [61]; Meng & Han. (2016) [62]; Perugini, M. & Bagozzi, R.P. (2001). [58]; Song, H.; Lee, C.; Reisinger, Y. & Xu, H. (2017). [63] |
| I wish to use a duty-free shop. | ||
| I am eager to use a duty-free shop. | ||
| I have a strong desire to use a duty-free shop next time. | ||
| Behavioral Intention | I am planning to use an online duty-free shop on my next trip, too. I am going to speak positively about an online duty-free shop. I will keep using online duty-free shops. I will try to use an online duty-free shop on my next trip. | Nejati, M., & Moghaddam, P.P. (2012). [71]; Lin, C., & Lekhawipat, W. (2014). [72] |
| Variable | Frequency | Percentage | |
|---|---|---|---|
| Gender | Male | 88 | 28.0 |
| Female | 226 | 72.0 | |
| Age | Less than 20 | 4 | 1.3 |
| 20~29 | 119 | 37.9 | |
| 30~39 | 132 | 42.0 | |
| 40~49 | 50 | 15.9 | |
| 50~59 | 9 | 2.9 | |
| Monthly Income | Less than 2,000,000 won (a) | 64 | 20.4 |
| 2,000,000–2,990,000 won | 111 | 35.4 | |
| 3,000,000–3,990,000 won | 81 | 25.8 | |
| 4,000,000–4,990,000 won | 31 | 9.9 | |
| 5,000,000–5,990,000 won | 15 | 4.8 | |
| More than 6,000,000 won | 12 | 3.8 | |
| MFI | PEOU | PU | PE | C | II | EI | SE | A | PBC | BI |
|---|---|---|---|---|---|---|---|---|---|---|
| CMIN/DF | 32.712 | 34.372 | 6.868 | 5.396 | 13.296 | 4.667 | 4.650 | 4.654 | 2.398 | 1.709 |
| GFI | 0.903 | 0.897 | 0.978 | 0.984 | 0.956 | 0.985 | 0.986 | 0.985 | 0.993 | 0.995 |
| RMR | 0.031 | 0.067 | 0.025 | 0.018 | 0.044 | 0.029 | 0.021 | 0.015 | 0.017 | 0.008 |
| RMSEA | 0.318 | 0.327 | 0.137 | 0.119 | 0.198 | 0.108 | 0.108 | 0.108 | 0.067 | 0.048 |
| NFI | 0.955 | 0.913 | 0.989 | 0.991 | 0.963 | 0.990 | 0.991 | 0.992 | 0.994 | 0.998 |
| RFI | 0.864 | 0.739 | 0.966 | 0.972 | 0.890 | 0.970 | 0.972 | 0.977 | 0.981 | 0.993 |
| IFI | 0.956 | 0.915 | 0.990 | 0.992 | 0.966 | 0.992 | 0.993 | 0.994 | 0.996 | 0.999 |
| TLI | 0.868 | 0.745 | 0.971 | 0.977 | 0.897 | 0.976 | 0.978 | 0.982 | 0.989 | 0.997 |
| CFI | 0.956 | 0.915 | 0.990 | 0.992 | 0.966 | 0.992 | 0.993 | 0.994 | 0.996 | 0.999 |
| Construct | Measurement Item | Regression Weight (t Value) | Standardized Regression Weights | Squared Multiple Correlation | Cronbach’s | AVE a | CR b |
|---|---|---|---|---|---|---|---|
| Perceived Ease of Use | PEOU1 | 0.992 (34.201) | 0.948 | 0.898 | 0.957 | 0.833 | 0.935 |
| PEOU2 | 1.000 (Fix) | 0.946 | 0.894 | ||||
| PEOU3 | 0.965 (25.697) | 0.871 | 0.758 | ||||
| PEOU4 | 0.889 (26.706) | 0.882 | 0.777 | ||||
| Perceived Usefulness | PU1 | 1.248 (13.405) | 0.890 | 0.792 | 0.889 | 0.637 | 0.840 |
| PU2 | 1.000 (Fix) | 0.659 | 0.434 | ||||
| PU3 | 1.117 (17.577) | 0.782 | 0.612 | ||||
| PU4 | 1.095 (12.856) | 0.842 | 0.708 | ||||
| Perceived Enjoyment | PE1 | 0.919 (31.605) | 0.923 | 0.852 | 0.936 | 0.650 | 0.792 |
| PE2 | 1.000 (Fix) | 0.952 | 0.907 | ||||
| PE3 | 0.941 (30.462) | 0.914 | 0.835 | ||||
| PE4 | 0.904 (18.530) | 0.758 | 0.575 | ||||
| Compatibility | C1 | 1.000 (Fix) | 0.861 | 0.741 | 0.940 | 0.811 | 0.917 |
| C2 | 0.962 (22.989) | 0.918 | 0.842 | ||||
| C3 | 1.047 (22.400) | 0.895 | 0.801 | ||||
| C4 | 1.016 (23.443) | 0.926 | 0.857 | ||||
| Interpersonal Influence | II1 | 1.000 (Fix) | 0.77 | 0.593 | 0.880 | 0.637 | 0.838 |
| II2 | 1.072 (18.272) | 0.871 | 0.759 | ||||
| II3 | 1.038 (15.439) | 0.852 | 0.726 | ||||
| II4 | 0.971 (12.032) | 0.686 | 0.471 | ||||
| External Influence | EI1 | 1.000 (Fix) | 0.793 | 0.628 | 0.914 | 0.744 | 0.853 |
| EI2 | 0.875 (18.038) | 0.889 | 0.791 | ||||
| EI3 | 0.912 (17.441) | 0.867 | 0.751 | ||||
| EI4 | 0.892 (18.245) | 0.897 | 0.805 | ||||
| Facilitating Conditions | RF1 | 1.000 (Fix) | 0.726 | 0.527 | 0.824 | 0.635 | 0.761 |
| RF3 | 0.941 (14.806) | 0.876 | 0.767 | ||||
| RF4 | 0.945 (13.300) | 0.781 | 0.609 | ||||
| Self-Efficacy | SE1 | 1.000 (Fix) | 0.771 | 0.595 | 0.918 | 0.748 | 0.898 |
| SE2 | 1.071 (17.347) | 0.882 | 0.779 | ||||
| SE3 | 1.143 (18.636) | 0.935 | 0.874 | ||||
| SE4 | 1.064 (16.885) | 0.864 | 0.746 | ||||
| Attitude | A1 | 1.036 (28.145) | 0.926 | 0.858 | 0.945 | 0.813 | 0.928 |
| A2 | 1.000 (Fix) | 0.911 | 0.829 | ||||
| A3 | 1.003 (23.718) | 0.870 | 0.756 | ||||
| A4 | 1.074 (25.798) | 0.898 | 0.807 | ||||
| Subjective Norms | SN2 | 0.996 (30.215) | 0.907 | 0.822 | 0.951 | 0.870 | 0.853 |
| SN3 | 0.967 (34.063) | 0.936 | 0.876 | ||||
| SN4 | 1.000 (Fix) | 0.955 | 0.911 | ||||
| Perceived Behavioral Control | PBC1 | 0.922 (19.232) | 0.817 | 0.667 | 0.894 | 0.683 | 0.862 |
| PBC2 | 1.000 (Fix) | 0.900 | 0.811 | ||||
| PBC3 | 0.923 (16.519) | 0.749 | 0.561 | ||||
| PBC4 | 0.949 (19.956) | 0.833 | 0.693 | ||||
| Desire | D1 | 1.000 (Fix) | 0.929 | 0.863 | 0.927 | 0.906 | 0.931 |
| D2 | 1.044 (32.470) | 0.974 | 0.949 | ||||
| Behavioral Intention | BI1 | 1.000 (Fix) | 0.882 | 0.777 | 0.959 | 0.859 | 0.943 |
| BI2 | 1.162 (28.095) | 0.957 | 0.916 | ||||
| BI3 | 1.182 (28.209) | 0.959 | 0.919 | ||||
| BI4 | 1.131 (24.490) | 0.907 | 0.823 |
| PEOU | PU | PE | C | II | EI | FC | SE | A | SN | PBC | D | BI | |
|---|---|---|---|---|---|---|---|---|---|---|---|---|---|
| PEOU | 1 | ||||||||||||
| PU | 0.610 *,a (0.081) | 1 | |||||||||||
| PE | 0.355 * (0.09) | 0.490 * (0.081) | 1 | ||||||||||
| C | 0.353 * (0.09) | 0.613 * (0.083) | 0.555 * (0.1) | 1 | |||||||||
| II | 0.352 * (0.074) | 0.588 * (0.069) | 0.338 * (0.078) | 0.367 * (0.076) | 1 | ||||||||
| EI | 0.050 * (0.088) | 0.111 * (0.071) | 0.200 (0.103) | 0.139 * (0.093) | 0.198 * (0.082) | 1 | |||||||
| FC | 0.342 * (0.087) | 0.588 * (0.077) | 0.162 * (0.084) | 0.260 * (0.084) | 0.448 * (0.079) | 0.024 * (0.084) | 1 | ||||||
| SE | 0.452 * (0.08) | 0.480 * (0.068) | 0.252 * (0.077) | 0.331 * (0.077) | 0.423 * (0.068) | 0.029 * (0.074) | 0.659 * (0.09) | 1 | |||||
| A | 0.555 * (0.084) | 0.776 * (0.08) | 0.553 * (0.089) | 0.753 * (0.094) | 0.608 * (0.076) | 0.099 * (0.083) | 0.424 * (0.083) | 0.432 * (0.073) | 1 | ||||
| SN | 0.342 * (0.079) | 0.513 * (0.072) | 0.373 * (0.085) | 0.370 * (0.082) | 0.642 * (0.078) | 0.205 * (0.09) | 0.440 * (0.085) | 0.457 * (0.075) | 0.545 * (0.079) | 1 | |||
| PBC | 0.403 * (0.081) | 0.445 * (0.069) | 0.208 * (0.08) | 0.266 * (0.078) | 0.482 * (0.073) | 0.035 * (0.081) | 0.692 * (0.094) | 0.612 * (0.080) | 0.381 * (0.074) | 0.413 * (0.076) | 1 | ||
| D | 0.354 * (0.729) | 0.536 * (0.081) | 0.482 * (0.096) | 0.504 * (0.093) | 0.433 * (0.077) | 0.125 * (0.092) | 0.304 * (0.086) | 0.349 * (0.077) | 0.578 * (0.086) | 0.596 * (0.087) | 0.277 * (0.078) | 1 | |
| BI | 0.469 * (0.083) | 0.646 * (0.077) | 0.417 * (0.086) | 0.530 * (0.087) | 0.551 * (0.075) | 0.102 * (0.083) | 0.393 * (0.083) | 0.379 * (0.072) | 0.734 * (0.084) | 0.520 * (0.079) | 0.317 * (0.073) | 0.581 * (0.087) | 1 |
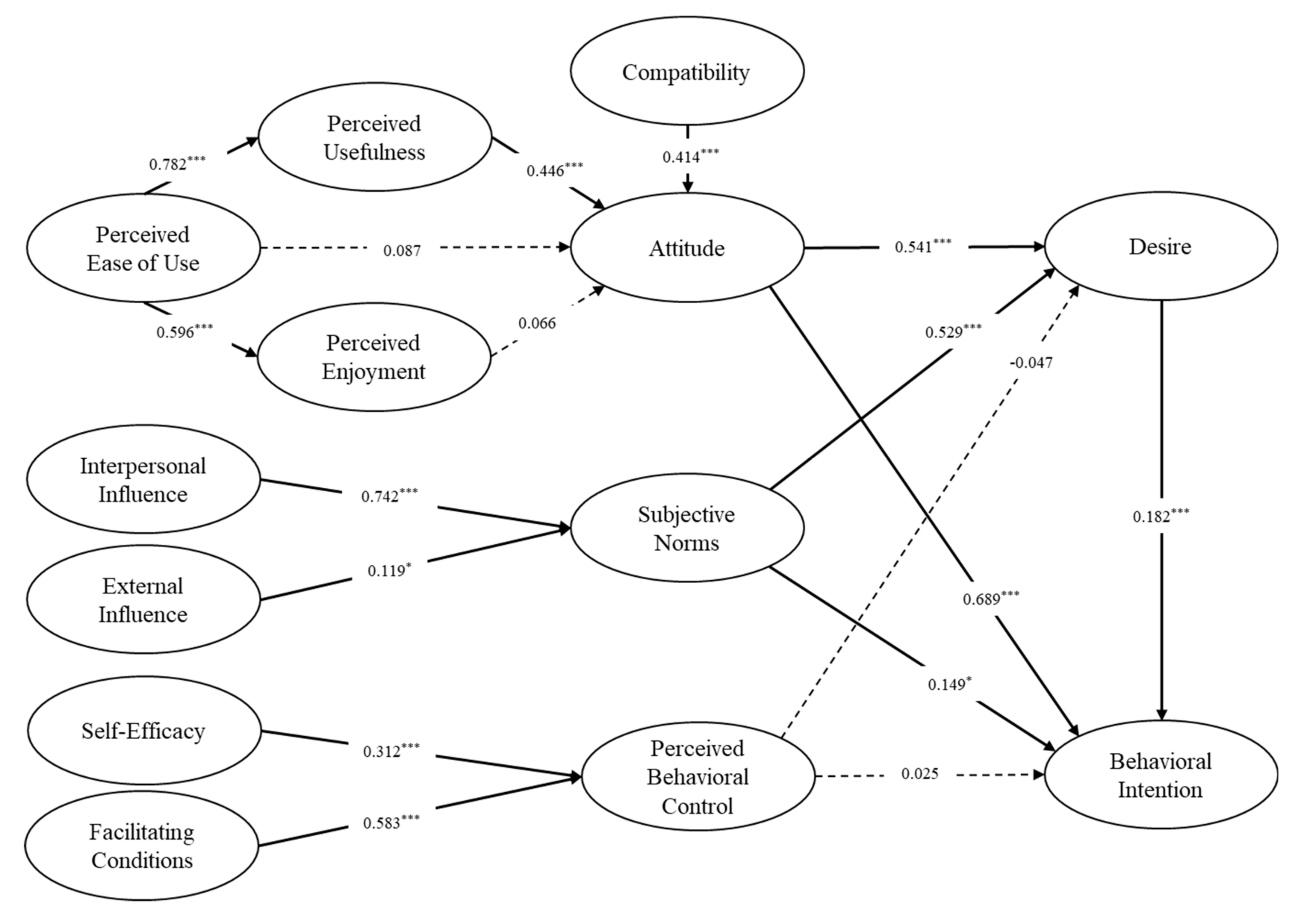
| Path | Path Coefficient | t-Value | Hypothesis | |
|---|---|---|---|---|
| H1a | Perceived Ease of Use → Perceived Usefulness | 0.782 | 11.973 *** | Supported |
| H1b | Perceived Ease of Use → Attitude | 0.087 | 1.798 | Not Supported |
| H1c | Perceived Ease of Use → Perceived Enjoyment | 0.596 | 11.847 *** | Supported |
| H2 | Perceived Usefulness → Attitude | 0.446 | 6.042 *** | Supported |
| H3 | Perceived Enjoyment → Attitude | 0.066 | 1.508 | Not Supported |
| H4 | Compatibility → Attitude | 0.414 | 7.469 *** | Supported |
| H5 | Interpersonal Influence → Subjective Norms | 0.742 | 11.577 *** | Supported |
| H6 | External influence → Subjective Norms | 0.119 | 2.501 * | Supported |
| H7 | Self-Efficacy → Perceived Behavioral Control | 0.312 | 3.799 *** | Supported |
| H8 | Facilitating Conditions → Perceived Behavioral Control | 0.583 | 6.509 *** | Supported |
| H9a | Attitude → Desire | 0.541 | 11.974 *** | Not Supported |
| H9b | Attitude → Behavioral Intention | 0.689 | 13.248 *** | Supported |
| H10a | Subjective Norms → Desire | 0.529 | 11.924 *** | Supported |
| H10b | Subjective Norms→ Behavioral Intention | 0.149 | 3.122 *** | Supported |
| H11a | Perceived Behavioral Control → Desire | −0.047 | −1.132 | Not Supported |
| H11b | Perceived Behavioral Control→ Behavioral Intention | 0.025 | 0.701 | Not Supported |
| H12 | Desire → Behavioral Intention | 0.182 | 3.096 *** | Supported |
© 2020 by the authors. Licensee MDPI, Basel, Switzerland. This article is an open access article distributed under the terms and conditions of the Creative Commons Attribution (CC BY) license (http://creativecommons.org/licenses/by/4.0/).
Share and Cite
Choi, Y.-J.; Park, J.-W. Investigating Factors Influencing the Behavioral Intention of Online Duty-Free Shop Users. Sustainability 2020, 12, 7108. https://doi.org/10.3390/su12177108
Choi Y-J, Park J-W. Investigating Factors Influencing the Behavioral Intention of Online Duty-Free Shop Users. Sustainability. 2020; 12(17):7108. https://doi.org/10.3390/su12177108
Chicago/Turabian StyleChoi, Yu-Jin, and Jin-Woo Park. 2020. "Investigating Factors Influencing the Behavioral Intention of Online Duty-Free Shop Users" Sustainability 12, no. 17: 7108. https://doi.org/10.3390/su12177108
APA StyleChoi, Y.-J., & Park, J.-W. (2020). Investigating Factors Influencing the Behavioral Intention of Online Duty-Free Shop Users. Sustainability, 12(17), 7108. https://doi.org/10.3390/su12177108

