Abstract
For almost two decades, the Lake Chad Basin (LCB) in general and northeast Nigeria in particular have been subject to the insurgency of the Islamist terrorist group Boko Haram. This region is also known for its poor environmental conditions that mostly manifest in land desertification and water scarcity. We analyze the impact of the insecurity and conflict on migration from the most affected rural areas of northeast Nigeria to Maiduguri. We also explore the role that water scarcity and land desertification play in the decision of local people to migrate. Data were collected by interviewing 204 internally displaced persons (IDPs) at the Bakassi IDP camp in Maiduguri between March and May 2019. Experts were also interviewed at various governmental, non-governmental, and international institutions in Abuja. Respondents at the Bakassi IDP camp came from Guzamala, Gwoza, Marte, Monguno, and Nganzai. Though insecurity created by the conflict between Boko Haram insurgents and government forces was mentioned by all respondents as the main factor that triggered migration, this study shows that the decision to migrate was also a function of other factors that differ between communities. These factors include the geographical location of the community, land ownership, the socioeconomic status of the migrants, access to water and land, and wealth. This study reveals that in some communities, it was possible for people to live with conflict if they were still able to practice farming or if they had additional sources of income such as small businesses. The decision to migrate was only taken when the practice of such activities was no longer possible and they had nothing to hold on to.
1. Introduction
The Lake Chad Basin (LCB) covers 2,434,000 km2 in the Sahel and spreads across eight different countries [1]. At the center of the basin lies Lake Chad itself, a shallow, freshwater lake shared between Cameroon, Chad, Niger, and Nigeria [1]. The water resources of the LCB provide livelihoods to a population of more than 45 million people, of which 60% rely on agriculture [2]. While the overall surface area of Lake Chad is extremely sensitive to short and long-term climate variations as well as to anthropogenic interventions, the northern pool of the lake has shown higher sensitivity, with surface water decreasing faster than in the southern pool. This can be explained by the decrease of the discharge from the Komadugu Yobe River and the increase of permanent vegetation cover within Lake Chad [3]. Due to such external disturbances, Lake Chad, one of Africa’s largest freshwater lakes, lost about 90% of its size between 1963 and 2018 [4]. The LCB has further become subject to several security issues over the past few decades [5]. Among the causes of livelihood insecurity in the region are water scarcity and land desertification [6,7].
Of all states in the LCB, Nigeria has the largest population, currently estimated at 201 million [8]. Particularly, the northern states of Nigeria are affected by desertification due to their location inside the Sudano-Sahelian belt, and more than half of the country’s land area is at risk of desertification [9]. Besides the environmental issues observed in the LCB that may be a potential cause of conflict in the region, Islamic terrorism is also present. Since 2009, the Islamist group Boko Haram is responsible for human right abuses in the region. Boko Haram benefits from the socioeconomic aspirations of most ordinary citizens in the northeast of Nigeria who feel excluded from the socioeconomic opportunities that may help them climb the social ladder [10,11] (p. 21). Islamic insurgency first emerged in northeast Nigeria around 2002. It was a self-styled group calling itself the “Yusuffiyya” in apparent reference to its youthful leader Mohammed Yusuf [10]. The group was non-violent between 2003 and 2009 and was based in the railway quarters in Maiduguri in Borno state, which subsequently became its operational headquarters [10,12]. Members and sympathizers of the group were first portrayed as either young Islamist activists, a largely peaceful Islamic dissident sect, a peaceful Islamic splinter group, or students from the city of Maiduguri who preached a cultural revolution, which implies that the group was primarily not violent [13]. The group gradually became violent, and Voll [14] argues that even though this trend of violence is seen by most Nigerians as being outside of acceptable Islamic traditions, it follows a long tradition of violence by militant jihad in West and Central Africa.
Boko Haram insurgency and the counter-insurgency by the Nigerian security forces is the primary cause of forced displacements in Nigeria [15]. Since 2009, the crisis caused by this conflict has forced more than two million people to flee for safety within Nigeria. Others crossed the border into countries neighboring Nigeria in the Lake Chad region and became refugees. The insurgency of Boko Haram has not only caused people to flee for safety, it has also created difficult conditions for agriculture as the main income-generating activity in the region. The effect of terrorism on the agricultural sector is largely based on a perceived fear by farmers of being attacked by insurgents [16]. The fear is also exacerbated by the fact that farmlands have become a hideout for insurgents, who then target the agricultural sector for daily supplies [16]. Environmental change has also been widely mentioned as a cause of migration, especially in climate sensitive regions like northeast Nigeria [17,18,19]. The pathways by which environmental change leads to migration or conflict are complex [20]. Thus, social, political, economic, and cultural factors have been taken into account when trying to analyze the potential causal links between environmental change and migration or conflict. The evidence suggests, however, that climate change leads to environmental disturbances, resulting in events such as intermittent droughts, desertification, and deforestation [21]. Other consequences are low water tables and the establishment of dams upstream across the courses of the main sources of water supply to the Lake Chad, resulting in low agricultural production especially when rain-fed. This drives many people in northeast Nigeria to either migrate to Cameroon, to nearby water points within Nigeria, or even as far as to southwest Nigeria [21].
Migration is seen in the LCB as a response to the violence perpetrated by the insurgency of Boko Haram and counter insurgency by state military forces. Although internal forced migration is not a new phenomenon in Nigeria, increased numbers of internally displaced persons (IDPs) and their concentration in refugee camps and host communities were only observed after the emergence of the Boko Haram insurgent group [22]. However, other factors have also been identified as causes of migration in the LCB, including environmental factors. Environmental problems connected to drylands and scarcity of water resources may serve as causal factors of conflicts, but also as environmental push elements causing migration [23].
Many local residents of northeast Nigeria who base their livelihood on farming are expected to be prone to migrating from their homes in search of safety as a result of the ongoing conflict in the region [24]. Such movements are also exacerbated by the poor environmental conditions of the region [25]. However, little is still known about the factors that truly determine migration from the most affected rural areas to urban centers and IDP camps. This paper will address the following questions: What is the role that the insecurity created by the insurgency of Boko Haram plays on the decision of people to migrate from their homes to IDP camps in Maiduguri? What role does the scarcity of water resources and fertile land play on such decisions? To answer these questions, we have collected data through questionnaires given to residents of the Bakassi IDP camp in Maiduguri, northeast Nigeria, and interviews with experts from various institutions in the capital city, Abuja. This study is innovative in that it introduces a quantitative approach to environmental change and perceived insecurity as factors leading to migration. Existing studies have primarily focused on one of the factors and hardly used survey data (e.g., [15,19,21]). The current study provides a comparative analysis of political and environmental factors as drivers of migration.
This paper is organized as follows: Section 2 provides the methods used including a conceptual framework for the paper, the study area, data collection, and data analysis. Section 3 presents results of the study. Section 4 discusses the main findings. Section 5 draws conclusions and provides some recommendations on how scarce resources (mainly water) can be addressed and how the insecurity in the region can be addressed to reduce migration.
2. Method
2.1. Conceptual Framework
The conceptual framework used in this study is based on a push–pull approach with the aim to identify factors that create resilience to conflict or anticipate migration from the sending location. The push–pull theory of migration developed by Ravenstein [26] stipulates that unfavorable conditions in rural areas ‘push’ people away from their original place of living towards favorable conditions that ‘pull’ them into new places of residence with better living conditions. This theory evolved from the neoclassical approach to migration [27] (p. 3) and has regularly been used as analytical framework for migration research (e.g., [28,29,30]). In the present study, possible push factors identified in the sending location of migrants include conflict, water scarcity, and land desertification. Possible pull factors at the receiving location include safety and availability of humanitarian assistance. Such factors may be exacerbated by the fact that civilian populations are particularly vulnerable in violent conflict situations, and this is even more so in a context of challenging environmental conditions (see [31] p. 3). In this study, we focus more on the push factors at origin and how they affected the decision to migrate in the various communities at the sending location. As such, the push–pull approach used in the current study is supplemented by theories related to a human security framework [31,32]. This will allow a proper structuring of resource-related human interactions and assessment of risk posed to civilians at the sending location by the insurgency of Boko Haram. For such a study, a proper definition of the key terms is necessary.
Migration in this paper is more related to forced displacements than to any other form of migration. Forced migration has been defined as the movement of people, displaced by conflict, natural or environmental disasters, or the consequences of the previous factors such as famine [15]. The intensification of attacks by non-state armed groups in northeast Nigeria since 2015 has resulted in prolonged insecurity, exacerbating the plight of vulnerable civilians, and triggered waves of forced displacement as well as violations of human rights [33]. Conflict and the resulting insecurity appears to be the main push factor for displacement in the region, either directly through the threat it poses to human lives and the recorded death tolls, but also indirectly through the forced secession of economic activities [24].
Conflict is a broad term, and definitions vary widely. It is suggested that conflict is the interaction of interdependent people who perceive incompatible goals and interference from each other in achieving those goals [34]. Similarly, conflict is understood to be a situation in which at least two social groups perceive their interests as mutually incompatible and act based on these perceptions [35]. The challenge remains to determine at what point the interaction suggested by Lewicki et al. [34] becomes violent. The next definition of conflict directs us more to the causes that lead to violent conflict. According to Jeong [36], conflicts exist when two or more groups engage in a struggle over values and claims to status, power, and resources in which the aims of the opponents are to neutralize, injure, or eliminate the rivals. In this study, conflict as a push factor for migration may not directly refer to the violent activities of the insurgent group Boko Haram or to the counter insurgency by the state military forces, but to the sense of insecurity such activities create in the local communities. People may migrate because they fear for their lives, but not necessarily because they were caught in the crossfires.
McSweeney [37] defines desertification as land degradation in arid, semi-arid, and dry sub-humid areas resulting from many factors, including climatic variations and human activities. Such degradation in the case of northeast Nigeria, where the majority of rural community members practice agriculture as the only source of income, is also considered in the present study as a push factor. Water resources that are mandatory for agricultural practices as well as fertile land quickly become scarce. It can be hypothesized that climate change will have its most immediate adverse effects on agricultural economies, which are over-represented in the poor and conflict-prone regions of the world, and therefore it will amplify conflict and insecurity [38,39]. The degradation of freshwater and the decline of food production with the resulting socioeconomic impacts have also been identified by the German Advisory Council on Global Change [40] as factors that may lead to conflict.
2.2. Study Area and Data Collection
Interviews were conducted at the Bakassi IDP camp located in Maiduguri, the capital of Borno state in Nigeria. Being the closest urban center to most rural areas of northeast Nigeria, Maiduguri received large numbers of IDPs from 2009. The Bakassi IDP camp, one of many camps set up by the Nigerian government to accommodate IDPs, is the largest in the region, and hosted approximately 39,000 IDPs at the time of our visit in 2019. IDPs in the camp were from Guzamala, Gwoza, Marte, Monguno, and Nganzei, five Local Government Areas (LGAs) located north, northeast, and southeast of Maiduguri, close to the border with Cameroon. These communities were largely affected by the activities of Boko Haram, resulting in local residents migrating to Maiduguri. Figure 1 shows the study area, including the Bakassi IDP camp and LGAs of origin. Among LGAs whose members were present in the camp, Marte was the largest with 13,600 members, followed by Gwoza with 12,000 members, Monguno with 9700 members, Guzamala with 3000 members, and Nganzai with 750 members.
Figure 1.
Map of the study area. Source: Blessing Fabeku for the authors.
A questionnaire was used by the research team to collect answers from respondents at the Bakassi IDP camp. Due to security reasons, it was impossible to travel to the LGAs in the study area. Therefore, respondents from the study area were hosted at the Bakassi IDP camp. Among the respondents that were interviewed by the research team during this study, 43 were from Marte, 60 from Gwoza, 41 from Monguno, 38 from Guzamala, and 22 from Nganzei. Respondents were 39% males, 61% females, and between 20 to 80 years old. Interviews were conducted between March and May 2019.
Between March and May 2019, two trips were made to the Bakassi IDP camp, and several experts focusing on conflict, climate change, water resources, and humanitarian assistance were interviewed at various organizations in Abuja including the Institute of Peace and Conflict Resolution, The National Commission for Refugees, Migrants and Internally Displaced Persons (NCFRMI), the Federal Ministry of Environment, the Federal Ministry of Water Resources, the Federal Ministry of Labor, the International Committee of the Red Cross (ICRC), the United Nations High Commission for Refugees (UNHCR), The National Emergency Management Agency (NEMA), and the M.O.B foundation (an NGO providing assistance to IDPs).
2.3. Data Analysis
Data collected at the Bakassi IDP camp were analyzed using IBM SPSS Statistics software package, testing the relationship between the time people spent in conflict and other factors, including gender, occupation, income, land ownership, access to water, previous water scarcity, and previous migration. Qualitative interviews conducted with experts were analyzed using MaxQDA, to classify the answers per category. Access to water refers to surface water sources in contrast to underground water sources that were usually accessed by means of boreholes or shallow wells.
Migration was the dependent variable and expressed by the amount of time people stayed in their communities before deciding to migrate after the communities became insecure as a result of the activities of Boko Haram. It is represented by ‘time spent in conflict’. This was a continuous set of data. The other factors listed above were independent variables and were categorical data (yes/no), presented in a binary scale (0, 1).
The effect size represents the weight of the independent variables on the dependent variable and was calculated for each independent variable using the formula:
where η2 is the Partial Eta Squared (Partial Eta Squared being equal to Eta Squared in one way ANOVA), SSbetween are the sums of squares for the independent variable under study, SSerror is the sum of squares for the error in ANOVA [41].
η2 = SSbetween/SSbetween + SSerror
For example, in the case of land ownership (independent variable), the effect size represents the importance of the role that being a land owner (or not) played on the decision of a local community member to migrate. The calculation of the effect size was done by performing the Analysis of Variances (ANOVA). A univariate general linear model test was performed and the value of Partial Eta Squared (in %) was calculated. This value indicates the proportion of variance in the dependent variable. It is the measure of the effect size and tells us how important the difference is. It indicates the strength of association between the dependent variable and the independent variable.
For the one way ANOVA approach, a Partial Eta Squared value (the effect size) of more than 0.14 or 14% is considered large, 6% to 14% is medium, and 1% to 6% is small [42].
3. Results
3.1. Statistical Results
Results show that the time spent in the conflict before migrating varies between communities. Gwoza was the community where people showed the highest resilience to conflict. 35% of the people from Gwoza spent more than a year after conflict started in their community before migrating. In Monguno, Guzamala, and Nganzai, a low resilience to conflict was observed, with 68%, 72%, and 63% of the people, respectively, migrating within one to seven days in conflict. In Marte, 35% of the people migrated before conflict arrived in their community. Table 1 summarizes the time that people spent in conflict before migrating.
Table 1.
Time spent in conflict before migrating.
Among activities that were practiced in various communities, agriculture was most frequently stated, with up to 86% of farmers in Gwoza and Nganzai, followed by small businesses and workers that were mostly manual workers such as tailors, fishermen, and a few government workers, mostly teachers. Most of those who indicated not having an activity were elderly people. Figure 2 shows the distribution of activities in the area of origin.
Figure 2.
Distribution of activities in the area of origin (the authors).
Results from the questionnaires were analyzed as indicated in the method section. Among other values, the output indicated the p value, which is defined as the probability of observing the given value of the test statistic, or greater, under the null hypothesis [43] and the Partial Eta Squared value which in percentage, is the effect size. Table 2 is an excerpt of the output of the one way ANOVA calculated to determine the relationship between the time spent in conflict and land ownership in Gwoza.
Table 2.
Output table from SPSS for one way ANOVA in the case of land ownership as the independent variable.
Statistical results in Gwoza show that gender, access to water, and previous migrations as independent variables had a low effect on the time spent in conflict. Meanwhile, land ownership, previous water scarcity, and occupation showed a medium effect on the time spent in conflict. Finally, income showed a large effect on the time spent in conflict. The effect sizes for the effect of the independent variables on the dependent variable for Gwoza and other LGAs are shown in Table 3.
Table 3.
The effect size between time of migration (dependent variable) and all independent variables in all Local Government Areas (LGAs).
In Marte, no test of relationship between the dependent variable and the independent variables showed a statistically significant result. The effect size was usually lower than 2.8% (see Table 3). As shown in Table 1, in Marte, people mostly migrated before conflict arrived in the community (34.89%). An equal percentage of the people migrated within 1 to 7 days of conflict in the community.
In Monguno, none of the tests showed a statistically significant result. The effect sizes of the dependent variable measured against the independent variables were small in all cases. Most respondents from Monguno indicated having no access to surface sources of water. Only 5% of them had access to surface water sources, precisely rivers. All other respondents used shallow wells for water.
In Guzamala, land ownership played a significant role on the time that people spent in conflict before migrating. The effect size as defined by Cohen (1988) guideline was large (18%). Besides land ownership, none of the other tests returned a significant result. The effect size was very low in all other tests. Respondents from Guzamala reported having no access to surface sources of water. They all indicated making use of hand dug shallow wells and constructed boreholes to access groundwater. For this reason, there was no value of the effect size for access to water.
Statistical results for Nganzai show that for some respondents, having previously experienced water scarcity had a significant effect on the time they spent in conflict before migrating. The effect size was very large (31.5%). There was no value of the effect size for access to water for the same reason as in Guzamala. Any other tests returned no significant results with low effects sizes as seen in Table 3.
It was found that the sense of insecurity created by the activities of Boko Haram or the counter insurgency by state military forces was the main push factor for migration. However, the decision to migrate was taken at different moments. In Marte, Monguno, Guzamala, and Nganzai, this decision was taken very early into the conflict, or before the communities were affected by the conflict. In Gwoza, people stayed longer in the community despite the state of insecurity created by Boko Haram. The hypothesis therefore is that there were factors other than the insecurity itself that affected the time spent in conflict. Figure 3 shows how these factors vary between the communities.
Figure 3.
Variation of factors that affected migration in the communities (the authors).
Figure 3 shows that in Gwoza, occupation, land ownership, and previous resources scarcity showed medium to large effects on the dependent variable. In other words, these factors affected the time people spent in their communities with the insecurity created by the insurgency of Boko Haram. Meanwhile, in Marte and Monguno, all independent variables showed a low effect on the dependent variable. For most people from both communities, this means that they spent little (less than a week) or no time at all in the conflict. In Guzamala and Nganzai, land ownership and previous water scarcity, respectively, showed a high effect on the dependent variable. However, these were not enough to considerably delay the time of migration in both communities. As a result, many people from Guzamala and Nganzai migrated before the communities became insecure due to the activities of Boko Haram and many more migrated within a week in conflict as shown in Table 1.
3.2. Results of Interviews
Data presented on the statistical results above were also corroborated by additional information provided by the IDPs and by answers given by experts. Some respondents indicated that they were willing to continue practicing their activities and stay in their community despite the presence of Boko Haram. To ensure their safety, they paid “taxes” or bribes to Boko Haram insurgents. A 54-year-old male from Marte who stayed six months in conflict stated: “I gave one cow to Boko Haram for tax so that I could stay in my community, all my cattle were later stolen by Boko Haram soldiers and I had to leave to protect my life”. A 48-year-old male from the same community who also left after six months had a similar story: “I was forced to pay taxes to Boko Haram. I later fled when nothing was left for me to pay with”. This was confirmed by a conflict expert from the Institute of Peace and Conflict Resolution in Abuja who said “At the height of the crisis in the region, some people moved, others did not move. Those who stayed agreed to stay under the rule of Boko Haram. They were paying their taxes and did whatever was required by Boko Haram. They farmed for Boko Haram and supplied them with food. Those on the other hand who could not bear this rule of Boko Haram left. Some people were also forced to stay, as if they were enslaved and were used as a human shield. Some became partners of Boko Haram soldier.” Some respondents from Monguno also reported paying “taxes” to Boko Haram to stay in their community. Other respondents from Guzamala and Gwoza reported that they came to the camp as there was no food left for them.
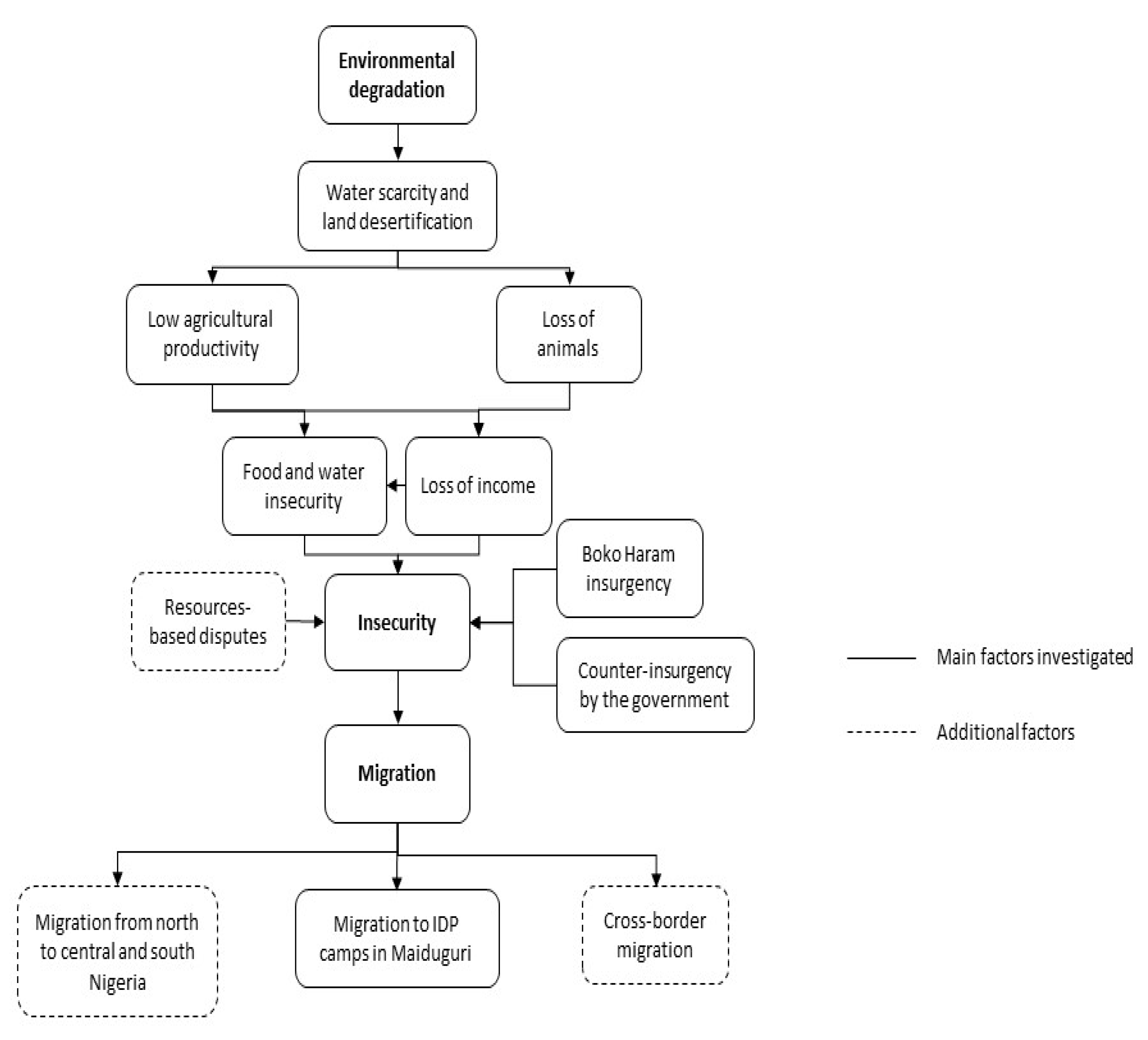
The causal relationship between environmental change, insecurity, and migration in this study is summarized in Figure 4 below. On the one hand, environmental change that manifests through water scarcity and land desertification, leading to low agricultural productivity, loss of animals, and income contributed to insecurity related to food and water, which in return leads to migration. On the other hand, insecurity caused by the insurgency of Boko Haram and the counter-insurgency by the government also lead to migration. Affected people migrate to IDP camps in Maiduguri, to other parts of the country, or across the borders into neighboring countries.
Figure 4.
Links between resources scarcity, insecurity, and migration in the Lake Chad Basin. Source: The authors.
4. Discussion
As shown in Figure 1, communities in the study area were located at different proximities to Lake Chad. While Guzamala, Marte, Monguno, and Nganzai were close to each other and all close to Lake Chad, Gwoza was far in the south at approximately 200 km from Lake Chad. Results showed that in the communities closer to Lake Chad, most tests were not statistically significant as opposed to Gwoza, where most tests were statistically significant and large effect sizes of most independent variables on the dependent variable were observed. One may assume that because of the proximity to the Lake Chad and its resources, nearby communities would be more resilient to external disturbances such as conflict or insecurity. In this case, the opposite was observed. It was found by Zieba et al. [44] that seasonal migration into the Lake Chad area and the pressure caused on its resources have contributed to increasing reliance on resources of the Lake Chad basin for the livelihoods of people affected by the pressure. Furthermore, [44] argued that the waters, wetlands, and fish of the basin offered potentials for populations to exploit through activities such as fishing, cattle rearing, crafts, and a range of supporting services. Changes in natural, socioeconomic, demographic, or political systems often result in tipping points in stocks of ecosystem services. This in turn limits access to such resources and income in most developing countries [45]. Poor populations that are highly dependent on those ecosystem services often prioritize their short-term needs over long-term sustainability [46]. The previous is consistent with findings in this study where members of communities that depended on the Lake Chad resources, namely Guzamala, Marte, Monguno, and Nganzai, migrated very early when their communities were exposed to the insecurity caused by the insurgency of Boko Haram.
Generally, drivers of migration such as climate, political factors, economic conditions, and conflict are considered simultaneously in empirical specifications, without considering the pathway through which migration is determined [47]. In this study, we found that factors affecting migration mattered differently in various communities of our research area. In Gwoza, income showed a large effect on the time people spent in their community after it was affected by the insurgency. While a large number of people in this community were involved in agriculture (87%), a good percentage of them (42%) were involved in small business activities as well. This suggests that their incomes were not only dependent on agriculture that in turn depends on water and fertile land. It was found by [48] that conflict has different and deeper effects on livelihoods in areas that are affected by chronic economic marginalization, precisely because of their existing vulnerability. This suggests that people from Gowza being economically stronger resisted the insecurity caused by the insurgency of Boko Haram longer than communities in Guzamala, Nganzai, Marte, and Monguno. The previous is consistent with the assertion that economic strength created by local business activities can foster resilience to conflict [49,50]. This was also corroborated by a statement from a conflict expert (No 1) from the Institute of Peace and Conflict Resolution in Abuja who suggested that “Migration from the conflict area might not necessarily occur as a result of the conflict, but also because of famine and environmental problems. Further to that argument, there is the fact that because you are socioeconomically not strong, you don’t have the capacity of knowing whether running is a good thing or not. For you to decide, it is a function of your socioeconomic wellbeing. So your socioeconomic wellbeing influences your decision, your actions and inactions. Whether to run or not to run is a function of your economic wellbeing. To a great extent, this determines migration”.
The impact of climate change and the resulting resources scarcity on society is frequently framed in terms of adaptation, vulnerability, and resilience [51]. The discussion at this point as raised by [52] and [53] is whether migration is a failure of adaptation altogether, a positive adaptive strategy, or a matter of survival. Results of the current study showed that communities that were more dependent on the environmental resources were more vulnerable to conflict. They migrated earlier than those that had developed more resilience to resources scarcity by practicing alternative income-generating activities. Land ownership showed a medium effect on the time spent in conflict in Gwoza and a large effect in Guzamala. It is explained that in certain instances during conflict in northeast Nigeria, some family members stayed behind protecting their land and property and became unable to leave once the insurgent group took control of the community [54].
It has been controversially debated whether growing water scarcity and frequent droughts, coupled with poor water management, leads to multiyear crop failures, economic deterioration, and consequently mass migration of rural families to urban areas [55,56,57]. Such conditions are similar to those observed in northeast Nigeria with the migration trend from rural areas of the Borno State to the urban center of Maiduguri. A water expert from the Nigerian federal ministry of water resources suggested that “Migration is triggered as a result of the stress that was existing before. The stress on local populations was already there before the conflict. People could manage for a long time to stay around if there was no insurgency. The insurgency just precipitated their migration that was bound to happen as a result of climate change”. The evidence suggests that climate change reduces availability and alters the distribution of resources such as water, food, and arable land, which in turn trigger violent conflict and, as a consequence, migration [47]. The challenge of assessing the link between resources scarcity, conflict, and migration is to integrate the comprehensive scientific literature (e.g., [47,58,59]).
The role of conflict or the insecurity caused as a push factor for migration cannot be dismissed. A migration expert from the Nigerian Federal ministry of labor in Abuja suggested that “Conflict is one of the push factors for migration. If your life is in danger and your livelihood is taken away from you, would you continue staying in that environment? I don’t think so because you have to save your life. For those who stayed many died and others could not get water, food or other basic commodities. Access became impossible because of the conflict. Most people migrated down South and those who could not move further at least moved to IDP camps within the same state”. Experts in Nigeria also believed that migration may be a result of conflict and insecurity mainly. Interestingly, they also showed a common agreement on the role that environmental changes and the resulting effect on resources play on migration. Such is the case of a conflict expert (No 2) from the Institute of Peace and Conflict Resolution when he stated that “Northeast Nigeria is an area that suffers from desertification. It is a fact that the desert is moving into Nigeria hence a trend of downward movements of people and animals towards the South. Once humans cannot survive the desert, they have to look for means to survive. That also explains the kind of pressure within the middle belt area and the North-Central. The impact of desertification in this region is real”. A similar view is shared by a UNHCR expert ‘”With the shrinking of the Lake Chad, there is no more irrigation possible for farming activities, fishing activities are also reduced. That would push a lot of people to migrate either across borders or within the country. It is reported by various sources that this degradation of the Lake Chad Basin may have triggered the issue of Boko Haram as many people did not have any activities and resolved in taking weapons. In summary, environmental change triggered conflict and conflict triggered migration”. Data collected at the Bakassi IDP camp indicate indeed that migration is a function of the wellbeing, with people that were more stable economically (in Gwoza) staying longer in their communities and doing all things possible not to migrate, and people that were not economically strong migrating very early after conflict started. Similar results were found by Sobczak-Szelc and Fekih [60], who identified migration as an adaptation strategy for households to cope with environmental changes and resources scarcity. The study area selected by Sobczak-Szelc and Fekih [60] has environmental conditions similar to the research area of the current study, where water and land quality and quantity pose significant challenges for the communities. Similarly to what we observed in Gwoza, Sobczak-Szelc and Fekih [60] found that some local farmers developed resilience to resources scarcity by practicing parallel activities. As the current study suggests, environmental change cannot be viewed as the sole driver of migration. It is suggested that environmental impacts susceptible of triggering migration are mediated through factors on the macro, meso, and micro levels which include economic, social, and political drivers [61].
5. Conclusions
The aim of this study was to determine what role insecurity created by the insurgency of Boko Haram and resources scarcity including water scarcity and land desertification played in the decision of northeast Nigeria residents to move to an IDP camp in Maiduguri. Factors capable of influencing the decision to migrate included the geographical location of the community, land ownership, the socioeconomic status of the migrants, access to water and land, and wealth. Conflict was found to be the main push factor for migration. It was also found that factors mentioned above acted differently in different communities on people’s decision to migrate. Gwoza is furthest away from Lake Chad and hence, people benefited the least from ecosystem services offered by the Lake Chad. However, the lack of those privileges pushed the communities in Gwoza to develop other resilience measures such as engaging in alternative income generating activities including small businesses and tailoring.
Boko Haram has been trying to establish an Islamic State in the Lake Chad Basin since the early 2000 by introducing new laws, collecting taxes, and practicing what they call a ‘pure’ form of Islam [62]. Communities in the study area were exposed to the brutality of this terrorist group. Those who were more resilient to their environmental conditions tried to adhere to the rule of Boko Haram and paid taxes to stay in their communities. The decision to migrate was only taken when such conditions were no longer present and they had nothing to hold on to. Those that were less resilient migrated very soon after conflict had started or even before their communities were affected by the conflict.
A resolution of the conflict as the main push factor for migration in the region is inevitable when searching for solutions. A peaceful solution is however challenging when dealing with terrorist groups. This may explain the use of force by the government, which has not been successful in resolving the conflict for over ten years now. Many studies suggest that young people join the insurgency as they lack economic opportunities (e.g., [62,63,64]). We therefore recommend that the poor socioeconomic and environmental conditions of the study area should properly be addressed by the government. This may not directly end the conflict, but at least reduce the chronic poverty that pushes many young people to join the insurgency. Such can be achieved by strengthening industrialization in the northern parts of the country.
Author Contributions
Project design: F.N.K., J.S. (Janpeter Schilling) and J.S. (Jürgen Scheffran); data collection, analysis and curation: F.N.K.; writing—original draft preparation: F.N.K.; writing—review and editing: J.S. (Janpeter Schilling) and J.S. (Jürgen Scheffran). All authors have read and agreed to the published version of the manuscript.
Funding
This research was funded by the German Academic Exchange Service-DAAD, the University of Koblenz-Landau, the Peace Academy Rhineland-Palatinate, Universität Hamburg’s Cluster of Excellence ‘Climate, Climatic Change and Society—CLICCS’, funded by the German Research Foundation DFG. The Article Processing Charge was funded by the Open Access Fund of the University of Koblenz-Landau.
Acknowledgments
We would like to thank the external reviewers as well as Linda Meßmann for their helpful comments and suggestions. We would also like to thank the School of Integrated Climate System Sciences—SICSS for their support.
Conflicts of Interest
The authors declare no conflict of interest.
References
- Rizzo, J. A Shrinking Lake and a Rising Insurgency. Migratory Responses to Environmental Degradation and Violence in the Lake Chad Basin. In State of Environmental Migration; International Organization for Migration: Geneva, Switzerland, 2015; pp. 13–29. [Google Scholar]
- Mahmood, R.; Jia, S.; Mahmood, T.; Mehmood, A. Predicted and Projected Water Resources Changes in the Chari Catchment, the Lake Chad Basin, Africa. J. Hydro. 2020, 21, 73–91. [Google Scholar] [CrossRef]
- Pham-Duc, B.; Sylvestre, F.; Papa, F.; Frappart, F.; Bouchez, C.; Crétaux, J.-F. The Lake Chad hydrology under current climate change. Sci. Rep. 2020, 10, 1–10. [Google Scholar] [CrossRef] [PubMed]
- Buma, W.G.; Lee, S.; Seo, J.Y. Recent Surface Water Extent of Lake Chad from Multispectral Sensors and GRACE. Sensors 2018, 18, 2082. [Google Scholar] [CrossRef] [PubMed]
- Okpara, U.T.; Stringer, L.C.; Dougill, A.J. Integrating Climate Adaptation, Water Governance and Conflict Management Policies in Lake Riparian Zones: Insights from African Drylands. Environ. Sci. Pol. 2018, 79, 36–44. [Google Scholar] [CrossRef]
- Gusikit, R.B.; Lar, U.A. Water Scarcity and the Impending Water-Related Conflicts in Nigeria: A Reappraisal. J. Environ. Sci. Toxicol. Food Techol. 2014, 8, 20–26. [Google Scholar]
- Olufemi, F.J.; Samson, A.O. Climate Change, Environment and Conflicts in Nigeria. Br. J. Arts Soc. Sci. 2012, 6, 11–20. [Google Scholar]
- Population Reference Bureau. Population mid-2019. 2019 World Population Data Sheet. 2020. Available online: https://www.prb.org/international/indicator/population/snapshot (accessed on 15 July 2020).
- Olagunju, T.E. Drought, Desertification and the Nigerian Environment: A Review. J. Ecol. Nat. Environ. 2015, 7, 196–209. [Google Scholar] [CrossRef]
- Anugwom, E.E. Islamic Fundamentalism and Religious Conflicts in Nigeria: Reflections on the Boko Haram Insurgence. Polit. Relig. J. 2018, 2, 225–243. [Google Scholar]
- Scheffran, J.; Link, P.P.; Schilling, J. Climate and Conflict in Africa. Oxford Res. Encycl. Climate Sci. 2019. [Google Scholar] [CrossRef]
- Campbell, J. Boko Haram: Origins, Challenges and Responses; Norwegian Peacebuilding Resource Centre: Oslo, Norway, 2014. [Google Scholar]
- Zenn, J. Boko Haram’s Conquest for the Caliphate: How Al Qaeda Helped Islamic State Acquire Territory. Stud. Conf. Terr. 2020, 43, 89–122. [Google Scholar] [CrossRef]
- Voll, J.O. Boko Haram: Religion and Violence in the 21st Century. Religions 2015, 6, 1182–1202. [Google Scholar] [CrossRef]
- Gwadabe, N.M.; Salleh, M.A.; Ahmad, A.A.; Jamil, S. Forced Displacement and the Plight of Internally Displaced Persons in Northeast Nigeria. Humanit. Soc. Sci. Res. 2018, 1, p46. [Google Scholar] [CrossRef]
- Ogbonna, C.C.; Jiménez, J.A.R. The Inordinate Activities of Boko Haram: A Critical Review of Facts and Challenges. Revisita de Investigationes Politicas y Sociologicas 2017, 16, 9–24. [Google Scholar] [CrossRef]
- Piguet, E.; Pécoud, A.; Guchteneire, P. Migration and Climate Change: An Overview. Refug. Surv. Q. 2011, 30, 1–23. [Google Scholar] [CrossRef]
- Martin, S.F. Environmental Change and Migration: What We Know; Policy Brief, Migration Policy Institute: Washington, DC, USA, 2013. [Google Scholar]
- Akubor, E.O. Climate Change, Migration and Conflict: A Historical Survey of People of Northern Nigeria and their Neighbours from the period of the Mega Chad. Localities 2017, 7, 9–41. [Google Scholar] [CrossRef]
- Freeman, L. Environmental Change, Migration, and Conflict in Africa: A Critical Examination of the Interconnections. J. Environ. Dev. 2017, 26, 1–24. [Google Scholar] [CrossRef]
- Abbas, A.M. Climate Change and Forced Migration from Ngala and Kala-Balge LGAs, N.E. Borno State, Nigeria. In Global Changes and Natural Disaster Management: Geo-Information Technologies; Pirasteh, S., Li, J., Eds.; Springer International Publishing AG: Berlin, Germany, 2017. [Google Scholar] [CrossRef]
- Mukhtar, S.; Rose, R.A.C.; Choy, L.K.; Ibrahim, A.U. Boko Haram and the Geopolitics of Forced Migration in Nigeria. J. Int. Stud. 2018, 14, 51–63. [Google Scholar]
- Rudincová, K. Desiccation of Lake Chad as a Cause of Security Instability in the Sahel Region. GeoScape 2017, 11, 112–120. [Google Scholar] [CrossRef]
- Arhin-Sam, K. The Political Economy of Migration Governance in Nigeria; Arnold-Bergstraesser-Institute (ABI): Freiburg, Germany, 2019. [Google Scholar]
- International Organization for Migration. Migration in Nigeria a Country Profile; International Organization for Migration (IOM): Geneva, Switzerland, 2009. [Google Scholar]
- Ravenstein, E. The Laws of migration (2nd Paper). J. Stat. Soc. Lond. 1989, 48, 167–235. [Google Scholar] [CrossRef]
- Morales-Muñoz, H.; Jha, S.; Bonatti, M.; Alff, H.; Kurtenbach, S.; Sieber, S. Exploring Connections-Environmental Change, Food Security and Violence as Drivers of Migration-A Critical Review of Research. Sustainability 2020, 12, 5702. [Google Scholar] [CrossRef]
- Beck, D.C.; Choi, R.R.; Munro-Kramer, M.L.; Lori, J.R. Human Trafficking in Ethiopia: A Scoping Review to Identify Gaps in Service Delivery, Research, and Policy. Trauma Viol. Abuse 2017, 18, 532–543. [Google Scholar] [CrossRef] [PubMed]
- Antwi-Boateng, O. The Rise of Pan-Islamic Terrorism in Africa: A Global Security Challenge. Polit. Policy 2017, 45, 253–284. [Google Scholar] [CrossRef]
- Obi-Ani, N.A.; Osiani, M.C. Urbanization in Nigeria: The Onitsha Experience. Cities 2020, 104, 1–14. [Google Scholar] [CrossRef]
- El Ghamari, M.; Bartoszewicz, M.G. (Un)Sustainable Development of Minors in Libyan Refugee Camps in the Context of Conflict-Induced Migration. Sustainability 2020, 12, 4537. [Google Scholar] [CrossRef]
- Vivekananda, J.; Schilling, J.; Mitra, N.P. On shrimp, Salt and Security: Livelihood Risks and Responses in South Bangladesh and East India. Environ. Dev. Sustain. 2014, 16, 1141–1161. [Google Scholar] [CrossRef]
- International Organization for Migration. Northeast Nigeria Update, January–June 2019; International Organization for Migration (IOM): Geneva, Switzerland, 2019. [Google Scholar]
- Lewicki, R.; Saunders, D.M.; Minton, J.M. Essentials of Negotiation; Irwin: Chicago, IL, USA, 1997. [Google Scholar]
- Ide, T.; Lopez, M.R.; Fröhlich, C.; Scheffran, J. Pathways to water conflict during drought in the MENA region. J. Peace Res. 2020, 57, 1–15. [Google Scholar] [CrossRef]
- Jeong, H.-W. Peace and Conflict Studies: An Introduction; Ashgate Publishing: Aldershot, UK, 2000. [Google Scholar]
- McSweeney, R. Explainer: ‘Desertification’ and the Role of Climate Change. 2019. Available online: https://www.carbonbrief.org/explainer-desertification-and-the-role-of-climate-change. (accessed on 10 July 2020).
- Matthew, R.A. Resource Scarcity: Responding to the Security Challenge; International Peace Institute: New York, NY, USA, 2008. [Google Scholar]
- Madu, I.A.; Nwankwo, C.F. Spatial Pattern of Climate Change and Farmer–Herder Conflict Vulnerabilities in Nigeria. GeoJournal 2020, 85, 1–17. [Google Scholar] [CrossRef]
- German Advisory Council on Global Change. World in Transition: Climate Change as a Security Risk; German Advisory Council on Global Change: Berlin, Germany, 2007. [Google Scholar]
- Levine, T.; Hullett, C. Eta Squared, Partial Eta Squared, and Misreporting of Effect Size in Communication Research. Hum. Commun. Res. 2002, 28, 612–625. [Google Scholar] [CrossRef]
- Cohen, J. Statistical Power Analysis for the Behavioral Sciences; Lawrence Erlbaum Associates: New York, NY, USA, 1988. [Google Scholar]
- Ferreira, J.C.; Patino, C.M. What Does the p Value really Mean? Jornal Brasileiro de Pneumologia 2015, 41, 485. [Google Scholar] [CrossRef]
- Zieba, F.W.; Yengoh, G.T.; Tom, A. Seasonal Migration and Settlement around Lake Chad: Strategies for Control of Resources in an Increasingly Drying Lake. Resources 2017, 6, 41. [Google Scholar] [CrossRef]
- Koch, E.W.; Barbier, E.B.; Silliman, B.R.; Reed, D.J.; Perillo, G.M.; Hacker, S.D.; Granek, E.F.; Primavera, J.H.; Muthiga, N.; Polaszky, S.; et al. Non-linearity in Ecosystem Services: Temporal and Spatial Variability in Coastal Rotection. Front. Ecol. Environ. 2009, 7, 29–37. [Google Scholar] [CrossRef]
- Kafumbata, D.; Jamu, D.; Chiotha, S. Riparian Ecosystem Resilience and Livelihood Strategies Under Test: Lessons from Lake Chilwa in Malawi and Other Lakes in Africa. Philos. Trans. R. Soc. B Biol. Sci. 2014, 369, 20130052. [Google Scholar] [CrossRef] [PubMed]
- Abel, G.J.; Brottrager, M.; Cuaresma, J.C.; Muttarak, R. Climate, Conflict and Forced Migration. Glob. Environ. Change 2019, 54, 239–249. [Google Scholar] [CrossRef]
- Maxwell, D.; Stites, E.; Robillard, S.C.; Wagner, M. Conflict and Resilience: A Synthesis of Feinstein International Centre Work on Building Resilience and Protecting Livelihoods in Conflict-Related Crises; Feinstein International Center, Tufts University: Boston, MA, USA, 2017. [Google Scholar]
- Joseph, J.; Katsos, J.E.; Daher, M. Local Business, Local Peace? Intergroup and Economic Dynamics. J. Bus. Ethics 2020, 163, 1–20. [Google Scholar] [CrossRef]
- Austin, J.L.; Wennmann, A. Business Engagement in Violence Prevention and Peace-building: The Case of Kenya. Confl. Secur. Dev. 2017, 17, 451–472. [Google Scholar] [CrossRef]
- Fiske, S.J.; Crate, S.A.; Crumley, C.L.; Galvin, K.; Lazrus, H.; Lucero, L.; Oliver-Smith, A.; Orlove, B.; Strauss, S.; Wilk, R. Changing the Atmosphere. Anthropology and Climate Change. Final Report of the AAA Global Climate Change Task Force; American Anthropological Association: Arlington, VA, USA, 2014. [Google Scholar]
- Klepp, S. Climate Change and Migration. Oxford Res. Encycl. Climate Sci. 2017. [Google Scholar] [CrossRef]
- Scheffran, J.; Marmer, E.; Sow, P. Migration as a Contribution to Resilience and Innovation in Climate Adaptation: Social Networks and Co-development in Northwest Africa. Appl. Geogr. 2012, 33, 119–127. [Google Scholar] [CrossRef]
- Beltramo, T.; Rossiasco, P.A. Forced Displacements by the Boko Haram Group in the Lake Chad Region; The UNHCR: Geneva, Switzerland; The World Bank Group: Washington, DC, USA, 2016. [Google Scholar]
- Gleick, P.H. Water, Drought, Climate Change, and Conflict in Syria. Weather Clim. Soc. 2014, 6, 331–340. [Google Scholar] [CrossRef]
- Kelley, C.P.; Mohtadi, S.; Cane, M.A.; Seager, R.; Kushnir, Y. Climate Change in the Fertile Crescent and Implications of the Recent Syrian Drought. Proc. Natl. Acad. Sci. USA 2015, 112, 3241–3246. [Google Scholar] [CrossRef] [PubMed]
- Selby, J.; Dahi, O.S.; Fröhlich, C.; Hulme, M. Climate change and the Syrian civil war revisited. Polit. Geogr. 2017, 60, 232–244. [Google Scholar] [CrossRef]
- Scheffran, J.; Brzoska, M.; Kominek, J.; Link, P.M.; Schilling, J. Climate Change and Violent Conflict. Science 2012, 336, 869–871. [Google Scholar] [CrossRef]
- Mach, K.J.; Kraan, C.M.; Adger, N.W.; Buhaug, H.; Burke, M.; Fearon, J.D.; Field, C.B.; Hendrix, C.S.; Maystadt, J.-F.; O’Loughlin, J.; et al. Climate as a Risk Factor for Armed Conflict. Nature 2019, 571, 193–197. [Google Scholar] [CrossRef]
- Sobczak-Szelc, K.; Fekih, N. Migration as One of Several Adaptation Strategies for Environmental Limitations in Tunisia: Evidence from El Faouar. Comp. Migr. Stud. 2020, 8, 1–20. [Google Scholar] [CrossRef]
- Borderon, M.; Sakdapolrak, P.; Muttarak, R.; Kebede, E.; Pagogna, R.; Sporer, E. Migration Influenced by Environmental Change in Africa: A Systematic Review of Empirical Evidence. Demogr. Res. 2019, 41, 491–544. [Google Scholar] [CrossRef]
- Kamta, F.N.; Hossein, A.; Jürgen, S. The Root Causes of the Crisis in Northeast Nigeria: Historical, Socioeconomic and Environmental Dimensions. Mediterr. J. Soc. Sci. 2020, 11, 95–104. [Google Scholar] [CrossRef]
- Ayegba, U.S. Unemployment and Poverty as Sources and Consequence of Insecurity in Nigeria: The BokoHaram Insurgency Revisited. Afr. J. Polit. Sci. Int. Rel. 2015, 9, 76–85. [Google Scholar]
- Adelaja, A.O.; Labo, A.; Penar, E. Public Opinion on the Root Causes of Terrorism and Objectives of Terrorists: A Boko Haram Case Study. Perspect. Terror. 2018, 12, 25–49. [Google Scholar]
© 2020 by the authors. Licensee MDPI, Basel, Switzerland. This article is an open access article distributed under the terms and conditions of the Creative Commons Attribution (CC BY) license (http://creativecommons.org/licenses/by/4.0/).



