Influence of Cultural Identity on Tourists’ Authenticity Perception, Tourist Satisfaction, and Traveler Loyalty
Abstract
1. Introduction
2. Literature Review
2.1. Intangible Cultural Heritage Tourism and Cultural Identity
2.2. Authenticity and Tourist Satisfaction
2.3. Theoretical Foundation
- (1)
- Authenticity TheoryAuthenticity is a concept of protection in the field of cultural heritage. With the emergence of cultural heritage tourism, authenticity enters cultural research and emphasizes two characteristics, namely, “real” and “primitive”. To date, authenticity theory is mainly based on the following points of view: objectivism, constructivism, postmodernism, and existentialism [23]. This study focused on constructive and existential authenticity.
- (2)
- Customer Satisfaction TheoryCustomer satisfaction theory elucidates the various factors in this study. Referring to the perceived extent to which customers’ explicit, implicit, and obligatory needs or expectations have been met, customer satisfaction is the evaluation of product or service performance in providing a certain level of happiness. The level of satisfaction is a psychological experience, and customer satisfaction is a psychological evaluation of tourists after comparing pre-tourism expectations with post-tourism experiences [26].
- (3)
- ABC Model of AttitudesThe ABC model of attitudes is a theory in consumer behavior research and an important theoretical basis for establishing the conceptual model of this study. ABC is named after its three elements, as follows: Affect (A) refers to a consumer’s perception toward attitudinal objects, Behavior (B) indicates a consumer’s action intention towards certain attitudes, and Cognition (C) suggests a consumer’s beliefs about attitudinal objects [37]. The model emphasizes the interrelationship among the three elements. The different levels of consumers’ motivations lead to the relative importance of each element, in which the model’s performance likewise differs. This study used the standard learning hierarchy in the ABC model of attitudes, where C takes the lead, followed by A and then B as an important theoretical reference.
3. Hypothesis Development
4. Empirical Analysis
4.1. Case Survey
4.2. Data Collection
4.2.1. Measurement Dimensions and Scale Design
4.2.2. Questionnaire Adjustment and Data Collection
4.3. Data Analysis
4.3.1. Descriptive Statistical Analysis
4.3.2. Exploratory Factor Analysis
4.3.3. Confirmatory Factor Analysis
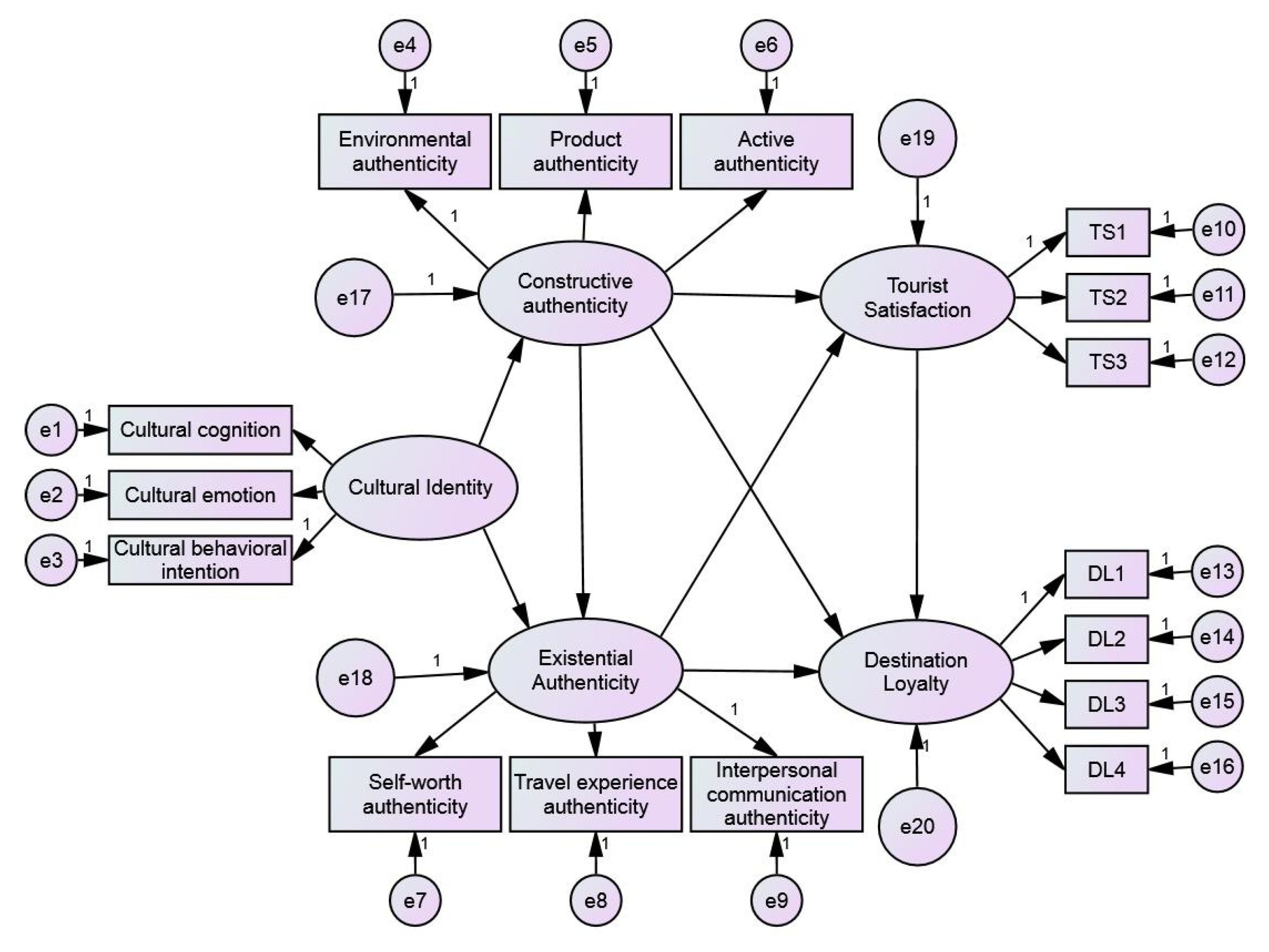
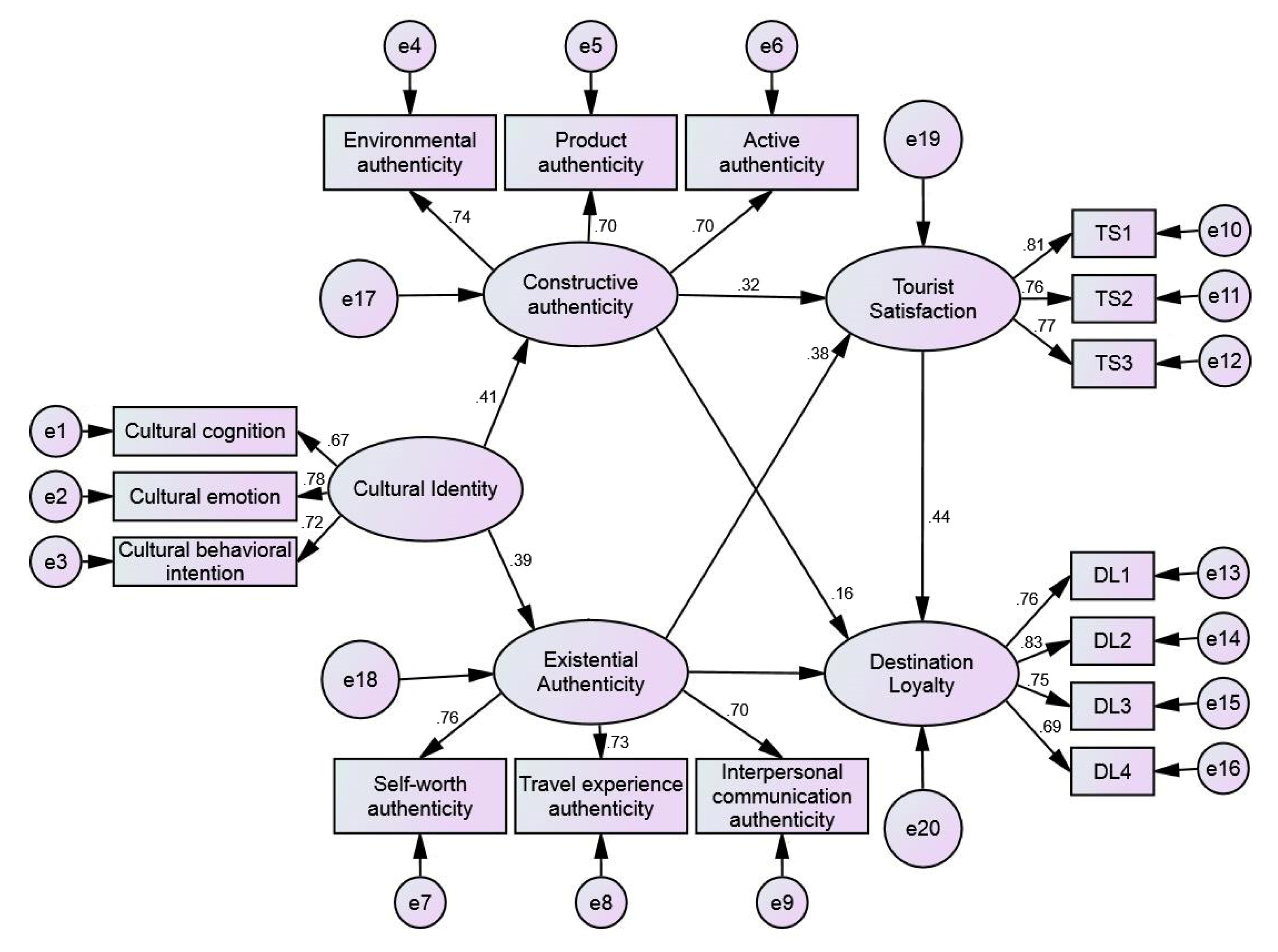
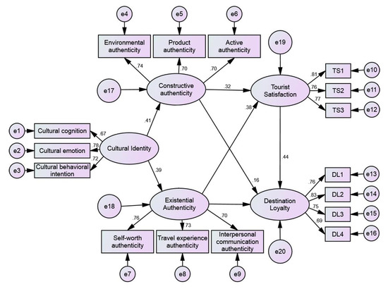
4.3.4. Structural Equation Model Analysis
5. Discussion and Conclusions
5.1. Discussion
5.2. Conclusions
5.3. Implications
- (1)
- In the development of intangible cultural heritage tourism, travel organizations should highlight authenticity construction. The authenticity perception of intangible cultural heritage differs from tangible cultural heritage. However, its performance in objective authenticity is not prominent but manifested in constructive and existential authenticity. Results indicate that tourist authenticity perception positively affects satisfaction and loyalty, whereas constructing authenticity perception differs from creating existential authenticity. Constructing authenticity directly affects loyalty, whereas existential authenticity affects loyalty through satisfaction. Therefore, governments and operators should note the construction of tourism attractions and realization of tourists’ self-worth at destinations. Most tourists are concerned about the overall traditional style of tourist destinations and experiences with intangible cultural heritage, which requires special attention to ensure unity of style in development and planning, with additional efforts to preserve the internal layout details, and maintain the consistency of the overall traditional style of the tourist destination in future development.
- (2)
- For the development of intangible cultural heritage tourism, focus on the core needs of tourists should be increased. Helping visitors learn more about intangible cultural heritage by providing systematic knowledge content, additional leisure and entertainment items, and artistic value and various forms of celadon products can encourage re-visitation. Improving tourist satisfaction can be achieved through certain factors, such as improving cultural identity and enhancing tourist perceptions of authenticity. The management of intangible cultural heritage tourism should focus on improving tourist satisfaction to increase positive word-of-mouth publicity. The internal services of tourism destinations should be optimized according to the needs of tourists. Intangible cultural heritage and leisure tourism destinations should be combined to display the integration of cultural and tourism attributes of intangible cultural heritage, and highlight the core image of intangible cultural heritage tourism destinations to emphasize the publicity of the overall tourism image.
- (3)
- The tourism development model of Celadon Town has important referential significance for the development of other destinations for intangible cultural heritage tourism. Longquan built this characteristic town by relying on celadon and its firing techniques. Through this model, the tourism-based development of local intangible cultural heritage was carried out, and Longquan created a novel tourism development for intangible cultural heritage. Tourism destinations of intangible cultural heritage not only integrate all aspects of intangible cultural heritage with the help of a characteristic town, but also bring such components together to enable a better play on their synergistic effects. This development model integrates the cultural aspect of intangible cultural heritage into tourism development, and improves its specific perception among tourists, which helps build the overall image of intangible cultural heritage and promotes the development of local tourism.
Author Contributions
Funding
Conflicts of Interest
References
- Throsby, D. Economics and Culture; Cambridge Univesity Press: Cambridge, UK, 2001. [Google Scholar]
- Liu, K. On the development relationship between tourism and intangible cultural heritage management. Chin. Coll. Econ. 2010, 12, 129. [Google Scholar]
- Ma, Y. The principle of authenticity protection in the context of intangible cultural heritage. HL Chron. 2013, 13, 283–285. [Google Scholar]
- Intangible Cultural Heritage Law of the People’s Republic of China. 2011. Available online: http://www.gov.cn/flfg/2011-02/25/content_1857449.htm (accessed on 5 August 2020).
- Zhang, X. Particularity of oral history research of inheritors of intangible cultural heritage—A case study of chongqing filigree inlaid inheritor li changyi. J. News Res. 2016, 7, 12–13. [Google Scholar]
- Wang, R. Study on the particularity of intangible cultural heritage in tourism development of ethnic villages—A case study of taoping qiangzhai in lixian county, sichuan province. GZ Soc. Sci. 2010, 11, 37–40. [Google Scholar]
- Hu, S.; Kan, R.; Cao, S. Research on tourism development of intangible cultural heritage in yichang. Spec. Econ. Zone 2006, 9, 238–240. [Google Scholar]
- Ji, W. A Research on the Tour Exploitation of Chinese Intangible Cultural Heritage. Master’s Thesis, Central China Normal University, Wuhan, China, 2007. [Google Scholar]
- Zhang, L. A review of the popular definitions and concepts of tourism in the world: A re-understanding of the nature of tourism. J. Tour. 2008, 23, 86–91. [Google Scholar]
- Wang, Y. A new probe into the concept of “tourism”: Discussing with professors xie yanjun and zhang lingyun. J. Tour. 2010, 25, 12–17. [Google Scholar]
- Wang, L.; Lu, S. Knowledge map analysis of foreign non-material cultural heritage tourism. J. Huain. Tch. Colg. 2017, 19, 54–62. [Google Scholar]
- Cui, X. Cultural identity and its roots. J. Beijing Norm. Univ. 2004, 184, 102–104. [Google Scholar]
- González, M.V. Intangible heritage tourism and identity. Tour. Manag. 2008, 29, 807–810. [Google Scholar] [CrossRef]
- Zhang, C.X.; Fong, L.H.N.; Li, S.; Ly, T.P. National identity and cultural festivals in postcolonial destinations. Tour. Manag. 2019, 73, 94–104. [Google Scholar] [CrossRef]
- Över, D. Cultural tourism and complex histories: The armenian akhtamar church, the turkish state and national identity. Qual. Sociol. 2016, 39, 173–194. [Google Scholar] [CrossRef]
- Wang, Y.; Hu, H. Cultural identity: Core mechanism for the sustainable development of intangible cultural heritage. Fujian Forum 2014, 10, 49–55. [Google Scholar]
- Chen, C.; Lu, C. Identity: A new perspective in the study of tourism experience. J. Tour. 2011, 26, 37–42. [Google Scholar]
- Chen, D.; Xie, H. A study on the cultural identity of haisi people in quanzhou. J. Fujian Agric. For. Univ. 2018, 21, 83–89. [Google Scholar]
- Jamal, T.; Hill, S. Developing a framework for indicators of authenticity: The place and space of cultural and heritage tourism. Asia Pac. J. Tour. Res. 2004, 9, 353–372. [Google Scholar] [CrossRef]
- MacCannell, D. Staged authenticity: Arrangements of social space in tourist settings. Am. J. Sociol. 1973, 79, 589–603. [Google Scholar] [CrossRef]
- Cohen, E. Authenticity and commoditization in tourism. Ann. Tour. Res. 1988, 15, 371–386. [Google Scholar] [CrossRef]
- Eco, U. Travels in Hyperreality; Harcourt Brace Jovanovich: San Diego, CA, USA, 1986. [Google Scholar]
- Wang, N. Rethinking authenticity in tourism experience. Ann. Tour. Res. 1999, 26, 349–370. [Google Scholar] [CrossRef]
- Liu, Y.; Pan, L.; Li, L.; Wang, F. International research characteristics and development context of tourism authenticity: Analysis of literature on ssci publications based on scientometrics method. Fgn. Econ. Manag. 2015, 37, 84–96. [Google Scholar]
- Steiner, C.J.; Reisinger, Y. Understanding existential authenticity. Ann. Tour. Res. 2006, 33, 299–318. [Google Scholar] [CrossRef]
- Wang, X.; Liu, Z.; Zhang, H. A review and prospect of tourist satisfaction research. J. Beijing Sec. Fgn. Lang. Univ. 2010, 32, 22–29. [Google Scholar]
- Lu, L.; Chi, C.G.; Liu, Y. Authenticity, involvement, and image: Evaluating tourist experiences at historic districts. Tour. Manag. 2015, 50, 85–96. [Google Scholar] [CrossRef]
- Chen, C.F.; Chen, F.S. Experience quality, perceived value, satisfaction and behavioral intentions for heritage tourists. Tour. Manag. 2010, 31, 29–35. [Google Scholar] [CrossRef]
- Wu, Y. A Study on the Relationship Among Customer Participation, Trust and Loyalty in Lhasa Folk Tourism. Master’s Thesis, Southwestern University of Finance and Economics, Chengdu, China, 2013. [Google Scholar]
- Chen, J.S.; Gursoy, D. An investigation of tourists’ destination loyalty and preferences. Int. J. Contemp. Hosp. Manag. 2001, 13, 79–85. [Google Scholar] [CrossRef]
- Jia, Y.; Lin, D. The impact of destination quality on tourist satisfaction and loyalty: The mediating role of local attachment and the moderating role of gender. Tour. Sci. 2017, 31, 65–78. [Google Scholar]
- Akhoondnejad, A. Tourist loyalty to a local cultural event: The case of turkmen handicrafts festival. Tour. Manag. 2016, 52, 468–477. [Google Scholar] [CrossRef]
- Ramseook-Munhurrun, P.; Seebaluck, V.N.; Naidoo, P. Examining the structural relationships of destination image, perceived value, tourist satisfaction and loyalty: Case of mauritius. Procedia Soc. Behav. Sci. 2015, 175, 252–259. [Google Scholar] [CrossRef]
- Liu, Y.; Mao, D. A study on the influence of brand identity on tourist loyalty in red tourism destination: Taking tourist satisfaction as a mediator. Tour. Res. 2018, 10, 37–46. [Google Scholar]
- Hutchinson, J.; Lai, F.; Wang, Y. Understanding the relationships of quality, value, equity, satisfaction, and behavioral intentions among golf travelers. Tour. Manag. 2009, 30, 298–308. [Google Scholar] [CrossRef]
- Xia, L.; Yu, H. The influence of wetland park attributes and satisfaction on tourist loyalty: A case study of five wetland parks in harbin. J. Wetl. Sci. 2017, 15, 396–403. [Google Scholar]
- Li, Q.; Wang, L. Research on consumers’ repeated purchase intention based on abc attitude model. Cmcl. Res. 2016, 11, 17–23. [Google Scholar]
- Zhang, C.; Qu, X.; Jin, Y. Heritage identity: Concept, connotation and research path. Hum. Geo. 2018, 33, 20–25. [Google Scholar]
- Kolar, T.; Zabkar, V. A consumer-based model of authenticity: An oxymoron or the foundation of cultural heritage marketing? Tour. Manag. 2010, 3, 652–664. [Google Scholar] [CrossRef]
- Chhabra, D.; Healy, R.; Sills, E. Staged authenticity and heritage tourism. Ann. Tour. Res. 2003, 30, 702–719. [Google Scholar] [CrossRef]
- Zhang, T.; Li, X.; Wen, H. Study on the impact of folk festival authenticity on tourism experience. J. Arid Land Resour. Environ. 2019, 33, 192–197. [Google Scholar]
- Yu, Y.; Gong, J.; Zhang, C. The impact of tourists’ authenticity perception on satisfaction and loyalty—Based on empirical research in enshi prefecture, hubei province. Econ. Geo. 2017, 37, 219–224. [Google Scholar]
- Yu, Y.; Zhang, C.; Zeng, J.; Luo, J. Examining the structural relationships of authenticity perception place attachment and destination loyalty: An empirical study of enshi prefecture in hubei. Hum. Geo. 2017, 32, 145–151. [Google Scholar]
- Xin, J. A Study on the Conceptual Model and Its Driving Factors of Cultural Heritage Tourism Based on Consumer Perspective. Master’s Thesis, Tianjin University, Tianjin, China, 2016. [Google Scholar]
- Santos, C.A.; Buzinde, C. Politics of identity and space: Representational dynamics. J. Travel Res. 2007, 45, 322–332. [Google Scholar] [CrossRef]
- Lei, R.; Zhu, X.; Zhu, D. The development of regional cultural tourism industry from the perspective of identity experience: Based on the study of “huihang ancient road”. J. Zhejiang Wanli Univ. 2015, 28, 18–23. [Google Scholar]
- Zhao, Y. A Study on the Relationship between Authenticity Perception and Loyalty of Intangible Cultural Heritage Theme Park Visitors. Master’s Thesis, Hunan Normal University, Changsha, China, 2017. [Google Scholar]
- Zheng, H. Research on the Influence of Tourism Authenticity Perception on Tourists’ Behavior Intention. Master’s Thesis, Hunan Normal University, Changsha, China, 2018. [Google Scholar]
- Yi, X.; Fu, X.; Yu, L.; Jiang, L. Authenticity and loyalty at heritage sites: The moderation effect of postmodern authenticity. Tour. Manag. 2018, 67, 411–424. [Google Scholar] [CrossRef]
- Wu, M. Structural Equation Model: Amos Operation and Application; Chongqing University Press: Chongqing, China, 2010. [Google Scholar]
- Wu, Y.; Wen, Z. Topic packaging strategy in structural equation modeling. Adv. Psychol. Sci. 2011, 19, 1859–1867. [Google Scholar]





| Measurement Dimension | Measurement Item | Main Reference Source |
|---|---|---|
| Cultural Identity | CI1 I think the residents of this destination are friendly. | [44] |
| CI2 I think the local history is fascinating. | ||
| CI3 I think the traditional culture is rich in content. | ||
| CI4 I have a good impression of the destination as a whole. | ||
| CI5 I like the traditional culture of the destination. | [44,45,46] | |
| CI6 I like the architectural style of the destination. | ||
| CI7 I like the cultural relics of the destination. | ||
| CI8 I like the intangible cultural heritage of the destination. | ||
| CI9 I want to know the dialect of the local residents. | [44,46] | |
| CI10 I want to learn about the lifestyle of the destination residents. | ||
| CI11 I want to know about local customs. | ||
| CI12 I want to know about the representative traditional culture of the destination. | ||
| CI13 I want to know about the intangible cultural heritage of the destination. | ||
| CI14 I want to live in this destination. |
| Measurement Dimension | Measurement Item | Main Reference Source |
|---|---|---|
| Constructive authenticity | CA1 The overall layout of the town is impressive. | [47,48] |
| CA2 The architectural style of the town is very cultural. | ||
| CA3 The intangible cultural heritage tourism products in small towns have very cultural characteristics. | ||
| CA4 The crafts in small towns are very cultural. | ||
| CA5 The cultural relics displayed in the town are real. | ||
| CA6 The town as a whole reflects strong regional cultural characteristics. | ||
| CA7 The residents of the town maintain their original lifestyle. | ||
| CA8 The language of the residents of the town maintains its local characteristics. | ||
| CA9 The town’s architecture maintains the local traditional features. | ||
| CA10 The town’s non-relics have maintained its traditional features. | ||
| CA11 The intangible experience activities in small towns have maintained their traditional features. | ||
| CA12 Related activities organized in small towns can help inherit the culture. | ||
| Existential Authenticity | EA1 This tour frees me from everyday life (work) and makes me feel free. | [47,49] |
| EA2 I feel that the intangible cultural heritage atmosphere is very strong. | ||
| EA3 I feel like I have integrated into the local intangible cultural heritage culture. | ||
| EA4 This tour helped me learn more about non-relics. | ||
| EA5 I believe the local intangible cultural heritage experience activities are very cultural. | ||
| EA6 The tour provided me with a unique cultural experience. | ||
| EA7 The tour triggered my thoughts on human civilization. | ||
| EA8 During the tour, I kept in touch with local people in a natural manner. | ||
| EA9 During the tour, I kept in touch with family members in an authentic manner. | ||
| EA10 During the tour, I kept in touch with other tourists in a friendly manner. |
| Measurement Dimension | Measurement Item | Main Reference Source |
|---|---|---|
| Tourist Satisfaction | TS1 I have achieved my goal on this trip. | [47,48] |
| TS2 This tourist destination is similar to my ideal destination. | ||
| TS3 I am very satisfied with this tour. | ||
| Destination Loyalty | DL1 If I have the opportunity, I would like to revisit the destination. | [42,44,49] |
| DL2 I will recommend this destination to my friends. | ||
| DL3 In the future, I would like to go to similar tourist destinations. | ||
| DL4 I will recommend similar tourist destinations to my friends. |
| Sample Information | Frequency | Percentage (%) | |
|---|---|---|---|
| Gender | Male | 181 | 48.3 |
| Female | 194 | 51.7 | |
| Age | <20 | 30 | 8 |
| 20–29 | 83 | 22.1 | |
| 30–39 | 125 | 33.3 | |
| 40–49 | 56 | 14.9 | |
| 50–59 | 71 | 18.9 | |
| ≥60 | 10 | 2.7 | |
| Educational Level | Elementary school or below | 0 | 0 |
| Junior high school | 21 | 5.6 | |
| Technical secondary school or high school | 95 | 25.3 | |
| College or undergraduate | 251 | 66.9 | |
| Master degree or above | 8 | 2.1 | |
| Passenger Origin | Longquan City local | 101 | 26.9 |
| Other areas of Lishui City beyond Longquan | 54 | 14.4 | |
| Other cities in Zhejiang Province | 110 | 29.3 | |
| Outside Zhejiang Province | 110 | 29.3 | |
| Occupation | Company or corporate staff | 143 | 38.1 |
| Individual operators, private owners | 38 | 10.1 | |
| Government agency or institutional staff | 61 | 16.3 | |
| Student | 40 | 10.7 | |
| Freelancer | 31 | 8.3 | |
| Others | 62 | 16.5 | |
| Monthly Income | 3000 RMB and below | 65 | 17.3 |
| 3001–5000 RMB | 119 | 31.7 | |
| 5001–8000 RMB | 106 | 28.3 | |
| 8001–10,000 RMB | 29 | 7.7 | |
| >10,000 RMB | 56 | 14.9 | |
| Number of Visits | First time | 254 | 67.7 |
| Second time | 50 | 13.3 | |
| Third time | 10 | 2.7 | |
| More than three times | 61 | 16.3 | |
| Travel Mode | Independent travel | 297 | 79.2 |
| Travel agency | 63 | 16.8 | |
| Corporate organization | 4 | 1.1 | |
| Others | 11 | 2.9 | |
| Do you care about preserving the traditional style? | Very concerned | 141 | 37.6 |
| Care | 144 | 38.4 | |
| Uncertain | 85 | 22.7 | |
| Do not care | 4 | 1.1 | |
| Absolutely indifferent | 1 | 0.3 | |
| Measuring Object | Number of Items | Factor α | Subscale α | Total α | |
|---|---|---|---|---|---|
| Cultural Identity | Cultural cognition | 4 | 0.894 | 0.912 | 0.911 |
| Cultural emotion | 4 | 0.9 | |||
| Cultural behavioral intention | 3 | 0.882 | |||
| Constructive Authenticity | Environmental authenticity | 3 | 0.0834 | 0.887 | |
| Product authenticity | 4 | 0.867 | |||
| Active authenticity | 3 | 0.839 | |||
| Existential Authenticity | Self-worth authenticity | 3 | 0.861 | 0.901 | |
| Travel experience authenticity | 4 | 0.883 | |||
| Interpersonal communication authenticity | 3 | 0.864 | |||
| Satisfaction | 3 | 0.824 | |||
| Loyalty | 4 | 0.840 | |||
| General Scale | 38 | ||||
| Numbering | Hypothetical Description | Test Results |
|---|---|---|
| H1a | Cultural identity has a positive effect on authenticity perception. | Supported |
| H1b | Cultural identity has a positive effect on constructive authenticity. | Supported |
| H1c | Cultural identity has a positive effect on existential authenticity. | Supported |
| H2a | Authenticity perception has a positive effect on destination satisfaction. | Supported |
| H2b | Constructive authenticity perception has a positive effect on destination satisfaction. | Supported |
| H2c | Existential authenticity perception has a positive effect on destination satisfaction. | Supported |
| H3a | Authenticity perception has a positive effect on destination loyalty. | Partially supported |
| H3b | Constructive authenticity perception has a positive effect on destination loyalty. | Supported |
| H3c | Existential authenticity perception has a positive effect on destination loyalty. | Unsupported |
| H4 | Constructive authenticity perception has a positive effect on existential authenticity perception. | Unsupported |
| H5 | Destination satisfaction has a positive effect on destination loyalty. | Supported |
© 2020 by the authors. Licensee MDPI, Basel, Switzerland. This article is an open access article distributed under the terms and conditions of the Creative Commons Attribution (CC BY) license (http://creativecommons.org/licenses/by/4.0/).
Share and Cite
Tian, D.; Wang, Q.; Law, R.; Zhang, M. Influence of Cultural Identity on Tourists’ Authenticity Perception, Tourist Satisfaction, and Traveler Loyalty. Sustainability 2020, 12, 6344. https://doi.org/10.3390/su12166344
Tian D, Wang Q, Law R, Zhang M. Influence of Cultural Identity on Tourists’ Authenticity Perception, Tourist Satisfaction, and Traveler Loyalty. Sustainability. 2020; 12(16):6344. https://doi.org/10.3390/su12166344
Chicago/Turabian StyleTian, Di, Qiongyao Wang, Rob Law, and Mu Zhang. 2020. "Influence of Cultural Identity on Tourists’ Authenticity Perception, Tourist Satisfaction, and Traveler Loyalty" Sustainability 12, no. 16: 6344. https://doi.org/10.3390/su12166344
APA StyleTian, D., Wang, Q., Law, R., & Zhang, M. (2020). Influence of Cultural Identity on Tourists’ Authenticity Perception, Tourist Satisfaction, and Traveler Loyalty. Sustainability, 12(16), 6344. https://doi.org/10.3390/su12166344

