Dynamic Model of a Sustainable Water Resources Utilization System with Coupled Water Quality and Quantity in Tianjin City
Abstract
1. Introduction
2. Methods
2.1. Study Area
2.2. Data Source and Processing
2.3. Methods
2.3.1. Systematic Definition of Study Area
2.3.2. Model Establishment
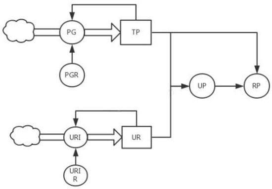
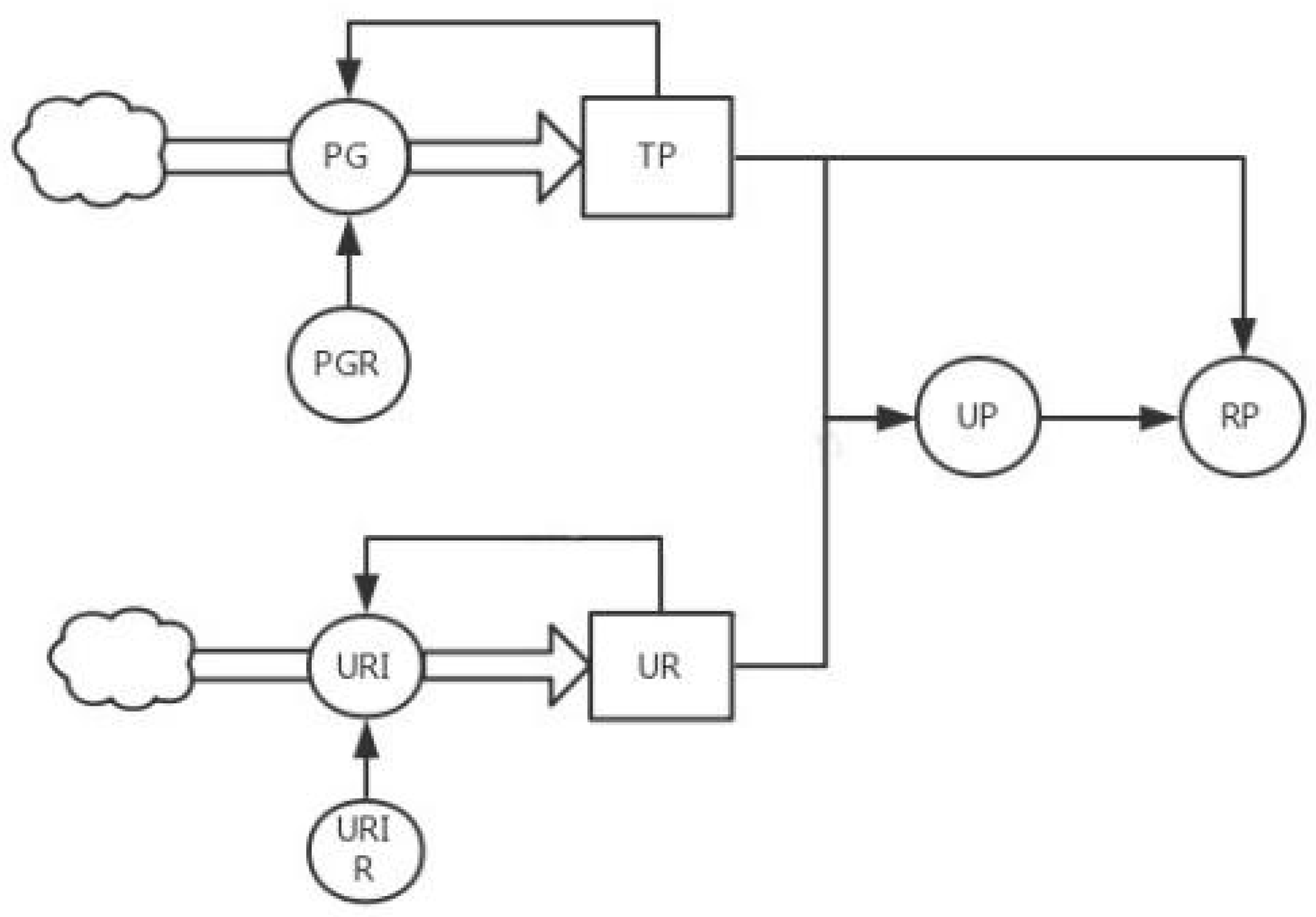
Population Sub-System
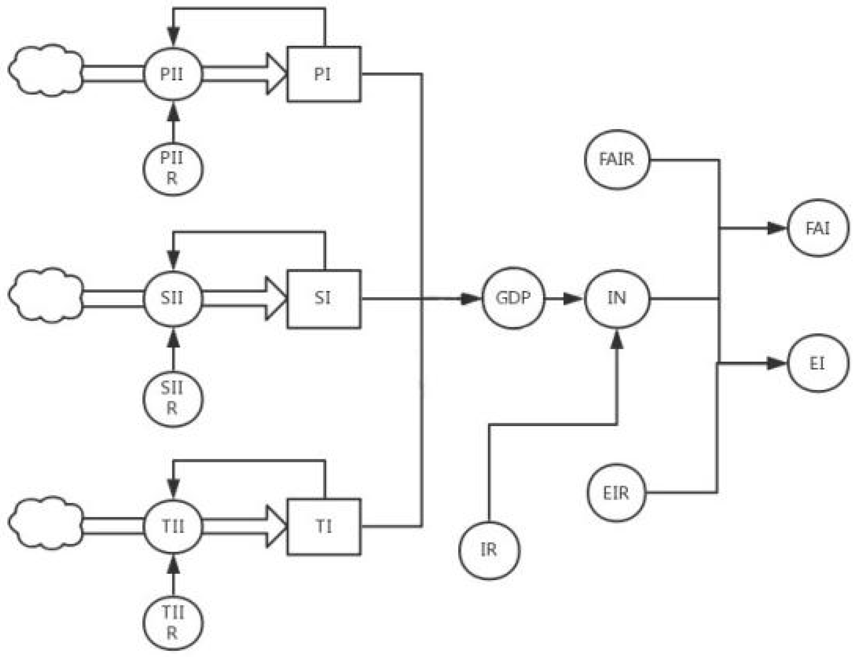
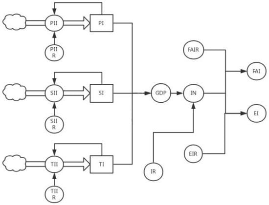
Economic Sub-System
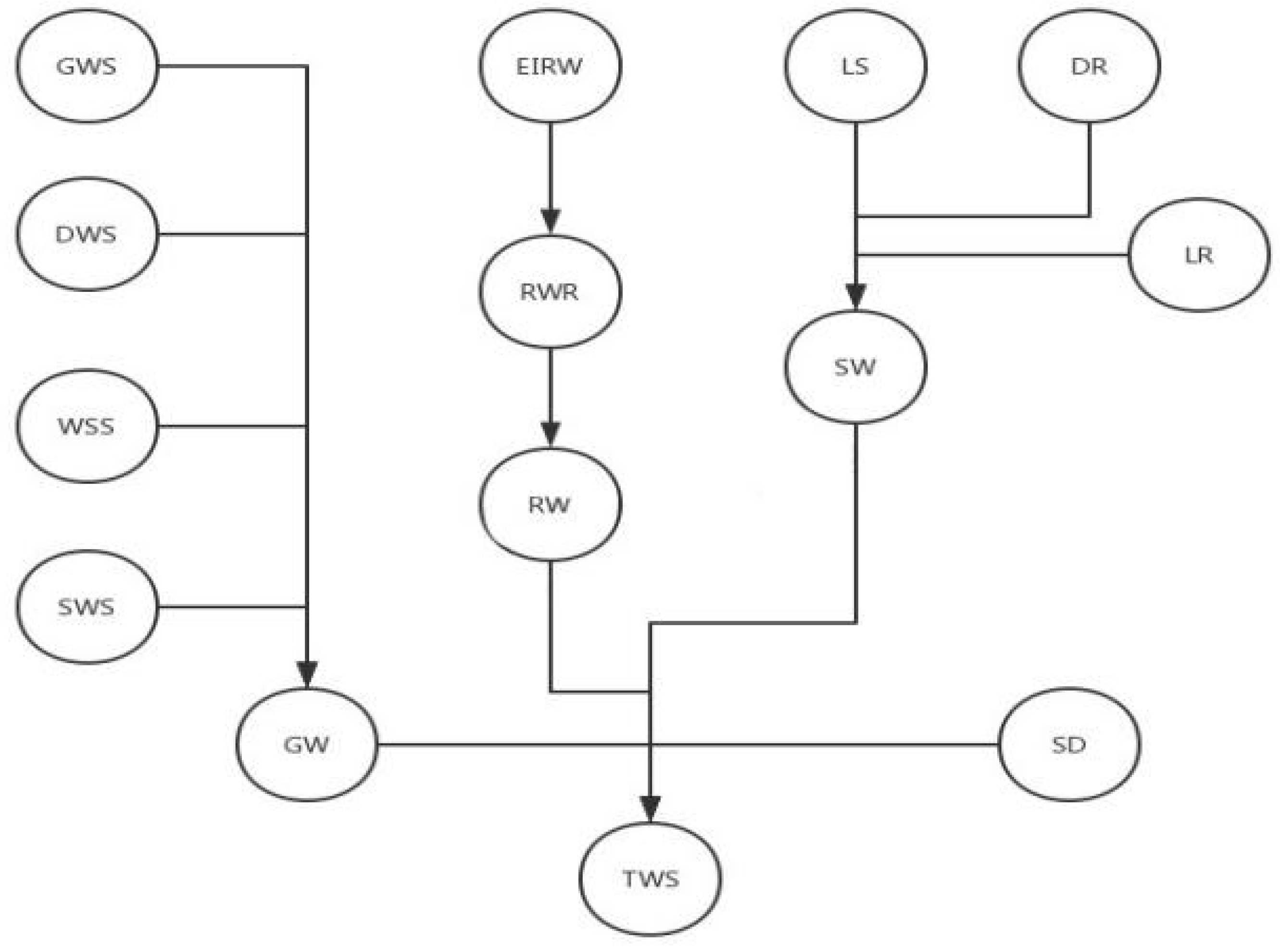
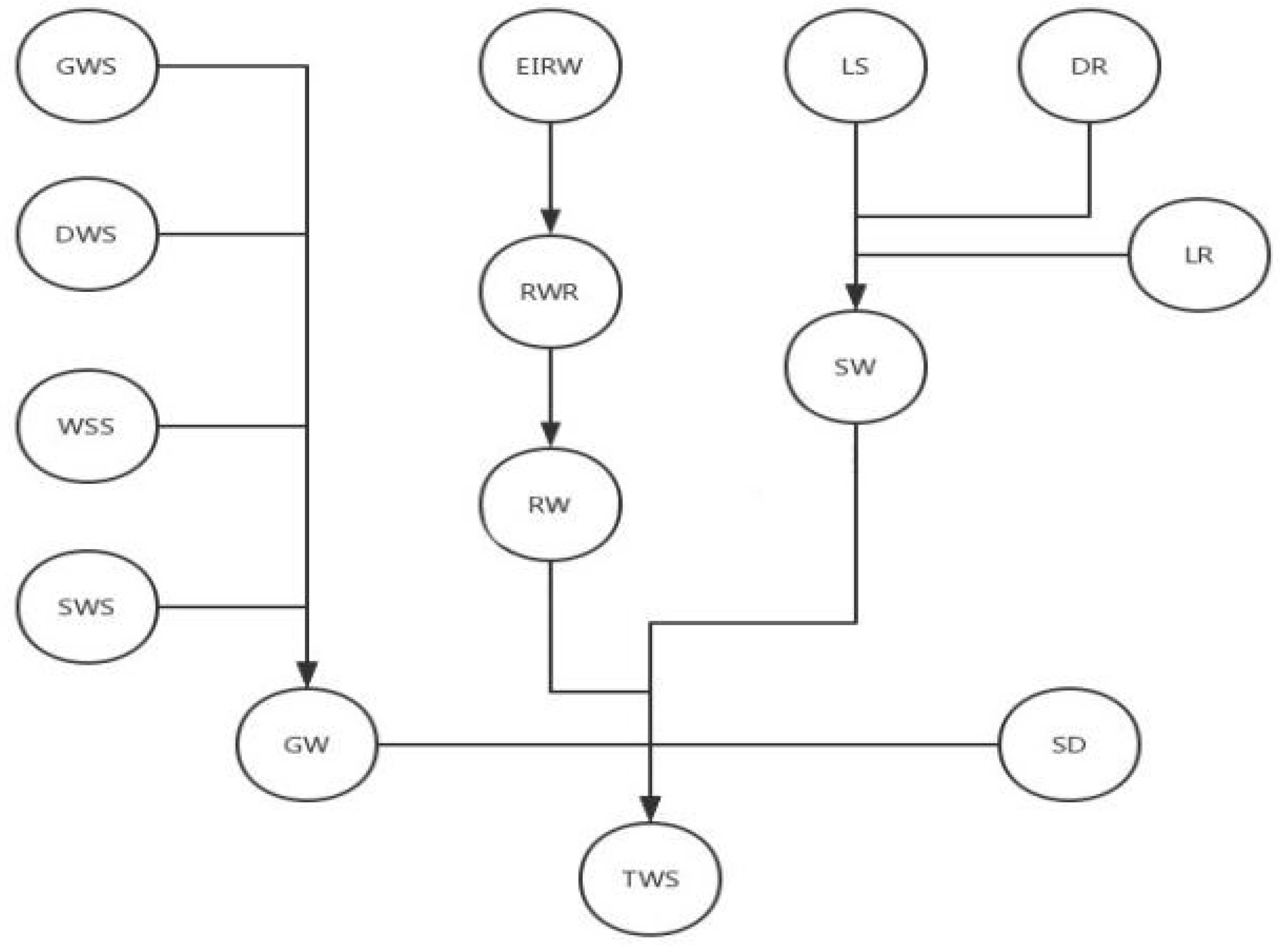
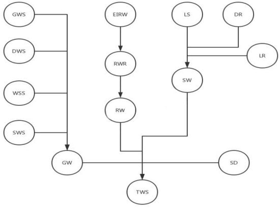
Water Supply Sub-System
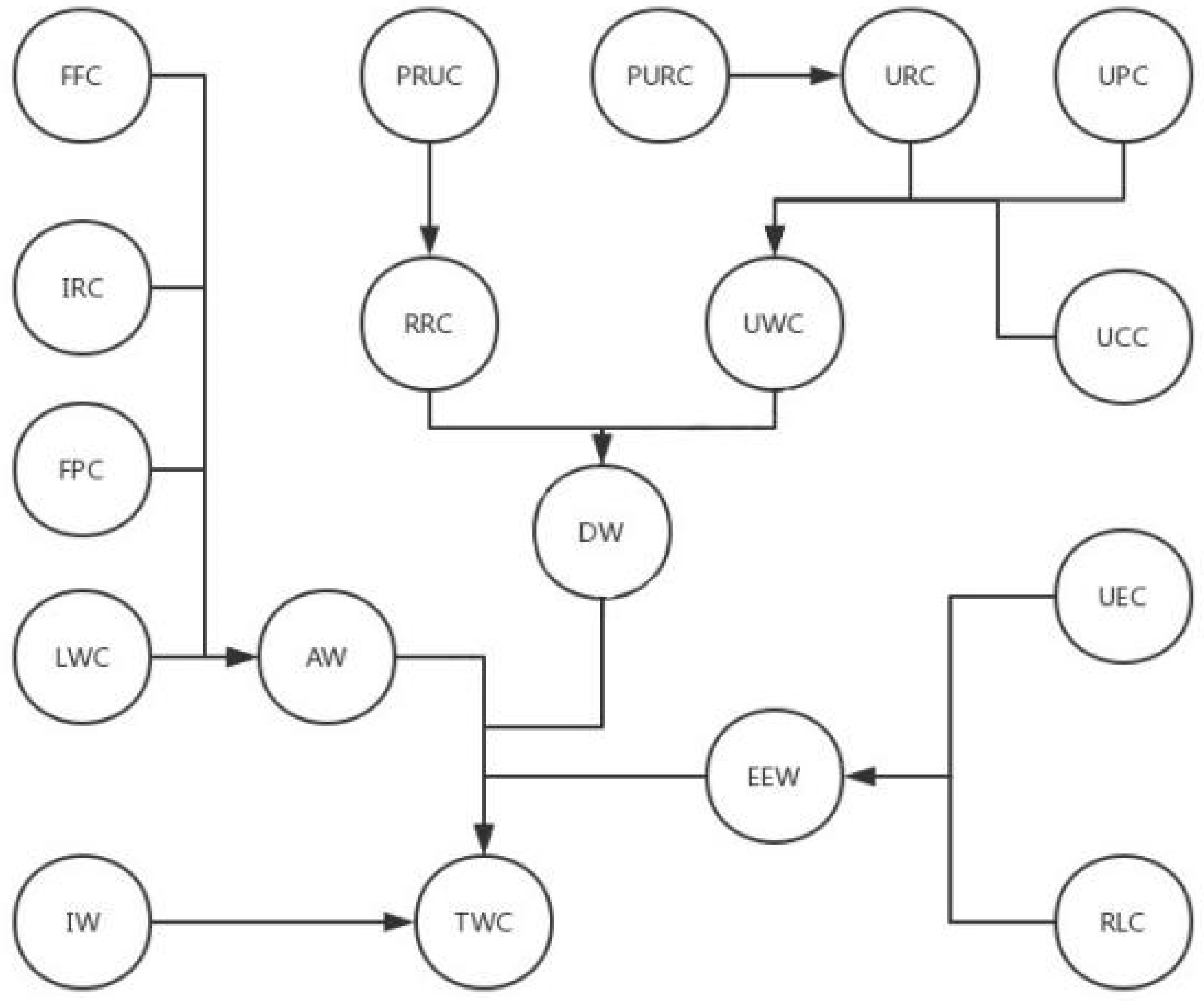
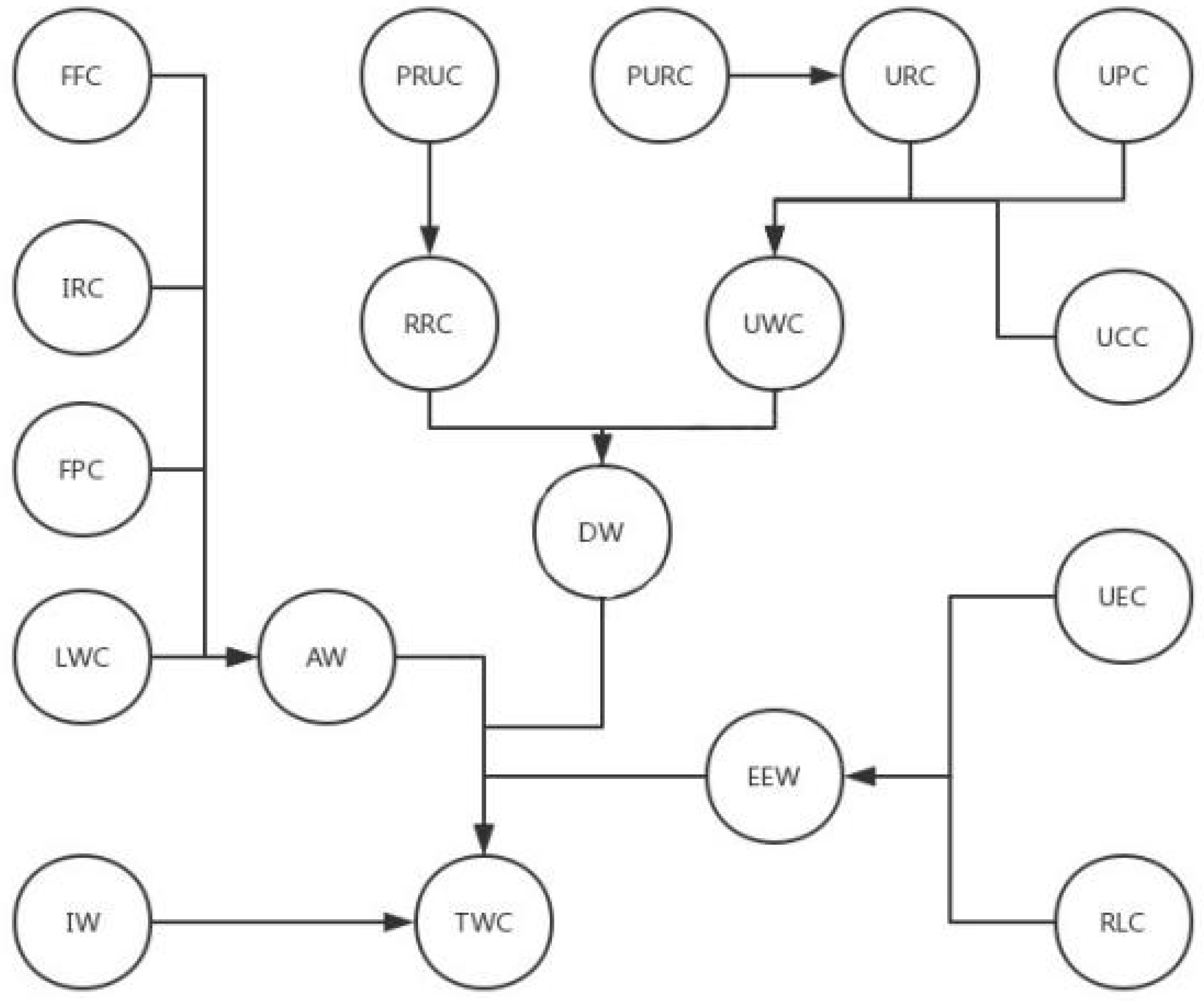
Water Demand Sub-System
Water Environment Sub-System
2.3.3. Model Calibration and Verification
2.3.4. Sensitivity Analysis
2.3.5. Scenario Analysis
3. Results Analysis
3.1. Model Calibration Results
3.2. Model Verification Results
3.3. Sensitivity Analysis Results
3.4. Scenario Simulation Results
3.4.1. Water Supply and Demand Analysis
3.4.2. Water Quality Changes
3.4.3. Comprehensive Analysis
3.5. Discussions
4. Conclusions and Suggestions
4.1. Conclusions
4.2. Strategy Recommendations
- (1)
- Save water: Water-saving measures have lower cost and quick effect, which can effectively alleviate the pressure of water supply and, at the same time, reduce the discharge of sewage, which is conducive to the improvement of the water environment. It is the only way for sustainable use of water resources;
- (2)
- Industrial structure adjustment: The development of tertiary industries is an important sign of economic modernization and industrial structure optimization. Increasing the proportion of the tertiary industry can significantly reduce the total water consumption. Therefore, for industries with large water consumption, such as textiles, petrochemicals, steel machinery, and other industries, water consumption quotas must be strictly controlled. For projects with high water consumption and low benefits, consideration should be given to eliminating or forcibly reducing water consumption. The development of industries with low water consumption and the construction of ecological industrial parks should be encouraged, and priority should be given to the development of high-tech industries, industries with low water consumption, and high-efficiency industries;
- (3)
- Open-source: The traditional method for increasing the water supply in Tianjin is the water transfer project, but its cost is high and dependence on it is strong. The problem of insufficient water supply can only be fundamentally solved by improving the city’s own water supply capacity. The potential for surface water and groundwater exploitation in Tianjin is limited, especially as deep groundwater is difficult to recover in the short term; however, the utilization rate of non-traditional water sources is very low, and there is still a lot of room for such expansion. According to Tianjin’s situation, the available non-traditional water sources are treated sewage, seawater, and rainwater;
- (4)
- Strengthen the management plan for water resources: Water affairs departments should constantly improve the relevant laws and regulations and management systems for water resources management, in accordance with changes in actual conditions, increase the supervision of government departments at all levels, and scientifically manage water resources. External interference should be avoided as much as possible. It is necessary to continuously learn advanced foreign technologies and experiences, and to explore the sustainable use of water resources in accordance with the actual situation of local conditions;
- (5)
- For supply and demand: In resource-constrained cities such as Tianjin, water resources planning can be considered in the form of supply and demand. According to the total amount of available water resources and the actual situation of water use, the relationship between the economy, environment, and water resources should be coordinated; water resources should be scientifically allocated; and a reasonable water consumption quota should be determined. A water consumption unit should allocate water according to the quota, which can ensure the balance between supply and demand and avoid unnecessary waste.
Author Contributions
Funding
Acknowledgments
Conflicts of Interest
References
- Shi, C.; Wang, L. Sustainable utilization study and assessment of water resources in Chaohe river basin based on system dynamics. In Proceedings of the 2011 International Conference on Multimedia Technology, Hangzhou, China, 26–28 July 2011; pp. 3692–3695. [Google Scholar]
- Erfani, T.; Huskova, I.; Harou, J.J. Tracking trade transactions in water resource systems: A node-arc optimization formulation. Water Resour. Res. 2013, 49, 3038–3043. [Google Scholar] [CrossRef]
- Jin, L.; Chang, Y.; Ju, X.; Xu, F. A Study on the Sustainable Development of Water, Energy, and Food in China. Int. J. Environ. Res. Public Health 2019, 16, 3688. [Google Scholar] [CrossRef] [PubMed]
- Yang, J.; Lei, K.; Khu, S.; Meng, W. Assessment of Water Resources Carrying Capacity for Sustainable Development Based on a System Dynamics Model: A Case Study of Tieling City, China. Water Resour. Manag. 2015, 29, 885–899. [Google Scholar] [CrossRef]
- Ahmad, S.; Simonovic, S.P. Spatial system dynamics: New approach for simulation of water resources systems. J. Comput. Civ. Eng. 2004, 18, 331–340. [Google Scholar] [CrossRef]
- Chen, C.; Ahmad, S.; Kalra, A.; Xu, Z.X. A dynamic model for exploring water-resource management scenarios in an inland arid area: Shanshan County, Northwestern China. J. Mt. Sci. 2017, 14, 1039–1057. [Google Scholar] [CrossRef]
- Cheng, W.C.; Hsu, N.S.; Cheng, W.M.; Yeh, W.W.G. A flow path model for regional water distribution optimization. Water Resour. Res. 2009, 45, W09411. [Google Scholar] [CrossRef]
- Xu, Z.X.; Takeuchi, K.; Ishidaira, H.; Zhang, X.W. Sustainability Analysis for Yellow River Water Resources Using the System Dynamics Approach. Water Resour. Manag. 2002, 16, 239–261. [Google Scholar] [CrossRef]
- Zarghami, M.; Akbariyeh, S. System dynamics modeling for complex urban water systems: Application to the city of Tabriz, Iran. Resour. Conserv. Recycl. 2012, 60, 99–106. [Google Scholar] [CrossRef]
- Xu, Z.; Yao, L.; Chen, X. Urban water supply system optimization and planning: Bi-objective optimization and system dynamics methods. Comput. Ind. Eng. 2020, 142, 106373. [Google Scholar] [CrossRef]
- Kim, T.J.; Wurbs, R.A. Development of monthly naturalized flow using Water Rights Analysis Package (WRAP)-based methods. KSCE J. Civ. Eng. 2011, 15, 1299. [Google Scholar] [CrossRef]
- Dawadi, S.; Ahmad, S. Evaluating the impact of demand-side management on water resources under changing climatic conditions and increasing population. J. Environ. Manag. 2013, 114, 261–275. [Google Scholar] [CrossRef] [PubMed]
- Sušnik, J.; Vamvakeridou-Lyroudia, L.S.; Savić, D.A.; Kapelan, Z. Integrated System Dynamics Modelling for water scarcity assessment: Case study of the Kairouan region. Sci. Total Environ. 2012, 440, 290–306. [Google Scholar]
- Dai, S.; Li, L.; Xu, H.; Pan, X.; Li, X. A system dynamics approach for water resources policy analysis in arid land: A model for Manas River Basin. J. Arid Land 2013, 5, 118–131. [Google Scholar] [CrossRef]
- Yang, J.; Lei, K.; Khu, S.; Meng, W.; Qiao, F. Assessment of water environmental carrying capacity for sustainable development using a coupled system dynamics approach applied to the Tieling of the Liao River Basin, China. Environ. Earth Sci. 2015, 73, 5173–5183. [Google Scholar] [CrossRef]
- Li, Z.; Li, C.; Wang, X.; Peng, C.; Cai, Y.; Huang, W. A hybrid system dynamics and optimization approach for supporting sustainable water resources planningin Zhengzhou City, China. J. Hydrol. 2018, 556, 50–60. [Google Scholar] [CrossRef]
- Sun, L.; Li, C.H.; Jia, X.L.; Wang, Y.; Cai, Y.P. Study on Forecast of Water Supply and Demand in Anhui Province Based on STELLA. J. Water Resour. Water Eng. 2015, 26, 51–57. (In Chinese) [Google Scholar]
- Wang, B.; Cai, Y.; Tan, Q.; Hao, Y. An Integrated Approach of System Dynamics, Orthogonal Experimental Design and Inexact Optimization for Supporting Water Resources Management under Uncertainty. Water Resour. Manag. 2017, 31, 1665–1694. [Google Scholar] [CrossRef]
- Tianjin Water Affairs Bureau. Tianjin Water Resources Bulletin; Tianjin Water Affairs Bureau: Tianjin, China, 2015. (In Chinese) [Google Scholar]
- Wang, L.; Fang, L.; Hipel, K.W. Mathematical programming approaches for modeling water rights allocation. J. Water Resour. Plan. Manag. 2007, 133, 50–59. [Google Scholar] [CrossRef]
- Kotir, J.H.; Smith, C.; Brown, G.; Marshall, N.; Johnstone, R. Johnstone. A system dynamics simulation model for sustainable water resources management and agricultural development in the Volta River Basin, Ghana. Sci. Total Environ. 2016, 573, 444–457. [Google Scholar] [CrossRef]
- Li, Y.H.; Chen, P.Y.; Lo, W.H.; Tung, C.P. Integrated water resources system dynamics modeling and indicators for sustainable rural community. Paddy Water Environ. 2015, 13, 29–41. [Google Scholar] [CrossRef]
- Sun, Y.; Liu, N.; Shang, J.; Zhang, J. Sustainable utilization of water resources in China: A system dynamics model. J. Clean. Prod. 2016, 142, 613–625. [Google Scholar] [CrossRef]
- Xi, X.; Poh, K.L. A Novel Integrated Decision Support Tool for Sustainable Water Resources Management in Singapore: Synergies between System Dynamics and Analytic Hierarchy Process. Water Resour. Manag. 2015, 29, 1329–1350. [Google Scholar] [CrossRef]
- Liang, Y.; He, W.J.; Degefu, D.M.; Liao, Z.Y.; Wu, X.; An, M.; Zhang, Z.F.; Ramsey, T.S. Transboundary Water Sharing Problem: A Theoretical Analysis Using Evolutionary Game and System Dynamic. J. Hydrol. 2020, 582, 124521. [Google Scholar]
- Rixon, S.; Levison, J.; Binns, A.; Persaud, E. Spatiotemporal variations of nitrogen and phosphorus in a clay plain hydrological system in the Great Lakes Basin. Sci. Total Environ. 2020, 714, 136328. [Google Scholar] [CrossRef]
- Ravar, Z.; Zahraie, B.; Sharifinejad, A.; Gozini, H.; Jafari, S. System dynamics modeling for assessment of water–food–energy resources security and nexus in Gavkhuni basin in Iran. Ecol. Indic. 2020, 108, 105682. [Google Scholar] [CrossRef]
- Song, M.; Cui, X.; Wang, S. Simulation of land green supply chain based on system dynamics and policy optimization. Int. J. Prod. Econ. 2019, 217, 317–327. [Google Scholar] [CrossRef]
- Qin, H.; Zheng, C.; He, X.; Refsgaard, J.C. Analysis of Water Management Scenarios Using Coupled Hydrological and System Dynamics Modeling. Water Resour. Manag. 2019, 33, 4849–4863. [Google Scholar] [CrossRef]
- Bao, C.; He, D. Scenario Modeling of Urbanization Development and Water Scarcity Based on System Dynamics: A Case Study of Beijing-Tianjin-Hebei Urban Agglomeration, China. Int. J. Environ. Res. Public Health 2019, 16, 3834. [Google Scholar] [CrossRef]
- Takeda, N.; López-Galvis, L.; Pineda, D.; Castilla, A.; Takahashi, T.; Fukuda, S.; Okada, K. Evaluation of water dynamics of contour-levee irrigation system in sloped rice fields in Colombia. Agric. Water Manag. 2019, 217, 107–118. [Google Scholar] [CrossRef]











| Serial Number | Years | Unit | 2013 | 2014 | 2015 | 2016 | 2017 |
|---|---|---|---|---|---|---|---|
| Project | |||||||
| 1 | Population | 10,000 | 1472.21 | 1516.81 | 1546.95 | 1562.12 | 1556.87 |
| 2 | Natural growth rate | ‰ | 2.28 | 2.14 | 0.23 | 1.83 | 2.6 |
| 3 | Urbanization rate | % | 82.01 | 82.28 | 82.64 | 82.93 | 82.93 |
| 4 | GDP | 100 million yuan | 14,689.94 | 16,002.98 | 16,837.86 | 17,885.39 | 18,549.19 |
| 5 | Added value of primary industry | 100 million yuan | 154.79 | 158.82 | 162.31 | 168.46 | 168.96 |
| 6 | Added value of the secondary industry | 100 million yuan | 7460.06 | 7933.53 | 7918.1 | 7571.35 | 7593.59 |
| 7 | Tertiary industry added value | 100 million yuan | 7045 | 7872.19 | 8714.26 | 10,098.08 | 10,786.64 |
| 8 | Investment in fixed assets | 100 million yuan | 10,091.04 | 11,626.27 | 13,047.76 | 11,223.52 | 11,274.69 |
| 9 | Environmental protection investment | 100 million yuan | 148.366 | 220.923 | 240.556 | 201.978 | 78.509 |
| 10 | Per capita disposable income | yuan | 44,333 | 48,520 | 52,583 | 57,186 | 62,032 |
| 11 | Surface water supply | 100 million cubic meters | 16.23 | 18.034 | 18.955 | 19.495 | 20.242 |
| 12 | Groundwater supply | 100 million cubic meters | 5.691 | 5.34 | 4.924 | 4.727 | 4.609 |
| 13 | Sewage treatment return volume | 100 million cubic meters | 1.521 | 2.444 | 2.483 | 3.076 | 3.544 |
| 14 | Desalination | 100 million cubic meters | 0.314 | 0.365 | 0.418 | 0.355 | 0.346 |
| 15 | Total water supply | 100 million cubic meters | 23.756 | 26.182 | 26.772 | 27.652 | 28.74 |
| 16 | Irrigation | million cubic meters | 10.566 | 10.805 | 6.634 | 2.035 | 2.76 |
| 17 | River diversion | 100 million cubic meters | 0.278 | 0.063 | 3.791 | 8.885 | 10.061 |
| 18 | Local surface water and inbound water | 100 million cubic meters | 5.387 | 7.166 | 8.531 | 8.575 | 7.422 |
| 19 | Shallow water | 100 million cubic meters | 3.06 | 2.934 | 2.689 | 2.764 | 2.765 |
| 20 | Water source area | 100 million cubic meters | 0 | 0.411 | 0.307 | 0.329 | 0.347 |
| 21 | Deep water | 100 million cubic meters | 2.26 | 2.189 | 2.019 | 1.762 | 1.64 |
| 22 | Geothermal water | 100 million cubic meters | 0.371 | 0.217 | 0.216 | 0.202 | 0.203 |
| 23 | Coarse processing | 100 million cubic meters | 1.292 | 2.146 | 2.194 | 2.735 | 3.079 |
| 24 | Deep processing | 100 million cubic meters | 0.2287 | 0.298 | 0.289 | 0.341 | 0.465 |
| 25 | Agricultural water consumption | 100 million cubic meters | 12.167 | 11.401 | 12.332 | 12.049 | 10.72 |
| 26 | Forest water consumption | 100 million cubic meters | - | 0.127 | 0.129 | 0.062 | 0.062 |
| 27 | Irrigation water consumption | 100 million cubic meters | 8.743 | 9.043 | 9.279 | 9.795 | 9.507 |
| 28 | Water consumption in fish ponds | 100 million cubic meters | - | 2.232 | 2.91 | 1.982 | 0.941 |
| 29 | Livestock water consumption | 100 million cubic meters | - | 0.256 | 0.221 | 0.21 | 0.21 |
| 30 | Industrial water consumption | 100 million cubic meters | 5.372 | 5.363 | 5.341 | 5.525 | 5.51 |
| 31 | Domestic water consumption | 100 million cubic meters | 5.322 | 5.251 | 5.125 | 5.585 | 6.108 |
| 32 | Urban public water consumption | 100 million cubic meters | - | 1.4 | 1.396 | 1.576 | 1.954 |
| 33 | Household water consumption | 100 million cubic meters | 5.322 | 3.852 | 3.729 | 4.009 | 4.155 |
| 34 | Urban public construction water consumption | 100 million cubic meters | - | 0.304 | 0.274 | 0.316 | 0.33 |
| 35 | Urban residents’ water consumption | 100 million cubic meters | 2.735 | 2.794 | 2.797 | 3.543 | 3.683 |
| 36 | Water consumption of rural residents | 100 million cubic meters | 0.839 | 0.801 | 0.721 | 0.466 | 0.472 |
| 37 | Ecological and environmental water consumption | 100 million cubic meters | 0.896 | 4.166 | 3.988 | 4.493 | 6.402 |
| 38 | Urban environmental water consumption | 100 million cubic meters | - | 0.134 | 0.09 | 0.097 | 0.09 |
| 39 | Water supply for rivers and lakes | 100 million cubic meters | - | 4.032 | 3.898 | 4.397 | 6.313 |
| 40 | Total water consumption | 100 million cubic meters | 23.756 | 26.182 | 26.772 | 27.652 | 28.74 |
| 41 | COD emissions | 100 million cubic meters | 2.215 | 2.143 | 2.091 | 1.033 | 0.926 |
| 42 | Ammonia nitrogen emissions | 100 million cubic meters | 0.248 | 0.245 | 0.238 | 0.157 | 0.142 |
| Variable name | Shorthand | Explanation | |
|---|---|---|---|
| 1 | Total population | TP | Number of permanent residents at the end of the year, in billions. |
| 2 | Population increase | PG | Newly added population per year, in billions. |
| 3 | Natural growth rate | PGR | The ratio of the new population each year to the total population of the year; reflects the rate of population change. |
| 4 | Urban population | UP | Number of urban population, in billions. |
| 5 | Rural population | RP | Number of rural population, in billions. |
| 6 | Urbanization rate | UR | The ratio of urban population to total population; reflects the level of urbanization. |
| 7 | Increase in urbanization rate | URI | The increase in the ratio of the urban population to the total population; reflects the increase in the level of urbanization. |
| 8 | Urbanization rate growth rate | URIR | The rate of increase of the ratio of urban population to total population; reflects the growth rate of urbanization. |
| 9 | Gross product | GDP | The value of all final products and services produced in a region’s economy in a certain period, in billions. |
| 10 | Primary industry output value added value | PII | The added value of the output value of the primary industry unit in a certain period, the unit is 100 million yuan. |
| 11 | Added value of secondary industry output | SII | The added value of the output value of the secondary industry per unit in a certain period, the unit is 100 million yuan. |
| 12 | Tertiary Industry Value Added | TII | The added value of the output value of the tertiary industry in a certain period, the unit is 100 million yuan. |
| 13 | Investment in fixed assets | FAI | The workload of enterprises to construct and purchase fixed assets within a certain period of time and the related costs; the unit is 100 million yuan. |
| 14 | Fixed Asset Investment Rate | FAIR | Percentage of total fixed asset investment in total investment value. |
| 15 | Environmental investment | EI | Investment for the protection and improvement of environmental quality and prevention of ecological environment deterioration. |
| 16 | Environmental Investment Rate | EIR | Proportion of total environmental investment in total investment. |
| 17 | Investment | IN | Total fixed asset investment and environmental protection investment in a certain period; the unit is 100 million yuan. |
| 18 | Investment rate | INR | Proportion of total investment in GDP. |
| 19 | Growth rate of primary industry output | PIIR | The ratio of the increase in the output value of the primary industry to the base period data in a certain period. |
| 20 | Growth rate of secondary industry output | SIIR | The ratio of the growth of the output value of the secondary industry to the base period data in a certain period. |
| 21 | Tertiary industry output value increase | TIIR | The ratio of the increase in the output value of the tertiary industry to the base period data in a certain period. |
| 22 | Surface water supply | SW | Supply of crustal surface and water exposed to the atmosphere, in billion cubic meters. |
| 23 | Groundwater supply | GS | Water supply in saturated aquifers below the groundwater surface, in billion cubic meters. |
| 24 | Wastewater treatment | RW | Wastewater or sewage reused for production system or domestic miscellaneous use after secondary and advanced treatments. |
| 25 | Desalination | SD | Amount of fresh water obtained from seawater, in billion cubic meters. |
| 26 | Total water supply | TWS | Total water provided to users, including water loss, in billion cubic meters. |
| 27 | Water supply from Luanhe River | LR | The amount of water introduced from the Luohe River, in billion cubic meters. |
| 28 | Water supply volume of the Yinjiang River | DR | The amount of water introduced from the Danjiang River, in billion cubic meters. |
| 29 | Local surface water and inbound water | LS | Total surface water and the amount of water flowing into the area from the upstream, in billion cubic meters. |
| 30 | Shallow water supply | SWS | The amount of water formed by atmospheric precipitation and surface runoff, in billion cubic meters. |
| 31 | Water supply source | WS | Water volume for reservoirs and river storage projects for centralized drinking, and industrial and agricultural production, in billions of cubic meters. |
| 32 | Deep water supply | DW | The amount of water hidden in the permeable layer below the first impervious layer, in billion cubic meters. |
| 33 | Geothermal water supply | GW | The amount of groundwater in the surrounding rock temperature above the observed depth, in billion cubic meters. |
| 34 | Agricultural water consumption | AWC | Total water used for irrigation and rural livestock, in billion cubic meters. |
| 35 | Forest water consumption | FFC | Total amount of water used by forest fruit trees, in billion cubic meters. |
| 36 | Irrigation water | IRC | Total amount of water used for irrigation, in billion cubic meters. |
| 37 | Fishpond water consumption | FPC | Total water used for fishpond aquaculture, in billion cubic meters. |
| 38 | Livestock water consumption | LWC | Total water consumption of rural livestock, in billion cubic meters. |
| 39 | Industrial water consumption | IW | The total amount of production water used in the industrial production process and the domestic water used by employees in the factory area, in billion cubic meters. |
| 40 | Domestic water consumption | DW | Total water for public services and households, in billions of cubic meters. |
| 41 | Urban public water consumption | UPC | Total urban public service water use, in billions of cubic meters. |
| 42 | Domestic water consumption | REW | Total household water consumption, in billions of cubic meters. |
| 43 | Urban public Construction water consumption | UCC | Total water consumption of urban public construction industry, in billion cubic meters. |
| 44 | Water consumption of urban residents | URC | Total domestic water consumption of urban households, in billion cubic meters. |
| 45 | Water consumption of rural residents | RUC | Total domestic water consumption of rural households, in billion cubic meters. |
| 46 | Per capita water consumption of urban residents | PURC | Per capita water consumption in urban households, in cubic meters. |
| 47 | Per capita water consumption of rural residents | PRUC | Per capita water consumption in rural households, in cubic meters. |
| 48 | Ecological and environmental water consumption | EEW | The minimum amount of water required for the restoration and construction of the ecological environment or to maintain the status of the current ecological environment. |
| 49 | Urban environmental water consumption | UEC | Water consumption to reach the level of urban ecological environment and maintain the urban ecological balance; the unit is 100 million cubic meters. |
| 50 | Water supply for rivers and lakes | RLC | Total amount of supplementary water for landscape environment in rivers and lakes, in billion cubic meters. |
| 51 | Total water consumption | TWC | Total amount of water used by water users in the area, in billion cubic meters. |
| 52 | COD emissions | COD | Total water use as a function of COD emissions gauge. |
| 53 | Ammonia nitrogen emissions | AN | Total water use as a function of ammonia nitrogen emissions scale. |
| 54 | COD emission rate | CODR | COD discharge rate in wastewater. |
| 55 | Ammonia nitrogen emission rate | ANR | The rate of ammonia nitrogen discharge in wastewater. |
| 56 | Total wastewater | WW | Total amount of wastewater in total water use, in billion cubic meters. |
| 57 | Wastewater generation rate | WWR | Proportion of wastewater in total water use. |
| 58 | Wastewater reuse rate | RWR | The ratio of the amount of wastewater or sewage reused to the production system or domestic miscellaneous water after secondary treatment and advanced treatment to the total waste water. |
| 59 | Correlation coefficient between environmental protection investment rate and wastewater reuse rate | EIRW | Correlation coefficient obtained after regression analysis of environmental protection investment rate and sewage reuse rate. In order to avoid the problem that the reuse rate increases too quickly by more than 100% with the increase of environmental protection investment rate, here we added a limit reuse rate of 65%. |
| 60 | Water supply and demand gap | WS | Water resources gap is the amount of water supply minus the demand, in billion cubic meters. |
| Years | Projects | SW | SD | RW | GW | TWS | AW | DW | EEW | IW | TWC |
| 2013 | Actual value | 16.23 | 0.31 | 1.52 | 5.69 | 23.76 | 12.17 | 5.32 | 1.20 | 5.37 | 23.76 |
| Analog value | 16.15 | 0.33 | 1.45 | 5.78 | 23.72 | 12.25 | 5.03 | 1.20 | 5.33 | 23.81 | |
| Relative error/% | 0.47 | 6.46 | 4.66 | 1.61 | 0.15 | 0.66 | 5.49 | 0.10 | 0.69 | 0.23 | |
| 2014 | Actual value | 18.03 | 0.37 | 2.44 | 5.34 | 26.18 | 11.40 | 5.25 | 4.17 | 5.36 | 26.18 |
| Analog value | 17.63 | 0.35 | 2.23 | 5.53 | 25.73 | 12.13 | 5.26 | 4.02 | 5.38 | 25.99 | |
| Relative error/% | 2.24 | 3.84 | 8.74 | 3.50 | 1.73 | 6.40 | 0.16 | 3.51 | 0.28 | 0.73 | |
| 2015 | Actual value | 18.96 | 0.42 | 2.48 | 4.92 | 26.77 | 12.33 | 5.12 | 3.99 | 5.34 | 26.77 |
| Analog value | 18.75 | 0.36 | 2.68 | 5.32 | 27.11 | 11.89 | 5.48 | 4.30 | 5.42 | 27.19 | |
| Relative error/% | 1.08 | 13.48 | 7.95 | 7.96 | 1.26 | 3.61 | 6.94 | 7.86 | 1.53 | 1.56 | |
| 2016 | Actual value | 19.49 | 0.35 | 3.08 | 4.73 | 27.65 | 12.05 | 5.59 | 4.49 | 5.53 | 27.65 |
| Analog value | 19.71 | 0.37 | 3.24 | 5.12 | 28.43 | 11.59 | 5.71 | 4.54 | 5.47 | 28.00 | |
| Relative error/% | 1.09 | 4.06 | 5.35 | 8.32 | 2.81 | 3.82 | 2.24 | 1.03 | 1.06 | 1.26 | |
| Years | Projects | AN | COD | WW | TP | RP | UP | EI | FAI | GDP | |
| 2013 | Actual value | 2.48 | 22.15 | 5.95 | 1472.21 | 264.85 | 1207.36 | 148.37 | 10,091.04 | 14,689.94 | |
| Analog value | 2.57 | 23.55 | 5.42 | 1472.21 | 264.85 | 1207.36 | 160.52 | 10,807.90 | 14,659.90 | ||
| Relative error/% | 3.66 | 6.31 | 8.93 | 0.00 | 0.00 | 0.00 | 8.19 | 7.10 | 0.20 | ||
| 2014 | Actual value | 2.45 | 21.43 | 5.92 | 1516.81 | 268.78 | 1248.03 | 220.92 | 11,626.27 | 16,002.98 | |
| Analog value | 2.39 | 21.62 | 5.84 | 1474.06 | 258.41 | 1215.64 | 239.90 | 11,454.90 | 16,161.30 | ||
| Relative error/% | 2.39 | 0.87 | 1.37 | 2.82 | 3.86 | 2.60 | 8.59 | 1.47 | 0.99 | ||
| 2015 | Actual value | 2.38 | 20.91 | 5.99 | 1546.95 | 268.55 | 1278.40 | 240.56 | 13,047.76 | 16,837.86 | |
| Analog value | 2.15 | 19.64 | 6.35 | 1476.05 | 253.63 | 1222.42 | 217.91 | 11,840.40 | 17,229.40 | ||
| Relative error/% | 9.83 | 6.07 | 6.07 | 4.58 | 5.56 | 4.38 | 9.41 | 9.25 | 2.33 | ||
| 2016 | Actual value | 1.57 | 10.33 | 6.77 | 1562.12 | 266.65 | 1295.47 | 201.98 | 11,223.52 | 17,885.39 | |
| Analog value | 1.64 | 10.27 | 6.79 | 1478.21 | 249.84 | 1228.37 | 197.14 | 11,762.40 | 17,955.00 | ||
| Relative error/% | 4.69 | 0.61 | 0.35 | 5.37 | 6.31 | 5.18 | 2.39 | 4.80 | 0.39 |
| Projects | SW | SD | RW | GW | TWS | AW | DW | EEW | IW | TWC | |
| 2017 | Actual value | 20.24 | 0.35 | 3.54 | 4.61 | 28.74 | 10.72 | 6.11 | 6.40 | 5.51 | 28.74 |
| Analog value | 20.57 | 0.37 | 3.64 | 4.93 | 29.52 | 11.26 | 5.96 | 5.89 | 5.51 | 28.62 | |
| Relative error/% | 1.60 | 8.47 | 2.72 | 7.04 | 2.71 | 5.06 | 2.42 | 8.01 | 0.00 | 0.42 | |
| Projects | AN | COD | WW | TP | RP | UP | EI | FAI | GDP | ||
| 2017 | Actual value | 1.42 | 9.26 | 7.05 | 1556.87 | 265.76 | 1291.11 | 78.51 | 11,274.69 | 18,549.19 | |
| Analog value | 1.38 | 9.54 | 7.18 | 1480.53 | 246.75 | 1233.78 | 79.10 | 11,646.60 | 18,492.20 | ||
| Relative error/% | 2.95 | 3.03 | 1.81 | 4.90 | 7.15 | 4.44 | 0.75 | 3.30 | 0.31 |
| Parameter | Sensitivity |
|---|---|
| Natural growth rate | −0.08 |
| Urbanization rate growth rate | 5.69 |
| Investment rate | −1.31 |
| Environmental Investment Rate | 3.78 |
| Fixed Asset Investment Rate | −0.03 |
| Wastewater generation rate | 4.52 |
| Wastewater reuse rate | 0.06 |
| Growth rate of primary industry GDP | −0.02 |
| GDP growth rate of the secondary industry | 0.01 |
| Growth rate of tertiary industry GDP | 1.34 |
| UR/% | EIR/% | TIIR/% | WWR/% | |
|---|---|---|---|---|
| Scenario 1 | 84.01 | 1.17 | 10.6 | 3.48 |
| Scenario 2 | 86.01 | 1.57 | 5.6 | 2.78 |
| Scenario 3 | 86.01 | 1.57 | 13.6 | 3.38 |
| Scenario 4 | 82.01 | 1.07 | 9.6 | 3.38 |
© 2020 by the authors. Licensee MDPI, Basel, Switzerland. This article is an open access article distributed under the terms and conditions of the Creative Commons Attribution (CC BY) license (http://creativecommons.org/licenses/by/4.0/).
Share and Cite
Tian, Y.; Li, C.; Yi, Y.; Wang, X.; Shu, A. Dynamic Model of a Sustainable Water Resources Utilization System with Coupled Water Quality and Quantity in Tianjin City. Sustainability 2020, 12, 4254. https://doi.org/10.3390/su12104254
Tian Y, Li C, Yi Y, Wang X, Shu A. Dynamic Model of a Sustainable Water Resources Utilization System with Coupled Water Quality and Quantity in Tianjin City. Sustainability. 2020; 12(10):4254. https://doi.org/10.3390/su12104254
Chicago/Turabian StyleTian, Yutong, Chunhui Li, Yujun Yi, Xuan Wang, and Anping Shu. 2020. "Dynamic Model of a Sustainable Water Resources Utilization System with Coupled Water Quality and Quantity in Tianjin City" Sustainability 12, no. 10: 4254. https://doi.org/10.3390/su12104254
APA StyleTian, Y., Li, C., Yi, Y., Wang, X., & Shu, A. (2020). Dynamic Model of a Sustainable Water Resources Utilization System with Coupled Water Quality and Quantity in Tianjin City. Sustainability, 12(10), 4254. https://doi.org/10.3390/su12104254

