Water allocation analysis of the Zhanghe River basin using the Graph Model for Conflict Resolution with incomplete fuzzy preferences
Abstract
:1. Introduction
2. Preliminaries
2.1. Fuzzy Preference Relations and Transitivity
- (1) means that it is more likely that state is preferred to state by the DM than the reverse. The larger , the more likely is preferred to ();
- (2) means that it is more likely is preferred to state by the DM. The smaller , the more likely is preferred to ();
- (3) means that state is crisply preferred to state by the DM;
- (4) indicates that DM is indifferent between state and ();
- (5) means that state is definitely less preferred than state by the DM. Later, we will consider IFPRs, in which some entries are missing.
2.2. Incomplete Fuzzy Preference Relations and Their Completeness
| Algorithm 1 |
| Input: IFPR . |
| Output: Complete FPR . |
| Step 1. Apply Equation (9) to replace formally unknown element “” in row and column of using , where . |
| Step 2. Utilize the normalizing rank aggregation method to obtain an equation for each weight, |
| Step 3. Solve Equation (12) to get a weighting vector . Then, substituting and , into Equation (9), obtain a numerical value for “” in , and let . |
| Step 4. If there are entries outside , either or , where , then transform matrix into matrix by using Equation (10), and let . |
| Step 5. Output the complete FPR . |
- Step 1. Replacing each unknown element “” appropriately, we construct as
- Step 2. By the normalizing rank aggregation method, we have,,.The system can be written as
- Step 3. The solution of this linear system of equations to is , , , . Using the weighting vector, , the missing entries in the IFPR are
- Step 4. Entries and lie outside , where . Using Equation (10), we obtain
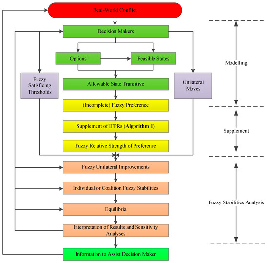
3. An Incomplete Fuzzy Preference Framework for GMCR
3.1. Structure of the Graph Model for Conflict Resolution
3.2. Fuzzy Stability Definitions for GMCR
3.3. Graph Model with Incomplete Fuzzy Preference Relations
- (1)
- Modeling stage. Identify the relevant DMs in the real-world conflict under study, specifying their options, determining the feasible states, and establishing their relative preferences over states. Note that DMs’ preferences may be crisp or fuzzy, and if fuzzy, complete or incomplete.
- (2)
- Supplementing stage. If any preferences are IFPRs, supplement them using Algorithm 1;
- (3)
- Fuzzy stability analysis stage. Calculate possible equilibria of the model and assess the results.
4. Application to the Zhanghe River Water Allocation Dispute in China
4.1. Conflict Modeling
4.1.1. Background
4.1.2. DMs and Options
4.1.3. Feasible States
4.1.4. Allowable State Transition
4.1.5. Relative Preferences
4.2. The Process of Supplementing Incomplete Fuzzy Preference Relations
- Step 1. Apply Equation (9) to replace each unknown element “” and construct FPR .
- Step 2. Use the normalizing rank aggregation method to obtain equations for the weights. The system of equations can be rewritten in the following form:
- Step 3. Solving, we obtain the weighting vector . Then, substituting into Equation (9), we obtain the unknown preferences , , , , , , , , , , , , , .
- Step 4. No entries in are outside , so we have the complete FPR
4.3. Stability Analysis
5. Conclusions
Author Contributions
Funding
Acknowledgments
Conflicts of Interest
References
- Hipel, K.W.; Kilgour, D.M.; Bashar, M.A. Fuzzy preferences in multiple participant decision making. Sci. Iran. 2011, 18, 627–638. [Google Scholar] [CrossRef]
- Li, K.W.; Hipel, K.W.; Kilgour, D.M.; Noakes, D. Integrating uncertain preferences into status quo analysis with applications to an environmental conflict. Group Decis. Negot. 2005, 14, 461–479. [Google Scholar] [CrossRef]
- Von Neumann, J.; Morgenstern, O. Theory of Games and Economic Behavior, 3rd ed.; Princeton University Press: Princeton, NJ, USA, 1953. [Google Scholar]
- Howard, N. Paradoxes of Rationality: Theory of Metagama and Political Behavior; MIT Press: Cambridge, MA, USA, 1971. [Google Scholar]
- Fraser, N.M.; Hipel, K.W. Solving complex conflicts. IEEE Trans. Syst. Man Cybern. Syst. 1979, 9, 805–816. [Google Scholar] [CrossRef]
- Xu, Y.J.; Zhang, W.C.; Wang, H.M. A conflict-eliminating approach for emergency group decision of unconventional incidents. Knowl.-Based Syst. 2015, 83, 92–104. [Google Scholar] [CrossRef]
- Howard, N. Drama theory and its relation to game theory. Part 1: Dramatic resolution vs. Rational solution. Group Decis. Negot. 1994, 3, 187–206. [Google Scholar] [CrossRef]
- Howard, N. Drama theory and its relation to game theory. Part 2: Formal model of the resolution process. Group Decis. Negot. 1994, 3, 207–235. [Google Scholar] [CrossRef]
- Kilgour, D.M.; Hipel, K.W.; Fang, L.P. The graph model for conflicts. Automatica 1987, 23, 41–55. [Google Scholar] [CrossRef]
- Fang, L.P.; Hipel, K.W.; Kilgour, D.M. Conflict models in graph form: Solution concepts and their interrelationships. Eur. J. Oper. Res. 2007, 41, 86–100. [Google Scholar] [CrossRef]
- Fang, L.P.; Hipel, K.W.; Kilgour, D.M. Interactive Decision Making: The Graph Model for Conflict Resolution; Wiley: New York, NY, USA, 1993. [Google Scholar]
- Xu, H.Y.; Hipel, K.W.; Kilgour, D.M.; Fang, L.P. Conflict Resolution Using the Graph Model: Strategic Interactions in Competition and Cooperation; Springer: Cham, Switzerland, 2018. [Google Scholar]
- Hipel, K.W.; Meister, D.B. Conflict analysis methodology for modelling coalition in multilateral negotiations. Inf. Decis. Technol. Amsterdam 1994, 19, 85–103. [Google Scholar]
- Fang, L.P.; Hipel, K.W.; Kilgour, D.M.; Peng, X.Y. A decision support system for interactive decision making—Part II: analysis and output interpretation. IEEE Trans. Syst. Man Cybern. Part C Appl. Rev. 2003, 33, 56–66. [Google Scholar] [CrossRef]
- Inohara, T. Consensus building and the graph model for conflict resolution. In Proceedings of the 2010 IEEE International Conference on Systems, Man and Cybernetics, Istanbul, Turkey, 10–13 October 2010; pp. 2841–2846. [Google Scholar]
- Kuang, H.B.; Bashar, M.A.; Hipel, K.W.; Kilgour, D.M. Grey-based preference in a graph model for conflict resolution with multiple decision makers. IEEE Trans. Syst. Man Cybern. Syst. 2015, 45, 1254–1267. [Google Scholar] [CrossRef]
- Kilgour, D.M.; Hipel, K.W. The graph model for conflict resolution: past, present, and future. Group Decis. Negot. 2005, 14, 441–460. [Google Scholar] [CrossRef]
- Bashar, M.A.; Hipel, K.W.; Kilgour, D.M. Fuzzy preferences in a two-decision maker graph model. In Proceedings of the 2010 IEEE International Conference on Systems, Man and Cybernetics, 2010 IEEE International Conference on Systems, Man and Cybernetics, Istanbul, Turkey, 10–13 October 2010; pp. 2964–2970. [Google Scholar]
- Bashar, M.A.; Kilgour, D.M.; Hipel, K.W. Fuzzy preferences in the graph model for conflict resolution. IEEE Trans. Fuzzy Syst. 2012, 20, 760–770. [Google Scholar] [CrossRef]
- Nash, J.F. Equilibrium points in n-person games. Proc. Natl. Acad. Sci. USA 1950, 36, 48–49. [Google Scholar] [CrossRef] [PubMed]
- Nash, J.F. Non-cooperative games. Ann. Math. 1951, 54, 286–295. [Google Scholar] [CrossRef]
- Howard, N. Dilemmas and sure things. Science 1973, 180, 595–596. [Google Scholar]
- Fraser, N.M.; Hipel, K.W. Conflict Analysis: Models and Resolutions; North-Holland: Amsterdam, The Netherlands, 1984; pp. 972–973. [Google Scholar]
- Li, K.W.; Hipel, K.W.; Kilgour, D.M.; Fang, L.P. Stability definitions for 2-player conflict models with uncertain preferences. In Proceedings of the IEEE International Conference on Systems, Man and Cybernetics, Yasmine Hammamet, Tunisia, 6–9 October 2002. [Google Scholar]
- Orlovsky, S.A. Decision-making with a fuzzy preference relation. Fuzzy Sets Syst. 1978, 1, 155–167. [Google Scholar] [CrossRef]
- Wu, Z.B.; Xu, J.P. A concise consensus support model for group decision making with reciprocal preference relations based on deviation measures. Fuzzy Sets Syst. 2012, 206, 58–73. [Google Scholar] [CrossRef]
- Tanino, T. Fuzzy preference orderings in group decision making. Fuzzy Sets Syst. 1984, 12, 117–131. [Google Scholar] [CrossRef]
- Xu, Y.J.; Patnayakuni, R.; Wang, H.M. The ordinal consistency of a fuzzy preference relation. Inf. Sci. 2013, 224, 152–164. [Google Scholar] [CrossRef]
- Xu, Y.J.; Li, K.W.; Wang, H.M. Distance-based consensus models for fuzzy and multiplicative preference relations. Inf. Sci. 2013, 253, 56–73. [Google Scholar] [CrossRef]
- Xu, Y.J.; Wu, N.N. A two-stage consensus reaching model for group decision making with reciprocal fuzzy preference relations. Soft Comput. 2018. [Google Scholar] [CrossRef]
- Xu, Y.J.; Herrera, F. Visualizing and rectifying different inconsistencies for fuzzy reciprocal preference relations. Fuzzy Sets Syst. 2019, 362, 85–109. [Google Scholar] [CrossRef]
- Xu, Y.J.; Wang, Q.Q.; Cabrerizo, F.J.; Herrera-Viedma, E. Methods to improve the ordinal and multiplicative consistency for reciprocal preference relations. Appl. Soft Comput. 2018, 67, 479–493. [Google Scholar] [CrossRef]
- Chiclana, F.; Herrera-Viedma, E.; Alonso, S.; Herrera, F. Cardinal consistency of reciprocal preference relations: a characterization of multiplicative transitivity. IEEE Trans. Fuzzy Syst. 2009, 17, 14–23. [Google Scholar] [CrossRef]
- Chiclana, F.; Herrera-Viedma, E.; Alonso, S. A note on two methods for estimating missing pairwise preference values. IEEE Trans. Syst. Man Cybern. Part B 2009, 39, 16–28. [Google Scholar] [CrossRef] [PubMed]
- Xu, Y.J.; Chen, L.; Herrera, F.; Wang, H.M. Deriving the priority weights from incomplete hesitant fuzzy preference relations in group decision making. Knowl.-Based Syst. 2016, 99, 71–78. [Google Scholar] [CrossRef]
- Xu, Y.J.; Gupta, J.N.D.; Wang, H.M. The ordinal consistency of an incomplete reciprocal preference relation. Fuzzy Sets Syst. 2014, 246, 62–77. [Google Scholar] [CrossRef]
- Fedrizzi, M.; Giove, S. Incomplete pairwise comparison and consistency optimization. Eur. J. Oper. Res. 2007, 183, 303–313. [Google Scholar] [CrossRef]
- Xu, Z.S. On method for uncertain multiple attribute decision making problems with uncertain multiplicative preference information on alternatives. Fuzzy Optim. Decis. Mak. 2005, 4, 131–139. [Google Scholar] [CrossRef]
- Alonso, S.; Chiclana, F.; Herrera, F.; Herrera-Viedma, E.; Alcalá-Fdez, J.; Porcel, C. A consistency-based procedure to estimate missing pairwise preference values. Int. J. Intell. Syst. 2008, 23, 155–175. [Google Scholar] [CrossRef]
- Wu, N.N.; Xu, Y.J.; Hipel, K.W. The graph model for conflict resolution with incomplete fuzzy reciprocal preference relations. Fuzzy Sets Syst. 2018. [Google Scholar] [CrossRef]
- Xu, Z.S. Goal programming models for obtaining the priority vector of incomplete fuzzy preference relation. Int. J. Approx. Reason. 2004, 36, 261–270. [Google Scholar] [CrossRef]
- Xu, Y.J.; Da, Q.L.; Liu, L.H. Normalizing rank aggregation method for priority of a fuzzy preference relation and its effectiveness. Int. J. Approx. Reason. 2009, 50, 1287–1297. [Google Scholar] [CrossRef]
- Xu, Y.J.; Patnayakuni, R.; Wang, H.M. Logarithmic least squares method to priority for group decision making with incomplete fuzzy preference relations. Appl. Math. Model. 2013, 37, 2139–2152. [Google Scholar] [CrossRef]
- Xu, Y.J.; Chen, L.; Li, K.W.; Wang, H.M. A chi-square method for priority derivation in group decision making with incomplete reciprocal preference relations. Inf. Sci. 2015, 306, 166–179. [Google Scholar] [CrossRef]
- Chu, Y.; Hipel, K.W.; Fang, L.P.; Wang, H.M. Systems methodology for resolving water conflicts: the Zhanghe River water allocation dispute in China. Int. J. Water Resour. D. 2015, 31, 106–119. [Google Scholar] [CrossRef]
- Herrera-Viedma, E.; Herrera, F.; Chiclana, F.; Luque, M. Some issues on consistency of fuzzy preference relations. Eur. J. Oper. Res. 2004, 154, 98–109. [Google Scholar] [CrossRef]
- Xu, Y.J.; Da, Q.L.; Wang, H.M. A note on group decision-making procedure based on incomplete reciprocal relations. Soft Comput. 2008, 12, 515–521. [Google Scholar] [CrossRef]
- Herrera-Viedma, E.; Chiclana, F.; Herrera, F.; Alonso, S. Group decision-making model with incomplete fuzzy preference relations based on additive consistency. IEEE Trans. Syst. Man Cybern. Part B 2007, 37, 176–189. [Google Scholar] [CrossRef]
- Liu, X.W.; Pan, Y.W.; Xu, Y.J.; Yu, S. Least square completion and inconsistency repair methods for additively consistent fuzzy preference relations. Fuzzy Sets Syst. 2012, 198, 1–19. [Google Scholar] [CrossRef]
- Xu, Y.J.; Cabrerizo, F.J.; Herrera-Viedma, E. A consensus model for hesitant fuzzy preference relations and its application in water allocation management. Appl. Soft Comput. 2017, 58, 265–284. [Google Scholar] [CrossRef]
- Kilgour, D.M.; Hipel, K.W.; Fang, L.P.; Peng, X.Y. Coalition analysis in group decision support. Group Decis. Negot. 2001, 10, 159–175. [Google Scholar] [CrossRef]
- Withanachchi, S.S.; Houdret, A.; Nergui, S.; Ejarque Gonzalez, E.; Tsogtbayar, A.; Ploeger, A. (Re)configuration of Water Resources Management in Mongolia: A Critical Geopolitical Analysis; Kassel University Press: Kassel, Germany, 2015. [Google Scholar]
- Yu, J.; Kilgour, D.M.; Hipel, K.W.; Zhao, M. Power asymmetry in conflict resolution with application to a water pollution dispute in China. Water Resour. Res. 2016, 51, 8627–8645. [Google Scholar] [CrossRef]



| Stability | Definitions |
|---|---|
| FR | A state is FR for DM iff |
| FGMR | A state is FGMR for DM iff for every , there exists an such that |
| FSMR | A state is FSMR for DM iff for every , there exists an such that , and for all |
| FSEQ | A state is FSEQ for DM iff for every , there exists an such that |
| DMs | Options | Explanation |
|---|---|---|
| : Transfer | Charge for water transfers to downstream provinces | |
| : Accept : Take action : Cooperate with | Accept the existing agreements | |
| Take illegal actions to get more water | ||
| Cooperate with to buy water from | ||
| : Accept | Accept the existing agreements | |
| : Take action | Take illegal actions to get more water | |
| : Cooperate with | Cooperate with to buy water from | |
| : Facilitate | Facilitate three provinces to reach new agreement |
| DMs | Options | ||||||||||||||
|---|---|---|---|---|---|---|---|---|---|---|---|---|---|---|---|
| N | Y | N | Y | Y | N | Y | N | Y | Y | Y | Y | Y | Y | ||
| Y N N | Y N N | N Y N | N Y N | N N Y | Y N N | Y N N | N Y N | N Y N | N N Y | Y N N | N Y N | N N Y | N N Y | ||
| Y N N | Y N N | Y N N | Y N N | Y N N | N Y N | N Y N | N Y N | N Y N | N Y N | N N Y | N N Y | N N Y | N N Y | ||
| N | N | N | N | N | N | N | N | N | N | N | N | N | Y |
| DMs | Rankings | |||||||||||||
|---|---|---|---|---|---|---|---|---|---|---|---|---|---|---|
| FE | Fuzzy equilibrium states | ||
| FR | , | , | , |
| FGMR | , , , , , , , , | , , , , , , , , , | , , , , , , , , , |
| FSMR | , , , , , , , , | , , , , , , , , , | , , , , , , , , , |
| FSEQ | , , | , , , | , , , , , |
| DM | Options | or | ||||||||
|---|---|---|---|---|---|---|---|---|---|---|
| O1: Transfer | N | N | Y | Y | Y | |||||
| O2: Accept | Y | N | N | N | N | |||||
| O3: Take action | N | Y | Y | N | N | |||||
| O4: Cooperate with | N | N | N | Y | Y | |||||
| O5: Accept | Y | N | N | N | N | |||||
| O6: Take action | N | Y | Y | N | N | |||||
| O7: Cooperate with | N | N | N | Y | Y | |||||
| O8: Facilitate | N | N | N | N | Y |
© 2019 by the authors. Licensee MDPI, Basel, Switzerland. This article is an open access article distributed under the terms and conditions of the Creative Commons Attribution (CC BY) license (http://creativecommons.org/licenses/by/4.0/).
Share and Cite
Wu, N.; Xu, Y.; Kilgour, D.M. Water allocation analysis of the Zhanghe River basin using the Graph Model for Conflict Resolution with incomplete fuzzy preferences. Sustainability 2019, 11, 1099. https://doi.org/10.3390/su11041099
Wu N, Xu Y, Kilgour DM. Water allocation analysis of the Zhanghe River basin using the Graph Model for Conflict Resolution with incomplete fuzzy preferences. Sustainability. 2019; 11(4):1099. https://doi.org/10.3390/su11041099
Chicago/Turabian StyleWu, Nannan, Yejun Xu, and D. Marc Kilgour. 2019. "Water allocation analysis of the Zhanghe River basin using the Graph Model for Conflict Resolution with incomplete fuzzy preferences" Sustainability 11, no. 4: 1099. https://doi.org/10.3390/su11041099
APA StyleWu, N., Xu, Y., & Kilgour, D. M. (2019). Water allocation analysis of the Zhanghe River basin using the Graph Model for Conflict Resolution with incomplete fuzzy preferences. Sustainability, 11(4), 1099. https://doi.org/10.3390/su11041099

