Carbon-Regulated EOQ Models with Consumers’ Low-Carbon Awareness
Abstract
1. Introduction
2. Literature Review
3. Models and Analysis
- Shortages are not allowed;
- When the inventory level drops to zero, the inventory system can be replenished instantaneously;
- The demand is continuous and uniform;
- The order size is unchanged every time;
- The fixed cost per order is dependent of order size;
- The cost for producing/purchasing each unit and holding cost per unit per unit of time held in inventory are constants.
3.1. Carbon-Tax Regulation
3.2. Cap-And-Trade Regulation
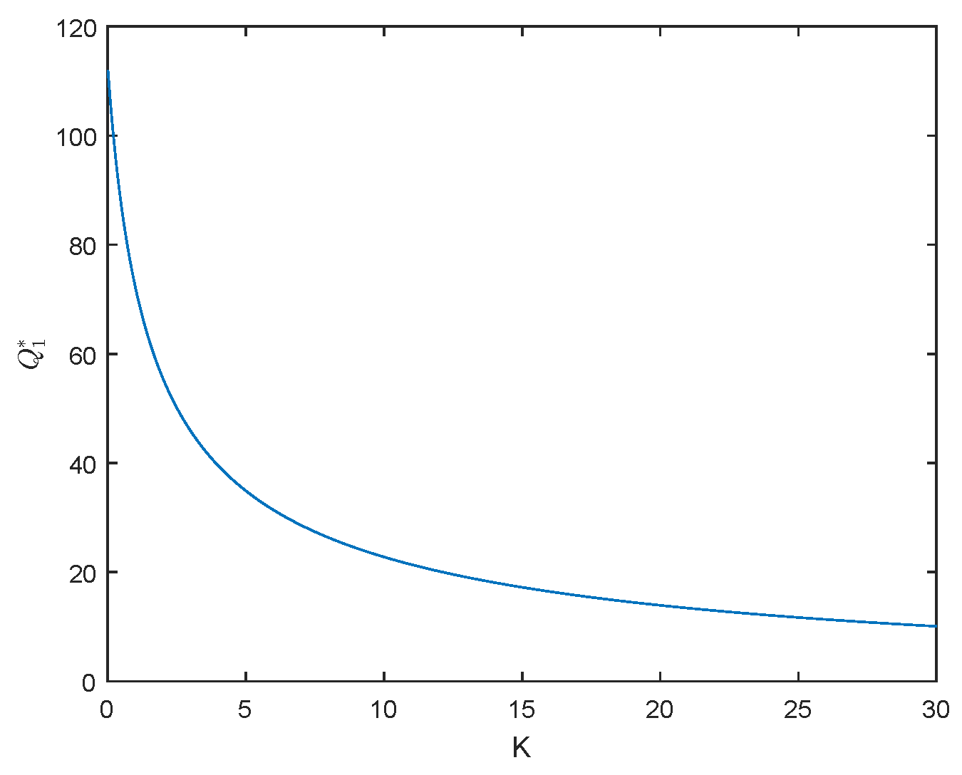
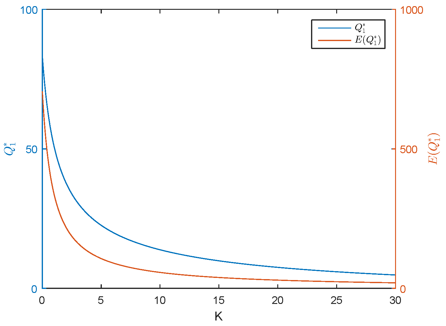
4. Numerical Examples
5. Conclusions
Author Contributions
Funding
Conflicts of Interest
References
- Stern, N. The Economics of Climate Change. Am. Econ. Rev. 2008, 98, 1–37. [Google Scholar] [CrossRef]
- Huang, M.; Chen, Y.; Zhang, Y. Assessing Carbon Footprint and Inter-Regional Carbon Transfer in China Based on a Multi-Regional Input-Output Model. Sustainability 2018, 10, 4626. [Google Scholar] [CrossRef]
- Carl, J.; Fedor, D. Tracking global carbon revenues: A survey of carbon taxes versus cap-and-trade in the real world. Energy Policy 2016, 96, 50–77. [Google Scholar] [CrossRef]
- Nemet, G.F.; Jakob, M.; Steckel, J.C.; Edenhofer, O. Addressing policy credibility problems for low-carbon investment. Glob. Environ. Chang. Hum. Policy Dimens. 2017, 42, 47–57. [Google Scholar] [CrossRef]
- Markandya, A.; Arto, I.; Gonzalezeguino, M.; Roman, M.V. Towards a green energy economy? Tracking the employment effects of low-carbon technologies in the European Union. Appl. Energy 2016, 179, 1342–1350. [Google Scholar] [CrossRef]
- Omer, A.M. Focus on low carbon technologies: The positive solution. Renew. Sustain. Energy Rev. 2008, 12, 2331–2357. [Google Scholar] [CrossRef]
- Zhang, B.; Lai, K.; Wang, B.; Wang, Z. The clean development mechanism and corporate financial performance: Empirical evidence from China. Resour. Conserv. Recycl. 2018, 129, 278–289. [Google Scholar] [CrossRef]
- Benjaafar, S.; Li, Y.; Daskin, M. Carbon Footprint and theManagement of Supply Chains: Insights from Simple Models. IEEE Trans. Autom. Sci. Eng. 2013, 10, 99–116. [Google Scholar] [CrossRef]
- Zhao, R.; Geng, Y.; Liu, Y.; Tao, X.; Xue, B. Consumers’ perception, purchase intention, and willingness to pay for carbon-labeled products: A case study of Chengdu in China. J. Clean. Prod. 2018, 171, 1664–1671. [Google Scholar] [CrossRef]
- Zhang, B.; Xu, L. Multi-item production planning with carbon cap and trade mechanism. Int. J. Prod. Econ. 2013, 144, 118–127. [Google Scholar] [CrossRef]
- Palak, G.; Eksioglu, S.D.; Geunes, J. Analyzing the impacts of carbon regulatory mechanisms on supplier and mode selection decisions: An application to a biofuel supply chain. Int. J. Prod. Econ. 2014, 154, 198–216. [Google Scholar] [CrossRef]
- Chang, X.; Xia, H.; Zhu, H.; Fan, T.; Zhao, H. Production decisions in a hybrid manufacturing-remanufacturing system with carbon cap and trade mechanism. Int. J. Prod. Econ. 2015, 162, 160–173. [Google Scholar] [CrossRef]
- Xu, X.; He, P.; Xu, H.; Zhang, Q. Supply chain coordination with green technology under cap-and-trade regulation. Int. J. Prod. Econ. 2017, 183, 433–442. [Google Scholar] [CrossRef]
- Tseng, S.C.; Hung, S.W. A strategic decision-making model considering the social costs of carbon dioxide emissions for sustainable supply chain management. J. Environ. Manag. 2014, 133, 315–322. [Google Scholar] [CrossRef]
- Zakeri, A.; Dehghanian, F.; Fahimnia, B.; Sarkis, J. Carbon pricing versus emissions trading: A supply chain planning perspective. Int. J. Prod. Econ. 2015, 164, 197–205. [Google Scholar] [CrossRef]
- Lee, K.H. Integrating carbon footprint into supply chain management: The case of Hyundai Motor Company (HMC) in the automobile industry. J. Clean. Prod. 2011, 19, 1216–1223. [Google Scholar] [CrossRef]
- Cachon, G.P. Retail store density and the cost of greenhouse gas emissions. Manag. Sci. 2014, 60, 1907–1925. [Google Scholar] [CrossRef]
- Bhattacharya, A.; Dey, P.K.; Ho, W. Green manufacturing supply chain design and operations decision support. Int. J. Prod. Econ. 2015, 53, 1–5. [Google Scholar] [CrossRef]
- Hua, G.; Cheng, T.C.E.; Wang, S. Managing carbon footprints in inventory management. Int. J. Prod. Econ. 2011, 132, 178–185. [Google Scholar] [CrossRef]
- Chen, X.; Benjaafar, S.; Elomri, A. The carbon-constrained EOQ. Oper. Res. Lett. 2013, 41, 142–149. [Google Scholar] [CrossRef]
- Battini, D.; Persona, A.; Sgarbossa, F. A sustainable EOQ model: Theoretical formulation and applications. Int. J. Prod. Econ. 2014, 149, 145–153. [Google Scholar] [CrossRef]
- Toptal, A.; Ozlu, H.; Konur, D. Joint decisions on inventory replenishment and emission reduction investment under different emission regulations. Int. J. Prod. Res. 2014, 52, 243–269. [Google Scholar] [CrossRef]
- Bozorgi, A.; Pazour, J.A.; Nazzal, D. A new inventory model for cold items that considers costs and emissions. Int. J. Prod. Econ. 2014, 155, 114–125. [Google Scholar] [CrossRef]
- Kazemi, N.; Abdulrashid, S.H.; Shekarian, E.; Zanoni, S. Economic order quantity models for items with imperfect quality and emission considerations. Int. J. Syst. Sci. 2018, 5, 99–115. [Google Scholar] [CrossRef]
- Bouchery, Y.; Ghaffari, A.; Jemai, Z.; Dallery, Y. Including Sustainability Criteria into Inventory Models. Eur. J. Oper. Res. 2012, 222, 229–240. [Google Scholar] [CrossRef]
- Tiwari, S.; Daryanto, Y.; Wee, H.M. Sustainable inventory management with deteriorating and imperfect quality items considering carbon emission. J. Clean. Prod. 2018, 192, 281–292. [Google Scholar] [CrossRef]
- Letmathe, P.; Balakrishnan, N. Environmental Considerations on the Optimal ProductMix. Eur. J. Oper. Res. 2005, 167, 398–412. [Google Scholar] [CrossRef]
- Bouchery, Y.; Ghaffari, A.; Jemai, Z.; Tan, T. Impact of coordination on costs and carbon emissions for a two-echelon serial economic order quantity problem. Eur. J. Oper. Res. 2017, 260, 520–533. [Google Scholar] [CrossRef]
- Shuai, C.; Ding, L.; Zhang, Y.; Guo, Q.; Shuai, J. How consumers are willing to pay for low-carbon products?-Results from a carbon-labeling scenario experiment in China. J. Clean. Prod. 2014, 83, 366–373. [Google Scholar] [CrossRef]
- Liu, Z.; Anderson, T.; Cruz, J.M. Consumer environmental awareness and competition in two-stage supply chains. Eur. J. Oper. Res. 2012, 218, 602–613. [Google Scholar] [CrossRef]
- Xia, L.; He, L. Game theoretic analysis of carbon emission reduction and sales promotion in dyadic supply chain in presence of consumers low-carbon awareness. Discret. Dyn. Nat. Soc. 2012. [Google Scholar] [CrossRef]
- Cheng, Y.; Sun, H.; Jia, F.; Koh, L. Pricing and Low-Carbon Investment Decisions in an Emission Dependent Supply Chain under a Carbon Labelling Scheme. Sustainability 2018, 10, 1238. [Google Scholar] [CrossRef]
- Zhang, Z.; Wang, W.; You, J. Consumer environmental awareness and channel coordination with two substitutable products. Eur. J. Oper. Res. 2015, 241, 63–73. [Google Scholar] [CrossRef]
- Yu, Y.; Han, X.; Hu, G. Optimal production for manufacturers considering consumer environmental awareness and green subsidies. Int. J. Prod. Econ. 2016, 182, 397–408. [Google Scholar] [CrossRef]
- Hovelaque, V.; Bironneau, L. The carbon-constrained EOQ model with carbon emission dependent demand. Int. J. Prod. Econ. 2015, 164, 285–291. [Google Scholar] [CrossRef]
- Hillier, F.S.; Lieberman, G.J. (Eds.) Introduction to Operations Research; McGraw-Hill: New York, NY, USA, 2010; pp. 833–843. [Google Scholar]








| Model Parameters | |
| A | fixed cost per order |
| h | holding cost per unit per unit of time held in inventory |
| c | unit cost for producing/purchasing each unit |
| carbon emission per order | |
| carbon emission per unit held in inventory per unit time | |
| variable carbon emission per unit purchased/produced | |
| t | carbon emission rate |
| p | market price for per unit emission |
| C | carbon-emission cap |
| potential demand rate | |
| K | consumers’ low-carbon awareness level (LCAL) |
| D | actual demand rate that is influenced by K |
| E | emission level per unit time |
| total cost for the classical EOQ model per unit time | |
| total cost under carbon-tax regulation per unit time | |
| total cost under carbon-and-trade regulation per unit time | |
| Decision variable | |
| Q | order size |
© 2019 by the authors. Licensee MDPI, Basel, Switzerland. This article is an open access article distributed under the terms and conditions of the Creative Commons Attribution (CC BY) license (http://creativecommons.org/licenses/by/4.0/).
Share and Cite
Tao, Z.; Xu, J. Carbon-Regulated EOQ Models with Consumers’ Low-Carbon Awareness. Sustainability 2019, 11, 1004. https://doi.org/10.3390/su11041004
Tao Z, Xu J. Carbon-Regulated EOQ Models with Consumers’ Low-Carbon Awareness. Sustainability. 2019; 11(4):1004. https://doi.org/10.3390/su11041004
Chicago/Turabian StyleTao, Zhimiao, and Jiuping Xu. 2019. "Carbon-Regulated EOQ Models with Consumers’ Low-Carbon Awareness" Sustainability 11, no. 4: 1004. https://doi.org/10.3390/su11041004
APA StyleTao, Z., & Xu, J. (2019). Carbon-Regulated EOQ Models with Consumers’ Low-Carbon Awareness. Sustainability, 11(4), 1004. https://doi.org/10.3390/su11041004

