Finding a Suitable Niche for Cultivating Cactus Pear (Opuntia ficus-indica) as an Integrated Crop in Resilient Dryland Agroecosystems of India
Abstract
1. Introduction
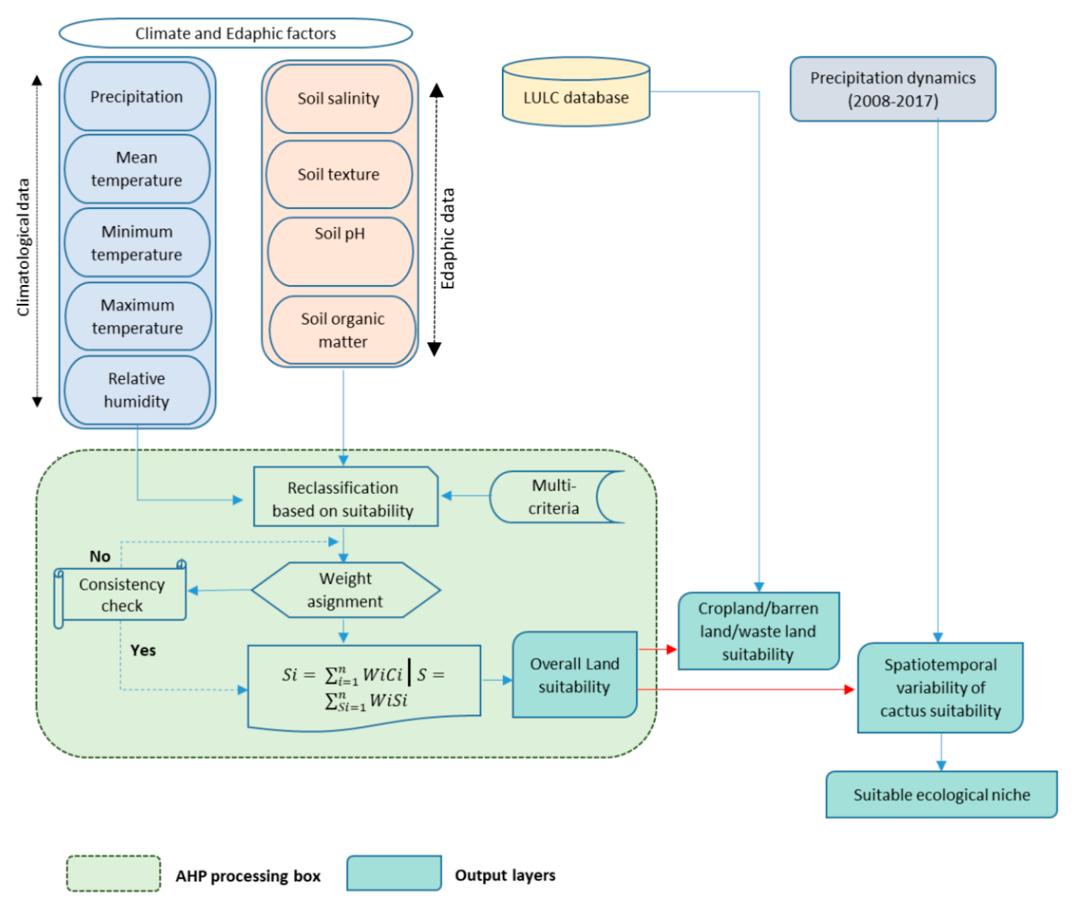
2. Materials and Methods
2.1. Selection of the Major and Sub-Criteria of the Growth Factors
2.1.1. Precipitation
2.1.2. Temperature
2.1.3. Annual Relative Humidity
2.1.4. Soil Salinity
2.1.5. Soil Texture
2.1.6. Soil pH
2.1.7. Soil Organic Matter
2.2. Analytical Hierarchical Process (AHP)
2.2.1. Global Cropland Data
2.2.2. Barren Land and Wasteland Data
3. Results
3.1. The Distribution of Cactus-Suitable Areas Across India
3.2. Suitability of Cropland Areas for Cactus Cultivation
3.3. Distribution in Barren and Waste Lands
3.4. Suitability Based on Temporal Precipitation Variability
3.4.1. Spatio-Temporal Variation of the Precipitation Anomaly
3.4.2. Long-Term Precipitation Trend
3.4.3. Spatio-Temporal Variation of Aridity
4. Discussion
5. Conclusions
Supplementary Materials
Author Contributions
Funding
Acknowledgments
Conflicts of Interest
References
- Makumbe, M.T. A review of the distribution use and potential of cactus pear (Opuntia ficus-indica (L.) mill.) as ruminant feed in Zimbabwe. In Improved Utilization of Cactus Pear for Food, Feed, Soil and Water Conservation and Other Products in Africa. In Proceedings of the International Workshop Held in Mekelle, Mekelle, Ethiopia, 19–21 October 2009; Tigray Agricultural Research Institute: Mekelle, Ethiopia, 2010; pp. 14–19. [Google Scholar]
- Inglese, P.; Mondragon, C.; Nefzaoui, A.; Saenz, C. Crop Ecology, Cultivation and Uses of Cactus Pear; Food and Agriculture Organization of the United Nations (FAO): Rome, Italy, 2017. [Google Scholar]
- Brutsch, M.O.; Zimmermann, H.G. The prickly pear (Opuntia ficus-indica [Cactaceae]) in South Africa: Utilization of the naturalized weed, and of the cultivated plants. Econ. Bot. 1993, 47, 154–162. [Google Scholar] [CrossRef]
- Louhaichi, M.; Park, A.G.; Mata-Gonzalez, R.; Johnson, D.E.; Mohawesh, Y.M. A preliminary model of Opuntia ficus-indica (L.) Miller suitability for Jordan. Acta Hortic. 2015, 1067, 267–273. [Google Scholar] [CrossRef]
- Nefzaoui, A.; Louhaichi, M.; Ben Salem, H. Cactus as a tool to mitigate drought and to combat desertification. J. Arid Land Stud. 2014, 24, 121–124. [Google Scholar]
- Lemma, H.; Haile, M.; Fetene, M.; Belay, T. Cactus in Southern Tigray: Current Status, Potential Use, Utilization and Threats; Nefzaoui, A., Inglese, P., Belay, T., Eds.; International Workshop: Mekelle, Ethiopia, 2009. [Google Scholar]
- Tscharntke, T.; Clough, Y.; Wanger, T.C.; Jackson, L.; Motzke, I.; Perfecto, I.; Vandermeer, J.; Whitbread, A. Global food security, biodiversity conservation and the future of agricultural intensification. Biocon 2012, 151, 53–59. [Google Scholar] [CrossRef]
- Food and Agriculture Organization of the United Nations (FAO). FAO Statistical Pocketbook FAO; FAO: Rome, Italy, 2015; ISBN 978-92-5-108802-9. [Google Scholar]
- Biradar, C.M.; Thenkabail, P.S.; Noojipady, P.; Yuanjie, L.; Dheeravath, V.; Velpuri, M.; Turral, H.; Gumma, M.K.; Reddy, O.G.P.; Xueliang, L.C.; et al. A global map of rainfed cropland areas (GMRCA) at the end of last millennium using remote sensing. Int. J. Appl. Earth Obs. Geoinf. 2009, 11, 114–129. [Google Scholar] [CrossRef]
- Food and Agriculture Organization of the United Nations (FAO). How to Feed the World in 2050; High Level Expert Forum; FAO: Rome, Italy, 2009. [Google Scholar]
- Laurance, W.F.; Sayer, J.; Cassman, K.G. Agricultural expansion and its impacts on tropical nature. Trends Ecol. Evol. 2014, 29, 107–116. [Google Scholar] [CrossRef]
- Tilman, D.; Balzer, C.; Hill, J.; Befort, B.L. Global food demand and the sustainable intensification of agriculture. Proc. Natl. Acad. Sci. USA 2011, 108, 20260–20264. [Google Scholar] [CrossRef]
- Li, F.M.; Xiong, Y.C.; Li, X.G.; Zhang, F.; Guan, Y. Integrated dryland agriculture sustainable management in northwest China. In Innovations in Dryland Agriculture; Farooq, M., Siddique, K., Eds.; Springer: Cham, Switzerland, 2017; pp. 393–413. ISBN 978-3-319-47927-9. [Google Scholar]
- Scoones, I. Wetlands in drylands: Key resources for agricultural and pastoral production in Africa. Dryland Networks Program. Issues Pap. 1991, 38, 366–371. [Google Scholar]
- Ravindranath, N.H.; Lakshmi, C.S.; Manuvie, R.; Balachandra, P. Biofuel production and implications for land use, food production and environment in India. Energy Policy 2011, 39, 5737–5745. [Google Scholar] [CrossRef]
- Srinivasarao, C.; Venkateswarlu, B.; Lal, R.; Singh, A.K.; Kundu, S. Sustainable management of soils of dryland ecosystems of India for enhancing agronomic productivity and sequestering carbon. Adv. Agron. 2013, 121, 253–329. [Google Scholar]
- Rao, C.S.; Lal, R.; Prasad, J.V.; Gopinath, K.A.; Singh, R.; Jakkula, V.S.; Sahrawat, K.L.; Venkateswarlu, B.; Sikka, A.K.; Virmani, S.M. Potential and challenges of rainfed farming in India. Adv. Agron. 2015, 133, 113–181. [Google Scholar]
- Srinivasarao, C.; Lal, R.; Kundu, S.; Babu, M.P.; Venkateswarlu, B.; Singh, A.K. Soil carbon sequestration in rainfed production systems in the semiarid tropics of India. Sci. Total Environ. 2014, 133, 587–603. [Google Scholar] [CrossRef] [PubMed]
- Dixon, J.A.; James, D.E.; Sherman, P.B. Economics of Dryland Management; Taylor Francis Group, Routledge: London, UK. First published 1989, eBook published 2013. [CrossRef]
- Ghosh, S.; Vittal, H.; Sharma, T.; Karmakar, S.; Kasiviswanathan, K.S.; Dhanesh, Y.; Sudheer, K.P.; Gunthe, S.S. Indian summer monsoon rainfall: Implications of contrasting trends in the spatial variability of means and extremes. PLoS ONE 2016, 11, e0158670. [Google Scholar] [CrossRef] [PubMed]
- Guhathakurta, P.; Rajeevan, M. Trends in the rainfall pattern over India. Int. J. Climatol. 2008, 28, 1453–1469. [Google Scholar] [CrossRef]
- Rahman, S.H.; Sengupta, D.; Ravichandran, M. Variability of Indian summer monsoon rainfall in daily data from gauge and satellite. J. Geophys. Res. Atmos. 2009, 114, D17113. [Google Scholar] [CrossRef]
- Ratna, S.B. Summer monsoon rainfall variability over Maharashtra, India. Pure Appl. Geophys. 2012, 169, 259–273. [Google Scholar] [CrossRef]
- Louhaichi, M.; Kumar, S.; Tiwari, S.; Islam, M.; Hassan, S.; Yadav, O.P.; Dayal, D.; Moyo, H.P.; Dev, R.; Sarker, A. Adoption and utilization of cactus pear in South Asia–smallholder farmers’ perceptions. Sustainability 2018, 10, 3625. [Google Scholar] [CrossRef]
- Nefzaoui, A.; Inglese, P.; Belay, T. Improved utilization of cactus pear for food, feed, soil and water conservation and other products in Africa. In Proceedings of the International Workshop, Mekelle, Ethiopia, 19–21 October 2009. [Google Scholar]
- Salem, H.B.; Nefzaoui, A.; Abdouli, H.; Ørskov, E. Effect of increasing level of spineless cactus (Opuntia ficus-indica var. inermis) on intake and digestion by sheep given straw-based diets. Anim. Sci. 1996, 62, 293–299. [Google Scholar] [CrossRef]
- Hirzel, A.H.; Hausser, J.; Chessel, D.; Perrin, N. Ecological-niche factor analysis: How to compute habitat-suitability maps without absence data? Ecology 2002, 83, 2027–2036. [Google Scholar] [CrossRef]
- Nisar, A.T.R.; Gopal, R.K.; Murthy, J.S.R. GIS-based fuzzy membership model for crop-land suitability analysis. Agric. Syst. 2000, 63, 75–95. [Google Scholar] [CrossRef]
- Speranza, C.I.; Kiteme, B.; Wiesmann, U. Droughts and famines: The underlying factors and the causal links among agro-pastoral households in semi-arid Makueni district, Kenya. Glob. Environ. Chang. 2008, 18, 220–233. [Google Scholar] [CrossRef]
- Inglese, P.; Scalenghe, R. Cactus pear (Opuntia ficus-indica L. (Mill)). In Manual of Methods for Soil and Land Evaluation; Constantini, E.A.C., Ed.; Science Publisher: Enfield, NH, USA, 2009; pp. 275–285. [Google Scholar]
- Le Houérou, H.N. Cacti (Opuntia spp.) as a fodder crop for marginal lands in the Mediterranean Basin. Acta Hortic. 2002, 581, 21–46. [Google Scholar] [CrossRef]
- Le Houérou, H.N. Impact of man and his animals on Mediterranean vegetation. In Ecosystems of the World; Mediterranean-Type, S., Di Castri, F., Goodall, D.W., Specht, R.L., Eds.; Elsevier: Amsterdam, The Netherlands, 1981; Volume 11. [Google Scholar]
- Granados, S.; Castañeda, P.D.; Castañeda, A.D. El Nopal: Historia, Fisiología, Genética e Importancia Frutícola; Universidad Autoónoma Chapingo: Trillas, México, 1991. [Google Scholar]
- Pimienta-Barrios, E. Vegetable cactus pear (Opuntia spp.). In Underutilized Crops, Pulses and Vegetables; Chapman and Hall: London, UK, 1993; pp. 177–191. [Google Scholar]
- Le Houérou, H.N. The role of cacti (Opuntia spp.) in erosion control, land reclamation, rehabilitation agricole and agricultural development in the Mediterranean Basin. J. Arid Environ. 1996, 33, 135–159. [Google Scholar] [CrossRef]
- Guenang, G.M.; Kamga, F.M. Computation of the Standardized Precipitation Index (SPI) and Its Use to Assess Drought Occurrences in Cameroon over Recent Decades. J. Appl. Meteorol. Climatol. 2014, 53, 2310–2324. [Google Scholar] [CrossRef]
- Mann, H.B. Nonparametric tests against trend. Econometrica 1945, 13, 245–259. [Google Scholar] [CrossRef]
- Gocic, M.; Trajkovic, S. Analysis of changes in meteorological variables using Mann-Kendall and Sen’s slope estimator statistical tests in Serbia. Glob. Planet Chang. 2013, 100, 172–182. [Google Scholar] [CrossRef]
- UNEP World Atlas of Desertification. 1992. Available online: https://wad.jrc.ec.europa.eu/patternsaridity (accessed on 30 September 2019).
- Le Houérou, H.N.; Hoste, C.H. Rangeland production and annual rainfall relations in the Mediterranean Basin and in the African Sahelo-Sudanian zone. J. Range Manag. 1977, 30, 181–189. [Google Scholar] [CrossRef]
- Le Houérou, H.N. An assessment of the economic feasibility of fodder shrubs plantation (with particular reference to Africa). In The Biology and Utilization of Shrubs; McKell, C.M., Ed.; Academic Press: New York, NY, USA, 1989; pp. 603–630. [Google Scholar]
- Yasutomi, N.; Hamada, A.; Yatagai, A. Development of a long-term daily gridded temperature dataset and its application to rain/snow discrimination of daily precipitation. Glob. Environ. Res. 2011, 15, 65–172. [Google Scholar]
- Harris, I.; Jones, P.D.; Osborn, T.J.; Lister, D.H. Updated high-resolution grids of monthly climatic observations—The CRU TS3.10 dataset. Int. J. Climatol. 2014, 34, 623–642. [Google Scholar] [CrossRef]
- Monjauze, A.; LeHouerou, H.N. Le role des Opuntia dans I’ Economic Nord Africaine; Bulletin de I’Ecole National Superieure d’Agriculture de Tunis; de I’Ecole National Superieure d’Agriculture de Tunis: Tunis, Tunisia, 1965; Volume 8–9, pp. 85–164. [Google Scholar]
- Peyre De Fabregues, B. Les Cactées Fourragères Dans le Nord-Est Brésilien; Institut D’élevage et de Médecine Vétérinaire des Pays Tropicaux: Maisons-Alfort, France, 1966. [Google Scholar]
- Le Houérou, H.N. Drought-Tolerant and Water-Efficient Fodder Shrubs (DTFS), Their Role as a “Drought Insurance” in the Agricultural Development of Arid and Semi-Arid Zones in Southern Africa; Report to the Water Research Commission of South Africa; Water Research Commission Pretoria: Pretoria, South Africa, 1994. [Google Scholar]
- Bot, A.; Benites, J. The Importance of Soil Organic Matter Key to Drought-Resistant Soil and Sustained Food Production; FAO Soils Bulletin 80; Food and Agriculture Organization of the United Nations: Rome, Italy, 2005. [Google Scholar]
- Vaidya, O.S.; Kumar, S. Analytic hierarchy process: An overview of applications. Eur. J. Res. 2006, 169, 1–29. [Google Scholar] [CrossRef]
- Chivasa, W.; Mutanga, O.; Biradar, C. Mapping land suitability for maize (Zea mays L.) production using GIS and AHP technique in Zimbabwe. S. Afr. J. Geomat. 2019, 8, 249–265. [Google Scholar]
- Saaty, T.L. Decision making with the analytic hierarchy process. Int. J. Serv. Sci. 2008, 1, 83–98. [Google Scholar] [CrossRef]
- Saaty, T.L. The Analytic Hierarchy Process; McGraw Hill: New York, NY, USA, 1980. [Google Scholar]
- Pramanik, M.K. Site suitability analysis for agricultural land use of Darjeeling district using AHP and GIS techniques. In Modeling Earth Systems and Environment; Springer: Cham, Switzerland, 2016; Volume 2, pp. 1–22. [Google Scholar]
- Nobel, P.S.; De la Barrera, E. Tolerances and acclimation to low and high temperatures for cladodes, fruits and roots of a widely cultivated cactus. Opuntia Ficus-Indic. New Phytol. 2003, 157, 271–279. [Google Scholar] [CrossRef]
- Thenkabail, P.S.; Knox, J.W.; Ozdogan, M.; Gumma, M.K.; Congalton, R.G.; Wu, Z.; Milesi, C.; Finkral, A.; Marshall, M.; Mariotto, I.; et al. Assessing future risks to agricultural productivity, water resources and food security: How can remote sensing help. Photogramm. Eng. Remote Sens. 2012, 78, 773–782. [Google Scholar]
- Teluguntla, P.; Thenkabail, P.S.; Xiong, J.; Gumma, M.K.; Giri, C.; Milesi, C.; Ozdogan, M.; Congalton, R.G.; Tilton, J. Global food security support analysis data (GFSAD) at nominal 1 km (GCAD) derived from remote sensing in support of food security in the twenty-first century: Current achievements and future possibilities. In Land Resources Monitoring, Modeling and Mapping with Remote Sensing; CRC Press: Boca Raton, FL, USA, 2015; pp. 131–160. [Google Scholar]
- Roy, P.S.; Meiyappan, P.; Joshi, P.K.; Kale, M.P.; Srivastav, V.K.; Srivasatava, S.K.; Behera, M.D.; Roy, A.; Sharma, Y.; Ramachandran, R.M.; et al. Decadal Land Use and Land Cover Classifications across India, 1985, 1995, 2005; ORNL DAAC: Oak Ridge, TN, USA, 2016. [Google Scholar] [CrossRef]
- Kumar, K.K.; Kumar, K.R.; Ashrit, R.G.; Deshpande, N.R.; Hansen, J.W. Climate impacts on Indian agriculture. Int. J. Climatol. 2004, 24, 1375–1393. [Google Scholar] [CrossRef]
- Mondal, A.; Deepak, K.; Sananda, K. Spatial and temporal analysis of rainfall and temperature trend of India. Theor. Appl. Climatol. 2015, 122, 143–158. [Google Scholar] [CrossRef]










| Variables | Dataset | Resolution | Averaged Over | Source |
|---|---|---|---|---|
| Precipitation | TRMM | 0.25 deg | 2000-07 | https://giovanni.gsfc.nasa.gov/giovanni |
| Minimum temperature | CRU monthly data | 0.25 deg | 2000-07 | http://data.ceda.ac.uk/badc/cru/data/cru_ts/cru_ts_3.24.01/ |
| Maximum temperature | CRU monthly data | 0.25 deg | 2000-07 | http://data.ceda.ac.uk/badc/cru/data/cru_ts/cru_ts_3.24.01/ |
| Mean temperature | APHRODITE mean temperature data | 0.25 deg | 2000-07 | http://search.diasjp.net/en/dataset/AphroTemp |
| Annual relative humidity | AIRS data | 1 deg | 2003-10 | https://giovanni.gsfc.nasa.gov/giovanni/ |
| Soil salinity | Harmonized world soil database | 0.0083 deg | Not req. | http://www.fao.org/soils-portal/soil-survey/soil-maps-and-databases/harmonized-world-soil-database-v12/en/ |
| Soil texture | Harmonized world soil database | 0.0083 deg | Not req. | -do- |
| Soil pH | Harmonized world soil database | 0.0083 deg | Not req. | -do- |
| Soil organic matter | Harmonized world soil database | 0.0083 deg | Not req. | -do- |
| Main Criteria | Weight | CI | CR | Sub-Criteria | Reclassified Value | Weight | CI | CR |
|---|---|---|---|---|---|---|---|---|
| Precipitation (mm/year) | 0.11 | 0.11 | 0.08 | >1000 | 5 | 0.05 | ||
| 800–1000 | 4 | 0.29 | 0.074 | 0.066 | ||||
| 400–800 | 3 | 0.53 | ||||||
| 250–400 | 2 | 0.09 | ||||||
| <250 | 1 | 0.04 | ||||||
| Minimum temperature (°C) | 0.18 | > | 3 | 0.67 | 0.023 | 0.039 | ||
| >−5 °C to 5 | 2 | 0.27 | ||||||
| >−5 | 1 | 0.06 | ||||||
| Maximum temperature (°C) | 0.10 | >41 | 3 | 0.11 | 0.015 | 0.027 | ||
| 5 to 41 | 2 | 0.81 | ||||||
| <5 | 1 | 0.08 | ||||||
| Mean temperature (°C) | 0.13 | >23 | 5 | 0.10 | 0.100 | 0.089 | ||
| 18−23 | 4 | 0.49 | ||||||
| 15−18 | 3 | 0.26 | ||||||
| 10−15 | 2 | 0.13 | ||||||
| <10 | 1 | 0.03 | ||||||
| Annual relative humidity (%) | 0.02 | >60 | 3 | 0.75 | 0.026 | 0.045 | ||
| 40−60 | 2 | 0.18 | ||||||
| <40 | 1 | 0.07 | ||||||
| Soil salinity (EC dS/m) | 0.06 | >7 | 4 | 0.06 | 0.011 | 0.012 | ||
| 4 to 7 | 3 | 0.13 | ||||||
| 2−4 | 2 | 0.22 | ||||||
| <2 | 1 | 0.59 | ||||||
| Soil texture | 0.30 | clay (heavy) | 1 | 0.02 | 0.141 | 0.098 | ||
| clay(light) | 2 | 0.02 | ||||||
| clay loam | 3 | 0.02 | ||||||
| silty loam | 4 | 0.09 | ||||||
| loam | 5 | 0.14 | ||||||
| sandy clay loam | 6 | 0.05 | ||||||
| sandy loam | 7 | 0.22 | ||||||
| loamy sand | 8 | 0.20 | ||||||
| sandy | 9 | 0.24 | ||||||
| Soil pH | 0.05 | >8 | 3 | 0.09 | <0.01 | <0.001 | ||
| 5 to 8 | 2 | 0.82 | ||||||
| <5 | 1 | 0.09 | ||||||
| Soil organic matter (% weight) | 0.05 | >2 | 4 | 0.22 | 0.069 | 0.077 | ||
| 1–2 | 3 | 0.53 | ||||||
| 0.5–1 | 2 | 0.19 | ||||||
| <0.5 | 1 | 0.06 |
| States | Suitability Class | ||||
|---|---|---|---|---|---|
| Very Low Suitability | Low Suitability | Marginal Suitability | Moderate Suitability | High Suitability | |
| Andhra Pradesh | - | 3844.77 | 72,976.78 | 73,261.29 | 2725.83 |
| Arunachal Pradesh | 38.94045 | 21,552.35 | 45,921.91 | 13,745.98 | 1.59 |
| Assam | - | 14,956.31 | 57,282.99 | 6049.28 | 1873.11 |
| Bihar | - | - | 83,317.46 | 13,144.39 | - |
| Chhattisgarh | - | 13,629.16 | 30,951.3 | 89,359.58 | 771.66 |
| Delhi | - | - | 113.64 | 1474.97 | - |
| Goa | - | - | 2399.21 | 1037.88 | - |
| Gujarat | - | 22,437.64 | 126,795.66 | 26,651.16 | 7789.68 |
| Haryana | - | 70.73 | 21,096.98 | 19,711.02 | 5966.63 |
| Himachal Pradesh | 953.6436 | 26,726.66 | 10,505.18 | 13,095.12 | 1713.38 |
| Jammu & Kashmir | 13,958.16 | 121,839.1 | 60,179.68 | 3890.87 | 3368.75 |
| Jharkhand | - | 3126.36 | 55,676.89 | 21,503.07 | 599.21 |
| Karnataka | - | 6332.19 | 115,323.33 | 61,574.38 | - |
| Kerala | - | 201.06 | 30,440.3 | 5407.16 | - |
| Madhya Pradesh | - | 179,060.89 | 95,183.17 | 36,480.05 | 95.36 |
| Maharashtra | - | 148,901.91 | 142,932.1 | 9898.82 | - |
| Manipur | - | 1720.53 | 9454.58 | 11,384.92 | - |
| Meghalaya | - | 2373.78 | 18,021.48 | 2575.63 | - |
| Mizoram | - | - | 11,295.11 | 9738.29 | - |
| Nagaland | - | 2618.55 | 12,588.89 | 1637.09 | - |
| Orissa | - | 7809.55 | 43,550.52 | 99,959.33 | 983.05 |
| Punjab | - | 1707.02 | 19,099.1 | 33,113.68 | 253.51 |
| Rajasthan | 3977.489 | 47,875.29 | 65,558.23 | 194,080.78 | 43,049.06 |
| Sikkim | - | 4354.97 | 1334.31 | 407.68 | 15.89 |
| Tamil Nadu | - | 5444.51 | 91,760.38 | 16,862.8 | 8398.42 |
| Telangana | - | 22,473.41 | 60,187.63 | 29,221.23 | - |
| Tripura | - | - | 6507.03 | 3768.48 | - |
| Uttar Pradesh | - | 297.22 | 120,997.51 | 127,350.36 | 1001.33 |
| Uttaranchal | 93.77495 | 27,119.24 | 20,961.88 | 6113.65 | - |
| West Bengal | - | 7617.23 | 58,606.96 | 16,594.99 | 2725.04 |
| Total (in Sq. Km) | 19,022 | 694,090.43 | 1,491,020.19 | 949,093.93 | 81,331.50 |
| Total (in %) | 0.59 | 21.46 | 46.10 | 29.34 | 2.51 |
© 2019 by the authors. Licensee MDPI, Basel, Switzerland. This article is an open access article distributed under the terms and conditions of the Creative Commons Attribution (CC BY) license (http://creativecommons.org/licenses/by/4.0/).
Share and Cite
Acharya, P.; Biradar, C.; Louhaichi, M.; Ghosh, S.; Hassan, S.; Moyo, H.; Sarker, A. Finding a Suitable Niche for Cultivating Cactus Pear (Opuntia ficus-indica) as an Integrated Crop in Resilient Dryland Agroecosystems of India. Sustainability 2019, 11, 5897. https://doi.org/10.3390/su11215897
Acharya P, Biradar C, Louhaichi M, Ghosh S, Hassan S, Moyo H, Sarker A. Finding a Suitable Niche for Cultivating Cactus Pear (Opuntia ficus-indica) as an Integrated Crop in Resilient Dryland Agroecosystems of India. Sustainability. 2019; 11(21):5897. https://doi.org/10.3390/su11215897
Chicago/Turabian StyleAcharya, Prasenjit, Chandrashekhar Biradar, Mounir Louhaichi, Surajit Ghosh, Sawsan Hassan, Hloniphani Moyo, and Ashutosh Sarker. 2019. "Finding a Suitable Niche for Cultivating Cactus Pear (Opuntia ficus-indica) as an Integrated Crop in Resilient Dryland Agroecosystems of India" Sustainability 11, no. 21: 5897. https://doi.org/10.3390/su11215897
APA StyleAcharya, P., Biradar, C., Louhaichi, M., Ghosh, S., Hassan, S., Moyo, H., & Sarker, A. (2019). Finding a Suitable Niche for Cultivating Cactus Pear (Opuntia ficus-indica) as an Integrated Crop in Resilient Dryland Agroecosystems of India. Sustainability, 11(21), 5897. https://doi.org/10.3390/su11215897

