Impacts of U.S. Carbon Tariffs on China’s Foreign Trade and Social Welfare
Abstract
1. Introduction
2. Literature
3. Methodology and Data Resources
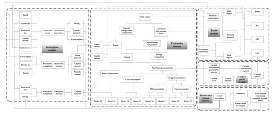
3.1. Model Construction
3.1.1. Trade
3.1.2. Carbon Tariffs
3.2. Data Sources and Parameter Setting
4. Scenario Simulation Results
4.1. Trade Structure
4.1.1. Regional Export Structure
4.1.2. Commodity Export Structure
4.1.3. Foreign Trade Dependence
4.2. Carbon Emissions
4.3. Social Welfare
5. Discussion
6. Conclusions and Policy Implications
Author Contributions
Acknowledgments
Conflicts of Interest
Appendix A
| Sector | Region | 2020 | 2022 | 2024 | 2026 | 2028 | 2030 | Sector | Region | 2020 | 2022 | 2024 | 2026 | 2028 | 2030 |
|---|---|---|---|---|---|---|---|---|---|---|---|---|---|---|---|
| sector1 | USA | −0.6443 | −0.6443 | −0.6443 | −0.7732 | −0.7732 | −0.7732 | sector 11 | USA | −0.2252 | −0.2252 | −0.2252 | −0.2252 | −0.2252 | −0.2252 |
| JAP | 0.0729 | 0.0729 | 0.0729 | 0.0729 | 0.0729 | 0.0729 | JAP | 0.0000 | 0.0000 | 0.0000 | 0.0000 | 0.0000 | 0.0000 | ||
| EU | 0.0000 | 0.0000 | 0.0000 | 0.0000 | 0.0606 | 0.0606 | EU | 0.0000 | 0.0000 | 0.0000 | 0.0000 | 0.0000 | 0.0000 | ||
| ROW | 0.0484 | 0.0645 | 0.0645 | 0.0645 | 0.0645 | 0.0645 | ROW | 0.0000 | 0.0000 | 0.0000 | 0.0000 | 0.0000 | 0.0000 | ||
| sector 2 | USA | −0.6774 | −0.6774 | −0.6774 | −0.6774 | −0.6774 | −0.6774 | sector 12 | USA | −1.8198 | −1.8198 | −1.7331 | −1.7331 | −1.6464 | −1.6464 |
| JAP | 0.0655 | 0.0655 | 0.0655 | 0.0655 | 0.0655 | 0.0655 | JAP | 0.2471 | 0.2471 | 0.2471 | 0.2471 | 0.2471 | 0.2471 | ||
| EU | 0.0892 | 0.0892 | 0.0892 | 0.0892 | 0.0892 | 0.0892 | EU | 0.2349 | 0.2349 | 0.2349 | 0.2349 | 0.2349 | 0.2055 | ||
| ROW | 0.0990 | 0.0990 | 0.0990 | 0.0990 | 0.0990 | 0.0990 | ROW | 0.2604 | 0.2604 | 0.2367 | 0.2367 | 0.2367 | 0.2367 | ||
| sector 3 | USA | −0.0652 | −0.0652 | −0.0652 | −0.0652 | −0.0652 | −0.0652 | sector 13 | USA | −0.1092 | −0.1092 | −0.1092 | −0.1092 | −0.1092 | −0.0546 |
| JAP | 0.0000 | 0.0000 | 0.0000 | 0.0000 | 0.0000 | 0.0000 | JAP | 0.0000 | 0.0000 | 0.0000 | 0.0000 | 0.0000 | 0.0000 | ||
| EU | 0.0000 | 0.0000 | 0.0000 | 0.0000 | 0.0000 | 0.0000 | EU | 0.0353 | 0.0353 | 0.0353 | 0.0353 | 0.0353 | 0.0353 | ||
| ROW | 0.0000 | 0.0000 | 0.0000 | 0.0000 | 0.0000 | 0.0000 | ROW | 0.0219 | 0.0219 | 0.0219 | 0.0219 | 0.0219 | 0.0219 | ||
| sector 4 | USA | 0.0000 | 0.0000 | 0.0000 | 0.0000 | 0.0000 | 0.0000 | sector 14 | USA | 0.0000 | 0.0000 | 0.0000 | 0.0000 | 0.0000 | 0.0000 |
| JAP | 0.0000 | 0.0000 | 0.0000 | 0.0000 | 0.0000 | 0.0000 | JAP | 0.0000 | 0.0000 | 0.0000 | 0.0000 | 0.0000 | 0.0000 | ||
| EU | 0.0000 | 0.0000 | 0.0000 | 0.0000 | 0.0000 | 0.0000 | EU | 0.0000 | 0.0000 | 0.0000 | 0.0000 | 0.0000 | 0.0000 | ||
| ROW | 0.0209 | 0.0209 | 0.0209 | 0.0000 | 0.0000 | 0.0000 | ROW | 0.0000 | 0.0000 | 0.0000 | 0.0000 | 0.0000 | 0.0000 | ||
| sector 5 | USA | −0.0613 | −0.0613 | −0.0613 | −0.0613 | −0.0306 | −0.0306 | sector 15 | USA | −5.3691 | −4.3624 | −3.3557 | −2.6846 | −2.3490 | −2.0134 |
| JAP | 0.0000 | 0.0000 | 0.0000 | 0.0000 | 0.0000 | 0.0000 | JAP | 0.1969 | 0.1969 | 0.1969 | 0.1969 | 0.1969 | 0.1969 | ||
| EU | 0.0460 | 0.0460 | 0.0460 | 0.0460 | 0.0460 | 0.0460 | EU | 0.1235 | 0.1235 | 0.0000 | 0.0000 | 0.0000 | 0.0000 | ||
| ROW | 0.0268 | 0.0268 | 0.0268 | 0.0268 | 0.0268 | 0.0268 | ROW | 0.1670 | 0.1431 | 0.1073 | 0.0835 | 0.0716 | 0.0596 | ||
| sector 6 | USA | −1.1204 | −1.0644 | −1.0644 | −1.0084 | −0.9524 | −0.9524 | sector 16 | USA | 0.0000 | 0.0000 | 0.0000 | 0.0000 | 0.0000 | 0.0000 |
| JAP | 0.2141 | 0.2141 | 0.2141 | 0.2141 | 0.2141 | 0.2141 | JAP | 0.0000 | 0.0000 | 0.0000 | 0.0000 | 0.0000 | 0.0000 | ||
| EU | 0.2350 | 0.2350 | 0.1763 | 0.1763 | 0.1763 | 0.1763 | EU | 0.0000 | 0.0000 | 0.0000 | 0.0000 | 0.0000 | 0.0000 | ||
| ROW | 0.2509 | 0.2330 | 0.2330 | 0.2330 | 0.2151 | 0.2151 | ROW | 0.0000 | 0.0000 | 0.0000 | 0.0000 | 0.0000 | 0.0000 | ||
| sector 7 | USA | −0.8403 | −0.7803 | −0.7803 | −0.7203 | −0.7203 | −0.6603 | sector 17 | USA | −31.9328 | −26.0504 | −20.1681 | −17.2269 | −15.5462 | −14.7059 |
| JAP | 0.1393 | 0.1393 | 0.1393 | 0.1393 | 0.1393 | 0.1393 | JAP | 0.6993 | 0.6993 | 0.6993 | 0.6993 | 0.0000 | 0.0000 | ||
| EU | 0.1586 | 0.1586 | 0.1586 | 0.1586 | 0.1586 | 0.1586 | EU | 0.0000 | 0.0000 | 0.0000 | 0.0000 | 0.0000 | 0.0000 | ||
| ROW | 0.1747 | 0.1572 | 0.1572 | 0.1572 | 0.1398 | 0.1398 | ROW | 0.7905 | 0.6449 | 0.4993 | 0.4265 | 0.3849 | 0.3641 | ||
| sector 8 | USA | −0.5170 | −0.4431 | −0.4431 | −0.3693 | −0.3693 | −0.2954 | sector 18 | USA | −0.4746 | −0.6523 | −0.8445 | −1.0183 | −1.1823 | −1.3392 |
| JAP | 0.1538 | 0.1538 | 0.1538 | 0.1538 | 0.1538 | 0.1538 | JAP | 0.0000 | 0.0000 | 0.0000 | 0.0000 | 0.0000 | 0.0000 | ||
| EU | 0.0569 | 0.0569 | 0.0569 | 0.0569 | 0.0569 | 0.0569 | EU | 0.0000 | 0.0000 | 0.0000 | 0.0000 | 0.0000 | 0.0000 | ||
| ROW | 0.0801 | 0.0801 | 0.0641 | 0.0641 | 0.0481 | 0.0481 | ROW | 0.0000 | 0.0000 | 0.0000 | 0.0000 | 0.0000 | 0.0000 | ||
| sector 9 | USA | −0.0346 | −0.0346 | −0.0346 | −0.0346 | −0.0346 | −0.0346 | sector 20 | USA | −0.4762 | −0.3175 | −0.3175 | −0.1587 | −0.1587 | −0.1587 |
| JAP | 0.0000 | 0.0000 | 0.0000 | 0.0000 | 0.0000 | 0.0000 | JAP | 0.0000 | 0.0000 | 0.0000 | 0.0000 | 0.0000 | 0.0000 | ||
| EU | 0.0461 | 0.0461 | 0.0461 | 0.0461 | 0.0461 | 0.0461 | EU | 0.0000 | 0.0000 | 0.0000 | 0.0000 | 0.0000 | 0.0000 | ||
| ROW | 0.0240 | 0.0240 | 0.0240 | 0.0240 | 0.0240 | 0.0000 | ROW | 0.0398 | 0.0265 | 0.0265 | 0.0133 | 0.0133 | 0.0133 | ||
| sector 10 | USA | 0.0000 | 0.0000 | 0.0000 | 0.0000 | 0.0000 | 0.0000 | sector 21 | USA | −0.4762 | −0.3175 | −0.3175 | −0.1587 | −0.1587 | −0.1587 |
| JAP | 0.0000 | 0.0000 | 0.0000 | 0.0000 | 0.0000 | 0.0000 | JAP | 0.0000 | 0.0000 | 0.0000 | 0.0000 | 0.0000 | 0.0000 | ||
| EU | 0.0000 | 0.0000 | 0.0000 | 0.0000 | 0.0000 | 0.0000 | EU | 0.0000 | 0.0000 | 0.0000 | 0.0000 | 0.0000 | 0.0000 | ||
| ROW | 0.0000 | 0.0000 | 0.0000 | 0.0000 | 0.0000 | 0.0000 | ROW | 0.0398 | 0.0265 | 0.0265 | 0.0133 | 0.0133 | 0.0133 |
References
- Congress U.S. American Clean Energy and Security Act of 2009; 111th Congress, 1st session, HR, 2454; ACEEE: Washington, DC, USA, 2009. [Google Scholar]
- Walras, L. Elements of Pure Economics or the Theory of Social Wealth; Jaffe, W.; Kelley, A.M., Translators; Orion Editions: London, UK, 1874. [Google Scholar]
- Rocchi, P.; Serrano, M.; Roca, J.; Arto, I. Border carbon adjustments based on avoided emissions: Addressing the challenge of its design. Ecol. Econ. 2018, 145, 126–136. [Google Scholar] [CrossRef]
- Shen, M.Z. A new analysis on legality of carbon tariff under multilateral legal regime. J. Int. Trade 2011, 5, 149–156. (In Chinese) [Google Scholar]
- Lin, B.Q.; Li, A.J. Is Carbon Motivated Border Tax Justifiable? Econ. Res. J. 2012, 11, 118–127. (In Chinese) [Google Scholar]
- Dong, Y.; Walley, J. How large are the impacts of carbon motivated border tax adjustments? Clim. Chang. Econ. 2012, 3, 1250001. [Google Scholar] [CrossRef]
- Yuan, Y. CGE model-based quantitative analysis of the impact of carbon tariffs on Chinese economy. J. Int. Trade 2013, 2, 92–99. (In Chinese) [Google Scholar]
- Li, A.J.; Zhang, A.Z.; Cai, H.B.; Li, X.F.; Peng, S.S. How large are the impacts of carbon-motivated border tax adjustments on China and how to mitigate them? Energy Policy 2013, 63, 927–934. [Google Scholar] [CrossRef]
- Wu, Z.H.; Wang, X.T. The influence of carbon tariff on China’s industrial economy and Countermeasures. Manag. Adm. 2015, 3, 85–87. (In Chinese) [Google Scholar]
- Majocchi, A.; Missaglia, M. Environmental Taxes and Border Tax Adjustment; Societa Italiana Economia Pubblica: Pavia, Italy, 2001. [Google Scholar]
- Hübler, M. Carbon tariffs on Chinese exports: Emissions reduction, threat, or farce? Energy Policy 2012, 50, 315–327. [Google Scholar] [CrossRef]
- Fischer, C.; Fox, A.K. Comparing policies to combat emissions leakage: Border carbon adjustments versus rebates. J. Environ. Econ. Manag. 2012, 64, 199–216. [Google Scholar] [CrossRef]
- Kuik, O.; Hofkes, M. Border adjustment for European emissions trading: Competitiveness and carbon leakage. Energy Policy 2010, 38, 1741–1748. [Google Scholar] [CrossRef]
- Xu, S.C.; Zhang, W.W. Analysis of impacts of carbon taxes on China’s economy and emission reduction under different refunds: Based on dynamic CGE model. China Popul. Resour. Environ. 2016, 26, 46–54. (In Chinese) [Google Scholar]
- Xu, S.C.; He, Z.X.; Long, R.Y.; Chen, H.; Han, H.M.; Zhang, W.W. Comparative analysis of the regional contributions to carbon emissions in China. J. Clean. Prod. 2016, 127, 406–417. [Google Scholar] [CrossRef]
- Zhang, J.; Zhang, Y. Carbon tax, tourism CO2 emissions and economic welfare. Ann. Tour. Res. 2018, 69, 18–30. [Google Scholar] [CrossRef]
- Wesseh, P.K., Jr.; Lin, B.; Atsagli, P. Carbon taxes, industrial production, welfare and the environment. Energy 2017, 123, 305–313. [Google Scholar] [CrossRef]
- Wei, Z.X.; Li, W.J.; Wamg, T. The impacts and countermeasures of levying carbon tax in China under low-carbon economy. Energy Procedia 2011, 5, 1968–1973. [Google Scholar]
- Dong, H.; Dai, H.; Geng, Y.; Fujita, T.; Liu, Z.; Xie, Y.; Wu, R.; Fujii, M.; Masui, T.; Tang, L. Exploring impact of carbon tax on China’s CO2 reductions and provincial disparities. Renew. Sustain. Energy Rev. 2017, 77, 596–603. [Google Scholar] [CrossRef]
- Lu, C.; Tong, Q.; Liu, X. The impacts of carbon tax and complementary policies on Chinese economy. Energy Policy 2010, 38, 7278–7285. [Google Scholar] [CrossRef]
- Liu, Y.; Lu, Y. The economic impact of different carbon tax revenue recycling schemes in China: A model-based scenario analysis. Appl. Energy 2015, 141, 96–105. [Google Scholar] [CrossRef]
- Zhang, Y.J.; Wei, Y.M. An overview of current research on EU ETS: Evidence from its operating mechanism and economic effect. Appl. Energy 2010, 87, 1804–1814. [Google Scholar] [CrossRef]
- Zhang, M.; Liu, Z.; Jin, W.; van Dijk, M.P. Emission Trading Schemes in China and the European Union, Achievements and Challenges. Low Carbon Econ. 2018, 9, 33. [Google Scholar] [CrossRef][Green Version]
- Zhang, J.; Wang, Z.; Du, X. Lessons learned from China’s regional carbon market pilots. Econ. Energy Environ. Policy 2017, 6, 19–38. [Google Scholar] [CrossRef]
- Wang, P.; Dai, H.C.; Ren, S.Y.; Zhao, D.Q.; Masui, T. Achieving Copenhagen target through carbon emission trading: Economic impacts assessment in Guangdong Province of China. Energy 2015, 79, 212–227. [Google Scholar] [CrossRef]
- Martin, R.; Muûls, M.; Wagner, U.J. The impact of the European Union Emissions Trading Scheme on regulated firms: What is the evidence after ten years? Rev. Environ. Econ. Policy 2015, 10, 129–148. [Google Scholar] [CrossRef]
- Oestreich, A.M.; Tsiakas, I. Carbon emissions and stock returns: Evidence from the EU Emissions Trading Scheme. J. Bank. Financ. 2015, 58, 294–308. [Google Scholar] [CrossRef]
- Lin, B.; Jia, Z. What will China’s carbon emission trading market affect with only electricity sector involvement? A CGE based study. Energy Econ. 2019, 78, 301–311. [Google Scholar] [CrossRef]
- Flues, F.; Thomas, A. The Distributional Effects of Energy Taxes; OECD Taxation Working Papers No. 23; Centre for Tax Policy and Administration, Pascal Saint-Amans: Paris, France, 2015. [Google Scholar]
- Commins, N.; Lyons, S.; Schiffbauer, M.; Tol, R.S. Climate policy & corporate behavior. Energy J. 2011, 32, 51–68. [Google Scholar]
- Gonseth, C.; Cadot, O.; Mathys, N.A.; Thalmann, P. Energy-tax changes and competitiveness: The role of adaptive capacity. Energy Econ. 2015, 48, 127–135. [Google Scholar] [CrossRef]
- Rocchi, P.; Serrano, M.; Roca, J. The reform of the European energy tax directive: Exploring potential economic impacts in the EU27. Energy Policy 2014, 75, 341–353. [Google Scholar] [CrossRef]
- Lai, C.F. Examining the double dividend effect of energy tax with the overlapping generations model. Int. J. Energy Econ. Policy 2016, 6, 53–57. [Google Scholar]
- Zhao, H.R.; Guo, S.; Fu, L.W. Review on the costs and benefits of renewable energy power subsidy in China. Renew. Sustain. Energy Rev. 2014, 37, 538–549. [Google Scholar] [CrossRef]
- Zhang, M.M.; Zhou, D.Q.; Zhou, P.; Chen, H.T. Optimal design of subsidy to stimulate renewable energy investments: The case of China. Renew. Sustain. Energy Rev. 2017, 71, 873–883. [Google Scholar] [CrossRef]
- Chen, W.; Yin, H. Optimal subsidy in promoting distributed renewable energy generation based on policy benefit. Clean Technol. Environ. Policy 2017, 19, 225–233. [Google Scholar] [CrossRef]
- Murray, B.C.; Cropper, M.L.; de la Chesnaye, F.C.; Reilly, J.M. How effective are US renewable energy subsidies in cutting greenhouse gases? Am. Econ. Rev. 2014, 104, 569–574. [Google Scholar] [CrossRef]
- Liang, Q.M.; Wang, T.; Xue, M.M. Addressing the competitiveness effects of taxing carbon in China: Domestic tax cuts versus border tax adjustments. J. Clean. Prod. 2016, 112, 1568–1581. [Google Scholar] [CrossRef]
- Dissou, Y.; Karnizova, L. Emissions cap or emissions tax? A multi-sector business cycle analysis. J. Environ. Econ. Manag. 2016, 79, 169–188. [Google Scholar] [CrossRef]
- Eyland, T.; Zaccour, G. Carbon tariffs and cooperative outcomes. Energy Policy 2014, 65, 718–728. [Google Scholar] [CrossRef]
- Dong, Y.L.; Masanobu, I.; Hagiwara, T. Economic and environmental impact analysis of carbon tariffs on Chinese exports. Energy Econ. 2015, 50, 80–95. [Google Scholar] [CrossRef]
- Qu, R.X.; Wu, J. Study on welfare effects of carbon tariffs. China Popul. Resour. Environ. 2011, 21, 37–42. (In Chinese) [Google Scholar]
- Zhu, A.D. Low-Carbon Policies: A Comparison of Carbon Tariff and Carbon Tax; Zhejiang University: Zhejiang, China, 2015. (In Chinese) [Google Scholar]
- Jiang, D. A Simulation Study of China’s Imposing Carbon Tax to Respond to American Catbon Tariffs; Jiangsu University: Zhenjiang, China, 2016. (In Chinese) [Google Scholar]
- Yang, S.H.; Wei, S.D. Export subsidy or export tariff? A game analysis of trade policies and timing choices based on carbon tariff. Int. Econ. Trade Res. 2014, 30, 39–51. (In Chinese) [Google Scholar]
- Zhan, Z. Carbon tariff, export subsidy and the international competitiveness of developing countries’ enterprises: A sturdy based on Bertrand model. Int. Econ. Trade Res. 2015, 31, 54–63. (In Chinese) [Google Scholar]
- Hou, Y.M.; Jia, M.; Chen, T.P.; Sun, C.Y.; Zhu, L.C.; Wei, P. Research on the optimal emission-abatement R&D subsidy policy under carbon tariff. Ecol. Econ. 2016, 32, 52–58. (In Chinese) [Google Scholar]
- Xu, S.C.; Zhang, W.W.; Gao, C.; Long, R.Y.; Chen, H. Impacts of Carbon Tariffs on China’s Economic Structure and Carbon Intensity: Simulation Analysis Using a Dynamic CGE Model. Feb-Fresenius Environ. Bull. 2017, 26, 4742–4756. [Google Scholar]
- Hosoe, N.; Gasawa, K.; Hashimoto, H. Textbook of Computable General Equilibrium Modelling: Programming and Simulations; Palgrave Macmillan: Hampshire, UK, 2010. [Google Scholar]
- Lou, F. The Theory and Application of Chinese Economy-Energy-Environment-Tax Dynamic Computable General Equilibrium Model; China Social Sciences Press: Beijing, China, 2015. (In Chinese) [Google Scholar]
- Change, I. P. O. C. (2006). 2006 IPCC guidelines for national greenhouse gas inventorie. Available online: http://www.ipcc-nggip.ges or jp./public/2006gl/index.html (accessed on 28 April 2013).
- National Bureau of Statistics of P.R. China. China Energy Statistical Yearbook 2012; China Statistics Press: Beijing, China, 2013.
- National Bureau of Statistics of P.R. China. China Statistical Yearbook 2012; China Statistics Press: Beijing, China, 2013.
- National Bureau of Statistics of P.R. China. China Finance Yearbook 2013; China Statistics Press: Beijing, China, 2014.
- National Bureau of Statistics of P.R. China. China Customs Statistics Yearbook 2013; China Statistics Press: Beijing, China, 2014.
- Wang, C. Climate Change Policy Simulation and Uncertainty Analysis: A Dynamic CGE Model of China; Tsinghua University: Beijing, China, 2003. (In Chinese) [Google Scholar]
- Guo, Z.Q.; Zhang, X.P.; Zheng, Y.H.; Rao, R. Exploring the impacts of a carbon tax on the Chinese economy using a CGE model with a detailed disaggregation of energy sectors. Energy Econ. 2014, 45, 455–462. [Google Scholar] [CrossRef]
- Dixon, P.B.; Rimmer, D.W. Dynamic General and Equilibrium Modelling for Forecasting and Policy: A Practical Guide and Documentation of MONASH; North-Holland Publishing Company: Amsterdam, The Netherlands, 2002. [Google Scholar]
- Bao, Q.; Tang, L.; Zhang, Z.X.; Wang, S.Y. Impacts of border carbon adjustments on China’s sectoral emissions: Simulations with a dynamic computable general equilibrium model. China Econ. Rev. 2013, 24, 77–94. [Google Scholar] [CrossRef]
- United Nations, New York. United Nations Model Double Taxation Convention between Developed and Developing Countries. 2011. Available online: https://www.un.org/esa/ffd/wp-content/uploads/2014/09/UN_Model_2011_Update.pdf (accessed on 25 September 2019).
- Rivers, N.; Schaufele, B. Salience of carbon taxes in the gasoline market. J. Environ. Econ. Manag. 2015, 74, 23–36. [Google Scholar] [CrossRef]
- Wang, M.X.; Wang, M.R.; Wang, S.Y. An analysis for the effect of carbon tariff on developing countries’ economy and response. J. Syst. Sci. Math. Sci. 2011, 31, 187–196. (In Chinese) [Google Scholar]
- Weitzman, M.L. Can negotiating a uniform carbon price help to internalize the global warming externality? J. Assoc. Environ. Resour. Econ. 2014, 1, 29–49. [Google Scholar] [CrossRef]
- Stiglitz, J.E.; Stern, N.; Duan, M.; Edenhofer, O.; Giraud, G.; Heal, G.M.; la Rovere, E.L.; Morris, A.; Moyer, E.; Pangestu, M.; et al. Report of the High-Level Commission on Carbon Prices; International Bank for Reconstruction and Development and International Development Association/The World Bank: Washington, DC, USA, 2017. [Google Scholar]
- Carattini, S.; Kallbekken, S.; Orlov, A. How to win public support for a global carbon tax. Nature 2019, 565, 289–291. [Google Scholar] [CrossRef]
- Council of Economic Analysis, and German Council of Economic Experts. A Uniform Carbon Price for Europe; Council of Economic Analysis, and German Council of Economic Experts: Paris, France; Wiesbaden, Germany, 2019. [Google Scholar]
- World Bank. State and Trends of Carbon Pricing–2019; World Bank: Washington, DC, USA, 2019. [Google Scholar]
- Nordhaus, W. Climate clubs: Overcoming free-riding in international climate policy. Am. Econ. Rev. 2015, 105, 1339–1370. [Google Scholar] [CrossRef]
- Ghosh, M.; Luo, D.; Siddiqui, M.S.; Zhu, Y.F. Border tax adjustments in the climate policy context: CO2 versus broad-based GHG emission targeting. Energy Econ. 2012, 34, 154–167. [Google Scholar] [CrossRef]
- Yamazaki, A. Jobs and climate policy: Evidence from British Columbia’s revenue-neutral carbon tax. J. Environ. Econ. Manag. 2017, 83, 197–216. [Google Scholar] [CrossRef]
- Karydas, C.; Zhang, L. Green tax reform, endogenous innovation and the growth dividend. J. Environ. Econ. Manag. 2017. [Google Scholar] [CrossRef]
- Nesticò, A.; Sica, F. The sustainability of urban renewal projects: A model for economic multi-criteria analysis. J. Prop. Invest. Financ. 2017, 35, 397–409. [Google Scholar] [CrossRef]










| Single Carbon Tariffs Policy | Tax Policy Combination | Subsidy Policy Combination | |||||
|---|---|---|---|---|---|---|---|
| scenario | Carbon Tariffs | scenario | Carbon Taxes | Carbon Tariffs | scenario | Export Subsidies | Carbon Tariffs |
| 1-1 | $40 | 2-1 | $5 | $35 | 3-1 | $5 | $40 |
| 2-2 | $10 | $30 | 3-2 | $10 | $40 | ||
| 2-3 | $15 | $25 | 3-3 | $15 | $40 | ||
| 1-2 | $50 | 2-4 | $5 | $45 | 3-4 | $5 | $50 |
| 2-5 | $10 | $40 | 3-5 | $10 | $50 | ||
| 2-6 | $15 | $35 | 3-6 | $15 | $50 | ||
| 1-3 | $60 | 2-7 | $5 | $55 | 3-7 | $5 | $60 |
| 2-8 | $10 | $50 | 3-8 | $10 | $60 | ||
| 2-9 | $15 | $45 | 3-9 | $15 | $60 | ||
© 2019 by the authors. Licensee MDPI, Basel, Switzerland. This article is an open access article distributed under the terms and conditions of the Creative Commons Attribution (CC BY) license (http://creativecommons.org/licenses/by/4.0/).
Share and Cite
Zhang, W.; Xu, S.; He, Z.; Sharp, B.; Zhao, B.; Wang, S. Impacts of U.S. Carbon Tariffs on China’s Foreign Trade and Social Welfare. Sustainability 2019, 11, 5278. https://doi.org/10.3390/su11195278
Zhang W, Xu S, He Z, Sharp B, Zhao B, Wang S. Impacts of U.S. Carbon Tariffs on China’s Foreign Trade and Social Welfare. Sustainability. 2019; 11(19):5278. https://doi.org/10.3390/su11195278
Chicago/Turabian StyleZhang, Wenwen, Shichun Xu, Zhengxia He, Basil Sharp, Bin Zhao, and Shuxiao Wang. 2019. "Impacts of U.S. Carbon Tariffs on China’s Foreign Trade and Social Welfare" Sustainability 11, no. 19: 5278. https://doi.org/10.3390/su11195278
APA StyleZhang, W., Xu, S., He, Z., Sharp, B., Zhao, B., & Wang, S. (2019). Impacts of U.S. Carbon Tariffs on China’s Foreign Trade and Social Welfare. Sustainability, 11(19), 5278. https://doi.org/10.3390/su11195278

