Evaluation Model for Investment in Solar Photovoltaic Power Generation Using Fuzzy Analytic Hierarchy Process
Abstract
:1. Introduction
- (1)
- An evaluation model focusing on solar PV investments at the project level was developed. Previous studies mainly focused on technology and policy factors, such as site selection, sustainability evaluation, solar PV technology selection, or macroeconomic aspects. Research on evaluation models for investment decision-making at the project level has been limited. Hence, herein, we constructed indicators appropriate for investments in solar PV power at the project level considering the financial factors and risk factors and quantified the relative importance of each indicator.
- (2)
- The indicators proposed in this paper are universally applicable to projects in various countries because they have been created through a review of previous studies and interviews with financial investors and developers who have invested in solar PV projects in various countries as well as experts in power generation companies and scholars. The indicators used in previous studies and newly considered indicators through expert interviews were categorized. Then, the appropriate indicators for the project level evaluation were selected and constructed through expert interviews. For this purpose, in this study, we constructed indicators that reflect the economic and technical common characteristics of solar PV power projects and policy factors of specific countries. Therefore, quantitative and rational evaluations are possible using the proposed evaluation model.
- (3)
- In this study, we derived the relative importance of each indicator for stakeholders (power generation companies, financial investors, and researchers). To expand the investments in efficient solar PV power, various market participants as well as the operators should be considered and their characteristics should be analyzed because each stakeholder may have a different purpose and thus possess a different investment strategy. Analyzing these differences is critical in the establishment of efficient investment strategies and the development solar PV projects. Consequently, we quantified the indicators and their relative importance among power generation companies and financial investors participating in the actual operation and investment in solar PV projects.
2. Research Methods
3. Investment Evaluation Indicators and Hierarchy Structure
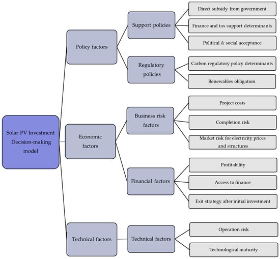
3.1. Policy Factors
3.1.1. Support Policies
Direct Subsidy from Government
Financial and Tax Support Determinants
Political and Social Acceptance
3.1.2. Regulatory Policies
Carbon Regulatory Policy Determinants
Renewables Obligation
3.2. Economic Factors
3.2.1. Business Risk Factors
Project Costs
Completion Risk
Market Risk for Electricity Prices and Structures
3.2.2. Financial Factors
Profitability
Access to Finances
Exit Strategy after Initial Investment
3.3. Technical Factors
3.3.1. Operational risks
3.3.2. Technological Maturity
4. Results and Discussion
4.1. Expert Organization
4.2. Consistency of Responses
4.3. Fuzzy AHP Analysis Results
4.4. Detailed Analysis Results by Group
5. Conclusions
Author Contributions
Funding
Conflicts of Interest
References
- International Energy Agency (IEA). Market Report Series: Renewables 2018; International Energy Agency: Paris, France, 2018. [Google Scholar]
- Michelez, J.; Rossi, N.; Blazquez, R.; Martin, J.M.; Mera, E.; Christensen, D.; Peineke, C.; Graf, K.; Lyon, D.; Stevens, G. Risk Quantification and Risk Management in Renewable Energy Projects; Altran, Arthur D. Little, Report Commissioned by IEA Renewable Energy Technology Deployment; Altran GmbH & Co. KG: Germany, 2011; Available online: http://iea-retd.org/wp-content/uploads/2011/11/RISK-IEA-RETD-2011-6.pdf (accessed on 21 May 2019).
- The Ministry of Trade, Industry and Energy (MOTIE). Renewable Energy 3020 Implementation Plan; The Ministry of Trade, Industry and Energy: Sejong, Korea, 2017.
- Financial Times. The fDi REPORT 2017 Global Greendield Investment Trends; The Financial Times Ltd.: London, UK, 2017. [Google Scholar]
- Akkas, O.P.; Erten, M.Y.; Cam, E.; Inanc, N. Optimal site selection for a solar power plant in the Central Anatolian Region of Turkey. Int. J. Photoenergy 2017, 2017, 7452715. [Google Scholar] [CrossRef]
- Al Garni, H.Z.; Awasthi, A. Solar PV power plant site selection using a GIS-AHP based approach with application in Saudi Arabia. Appl. Energy 2017, 206, 1225–1240. [Google Scholar]
- Al Garni, H.Z.; Awasthi, A. A fuzzy AHP and GIS-based approach to prioritize utility-scale solar PV sites in Saudi Arabia. In Proceedings of the 2017 IEEE International Conference on Systems, Man, and Cybernetics (SMC), Banff, AB, Canada, 5–8 October 2017; pp. 1244–1249. [Google Scholar]
- Asakereh, A.; Soleymani, M.; Sheikhdavoodi, M.J. A GIS-based Fuzzy-AHP method for the evaluation of solar farms locations: Case study in Khuzestan province, Iran. Sol. Energy 2017, 155, 342–353. [Google Scholar] [CrossRef]
- Díaz-Cuevas, P.; Camarillo-Naranjo, J.M.; Pérez-Alcántara, J.P. Relational spatial database and multi-criteria decision methods for selecting optimum locations for photovoltaic power plants in the province of Seville (southern Spain). Clean Technol. Environ. Policy 2018, 20, 1889–1902. [Google Scholar] [CrossRef]
- Kahraman, C.; Otay, I. Solar PV power plant location selection using a Z-fuzzy number based AHP. Int. J. Anal. Hierarchy Process 2018, 10. [Google Scholar] [CrossRef]
- Lee, A.; Kang, H.-Y.; Liou, Y.-J. A hybrid multiple-criteria decision-making approach for photovoltaic solar plant location selection. Sustainability 2017, 9, 184. [Google Scholar] [CrossRef]
- Merrouni, A.A.; Elalaoui, F.E.; Mezrhab, A.; Mezrhab, A.; Ghennioui, A. Large scale PV sites selection by combining GIS and Analytical Hierarchy Process. Case study: Eastern Morocco. Renew. Energy 2018, 119, 863–873. [Google Scholar] [CrossRef]
- Noorollahi, E.; Fadai, D.; Akbarpour Shirazi, M.; Ghodsipour, S. Land suitability analysis for solar farms exploitation using GIS and fuzzy analytic hierarchy process (FAHP)—A case study of Iran. Energies 2016, 9, 643. [Google Scholar] [CrossRef]
- Ozdemir, S.; Sahin, G. Multi-criteria decision-making in the location selection for a solar PV power plant using AHP. Measurement 2018, 129, 218–226. [Google Scholar] [CrossRef]
- Samanlioglu, F.; Ayağ, Z. A fuzzy AHP-PROMETHEE II approach for evaluation of solar power plant location alternatives in Turkey. J. Intell. Fuzzy Syst. 2017, 33, 859–871. [Google Scholar] [CrossRef]
- Sánchez-Lozano, J.M.; Teruel-Solano, J.; Soto-Elvira, P.L.; García-Cascales, M.S. Geographical Information Systems (GIS) and Multi-Criteria Decision Making (MCDM) methods for the evaluation of solar farms locations: Case study in south-eastern Spain. Renew. Sustain. Energy Rev. 2013, 24, 544–556. [Google Scholar] [CrossRef]
- Vafaeipour, M.; Zolfani, S.H.; Varzandeh, M.H.M.; Derakhti, A.; Eshkalag, M.K. Assessment of regions priority for implementation of solar projects in Iran: New application of a hybrid multi-criteria decision making approach. Energy Convers. Manag. 2014, 86, 653–663. [Google Scholar] [CrossRef]
- Ahmad, S.; Tahar, R.M. Selection of renewable energy sources for sustainable development of electricity generation system using analytic hierarchy process: A case of Malaysia. Renew. Energy 2014, 63, 458–466. [Google Scholar] [CrossRef]
- Guerrero-Liquet, G.; Sánchez-Lozano, J.; García-Cascales, M.; Lamata, M.; Verdegay, J. Decision-making for risk management in sustainable renewable energy facilities: A case study in the Dominican republic. Sustainability 2016, 8, 455. [Google Scholar] [CrossRef]
- Phillips, J. Determining the sustainability of large-scale photovoltaic solar power plants. Renew. Sustain. Energy Rev. 2013, 27, 435–444. [Google Scholar] [CrossRef]
- Sindhu, S.; Nehra, V.; Luthra, S. Solar energy deployment for sustainable future of India: Hybrid SWOC-AHP analysis. Renew. Sustain. Energy Rev. 2017, 72, 1138–1151. [Google Scholar] [CrossRef]
- Balo, F.; Şağbanşua, L. The selection of the best solar panel for the photovoltaic system design by using AHP. Energy Procedia 2016, 100, 50–53. [Google Scholar] [CrossRef]
- Kuthanazhi, V.; Rao, A.B. Selection of photovoltaic modules for off-grid rural application based on analytical hierarchy process (AHP). In Proceedings of the 2012 38th IEEE Photovoltaic Specialists Conference, Austin, TX, USA, 3–8 June 2012; pp. 2888–2893. [Google Scholar]
- Sheikh, N.; Kocaoglu, D.F. A comprehensive assessment of solar photovoltaic technologies: Literature review. In Proceedings of the 2011 PICMET’11: Technology Management in the Energy Smart World (PICMET), Portland, OR, USA, 31 July–4 August 2011; pp. 1–11. [Google Scholar]
- Van de Kaa, G.; Rezaei, J.; Kamp, L.; de Winter, A. Photovoltaic technology selection: A fuzzy MCDM approach. Renew. Sustain. Energy Rev. 2014, 32, 662–670. [Google Scholar] [CrossRef]
- Aguilar, F.X.; Cai, Z. Exploratory analysis of prospects for renewable energy private investment in the US. Energy Econ. 2010, 32, 1245–1252. [Google Scholar] [CrossRef]
- Bolkesjø, T.F.; Eltvig, P.T.; Nygaard, E. An econometric analysis of support scheme effects on renewable energy investments in Europe. Energy Procedia 2014, 58, 2–8. [Google Scholar] [CrossRef]
- Cicea, C.; Marinescu, C.; Popa, I.; Dobrin, C. Environmental efficiency of investments in renewable energy: Comparative analysis at macroeconomic level. Renew. Sustain. Energy Rev. 2014, 30, 555–564. [Google Scholar] [CrossRef]
- Eyraud, L.; Clements, B.; Wane, A. Green investment: Trends and determinants. Energy Policy 2013, 60, 852–865. [Google Scholar] [CrossRef]
- Kilinc-Ata, N. The evaluation of renewable energy policies across EU countries and US states: An econometric approach. Energy Sustain. Dev. 2016, 31, 83–90. [Google Scholar] [CrossRef]
- Murovec, N.; Erker, R.S.; Prodan, I. Determinants of environmental investments: Testing the structural model. J. Clean. Prod. 2012, 37, 265–277. [Google Scholar] [CrossRef]
- Polzin, F.; Migendt, M.; Täube, F.A.; von Flotow, P. Public policy influence on renewable energy investments—A panel data study across OECD countries. Energy Policy 2015, 80, 98–111. [Google Scholar] [CrossRef]
- Keeley, A.R.; Ikeda, Y. Determinants of foreign direct investment in wind energy in developing countries. J. Clean. Prod. 2017, 161, 1451–1458. [Google Scholar] [CrossRef]
- Padmanathan, K.; Govindarajan, U.; Ramachandaramurthy, V.K. Multiple criteria decision making (MCDM) based economic analysis of solar PV system with respect to performance investigation for Indian market. Sustainability 2017, 9, 820. [Google Scholar] [CrossRef]
- Jun, L.; Rui, L.; Min, L.; Gu, J.-M.; Zhi, Z. The investment risk weight calculation of photovoltaic power projects based on improved multi-level analytical hierarchy process. In Proceedings of the IEEE PES Innovative Smart Grid Technologies, Tianjin, China, 21–24 May 2012; pp. 1–5. [Google Scholar]
- Nematollahi, O.; Kim, K.C. A feasibility study of solar energy in South Korea. Renew. Sustain. Energy Rev. 2017, 77, 566–579. [Google Scholar] [CrossRef]
- Nigim, K.; Munier, N.; Green, J. Pre-feasibility MCDM tools to aid communities in prioritizing local viable renewable energy sources. Renew. Energy 2004, 29, 1775–1791. [Google Scholar] [CrossRef]
- Sindhu, S.; Nehra, V.; Luthra, S. Investigation of feasibility study of solar farms deployment using hybrid AHP-TOPSIS analysis: Case study of India. Renew. Sustain. Energy Rev. 2017, 73, 496–511. [Google Scholar] [CrossRef]
- Keeley, A.R.; Matsumoto, K.I. Relative significance of determinants of foreign direct investment in wind and solar energy in developing countries–AHP analysis. Energy Policy 2018, 123, 337–348. [Google Scholar] [CrossRef]
- Keeley, A.R.; Matsumoto, K.I. Investors’ perspective on determinants of foreign direct investment in wind and solar energy in developing economies—Review and expert opinions. J. Clean. Prod. 2018, 179, 132–142. [Google Scholar] [CrossRef]
- Kim, J.; Lee, J.; Kim, B.; Kim, J. Raw material criticality assessment with weighted indicators: An application of fuzzy analytic hierarchy process. Resour. Policy 2019, 60, 225–233. [Google Scholar] [CrossRef]
- Özdağoğlu, A.; Özdağoğlu, G. Comparison of AHP and Fuzzy AHP for the Multi-Criteria Decision Making Processes with Linguistic Evaluations. İstanbul Ticaret Üniversitesi Fen Bilimleri Dergisi 2007, 6, 65–85. [Google Scholar]
- Saaty, T.L. The Analytic Hierarchy Process: Planning, Priority Setting, Resource Allocation; McGraw-Hill International Book Company: New York, NY, USA, 1980. [Google Scholar]
- Triantaphyllou, E.; Mann, S.H. Using the analytic hierarchy process for decision making in engineering applications: Some challenges. Int. J. Ind. Eng. Appl. Pract. 1995, 2, 35–44. [Google Scholar]
- Kahraman, C.; Cebeci, U.; Ruan, D. Multi-attribute comparison of catering service companies using fuzzy AHP: The case of Turkey. Int. J. Prod. Econ. 2004, 87, 171–184. [Google Scholar] [CrossRef]
- Korea Development Institute (KDI). Study on Multi-Criteria Analysis for Preliminary Feasibility Study (II); Korea Development Institute: Seoul, Korea, 2001. [Google Scholar]
- Kim, J.; Kim, J. Optimal Portfolio for LNG Importation in Korea Using a Two-Step Portfolio Model and a Fuzzy Analytic Hierarchy Process. Energies 2018, 11, 3049. [Google Scholar] [CrossRef]
- Mikhailov, L. Deriving priorities from fuzzy pairwise comparison judgements. Fuzzy Sets Syst. 2003, 134, 365–385. [Google Scholar] [CrossRef]
- Heo, E.; Kim, J.; Boo, K.-J. Analysis of the assessment factors for renewable energy dissemination program evaluation using fuzzy AHP. Renew. Sustain. Energy Rev. 2010, 14, 2214–2220. [Google Scholar] [CrossRef]
- Wang, Y.-M.; Luo, Y.; Hua, Z. On the extent analysis method for fuzzy AHP and its applications. Eur. J. Oper. Res. 2008, 186, 735–747. [Google Scholar] [CrossRef]
- Chang, D.-Y. Applications of the extent analysis method on fuzzy AHP. Eur. J. Oper. Res. 1996, 95, 649–655. [Google Scholar] [CrossRef]
- Golden, B.L.; Wasil, E.A.; Harker, P.T. The analytic hierarchy process. In Applications and Studies; Springer: Berlin/Heidelberg, Germany, 1989. [Google Scholar]
- Abdmouleh, Z.; Alammari, R.A.; Gastli, A. Review of policies encouraging renewable energy integration & best practices. Renew. Sustain. Energy Rev. 2015, 45, 249–262. [Google Scholar]
- Ang, G. Overcoming Barriers to International Investment in Clean Energy. In Debate the Issues: Investment; Love, P., Ed.; OECD Publishing: Paris, France, 2016; Available online: https://doi.org/10.1787/9789264242661-18-en (accessed on 21 May 2019).
- Jacobsson, S.; Lauber, V. The politics and policy of energy system transformation—Explaining the German diffusion of renewable energy technology. Energy Policy 2006, 34, 256–276. [Google Scholar] [CrossRef]
- Mourelatou, A.; Research, B.E.; Limited, C. Renewable Energies: Success Stories; Office for Official Publications of the European Communities: Copenhagen, Denmark, 2001; Available online: https://www.eea.europa.eu/ds _resolveuid/6SZ2DCA0UJ (accessed on 21 May 2019).
- Romano, A.A.; Scandurra, G.; Carfora, A.; Fodor, M. Renewable investments: The impact of green policies in developing and developed countries. Renew. Sustain. Energy Rev. 2017, 68, 738–747. [Google Scholar] [CrossRef]
- Aragonés-Beltrán, P.; Chaparro-González, F.; Pastor-Ferrando, J.-P.; Pla-Rubio, A. An AHP (Analytic Hierarchy Process)/ANP (Analytic Network Process)-based multi-criteria decision approach for the selection of solar-thermal power plant investment projects. Energy 2014, 66, 222–238. [Google Scholar] [CrossRef]
- Lee, A.H.; Chen, H.H.; Kang, H.-Y. Multi-criteria decision making on strategic selection of wind farms. Renew. Energy 2009, 34, 120–126. [Google Scholar] [CrossRef]
- Zhao, Z.; Huang, W. Multi-objective Decision-making on Wind Power Projects Based on AHP Method. In Proceedings of the 2011 International Conference on Computer Distributed Control and Intelligent Environmental Monitoring, Changsha, China, 19–20 February 2011; pp. 242–245. [Google Scholar]
- Painuly, J.P. Barriers to renewable energy penetration; a framework for analysis. Renew. Energy 2001, 24, 73–89. [Google Scholar] [CrossRef]
- Pîrlogea, C. Barriers to investment in energy from renewable sources. Econ. Ser. Manag. 2011, 14, 132–140. [Google Scholar]
- Reiche, D.; Bechberger, M. Policy differences in the promotion of renewable energies in the EU member states. Energy Policy 2004, 32, 843–849. [Google Scholar] [CrossRef]
- Çolak, M.; Kaya, İ. Prioritization of renewable energy alternatives by using an integrated fuzzy MCDM model: A real case application for Turkey. Renew. Sustain. Energy Rev. 2017, 80, 840–853. [Google Scholar] [CrossRef]
- Haddad, B.; Liazid, A.; Ferreira, P. A multi-criteria approach to rank renewables for the Algerian electricity system. Renew. Energy 2017, 107, 462–472. [Google Scholar] [CrossRef]
- San Cristóbal, J. Multi-criteria decision-making in the selection of a renewable energy project in spain: The Vikor method. Renew. Energy 2011, 36, 498–502. [Google Scholar] [CrossRef]
- Tasri, A.; Susilawati, A. Selection among renewable energy alternatives based on a fuzzy analytic hierarchy process in Indonesia. Sustain. Energy Technol. Assess. 2014, 7, 34–44. [Google Scholar] [CrossRef]
- Menanteau, P.; Finon, D.; Lamy, M.-L. Prices versus quantities: Choosing policies for promoting the development of renewable energy. Energy Policy 2003, 31, 799–812. [Google Scholar] [CrossRef]
- Kengpol, A.; Rontlaong, P.; Tuominen, M. Design of a decision support system for site selection using fuzzy AHP: A case study of solar power plant in north eastern parts of Thailand. In Proceedings of the 2012 PICMET’12: Technology Management for Emerging Technologies, Vancouver, BC, Canada, 29 July–2 August 2012; pp. 734–743. [Google Scholar]
- Cannemi, M.; García-Melón, M.; Aragonés-Beltrán, P.; Gómez-Navarro, T. Modeling decision making as a support tool for policy making on renewable energy development. Energy Policy 2014, 67, 127–137. [Google Scholar] [CrossRef]
- Alfaro, L.; Kalemli-Ozcan, S.; Volosovych, V. Why doesn’t capital flow from rich to poor countries? An empirical investigation. Rev. Econ. Stat. 2008, 90, 347–368. [Google Scholar] [CrossRef]
- Jha, S.K.; Puppala, H. Prospects of renewable energy sources in India: Prioritization of alternative sources in terms of Energy Index. Energy 2017, 127, 116–127. [Google Scholar] [CrossRef]
- Lyon, T.P.; Yin, H. Why do states adopt renewable portfolio standards?: An empirical investigation. Energy J. 2010, 31, 133–157. [Google Scholar] [CrossRef]
- Sovacool, B.K.; Nugent, D.; Gilbert, A. Construction cost overruns and electricity infrastructure: An unavoidable risk? Electr. J. 2014, 27, 112–120. [Google Scholar] [CrossRef]
- Sovacool, B.K.; Gilbert, A.; Nugent, D. An international comparative assessment of construction cost overruns for electricity infrastructure. Energy Res. Soc. Sci. 2014, 3, 152–160. [Google Scholar] [CrossRef]
- Agrawal, A. Risk mitigation strategies for renewable energy project financing. Strateg. Plan. Energy Environ. 2012, 32, 9–20. [Google Scholar] [CrossRef]
- Heo, E.; Kim, J.; Cho, S. Selecting hydrogen production methods using fuzzy analytic hierarchy process with opportunities, costs, and risks. Int. J. Hydrogen Energy 2012, 37, 17655–17662. [Google Scholar] [CrossRef]








| Indicators | Previous Studies | ||
|---|---|---|---|
| Policy factors | Support policies | Direct subsidy from government | Eyraud, Clements and Wane [29], Keeley and Matsumoto [39], Keeley and Matsumoto [40], Abdmouleh, Alammari and Gastli [53], Ang [54], Jacobsson and Lauber [55] | 
| Finance and tax support determinants | Murovec, Erker and Prodan [31], Keeley and Matsumoto [39], Keeley and Matsumoto [40], Mourelatou, Research and Limited [56], Romano, Scandurra, Carfora and Fodor [57], Aragonés-Beltrán, Chaparro-González, Pastor-Ferrando and Pla-Rubio [58], Lee, Chen and Kang [59], Zhao and Huang [60] | ||
| Political & social acceptance | Balo and Şağbanşua [22], Sindhu, Nehra and Luthra [38], Keeley and Matsumoto [39], Keeley and Matsumoto [40], Zhao and Huang [60], Painuly [61], Pîrlogea [62], Reiche and Bechberger [63], Çolak and Kaya [64], Haddad, Liazid and Ferreira [65] | ||
| Regulatory policies | Carbon regulatory policy determinants | Michelez, Rossi, Blazquez, Martin, Mera, Christensen, Peineke, Graf, Lyon and Stevens [2], Sindhu, Nehra and Luthra [38], Haddad, Liazid and Ferreira [65], San Cristóbal [66], Tasri and Susilawati [67] | |
| Renewables obligation | Michelez, Rossi, Blazquez, Martin, Mera, Christensen, Peineke, Graf, Lyon and Stevens [2], Keeley and Matsumoto [40], Romano, Scandurra, Carfora and Fodor [57], Menanteau, Finon and Lamy [68] | ||
| 29 Economic factors | Business risk factors | Project costs | Balo and Şağbanşua [22], Aragonés-Beltrán, Chaparro-González, Pastor-Ferrando and Pla-Rubio [58], Lee, Chen and Kang [59], Zhao and Huang [60], Çolak and Kaya [64], Haddad, Liazid and Ferreira [65], Kengpol, Rontlaong and Tuominen [69], Cannemi, García-Melón, Aragonés-Beltrán and Gómez-Navarro [70] | 
| Completion risk | Michelez, Rossi, Blazquez, Martin, Mera, Christensen, Peineke, Graf, Lyon and Stevens [2], Balo and Şağbanşua [22], Aragonés-Beltrán, Chaparro-González, Pastor-Ferrando and Pla-Rubio [58], Lee, Chen and Kang [59] | ||
| Market risk for electricity prices and structures | Balo and Şağbanşua [22], Eyraud, Clements and Wane [29], Aragonés-Beltrán, Chaparro-González, Pastor-Ferrando and Pla-Rubio [58], Haddad, Liazid and Ferreira [65] | ||
| Financial factors | Profitability | Michelez, Rossi, Blazquez, Martin, Mera, Christensen, Peineke, Graf, Lyon and Stevens [2], Nigim, Munier and Green [37], Çolak and Kaya [64], Tasri and Susilawati [67], Cannemi, García-Melón, Aragonés-Beltrán and Gómez-Navarro [70] | |
| Access to finance | Keeley and Matsumoto [39], Keeley and Matsumoto [40], Aragonés-Beltrán, Chaparro-González, Pastor-Ferrando and Pla-Rubio [58], Painuly [61], Çolak and Kaya [64], Alfaro, Kalemli-Ozcan and Volosovych [71] | ||
| Exit strategy after initial investment | No previous study | ||
| Technical factors | Technical factors | Operation risk | Balo and Şağbanşua [22], Aragonés-Beltrán, Chaparro-González, Pastor-Ferrando and Pla-Rubio [58], Çolak and Kaya [64], Haddad, Liazid and Ferreira [65], Tasri and Susilawati [67], Jha and Puppala [72] | 
| Technological maturity | Balo and Şağbanşua [22], Aragonés-Beltrán, Chaparro-González, Pastor-Ferrando and Pla-Rubio [58], Lee, Chen and Kang [59], Haddad, Liazid and Ferreira [65] | ||
| Main Categories | Description | 
|---|---|
| Policy factors | Policy factors refer to policies that are directly or indirectly related to the expansion of solar PV power. They are composed of support and regulatory policy determinants. | 
| Economic factors | Economic factors refer to the financial cost and profit of the solar PV power sources. They are composed of business risk factors related to the direct risks of the project and the financial factors for evaluating the economic value of the project. | 
| Technical factors | Technical factors refer to the technical characteristics in terms of the operation of a solar PV power project. They are composed of operation risks related to the characteristics of solar PV power dependent on natural forces and the technical maturity of solar PV power. | 
| First Layer | Second Layer | Third Layer | Description | 
|---|---|---|---|
| Policy factors | Support policies | Direct subsidy from government | The central or local government provides cash or in-kind supports according to the notified ratio based on the laws for houses, facilities, and general businesses using renewable energy sources (solar PV). | 
| Financial and tax support | This system supports the expansion of renewable energy sources (solar PV) through funding (except direct subsidy) and direct or indirect tax benefits. Representative financial and tax support determinants related to renewable energy include loan support system, tax credit, and accelerated depreciation. | ||
| Political & social acceptance | Sustainability and intensity of regulatory improvement and social acceptability for legal procedures and regulations of the energy industry to promote the supply of renewable energy (solar PV). This indicator evaluates the political and social acceptance of renewable energy. | ||
| Regulatory policies | Carbon regulatory policy determinants | This system means billing and regulations for carbon emissions from power generation sources. The basis of this system is various regulatory and promoting factors that are considered in market participation. The more intense a regulatory policy is, the higher the ease of supply for environmentally friendly power sources becomes. | |
| Renewables obligation | This system imposes obligatory renewable energy amount above a certain value through laws or enforcement decree for related stakeholders (mainly suppliers) of renewable energy (solar PV). The investment environment for specific power generation sources can be made easy by allocating a quota for each renewable energy source. | 
| First Layer | Second Layer | Third Layer | Description | 
|---|---|---|---|
| Economic factors | Business risk factors | Project costs (Startup costs, direct investment cost, O&M cost) | 
 | 
| Completion risk | 
 | ||
| Market risk for electricity prices and structures | 
 | ||
| Financial factors | Profitability | 
 | |
| Access to finance | 
 | ||
| Exit strategy after initial investment | 
 | 
| First Layer | Second Layer | Third Layer | Description | 
|---|---|---|---|
| Technical factors | Technical factors | Operational risks | 
 | 
| Technological maturity | 
 | 
| Classification of AHP Respondents by Organization | ||||
|---|---|---|---|---|
| Financial Investors | Researchers | Power Generation Companies | Total | |
| Number of respondents (persons) | 21 | 19 | 34 | 74 | 
| Number of respondents with CR < 0.15 (persons) | 10 | 11 | 14 | 35 | 
| Consistency passing ratio | 47.62% | 57.89% | 41.18% | 47.30% | 
| Policy Factors | Economic Factors | Technical Factors | |||||||
|---|---|---|---|---|---|---|---|---|---|
| 0.1626 | 0.71757 | 0.1257 | |||||||
| Support Policies | Regulatory Policies | Business Risk Factors | Financial Factors | Technical Factors | |||||
| 0.8143 | 0.1857 | 0.2005 | 0.7995 | 1 | |||||
| Direct subsidy from government | 0.5984 | Carbon regulatory policy determinants | 0.2313 | Project costs | 0.5854 | Profitability | 0.7743 | Operation risk | 0.6038 | 
| Finance and tax support determinant | 0.2086 | Renewables obligation | 0.7687 | Completion risk | 0.1796 | Access to finance | 0.0752 | Technological maturity | 0.3962 | 
| Political & social acceptance | 0.1930 | Market risk for electricity price and structure | 0.2350 | Exit strategy after initial investment | 0.1505 | ||||
© 2019 by the authors. Licensee MDPI, Basel, Switzerland. This article is an open access article distributed under the terms and conditions of the Creative Commons Attribution (CC BY) license (http://creativecommons.org/licenses/by/4.0/).
Share and Cite
Kim, B.; Kim, J.; Kim, J. Evaluation Model for Investment in Solar Photovoltaic Power Generation Using Fuzzy Analytic Hierarchy Process. Sustainability 2019, 11, 2905. https://doi.org/10.3390/su11102905
Kim B, Kim J, Kim J. Evaluation Model for Investment in Solar Photovoltaic Power Generation Using Fuzzy Analytic Hierarchy Process. Sustainability. 2019; 11(10):2905. https://doi.org/10.3390/su11102905
Chicago/Turabian StyleKim, BumChoong, Juhan Kim, and Jinsoo Kim. 2019. "Evaluation Model for Investment in Solar Photovoltaic Power Generation Using Fuzzy Analytic Hierarchy Process" Sustainability 11, no. 10: 2905. https://doi.org/10.3390/su11102905
APA StyleKim, B., Kim, J., & Kim, J. (2019). Evaluation Model for Investment in Solar Photovoltaic Power Generation Using Fuzzy Analytic Hierarchy Process. Sustainability, 11(10), 2905. https://doi.org/10.3390/su11102905
 
        

 
       