Electricity as a Cooking Means in Nepal—A Modelling Tool Approach
Abstract
1. Introduction
2. Literature Review
3. Materials and Methods
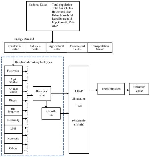
3.1. Methods
3.2. Data Collection
3.3. Base Year Modelling
3.4. Scenario Description and Assumption
- Scenario 1: Business as Usual Scenario (BAU)The BAU scenario forecasts the future energy balance based on current trends by using government plans, policy and official forecast information that define the shape of sector for the next decades. It assumes that current economic and energy policies will broadly continue. In other words, the BAU scenario will be the continuation of the current energy sector’s trends in the residential sector with an annual GDP growth rate of 5%.
- Scenario 2: Low Growth Rate (LGR)This scenario deals with the demand growth with lower economic development than BAU and medium growth rate, assuming that the economic and political sector will be badly disrupted by internal and external factors. It is a pessimistic scenario where all the energy demand in different sectors will be low, having an economic growth rate of 4%.
- Scenario 3: Medium Growth Rate (MGR)This is the average economic development condition between low growth and high growth rates, assuming a national GDP growth rate of 6.5%. In this scenario, some parameters are nearly equal with the BAU scenario, assuming that the social and economic sector will boom, on average. In this case, it is more likely that many people of urban areas will shift from traditional biomass fuels to modern cooking fuels. Thus, this scenario is characterized by the increase of modern cooking fuels, accounting more than 30% of total energy demand by the end year, decreasing the dependency on traditional biomass fuels.
- Scenario 4: High Growth Rate (HGR)This is the most optimistic scenario, having a GDP growth rate of 9%. When national GDP is very high, all major economic sectors will boom, with stable social, political and economic development. In this scenario, all sectors’ growth rates will be high, as well as cooking energy demand. Similar to the MGR scenario, it is assumed that modern cooking fuel (LPG and electricity) demand is set to grow over the outlook period, reducing the share of traditional fuels to below 60%. The purpose of this scenario is to boost the national economy and to enhance energy demand in the residential sector.
4. Results and Discussion
4.1. Scenario Analysis
4.2. Peak Power Requirement
4.3. Environmental Analysis
4.4. Economic Analysis
5. Conclusions
Author Contributions
Funding
Conflicts of Interest
References
- Water and Energy Commission Secretariat (WECS). Electricity Demand Forecast Report (2015–2040); Government of Nepal: Kathmandu, Nepal, 2017.
- World Bank. World Development Indicator. Available online: http://data.worldbank.org/indicator/EG.USE.ELEC.KH.PC?locations=DZ (accessed on 5 March 2017).
- Water and Energy Commission Secretariat (WECS). Energy Data Sheet; Government of Nepal: Kathmandu, Nepal, 2014.
- Central Bureau of Statistics (CBS). Annual Household Survey Report 2014–2015; Government of Nepal: Kathmandu, Nepal, 2016.
- Ministry of Finance (MoF). Economic Survey—Fiscal Year 2015/2016; Government of Nepal: Kathmandu, Nepal, 2016. [Google Scholar]
- Nepal Oil Corporation (NOC). Import and Sales. Available online: http://nepaloil.com.np/import-and-sales-22.html (accessed on 17 April 2017).
- Jewell, J. The IEA Model of Short-Term Energy Security (MOSES); International Energy Agency Paris: Paris, France, 2011; Available online: www.iea.org (accessed on 15 July 2017).
- Spotlight. Indian Increases LPG Supply to Nepal. Available online: http://www.spotlightnepal.com/News/Article/Nepal-India-provides-additional-LPG (accessed on 3 April 2015).
- Ministry of Finance. Economic Survey—Fiscal Year 2014/2015; Government of Nepal: Kathmandu, Nepal, 2015.
- Surendra, K.C.; Khanal, S.K.; Shrestha, P.; Lamsal, B. Current status of renewable energy in Nepal: Opportunities and challenges. Renew. Sustain. Energy Rev. 2011, 15, 4107–4117. [Google Scholar] [CrossRef]
- Pradhan, B.B.; Limmeechokchai, B. Electric and Biogas Stoves as Options for Cooking in Nepal and Thailand. Energy Procedia 2017, 138, 470–475. [Google Scholar] [CrossRef]
- Bruce, N.; Perez-Padilla, R.; Albalak, R. Indoor air pollution in developing countries: A major environmental and public health challenge. Bull. World Health Organ. 2000, 78, 1078–1092. [Google Scholar] [PubMed]
- Holdren, J.P.; Smith, K.R.; Kjellstrom, T.; Streets, D.; Wang, X.; Fischer, S. Energy, the Environment and Health; United Nations Development Programme: New York, NY, USA, 2000. [Google Scholar]
- Duflo, E.; Greenstone, M.; Hanna, R. Indoor air pollution, health and economic well-being. Surv. Perspect. Integr. Environ. Soc. 2008, 1, 1–9. [Google Scholar] [CrossRef]
- Jain, A.; Choudhary, P.; Ganesan, K. Clean, Affordable and Sustainable Cooking Energy for India-Possibilities and Realities beyond LPG; Council for Energy Environment and Water (CEEW): New Delhi, India, 2015. [Google Scholar]
- Lewis, J.J.; Pattanayak, S.K. Who adopts improved fuels and cookstoves? A systematic review. Environ. Health Perspect. 2012, 120, 637. [Google Scholar] [CrossRef] [PubMed]
- Andadari, R.K.; Mulder, P.; Rietveld, P. Energy poverty reduction by fuel switching. Impact evaluation of the LPG conversion program in Indonesia. Energy Policy 2014, 66, 436–449. [Google Scholar] [CrossRef]
- Tembo, S.T.; Mulenga, B.P.; Sitko, N.J. Cooking Fuel Choice in Urban Zambia: Implications on Forest Cover; Michigan State University, Department of Agricultural, Food, and Resource Economics: East Lansing, MI, USA, 2015. [Google Scholar]
- Yan, H.J. The Theoretical and Empirical Analysis on the Compatibility of Sustainable Development Strategies and Poverty Reduction Policies at Micro Level; University Aix-Marseille II: Aix-en-Provence, France, 2010. [Google Scholar]
- Bhattari, N. National Energy Demand Projections and Analysis of Nepal; Technical University of Vienna: Vienna, Austria, 2015. [Google Scholar]
- An, L.; Lupi, F.; Liu, J.; Linderman, M.A.; Huang, J. Modeling the choice to switch from fuelwood to electricity: Implications for giant panda habitat conservation. Ecol. Econ. 2002, 42, 445–457. [Google Scholar] [CrossRef]
- Baquié, S.; Urpelainen, J. Access to modern fuels and satisfaction with cooking arrangements: Survey evidence from rural India. Energy Sustain. Dev. 2017, 38, 34–47. [Google Scholar] [CrossRef]
- Bisu, D.Y.; Kuhe, A.; Iortyer, H.A. Urban household cooking energy choice: An example of Bauchi metropolis, Nigeria. Energy Sustain. Soc. 2016, 6, 15. [Google Scholar] [CrossRef]
- Heltberg, R. Fuel switching: Evidence from eight developing countries. Energy Econ. 2004, 26, 869–887. [Google Scholar] [CrossRef]
- Wickramasinghe, A. Energy access and transition to cleaner cooking fuels and technologies in Sri Lanka: Issues and policy limitations. Energy Policy 2011, 39, 7567–7574. [Google Scholar] [CrossRef]
- Gebreegziabher, Z.; Mekonnen, A.; Kassie, M.; Köhlin, G. Urban energy transition and technology adoption: The case of Tigrai, northern Ethiopia. Energy Econ. 2012, 34, 410–418. [Google Scholar] [CrossRef]
- Bhattacharyya, S.C.; Timilsina, G.R. Modelling energy demand of developing countries: Are the specific features adequately captured? Energy Policy 2010, 38, 1979–1990. [Google Scholar] [CrossRef]
- Laha, P.; Chakraborty, B. Energy model—A tool for preventing energy dysfunction. Renew. Sustain. Energy Rev. 2017, 73, 95–114. [Google Scholar] [CrossRef]
- Ouedraogo, N.S. Modeling sustainable long-term electricity supply-demand in Africa. Appl. Energy 2017, 190, 1047–1067. [Google Scholar] [CrossRef]
- Water and Energy Commission Secretariat. Energy Demand Projection 2030: A MAED Based Approach; Government of Nepal: Kathmandu, Nepal, 2016.
- Water and Energy Commission Secretariat. Nepal’s Energy Sector Vision 2050 A.D; Government of Nepal: Kathmandu, Nepal, 2013.
- Pokharel, S. An econometric analysis of energy consumption in Nepal. Energy Policy 2007, 35, 350–361. [Google Scholar] [CrossRef]
- Parajuli, R.; Østergaard, P.A.; Dalgaard, T.; Pokharel, G.R. Energy consumption projection of Nepal: An econometric approach. Renew. Energy 2014, 63, 432–444. [Google Scholar] [CrossRef]
- Santos, P.J.; Martins, A.G.; Pires, A.J. Designing the input vector to ANN-based models for short-term load forecast in electricity distribution systems. Int. J. Electr. Power Energy Syst. 2007, 29, 338–347. [Google Scholar] [CrossRef]
- Heaps, C.G. Long-Range Energy Alternatives Planning (LEAP) System. Available online: https://www.energycommunity.org (accessed on 25 May 2017).
- Park, N.-B.; Lee, S.; Han, J.-Y.; Jeon, E.C. Feasibility Analysis of Alternative Electricity Systems by 2030 in the Post-Fukushima Era. Asian J. Atmos. Environ. 2014, 8, 59–68. [Google Scholar] [CrossRef]
- Huang, Y.; Bor, Y.J.; Peng, C.-Y. The long-term forecast of Taiwan’s energy supply and demand: LEAP model application. Energy Policy 2011, 39, 6790–6803. [Google Scholar] [CrossRef]
- Park, N.-B.; Yun, S.-J.; Jeon, E.-C. An analysis of long-term scenarios for the transition to renewable energy in the Korean electricity sector. Energy Policy 2013, 52, 288–296. [Google Scholar] [CrossRef]
- Perwez, U.; Sohail, A.; Hassan, S.F.; Zia, U. The long-term forecast of Pakistan’s electricity supply and demand: An application of long range energy alternatives planning. Energy 2015, 93 Pt 2, 2423–2435. [Google Scholar] [CrossRef]
- Nojedehi, P.; Heidari, M.; Ataei, A.; Nedaei, M.; Kurdestani, E. Environmental assessment of energy production from landfill gas plants by using Long-range Energy Alternative Planning (LEAP) and IPCC methane estimation methods: A case study of Tehran. Sustain. Energy Technol. Assess. 2016, 16, 33–42. [Google Scholar] [CrossRef]
- Kemausuor, F.; Nygaard, I.; Mackenzie, G. Prospects for bioenergy use in Ghana using Long-range Energy Alternatives Planning model. Energy 2015, 93 Pt 1, 672–682. [Google Scholar] [CrossRef]
- Dagher, L.; Ruble, I. Modeling Lebanon’s electricity sector: Alternative scenarios and their implications. Energy 2011, 36, 4315–4326. [Google Scholar] [CrossRef]
- Central Bureau of Statistics. National Population and Housing Census 2011 (Population Projection 2011–2031); Government of Nepal: Kathmandu, Nepal, 2014; Volume 8, p. 22.
- Ministry of Finance. Economy Survey for Fiscal Year 2015/16; Government of Nepal: Kathmandu, Nepal, 2016.
- Nepal Electricity Authority (NEA). Annual Report; Nepal Electricity Authority: Kathmandu, Nepal, 2015. [Google Scholar]
- Alternative Energy Promotion Centre (AEPC). Annual progress Review of AEPC 2012–2013; Ministry of Science, Technology and Environment: Lalitpur, Nepal, 2014.
- World Bank. DataBank: Nepal. Available online: http://data.worldbank.org/country/nepal (accessed on 11 March 2017).
- Ghanadan, R.; Koomey, J.G. Using energy scenarios to explore alternative energy pathways in California. Energy Policy 2005, 33, 1117–1142. [Google Scholar] [CrossRef]
- Stocker, T.F.; Qin, D.; Plattner, G.-K.; Tignor, M.; Allen, S.K.; Boschung, J.; Nauels, A.; Xia, Y.; Bex, V.; Midgley, P.M. Climate chAnge 2013: The Physical Science Basis; Intergovernmental Panel on Climate Change, Working Group I Contribution to the IPCC Fifth Assessment Report (AR5); Cambridge University Press: New York, NY, USA, 2013. [Google Scholar]
- Jain, A.; Choudhury, P. Clean, Affordable and Sustainable Cooking Energy for India—Possibilities and Realities beyound LPG; Council on Energy, Environment and Water: New Delhi, India, 2015; Available online: http://ceew.in/pdf/ceew-clean-affordable-and-sustainable-cooking.pdf (accessed on 10 July 2017).
- Nakarmi, A.M. Current Energy Consumption trends & future energy scenarios of Nepal & Energy Emergency why. In IPPAN Seminar; Independent Power Producer’s Association: Kathmandu, Nepal, 2016. [Google Scholar]
- Nepal Oil Cooperation (NOC). Fortnightly Profit and Loss. Available online: http://www.nepaloil.com.np/uploads/pdf/16thJuly2017.pdf (accessed on 13 June 2017).
- IRENA. Renewable Energy Technologies: Cost Analysis Series; International Renewable Energy Agency: Bonn, Germany, 2012; Available online: https://www.irena.org/documentdownloads/publications/re_technologies_cost_analysis-hydropower.pdf (accessed on 4 August 2017).









| Fuel Types | Cooking | Heating | Cooling | Lighting | Water Boiling | Water Pumping | Electricity Appliance | Other Uses | Total |
|---|---|---|---|---|---|---|---|---|---|
| Firewood | 143,709.8 | 40,594.3 | - | - | 37,955 | - | - | 30,903.2 | 253,162 |
| Agri-residue | 13,225.7 | - | - | - | - | - | - | - | 13,226 |
| Animal waste | 16,671.3 | 1893 | - | - | - | - | - | 547.6 | 19,112 |
| Other biomass | 77.1 | 177.3 | - | - | - | - | - | 84.7 | 339 |
| Biogas | 4178 | - | - | 150.1 | - | - | - | - | 4328 |
| Bio briquette | 0.5 | 33.3 | - | - | 1.9 | - | - | - | 36 |
| Grid electricity | 878.5 | 174.2 | 609.4 | 1159.3 | 326.5 | 363.6 | 1114.9 | 197.4 | 4824 |
| Decentralized electricity | - | - | - | 231.4 | - | 1.4 | 58.2 | 1.8 | 293 |
| Solar | - | - | - | 0.9 | - | - | - | - | 1 |
| LPG | 5120.9 | - | - | - | 566.6 | - | - | 13.5 | 5701 |
| Kerosene | 456.8 | - | - | 575.6 | 74.5 | - | - | 43.5 | 1150 |
| Other Petroleum | - | - | - | 199.2 | - | - | - | 12.4 | 212 |
| Other battery | - | - | - | 1.3 | - | - | 0.4 | - | 2 |
| Total | 184,319 | 42,872 | 609 | 2318 | 38,925 | 365 | 1174 | 31,804 | 302,385 |
| Urban/Rural | Firewood (%) | Cow Dung (%) | Agriculture Residue (%) | LPG (%) | Kerosene (%) | Bio-Gas (%) | Other (%) | Total (%) |
|---|---|---|---|---|---|---|---|---|
| Urban | 33.0 | 4.4 | 0.7 | 58.5 | 0.2 | 2.8 | 0.4 | 100 |
| Rural | 72.5 | 11.4 | 3.3 | 9.4 | 0.0 | 3.2 | 0.2 | 100 |
| Nepal | 59.3 | 9.0 | 2.4 | 25.8 | 0.1 | 3.1 | 0.2 | 100 |
| References | Country | Fuel Choice | Study Period | Methodology | Purpose | Remarks |
|---|---|---|---|---|---|---|
| [17] | Indonesia | Kerosene ↓ LPG | 2009–2010 | Household survey across urban, suburban and rural regions | To evaluate the impact of government program to substitute kerosene to LPG | Mainly high-income households in sub-urban areas will be benefited |
| [21] | China | Fuel wood ↓ Electricity | 1999 | Household interview and Random Utility Model (RUM) | To protect the loss of giant panda habitat due to human activities to collect firewood | Energy policies with proper electricity tariffs are required for reducing dependency on firewood and saving panda habitat |
| [22] | India | Traditional fuels (biomass) ↓ Modern fuels (LPG) | X | Survey on 8568 households across six Indian states | To analyze the household’s satisfaction with their cooking fuel types | Cost, safety and accessibility are the major concerns changing behavior towards modern fuels |
| [23] | Nigeria | Traditional fuels ↓ Modern fuels (LPG, electricity and solar energy) | 2014/15 | Two-step random sampling method, Descriptive statistics, Regression analysis and SPSS | To identify the factors affecting the cooking energy choices in urban household | Change in household size, dwelling ownership status, change of season, income level, education, energy availability and affordability are the major factors |
| [24] | Brazil Ghana Guatemala India Nepal Nicaragua South AfricaVietnam | Traditional fuels ↓ Modern fuels | 1995–2000 | Energy ladder model Regression and Multinomial analysis | To analyze the household fuel use and fuel switching in 8 developing countries | Electrification, urbanization and education can promote fuel switching behavior |
| [18] | Zambia | Traditional fuels ↓ Modern fuels | 2010 | Econometric Model/Energy Ladder Model | To analyze the various cooking fuel choices in urban households | Income, education and age of the household are important factors in determining the fuel choices |
| [25] | Sri Lanka | Traditional fuels ↓ Modern clean fuels | 2006–2007 | Questionnaire Survey | To understand the human dimension of energy access and technologies | Lack of modern energy technologies, financial support and risk, as well as lack of motivation and pressure, hinders the fuel switching |
| [19] | China | Fuel choices (wood, coal, LPG and electricity) | 2004 and 2006 | Logit-regression model | To analyze the links between energy use, environment and poverty considering household energy consumption | Choices of cooking fuel consumption depend upon the prices, availability and its effect on human health |
| [20] | Nepal | LPG ↓ Electricity | 2005–2030 | LEAP | Evaluating the electricity demand through substitution of LPG gas in the residential sector | Policy intervention is necessary for substituting LPG by hydroelectric power |
| [26] | Northern Ethiopia | Fuel Choice (fuelwood, charcoal, kerosene, electricity) | 2003 | Probit Model | To investigate the urban energy transition and technology adoption in the residential sector | Choice of a household’s fuel consumption depends on the fuel price, income and education |
| Fuel Types | Unit | Base Year | End Year—2035 | |||
|---|---|---|---|---|---|---|
| 2015 | BAU | LGR | MGR | HGR | ||
| Kerosene | Thousand tons of CO2 eq. | 46.4 | 46.1 | 39.2 | 62.1 | 103.9 |
| LPG | 561.8 | 1947.3 | 1194.5 | 3319.6 | 4272.6 | |
| Wood | 1525.6 | 1422.7 | 1991.9 | 1269.3 | 1203.5 | |
| Biogas | 58.5 | 122.6 | 101 | 163.3 | 261.2 | |
| Animal Wastes | 1622.8 | 1593.7 | 1451.6 | 2169.5 | 3530 | |
| Vegetal Wastes | 175.6 | 173.4 | 152.6 | 223.4 | 379.2 | |
| Other Biomass | 0.9 | 0.8 | 0.7 | 1.1 | 1.7 | |
| Total | 3991.7 | 5306.6 | 4931.5 | 7208.3 | 9752.1 | |
© 2018 by the authors. Licensee MDPI, Basel, Switzerland. This article is an open access article distributed under the terms and conditions of the Creative Commons Attribution (CC BY) license (http://creativecommons.org/licenses/by/4.0/).
Share and Cite
Bhandari, R.; Pandit, S. Electricity as a Cooking Means in Nepal—A Modelling Tool Approach. Sustainability 2018, 10, 2841. https://doi.org/10.3390/su10082841
Bhandari R, Pandit S. Electricity as a Cooking Means in Nepal—A Modelling Tool Approach. Sustainability. 2018; 10(8):2841. https://doi.org/10.3390/su10082841
Chicago/Turabian StyleBhandari, Ramchandra, and Surendra Pandit. 2018. "Electricity as a Cooking Means in Nepal—A Modelling Tool Approach" Sustainability 10, no. 8: 2841. https://doi.org/10.3390/su10082841
APA StyleBhandari, R., & Pandit, S. (2018). Electricity as a Cooking Means in Nepal—A Modelling Tool Approach. Sustainability, 10(8), 2841. https://doi.org/10.3390/su10082841

