Indicators of Land Insecurity for Urban Farms: Institutional Affiliation, Investment, and Location
Abstract
1. Introduction
1.1. Urban Agriculture Persists
1.2. Purpose of Our Analysis
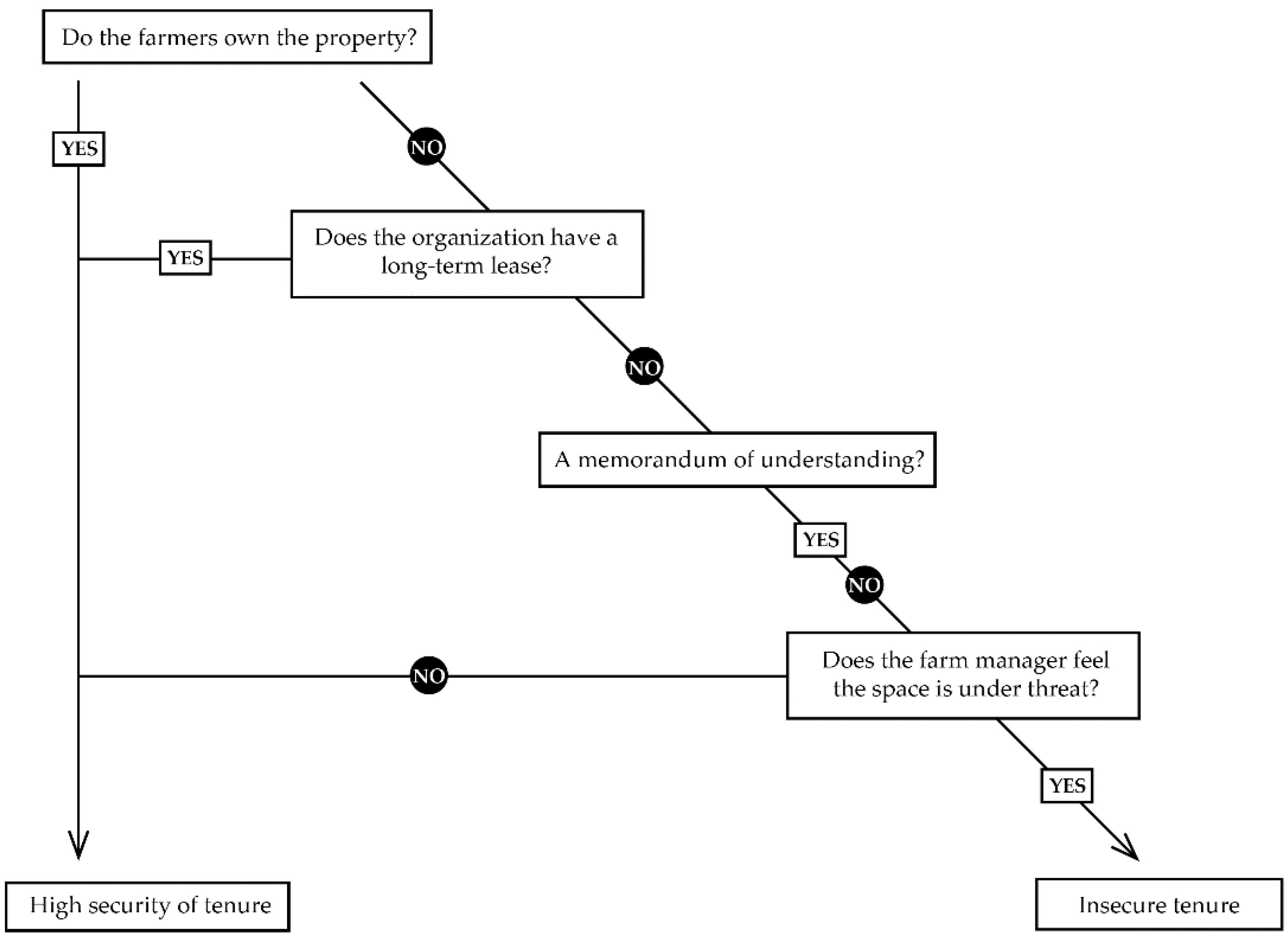
2. Materials and Methods
3. Results
3.1. Comparison of Tenure Status Populations
3.2. Binomial Regression Models
3.3. Regression and Classification Tree Analysis
4. Discussion
5. Conclusions
Author Contributions
Acknowledgments
Conflicts of Interest
Appendix A
| Survey Questions |
| 1. Are you a manager at the farm or garden? |
| 2. If yes, are you part-time or full-time? |
| 3. Are you paid for your work? |
| 4. What is the goal or focus of the farm/garden? (Food Security, Production, Education)—pick all that apply |
| 5. Is the farm or garden owned by the organization/people that operate the farm? |
| 6. Does the farm/garden have a long-term or short-term lease? |
| 7. Does the farm/garden have memorandum of understanding (MOU) with the property owner? |
| 8. Is the farm/garden located on public land? (Example: park land) |
| 9. Do you feel like the farm or garden is under threat of development or conversion to other non-farm/garden uses? If yes, please provide a brief description. |
| 10. Does the farm or garden pay for water/irrigation? |
| 11. Where does this water come from? |
| 12. Does the farm or garden have a water catchment system to capture and store rainwater? |
| 13. Where does the farm/gardens harvest go? Who receives the food grown there? (please total to 100%)—Local community/people who work on farm, Market (farmers market, farm stand, etc.), Donated to local organizations (food pantry, senior housing, Meals on wheels, etc.), Other (please explain) |
| 14. Is the farm or garden affiliated with a school (located at a school or students use it for educational purposes?) |
| 15. Is the farm or garden affiliated/sponsored/co-managed with a non-profit organization, 501(C) (3)? |
| 16. If not affiliated with a non-profit, is the farm part of a larger organization dedicated to education, food-security/sovereignty or similar? If yes, please describe. |
| 17. Have any of the below policies benefited or affected your farm/gardens operations since enacted? |
| 18. If yes, can you briefly explain how one of these ordinances has affected your operations? |
| 19. How does the farm/garden function: people rent spaces and typically only work/harvest those plots (allotment style), or is the farm/garden worked collectively and harvests are distributed to those who work/volunteer? Is it a mix of these two styles? |
| 20. How long has the farm/garden been established at its current site? |
References
- Pickett, S.T.A.; Cadenasso, M.L.; Grove, J.M.; Nilon, C.H.; Pouyat, R.V.; Zipperer, W.C.; Costanza, R. Urban Ecological Systems—Linking Terrestrial Ecological, Physical, and Socioeconomic Components of Metropolitan Areas. Annu. Rev. Ecol. Syst. 2001, 32, 127–157. [Google Scholar] [CrossRef]
- United States Census Bureau. Cumulative Estimates of Resident Population Change and Rankings: 1 April 2010 to 1 July 2017. Available online: https://factfinder.census.gov (accessed on 15 April 2018).
- Lawson, L.J.; Drake, L. 2012 Community Gardening Organization Survey; Community Greening Review; American Community Gardening Association: New York, NY, USA, 2013; p. 52. [Google Scholar]
- Horst, M.; McClintock, N.; Hoey, L. The Intersection of Planning, Urban Agriculture, and Food Justice: A Review of the Literature. J. Am. Plan. Assoc. 2017, 83, 277–295. [Google Scholar] [CrossRef]
- Drake, L.; Lawson, L.J. Validating Verdancy or Vacancy? The Relationship of Community Gardens and Vacant Lands in the U.S. Cities 2014, 40, 133–142. [Google Scholar] [CrossRef]
- Blomley, N. Unsettling the City: Urban Land and the Politics of Property; Routledge: Abington-on-Thames, UK, 2004. [Google Scholar]
- Wekerle, G.R.; Classens, M. Food Production in the City: (Re)Negotiating Land, Food and Property. Local Environ. 2015, 20, 1175–1193. [Google Scholar] [CrossRef]
- Angotti, T. Urban Agriculture: Long-Term Strategy or Impossible Dream? Public Health 2015, 129, 336–341. [Google Scholar] [CrossRef] [PubMed]
- Lawson, L.J. City Bountiful: A Century of Community Gardening in America; University of California Press: Oakland, CA, USA, 2005. [Google Scholar]
- Reynolds, K.; Cohen, N. Beyond the Kale: Urban Agriculture and Social Justice Activism in New York City; Geographies of Justice and Social Transformation Ser. (Book 28); University of Georgia Press: Athens, GA, USA, 2016. [Google Scholar]
- McClintock, N. Radical, Reformist, and Garden-Variety Neoliberal: Coming to Terms with Urban Agriculture’s Contradictions. Local Environ. 2014, 19, 147–171. [Google Scholar] [CrossRef]
- Dimitri, C.; Oberholtzer, L.; Pressman, A. Urban Agriculture: Connecting Producers with Consumers. Br. Food J. 2016, 118, 603–617. [Google Scholar] [CrossRef]
- Daftary-Steel, S.; Herrera, H.; Porter, C. The Unattainable Trifecta of Urban Agriculture. J. Agric. Food Syst. Community Dev. 2015, 6, 19–32. [Google Scholar] [CrossRef]
- Astier, M.; García-Barrios, L.; Galván-Miyoshi, Y.; González-Esquivel, C.E.; Masera, O.R. Assessing the Sustainability of Small Farmer Natural Resource Management Systems. A Critical Analysis of the MESMIS Program (1995–2010). Ecol. Soc. 2012, 17, 25. [Google Scholar] [CrossRef]
- Altieri, M.A.; Nicholls-Estrada, C.L.; Henao-Salazar, A.; Galvis-Martínez, A.C.; Rogé, P. Didactic Toolkit for the Design, Management and Assessment of Resilient Farming Systems; Third World Network, Sociedad Científica Latinoamericana de Agroecología (SOCLA): Berkeley, CA, USA, 2015. [Google Scholar]
- McClintock, N.; Mahmoudi, D.; Simpson, M.; Santos, J.P. Socio-Spatial Differentiation in the Sustainable City: A Mixed-Methods Assessment of Residential Gardens in Metropolitan Portland, Oregon, USA. Landsc. Urban Plan. 2016, 148, 1–16. [Google Scholar] [CrossRef]
- Eizenberg, E. From the Ground up: Community Gardens in New York City and the Politics of Spatial Transformation, Re-Materializing Cultural Geography; Ashgate Publishing: Farnham, UK, 2013. [Google Scholar]
- Walk Score Professional. Walk Score APIs. Available online: https://www.walkscore.com/professional/ (accessed on 15 April 2018).
- R: A Language and Environment for Statistical Computing. R Foundation for Statistical Computing: Vienna, Austria. Available online: https://www.R-project.org/ (accessed on 15 April 2018).
- Tree: Classification and Regression Trees. R Package Version 1.0-37. Available online: https://CRAN.R-project.org/package=tree (accessed on 15 April 2018).
- Irazábal, C.; Punja, A. Cultivating Just Planning and Legal Institutions: A Critical Assessment of the South Central Farm Struggle in Los Angeles. J. Urban Aff. 2009, 31, 1–23. [Google Scholar] [CrossRef]
- East Bay Municipal Water District. Water Rate Schedule—Effective 12 July 2017. Available online: http://www.ebmud.com/water-and-drought/water-rates/ (accessed on 15 April 2018).
- Altieri, M.A.; Arnold, J.; Pallud, C.; Glettner, C.; Matzen, S. An Agroecological Survey of Urban Farms in the Eastern Bay Area; Berkeley Food Institute: Berkeley, CA, USA, 2016. [Google Scholar]
- Havens, E.; Roman Alcalá, R. Land and Sovereignty Land for Food Justice? AB 551 and Structural Change; Land and Sovereignty; Policy Brief #8; Food First/Institute for Food and Development Policy: Oakland, CA, USA, 2016; p. 14. [Google Scholar]
- Swyngedouw, E.; Heynen, N.C. Urban Political Ecology, Justice and the Politics of Scale. Antipode 2003, 35, 898–918. [Google Scholar] [CrossRef]
- Voicu, I.; Been, V. The Effect of Community Gardens on Neighboring Property Values. Real Estate Econ. 2008, 36, 241–283. [Google Scholar] [CrossRef]
- Checker, M. Wiped Out by the “Greenwave”: Environmental Gentrification and the Paradoxical Politics of Urban Sustainability: Wiped out by the “Greenwave”. City Soc. 2011, 23, 210–229. [Google Scholar] [CrossRef]
- Quastel, N. Political Ecologies of Gentrification. Urban Geogr. 2009, 30, 694–725. [Google Scholar] [CrossRef]
- Smith, N. The New Urban Frontier, Gentrification and the Revanchist City; Routledge: London, UK, 1996. [Google Scholar]
- Curran, W.; Hamilton, T. Just Green Enough: Contesting Environmental Gentrification in Greenpoint, Brooklyn. Local Environ. 2012, 17, 1027–1042. [Google Scholar] [CrossRef]
- P-Patch Community Gardening. Available online: http://www.seattle.gov/neighborhoods/programs-and-services/p-patch-community-gardening (accessed on 15 April 2018).


| Category | Indicator | Measure or Levels |
|---|---|---|
| Economic support | Farm managers | Paid, part-time/full-time |
| Irrigation | Municipal water rates | |
| Harvest sold to market | Percentage of harvest | |
| Social support | School affiliated | Yes/No |
| Harvest provided to community | Percentage of harvest | |
| Food security focus | Yes/No | |
| Location-based | Property value | Median property value per sq. ft. |
| Walk score | Index score: 1–100 | |
| ROI–economic | Low quartiles–high quartiles | |
| ROI–housing | Low quartiles–high quartiles | |
| ROI–place-based opportunity | Low quartiles–high quartiles |
| Regional Opportunity Index—UC Davis Center for Regional Change | |
|---|---|
| Housing Opportunity-People | Percentage of households in which residents own their own home (and) percentage of homeowners and renters for whom housing is less than 30% of household income. |
| Economic Opportunity-People | Number of jobs per 1000 people, within a 5-mile radius, percentage 1-year change in the number of jobs, within a 5-mile radii, percentage of high-paying jobs, within a 5-mile radius, number of banks and credit unions per 1000 people, within a 5-mile |
| Regional Opportunity-Place | The Regional Opportunity Index (ROI): Place is a relative measure of an area’s assets in education, the economy, housing, mobility/transportation, health/environment, and civic life. |
© 2018 by the authors. Licensee MDPI, Basel, Switzerland. This article is an open access article distributed under the terms and conditions of the Creative Commons Attribution (CC BY) license (http://creativecommons.org/licenses/by/4.0/).
Share and Cite
Arnold, J.; Rogé, P. Indicators of Land Insecurity for Urban Farms: Institutional Affiliation, Investment, and Location. Sustainability 2018, 10, 1963. https://doi.org/10.3390/su10061963
Arnold J, Rogé P. Indicators of Land Insecurity for Urban Farms: Institutional Affiliation, Investment, and Location. Sustainability. 2018; 10(6):1963. https://doi.org/10.3390/su10061963
Chicago/Turabian StyleArnold, Joshua, and Paul Rogé. 2018. "Indicators of Land Insecurity for Urban Farms: Institutional Affiliation, Investment, and Location" Sustainability 10, no. 6: 1963. https://doi.org/10.3390/su10061963
APA StyleArnold, J., & Rogé, P. (2018). Indicators of Land Insecurity for Urban Farms: Institutional Affiliation, Investment, and Location. Sustainability, 10(6), 1963. https://doi.org/10.3390/su10061963

