Next Article in Journal
Emerging Livelihood Vulnerabilities in an Urbanizing and Climate Uncertain Environment for the Case of a Secondary City in Thailand
Previous Article in Journal
Land Valuation Sustainable Model of Urban Planning Development: A Case Study in Badajoz, Spain
 
 
Font Type:
Arial Georgia Verdana
Font Size:
Aa Aa Aa
Line Spacing:
Column Width:
Background:
Article

Environmental Impact Associated with the Supply Chain and Production of Biodiesel from Jatropha curcas L. through Life Cycle Analysis

by
Mario R. Giraldi-Díaz
1,*,
Lorena De Medina-Salas
1,
Eduardo Castillo-González
2 and
Max De la Cruz-Benavides
1
1
Facultad de Ciencias Químicas, Universidad Veracruzana, Circuito Gonzalo Aguirre Beltrán s/n. Zona Universitaria, C.P. 91040, Xalapa, Veracruz, Mexico
2
Facultad de Ingeniería Civil, Universidad Veracruzana, Circuito Gonzalo Aguirre Beltrán s/n. Zona Universitaria, C.P. 91040, Xalapa, Veracruz, Mexico
*
Author to whom correspondence should be addressed.
Sustainability 2018, 10(5), 1451; https://doi.org/10.3390/su10051451
Submission received: 5 April 2018 / Revised: 23 April 2018 / Accepted: 27 April 2018 / Published: 7 May 2018

Abstract

The energy market is diversifying, allowing for the development of biofuels that seek to reduce environmental impact and be energetically competitive with conventional fuels. One of the aforementioned biofuels is the biodiesel that is produced from the oil extracted from the seeds of Jatropha curcas L. This research uses life cycle analysis (LCA) tool to analyze the following environmental impacts associated with its production: energy, water footprint, carbon footprint, mineral resource depletion, fossil resource depletion, terrestrial ecotoxicity, and human toxicity. The following stages were evaluated: (i) cultivation, (ii) the extraction of oil, and (iii) the biodiesel manufacturing process. The results showed that the overall process has an accumulated energy demand of 37.9 MJ/kg biodiesel, and generates 2.16 kg CO2 eq. of greenhouse gases (GHG) per kg of biofuel. The cultivation stage had the greatest contribution towards its energy and carbon footprints, taking up 45% and 60%, respectively. However, considering the energy valorization of the coproducts that are generated in the agricultural and extraction stages for self-consumption into the product system, both categories of impact mentioned above were reduced by 35% and 41%, respectively.

1. Introduction

Diesel is a fuel that is derived from petroleum and has important applications in internal combustion engines; its main demand is predominantly in the agricultural sector, commercial transport, maritime transport, and industry, among others [1]. The residual products from the consumption of fossil fuels and other sources generate pollutants that are released into the atmosphere; some of these that are worth mentioning are: carbon oxides, nitrogen, sulfur, metallic compounds, suspended particles, and ashes [2]. In particular, carbon dioxide (CO2) emissions contribute to 92% of the total emissions generated worldwide in energy production. This represents more than one third of transport emissions; automotive vehicles make up 67% of the total gases in this figure [3].
It is worth mentioning that according to the literature consulted, some authors pointed out that regarding the biodegradation of diesel/biodiesel blends over petroleum diesel, the only advantage is a lower initial load of petroleum hydrocarbons in case of a spill [4]. Nevertheless, due to the increase in the price of hydrocarbons and considering them a non-renewable resource, biofuels emerge as an alternative energy source, and these contribute to mitigating global warming thanks to a reduction of CO2 emissions [5,6].
With the development of biofuels, certain characteristics in their origin and production were identified and classified into three groups [7]:
  • First generation. Agricultural origin, made up of plants with a high starch, sugar, and oil content (corn, sugar cane, sorghum, soy, among others). Animal fats and spent oils are also used, as well as organic solid waste.
  • Second generation. Produced from agricultural, forestry, and agroindustrial wastes, as well as forage grasses of high biomass production in addition to raw materials that are not used for food, and are cultivated on non-agricultural or marginal lands. Examples of these are sugarcane bagasse, corn stubble, Jatropha curcas seeds, among others. Through second-generation processes, ethanol, methanol, synthesis gas, and biodiesel are manufactured.
  • Third generation. These are rapid-growth non-food plants with high energy density in their chemical components; they are also called “energy crops”. Examples of these are the perennial grasses and green algae.
This study will focus on the Jatropha (Jatropha curcas L.) plant as a second-generation crop, which stands out because of the oil that can be extracted; its content is around 30%. This crop has some benefits: it can reforest degraded soils, it controls erosion, and it is resistant to drought, so it represents an option for diversifying agricultural systems. Although, as with any other intensive crop, good agricultural practices are necessary to obtain better yields, such as the use of technological components, as well as periodic pruning and the application of agrochemicals [8,9,10,11]. Comparing the biodiesel production from other plants such as palm oil against Jatropha curcas, the first one can generate 23.44% and Jatropha can generate 51.78%, which is almost double the yield. In addition to that, the total environmental impact is lower for Jatropha curcas than for palm oil [12]. Regarding the life-cycle carbon footprint, Jatropha biodiesel is approximately 25% better compared to petroleum diesel fuel [13], and other studies indicate than Jatropha oil is a good alternative to generate electricity and reduce the use of diesel [14].
Although there are varieties of Jatropha that are considered toxic, due to the presence of alkaloids known as phorbol esters inside the seeds, there are varieties of this plant in Mexico that are non-toxic; the inhabitants of central and southeastern regions even consume their grains [9], and the Jatropha plantations are seen as positive for sustainability, because inhabitants that cultivate these plants are improving their income [15].
Due to the high oil content in its seeds, Jatropha is a good prospect for the production of biodiesel [16,17]. Nonetheless, this requires its evaluation as a sustainable process in comparison with other biofuel options that already exist in the large-scale market, as well as others in the experimental phase.
Some tools have been developed, such as material flow tracking or environmental impact audits, to understand the repercussions that are associated with the production chain of biodiesel. The tool that evaluates the global system through inputs, outputs, and potential environmental impacts is life cycle assessment (LCA), with the advantage that the results obtained can be compared with those of conventional fuels such as diesel or other biofuels [18,19].
Different studies have been carried out in the LCA literature on biodiesel using Jatropha seeds as an oleaginous source or another energy crop. The influence of production systems is analyzed [11], or the process itself is studied by evaluating different catalysts in transesterification and its impact on human health and the ecosystem [20].
However, Jatropha is considered an emergent commercial crop, and there is not enough information about cultivation and production cost [21]. There have been a great number of LCAs for Jatropha curcas, some of them not including land-use change (LUC); other studies found that LUC can be more useful in determining the carbon balance [22]. So, in order to expand known information about Jatropha with the LCA results obtained in this research, its energy flows were evaluated in order to determine their efficiency versus the usable energy from the biofuel, as well as how to affect the synergy of the waste-generated valorization in the energy supply of the product of the overall system. Therefore, the objective of this research was the analysis of the impact associated with cultivation, the extraction of oil, and the production process of biodiesel from oil obtained from Jatropha seeds.

2. Materials and Methods

The methodology used in this life cycle analysis study was based on ISO 14040 and ISO 14044 standards, as well as the Mexican equivalent NMX-SAA-14044-IMNC-2008, referring to environmental management—life cycle analysis assessment—requirements and guidelines [18,19,23], as well as references given by Guinee [24], and the guide from the United States Environmental Protection Agency (USEPA) [25]. The description of the methodology was based on similar research [26,27,28] through an attributional analysis framework, and contemplates the following phases: (i) initial phase, (ii) life cycle inventory (LCI), (iii) life cycle impact assessment (LCIA), and (iv) life cycle interpretation (Figure 1).

2.1. LCA for Biodiesel Production

2.1.1. Initial Phase

The scope of this study was to: quantify the carbon, energy, and water footprint associated with the supply chain of biodiesel from Jatropha curcas L. through LCA, perform a sensitivity analysis by proposing three case studies, and compare the results with other LCA studies on biodiesel production from Jatropha and others feedstocks.
The functional unit (FU) was defined as 1 kg of biodiesel. The system function was set as the production of biodiesel at the gate of the plant. The use and end-of-life of the product were not included. Due to the experimental limitations and scarce local information on the use of biofuel in motor vehicles in the study area, as specified below, it was omitted to include the use and end-of-life stage, which could have caused impressions by excessive assumptions.
The boundaries for the product system were based on a cradle-to-gate principle, according to the following criteria:
The LCI was compiled and quantified taking into account the following stages: (i) cultivation, (ii) oil extraction, and (iii) the biodiesel production process (Figure 2). Within each stage, the capital goods of the main equipment, machinery, and facilities were considered. The unit processes were specified as much as possible; thus, loading allocations were avoided in most cases. Where the allocation was used, the energy or economic causality was chosen according to the functionality of the system; allocation by mass in the present LCA was avoided.
This study was focused on data provided by fieldwork collection, experimental experiences at the pilot level, both at the cultivation and processing stages, as well as providers in the case of machinery and equipment for capital goods. In cases where there was no information from the sources cited above, specialized local literature was used, and where appropriate, international literature was used, in that order. When one data was not available due to lack of fieldwork information, specialized databases such as Ecoinvent [29] were used. The geographical situation of the information, as mentioned above, prioritized local and national data. The fieldwork database temporality corresponded to the last two years, while the literature database were considered from the last 10 years. The allocation procedures for multiple streams, coproducts, and products, as per the ISO 14044 (2006), were applied in this study. In this case, allocation was based on the energy and economic causalities for each production stream, including intermediate flows. However, allocation was avoided in most cases by extending and specifying the unit processes in the subprocesses as far as possible.
Regarding the LCIA, the environmental and productive implications of the selected product system are: (i) energy sustainability, (ii) the impact on mitigating climate change, and (iii) water supply in the agricultural stage. In order to make an estimate of point (i), the energy footprint as a single score indicator was selected. The energy balances that were accounted for by the main and collateral processes, and complemented by the ratio of the total energy supplied versus the biofuel potential energy, are a good primary parameter for a biodiesel such as oil from Jatropha curcas, of which there are not local intensive production plants. This is one of the strengths of the current LCA. The lack of information on large-scale production plants was remedied by the simulation of this process in conditions similar to a real industrial plant with the use of Aspen Plus (v.9) software.
As to point (ii), the momentum of the new biofuels globally has its origin mainly in the framework agreements for the mitigation of climate change; therefore, the carbon footprint was selected as an impact category, and was complemented, contrasting its magnitude with others biodiesel feedstocks. Point (iii), the implication of a second-generation biofuel that requires semi-intensive to intensive cultivation, has associated bulky inventories of consumption in the agricultural phase. Many of them are linked to energy balances, but one of the inputs that increasingly presents more environmental stress is the water supply. For any product or service, water supply is related to the direct competition between the assurance of water supply for direct human consumption and indirect consumption via agriculture and industry. Therefore, it is important to know and recognize water consumption tracking, through the water footprint, for any energy bioculture, such as Jatropha curcas.
The environmental categories evaluated are described in Table 1. To complete the LCIA, additional impact categories were included that contributed to reinforcing the results analysis, although they were not the focus of evaluation for the present study. SimaPro® (v.8.5; PRé Consultants B.V.-The Netherlands) was the software tool that was used as an interface between the LCI and LCIA.

2.1.2. System Description

This research consists of the analysis of matter and energy in the production process. This starts at the obtainment of raw materials and goes on to the production of the biodiesel; this process isn’t limited to the obtainment of the seeds, but also entails oil extraction, as well as the production process for the biodiesel itself. This last stage is analyzed through a simulation of the process using Aspen Plus V9 software. In addition to that, a transport of internal input for the whole process has been contemplated, coming to a generalized total distance of displacement starting from the cultivation stage to extraction 50 km away. The stages analyzed are described below.

2.1.3. Cultivation

We considered input in the selection of the mother plant and the manual collection of seeds in addition to the germination stage, which leads to seedlings, as well as preparation of the cultivation area without considering the use of a tractor. The irrigation used was mixed seasonal rainfall as well as a sprinkler system to maintain conditions greater than 1200 mm per year. This system includes the energy consumption of a 1-HP pump for each hectare of crops, as well as its irrigation inputs. There is also the use of chemical fertilizers to maintain favorable conditions for the development of the plant (nitrogen, phosphorus, and potassium), and their losses in the cultivation area [10,32]. There is the use of pesticides as well, but only for the control of pests that have an economic impact on the crop applying Malathion 1000® for control [33]. In addition, input transportation was included, considering a 50-km route in a vehicle with a three-ton capacity.
Once the fruit was harvested, a team was used to remove the seeds based on the input required by a conventional coffee pulper [34]. The yield envisaged is 6000 kg of seeds per hectare, considering the crop having had stable production [10,35,36] with an oil content of 40% [37,38,39].

2.1.4. Oil Extraction

Once the seeds have been separated, they are fed to the mechanical extraction press [40], which has a heating system by means of an endless screw. In addition, it also has a filter that separates the oil particles from the residual cake. The extraction efficiency presented by the manufacturer, which is 94%, was considered. It is worth mentioning that transportation from the cultivation area to the area where the processing of the seeds occurs is taken into account at this stage. Since there is no specialized equipment for commercially processing Jatropha fruits, only prototypes have been developed [41,42].

2.1.5. Production Process

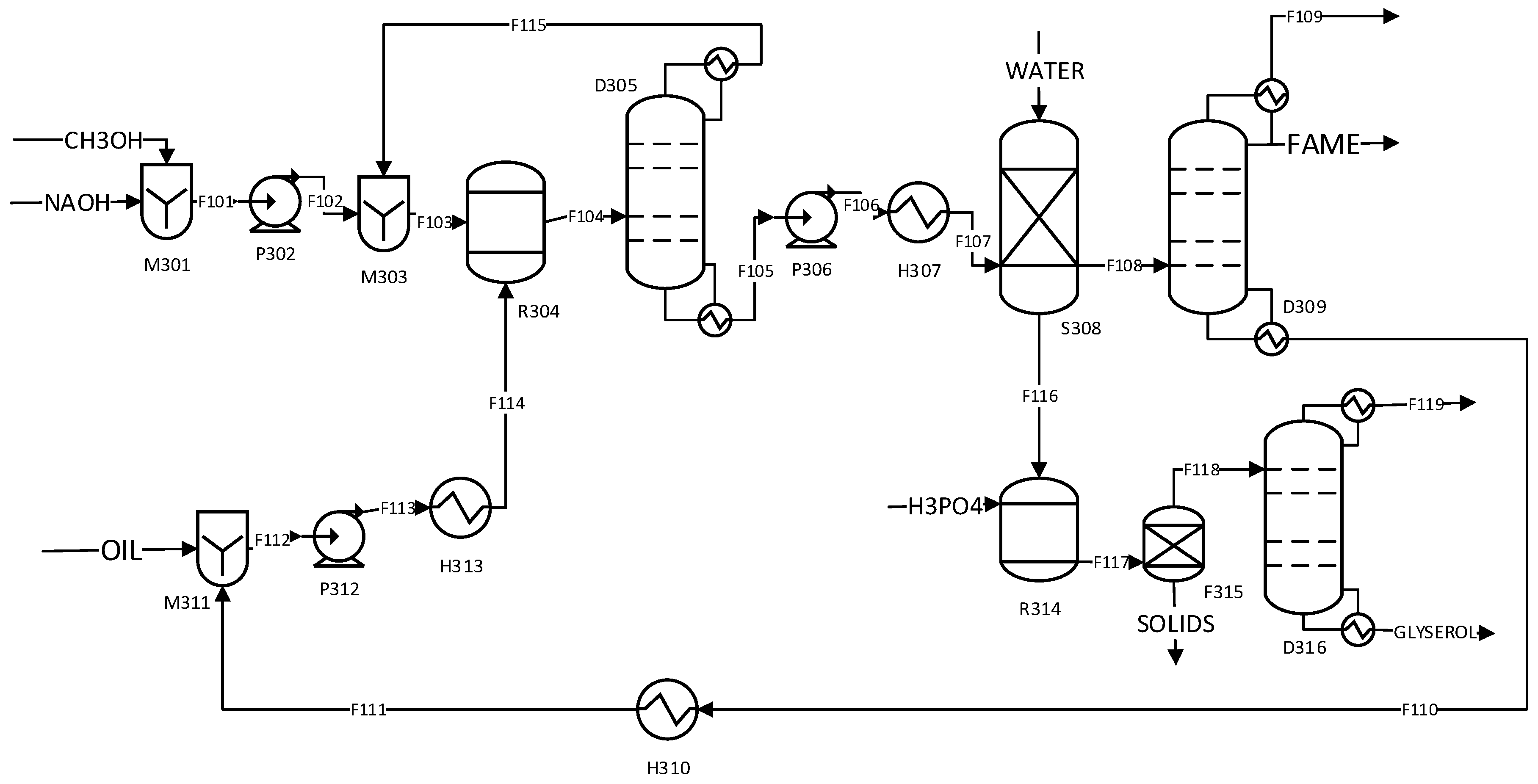
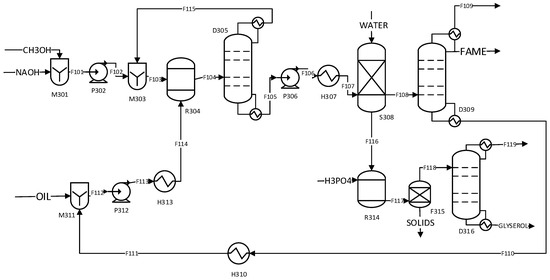
The transport of raw materials was not contemplated. It was stated that the extraction of oil and the production of biodiesel were in the same geographical space; therefore, there was no oil transport. In this stage, a simulation was performed with Aspen Plus V9 (Figure 3); the operating conditions in the production line are based on the literature [20] and on the models proposed by the software [43], using the method in the simulation denominated UNIF-DMD (Dortmund-modified UNIFAC- Functional-group Activity Coefficients). Feeding flows, equipment, and supplies were adapted to the conditions of the study. The equipment used was considered in accordance with energy and mass requirements modeled by the software, and they are adjusted to the equipment offer in the market. The use of a boiler was taken into account for steam generation, which was used to provide energy to the process system; the fuel used for this equipment was liquid propane gas. For the pumping system, the use of three 1-HP pumps was considered within the process.
The transesterification reaction is carried out in a stainless steel reactor for the production process (R304), the input used was methanol and sodium hydroxide (NaOH) in an aqueous solution, the proposed ratio for methanol feed was considered [44], the temperature of the reaction was 60 °C [45], and the composition of the fatty acids present in the oil was oleic acid (38.9%), linoleic acid (10.6%), myristic acid (10%), and palmitic acid (43%) [46,47,48,49].
The solution then goes to a stainless steel distiller (D305) to remove the methanol that did not react through a vacuum system that takes advantage of the outlet temperature of the equipment, and the methanol obtained was recirculated to the system (F115). The product obtained was then pumped out to the wash tower where the oil was removed, along with the input that was not converted into the reaction. The resulting flow (F105) contained mainly water and biodiesel; it was later purified (D309), resulting in a 99.4% biodiesel, and the recirculation system was considered to reintegrate the unreacted oil into the process (F110). In addition, it was also considered to have the ability to obtain glycerol, which was mixed with phosphoric acid, to neutralize the NaOH. The solution was filtered and subsequently distilled to remove water and methanol residues, leading to glycerol obtained at 99.45%.

2.2. Life Cycle Inventory (LCI)

The LCI for this study considered the most important aspects of the three stages evaluated according to the criteria of (i) variability in literature, as well as (ii) the particular performance specified for the equipment. These summarized values are shown in Table 2.
To evaluate the overall energy efficiency of the biodiesel production, Equation (1) was used based on Giraldi and Bruinsma [26,50]:
η c = E B C E D
where, ηc is the overall efficiency of the biodiesel production system. EB is the energy from the produced biofuel, which was calculated with the lower heating value (LHV) of 40 MJ kg−1 [48,51]. CED is the cumulative energy demand from the production life cycle, this includes the whole of the energy supplied to the upstream process until obtaining 1 kg of biodiesel.

3. Results and Discussion

Table 3 shows the environmental impact obtained from the evaluation of the global production chain of biodiesel, as well as the stages integrating the process.
The results showed that all of the accumulated energy demand is 37.86 MJ; this value represents the amount of energy required to produce a kilogram of biodiesel. Applying Equation (1), a value of 1.056 was obtained; this result is greater than one, according to the criteria of energy evaluation. It indicates that the biodiesel from Jatropha is an energetically viable substitute that requires less energy from its life cycle production in contrast to that which it can potentially provide from its combustion. Furthermore, it does not contribute to greenhouse gas inventories from its combustion by itself, and it is considered a renewable fuel [52].

3.1. Comparison of the Contribution of Environmental Loads by Process Stage

It can be seen conclusively in Figure 4 (and Table 3) that most of the environmental impacts evaluated were within the agricultural phase, in accordance with that shown in the literature [28,44,53]. Much of this was related to the high inputs required for sustained intensive production, such as agrochemicals and the irrigation required to obtain high yield rates. However, there are other results that were consulted in the literature that showed the agricultural stage as the phase less environmental burdens [50,54]. Variations in the impacts obtained are mainly due to the different limits of the product system that each study establishes, as well as to cultivation yields, the oil content in seeds, the inputs considered, and the inclusion or not of capital goods, which are particular to each study; these parameters are subject to the changes that affect the overall product system.
Jatropha curcas has been considered a non-edible plant; therefore, it does not compete directly with the foodstuffs of first necessity, and could be eligible as a feedstock to produce biodiesel [55]. The controversy focuses on the positive reports of the cultivation of Jatropha curcas on marginal, degraded, semi-productive, and unproductive lands, which is true with modest results in yields, or for its implementation to small producers. The situation changes, as for any high-yield crop, the associated environmental impacts increase when its production is industrialized. The greatest contrast has been focused on the damage to biodiversity and the LUC; however, these parameters are not considered in the present study due to the limited local information available, even though the results presented in the literature are not conclusive [56,57,58,59,60,61]. While acceptable rates of carbon sequestration have been reported in the cultivation of Jatropha curcas, degradation due to the deforestation of non-crop zones and with strong vegetal cover have also been reported [62].
In general, the agricultural phase showed, in most of the impact categories, the highest values with respect to the other phases. The greater share was observed in water depletion, with more than 81%, or 77% shown in human toxicity. Only in the categories of cumulative energy demand and fossil depletion were magnitudes proportional to those observed in the biodiesel processing stage. The oil extraction stage was shown as the phase with the lowest environmental impact in all of the categories studied; it only has certain relevance in the metal depletion category, due to the capital goods included, such as machinery and equipment.
The different subprocesses that contribute to each stage in terms of the carbon and energy footprint are shown in Figure 5. In the agricultural phase, the processes that contributed the most, totaling more than 90%, were the agrochemicals consumption and the energy supplied for irrigation. Both concepts are directly related to crop intensity and increasing the productivity of the Jatropha curcas’ culture [63,64,65].
In the oil extraction stage, a strong dependence of the transport from the production zones to the processing place of the seed was obtained. Initially, 50 km were considered, which represented more than 70% of the share in both categories of impact. This implies the need for any large-scale planning of the biodiesel under study to be properly managed at the Jatropha curcas processing sites, not only with regard to the biofuel, but also to any added value derived from its industrialization [66]. In the stage of obtaining biodiesel, the supply of inputs showed the greatest environmental impacts, followed by energy consumption. The environmental impacts caused by transesterification are relevant in the biodiesel manufacturing process due to the methanol consumption. It should be noted that here, there was a decrease in impacts when the added value of the glycerin byproduct was considered.

3.2. Sensitivity of the Product System

Sensitivity analysis was carried out based on two approaches, which have increases or decreases of 1%, 10%, 15%, and 25% of the base value in order to obtain a response from the system to such changes. In the first option, the influence of transportation on the system was analyzed, particularly (i) its influence on the consumption of materials and supplies for the cultivation stage, as well as (ii) the transportation of seeds from this stage to extraction; the results of this last analysis are shown in Figure 6. For the case of the transport of inputs to the cultivation area, the increase or decrease in the distance traveled proposed does not affect the final impacts of the heat chain, since it did not reflect changes in the results, and a constant value was always found.
Variations of intermediate transport (Figure 6) show an increase of 25% with respect to the base value, and an increase in environmental loads; 11% in the depletion of abiotic resources and 3.65% in energy footprint. Both of the results were lower than the increase in sensitivity itself. Although there were certainly significant repercussions in the associated impact, transport should be considered as an operation that invariably reduces the possible benefits of biodiesel. On the other hand, the results were contrary to those shown by other authors [9] where the impacts generated by transport were mainly due to the inputs used in the cultivation area.
The second approach analyzes the content present in the seeds due to the dependence of biofuel on the availability of this raw material, because there are some investigations that report ranges from 59% to 27% [67,68]. The system’s behavior according to this variable is observed in Figure 7.
The evaluation of the 25% decrease in oil as a sensitivity variable implies that the oil content of the seed would decrease from 40% to 30% in mass fraction, generating a considerable increase in impact (Figure 7), such as the case of the carbon footprint with an elevation of 21%, while the energy footprint is increased by 15%. This implies that at higher fruit yields, the global greenhouse gas (GHG) emissions of the product system are favorable, that is, making the system an intensive crop, in accordance with what is reported in the literature [69]. These variations affect the energy efficiency of the entire system, because they impact the supply of Jatropha seeds, increasing the demand from 2.65 kg to 3.33 kg of seeds to obtain one kg of oil. Consequently, the energy required for the production of biodiesel turns out to be greater than what is produced by the biofuel itself. Therefore, to improve the energy use for plantations with low oil yield and obtain a biofuel with a positive energy balance, it is necessary to consider the creation of synergies within the product system itself that provide a certain degree of sustainability, such as the use of agricultural waste [65,70].
In order to complement the sensitivity analysis, three alternative cases of study were proposed, where certain adjustments or changes of variables were made to observe their repercussion on the global impacts of the product system.
Case 1. The NaOH catalyst was replaced by potassium hydroxide (KOH) [17] in order to analyze the behavior of the system in the face of changes in the use of this input within the process stage, and corroborate the sensitivity of the production process in the presence of another catalyst.
Case 2. The use of coproducts from the agricultural stage and extraction is considered. The husk is used for the generation of compost and the crop’s fertilization, and with it, the partial substitution of chemical products [65,71]. The energetic characteristics of the defatted paste (cake) obtained after mechanical extraction were also contemplated because of its heat capacity of 2651 kcal kg−1 [72]. This is why it was proposed as fuel for the boiler system that feeds the steam that is necessary to the production process; this replaces the use of the liquefied petroleum gas that is used in the base case [73].
Case 3. The residual oil in the cake that is generated as a coproduct of the pressing is recovered by hexane [72], since in the base case, only 94% extraction is contemplated, and the rest is considered waste.
Table 4 shows the results of the three cases proposed; the values correspond to the percentage proportions with respect to the base case. It is appreciated that case two improved the base case approach, while case three was the least favorable; below, the relevant aspects of these results are discussed. In case 1, the catalyst change has a limited effect on the quantized associated impacts. As expected, there were only marginal changes in the categories related to the processing of abiotic inputs, which are those directly related to the KOH manufacture. In this sense, it can be stated that as long as there are no significant changes that improve the yields obtained with KOH, with respect to NaOH, there is no conclusive reason, in relation to the impacts analyzed, for a change recommendation. In addition, it has been reported that NaOH showed better results in conventional transesterification processes [74]. Case 2 turned out to have a greater energy efficiency and encouraged a sustainable synergy of the process itself. This demonstrated that the use of coproducts and their reintegration into the system generated a decrease in the impact associated with the entire production chain [70]. A considerable decrease with respect to the base case was also noticed, although the distribution of the impact is proportional in both cases.
In case 3, about 99% of the total fatty acids contained in the seeds are obtained, but the treatment for recovery increases the energy supplied by 116% with respect to the base case, causing the energy balance of the entire chain of value to demand more energy than the biofuel itself can provide. In addition, one more kilogram of CO2 eq. is generated with respect to the base case. Therefore, chemical extraction for the conditions raised in this investigation is not favorable, because the amount of oil left in the press waste is very low, and the process for recovery is energetically demanding; as a consequence, the associated environmental impacts increase.
Water consumption (Figure 8) in the evaluated cases is attributed mainly to the cultivation stage; therefore, irrigation is one of the most relevant aspects for the generation of this biofuel, and it is essential to maintain a high production in the cultivation stage [63,69]. If agricultural production decreases, more plants will be needed to create the proper seed supply; therefore, the consumption of agricultural inputs will have an increase in the environmental impact produced by the manufacture of biofuel. On the other hand, the recovery scenario for the cake oil (case 3) showed discordance in the distribution of impacts with respect to the other cases. Now, the extraction stage is what causes most of the impacts of energetic and carbon footprint, leading to conclude that oil recovery according to established characteristics is not energetically recommendable.
Figure 9 shows the carbon footprint of the production of fossil diesel and biodiesel produced from oil extracted from soybeans, algae, and palm seed in the base case analyzed in the research, and the three alternative scenarios.
The comparison between different feedstocks for the biodiesel production generally showed better results compared with conventional diesel. However, the variability of results involves methodological aspects as well as those from the feedstock’s own characteristics. In the first case, the own versatility of frontiers allowed by the LCA methodology permits the inclusion or rejection of the process inside the production chain, which is clearly inside the results shown. It can be considered that most of the results under consideration included the basic processes for the production, both of the feedstocks and of their processing in the well-to-tank mode. The information analysis was focused on the following topics: (i) integrate the rotation from marginal to intensive agricultural production, (ii) include land-use change and the magnitude of its impact, (iii) consider capital goods, and (iv) incorporate the parameters that reflect the possible impact on the ecosystem; to quote the most important. This type of aggregate to the impact evaluation tends to modify the results significantly, so it was necessary to show the variability of the results.
The impact generated for the production of diesel is exceeded by more than one kg of CO2eq. with respect to the average value of carbon footprint from palm oil biodiesel, whose magnitude is the highest of the biofuels, the same difference in magnitude as for the average shown by the Jatropha curcas of the current study (Figure 9). The base case showed a high behavior in comparison to the other bioenergetics, but in the analysis of the behavior of case 2, the result changes, and it is positioned as the lowest impact after the biodiesel obtained from algae. This corroborates that the particular characteristics of this case decrease the environmental impacts. Through the synergies in coproducts, the impacts are distributed, thus minimizing the environmental charges on the final product. However, even if only biodiesel production is considered, without a distinction of what original raw material is used, the total environmental impact of production is still lower than that of diesel.
Consequently, the decrease in the oil content of the Jatropha seeds generates an increase in the carbon footprint from 2.15 kg CO2 eq. to 2.68 kg CO2 eq. However, this increase turns out to be less than the one produced by conventional fuel, so even with this increase, it continues to be a viable alternative for the mitigation of the impact produced by conventional fuel.

4. Conclusions

The energy use of Jatropha curcas proved to be competitive compared with other biofuels, despite it having the same problems as other similar bioenergetic raw materials. Although it is known that Jatropha cultivation can be done in unproductive soils with modest yields, it was demonstrated how the system responds to increasing GHG emissions by decreasing seed oil yields of up to 30% (Figure 7). This implies that for its remittance to an intensive crop, it requires inputs such as commercial agrochemicals, and the supply of irrigation water in areas with limited rainfall, which means an increase in the energy supplied. These additional flows transform into a significant upswing in their associated environmental impacts, and their overall energy efficiency is reduced.
Its opportunity as a sustainable energy source lies in closing its cradle-to-cradle life cycle, that is, by reusing (waste-to-energy) its residual biomaterial flows produced in the different stages of the product system (case study 2). In such cases, reductions of 35% to 60% could be obtained in the different evaluated impacts. Derived from the LCI conformation, a great potential was observed in the large amount of woody biomass generated by the constant pruning that is necessary to increase crop yields. This biomass must enter into an energy synergy such that the system becomes an exporter of energy surplus beyond biofuel itself, without omitting the socioeconomic implications that would be had for budding producers within the public policies of fiscal incentives that encourage their perennial development.
These synergies should consider reducing the distances from the different areas of feedstocks supply to the secondary transformation processes, since transport processes can quickly reduce the energy performance of the product system, as was shown in the results of both processing stages in the presented sensitivity analysis.

Author Contributions

M.R.G.-D., L.D.M.-S. and E.C.-G. conceived and designed the project; M.D.l.C.-B. performed the project activities; M.R.G.-D. and M.D.l.C.-B. analyzed the data; M.R.G.-D., L.D.M.-S. and E.C.-G. wrote the paper.

Funding

Project funded (number 10438) into the institutional framework of the Teacher Professional Development Program (PRODEP), belonging to the Secretariat of Public Education (SEP) of the Government of Mexico.

Acknowledgments

Special thanks to the PRODEP for the financial support provided to the author and the co-authors for the performance of the project; and at the Universidad Veracruzana for the support provided for the publication of this article.

Conflicts of Interest

The authors declare no conflict of interest

References

  1. SENER & IEA. Indicadores de Eficiencia Energética en México: 5 Sectores, 5 Retos; Secretaria de Energía: Mexico city, Mexico, 2011. [Google Scholar]
  2. Hoseini, S.; Najafi, G.; Ghobadian, B.; Mamat, R.; Che Sidik, N.; Azmi, W. The effect of combustion management on diesel engine emissions fueled with biodiesel-diesel blends. Renew. Sustain. Energy Rev. 2017, 73, 307–331. [Google Scholar] [CrossRef]
  3. International Energy Agency (IEA). CO2 Emissions from Fuel Combustion, Highlights; International Energy Agency: Paris, France, 2017. [Google Scholar]
  4. Lisiecki, P.; Chrzanowski, L.; Szulc, A.; Lawniczak, L.; Bialas, W.; Dziadas, M.; Owsianiak, M.; Staniewski, J.; Cyplik, P.; Marecik, R.; et al. Biodegradation of diésel/biodiesel blends in saturated sand microcosms. Fuel 2014, 116, 321–327. [Google Scholar] [CrossRef]
  5. Salinas, E.; Gasca, V. Los Biocombustibes; Universidad Autónoma Metropolitana Unidad Azcapotzalco: Mexico city, Mexico, 2009; pp. 75–82. [Google Scholar]
  6. Nurun, N.; Zare, A.; Hossain, F.; Ristovski, Z.; Brown, R. Reductions in diesel emissions including PM and PN emissions with diesel-biodiesel blends. J. Clean. Prod. 2017, 166, 860–868. [Google Scholar]
  7. Álvarez, C. Biocombustibles: Desarrollo histórico-tecnológico, mercados actuales y comercio internacional. Econ. Informa 2009, 359, 63–89. [Google Scholar]
  8. Nieto, E.B. Nuevos Biocarburantes y Sostenibilidad: Perfil Toxicológico, Caracterización de la “Jatropha curcas” y su Utilización Sostenible en Países en Desarrollo. Ph.D. Thesis, Universidad Complutense de Madrid, Spain, 2012. [Google Scholar]
  9. Zamarripa-Colmenero, A.; Solís-Bonilla, J.L. Jatropha curcas L., Alternativa Bioenergética en México; Libro Científico No. 1; Instituto Nacional de Investigaciones Forestales; Agrícolas y Pecuarias; Centro de Investigación Regional Pacífico Sur; Campo Experimental Rosario Izapa: Tapachula, Mexico, 2013. [Google Scholar]
  10. Beerens, P.; Van Eijck, J. Manual de Jatropha; FACT, Fuels from Agriculture in Communal Technology: Eindhoven, The Netherlands, 2009. [Google Scholar]
  11. Achten, W.; Muys, B.; Mathijs, E.; Singh, V.P.; Verchot, L. Life-cycle assessment of Bio-diesel from Jatropha curcas L. energy balance, impact on global warming, land use impact. In Proceedings of the 5th International Conference LCA in Foods, Gothenburg, Sweden, 25–26 April 2007; pp. 96–102. [Google Scholar]
  12. Siregar, K.; Tambunan, A.H.; Irwanto, A.K.; Wirawan, S.S.; Araki, T. A comparison of life cicle assessment on oil pal (Ealeis guineensis Jacq.) and Physic nut (Jatropha curcas Linn.) as feedstock for biodiesel production in Indonesia. Energy Procedia 2015, 65, 170–179. [Google Scholar] [CrossRef]
  13. Obligado, A.B.; Demafelis, R.X.; Matanguihan, A.E.D.; Villancio, V.T.; Magadia, R.V., Jr.; Manaig, L.M.A. Carbon emission inventory of a commercial scale Jatropha (Jatropha curcas L.) biodiesel processing plant. J. Environ. Sci. Manag. 2017, 20–32. [Google Scholar]
  14. Muñoz, M.M.; Herrera, O.I.; Lechón, P.Y.; Caldés, G.N.; Iglesias, M.E. Environmental assessment of electricity based on straight Jatropha oil on Floreana Island, Ecuador. Bioenergy Res. 2018, 11, 123–138. [Google Scholar] [CrossRef]
  15. Sacramento, R.J.C.; Eastmond-Spencer, A.; Becerril, G.J.; Navarro-Pineda, F.S. A three-dimensional sustainability evaluation of Jatropha plantations in Yucatan, Mexico. Sustainability 2016, 8, 1316. [Google Scholar] [CrossRef]
  16. Bengoa Gorostiza, P. Síntesis de Biodiésel Mediante Catálisis Ácida Heterogénea a Partir de Mezclas de Aceite y Ácidos Grasos. Ph.D. Thesis, Universidad de Navarra, Pamplona, Spain, 2012. [Google Scholar]
  17. Ying Koh, M.; Mohd, T. A review of biodiesel production from Jatropha curcas L. oil. Renew. Sustain. Energy Rev. 2011, 15, 2240–2251. [Google Scholar]
  18. Organización Internacional de Normalización. ISO 14044: Environmental Management, Life Cycle Assessment, Requirements and Guidelines; International Organization for Standardization: Geneva, Switzerland, 2006. [Google Scholar]
  19. Diario Oficial de la Federación. Gestión Ambiental-Análisis de Ciclo de Vida-Requisitos y Directrices; NMX-SAA-14044-IMNC-2008; Diario Oficial de la Federación: Mexico city, Mexico, 2008. [Google Scholar]
  20. Kaewcharoensombat, U.; Prommetta, K.; Srinophakun, T. Life cycle assessment of biodiesel production from Jatropha. J. Taiwan Inst. Chem. Eng. 2011, 42, 454–462. [Google Scholar] [CrossRef]
  21. Navarro-Pineda, F.S.; Ponce-Marbán, D.V.; Sacramento-Rivero, J.C.; Barahona-Pérez, L.F. An economic model for estimating the viability of biodiesel production from Jatropha curcas L. J. Chem. Technol. Biotechnol. 2017, 92, 971–980. [Google Scholar] [CrossRef]
  22. Walmsley, D.C.; Bailis, R.; Klein, A.M. A global synthesis of Jatropha cultivation: Insights into land use change and management practices. Environ. Sci. Technol. 2016, 50, 8993–9002. [Google Scholar] [CrossRef] [PubMed]
  23. International Organization for Standardization. Environmental Management–Life Cycle Assessment–Principles and Framework; ISO 14040: 2006; ISO: Geneva, Switzerland, 2006. [Google Scholar]
  24. Guinee, J.B.; de Bruijn, H.; Van Duin, R.; Huijbregts, M.A.J.; Lindeijer, E.; Roorda, A.A.H.; van der Ven, B.L. Handbook on Life Cycle Assessment: Operational Guide to the ISO Standards; Kluwer Academic Publishers: Dordrecht, The Netherlands, 2004. [Google Scholar]
  25. United States Environmental Protection Agency. Environmental Protection Agency 2006. Life Cycle Assessment: Principles and Practice; Report EPA/600/R.-06/060; USEPA: Washington, DC, USA, 2006. [Google Scholar]
  26. Giraldi, M.; Francois, J.; Martin-del-Campo, C. Life cycle assessment of hydrogen production from a high temperature electrolysis process coupled to a high temperature gas nuclear reactor. Int. J. Hydrog. Energy 2015, 40, 4019–4033. [Google Scholar] [CrossRef]
  27. Curran, M.A. (Ed.) Life Cycle Assessment Handbook: A Guide for Environmentally Sustainable Products; John Wiley & Sons: Hoboken, NJ, USA, 2012. [Google Scholar]
  28. Ndong, R.; Montrejaud-vignoles, M.; Saint, O.; Gabrielles, B.; Pirot, R.; Domergue, M.; Esablayrolles, C. Life cycle assessment of biofuels from Jatropha curcas in West Africa: A field study. GCB Bioenergy 2009, 1, 197–210. [Google Scholar] [CrossRef]
  29. Ecoinvent. Data v3.4 2018. Swiss Centre for Life Cycle Inventories; Available on the SimaPro software (v.8.5; PRé Consultants B.V.); Ecoinvent: Zurich, Switzerland, 2018. [Google Scholar]
  30. Martínez Blanco, J.; Rieradevall, J.; Muñoz Odina, P.; Antón Vallejo, M. Sustainability Assessment of Municipal Compost Use in Horticulture Using a Life Cycle Approach. Ph.D. Thesis, Institut de Ciència i Tecnologia Ambientals (ICTA) & Universitat Autònoma de Barcelona (UAB), Bellaterra, Spain, 2014. [Google Scholar]
  31. Goedkoop, M.; Oele, M.; de Schryver, A.; Viera, M. SimaPro Database Manual: Methods Library; Pré Consultants: Amersfoort, The Netherlands, 2008. [Google Scholar]
  32. Echeverría, H.E.; Garcia, F. Fertilidad de Suelos y Fertilización de Cultivos; Editorial INTA: Buenos Aires, Argentina, 2005. [Google Scholar]
  33. Teniente, O.R.; Tapia, V.L.M.; González, A.A.; Zamarripa, C.A.; Solís, B.J.L.; Martínez, V.B.; Hernández, M.M. Guía Técnica Para la Producción de Piñón Mexicano (Jatropha curcas L.) en Michoacán; Instituto Nacional de Investigaciones Forestales, Agrícolas y Pecuarias: Mexico city, Mexico, 2011. [Google Scholar]
  34. Escobar, R.; Arestegui, M.; Moreno, A.; Sanchez, L. Catalogo de Maquinaria Para Procesamiento de Café; Cooperación Alemana al Desarrollo: Lima, Peru, 2013. [Google Scholar]
  35. Inurreta Aguirre, H.D.; García Pérez, E.; Uresti Gil, J.; Martínez Dávila, J.P.; Ortiz Laurel, H. Potencial para producir Jatropha curcas L. como materia prima para biodiésel en el estado de Veracruz. Trop. Subtrop. Agroecosyst. 2013, 16, 325–339. [Google Scholar]
  36. Bartoli, A.J. Manual Para el Cultivo de Piñón (Jatropha curcas) en Honduras; Fundación Hondureña de Investigación Agrícola: Tegucigalpa, Honduras, 2008. [Google Scholar]
  37. Gubitz, G.; Mittelbach, M.; Trabi, M. Exploitation of the tropical oil seed plant Jatropha curcas L. Bioresour. Technol. 1999, 67, 73–82. [Google Scholar] [CrossRef]
  38. Pioto, F.; Souza, R.; Castro, S.; Gavioli, E.; Bertoni, B.; Zingaretti, S. Genetic diversity by AFLP analysis within Jatropha curcas L. populations in the State of Sao Paulo, Brazil. Biomass Bioenergy 2015, 80, 316–320. [Google Scholar] [CrossRef]
  39. Putri Subroto, A.; Utomo, C.; Darmawan, C.; Hendroko, R.; Liwang, T. Tissue Culture Media Optimization and Genetic Transformation of Jatropha curcas Genotype Jatromas Cotyledon Explants. Energy Procedia 2014, 47, 15–20. [Google Scholar] [CrossRef]
  40. Zhengzhou Sunshine Machinery Co. Quotation of Jatropha curcas Seeds Oil Press; Zhengzhou (Personal Communication, 13 June 2017); Zhengzhou Sunshine Machinery Co.: Zhengzhou, China, 2017. [Google Scholar]
  41. Pradhan, R.C.; Naik, S.N.; Bhatnagar, N.; Vijay, V.K. Design, development and testing of hand-operated decorticator for Jatropha fruit. Appl. Energy 2010, 87, 762–768. [Google Scholar] [CrossRef]
  42. Lim, B.Y.; Shamsudin, R.; Baharudin, B.H.T.; Yunus, R. Performance evaluation and cfd multiphase modeling for Multistage Jatropha Fruit Shelling Machine. Ind. Crops Products 2016, 85, 125–138. [Google Scholar] [CrossRef]
  43. Zhang, Y.; Dube, M.A.; McLean, D.D.L.; Kates, M. Biodiesel production from waste cooking oil: 1. Process design and technological assessment. Bioresour. Technol. 2003, 89, 1–16. [Google Scholar] [CrossRef]
  44. Gracia, C. Capítulo 5. Biodiesel. In Biocombustibles: ¿energía o Alimento? Universidad de Alcalá:: Alcalá, Spain, 2009; pp. 105–127. [Google Scholar]
  45. Al Basir, F.; Datta, S.; Kumar, P. Studies on biodiesel production from Jatropha curcas oil using chemical and biochemical methods–A mathematical approach. Fuel 2015, 158, 503–511. [Google Scholar] [CrossRef]
  46. Chitue-de-Assunção-NascimentoI, J.; Lafargue, F.; Díaz, M.; Barrera, N.; Marrero, D.; Varela, K. Chromatography Analysis of Jatropha curcas L. Oil Raw and Refined. Rev. Cubana Química 2013, 25, 143–149. [Google Scholar]
  47. Galaz, R.; Avilez, R.; Ucan-Uc, C.; Chan, J.; Loyola, V. Jatropha curcas una Alternativa para la Obtención de Biodiésel sin Afectar al Sector Alimentario. BioTecnología 2012, 16, 880–883. [Google Scholar]
  48. Herrera, J. Experiencia con Jatropha curcas L. en México; Instituto Politécnico Nacional, Centro de Desarrollo de Productos Bióticos: Yautepec, Mexico, 2007. [Google Scholar]
  49. Zavala, T.; Córdova, L.; Martínez, J.; Molina, J. Indicadores de madurez fisiológica, calidad fisiológica y perfil químico en la semilla de Jatropha curcas L. Rev. Fitotec. Mex. 2015, 38, 275–284. [Google Scholar]
  50. Bruinsma, B. Produccion de Biodiesel de Palma Aceitera y Jatropha en la Amazona del Peru y el Impacto Para la Sostenibilidad: Un Analisis Sostenible del Ciclo de Vida. Ph.D. Thesis, Open Universiteit Nederland, Heerland, The Netherlands, 2009. [Google Scholar]
  51. Oliveira, L.; Da Silva, M. Comparative study of calorific value of rapeseed, soybean, Jatropha curcas and crambe biodiesel. Renew. Energy Power Qual. J. 2013, 11, 679–682. [Google Scholar] [CrossRef]
  52. Patzek, T. Thermodynamics of the corn-ethanol biofuel cycle. Crit. Rev. Plant Sci. 2004, 23, 519–567. [Google Scholar] [CrossRef]
  53. Baumert, S.; Khamzina, A.; Vlek, P.L. Greenhouse gas and energy balance of Jatropha biofuel production systems of Burkina Faso. Energy Sustain. Dev. 2018, 42, 14–23. [Google Scholar] [CrossRef]
  54. Gmunder, S.; Zah, R.; Bhatacharjee, S.; Classen, M.; Mukherjee, P.; Widmer, R. Life cycle assessment of village electrification based on straight Jatropha oil in Chhattisgarh, India. Biomass Bioenergy 2010, 34, 347–355. [Google Scholar] [CrossRef]
  55. Ceasar, S.A.; Ignacimuthu, S. Applications of biotechnology and biochemical engineering for the improvement of Jatropha and Biodiesel: A review. Renew. Sustain. Energy Rev. 2011, 15, 5176–5185. [Google Scholar] [CrossRef]
  56. González, A.; García, K.; Hernández, M.; Teniente, R.; Solis, J.; Zamarripa, A. Guía Para Cultivar Piñón Mexicano (Jatropha curcas L.) en Jalisco; Instituto Nacional de Investigaciones Forestales, Agrícolas y Pecuarias: México City, Mexico, 2011. [Google Scholar]
  57. Brittaine, R.; Lutaladio, N. Jatropha: A Smallholder Bioenergy Crop: The Potential for Pro-Poor Development (Vol. 8); Food and Agriculture Organization of the United Nations (FAO): Rome, Italy, 2010. [Google Scholar]
  58. De Rossi, A.; Vescio, R.; Russo, D.; Macrì, G. Potential use of Jatropha curcas L. on marginal lands of southern Italy. Proc. Soc. Behav. Sci. 2016, 223, 770–775. [Google Scholar] [CrossRef]
  59. Marasabessy, A. Valorization of Jatropha Fruit Biomass for Energy Applications; Wageningen University: Wageningen, The Netherlands, 2015. [Google Scholar]
  60. Kgathi, D.L.; Mmopelwa, G.; Chanda, R.; Kashe, K.; Murray-Hudson, M. A review of the sustainability of Jatropha cultivation projects for biodiesel production in southern Africa: Implications for energy policy in Botswana. Agric. Ecosyst. Environ. 2017, 246, 314–324. [Google Scholar] [CrossRef]
  61. Van Eijck, J.; Romijn, H.; Balkema, A.; Faaij, A. Global experience with jatropha cultivation for bioenergy: An assessment of socio-economic and environmental aspects. Renew. Sustain. Energy Rev. 2014, 32, 869–889. [Google Scholar] [CrossRef]
  62. Pandey, V.C.; Singh, K.; Singh, J.S.; Kumar, A.; Singh, B.; Singh, R.P. Jatropha curcas: A potential biofuel plant for sustainable environmental development. Renew. Sustain. Energy Rev. 2012, 16, 2870–2883. [Google Scholar] [CrossRef]
  63. Achten, W.M.J.; Verchot, L.; Franken, Y.J.; Mathijs, E.; Singh, V.P.; Aerts, R.; Muys, B. Jatropha bio-diesel production and use. Biomass Bioenergy 2008, 32, 1063–1084. [Google Scholar] [CrossRef]
  64. Edrisi, S.A.; Dubey, R.K.; Tripathi, V.; Bakshi, M.; Srivastava, P.; Jamil, S.; Abhilash, P.C. Jatropha curcas L.: A crucified plant waiting for resurgence. Renew. Sustain. Energy Rev. 2015, 41, 855–862. [Google Scholar] [CrossRef]
  65. Kumar, P.; Srivastava, V.C.; Jha, M.K. Jatropha curcas phytotomy and applications: Development as a potential biofuel plant through biotechnological advancements. Renew. Sustain. Energy Rev. 2016, 59, 818–838. [Google Scholar] [CrossRef]
  66. Khalil, H.A.; Aprilia, N.S.; Bhat, A.H.; Jawaid, M.; Paridah, M.T.; Rudi, D. A Jatropha biomass as renewable materials for biocomposites and its applications. Renew. Sustain. Energy Rev. 2013, 22, 667–685. [Google Scholar] [CrossRef]
  67. Zhang, X.; Yang, Z.; Liang, J.; Tang, L.; Chen, F. Detoxification of Jatropha curcas seed cake in solid-state fermentation of newly isolated endophytic strain and nutrition assessment for its potential utilizations. Int. Biodeterior. Biodegrad. 2016, 109, 202–210. [Google Scholar] [CrossRef]
  68. Rodrigues, J.; Canet, A.; Rivera, I.; Osório, N.M.; Sandoval, G.; Valero, F.; Ferreira-Dias, S. Biodiesel production from crude Jatropha oil catalyzed by non-commercial immobilized heterologous Rhizopus oryzae and Carica papaya lipases. Bioresour. Technol. 2016, 213, 88–95. [Google Scholar] [CrossRef] [PubMed]
  69. Almeida, J.; Moonen, P.; Soto, I.; Achten, W.M.; Muys, B. Effect of farming system and yield in the life cycle assessment of Jatropha-based bioenergy in Mali. Energy Sustain. Dev. 2014, 23, 258–265. [Google Scholar] [CrossRef]
  70. García, C.; Zenón, E.; De la Rosa, Y.; Aguilar, P.; Barahona, L.; Sacramento, J.; Fuentes, A. Análisis de Ciclo de Vida de la Bioenergía en México; Red Temática de Bioenergía y Red Mexicana de Bioenergía: Morelia, México, 2016. [Google Scholar]
  71. Campuzano, L.; Ríos, L.; Cardeño, F. Caracterización composicional del fruto de 15 variedades de Jatropha curcas L. en el departamento del Tolima, Colombia. Corpoica Cienc Tecnol Agropecuaria Mosquera (Colombia) 2016, 17, 379–390. [Google Scholar] [CrossRef]
  72. Giraldo, H.; Velázquez, J.; Cuartas, P. Extracción con solventes y purificación de aceite a partir de semillas de Jatropha curcas. Rev. Investig. Apl. 2010, 4, 77–86. [Google Scholar]
  73. Sotolongo, J.; Díaz, A.; Montes de Oca, S.; Del Valle, Y.; García, S. Potencialidades energéticas y medioambientales del árbol Jatropha curcas L. en las condiciones edafoclimáticas de la región semiárida de la provincia de Guantánamo. Tecnología Química 2007, 27, 76–82. [Google Scholar]
  74. Sánchez-Arreola, E.; Martin-Torres, G.; Lozada-Ramírez, J.D.; Hernández, L.R.; Bandala-González, E.R.; Bach, H. Biodiesel production and de-oiled seed cake nutritional values of a Mexican edible Jatropha curcas. Renew. Energy 2015, 76, 143–147. [Google Scholar] [CrossRef]
  75. Iriarte García, A.; Gabarrell Durany, X.; Rieradevall, J. Evaluación de Estrategias de Producción de Biodiésel en Chile en Base a Criterios Ambientales; Universitat Autònoma de Barcelona: Bellaterra, Spain, 2010. [Google Scholar]
  76. Hagman, J.; Nerentorp, M. Life Cycle Assessment of Jatropha Oil as a Biofuel for Transports in Rural Mozambique; Chalmers University of Technology: Göteborg, Sweden, 2011. [Google Scholar]
  77. Vasquez, D. Biodiésel a Partir de Palma de Aceite en el Transporte Mexicano; Universidad Nacional Autónoma de México: Mexico City, Mexico, 2014. [Google Scholar]
  78. Buitrago Tello, R. Evaluación de Los Efectos Ambientales de la Gasolina, Diesel, Biodiesel y Etanol Carburante en Colombia por Medio del Análisis de Ciclo de Vida. Ph.D. Thesis, Universidad Nacional de Colombia, Bogotá, Colombia, 2014. [Google Scholar]
  79. Panichelli, L.; Trama, L.; Dauriat, A. Análisis de Ciclo de Vida (ACV) de la Producción de Biodiesel (B100) en Argentina; Facultad de Agronomía de la Universidad de Buenos Aires: Buenos Aires, Argentina, 2006. [Google Scholar]
  80. Lechón, Y.; Lago, C.; Herrera, I.; Sáez, R.M. Análisis del Ciclo de Vida de Combustibles Alternativos Para el Transporte. Análisis de Ciclo de Vida Comparativo del Etanol y del Biodiesel; Centro de Investigaciones Energéticas, Medioambientales y Tecnológicas, Ministerio de Medio Ambiente: Madrid, Spain, 2012. [Google Scholar]
  81. Hou, J.; Zhang, P.; Yuan, Z.; Zheng, Y. Life cycle assessment of biodiesel from soybean, Jatropha and microalgae in China conditions. Renew. Sustain. Energy Rev. 2011, 15, 5081–5091. [Google Scholar] [CrossRef]
Figure 1. Procedure for the development of life cycle assessment (LCA). Source: self-elaboration based on prior methodology [18,19,26].
Figure 1. Procedure for the development of life cycle assessment (LCA). Source: self-elaboration based on prior methodology [18,19,26].
Sustainability 10 01451 g001
Figure 2. Stages of the biofuel production process.
Figure 2. Stages of the biofuel production process.
Sustainability 10 01451 g002
Figure 3. Diagram of the biofuel production process. Source: Own elaboration based on Kaewcharoensombat and Zhang [20,43].
Figure 3. Diagram of the biofuel production process. Source: Own elaboration based on Kaewcharoensombat and Zhang [20,43].
Sustainability 10 01451 g003
Figure 4. Environmental impact from biofuel production system stages.
Figure 4. Environmental impact from biofuel production system stages.
Sustainability 10 01451 g004
Figure 5. Share of energy and carbon footprint by substages from the biofuel production system.
Figure 5. Share of energy and carbon footprint by substages from the biofuel production system.
Sustainability 10 01451 g005
Figure 6. Behavior of transport from the agricultural stage to the processing area.
Figure 6. Behavior of transport from the agricultural stage to the processing area.
Sustainability 10 01451 g006
Figure 7. Variation in the oil content of seeds and their influence on the environmental impact of the biodiesel production chain of Jatropha.
Figure 7. Variation in the oil content of seeds and their influence on the environmental impact of the biodiesel production chain of Jatropha.
Sustainability 10 01451 g007
Figure 8. Impacts associated with the stages of the base case production chain and cases with alternative scenarios.
Figure 8. Impacts associated with the stages of the base case production chain and cases with alternative scenarios.
Sustainability 10 01451 g008
Figure 9. Carbon footprint of diesel and biodiesel production from varied feedstocks. Source: Adapted from Gracia, Bruinsma, Iriarte, Hagman, Vasquez, Buitrago, Panichelli, Lechón y Hou [44,50,75,76,77,78,79,80,81].
Figure 9. Carbon footprint of diesel and biodiesel production from varied feedstocks. Source: Adapted from Gracia, Bruinsma, Iriarte, Hagman, Vasquez, Buitrago, Panichelli, Lechón y Hou [44,50,75,76,77,78,79,80,81].
Sustainability 10 01451 g009
Table 1. Environmental impacts evaluated in the LCA.
Table 1. Environmental impacts evaluated in the LCA.
Impact CategoriesDescription
Carbon footprintCharacterization factor of climate change, it is the potential for global warming. Unit: kg CO2 equivalent.
Energy footprintIts objective is to evaluate energy use throughout life cycles; this includes direct and indirect uses. In addition, it is presented to show the total removal of exergy from nature to provide a product, adding up the exergy of all of the required resources. Unit: MJ eq.
Water footprintIt refers to the amount of fresh water consumed by the process or product analyzed. Unit: m3.
Abiotic resource depletionIt is related to the extraction of minerals. The abiotic depletion factor is determined for each mineral extraction according to concentration reserves and decoupling rates. Unit: kg Fe equivalent.
Terrestrial ecotoxicityIt refers to the impact of toxic substances on terrestrial ecosystems, as a result of emissions of toxic substances into air, water, and soil. Units: Use of reference unit, kg 1,4-dichlorobenzene (1,4-DB) equivalent.
Human toxicityIt states the effect of toxic substances in the human environment. Health risks of occupational exposure at work are not included. Unit: kg 1.4 DB equivalent.
Fossil depletionIt refers to the amount of fossil fuel extracted, based on the fuel’s lowest heating value. Unit: kg oil equivalent (1 kg of oil equivalent has a lower heating value of 42 MJ).
Source: Adapted from Giraldi, Martínez and Goedkoop [26,30,31].
Table 2. Summary of inputs used in cultivation, the extraction of oil, and processing to obtain 1 kg of biodiesel from Jatropha curcas L.
Table 2. Summary of inputs used in cultivation, the extraction of oil, and processing to obtain 1 kg of biodiesel from Jatropha curcas L.
StageMaterialAmount UsedUnit
Cultivation
Water5.65 × 103kg
Fertilizers
Nitrogen (N)3.10 × 10−2kg
Phosphorous (P)7.03 × 10−3kg
Potassium (K)4.31 × 10−2kg
Pesticides1.43 × 10−5kg
Material transportation4.88 × 10−3Ton Km
Electric power2.31 × 10−1kWh
Jatropha seeds2.66 × 100kg
Oil extraction
Seed transportation1.33 × 10−1Ton Km
Electric power1.06 × 10−1kWh
Jatropha oil9.23 × 10−1kg
Process
Water9.51 × 100kg
Electric power1.17 × 10−1kWh
Sodium hydroxide (NaOH)2.82 × 10−2kg
Phosphoric acid (H3PO4)2.35 × 10−2kg
Methanol (CH3OH)3.01 × 10−1kg
Liquefied petroleum (LP) gas4.63 × 10−2kg
Table 3. Impacts associated with the production chain of one kilogram of biodiesel.
Table 3. Impacts associated with the production chain of one kilogram of biodiesel.
CategoryOverall SystemCultivationExtractionProduction ProcessUnit
Cumulative energy demand3.79 × 10145.7%15.7%38.5%MJ
Climate change2.16 × 10061.1%18.9%19.9%kg CO2 eq.
Human toxicity9.37 × 10−177.7%17.5%4.8%kg 1,4-DB eq.
Terrestrial ecotoxicity2.18 × 10−456.4%23.7%19.8%kg 1,4-DB eq.
Water depletion1.29 × 10−281.9%11.2%6.8%m3
Mineral depletion7.62 × 10−260.8%32.4%6.8%kg Fe eq.
Fossil depletion8.31 × 10−145.1%14.7%40.2%kg oil eq.
Source: Own elaboration based on impact evaluation of the biofuel production system.
Table 4. Impacts associated with the production chain of one kilogram of Jatropha biodiesel, from the base case and cases with alternative scenarios.
Table 4. Impacts associated with the production chain of one kilogram of Jatropha biodiesel, from the base case and cases with alternative scenarios.
CategoríaBase CaseCase 1Case 2Case 3Unit
Cumulative energy demand3.79 × 101101.04%64.46%216.15%MJ
Climate change2.16 × 100100.64%58.83%149.64%kg CO2 eq.
Human toxicity9.37 × 10−1102.53%49.62%131.90%kg 1,4-DB eq.
Terrestrial ecotoxicity2.18 × 10−4102.00%56.24%226.13%kg 1,4-DB eq.
Water depletion1.29 × 10−2103.32%38.45%131.04%m3
Mineral depletion7.62 × 10−2104.46%42.47%157.96%kg Fe eq.
Fossil depletion8.31 × 10−1100.88%64.64%220.52%kg oil eq.
Source: Own elaboration obtained from impact evaluation of biodiesel production systems.

Share and Cite

MDPI and ACS Style

Giraldi-Díaz, M.R.; De Medina-Salas, L.; Castillo-González, E.; De la Cruz-Benavides, M. Environmental Impact Associated with the Supply Chain and Production of Biodiesel from Jatropha curcas L. through Life Cycle Analysis. Sustainability 2018, 10, 1451. https://doi.org/10.3390/su10051451

AMA Style

Giraldi-Díaz MR, De Medina-Salas L, Castillo-González E, De la Cruz-Benavides M. Environmental Impact Associated with the Supply Chain and Production of Biodiesel from Jatropha curcas L. through Life Cycle Analysis. Sustainability. 2018; 10(5):1451. https://doi.org/10.3390/su10051451

Chicago/Turabian Style

Giraldi-Díaz, Mario R., Lorena De Medina-Salas, Eduardo Castillo-González, and Max De la Cruz-Benavides. 2018. "Environmental Impact Associated with the Supply Chain and Production of Biodiesel from Jatropha curcas L. through Life Cycle Analysis" Sustainability 10, no. 5: 1451. https://doi.org/10.3390/su10051451

APA Style

Giraldi-Díaz, M. R., De Medina-Salas, L., Castillo-González, E., & De la Cruz-Benavides, M. (2018). Environmental Impact Associated with the Supply Chain and Production of Biodiesel from Jatropha curcas L. through Life Cycle Analysis. Sustainability, 10(5), 1451. https://doi.org/10.3390/su10051451

Note that from the first issue of 2016, this journal uses article numbers instead of page numbers. See further details here.

Article Metrics

Back to TopTop