You are currently on the new version of our website. Access the old version .
SustainabilitySustainability
  • Article
  • Open Access

2 April 2018

Urban Agriculture as a Sustainability Transition Strategy for Shrinking Cities? Land Use Change Trajectory as an Obstacle in Kyoto City, Japan

,
,
and
1
FEAST Project, Research Institute for Humanity and Nature, Kyoto 603-8047, Japan
2
Graduate School of Agriculture, Kyoto University, Kyoto 606-8502, Japan
3
Department of Ecosystem Studies, The University of Tokyo, Tokyo 113-8657, Japan
*
Author to whom correspondence should be addressed.
This article belongs to the Special Issue Sustaining the Shrinking City: Concepts, Dynamics and Management

Abstract

Can shrinking cities harness population decline to improve their sustainability by repurposing land use, for example, for localizing food production? Whether such a transition is feasible depends on the pre-shrinkage state of urban agricultural land use, including ongoing trends in local land use change. This study examined agricultural land use from 2007–2017 in Kyoto City, Japan. Kyoto is on the brink of a large projected population decline (~190,000 or ~13% until 2040) and serves as a representative for a large number of regional Japanese cities in a similar situation. Analysis was based on a public 2007 land use data set, aerial and satellite imagery and ground truthing. Results showed a decline of 209 ha or 10% in agricultural land use over ten years, but also highlight the diversity of ongoing agricultural land use types not captured by standard categories. The main post-agricultural land uses were residential (40%) and vacant land (28%). These results have implications for planning and policy. Kyoto City is currently not set to benefit from the projected shrinking process through localizing food production, despite a tradition of vegetable production. Future research should analyze drivers of change for observed agricultural land use.

1. Introduction

Shrinking cities face the challenge of providing a pleasant place to live for residents while transitioning to sustainability, but without the financial capacity of a growing local economy [1,2]. Demographic trends, like aging and depopulation, erode municipalities’ tax bases, while cities simultaneously struggle with mounting costs of maintaining, repairing or replacing aging infrastructure built in times of expansion and development [3]. Yet urban population decline also raises the question of what purpose the land freed up by decreasing population pressure should serve. The process of urban shrinkage can thus be understood as a window of opportunity for administration and residents alike to revisit and rethink visions, strategies and planning priorities [2]. Ideally, the special situation of shrinking cities may allow them to pursue measures to transition towards sustainability that may be harder to enact in growing cities.
Japan is at the forefront of a demographic decline among industrialized nations. This presents an opportunity to study potential post-industrial sustainability transitions which may provide valuable lessons for countries on a similar population trajectory (e.g., South Korea, China, Italy). Regional cities are of particular interest for two reasons. Firstly, they attract less economic activity, political attention and in-migration than national capitals, yet are still home to a large part of the population. Secondly, similar to how Japan represents an advanced case of depopulation compared to similar countries, due to their comparative economic statuses, small- and medium-sized cities experience shrinkage earlier than larger cities. Yet, in the case of Japan, population decline is projected to affect even metropolises such as Tokyo and Osaka in the near future [4]. Improving our understanding of the opportunities and challenges of sustainability transitions in regional shrinking cities may therefore prove vital for the implementation of proactive policies and achievement of positive outcomes in larger cities. This leads to the question, which measures can shrinking cities take to harness population decline for their advantage?
Local food production has been proposed as a key strategy for increasing urban sustainability, both environmentally and socially. In pre-modern times, not only did limits of distribution systems and the absence of cool chains mean that a substantial amount of food was produced in or around cities and towns, settlements were often intentionally located in areas with fertile soil [5]. Recently, re-localizing food production has become a focus of food and sustainability studies, both in conceptual and applied research. On the conceptual side, McClintock argued that urban agriculture can contribute beyond the provision of food by overcoming the disruption of the nutrient cycle and environmental degradation (ecological rift), the commodification of land, labour and food (social rift), and the alienation of individuals from nature and their own labour (individual rift) caused by the development of capitalism and the process of urbanization [6]. Specifically, urban agriculture may rescale production, reclaim vacant land and reverse the alienation of urban residents from their food, while providing opportunities for recreational activities and social engagement. Clancy and Ruhf proposed regional food systems in which “as much food as possible to meet the population’s food needs is produced, processed, distributed, and purchased at multiple levels and scales within the region, resulting in maximum resilience, minimum importation, and significant economic and social return to all stakeholders in the region” [7]. Kloppenburg and colleagues developed the concept of a foodshed, analogous to a watershed, as a tool to rethink the spatiality of food in a globalizing food system [8]. Some applied studies have explored the potential for urban agriculture and localizing food systems in places like Bangkok, Philadelphia, New York State and Osaka [9,10,11,12], while others have documented the potential economic contributions of localizing food [13]. Results from the Shrinking Cities Project have highlighted that urban agriculture in such cities exists in different modes, from subsistence (Russia) to driven by citizen movements (USA) or state-supported endeavors (Germany) [14,15,16]. Urban agriculture competes with other land uses for space, and land taxes in urban areas often exceed financial returns gained through professional agriculture, let alone non-professional production and gardening. In shrinking cities, this competition with other forms of land use is reduced or, in the case of land abandonment or vacancy, even reversed. This creates an opportunity for proactive land use planning or direct intervention by residents in the form of informal urban agriculture [17]. Nevertheless, soil quality and possible contamination can limit the potential of urban agriculture, especially when non-agricultural land uses, including industrial use, precede agricultural use at a site [18,19,20]. As a result, existing and actively cultivated urban farmland play a key role in re-localizing urban food production.
A city’s urban agricultural land use prior to the urban shrinkage process determines, along with planning policy, how feasible localizing food production is as a strategy for transitioning to sustainability. Prior research has mapped urban agriculture in a number of cities. For example, Taylor and Lovell mapped public and private spaces of urban agriculture in Chicago, IL, USA, using high-resolution aerial images in Google Earth (Pro) [21]. Similar studies have analyzed spatial patterns of urban agriculture in Rome, Italy, and assessed residential gardens in Portland, OR, USA [22,23]. Others have examined how much food vacant lots in Oakland, CA, USA, and Manila, Phillipines, could produce and to what degree urban agriculture might contribute to post-disaster food and nutrition supply in Nerima Ward, Tokyo, Japan [24,25,26]. A recent paper examined the feasibility of remote sensing in finding and monitoring urban farms in four countries (USA, Vietnam, Zimbabwe, Senegal) [27]. These studies show that the use of aerial and satellite imagery is gaining popularity as the resolution of images and their availability improves, yet the absence of an established protocol for mapping urban agricultural land use through remote sensing, ancillary data and ground truthing suggests that this subfield is still in a stage of methodological experimentation. While in cities such as Boston, publicly available LiDAR (light detection and ranging) data allows for including potential rooftop production [28], lack of data availability may limit which aspects analyses can take into account. Moreover, publicly available land use data is usually only updated at specific intervals, and municipalities may choose to stop independent surveys due to their cost [29]. Often, high resolution imagery is only available for one point in time as the technology has only become broadly available recently, making analysis that includes both spatial and temporal axes difficult. Yet land use change trajectories likely have a strong influence on the feasibility of food localization strategies. An up-to-date mapping survey is therefore preferable to relying on data that is outdated or was collected for other purposes, such as taxes. We take up this task here.
This paper aims to form an understanding for how well Kyoto City (hereafter, Kyoto), a shrinking regional city in Japan, is positioned to harness the process of population decline for improving sustainability through localizing food production. We recognize this to be too complex of a problem to address in one paper, as it requires, at a minimum, an assessment of agricultural land use change and land use change trajectory, a dedicated analysis of demographic and institutional drivers of this trajectory, and a policy analysis of relevant planning regulations at multiple administrative levels. This paper takes the first step by addressing the following research question and sub-questions:
How does the current trajectory of agricultural land use in Kyoto affect a potential sustainability transition through localizing food production?
(a)
How has agricultural land use in Kyoto changed over the last 10 years (2007–2017)?
(b)
What are the most prevalent land use types in sites previously used for agriculture?
In this paper, urban agriculture is defined as all land in the study area used for growing produce, for example, commercially used farmland (including tea plantations and orchards), community farming and residential activities (e.g., vegetable field within private garden). Current data for Kyoto City indicates that there is 2500 ha of commercially used agricultural land [30], accounting for around three percent of the city’s total area.

2. Materials and Methods

2.1. Study Site

This study focused on the regional Japanese city of Kyoto, capital of Kyoto Prefecture and renowned as the long-time former imperial capital of Japan (794–1869 AD). Founded around 600 AD, Kyoto gained its legal city status in 1889 AD. Today it is home to 1.48 million residents, with a population density of 1782 inhabitants per square kilometer, and since the 1970s, population size has remained stable [31,32]. Yet the population is projected to decline by about 190,000 or 13% by 2040 [4], a dramatic demographic shift that many other regional cities in Japan face as well. As a result, Kyoto is currently on the brink of entering a shrinkage process, marking a time where planning and policy may be crucial in determining whether sustainability can be improved through local food production over the next twenty years.
Kyoto is located in a temperate climate zone (Köppen-Geiger type Cfa [33]) and surrounded by mountainous areas in the west, north, and east. As the city grew, the mountains acted as natural barriers, somewhat containing urban sprawl but similarly limiting the degree to which agricultural land use could be easily extended. For this study, the extent of the survey was limited to the Kyoto basin (Figure 1), as the basin represents a traditional geographic boundary and areas beyond the basin differ substantially in their level of urbanization and development pressures.
Figure 1. Location of Kyoto City (administrative boundary) and Kyoto basin study area.
Kyoto has a long history of local agriculture, and interest in its commercial agricultural production continues to this day. Using Kyoto’s image as a historical and cultural center, a variety of vegetables were designated ‘traditional Kyoto vegetables’ in 1987 [34]. This initial move by chefs, farmers and government officials succeeded in marketing and selling such vegetables at a premium, but subsequently, higher prices concerned chefs who depended on them for their Kyoto cuisine. The definition, production methods and appropriate geographic area in which traditional Kyoto vegetables can be grown became contested, leading to competing designations. These debates brought attention to the nature and meaning of urban agriculture in Kyoto, from the question of tax reductions for farmland within the city boundaries to diminishing local identity, livelihoods and farmlands [34]. Such discussions also show that there is more to Kyoto’s urban agriculture than commercialized traditional Kyoto vegetables. In fact, Kyoto is home to a variety of practices surrounding local agriculture. These include embedded ultra-local food systems where local farmers produce exclusively for their neighbors (personal communication) and sell via unattended vegetable stands, peddling farmers making their rounds selling (often traditional) vegetables in a way closely linked to daily diets of locals [35], and a limited number of community gardens. Previous research has also shown that in a representative survey, residents of four shrinking Japanese cities, including Kyoto, supported urban agriculture and community farms for target land use for land freed up in the process of shrinking [36].

2.2. Data Collection and Analysis

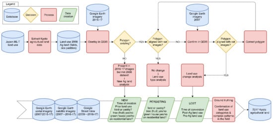
This study used an existing land use data set from the Ministry of Land, Infrastructure and Transport that covers the larger Kansai area and is dated as being from 2007. Data for the target area for this study was imported and extracted using QGIS [37], then compared and analyzed using aerial and satellite imagery from Google Earth Pro and Google Street View [38], which covered the time frame from 2007 to 2017 in sufficient quality (Figure 2). Data analysis included the addition of missing agricultural land use areas through systematic visual assessment of the study area, polygon alignment, post-agricultural land use analysis, recording of metadata (presence of trees and fruit trees, green houses etc.), and the time of loss of agricultural land. Plots where analysis was difficult to complete using Google Earth and Street View were groundtruthed in autumn 2017 through site visits and geotagged photography. Based on land use and visual data, types of agricultural land use were compiled into a typology beyond the basic distinction between fields and rice paddies present in the original public land use data set (Figure 3). Transitions to post-agricultural land use were similarly compiled into a typology, with visual examples of land use transitions provided below (Figure 4). The data underlying the analyses in this article are available as supplementary material (Supplementary Materials File S1).
Figure 2. Flowchart of mapping process. MLIT = Ministry of Land, Infrastructure, Tourism and Transport.
Figure 3. Typology of farmland in Kyoto. Subtype “in garden” refers to agricultural land embedded within private residential gardens.
Figure 4. Typology of post-agricultural land uses in Kyoto.

3. Results

Agricultural land use (urban agriculture) in the Kyoto basin area in 2017 amounted to around 1695.72 hectares (Table 1), with rice paddies (995.03 ha) and dry fields (609.04 ha) comprising the majority of the area. From 2007 to 2017, agricultural land use in the Kyoto basin declined by over 200 hectares (>10%), resulting in an annual loss of slightly more than one percent per year (Table 1 and Table 2). However, the situation differs between agricultural land use subtypes. Conversion of dry fields and rice paddies to non-agricultural land use types accounts for all of the decline in total agriculturally used area. In contrast, the area used for allotments grew by 14%, even though this high growth rate is a result of the small share allotments contributing to total agricultural land in 2007 (less than one percent). The data also indicate that conversion of rice paddies to dry fields is comparatively common, while the reverse rarely occurs.
Table 1. Agricultural land use change in Kyoto 2007–2017 in hectares.
Table 2. Agricultural land use change in Kyoto 2007–2017 in percentages, relative to 2007.
Farmland is not evenly distributed over the Kyoto basin (Figure 5, Figure 6, Figure 7 and Figure 8, Table 3). Even in 2007, little agricultural land use was present in the historic city core, and those few sites have persisted. One newly established site in the city core is one of the few existing rooftop agricultural sites in Kyoto, and is located on top of a building that also contains an upmarket grocery store and restaurant. In contrast to the city core, most agricultural land in Kyoto is located in outlying residential areas. Most of the city’s decline in farmland was also found in these areas.
Figure 5. Persisting (white), newly established (yellow), and lost agricultural sites in the Kyoto basin.
Figure 6. Close-up of area with high rate of agricultural land loss.
Figure 7. Close-up of area with low rate of agricultural land loss.
Figure 8. Close-up of area with large changes to agricultural land (loss, conversion, newly established fields).
Table 3. Agricultural land and land loss across Kyoto City wards.
Sites converted from agricultural land use to other land uses were analyzed to identify post-agricultural land use. Residential land use was the most prevalent post-agricultural land use, followed by vacant land and infrastructure, such as parking lots and roads (Table 4). We will discuss the implications of these findings below.
Table 4. Land use categories and subtypes after conversion from agricultural land.

4. Discussion

4.1. On Track for Local Food Production and Sustainability?

Kyoto is losing agricultural land despite being on the brink of entering a phase of population decline projected to reach 13% by 2040. The current land use trajectory represents an obstacle to benefitting from this projected shrinking process by localizing food production, unless the trend is stopped or even reversed. In addition, the loss of agricultural land likely affects residents in other ways as well, as urban agriculture provides aesthetical, cultural and recreational services in addition to food production. A number of additional factors may play a role here and are discussed below, but a detailed statistical analysis exceeds the scope of this paper.
Firstly, demographic or political factors may speed up, slow down or even reverse the process of population decline. Faster depopulation could alleviate development pressure on agricultural land in Kyoto. In contrast, slower depopulation would likely mean continuation of the current land use trajectory, with the possibility of slight intensification. Even though renewed population growth is an unlikely scenario, this would place increased development pressure on agricultural land and thus endanger the localization of food production. These population-dependent factors are indirectly linked to policies determining tax rates for agricultural land. In particular, the Productive Green Land Act (established 1974, revised 1992), currently set to expire in 2022, preserves agricultural land through reducing the tax burden for such areas [39]. This scheme, however, requires active cultivation of the land and prohibits selling the land for uses other than agriculture. The possible expiry of the law has prompted debate about its effect on land prices and there is concern that without the preservation scheme, Japanese cities might experience a substantial sudden loss of agricultural land [39]. Legislative amendments in 2017 widened permitted ways to use the land (e.g., direct sales point, farmer-owned restaurants) and introduced a pathway for preserving particularly important areas of agricultural land. It seems that these changes are intended to reduce the impact of land becoming eligible for sale as a reaction to growing concerns. While the land area affected by this law in Kyoto is limited, the situation reflects a clear absence of strategic planning measures and interventions for localizing food production.
Secondly, it was observed in this study that residential and vacant land uses have dominated post-agricultural land uses. This suggests a number of possible drivers for the continued conversion. Newly created detached houses outweighed multi-family apartment buildings, even though the city already had an empty property rate of 14.0% or over 114,000 houses in 2013 [40]. A commonly observed pattern is the time-lagged transition from active farmland to vacant or abandoned land, followed by development. This pattern is likely related to demographic shift. Advanced age may prevent people from cultivating their lots, causing the land to be sold, possibly by heirs who may reside elsewhere and are thus unable to continue using the land for agriculture. Until corroborated by further analysis, this explanation nevertheless remains a hypothesis. These lots must be considered mid- to long-term loss of agricultural land, as nearly all new urban residential developments in Japan include no or only negligible garden space. However, the period of the process where land lies vacant could represent a window of opportunity for policy interventions, something we discuss in more detail later.
Thirdly, the general context of agriculture in Japan and urban agriculture in particular may influence the continued cultivation of urban agricultural land. In a positive light, consumer demand for local produce or traditional varieties, opportunities to sell produce directly to local restaurants or via farmer’s markets, participation in community-supported agriculture schemes and other factors may either provide motivation and financial incentives to continue cultivation in urban or peri-urban areas. Urban farms in and around the major metropolitan areas of Tokyo and Osaka, for example, because of their proximity to large consumer populations, would be in line to benefit more so than their regional counterparts. The emergence of hybridized lifestyles that include part-time, small scale food production would seem to align nicely with the opening or maintenance of urban agriculture [41]. During groundtruthing, we discovered an embedded, ultra-local food system in the north-west of Kyoto where farmers produce exclusively for their neighbors, selling to them via unattended stands, yet carefully catering to their customers’ individual preferences [42]. Such a model could provide insight into potential pathways for localizing food production while preserving agricultural land. However, the ongoing trend toward deagrarianization is exceedingly strong, as numbers of farmers dwindle and farmland falls into disuse [43]. Support for agriculture from the national government is mainly in favor of developing niche products at a scale for export, and urban agriculture is not an overt priority.

4.2. National and International Comparison

Kyoto’s ongoing loss of urban agricultural land appears to be the norm rather than the exception when comparing the rate of decline with other Japanese cities. While data based on similar mapping surveys is not available, agricultural census data allow a rough comparison between municipalities. A comparison with regional Japanese cities puts Kyoto in the middle of the field (Table 5). Loss of urban agricultural land is therefore a common problem with policy implications for urban planning of Japan’s shrinking regional cities.
Table 5. Agricultural land loss in regional cities based on 2007 and 2017 census (ha) [30].
Statistics that would allow for comparison with cities outside of Japan over periods of 10 years or more were unfortunately not readily available. However, our findings support the argument that urban agriculture is highly context-dependent. For example, urban agriculture in Kyoto is neither a means to subsistence in the absence of social safety nets, as is the case in Russia, nor a focal point for the emergence of social justice oriented citizen movements (USA), nor supported through major state-funded infrastructure projects (Germany) [14].

4.3. Implications for Planning and Policy

The results of this study suggest that Kyoto’s planning policy in its current state will not be able to harness the demographic shift for a potential transition to sustainability by localizing food production. Planning policies to mitigate urban sprawl by dividing land into areas designated for urban development and extra-urban areas with restricted development were designed for growing cities. Legislation such as the Productive Green Land Act were established with the intention that local governments would buy back protected areas for public use, but fiscal constraints have made public acquisition rare [39]. Moreover, much urban agricultural land is not subject to the Productive Green Land Act. To adapt the plan for population decline, planners should reexamine some aspects of zoning to avoid negative effects, such as farmland loss. We therefore outline some policy interventions necessary, but not sufficient, to localize food production for sustainability purposes below.
Halting the loss of urban agricultural land in Kyoto should be the top priority. Once converted to other land uses, excluding vacant land, reverting the process to restore the farmland is difficult. For this reason, farmland should be understood not simply as one type of land use to be adapted for urban development, as current needs seem to dictate, but rather as a living part of the landscape that requires continued care and stewardship. Local food production is only one aspect of how urban agriculture can contribute to sustainability in cities. Well-managed farmland in cities contributes to residents’ nourishment as well as shaping the visual aesthetics of neighborhoods, provides recreational and educational opportunities for interaction with nature, and (like in the case of Kyoto) is vital in preserving culinary traditions and thus, local cultural identity. This makes all urban residents, in one way or another, stakeholders, who benefit or suffer from the consequences of urban agricultural planning and policy.
Recovering some of the lost farmland still remaining as abandoned or vacant lots may be a policy intervention to complement those aimed at halting the loss of urban agricultural land. The increase in allotments from 2007 to 2017 as well as waiting lists for some allotments suggest that while some of the current owners of farmland may no longer be able or willing to cultivate it, other residents could be interested in taking over. While such engagement will likely not take the form of professional agriculture, a decisive strategy for expanding allotments, including the reduction of barriers in the current allotment system (e.g., tenure length limits) could both keep more farmland cultivated and provide more residents with access to the physical and mental benefits of gardening. This is especially relevant in Japan, where many urban residents lack both private and public green space [44].

4.4. Limitations

The target area of analysis in this study was limited to the Kyoto City basin, excluding some hamlets scattered throughout the mountainous areas surrounding the city. Change and land use was only assessed for the ten years from 2007 to 2017. While larger agricultural home gardens on residential land were included, some micro-scale agriculture areas proved too small to detect (tiny vegetable beds, individual fruit trees, etc.) from the aerial imagery and were thus excluded. This was an effect of the higher urban density and smaller average garden size in Kyoto compared to studies where residential gardens were included [23].

5. Conclusions

This study examined agricultural land use, land use change trajectory and post-agricultural land use from 2007–2017 in Kyoto, Japan, a city on the brink of a large projected population decline, similar to many regional Japanese cities. The results showed that agricultural land use in Kyoto has exhibited a declining trajectory of about one percent loss of farmland per year. The main post-agricultural land uses are residential (40%) and vacant land (28%). These results suggest that Kyoto City is currently not set to benefit from the projected shrinking process by localizing food production, despite a tradition of vegetable production.
Directions for future research of urban agriculture in Kyoto and beyond have emerged from this study. Future work should analyze which factors have driven the observed decline in agricultural land use in Kyoto City, including possible effects of aging and depopulation. An analysis of local, regional and national policies as well as planning strategies and contextual factors (e.g., local planning capacity and authority) affecting urban agriculture in Kyoto City is necessary to identify why the observed decline is happening and how the problem can be ameliorated. Scenario-based analyses could assist in providing tangible goals for a localized food system, or serve as material for discussion in transdisciplinary processes aiming to co-produce brighter food futures [45,46]. The diverse agricultural practices encountered during the fieldwork for this study merit deeper investigation in the form of anthropological and/or ethnographic studies. The environmental impact of agricultural land use decline on human (farmers, residents, restaurants, tourists) and non-human stakeholders (wildlife including bees and other insects) represents another important topic to be investigated. This includes, in particular, the role of Kyoto’s urban agriculture in producing and preserving local varieties beyond formally marketed vegetables as a point of both cultural and potential economic interest. Beyond Kyoto City, similar studies of other shrinking cities in Japan and elsewhere are needed to better understand if and how relocalizing urban food production is a viable strategy for sustainability transitions in the context of urban demographic shrinking.

Supplementary Materials

The following are available online at http://www.mdpi.com/2071-1050/10/4/1048/s1, File S1: Agricultural site location data set.

Acknowledgments

The authors would like to thank the Kyoto City urban planning department for providing comments and historical maps, and members of the FEAST Project for their support without which this study would not have been possible. This research was supported by the FEAST Project (No. 14200116), Research Institute for Humanity and Nature (RIHN).

Author Contributions

Christoph D. D. Rupprecht, Kazuaki Tsuchiya and Steven R. McGreevy conceived and designed the study, Kimisato Oda and Christoph D. D. Rupprecht collected, analyzed and validated the data, Christoph D. D. Rupprecht wrote the initial draft; Kimisato Oda prepared figures, tables and supplementary material; all authors revised and finalized the paper.

Conflicts of Interest

The authors declare no conflict of interest. The founding sponsors had no role in the design of the study; in the collection, analyses, or interpretation of data; in the writing of the manuscript, and in the decision to publish the results.

References

  1. Herrmann, D.L.; Shuster, W.D.; Mayer, A.L.; Garmestani, A.S. Sustainability for shrinking cities. Sustainability 2016, 8, 911. [Google Scholar] [CrossRef]
  2. Hollander, J.B.; Pallagst, K.; Schwarz, T.; Popper, F. Planning shrinking cities. Prog. Plan. 2009, 72, 223–232. [Google Scholar]
  3. Yokohari, M.; Bolthouse, J. Planning for the slow lane: The need to restore working greenspaces in maturing contexts. Landsc. Urban Plan. 2011, 100, 421–424. [Google Scholar] [CrossRef]
  4. IPSS Regional Population Projections for Japan: 2010–2040 (March 2013). Available online: http://www.ipss.go.jp/pp-shicyoson/e/shicyoson13/t-page.asp (accessed on 19 April 2016).
  5. Satterthwaite, D.; McGranahan, G.; Tacoli, C. Urbanization and its implications for food and farming. Philos. Trans. R. Soc. B Biol. Sci. 2010, 365, 2809–2820. [Google Scholar] [CrossRef] [PubMed]
  6. McClintock, N. Why farm the city? Theorizing urban agriculture through a lens of metabolic rift. Camb. J. Reg. Econ. Soc. 2010, 3, 191–207. [Google Scholar] [CrossRef]
  7. Clancy, K.; Ruhf, K. Is Local Enough? Some Arguments for Regional Food Systems. Available online: http://www.choicesmagazine.org/magazine/article.php?article=114 (accessed on 29 January 2017).
  8. Kloppenburg, J., Jr.; Hendrickson, J.; Stevenson, G.W. Coming in to the foodshed. Agric. Hum. Values 1996, 13, 33–42. [Google Scholar] [CrossRef]
  9. Tsuchiya, K.; Hara, Y.; Thaitakoo, D. Linking food and land systems for sustainable peri-urban agriculture in Bangkok Metropolitan Region. Landsc. Urban Plan. 2015, 143, 192–204. [Google Scholar] [CrossRef]
  10. Kremer, P.; DeLiberty, T.L. Local food practices and growing potential: Mapping the case of Philadelphia. Appl. Geogr. 2011, 31, 1252–1261. [Google Scholar] [CrossRef]
  11. Peters, C.J.; Bills, N.L.; Lembo, A.J.; Wilkins, J.L.; Fick, G.W. Mapping potential foodsheds in New York State: A spatial model for evaluating the capacity to localize food production. Renew. Agric. Food Syst. 2009, 24, 72–84. [Google Scholar] [CrossRef]
  12. Hara, Y.; Tsuchiya, K.; Matsuda, H.; Yamamoto, Y.; Sampei, Y. Quantitative assessment of the Japanese “local production for local consumption” movement: A case study of growth of vegetables in the Osaka city region. Sustain. Sci. 2013, 8, 515–527. [Google Scholar] [CrossRef]
  13. Transition Town Totnes. Totnes & District Local Economic Blueprint; Transition Town Totnes: Totnes, UK, 2013. [Google Scholar]
  14. Oswalt, P. Shrinking cities and productive urban landscapes. In Second Nature Urban Agriculture: Designing Productive Cities; Viljoen, A., Bohn, K., Eds.; Routledge: Oxfordshire, UK, 2014; pp. 114–121. [Google Scholar]
  15. Aber, J.; Architect, R.A. Shrinking Cities: International Research; Oswalt, P., Ed.; Hatje Cantz: Berlin, Germany, 2005. [Google Scholar]
  16. Amin, A.; Bittner, R.; Dettmar, J.; Graham, D.; Engler, W.; Fishman, R.; Harvey, D.; Herreros, J.; Lootsma, B. Shrinking Cities: Interventions; Oswalt, P., Ed.; Hatje Cantz: Berlin, Germany, 2006. [Google Scholar]
  17. Hardman, M.; Larkham, P.J. Informal Urban Agriculture; Urban Agriculture; Springer International Publishing: Cham, Switzerland, 2014; ISBN 978-3-319-09533-2. [Google Scholar]
  18. McClintock, N. Assessing soil lead contamination at multiple scales in Oakland, California: Implications for urban agriculture and environmental justice. Appl. Geogr. 2012, 35, 460–473. [Google Scholar] [CrossRef]
  19. Brown, S.L.; Chaney, R.L.; Hettiarachchi, G.M. Lead in Urban Soils: A Real or Perceived Concern for Urban Agriculture? J. Environ. Qual. 2016, 45, 26–36. [Google Scholar] [CrossRef] [PubMed]
  20. Schwarz, K.; Cutts, B.B.; London, J.K.; Cadenasso, M.L. Growing Gardens in Shrinking Cities: A Solution to the Soil Lead Problem? Sustainability 2016, 8, 141. [Google Scholar] [CrossRef]
  21. Taylor, J.R.; Lovell, S.T. Mapping public and private spaces of urban agriculture in Chicago through the analysis of high-resolution aerial images in Google Earth. Landsc. Urban Plan. 2012, 108, 57–70. [Google Scholar] [CrossRef]
  22. Pulighe, G.; Lupia, F. Mapping spatial patterns of urban agriculture in Rome (Italy) using Google Earth and web-mapping services. Land Use Policy 2016, 59, 49–58. [Google Scholar] [CrossRef]
  23. McClintock, N.; Mahmoudi, D.; Simpson, M.; Santos, J.P. Socio-spatial differentiation in the Sustainable City: A mixed-methods assessment of residential gardens in metropolitan Portland, Oregon, USA. Landsc. Urban Plan. 2016, 148, 1–16. [Google Scholar] [CrossRef]
  24. McClintock, N.; Cooper, J.; Khandeshi, S. Assessing the potential contribution of vacant land to urban vegetable production and consumption in Oakland, California. Landsc. Urban Plan. 2013, 111, 46–58. [Google Scholar] [CrossRef]
  25. Hara, Y.; Murakami, A.; Tsuchiya, K.; Palijon, A.M.; Yokohari, M. A quantitative assessment of vegetable farming on vacant lots in an urban fringe area in Metro Manila: Can it sustain long-term local vegetable demand? Appl. Geogr. 2013, 41, 195–206. [Google Scholar] [CrossRef]
  26. Sioen, G.B.; Sekiyama, M.; Terada, T.; Yokohari, M. Post-Disaster Food and Nutrition from Urban Agriculture: A Self-Sufficiency Analysis of Nerima Ward, Tokyo. Int. J. Environ. Res. Public Health 2017, 14, 748. [Google Scholar] [CrossRef] [PubMed]
  27. Brown, M.E.; McCarty, J.L. Is remote sensing useful for finding and monitoring urban farms? Appl. Geogr. 2017, 80, 23–33. [Google Scholar] [CrossRef]
  28. Saha, M.; Eckelman, M.J. Growing fresh fruits and vegetables in an urban landscape: A geospatial assessment of ground level and rooftop urban agriculture potential in Boston, USA. Landsc. Urban Plan. 2017, 165, 130–141. [Google Scholar] [CrossRef]
  29. Technical officer (Planning Department, Kyoto City, Japan). Personal communication, 2017.
  30. Ministry of Agriculture, Forestry and Fisheries Crop Plant Statistics. Available online: http://www.maff.go.jp/j/tokei/kouhyou/sakumotu/index.html (accessed on 23 February 2018).
  31. Population of Kyoto. Available online: https://www2.city.kyoto.lg.jp/sogo/toukei/Population/index.html (accessed on 11 December 2017).
  32. Wikipedia Contributors. Kyoto. Available online: https://en.wikipedia.org/w/index.php?title=Kyoto&oldid=831854703 (accessed on 29 March 2017).
  33. Wilkerson, M.S.; Wilkerson, M.B. World Map of the Köppen-Geiger climate classification updated (KMZ-format). Meteorol. Z. 2006, 15, 259–263. [Google Scholar]
  34. Rath, E.C. New Meanings for Old Vegetables in Kyoto. Food Cult. Soc. 2014, 17, 203–223. [Google Scholar] [CrossRef]
  35. Hashimoto, A. Changing Peddling Activities in a Traditional Vegetable Producing Area: The Case of Kamigamo district, Kyoto. Geogr. Rev. Jpn. Ser. B 2014, 87, 47–64. [Google Scholar]
  36. Rupprecht, C.D.D. Informal Urban Green Space: Residents’ Perception, Use, and Management Preferences across Four Major Japanese Shrinking Cities. Land 2017, 6, 59. [Google Scholar] [CrossRef]
  37. QGIS Development Team. QGIS Geographic Information System; Open Source Geospatial Foundation: Chicago, IL, USA, 2017. [Google Scholar]
  38. Google. Google Earth Pro; Google: Menlo Park, CA, USA, 2017. [Google Scholar]
  39. Terada, T. Urban Periphery Landscape: Dichotomization of Urban and Rural Dimensions. In Labor Forces and Landscape Management; Shimizu, H., Takatori, C., Kawaguchi, N., Eds.; Springer: Singapore, 2017; pp. 73–82. [Google Scholar]
  40. Kyōtoshi Sōgō Kikakukyoku Jōhōka Suishinshitsu Jōhō Tōkei Tantō. Overview of Housing in Kyoto City: Summary of the Heisei 25 Housing and Land Census; Kyoto City: Kyoto, Japan, 2015. [Google Scholar]
  41. Shiomi, N. Han Nō—Han X To Iu Ikikata (in Japanese, The Half-Farming, Half X Lifestyle); Sony Magazine Paperbacks: Tokyo, Japan, 2003. [Google Scholar]
  42. Farmer (Daikakuji area, Kyoto City, Japan). Personal communication, 2017.
  43. Hisano, S.; Akitsu, M.; McGreevy, S.R. Revitalising rurality under the neoliberal transformation of agriculture: Experiences of re-agrarianisation in Japan. J. Rural Stud. 2018. [Google Scholar] [CrossRef]
  44. Rupprecht, C.D.D.; Byrne, J.A.; Ueda, H.; Lo, A.Y.H. ‘It’s real, not fake like a park’: Residents’ perception and use of informal urban green-space in Brisbane, Australia and Sapporo, Japan. Landsc. Urban Plan. 2015, 143, 205–218. [Google Scholar] [CrossRef]
  45. Rupprecht, C. Enough is as Good as a Feast: Here’s How We Can Imagine a Brighter Food Future. Conversation. 2017. Available online: http://theconversation.com/enough-is-as-good-as-a-feast-heres-how-we-can-imagine-a-brighter-food-future-72005 (accessed on 7 March 2017).
  46. Mangnus, A. Playing with Food: Exploring Innovative Urban Food Security Practices through Visioning, Back-Casting and Serious Gaming; Utrecht University: Utrecht, The Netherlands, 2017. [Google Scholar]

Article Metrics

Citations

Article Access Statistics

Multiple requests from the same IP address are counted as one view.