Examining the Relationships of Image and Attitude on Visit Intention to Korea among Tanzanian College Students: The Moderating Effect of Familiarity
Abstract
:1. Introduction
2. Literature Review
2.1. Cognitive Image and Affective Image
2.2. Attitude and Future Visit Intention
2.3. Relationship between Image and Attitudes
2.4. Attitude and Future Visit Intention
2.5. The Moderating Effect of Familiarity
3. Methodology
3.1. Research Model
3.2. Measurement Tools and Survey Questionnaire
3.3. Data Collection Procedure
4. Results
4.1. Exploratory Factor Analysis
4.2. Profile of the Sample
4.3. Confirmatory Factor Analysis
4.4. Structural Evaluation Modeling
4.5. Moderating Effects
5. Discussion
5.1. Theoretical Implications
5.2. Practical Implications
5.3. Limitations and Suggestions for Future Research
Acknowledgments
Author Contributions
Conflicts of Interest
References
- Leisen, B. Image segmentation: The case of a tourism destination. J. Serv. Mark. 2001, 15, 49–66. [Google Scholar] [CrossRef]
- Jiang, W.-H.; Li, Y.-Q.; Liu, C.-H.; Chang, Y.-P. Validating a multidimensional perspective of brand equity on motivation, expectation, and behavioural intention: A practical examination of culinary tourism. Asia Pac. J. Tour. Res. 2017, 22, 524–539. [Google Scholar] [CrossRef]
- Lim, S.; Giouvris, E. Tourist arrivals in Korea: Hallyu as a pull factor. Curr. Issues Tour. 2017. [Google Scholar] [CrossRef]
- Horng, J.-S.; Tsai, C.-T. Government websites for promoting East Asian culinary tourism: A cross-national analysis. Tour. Manag. 2010, 31, 74–85. [Google Scholar] [CrossRef]
- Knoema. 2015. Available online: https://knoema.com/atlas/United-Republic-of-Tanzania/topics/Tourism/Outbound-Tourism-Indicators/Outbound-tourism-travel (accessed on 11 December 2017).
- Babin, B.; Kim, K. International students’ travel behaviour: A model of the travel-related consumer dissatisfaction process. J. Travel Tour. Mark. 2001, 10, 93–106. [Google Scholar] [CrossRef]
- Bai, B.; Hu, C.; Elsworth, J.; Countryman, C. Online travel planning and college students: The spring break experience. J. Travel Tour. Mark. 2004, 17, 79–91. [Google Scholar] [CrossRef]
- Chi, C.G.Q.; Qu, H.L. Examining the structural relationships of destination image, tourist satisfaction and destination loyalty: An integrated approach. Tour. Manag. 2008, 29, 624–636. [Google Scholar] [CrossRef]
- Zeugner-Roth, K.P.; Diamantopoulos, A. Advancing the country image construct. J. Bus. Res. 2009, 62, 726–740. [Google Scholar] [CrossRef]
- Maestro, R.M.H.; Munoz Gallego, P.A.; Santos Requejo, L. The moderating role of familiarity in rural tourism in Spain. Tour. Manag. 2007, 28, 951–964. [Google Scholar] [CrossRef]
- Prentice, R. Tourism familiarity and imagery. Ann. Tour. Res. 2004, 31, 923–945. [Google Scholar] [CrossRef]
- Beerli, A.; Martín, J.D. Factors influencing destination image. Ann. Tour. Res. 2004, 31, 657–681. [Google Scholar] [CrossRef]
- Gartner, W.C. Image formation process. J. Travel Tour. Mark. 1994, 2, 191–216. [Google Scholar] [CrossRef]
- Li, X.R.; Cheng, C.K.; Kim, H.; Petrick, J.F. A systematic comparison of first time and repeat visitors via a two-phase online survey. Tour. Manag. 2008, 29, 278–293. [Google Scholar] [CrossRef]
- Tan, W.K.; Wu, C.E. An investigation of the relationships among destination familiarity, destination image and future visit intention. J. Destin. Mark. Manag. 2016, 5, 214–226. [Google Scholar] [CrossRef]
- Oliver, R.; Swan, J. Consumer perceptions of interpersonal equity and satisfaction in transactions: A field survey approach. J. Mark. 1989, 53, 21–35. [Google Scholar] [CrossRef]
- Herrero, A.; San Martín, H.; de los Salmones, M.; Collado, J. Examining the hierarchy of destination brands and the chain of effects between brand equity and dimensions. J. Destin. Mark. Manag. 2016. [Google Scholar] [CrossRef]
- Yoon, Y.; Uysal, M. An examination of the effects of motivation and satisfaction on destination loyalty: A structural model. Tour. Manag. 2005, 26, 45–56. [Google Scholar] [CrossRef]
- Brijs, K.; Bloemer, J.; Kasper, H. Country-image discourse model: Unraveling meaning, structure, and function of country images. J. Bus. Res. 2011, 64, 1259–1269. [Google Scholar] [CrossRef]
- Elliot, S.; Papadopoulos, N.; Kim, S.S. An integrative model of place image: Exploring relationships between destination, product, and country images. J. Travel Res. 2011, 50, 520–534. [Google Scholar] [CrossRef]
- Jo Phillips, W.; Asperin, A.; Wolfe, K. Investigating the effect of country image and subjective knowledge on attitudes and behaviors: U.S. upper Midwesterners’ intentions to consume Korean food and visit Korea. Int. J. Hosp. Manag. 2013, 32, 49–58. [Google Scholar] [CrossRef]
- Zeugner-Roth, K.P.; Žabkar, V. Bridging the gap between country and destination image: Assessing common facets and their predictive validity. J. Bus. Res. 2015, 68, 1844–1853. [Google Scholar] [CrossRef]
- Lee, S.; Scott, D.; Kim, H. Celebrity fan involvement and destination perceptions. Ann. Tour. Res. 2008, 35, 809–832. [Google Scholar] [CrossRef]
- Moorthy, S.; Ratchford, B.T.; Talukdar, D. Consumer Information Search Revisited: Theory and Empirical Analysis. J. Consum. Res. 1997, 23, 263–277. [Google Scholar] [CrossRef]
- Verbeke, W.; Scholderer, J.; Lahteenmaki, L. Consumer appeal of nutrition and health claims in three existing product concepts. Appetite 2009, 52, 684–692. [Google Scholar] [CrossRef] [PubMed]
- Srull, T. The role of prior knowledge in the acquisition, retention, and use of new information. In Advances in Consumer Research; Bagozzi, R., Tybout, A., Eds.; Association for Consumer Research: Ann Arbor, MI, USA, 1983; pp. 572–576. [Google Scholar]
- Prentice, R.; Andersen, V. Festival as creative destination. Ann. Tour. Res. 2003, 30, 7–30. [Google Scholar] [CrossRef]
- Milman, A.; Pizam, A. The role of awareness and familiarity with a destination. J. Travel Res. 1995, 33, 21–27. [Google Scholar] [CrossRef]
- Gursoy, D.; McCleary, K.W. An Integrative Model of Tourists’ Information Search Behavior. Ann. Tour. Res. 2004, 31, 353–373. [Google Scholar] [CrossRef]
- Baloglu, S. Image variations of Turkey by familiarity index. Tour. Manag. 2001, 22, 127–133. [Google Scholar] [CrossRef]
- Alba, J.W.; Hutchinson, J.W. Dimensions of Consumer Expertise. J. Consum. Res. 1987, 13, 411–454. [Google Scholar] [CrossRef]
- White, C.L. Brands and national image: An exploration of inverse country of-origin effect. Place Brand. Public Dipl. 2012, 8, 110–118. [Google Scholar] [CrossRef]
- Lin, L.-Y.; Chen, C.-S. The influence of the country-of-origin image, product knowledge and product involvement on consumer purchase decisions: An empirical study of insurance and catering services in Taiwan. J. Consum. Mark. 2006, 23, 248–265. [Google Scholar] [CrossRef]
- Vogt, C.A.; Andereck, K.L. Destination perceptions across a vacation. J. Travel Res. 2003, 41, 348–354. [Google Scholar] [CrossRef]
- Lee, R.; Lockshin, L. Reverse country-of-origin effects of product perceptions on destination image. J. Travel Res. 2012, 51, 502–511. [Google Scholar] [CrossRef]
- Ángel Rodríguez, M.; Frías-Jamilena, D.-M.; Castañeda-García, J.A. The moderating role of past experience in the formation of a tourist destination’s image and in tourists’ behavioral intentions. Curr. Issues Tour. 2013, 16, 107–127. [Google Scholar] [CrossRef]
- Priester, J.R.; Nayakankuppam, D.; Fleming, M.A.; Godek, J. The A2SC2 model: The influence of attitudes and attitude strength on consideration and choice. J. Consum. Res. 2004, 30, 574–587. [Google Scholar] [CrossRef]
- Orbaiz, M.L.; Papadopoulos, N. Toward a Model of Consumer Receptivity of Foreign and Domestic Products. J. Int. Consum. Mark. 2003, 15, 101–126. [Google Scholar] [CrossRef]
- Nadeau, J.; Heslop, L.A.; O’Reilly, N.; Luk, P. Destination in a Country Image Context. Ann. Tour. Res. 2008, 35, 84–106. [Google Scholar] [CrossRef]
- Häubl, G. A Cross-National Investigation of the Effects of Country-of-Origin and Brand Name on the Evaluation of a New Car. Int. Mark. Rev. 1996, 13, 76–97. [Google Scholar] [CrossRef]
- Mechinda, P.; Serirat, S.; Guild, N. An Examination of Tourists’ Attitudinal and Behavioral Loyalty: Comparison between Domestic and International Tourists. J. Vacat. Mark. 2009, 15, 129–149. [Google Scholar] [CrossRef]
- Fakeye, P.C.; Crompton, J.L. Image Differences between Prospective, First-Time and Repeat Visitors to the Lower Rio Grande Valley. J. Travel Res. 1991, 30, 10–16. [Google Scholar] [CrossRef]
- Hsu, C.H.C.; Kang, S.K.; Lam, T. Reference Group Influence among Chinese Travelers. J. Travel Res. 2006, 44, 474–484. [Google Scholar] [CrossRef]
- Suh, Y.; Hur, J.; Davies, G. Cultural appropriation and the country of origin effect. J. Bus. Res. 2016, 69, 2721–2730. [Google Scholar] [CrossRef]
- Ajzen, I. The theory of planned behavior. Organ. Behav. Hum. Decis. Process. 1991, 50, 179–211. [Google Scholar] [CrossRef]
- Nunnally, J.C. Psychometric Theory, 2nd ed.; McGraw-Hill: New York, NY, USA, 1978. [Google Scholar]
- Burnett, J.; Dunne, P. An appraisal on the use of student subjects in marketing research. J. Bus. Res. 1986, 14, 329–343. [Google Scholar] [CrossRef]
- Byrne, B.M. Structural Equation Modeling with AMOS; Lawrence Erlbaum Associates: Mahwah, NJ, USA, 2001. [Google Scholar]
- Fornell, C.; Larcker, D. Evaluating structural equation models with unobservable variables and measurement error. J. Mark. Res. 1981, 18, 39–50. [Google Scholar] [CrossRef]
- Anderson, J.C.; Gerbing, D.W. Structural equation modeling in practice: A review and recommended two-step approach. Psychol. Bull. 1988, 103, 411–423. [Google Scholar] [CrossRef]
- Son, A.; Pearce, P. Multi-faceted image assessment. J. Travel Tour Mark. 2005, 18, 21–35. [Google Scholar] [CrossRef]
- Lindblom, A.; Lindblom, T.; Lehtonen, M.J.; Wechtler, H. A study on country image, destination belief, and travel intentions: A structural equation model approach. Int. J. Tour. Res. 2018, 20, 1–10. [Google Scholar] [CrossRef]
- Ryu, J.S.; L’Espoir Decosta, J.N.P.; Andehn, M. From branded exports to traveler imports: Building destination image on the factory floor in South Korea. Tour. Manag. 2016, 52, 298–309. [Google Scholar] [CrossRef]
- De Nisco, A.; Mainolfi, G.; Marino, V.; Napolitano, M. Tourism satisfaction effect on general country image, destination image, and postvisit intentions. J. Vacat. Mark. 2015, 21, 305–317. [Google Scholar] [CrossRef]
- Chen, N.; Ji, S.; Funk, D.C. An extended study on destination image decay of sport tourists over time. J. Destin. Mark. Manag. 2014, 2, 241–252. [Google Scholar] [CrossRef]
- Han, H.; Lee, S.; Lee, C.-K. Extending the theory of planned behavior: Visa exemptions and the traveller decision-making process. Tour. Geogr. 2011, 13, 45–74. [Google Scholar] [CrossRef]
- Park, S.H.; Hsieh, C.-M.; Lee, C.-K. Examining Chinese college students’ intention to travel to Japan using the extended theory of planned behavior: Testing destination image and the mediating role of travel constraints. J. Travel Tour. Mark. 2017, 34, 113–131. [Google Scholar] [CrossRef]
- Elliot, S.; Papadopoulos, N. Of products and tourism destinations: An integrative, cross-national study of place image. J. Bus. Res. 2016, 69, 1157–1165. [Google Scholar] [CrossRef]
- Josiassen, A.; Lukas, B.A.; Whitwell, G.J. Country-of-origin contingencies: Competing perspectives on product familiarity and product involvement. Int. Mark. Rev. 2008, 25, 423–440. [Google Scholar] [CrossRef]
- Josiassen, A.; Assaf, A.G.; Woo, L.; Kock, F. The imagery-image duality model an integrative review and advocating for improved delimitation of concepts. J. Travel Res. 2016, 55, 789–803. [Google Scholar] [CrossRef]
- Field, A.M. The college student market segment: A comparative study of travel behaviors of international and domestic students at a southeastern university. J. Travel Res. 1999, 37, 375–381. [Google Scholar] [CrossRef]
- Grigolon, A.B.; Kemperman, A.D.A.M.; Timmermans, H.J.P. The influence of low-fare airlines on vacation choices of students: Results of a stated portfolio choice experiment. Tour. Manag. 2012, 33, 1174–1184. [Google Scholar] [CrossRef]
- Anderson, W. Cultural tourism and poverty alleviation in rural Kilimanjaro, Tanzania. J. Tour. Cult. Chang. 2015, 13, 208–224. [Google Scholar] [CrossRef]
- Juan, Y.; Choi, Y.; An, S.; Lee, C.-K.; Lee, S.J. The constraints of Chinese tourists to visit Korea caused by THAAD using Q-methodology. Asia Pac. J. Tour. Res. 2017, 22, 1261–1273. [Google Scholar] [CrossRef]
- Sun, X.; Chi, C.; Xu, H. Developing destination loyalty: The case of Hainan Island. Ann. Tour. Res. 2013, 43, 547–577. [Google Scholar] [CrossRef]
- Timothy, D.J.; Kim, S. Understanding the tourism relationships between South Korea and China: A review of influential factors. Curr. Issues Tour. 2015, 18, 413–432. [Google Scholar] [CrossRef]
- Long, L. Culinary tourism and the emergence of an Applachian cuisine: Exploring the “Foodscape” of Asheville, NC. N. C. Folk. J. 2004, 57, 4–20. [Google Scholar]
- Chi, C.G.Q. An examination of destination loyalty: Differences between first-time and repeat visitors. J. Hosp. Tour. Res. 2012, 36, 3–24. [Google Scholar] [CrossRef]
- Eusébio, C.; Vieira, A.L. Destination attributes’ evaluation, satisfaction and behavioural intentions: A structural modelling approach. Int. J. Tour. Res. 2013, 15, 66–80. [Google Scholar] [CrossRef]
- Kastenholz, E.; Carneiro, M.J.; Eusébio, C. Studying visitor loyalty to rural tourist destinations. In Progress in Tourism Marketing: Advances in Tourism Research Studies; Kozak, M., Andreu, L., Eds.; Elsevier: Oxford, UK; Amsterdam, The Netherlands, 2006; pp. 239–253. [Google Scholar]




| Constructs | Items | Factor Loadings | Eigenvalue | Cumulative Variance Explained (%) | Cronbach’s Alpha |
|---|---|---|---|---|---|
| Cognitive image | Item 1 | 0.882 | 2.150 | 0.860 | 0.802 |
| Item 2 | 0.884 | ||||
| Item 3 | 0.769 | ||||
| Affective image | Item 1 | 0.894 | 2.442 | 81.384 | 0.885 |
| Item 2 | 0.923 | ||||
| Item 3 | 0.889 | ||||
| Attitude toward country | Item 1 | 0.833 | 2.677 | 29.740 | 0.825 |
| Item 2 | 0.829 | ||||
| Item 3 | 0.745 | ||||
| Attitude toward product | Item 1 | 0.740 | 2.375 | 56.123 | 0.885 |
| Item 2 | 0.873 | ||||
| Item 3 | 0.858 | ||||
| Attitude toward cuisine | Item 1 | 0.907 | 2.329 | 81.999 | 0.935 |
| Item 2 | 0.910 | ||||
| Item 3 | 0.906 | ||||
| Intention to visit Korea | Item 1 | 0.870 | 2.526 | 84.186 | 0.905 |
| Item 2 | 0.937 | ||||
| Item 3 | 0.944 |
| Constructs | Items | Standardized Factor Loadings | CR a | CCR b | AVE c |
|---|---|---|---|---|---|
| Cognitive image | Item 1 | 0.815 | - | 0.860 | 0.595 |
| Item 2 | 0.864 | 17.231 | |||
| Item 3 | 0.611 | 11.600 | |||
| Affective image | Item 1 | 0.822 | 17.997 | 0.877 | 0.724 |
| Item 2 | 0.890 | 19.272 | |||
| Item 3 | 0.839 | - | |||
| Attitude toward country | Item 1 | 0.688 | 13.873 | 0.809 | 0.649 |
| Item 2 | 0.861 | 13.992 | |||
| Item 3 | 0.855 | ||||
| Attitude toward product | Item 1 | 0.870 | 17.661 | 0.889 | 0.728 |
| Item 2 | 0.902 | 21.572 | |||
| Item 3 | 0.783 | - | |||
| Attitude toward cuisine | Item 1 | 0.887 | 25.428 | 0.916 | 0.827 |
| Item 2 | 0.929 | 26.295 | |||
| Item 3 | 0.912 | ||||
| Intention to visit Korea | Item 1 | 0.939 | 19.334 | 0.871 | 0.775 |
| Item 2 | 0.923 | 28.159 | |||
| Item 3 | - |
| 1 | 2 | 3 | 4 | 5 | 6 | |
|---|---|---|---|---|---|---|
| 1. Cognitive image | 1.000 | |||||
| 2. Affective image | 0.719 ** (0.517) | 1.000 | ||||
| 3. Attitude toward country | 0.427 ** (0.182) | 0.484 ** (0.234) | 1.000 | |||
| 4. Attitude toward product | 0.469 ** (0.220) | 0.445 ** (0.198) | 0.649 ** (0.421) | 1.000 | ||
| 5. Attitude toward cuisine | 0.332 ** (0.110) | 0.386 ** (0.148) | 0.419 ** (0.175) | 0.438 ** (0.191) | 1.000 | |
| 6. Intention to visit Korea | 0.448 ** (0.201) | 0.477 ** (0.227) | 0.506 ** (0.256) | 0.464 ** (0.215) | 0.585 ** (0.342) | 1.000 |
| Paths | Standardized Coefficient | SE | t-Value | p-Value | Decision |
|---|---|---|---|---|---|
| H1 Cognitive image → affective image | 0.842 | 0.063 | 14.331 ** | 0.000 | Supported |
| H2 Affective image → attitude toward country | 0.555 | 0.053 | 9.567 ** | 0.000 | Supported |
| H3 Affective image → attitude toward product | 0.511 | 0.049 | 8.632 ** | 0.000 | Supported |
| H4 Affective image → attitude toward cuisine | 0.433 | 0.062 | 7.757 ** | 0.000 | Supported |
| H5 Attitude toward country → Intention to visit Korea | 0.205 | 0.085 | 2.702 ** | 0.007 | Supported |
| H6 Attitude toward product → Intention to visit Korea | 0.150 | 0.092 | 2.033 * | 0.042 | Supported |
| H7 Attitude toward cuisine → Intention to visit Korea | 0.440 | 0.052 | 7.720 ** | 0.000 | Supported |
| Models | df | p-Value | /df | RMR | CFI | RMSEA | |
|---|---|---|---|---|---|---|---|
| Unconstrained model | 570.612 | 256 | 0.000 | 2.229 | 0.123 | 0.927 | 0.059 |
| Constrained model | 577.420 | 257 | 0.000 | 2.247 | 0.126 | 0.925 | 0.060 |
| Change | −6.808 | −1 | - | −0.018 | −0.003 | 0.002 | −0.001 |
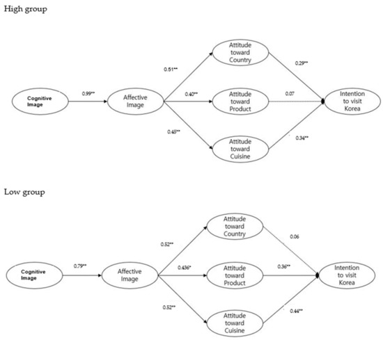
| Hypothesized path | High-destination familiarity | Low-destination familiarity | |||||
| H8a | cognitive image → affective image | 1.147 (8.148 **) | 0.751 (10.376 **) | ||||
| H8b | affective image → attitude toward country | 0.461 (6.727 **) | 0.506 (5.974 **) | ||||
| H8c | affective image → attitude toward product | 0.447 (6.742 **) | 0.357 (4.927 **) | ||||
| H8d | affective image → attitude toward cuisine | 0.521 (5.573 **) | 0.475 (5.203 **) | ||||
| H8e | attitude toward country → intention to visit Korea | 0.420 (3.637 **) | 0.064 (0.953) | ||||
| H8f | attitude toward product → intention to visit Korea | 0.051 (0.452) | 0.292 (3.544 **) | ||||
| H8g | attitude toward cuisine → intention to visit Korea | 0.399 (5.540 **) | 0.403 (6.228 **) | ||||
| Models | df | p-Value | /df | RMR | CFI | RMSEA | |
|---|---|---|---|---|---|---|---|
| Unconstrained model | 591.573 | 256 | 0.000 | 2.311 | 0.119 | 0.924 | 0.061 |
| Constrained model | 606.487 | 256 | 0.000 | 2.369 | 0.114 | 0.921 | 0.063 |
| Change | −14.914 | - | - | −0.005 | 0.005 | 0.003 | −0.002 |
| Hypothesized path | High-product familiarity | Low-product familiarity | |||||
| H9a | cognitive image →affective image | 0.998 (10.445 **) | 0.798 (9.293 **) | ||||
| H9b | affective image → attitude toward country | 0.511 (6.917 **) | 0.525 (6.647 **) | ||||
| H9c | affective image → attitude toward product | 0.401 (6.046 **) | 0.426 (6.205 **) | ||||
| H9d | affective image → attitude toward cuisine | 0.455 (5.449 **) | 0.516 (5.612 **) | ||||
| H9e | attitude toward country → intention to visit Korea | 0.299 (3.933 **) | 0.066 (0.783) | ||||
| H9f | attitude toward product → intention to visit Korea | 0.078 (0.850) | 0.357 (3.755 **) | ||||
| H9g | attitude toward cuisine → intention to visit Korea | 0.347 (5.052 **) | 0.440 (6.429 **) | ||||
© 2018 by the authors. Licensee MDPI, Basel, Switzerland. This article is an open access article distributed under the terms and conditions of the Creative Commons Attribution (CC BY) license (http://creativecommons.org/licenses/by/4.0/).
Share and Cite
Kim, S.-B.; Kwon, K.-J. Examining the Relationships of Image and Attitude on Visit Intention to Korea among Tanzanian College Students: The Moderating Effect of Familiarity. Sustainability 2018, 10, 360. https://doi.org/10.3390/su10020360
Kim S-B, Kwon K-J. Examining the Relationships of Image and Attitude on Visit Intention to Korea among Tanzanian College Students: The Moderating Effect of Familiarity. Sustainability. 2018; 10(2):360. https://doi.org/10.3390/su10020360
Chicago/Turabian StyleKim, Sung-Bum, and Ki-Joon Kwon. 2018. "Examining the Relationships of Image and Attitude on Visit Intention to Korea among Tanzanian College Students: The Moderating Effect of Familiarity" Sustainability 10, no. 2: 360. https://doi.org/10.3390/su10020360
APA StyleKim, S.-B., & Kwon, K.-J. (2018). Examining the Relationships of Image and Attitude on Visit Intention to Korea among Tanzanian College Students: The Moderating Effect of Familiarity. Sustainability, 10(2), 360. https://doi.org/10.3390/su10020360

