How to Manage the Suffering of the Patient and the Family in the Final Stage of Life: A Qualitative Study
Abstract
:1. Introduction
2. Materials and Methods
2.1. Methodology
2.2. Participants
2.3. Analysis
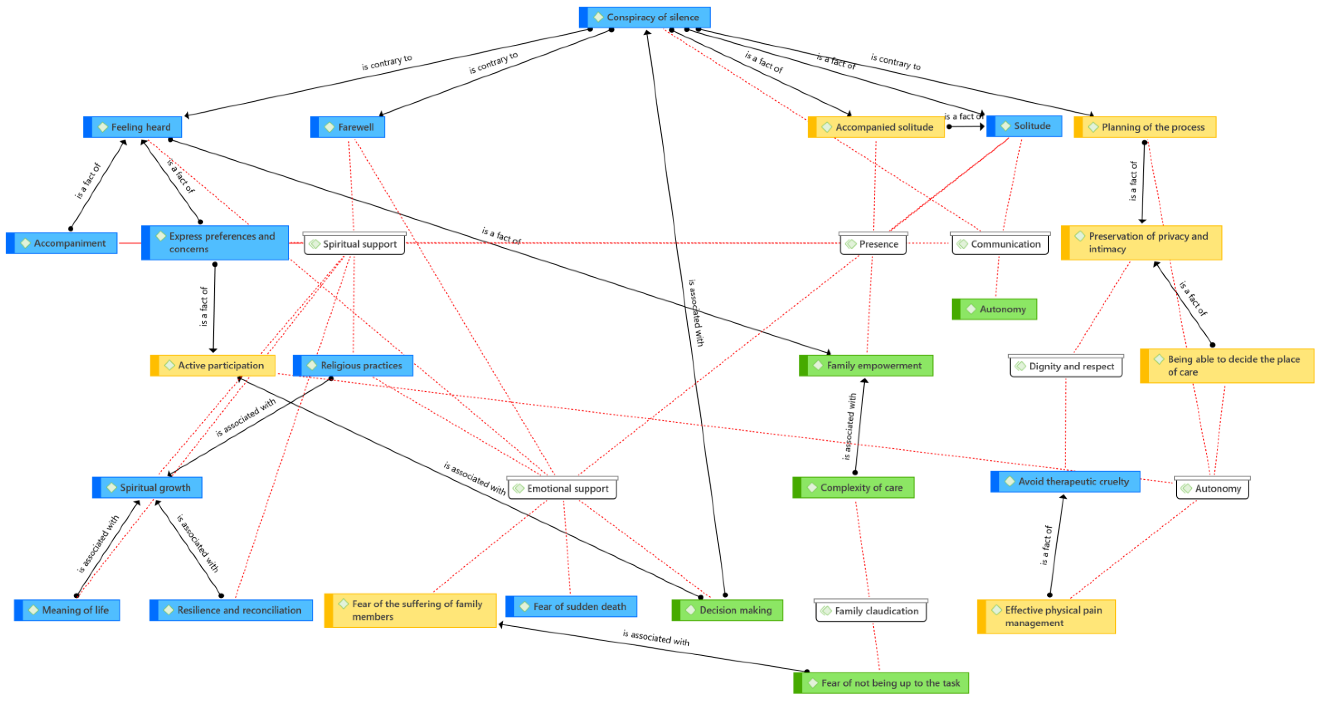
3. Results
PA4: “The idea of having control over my own attention gives me a sense of tranquility and security. I want to be involved in the planning process and make informed decisions about my care”.
FA9: “Thinking every moment you can you have stopped doing something he needed, that some of your words could hurt him more than help him… not knowing what he was thinking when his gaze was lost and he was with you physically but not mentally… It gives a lot of vertigo to think that you do not do it well. You are very afraid.
FA11: “Having to put medication when he is restless, when you see that he cannot be in any way, knowing or thinking that if you give the medication you can slow him to death…”.
FA19: “Take care of the tracheostomy, the PEG, give the medication, help the nurse to heal the wounds… I was not prepared for all this but in the end you do it with the help of professionals because they make the difficult easy for you…”. If I look back and think about it……… I don’t know how I could do it, my house looked like an ICU with so much apparatus.
4. Discussion
5. Conclusions
Author Contributions
Funding
Institutional Review Board Statement
Informed Consent Statement
Data Availability Statement
Public Involvement Statement:
Guidelines and Standards Statement
Acknowledgments
Conflicts of Interest
References
- World Health Organization. Assessing the Development of Palliative Care Worldwide: A Set of Actionable Indicators; World Health Organization: Geneva, Switzerland, 2021. [Google Scholar]
 - Musavi Ghahfarokhi, M.; Mohammadian, S.; Mohammadi Nezhad, B.; Kiarsi, M. Relationship between spiritual health and hope by dietary adherence in haemodialysis patients in 2018. Nurs. Open 2020, 7, 503–511. [Google Scholar] [CrossRef] [PubMed]
 - Laranjeira, C.; Benito, E.; Dixe, M.A.; Dones, M.; Specos, M.; Querido, A. SPACEE Protocol: “Spiritual Care Competence” in PAlliative Care Education and PracticE: Mixed-Methods Research in the Development of Iberian Guidelines. Int. J. Environ. Res. Public Health 2023, 20, 3505. [Google Scholar] [CrossRef] [PubMed]
 - Vidal-Roig, M. Actitud de los profesionales sanitarios ante el proceso de morir. Apunt. Defic. 2017, 7, 5–8. [Google Scholar]
 - Oliver, E.B.; Rivera, P.R.; Monje JP, Y.; Specos, M. Presencia, autoconciencia y autocuidado de los profesionales que trabajan con el sufrimiento. Apunt. Bioética 2020, 3, 72–88. [Google Scholar] [CrossRef]
 - Benito, E.; Mindeguía, M.I. La presencia: El poder terapéutico de habitar el presente en la práctica clínica. Psicooncología 2021, 18, 2. [Google Scholar] [CrossRef]
 - Butcher, H.K.; Bulechek, G.M.; Wagner, C.M.; Dochterman, J.M. Clasificación de Intervenciones de Enfermería (NIC), 7th ed.; Elsevier: Amsterdam, The Netherlands, 2018. [Google Scholar]
 - Muñoz-Devesa, A.; Morales-Moreno, I.; Bermejo-Higuera, J.C. The help relationship in nursing. Index Enferm. 2014, 23, 229–233. [Google Scholar] [CrossRef]
 - Ahmedzai, S.H.; Boland, J. The total challenge of cancer pain in supportive and palliative care. Curr. Opin. Support. Palliat. Care 2007, 1, 3–5. [Google Scholar] [CrossRef] [PubMed]
 - Fajardo-Chica, D. Sobre el concepto de dolor total. Rev. Salud Pública 2023, 22, 368–372. [Google Scholar] [CrossRef]
 - Sánchez, J.R.L.; Rivera-Largacha, S. Historia del concepto de dolor total y reflexiones sobre la humanización de la atención a pacientes terminales. Rev. Cienc. Salud 2018, 16, 340–356. [Google Scholar]
 - Frankl, V.E. El Hombre en Busca de Sentido, 6th ed.; Herder: Barcelona, Spain, 1985. [Google Scholar]
 - Benito, E.; Dones, M.; Babero, J. El acompañamiento espiritual en cuidados paliativos. Psicooncología 2016, 13, 367–384. [Google Scholar] [CrossRef]
 - Booth, A.; Hannes, K.; Harden, A.; Noyes, J.; Harris, J.; Tong, A. COREQ (consolidated criteria for reporting qualitative studies). In Guidelines for Reporting Health Research: A User’s Manual; Moher, D., Altman, D.G., Schulz, K.F., Simera, I., Wager, E., Eds.; John Wiley & Sons, Ltd.: Hoboken, NJ, USA, 2014; pp. 214–226. [Google Scholar]
 - Fusch, P.I.; Ness, L.R. Are we there yet? Data saturation in qualitative research. Qual. Rep. 2015, 20, 1408. [Google Scholar]
 - Taylor, S.J.; Bodgan, R. Introducción a los Métodos Cualitativos de Investigación; Paidós: Barcelona, Spain, 1987; Volume 1, p. 348. [Google Scholar]
 - Meadows, L.M.; Morse, J.M. Constructing evidence within the qualitative project. J. Qual. Res. 2005, 9, 106–112. [Google Scholar]
 - Puchalski, C.; Ferrell, B.; Virani, R.; Otis-Green, S.; Baird, P.; Toro, J.; Chochinov, H.; Handzo, G.; Nelson-Becker, H.; Prince-Paul, M.; et al. La mejora de la calidad de los cuidados espirituales como una dimension de los cuidados paliativos: El informe de la Conferencia de Consenso. Med. Paliat. 2011, 18, 20–40. [Google Scholar] [CrossRef]
 - Diego, P.M.; Ciccorossi, M.; Svoboda, I.F. El desarrollo de la competencia espiritual en clínica. Rev. Iberoam. Bioética 2022, 18, 1–13. [Google Scholar]
 - Galiana, L.; Oliver, A.; De Simone, G.; Linzitto, J.P.; Benito, E.; Sansó, N. A brief measure for the assessment of competence in coping with death: The coping with death scale short version. J. Pain Symptom Manag. 2019, 57, 209–215. [Google Scholar] [CrossRef] [PubMed]
 - Gijsberts, M.-J.H.E.; Liefbroer, A.I.; Otten, R.; Olsman, E. Spiritual care in palliative care: A systematic review of the recent European literature. Med. Sci. 2019, 7, 25. [Google Scholar] [CrossRef] [PubMed]
 - Wood, J. Cicely Saunders, ‘Total Pain’ and emotional evidence at the end of life. Med. Humanit. 2022, 48, 411–420. [Google Scholar] [CrossRef] [PubMed]
 - Gomes-Ferraz, C.A.; Rezende, G.; Fagundes, A.A.; De Carlo, M.M.R.D.P. Assessment of total pain in people in oncologic palliative care: Integrative literature review. Palliat. Care Soc. Pract. 2022, 16, 26323524221125244. [Google Scholar] [CrossRef] [PubMed]
 - Pesut, B.; Wright, D.K.; Thorne, S.; Hall, M.I.; Puurveen, G.; Storch, J.; Huggins, M. What’s suffering got to do with it? A qualitative study of suffering in the context of Medical Assistance in Dying (MAID). BMC Palliat. Care 2021, 20, 174. [Google Scholar] [CrossRef]
 - Lisa Jane, B.; Bristowe, K. Communication in palliative care: Talking about the end of life, before the end of life. Postgrad. Med. J. 2016, 92, 466–470. [Google Scholar]
 - Tarberg, A.S.; Kvangarsnes, M.; Hole, T.; Thronæs, M.; Madssen, T.S.; Landstad, B.J. Voces silenciosas: Narraciones de cuidadores familiares sobre la participación en cuidados paliativos. Enfermería Abierta 2019, 6, 1446–1454. [Google Scholar] [CrossRef]
 - Espinoza-Suárez, N.R.; Zapata del Mar, C.M.; Mejía Pérez, L.A. Conspiracy of silence: A barrier in the physician, patient and family communication. Rev. Neuropsiquiatr 2017, 80, 125–136. [Google Scholar] [CrossRef]
 - Lemus-Riscanevo, P.; Carreño-Moreno, S.; Arias-Rojas, M. Conspiracy of silence in palliative care: A concept analysis. Indian J. Palliat. Care 2019, 25, 24. [Google Scholar] [PubMed]
 - John, C. Truth telling and the dying patient: A conspiracy of silence? Int. J. Palliat. Nurs. 2000, 6, 398–405. [Google Scholar]
 - Chochinov, H.; James, B.; Jitender, S. Death, dying, and dignity in the time of the COVID-19 pandemic. J. Palliat. Med. 2020, 23, 1294–1295. [Google Scholar] [CrossRef] [PubMed]
 - Machado, J.C.; Reis Helca, F.T.; Sena Edite, L.; Silva Rudval, S.; Boery Rita Narriman, S.; Vilela Alba, B.A. El fenómeno de la conspiración del silencio en pacientes en cuidados paliativos: Una revisión integradora. Enfermería Actual Costa Rica 2019, 36, 92–103. [Google Scholar]
 - Lormans, T.; de Graaf, E.; van de Geer, J.; van der Baan, F.; Leget, C.; Teunissen, S. Toward a socio-spiritual approach? A mixed-methods systematic review on the social and spiritual needs of patients in the palliative phase of their illness. Palliat. Med. 2021, 35, 1071–1098. [Google Scholar]
 - García-Navarro, E.B.; Medina-Ortega, A.; García Navarro, S. Spirituality in Patients at the End of Life-Is It Necessary? A Qualitative Approach to the Protagonists. Int. J. Environ. Res. Public Health 2021, 26, 227. [Google Scholar] [CrossRef]
 - Llop-Medina, L.; Fu, Y.; Garcés-Ferrer, J.; Doñate-Martínez, A. Palliative care in older people with multimorbidities: A scoping review on the palliative care needs of patients, carers, and health professionals. Int. J. Environ. Res. Public Health 2022, 19, 3195. [Google Scholar] [CrossRef]
 - Green, L.; Capstick, A.; Oyebode, J. Sufrimiento iatrogénico al final de la vida: Un estudio etnográfico. Med. Paliat. 2023, 37, 984–992. [Google Scholar] [CrossRef]
 - Centeno, C.; Sitte, T.; De Lima, L.; Alsirafy, S.; Bruera, E.; Callaway, M.; Comoretto, N. Documento de posición oficial sobre la promoción global de cuidados paliativos: Recomendaciones del Grupo Internacional Asesor PAL-LIFE de la Academia Pontificia de la Vida, Ciudad del Vaticano. J. Palliat. Med. 2018, 21, 1398–1407. [Google Scholar] [CrossRef]
 

| Dimension | Codes | Dating | Non-Participant Observation | Interview | Discussion Group | 
|---|---|---|---|---|---|
| Presence | Accompaniment | 12 | Yes | Yes | Yes | 
| Accompanied solitude | 8 | Yes | Yes | ||
| Communication | Conspiracy of silence | 10 | Yes | Yes | |
| Express preferences and concerns | 14 | Yes | Yes | ||
| Solitude | 6 | Yes | Yes | Yes | |
| Spiritual support | Meaning of life | 10 | Yes | Yes | |
| Accompaniment | 11 | Yes | Yes | Yes | |
| Resilience and reconciliation | 7 | Yes | Yes | ||
| Spiritual growth | 6 | Yes | |||
| Religious practices | 13 | Yes | |||
| Farewell | 11 | Yes | Yes | ||
| Emotional support | Fear of sudden death | 8 | Yes | ||
| Fear of the suffering of family members | 5 | Yes | Yes | ||
| Feeling heard | 12 | Yes | |||
| Solitude | 9 | Yes | Yes | Yes | |
| Religious practices | 7 | Yes | |||
| Farewell | 11 | Yes | Yes | ||
| Autonomy | Effective physical pain management | 6 | Yes | ||
| Being able to decide the place of care | 7 | Yes | |||
| Active participation | 9 | Yes | Yes | ||
| Planning of the process (preparation of will and final wishes) | 10 | Yes | |||
| Dignity and respect | Preservation of privacy and intimacy | 13 | Yes | Yes | Yes | 
| Avoiding therapeutic cruelty | 9 | Yes | Yes | 
| Dimension | Codes | Dating | Non-Participant Observation | Interview | Discussion Group | 
|---|---|---|---|---|---|
| Presence | Accompaniment | 10 | Yes | Yes | Yes | 
| Solitude | 8 | Yes | Yes | Yes | |
| Family empowerment | 5 | Yes | Yes | ||
| Communication | Conspiracy of silence | 7 | Yes | Yes | |
| Autonomy | 6 | Yes | Yes | Yes | |
| Spiritual support | Sense of care/meaning of life | 9 | Yes | Yes | |
| Accompaniment | 11 | Yes | Yes | Yes | |
| Resilience and reconciliation | 6 | Yes | Yes | ||
| Spiritual growth | 5 | Yes | |||
| Farewell | 10 | Yes | Yes | ||
| Emotional support | Fear of sudden death | 7 | Yes | Yes | |
| Feeling heard | 9 | Yes | |||
| Solitude | 8 | Yes | Yes | Yes | |
| Decision-making | 7 | Yes | |||
| Family claudication | Fear of not being up to the task | 4 | Yes | ||
| Complexity of care | 5 | Yes | 
| Dimension | Codes | Dating | Informants | Discourse | 
|---|---|---|---|---|
| Presence | Accompaniment | 12 | Patient | PA15: “My family and friends are with me as much as they can, although sometimes I feel they take care of me with excessive caution and fear. I want to be seen as the person I always was, not just someone who is dying”. | 
| 10 | Relative | FA1: “When I’ve had any doubts, I have a phone to call, that… It’s very important. I remember the day the unbearable pain began, nothing made him calm it, knowing that he had them on the other end of the phone and that sweetness and security with which they talk to you… That’s priceless and allowed me to keep her at home, just the way she wanted”. FA5: “When they would come home and say, ‘You’re the best patient we have, you’re doing great… It gave him the energy he lacked to continue until the next visit”.  | ||
| Solitude | 8 | Patient | PA15: “As the disease progressed, the feeling of isolation grew stronger. At times, it was as if I was trapped in a world apart, with questions and fears that seemed to have no answer. However, the constant presence of my family and the unconditional support of the medical team brought me invaluable comfort. Knowing that they were by my side, sharing every step of this path, made the burden more bearable. I didn’t feel alone in this fight, and that made all the difference”. | |
| 8 | Relative | FA7: “When everything got worse they called me almost every day and they came very often both they and the professionals of the health center, It helped me to feel accompanied in this story in which you have so many doubts that you never know if you are doing everything right. They have helped me a lot and although it has been difficult, it is more bearable not to feel alone”  | ||
| Family empowerment | 5 | Relative | FA18: “Thanks to my care I had her for seven months”, “when I came to the caregiver workshop at the health center, I realized that I was doing very well”, “I healed her injuries… as you have taught me”, “I slept with her every day and hugged her so she did not feel alone”, “I wanted her to leave with the greatest dignity in the world: I put her candles that smelled, the soft music… so that she would perceive peace and tranquility at home”, “I washed her, I dressed her…”. FA15: “From the first day you came to my house, everything started to change, the whole family started to change, my children were a little separated from their father’s illness, they didn’t expect it to be so advanced, when he said he was worried that I would be left alone… That caused an awakening in my children and although the end has been the same… The journey has been very different, they have not left their father or me alone. I can only thank you”. FA6: “There will come a time when she will not be able to move from the bed, the nurse told me one of the first days: I fell badly, I thought it was an exaggerated but over time I understood that this was the case and that at this time and as the nurse told me what I had left was to help my mother-in-law be happy and so it was between all of us we got it to be happy during the 11 months it lasted, we spent a Christmas eating the grapes in the room with her, we celebrated her birthday…”. “You helped us to live with her and enjoy those moments. She was happy and we were happy with her”.  | 
| Dimension | Codes | Cites | Informant | Discourse | 
|---|---|---|---|---|
| Communication | Conspiracy of silence | 10 | Patient | PA14: “From the beginning, I felt like something didn’t quite fit. He didn’t have much information. There have been times when he has felt that things were being saved. I understand that they wanted to protect me, but the lack of transparency also led to anxiety and confusion. I would have preferred to be spoken to sincerely to process reality together. In the end, open and honest communication is what is really needed to deal with this situation in the best possible way”. | 
| 7 | Relative | FA3: “I didn’t want her to find out anything so she wouldn’t suffer… what I found difficult to understand that she also knew everything without telling her… But everything comes when you have professionals next to you who know what they do. A disease like this does not let you see reality It is a very big suffering to see the person you love most in the world suffer, always keeping in mind that the end is near…”. FA20: “This lack of communication did not allow him or us to express ourselves, which made everything that was happening even more difficult…”.  | ||
| Express preferences and concerns | 14 | Patient | PA3: “I know that talking about death is difficult, but I want to express my thoughts and desires without restrictions, although I notice that sometimes they are not prepared to hear it”. | |
| Loneliness | 6 | Patient | PA5: “There were times when I craved a candid conversation about what was happening, but silence seemed to envelop everything. I understand everyone was trying to protect me”. | |
| Autonomy | 6 | Family | FA13: “That morning when the situation was no longer enough, they explained to my mother-in-law what was happening, the symptoms could not be controlled and the best option to reduce suffering was sedation. I shook my mother-in-law’s hand and asked her if she agreed. She nodded to me yes and it all started…. I didn’t want to (sob), we are very selfish and we want to keep her by our side despite everything but when you see her suffer so much… you understand that this cannot go on like this”. | 
| Dimension | Codes | Cites | Informant | Discourse | 
|---|---|---|---|---|
| Spiritual support | Meaning of life | 10 | Patient | PA9: “At times like this, you learn to appreciate each day, to value the little things. The only thing you care about is whether you’ve been happy and whether your family is okay… leaving that resolved, it doesn’t matter what”. | 
| 9 | Relative | FA2: “It helps us understand that life has a beginning and an end and how important it is to help close doors before we die…”. | ||
| Accompaniment | 11 | Patient | PA15: “Being able to count on the support of the hospital chaplain, who was constantly by my side, listening to my concerns and reflections has given me comfort and helped me find peace in the midst of uncertainty”. | |
| 11 | Relative | FA14: “There will be no days in life to be thankful for that nurse’s words. It was like opening the window and getting a shot of fresh air with the smell of eucalyptus that opens your lungs”. | ||
| Resilience and reconciliation | 7 | Patient | PA11: “Over time, difficult conversations became opportunities to heal and find understanding. Solving problems and talking to people I was angry with not only brought clarity and peace to my own heart, but also strengthened the bonds with those around me. It was a liberation to know that I left nothing unsaid”. | |
| 6 | Relative | FA8: “I was born into a religious family and I was the black sheep, I got into drugs… My father and my family never gave me up…. I fell again and a few days before I died and thanks to the intervention of the professionals who helped me understand the importance of saying goodbye to him and asking for forgiveness…”. | ||
| Spiritual growth | 6 | Patient | PA7: “As I go through this stage of my life, I feel a deeper connection to my surroundings. I have learned to appreciate the small moments and to find comfort in nature and in the love of my family. I feel at peace and in harmony with everything around me”. | |
| 5 | Relative | FA14: “It helps us understand that life has a beginning and an end and how important it is to help close doors before we die…”. | ||
| Religious practices | 13 | Patient | PA16: “Facing this difficult time has given me the opportunity to grow and understand more about life and death, and has brought me closer to my religious beliefs and practices”. | |
| Farewell | 11 | Patient | PA2: “Before I die, I would like to talk to my children, even the one we haven’t spoken to for a long time”. | |
| 10 | Relative | FA6: “I was able to say goodbye to him… and that makes me feel better, I did for him everything he wanted and how he wanted it”. But I was able to do all this because they helped me do it, they taught me all the time how to act, thanks to their advice, their calls, their hugs… FA5: “When I went to see him at the hospital he thanked me for being with him. This will be the last time, I wait for you even if you are not in a hurry. We hugged”  | 
| Dimension | Codes | Cites | Informant | Discourse | 
|---|---|---|---|---|
| Emotional support | Fear of sudden death | 8 | Patient | PA9: “I knew the situation was delicate, and at any moment things could take an unexpected turn. That uncertainty was terrifying. Not being able to prepare emotionally for what might happen generated an overwhelming sense of helplessness. We learned to live with fear, but also to find beauty in the midst of uncertainty”. | 
| 7 | Relative | FA11: “Lately I don’t go out on the street anymore, my neighbors bring me groceries, I don’t want to leave the house or leave it with my daughter. Thinking that when I come back I won’t be there prevents me from leaving the house”. | ||
| Fear of the suffering of family members | 5 | Patient | PA12: “The fear of seeing my loved ones suffer because of me was a constant shadow in my heart”. | |
| Feeling heard | 12 | Patient | PA4: “There were so many thoughts, emotions and reflections that I needed to express. Feeling understood and validated became a deep need. I thank my medical team and my loved ones for giving me that space to share my concerns and wishes”. | |
| 9 | Relative | FA8: “It is very important that someone listens to you when you have so many fears and so many doubts. I have felt very accompanied” | ||
| Loneliness | 9 | Patient | PA8: “I appreciate the emotional support I have received from my family and friends. Knowing that they are by my side gives me a sense of closeness and helps me cope with this sense of isolation”. | |
| 8 | Relative | FA15: “The toilets have worried a lot about me, they called me every week to see how everything was going and they always asked me how I was, that comforted me very much… to feel that someone cares about you in these moments when you feel so alone… it is very comforting”. | ||
| Religious practices | 7 | Patient | PA13: “Praying every night and praying for my family is what comforts me the most. Knowing that I can die and that everything is going to be okay, that I will be reunited with my parents”. | |
| Farewell | 11 | Patient | PA1: “I felt the need to leave a legacy of love and caring, to make sure they knew how important they were to me. Although the sadness was palpable, there was also a sense of peace knowing that we were sharing these moments together, celebrating life”. | |
| Decision-making | 7 | Relative | FA10: “I made the decision and prepared the environment as she liked all her saints in the hairdresser, smell of incense and background her music. I felt very satisfied when it was all over because it had been done the way she liked it”. | 
Disclaimer/Publisher’s Note: The statements, opinions and data contained in all publications are solely those of the individual author(s) and contributor(s) and not of MDPI and/or the editor(s). MDPI and/or the editor(s) disclaim responsibility for any injury to people or property resulting from any ideas, methods, instructions or products referred to in the content.  | 
© 2023 by the authors. Licensee MDPI, Basel, Switzerland. This article is an open access article distributed under the terms and conditions of the Creative Commons Attribution (CC BY) license (https://creativecommons.org/licenses/by/4.0/).
Share and Cite
García-Navarro, E.B.; Garcia Navarro, S.; Cáceres-Titos, M.J. How to Manage the Suffering of the Patient and the Family in the Final Stage of Life: A Qualitative Study. Nurs. Rep. 2023, 13, 1706-1720. https://doi.org/10.3390/nursrep13040141
García-Navarro EB, Garcia Navarro S, Cáceres-Titos MJ. How to Manage the Suffering of the Patient and the Family in the Final Stage of Life: A Qualitative Study. Nursing Reports. 2023; 13(4):1706-1720. https://doi.org/10.3390/nursrep13040141
Chicago/Turabian StyleGarcía-Navarro, E. Begoña, Sonia Garcia Navarro, and María José Cáceres-Titos. 2023. "How to Manage the Suffering of the Patient and the Family in the Final Stage of Life: A Qualitative Study" Nursing Reports 13, no. 4: 1706-1720. https://doi.org/10.3390/nursrep13040141
APA StyleGarcía-Navarro, E. B., Garcia Navarro, S., & Cáceres-Titos, M. J. (2023). How to Manage the Suffering of the Patient and the Family in the Final Stage of Life: A Qualitative Study. Nursing Reports, 13(4), 1706-1720. https://doi.org/10.3390/nursrep13040141
        
