Next Article in Journal
e-Fuel: An EV-Friendly Urgent Electrical Charge-Sharing Model with Preference-Based Off-Grid Services
Previous Article in Journal
A Study to Investigate the Role and Challenges Associated with the Use of Deep Learning in Autonomous Vehicles
 
 
Font Type:
Arial Georgia Verdana
Font Size:
Aa Aa Aa
Line Spacing:
Column Width:
Background:
Article

A Data-Driven Analysis of Electric Vehicle Adoption Barriers in the Philippines: Combining SEM and ANNs

by
Charmine Sheena R. Saflor
1,*,
Klint Allen Mariñas
2,*,
Ma. Janice Gumasing
1 and
Jazmin Tangsoc
1
1
Department of Industrial and Systems Engineering, De La Salle University, Manila 1004, Philippines
2
School of Industrial Engineering and Engineering Management, Mapua University, Manila 1002, Philippines
*
Authors to whom correspondence should be addressed.
World Electr. Veh. J. 2024, 15(11), 519; https://doi.org/10.3390/wevj15110519
Submission received: 17 September 2024 / Revised: 25 October 2024 / Accepted: 30 October 2024 / Published: 12 November 2024

Abstract

As the world progresses into the peak of the Fourth Industrial Revolution, the adoption of smart and sustainable technologies, including electric vehicles (EVs), has gained significant momentum. However, the widespread acceptance of EVs is hindered by several unresolved barriers. This study investigates the factors influencing the adoption of electric vehicles in the Philippines, focusing on key barriers through an integrated approach using machine learning and structural equation modeling (SEM). Specifically, artificial neural networks (ANNs) and SEM are employed to analyze data from online surveys and the existing literature, identifying the critical obstacles that impact consumer acceptance. The findings reveal that the availability of charging stations, range anxiety, and vehicle costs are the primary deterrents to EV adoption. By incorporating a sustainability perspective, this study underscores the crucial role of electric vehicles in reducing environmental impacts and achieving carbon reduction targets. The hybrid methodology presented offers new insights to guide policymakers in promoting electric vehicle usage, thereby contributing to the global sustainable development goals.

1. Introduction

The rapid advancement of technologies synonymous with the Fourth Industrial Revolution has prompted nations worldwide to pursue smarter and more sustainable practices that mitigate resource consumption and minimize environmental impacts. Hence, opportunities abound to transform mobility ecosystems and emission trajectories through electric vehicle integration. This fast growth of electric cars worldwide signals a huge shift toward sustainable transportation. But like the resistance motor cars faced, the move to electric cars faces big systemic barriers across rich and developing nations. These challenges need urgent action, since transportation makes up over a quarter of global carbon emissions [1].
In the year 2022, in terms of the electric vehicle market, there were at least 10 million units in the potential growth of sales. The total sales of electric vehicles range from 4% in the year 2020 to up to 14% in the year 2022, meaning that sales have tripled in span of 3 years [2]. One of the significant aspects of this transition is the increasing adoption of electric vehicles. Electric vehicles (EVs) are aiming for a more sustainable environment, and they are eco-friendly vehicles. It has been claimed that electrical vehicles in the transportation system is a promising approach to moving toward a greener transportation system. EVs offer the promise of reduced carbon emissions, lower operating costs, and a decreased reliance on fossil fuels. On the other hand, despite the potential benefits, the widespread adoption of EVs faces several barriers, particularly in the issue of emerging markets like the Philippines [3]. Subsequently, there are chances to change how we get around and cut emissions. The Philippines, with its strong economic growth and key location, sees this potential. Despite ongoing barriers, the island nation has carefully begun moving toward widespread electric car adoption. By studying what impacts acceptance and crafting targeted policies, the Philippines can speed up this change and lead sustainable transportation. The country’s progress can inspire and teach nearby nations to shift toward a clean transportation future.
The barriers of electric vehicle adoption are risky in terms of industry, stakeholders, and among researchers, but these dilemmas must be effectively addressed to accelerate the transition from traditional vehicles to electric vehicles or the sustainable transportation system in today’s market [4]. According to Guno et al. [5], there are advantages and disadvantages of transitioning from traditional to electric vehicles or the sustainable transportation system; the transition to sustainable public transportation in the Philippines faces challenges and dilemmas such as charging stations, inadequate infrastructures, and the efficiency of public transportation systems.
The concerns about the accessibility and affordability of electric vehicles may cause a slow adoption of the electric vehicles. Hence, the increase in environmental awareness, initiatives from the government in promoting sustainable transportation, and the advancement of technology can have a good impact on the environment. When the barriers are completely addressed, as well as other concerns that affect the adoption of electric vehicles, it leads to a more sustainable and efficient public transportation system. It may improve the overall mobility in the Philippines and can reduce carbon emissions or environmental threats.
This research topic aims to study the factors influencing the acceptance of EVs among consumers in the Philippines through understanding the barriers of its adoption and identifying its relationships using a structural equation modeling (SEM) methodology. It also attempts to use machine learning that clusters algorithms to identify groups encountering comparable major barriers and assigns consumers based on barrier profiles.
Most of the recent studies regarding e-vehicle adoption lack predictive power and generalization [5,6]. This study offers valuable insights into the socio-cultural aspects influencing the adoption of electric vehicles, highlighting the complex interplay between societal attitudes, perceptions, and technology acceptance. By employing advanced analytical techniques, specifically machine learning and structural equation modeling (SEM), the research captures the strengths of both methodologies [7].
Machine learning algorithms enable the identification of intricate patterns and relationships within large datasets, providing a robust framework for predicting user behavior and preferences [8]. These techniques have been shown to improve the accuracy of behavioral predictions in various fields, including transportation and sustainability [9]. Meanwhile, SEM facilitates a comprehensive analysis of the relationships between observed variables and latent constructs, allowing for a deeper understanding of how various socio-cultural factors impact the decision-making process regarding electric vehicle adoption [10].
Together, these approaches not only enhance the reliability and validity of the findings but also offer a multifaceted perspective that can inform policymakers, stakeholders, and industry leaders. This combination of methodologies serves to bridge the gap between quantitative analysis and real-world applicability, ultimately contributing to a more nuanced understanding of how socio-cultural dynamics shape technology acceptance in contemporary society [11].
The machine learning algorithm can analyze databases to help identify patterns and trends when it comes to electric vehicle adoption. The structural equation modeling (SEM) provides a framework for the assessment of complex relationships among variables. These methodologies allow us to have a more comprehensive understanding of the barriers to the adoption of electric vehicles in the Philippines.
Additionally, it employs artificial neural network (ANN) machine learning techniques to analyze data and identify patterns in electric vehicle adoption. By combining SEM and ANN methodologies, this study aims to provide a comprehensive understanding of the barrier to electric vehicle adoption in the Philippines.

Hypothesis Development and Related Literature

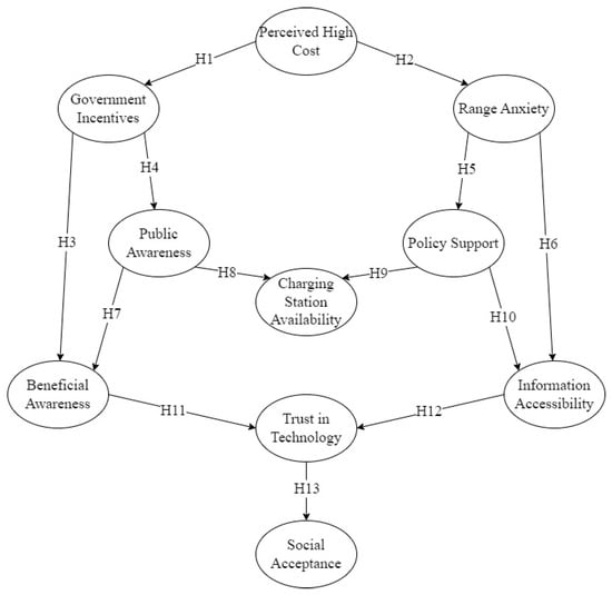
Figure 1 presents the conceptual research framework developed for this study, which is based on an extensive review of the related literature. The framework is designed to systematically analyze and understand the barriers to electric vehicle (EV) adoption in the Philippines. The framework integrates key variables identified in previous research, such as the availability of charging infrastructure, range anxiety, and vehicle costs, along with other factors like consumer attitudes, government policies, and environmental awareness. Each of these variables is hypothesized to influence the overall acceptance and adoption of electric vehicles by consumers. In this study, the framework serves as a foundation for applying both machine learning (ML) techniques, specifically artificial neural networks (ANNs), and structural equation modeling (SEM). The combination of these methods allows for a comprehensive assessment of the relationships between the variables and how they collectively contribute to the barriers faced by potential EV adopters. By visualizing the hypothesized relationships, Figure 1 guides the empirical analysis, helping to identify which factors have the most significant impact on EV adoption. This conceptual framework not only reflects the current understanding of EV adoption challenges but also provides a structured approach to exploring new insights that could inform policy recommendations and strategies to overcome these barriers in the Philippines.
In the context of electric vehicles (EVs), the perceived high cost refers to the common belief among consumers that EVs are more expensive than traditional gasoline-powered cars. However, government incentives, such as tax credits and rebates, can help reduce this perception by lowering the effective purchase price of EVs, though their impact largely depends on consumer awareness [12]. A study [13] found that individuals who viewed the cost of adopting renewable energy technologies, including EVs, as high were more likely to be influenced by government incentives when making purchasing decisions. Based on this, the following hypothesis was proposed:
H1: 
There is a significant relationship between perceived high cost and government incentives.
The link between range anxiety and the perceived high cost is also evident based on studies. According to Boulanger et al. [14], manufacturers often install larger batteries in EVs to address range concerns, which can significantly increase the vehicle’s price. This added cost reinforces the belief that EVs are expensive, especially for consumers who prioritize range in their purchasing decisions. A study [15] further supports this, finding that perceived high costs contribute to range anxiety among potential EV buyers, emphasizing the importance of effective policies and incentives to ease these concerns and encourage sustainable transportation choices. Based on this, the following hypothesis was proposed:
H2: 
There is a significant relationship between perceived high cost and range anxiety.
The link between government incentives and public awareness is crucial for the widespread adoption of electric vehicles (EVs) [16]. Incentives like tax credits, rebates, and subsidies not only reduce the cost of EVs but also increase the public understanding of their benefits [12]. According to Liu et al. [17], these financial incentives draw attention and generate interest in EVs. Additionally, when consumers are aware of these incentives, they are more likely to purchase an EV due to the reduced perceived cost. Based on this, the following hypotheses were proposed:
H3: 
There is a significant relationship between government incentives and benefit awareness.
H4: 
There is a significant relationship between government incentives and public awareness.
H5: 
There is a significant relationship between public awareness and benefit awareness.
Range anxiety, which is the fear that an electric vehicle (EV) will run out of battery before reaching a charging station, remains a major obstacle to EV adoption [18]. According to Bakker et al. [17], policy support is crucial for alleviating range anxiety by fostering the development of extensive charging infrastructure and advancing battery technology. Governments can significantly contribute by implementing policies that expand public charging networks and offer incentives for installing home charging stations [19].
Moreover, information accessibility is key to addressing range anxiety, as highlighted by Ji and Huang [20]. Providing clear, comprehensive, and easily accessible information about EVs, charging infrastructure, and battery technology helps educate consumers and ease their concerns. This approach not only informs potential buyers about the practical aspects of EV ownership but also builds confidence in the reliability and convenience of electric vehicles. Based on this, the following hypotheses were proposed:
H6: 
There is a significant relationship between range anxiety and policy support.
H7: 
There is a significant relationship between range anxiety and information accessibility.
The availability of charging stations is essential for the widespread adoption of electric vehicles (EVs). Public awareness is key in expanding these networks; when consumers understand the benefits of EVs and the growing number of charging stations, they drive greater demand for these facilities [21]. Additionally, policy support is crucial for increasing the availability of charging stations. Governments and policymakers can significantly impact the growth of charging infrastructure through targeted initiatives and regulations [22]. Based on this, the following hypotheses were proposed:
H8: 
There is a significant relationship between public awareness and charging station availability.
H9: 
There is a significant relationship between policy support and charging station availability.
The relationship between policy support and information accessibility is crucial for promoting the adoption of electric vehicles (EVs). According to Song and Potoglou [23], when governments and policymakers prioritize EVs and related technologies, they often implement measures that improve the availability and quality of information for consumers. Accessible information, as highlighted by Kumar et al. [24], directly influences the effectiveness of policies designed to boost EV adoption and infrastructure development. Kaenzig et al. [25] further demonstrated that when consumers have easy access to relevant information, they are more likely to use available incentives and make decisions that align with policy objectives. Based on this, the following hypothesis was proposed:
H10: 
There is a significant relationship between policy support and information accessibility.
Awareness of the benefits of electric vehicles (EVs), such as reduced emissions and lower long-term costs, significantly boosts consumer trust in the technology [26]. Research by Farajnezhad et al. [27] shows that when individuals recognize how EVs contribute to environmental sustainability and economic savings, they are more likely to view the technology as valuable and reliable.
Furthermore, easy access to comprehensive and reliable information about EVs empowers consumers to make well-informed decisions, as noted by Lurger et al. [28]. This transparency fosters trust by ensuring that consumers feel confident they are receiving accurate and complete information rather than being misled. Based on this, the following hypotheses were proposed:
H11: 
There is a significant relationship between benefit awareness and trust in technology.
H12: 
There is a significant relationship between information accessibility and trust in technology.
Trust in technology is also a key factor influencing social acceptance [29]. According to Shetty et al. [30], when consumers have confidence in the reliability, safety, and benefits of EVs, they are more inclined to adopt and embrace the technology.
H13: 
There is a significant relationship between trust in technology and social acceptance.

2. Materials and Methods

2.1. Participants

A sample size of 200 or more is usually required for structural equation modeling (SEM), which is considered a huge sample size. Three factors commonly influence the sample size, namely the complexity of the model, the estimation technique, and the type of distribution for observed variables [31]. The N = 200 results demonstrate how considerably different the specifications were for each of the nine models or variants, according to [32]. Even for a T as low as 10 for some models, N = 200 seems to offer typically good performance. Nevertheless, a far larger T is required for the most complex models—which employ random coefficients as predictors—to provide the same results.

2.2. Questionnaire

To investigate the obstacles in the adoption of electric vehicles in the Philippines, a self-administered survey was created based on our theoretical framework. The questionnaire covers the following ten topics: (1) the availability of charging stations; (2) anxiety related to range; (3) perceived high cost; (4) benefit awareness; (5) faith in technology; (6) public awareness; (7) policy support; (8) social acceptability; (9) government incentives; and (10) the transparency of information (Table 1). Each latent variable in the SEM consists of six observable components, except demographics, that were assessed using a Likert scale with a range score of one to five, with one being the lowest agreeability in the given questions. An online survey consisting of sixty items was created and disseminated in order to collect the data.

2.3. Structural Equation Modeling

SEM is superior to conventional data analysis techniques in a number of ways. The impacts of theoretical or hypothetical constructs—also referred to as “latent variables”—can be evaluated by researchers [76]. For testing present observable and hidden variables, SEM provides a thorough statistical method [77]. Each variable was derived from various studies found in the literature. The observable elements were scored on a Likert scale ranging from one (1) to five (5), where one (1) indicated “strongly disagree”, two (2) indicated “disagree”, three (3) indicated “neutral”, four (4) indicated “agree”, and five (5) indicated “strongly agree”. AMOS software (Version 22) was then used to analyze the data, specifically AMOS 22 with a maximum likelihood estimation approach. The maximum likelihood approach simultaneously estimates the theoretical model parameters to develop a full estimation model through the nine latent variables [78].

2.4. Artificial Neutral Network

According to [79], artificial neural networks (ANNs) are designed to mimic the structure and function of biological neural networks in the brain. ANNs consist of layers of interconnected nodes, or “neurons”, that process incoming signals, apply weighted connections, and generate output signals. Typically, these layers consist of an output layer that produces results, hidden levels for intermediate processing, and an input layer that receives data. During training, ANNs adjust the synaptic weights between neurons using algorithms like backpropagation, aiming to minimize the disparity between predicted and actual outputs. Artificial neural networks (ANNs) are designed to emulate the structure and function of biological neural networks found in the brain.
Activation functions play a significant role by introducing non-linearity into the network’s computations, allowing it to model intricate relationships within data. ANNs encompass various types, including feedforward, convolutional, recurrent, and generative adversarial networks, each tailored to specific tasks such as image processing, sequential data analysis, and generating synthetic data. These networks are widely used in many different domains, including banking, healthcare, natural language processing, and image identification. They serve as the backbone of artificial intelligence, exhibiting the capability to learn from data and make predictions or decisions across a wide range of domains. In order for the network to model complex relationships among data, activation functions are essential, since they introduce non-linearity into the network’s computations [80].
The RMSE, a vital metric in evaluating ANN model performance, measures the average deviation between the predicted and actual values in a dataset. By calculating the RMSE for both training and testing data, researchers assess the model’s generalization to new data. Typically, datasets are split into 80% for training and 20% for testing, and the model’s accuracy is assessed across ten runs. This rigorous approach ensures consistency in predictive capabilities across varied data samples, validating the model’s performance robustness.
R M S E = 1 n × S S E
This study employed a hybrid methodology that integrates structural equation modeling (SEM) and artificial neural networks (ANNs) to analyze the barriers to electric vehicle adoption in the Philippines, leveraging the strengths of both approaches for a comprehensive understanding of the relationships between latent constructs and observed variables. The first step involves developing a theoretical framework based on the existing literature to identify key constructs related to electric vehicle adoption. Using SEM, we specify the relationships among these constructs and the observed indicators by defining both the measurement model, which links observed variables to latent constructs, and the structural model, which specifies the relationships among the latent constructs.
Data are collected through surveys designed to measure the identified constructs, and the responses are analyzed using SEM to evaluate the validity and reliability of the measurement model, as well as the overall fit of the structural model. This process provides estimates of the strength and direction of the relationships among constructs, allowing us to identify which factors significantly influence electric vehicle adoption. Following the SEM analysis, the dataset is split into training (80%) and testing (20%) subsets, a crucial step for training the ANN and validating its performance. The latent constructs identified from the SEM results serve as input features for the ANN, ensuring that the model is informed by theoretical insights. The integration of the ANN is justified due to its ability to model complex non-linear relationships within the data that traditional methods, such as linear regression, may not adequately capture the relationships. ANNs are particularly effective in scenarios where interactions between variables are intricate and not easily discernible. Given the multifaceted barriers to electric vehicle adoption, employing an ANN provides a better understanding compared to simpler models.
An ANN architecture is designed with one or more hidden layers, where each layer consists of neurons activated using non-linear functions (e.g., sigmoid). The input layer receives the selected features, while the output layer predicts the adoption likelihood or barriers. The ANN is then trained using the training dataset with ten iterations with appropriate hyperparameters like activation functions. During training, the model learns patterns in the data through a backpropagation algorithm, minimizing error as measured by metrics such as the RMSE (root mean square error). After training, the ANN model’s performance is evaluated on the testing dataset, with key metrics such as the RMSE and R2 computed to assess how well the model predicts outcomes compared to actual data.
The findings from SEM and the ANN are then compared to validate the insights gained from each approach, allowing for a deeper understanding of the factors influencing electric vehicle adoption. Based on these results, further refinements may be made to the ANN model, including tuning hyperparameters or modifying the architecture to enhance predictive performance. Ultimately, the integrated findings provide actionable insights for policymakers and stakeholders in the electric vehicle sector, addressing barriers to adoption through targeted interventions based on the identified factors.

3. Results

Table 2 shows the demographic data on the respondents categorized by various factors. In terms of age, the majority are aged between 18 and 25 years (63.3%), with smaller proportions falling into the 26–30 years old (20.3%) and above 35 (9.7%) categories. Gender distribution shows a nearly equal split between male (44.7%) and female (50.9%) respondents, with a minority (4.4%) preferring not to reveal their gender. Education levels vary, with the highest percentage with a bachelor’s degree (37.2%), followed by high school level (35.4%) and associate degree (21.2%) levels of education. A smaller portion attained a master’s degree (4.4%) or a doctorate or higher (0.4%). In terms of work status, the majority are students (62.8%), followed by those employed full-time (21.7%), part-time (10.6%), and unemployed (3.1%), with a small percentage being retired (1.8%). Household income before taxes varies, with the largest proportion falling within the PHP 20,000–PHP 39,999 range (34.5%), and the majority of respondents are from Region IV B—MIMAROPA Region (68.1%), followed by the National Capital Region (21.2%), while other regions have a smaller representation. These data provide valuable insights into the diverse demographics of the respondents.
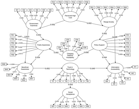
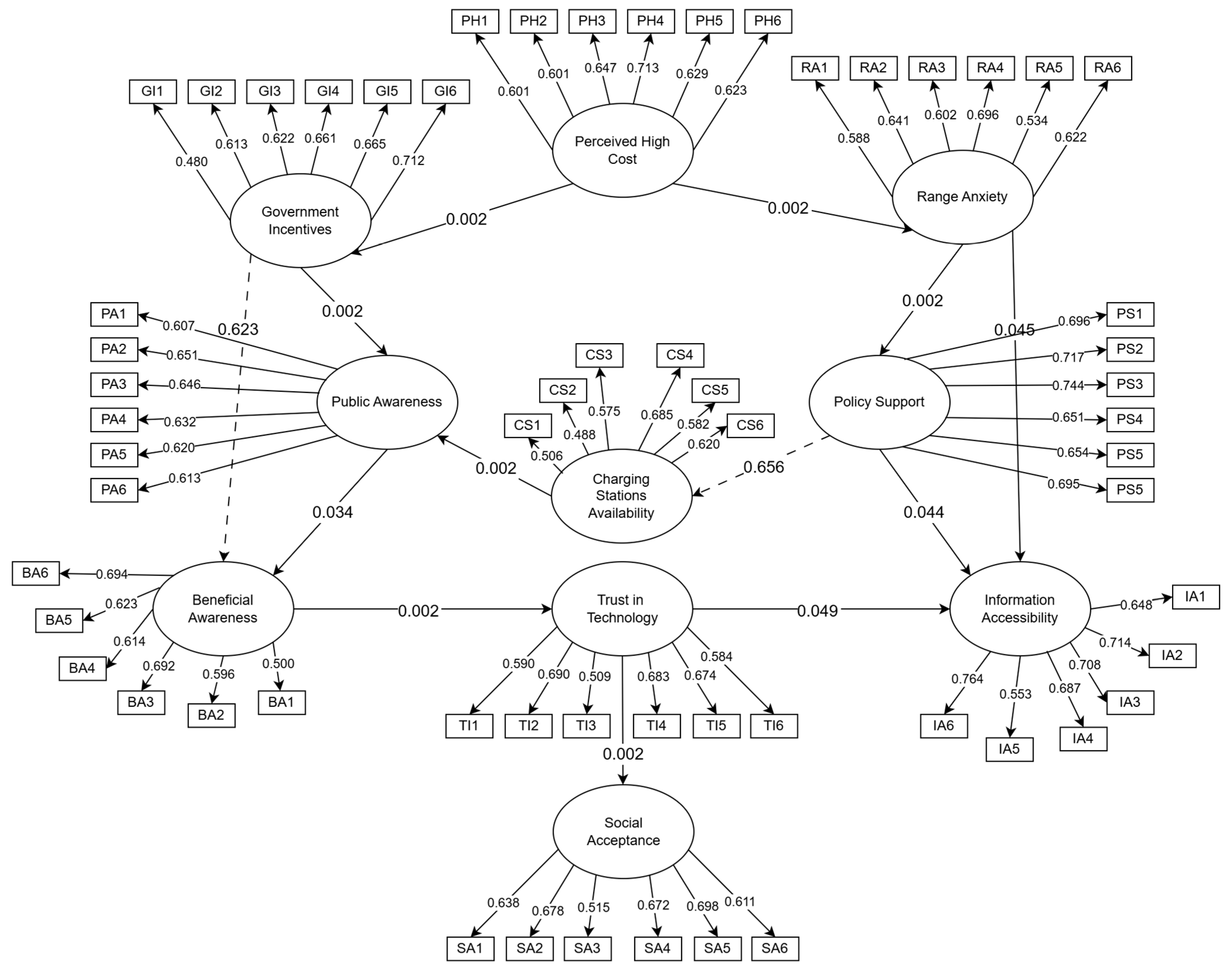
Figure 2 illustrates the initial structural equation modeling (SEM) analysis, showcasing the initial factor loadings related to adopting electric vehicles (EVs). In this model, the factor loadings indicate the strength and direction of the relationships between the observed variables and the underlying latent constructs they are meant to measure. These constructs include charging station availability, range-related anxiety, perceived high cost, benefit awareness, trust in technology, public awareness, policy support, social acceptability, government incentives, and information transparency.
The initial factor loadings in Figure 2 provide an early indication of how well each observed variable correlates with its corresponding latent construct. High factor loadings suggest that the observed variable is a strong indicator of the latent construct, while lower loadings may indicate weaker or less reliable relationships. This step is crucial in assessing the validity of the measurement model and determining whether the constructs are being accurately captured by the chosen variables.
At this stage, the SEM framework also helps to identify potential issues, such as poorly performing indicators or problematic relationships between constructs. These insights are essential for refining the model in subsequent iterations, ensuring that it accurately reflects the underlying structure of the data. The goal is to arrive at a model where the relationships are both statistically significant, providing a robust basis for understanding the factors that influence EV adoption.
Ultimately, Figure 2 sets the stage for further analysis by highlighting the initial configuration of the SEM, guiding adjustments and improvements in the pursuit of a final model that best explains the barriers to electric vehicle adoption in the Philippines.
Table 3 presents the descriptive statistics of the structural equation modeling (SEM) analysis, detailing key metrics such as the mean, standard deviation, and both the initial and final factor loadings for each observed variable. The mean and standard deviation provide a basic understanding of the central tendency and variability in the observed data. The mean represents the average value of each variable, offering insight into the general level of agreement or response across the sample. The standard deviation, on the other hand, measures the extent of variation or dispersion in the data, indicating how much individual responses deviate from the mean. A high standard deviation suggests greater variability among respondents, while a low standard deviation indicates more consistent responses.
The initial and final factor loadings in Table 3 are crucial for understanding the reliability and validity of the SEM. The initial factor loadings reflect the strength of the relationships between the observed variables and their associated latent constructs at the beginning of the analysis. These initial loadings help identify any variables that may not be strong indicators of the constructs they are intended to measure. Through the process of refining the SEM, adjustments are made to improve the model’s fit. This may involve removing or modifying variables with low initial factor loadings or re-specifying relationships between constructs. The final factor loadings, also displayed in Table 3, represent the relationships after these refinements have been made. Higher final factor loadings indicate that the observed variables are now more strongly and appropriately aligned with their respective latent constructs, resulting in a more robust and reliable model.
By comparing the initial and final factor loadings, Table 3 highlights the improvements made during the SEM analysis, showcasing the progression from the preliminary model to a more refined and accurate representation of the factors influencing electric vehicle adoption. These descriptive statistics are essential for evaluating the overall quality of the SEM and ensuring that it effectively captures the underlying structure of the data.
Before conducting the model analysis, it is essential to evaluate the variables in the structural conceptual model. This process involves assessing the reliability, validity, and internal consistency of the collected data to ensure that the model’s constructs are measured accurately and consistently.
Table 4 presents the Cronbach’s alpha fit statistics derived from the structural equation model (SEM). These fit indices are crucial for determining how well the proposed model corresponds to the observed data. Additionally, the table includes recommended thresholds for each fit statistic based on prior research and best practices in SEM analysis.
Table 5 contains advice from previous research on appropriate thresholds, as well as several typical model fits generated for the model. Finding out how well the provided model fits the observed covariance matrix for each indicator necessitates analyzing the model fit indices including the Tucker–Lewis index (TLI), the comparative fit index (CFI), and the incremental fit index (IFI). These measurements assess the stated model’s improvement in fit over a baseline model, which is typically a null model. In this scenario, the IFI, TLI, and CFI values are all higher than the prescribed cut-off values, showing that the model meets the Akkus [81] and Carlback and Wong [82] criteria for a strong incremental fit.
There are two types of goodness of fit indexes, namely GFIs and AGFIs. These measurements determine how well the stated model reproduces the observed covariance matrix. The GFI and AGFI values presented are higher than their respective minimal cut-off values, indicating an acceptable level of fit based on the criteria proposed by Ghmadi et al. [83] and Algi and Rahman [86].
The RMSEA, or the root mean square error of approximation, evaluates the model’s fit per degree of freedom to the population covariance matrix. The reported RMSEA value is less than Steiger’s [80] suggested cut-off of 0.07, indicating that the model fits well to the population covariance matrix. The goodness of fit measurements show that the given SEM fits the data well, particularly in terms of incremental fit and the RMSEA.
A number of hypotheses are shown in Table 6, along with the p-values and explanations that go with them. As denoted by their respective names—H1 to H13—each hypothesis relates to a particular link between two variables connected to the adoption of electric vehicles. Each hypothesis’s statistical significance is shown in the “p-Value” column. A p-value that is less than a predetermined cut-off point (often 0.05) indicates statistical significance and indicates that the observed link is unlikely to be the result of pure chance. A p-value above the cut-off, on the other hand, indicates that the association might not be statistically significant. For every hypothesis, the p-value has a qualitative interpretation given in the “Interpretation” column. The interpretation usually designates the relationship as “Significant” if the p-value is below the threshold and as “Not Significant” if it is above the threshold.
Table 7 displays the specific results of direct, indirect, and total effects for the proposed relationships in the structural equation model. Each of the 28 rows contains p-values for the predicted hypotheses H1–H13 that are all less than 0.05, indicating that the data support these assumptions. The effects are presented as estimates of direct impacts, as well as indirect effects mediated by other variables, with the overall effects representing the sum of both. Significance levels (p-values) are used to determine if each effect is statistically significant.
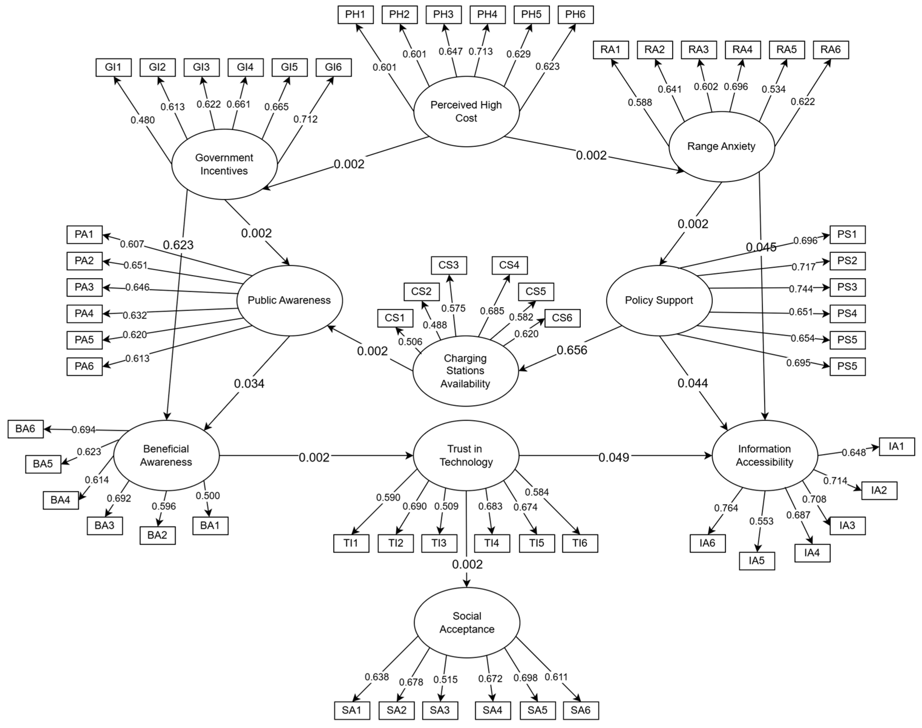
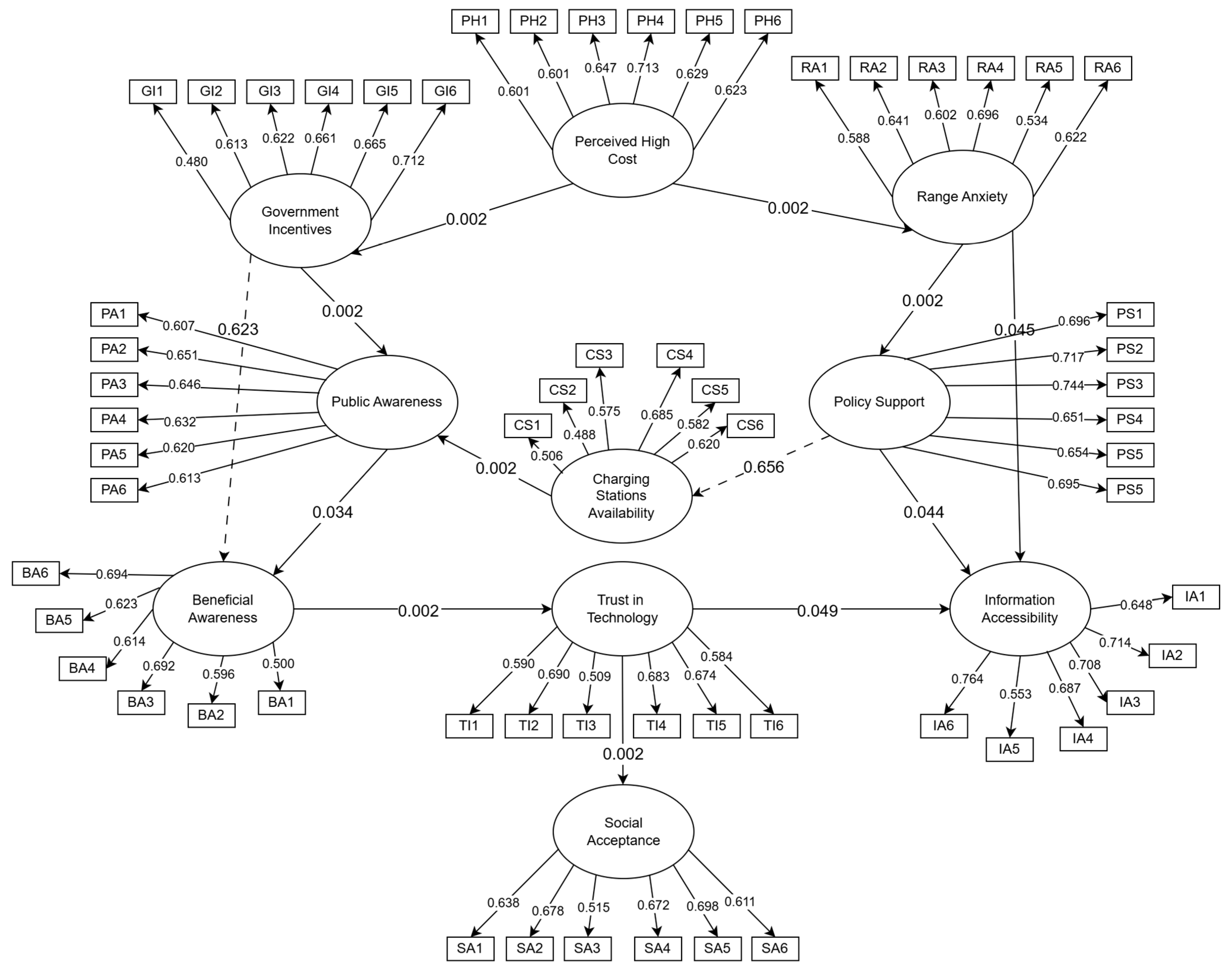
The final structural equation model (SEM) analysis reveals insightful relationships among the variables under study, as shown in Figure 3. Variable PHC has strong direct impacts on GI and RA, as well as indirect effects on PS, PA, IA, BA, TI, SA, and CSA via other pathways. Similarly, GI has direct impacts on PA, BA, TI, SA, and CSA. RA has a direct impact on PS and IA while indirectly influencing TI and SA through other parameters. Notably, PS has a direct impact on IA, whereas PA directly affects BA, TI, SA, and CSA. Furthermore, IA and BA have a direct impact on TI and SA, respectively, whereas TI has a direct effect on SA. These findings shed light on the complex interplay and routes between the variables, providing important insights into the fundamental dynamics of the system under study.
In this study, the independent variables (CS, RA, PH, BA, TR, PA, PS, GI, and IA) are utilized as the input layers within the ANN model, as shown in Figure 4. Seven input neurons are produced in this setup, which is equal to the number of predictors. On the other hand, as shown in Figure 4, the output layer of the artificial neural network (ANN) model leads to a single output neuron and is correlated with the dependent variable, social acceptance.
Table 8 and Figure 5 highlight the performance of 10 different artificial neural network (ANN) models. Figure 5 displays the error on the Y-axis and the number of iterations on the X-axis. In this study, the models were trained using a dataset that was divided into two categories, with 80% for training and 20% for testing. This split is essential for evaluating the model’s performance accurately and ensuring that it can generalize well to unseen data [87].
Following the training and testing phases, the sum of squared errors (SSE) and root mean square error (RMSE) for each artificial neural network (ANN) model across both datasets were computed. Lower values of the SSE and RMSE indicate stronger model performance, reflecting a closer alignment between predicted outcomes and actual observations [88]. Additionally, the mean RMSE values were calculated for both training and testing datasets. This allows for a more comprehensive assessment of the model’s effectiveness, providing insight into its predictive accuracy over different data segments [9].
A crucial aspect of this evaluation is the comparison of RMSE values between the training and testing datasets. This comparison helps identify potential overfitting or underfitting issues. For instance, if the training RMSE is significantly lower than the testing RMSE, it suggests that the model may have memorized the training data rather than learned to generalize from it [86]. Conversely, if both RMSE values are high, it may indicate underfitting, where the model is too simple to capture the underlying patterns in the data.
When making a decision regarding which model to use, it is also important to consider factors such as computational resources and model complexity. Among the ANN models evaluated, ANN2 emerged as particularly effective, exhibiting the lowest RMSE values in both the training and testing datasets. This performance indicates that ANN2 strikes an optimal balance between model complexity and predictive capability, making it a suitable choice for further analysis.
The average relative relevance, normalized importance, and ranking of the different predictors (independent variables) in the study are shown in Table 9 and Figure 6. Figure 6 shows the importance ratings on the X-axis and the variables on the Y-axis. The average relative relevance of each predictor shows how much it contributes to explaining the variation in the outcome variable; GI is ranked highest (0.209986), while CS is ranked lowest (0.081153). A standardized comparison of predictors is made possible by normalized importance, where GI has the largest percentage (93.64%) and TR has the lowest (28.88%). The rankings indicate the relative relevance of the predictors, with GI coming in first and CS coming in eighth. In summary, the findings indicate that GI, together with PS and PA, have the greatest impact on the outcome variable, whereas predictors such as CSA and TR are relatively less significant. In addition, the R2 value significantly increased from 0.70 when using structural equation modeling (SEM) to 0.93 with the ANN2 model.

4. Discussion

The findings of this study offer significant insights into the complex interplay of perceived barriers and facilitators that influence people’s decisions to adopt electric vehicles (EVs). The strong correlations observed between key factors—such as public knowledge, government incentives, range anxiety, cost concerns, and societal acceptance—underline the multifaceted nature of EV adoption. These results emphasize the need for a comprehensive multi-pronged approach to overcome the barriers to EV adoption, including policy interventions, public awareness campaigns, and strategies to boost public confidence in emerging technologies. The study reveals how interconnected various perceived factors are in shaping people’s attitudes toward EVs. For instance, the correlation between government incentives and public awareness suggests that while incentives are crucial, their effectiveness may be contingent on how well the public understands and values these benefits. Similarly, the association between range anxiety and societal acceptance indicates that technological concerns are not just technical issues but are deeply embedded in broader social perceptions. The surprising inverse relationship between public awareness and government incentives opens up new avenues for exploration. This finding suggests that merely increasing incentives may not be sufficient if the public is not adequately informed or if their perceptions of EVs are skewed by misinformation or a lack of knowledge. Therefore, it becomes imperative for policymakers to not only provide incentives but also ensure that these are communicated effectively and that the public is educated about the benefits and realities of EVs.

5. Conclusions

The findings of this study provide valuable insights that can significantly inform the development of electric vehicle (EV) technologies in the Philippines. Firstly, the strong correlations identified between perceived barriers and facilitators—such as public knowledge, government incentives, and societal acceptance—suggest that policymakers can tailor their interventions to address these specific areas. Enhancing government incentives in tandem with robust public awareness campaigns could effectively counteract cost worries and range anxiety, leading to a more favorable environment for EV adoption. Furthermore, the emphasis on public knowledge indicates the need for targeted information campaigns that educate the public about the benefits of EVs, address misconceptions, and showcase successful case studies, potentially involving workshops, online resources, and partnerships with community organizations.
Additionally, the inverse relationship between public awareness and government incentives underscores the importance of increasing government transparency and effectively communicating the rationale behind incentives to boost public confidence in EV technologies. Engaging with communities through forums and discussions can help demystify the technology and create a sense of ownership and support for EV initiatives. The application of artificial neural networks (ANNs) in understanding consumer preferences and behaviors can also be leveraged by manufacturers and stakeholders to design EVs that align with consumer expectations, including affordability, range, and technological features. This targeted approach can guide market strategies that specifically target segments of the population more likely to adopt EVs based on the identified correlations.
Moreover, the insights derived from the study can guide investment decisions in the EV sector, enabling investors and businesses to identify promising areas for development and innovation. By ensuring that new technologies align with consumer needs, this targeted investment can drive more effective and efficient development processes for EV technologies. Finally, as stakeholders in the EV industry recognize the intricate patterns of consumer behavior, they can better align their strategies with broader sustainability goals, promoting not only EV adoption but also a comprehensive shift toward cleaner transportation systems in the Philippines. By leveraging these insights, stakeholders can develop more effective strategies for promoting electric vehicle technologies, ultimately contributing to a sustainable transportation future that meets the needs of consumers while addressing environmental concerns.

Limitations for Future Work

Although the study’s use of artificial neural network (ANN) models has helped us better comprehend the adoption of electric vehicles (EVs), there are certain restrictions. The precision of forecasts may be impacted by errors or missing data in the underlying dataset. The selection of factors for the models is also crucial, as incorporating or omitting crucial ones could reduce the accuracy of the forecasts. An accurate prediction of EV adoption may be less likely to be achieved by ANN models due to their complexity, which can make them more difficult to grasp. The generalizability of the study’s conclusions may be limited to the particular dataset employed. Furthermore, the ANN models lack transparency, as it is difficult to determine exactly why they anticipate certain things.

Author Contributions

Conceptualization, Supervision, Funding acquisition, writing—review and editing, C.S.R.S. and K.A.M.; Formal Analysis, Investigation, Methodology, Visualization, Writing—original draft, M.J.G. and J.T. All authors have read and agreed to the published version of the manuscript.

Funding

This research received no external funding.

Data Availability Statement

The raw data supporting the conclusions of this article will be made available by the authors on request.

Conflicts of Interest

The authors declare no conflict of interest.

References

  1. Hannah, R. “Which Form of Transport Has the Smallest Carbon Footprint?” 2023. Available online: https://ourworldindata.org/travel-carbon-footprint (accessed on 10 January 2024).
  2. Gielen, D.; Boshell, F.; Saygin, D.; Bazilian, M.D.; Wagner, N.; Gorini, R. The role of renewable energy in the global energy transformation. Energy Strategy Rev. 2019, 24, 38–50. [Google Scholar] [CrossRef]
  3. Habib, S.; Khan, M.M.; Abbas, F.; Sang, L.; Shahid, M.U.; Tang, H. A comprehensive study of implemented international standards, technical challenges, impacts and prospects for electric vehicles. IEEE Access 2018, 6, 13866–13890. [Google Scholar] [CrossRef]
  4. Krishna, G. Understanding and identifying barriers to electric vehicle adoption through thematic analysis. Transp. Res. Interdiscip. Perspect. 2021, 10, 100364. [Google Scholar] [CrossRef]
  5. Guno, C.S.; Collera, A.A.; Agaton, C.B. Barriers and drivers of transition to sustainable public transport in the Philippines. World Electr. Veh. J. 2021, 12, 46. [Google Scholar] [CrossRef]
  6. Agaton, C.B.; Collera, A.A.; Guno, C.S. Socio-economic and environmental analyses of sustainable public transport in the Philippines. Sustainability 2020, 12, 4720. [Google Scholar] [CrossRef]
  7. Gumasing, M.J.; Prasetyo, Y.T.; Ong, A.K.; Persada, S.F.; Nadlifatin, R. Analyzing the service quality of E-Trike Operations: A new sustainable transportation infrastructure in Metro Manila, Philippines. Infrastructures 2022, 7, 69. [Google Scholar] [CrossRef]
  8. Gevaers, R.; Van de Voorde, E.; Vanelslander, T. The influence of external factors on urban freight transport: A literature review. Eur. Transp. Res. Rev. 2014, 6, 273–293. [Google Scholar] [CrossRef]
  9. Hastie, T.; Tibshirani, R.; Friedman, J. The Elements of Statistical Learning: Data Mining, Inference, and Prediction, 2nd ed.; Springer Science Business Media: Berlin/Heidelberg, Germany, 2009. [Google Scholar] [CrossRef]
  10. Kline, R.B. Principles and Practice of Structural Equation Modeling; Guilford Publications: New York, NY, USA, 2016. [Google Scholar]
  11. Venkatesh, V.; Thong, J.Y.L.; Xu, X. Consumer acceptance and use of information technology: Extending the unified theory of acceptance and use of technology. MIS Q. 2012, 36, 157–178. [Google Scholar] [CrossRef]
  12. Hardman, S.; Chandan, A.; Tal, G.; Turrentine, T. The effectiveness of financial purchase incentives for battery electric vehicles–A review of the evidence. Renew. Sustain. Energy Rev. 2017, 80, 1100–1111. [Google Scholar] [CrossRef]
  13. Sierzchula, W.; Bakker, S.; Maat, K.; Van Wee, B. The influence of financial incentives and other socio-economic factors on electric vehicle adoption. Energy Policy 2014, 68, 183–194. [Google Scholar] [CrossRef]
  14. Boulanger, A.G.; Chu, A.C.; Maxx, S.; Waltz, D.L. Vehicle electrification: Status and issues. Proc. IEEE 2011, 99, 1116–1138. [Google Scholar] [CrossRef]
  15. Torres, M.M.; Clegg, L.J.; Varum, C. The missing link between awareness and use in the uptake of pro-internationalization incentives. Int. Bus. Rev. 2016, 25, 495–510. [Google Scholar] [CrossRef]
  16. Egbue, O.; Long, S. Barriers to widespread adoption of electric vehicles: An analysis of consumer attitudes and perceptions. Energy Policy 2012, 48, 717–729. [Google Scholar] [CrossRef]
  17. Bakker, J.J.; Mom, G.P.A.; Schot, J.W. Contesting Range Anxiety: The Role of Electric Vehicle Charging Infrastructure in the Transportation Transition; Technische Universiteit Eindhoven: Eindhoven, The Netherlands, 2011. [Google Scholar]
  18. Pevec, D.; Babic, J.; Carvalho, A.; Ghiassi-Farrokhfal, Y.; Ketter, W.; Podobnik, V. Electric vehicle range anxiety: An obstacle for the personal transportation (r) evolution? In Proceedings of the 2019 4th International Conference on Smart and Sustainable Technologies (Splitech), Split, Croatia, 18–21 June 2019; IEEE: Piscataway, NJ, USA, 2019; pp. 1–8. [Google Scholar]
  19. Liu, X.; Sun, X.; Zheng, H.; Huang, D. Do policy incentives drive electric vehicle adoption? Evidence from China. Transp. Res. Part A Policy Pract. 2021, 150, 49–62. [Google Scholar] [CrossRef]
  20. Ji, Z.; Huang, X. Plug-in electric vehicle charging infrastructure deployment of China towards 2020: Policies, methodologies, and challenges. Renew. Sustain. Energy Rev. 2018, 90, 710–727. [Google Scholar] [CrossRef]
  21. Greene, D.L.; Kontou, E.; Borlaug, B.; Brooker, A.; Muratori, M. Public charging infrastructure for plug-in electric vehicles: What is it worth? Transp. Res. Part D Transp. Environ. 2020, 78, 102182. [Google Scholar] [CrossRef]
  22. LaMonaca, S.; Ryan, L. The state of play in electric vehicle charging services—A review of infrastructure provision, players, and policies. Renew. Sustain. Energy Rev. 2022, 154, 111733. [Google Scholar] [CrossRef]
  23. Song, R.; Potoglou, D. Are existing battery electric vehicles adoption studies able to inform policy? A review for policymakers. Sustainability 2020, 12, 6494. [Google Scholar] [CrossRef]
  24. Kumar, R.R.; Chakraborty, A.; Mandal, P. Promoting electric vehicle adoption: Who should invest in charging infrastructure? Transp. Res. Part E Logist. Transp. Rev. 2021, 149, 102295. [Google Scholar] [CrossRef]
  25. Kaenzig, J.; Heinzle, S.L.; Wüstenhagen, R. Whatever the customer wants, the customer gets? Exploring the gap between consumer preferences and default electricity products in Germany. Energy Policy 2013, 53, 311–322. [Google Scholar] [CrossRef]
  26. Abbasi, H.A.; Johl, S.K.; Shaari, Z.B.H.; Moughal, W.; Mazhar, M.; Musarat, M.A.; Borovkov, A. Consumer motivation by using unified theory of acceptance and use of technology towards electric vehicles. Sustainability 2021, 13, 12177. [Google Scholar] [CrossRef]
  27. Farajnezhad, M.; Kuan, J.S.T.S.; Kamyab, H. Impact of Economic, Social, And Environmental Factors on Electric Vehicle Adoption: A Review. Eídos 2024, 17, 39–62. [Google Scholar] [CrossRef]
  28. Lurger, B.; Vogrincic-Haselbacher, C.; Caks, F.; Anslinger, J.; Dinslaken, I.; Athenstaedt, U. Consumer Decisions Under High Information Load: How Can Legal Rules Improve Search Behavior and Decision Quality? 2016. Available online: https://www.ssrn.com/index.cfm/en/ (accessed on 21 January 2024).
  29. Huijts, N.M.; Molin, E.J.; Steg, L. Psychological factors influencing sustainable energy technology acceptance: A review-based comprehensive framework. Renew. Sustain. Energy Rev. 2012, 16, 525–531. [Google Scholar] [CrossRef]
  30. Shetty, D.K.; Shetty, S.; Raj Rodrigues, L.; Naik, N.; Maddodi, C.B.; Malarout, N.; Sooriyaperakasam, N. Barriers to widespread adoption of plug-in electric vehicles in emerging Asian markets: An analysis of consumer behavioral attitudes and perceptions. Cogent Eng. 2020, 7, 1796198. [Google Scholar] [CrossRef]
  31. Mustafa, M.J.; Hughes, M.; Ramos, H.M. Middle-managers’ innovative behavior: The roles of psychological empowerment and personal initiative. Int. J. Hum. Resour. Manag. 2022, 34, 3464–3490. [Google Scholar] [CrossRef]
  32. Noel, L.; de Rubens, G.Z.; Sovacool, B.K.; Kester, J. Fear and loathing of electric vehicles: The reactionary rhetoric of range anxiety. Energy Res. Soc. Sci. 2019, 48, 96–107. [Google Scholar] [CrossRef]
  33. Patyal, V.S.; Kumar, R.; Kushwah, S. Modeling barriers to the adoption of electric vehicles: An Indian perspective. Energy 2021, 237, 121554. [Google Scholar] [CrossRef]
  34. Deb, S.; Tammi, K.; Kalita, K.; Mahanta, P. Impact of electric vehicle charging station load on distribution network. Energies 2018, 11, 178. [Google Scholar] [CrossRef]
  35. Haryadi, F.N.; Simaremare, A.A.; Ajija, S.R.; Hakam, D.F.; Mangunkusumo, K.G.H. Investigating the impact of key factors on electric/electric-vehicle charging station adoption in Indonesia. Int. J. Energy Econ. Policy 2023, 13, 434–442. [Google Scholar] [CrossRef]
  36. Coffman, M.; Bernstein, P.; Wee, S. Electric vehicles revisited: A review of factors that affect adoption. Transp. Rev. 2017, 37, 79–93. [Google Scholar] [CrossRef]
  37. Pevec, D.; Babic, J.; Carvalho, A.; Ghiassi-Farrokhfal, Y.; Ketter, W.; Podobnik, V. A survey-based assessment of how existing and potential electric vehicle owners perceive range anxiety. J. Clean. Prod. 2020, 276, 122779. [Google Scholar] [CrossRef]
  38. Brase, G.L. What would it take to get you into an electric car? Consumer perceptions and decision making about electric vehicles. J. Psychol. 2019, 153, 214–236. [Google Scholar] [CrossRef]
  39. Potdar, V.; Batool, S.; Krishna, A. Risks and challenges of adopting electric vehicles in smart cities. In Smart Cities: Development and Governance Frameworks; Springer: Berlin/Heidelberg, Germany, 2018; pp. 207–240. [Google Scholar]
  40. Rainieri, G.; Buizza, C.; Ghilardi, A. The psychological, human factors and socio-technical contribution: A systematic review towards range anxiety of battery electric vehicles’ drivers. Transp. Res. Part F Traffic Psychol. Behav. 2023, 99, 52–70. [Google Scholar] [CrossRef]
  41. Lane, B.W.; Dumortier, J.; Carley, S.; Siddiki, S.; Clark-Sutton, K.; Graham, J.D. All plug-in electric vehicles are not the same: Predictors of preference for a plug-in hybrid versus a battery-electric vehicle. Transp. Res. Part D Transp. Environ. 2018, 65, 1–13. [Google Scholar] [CrossRef]
  42. Mitropoulos, L.K.; Prevedouros, P.D.; Kopelias, P. Total cost of ownership and externalities of conventional, hybrid and electric vehicle. Transp. Res. Procedia 2017, 24, 267–274. [Google Scholar] [CrossRef]
  43. Featherman, M.; Jia, S.J.; Califf, C.B.; Hajli, N. The impact of new technologies on consumers beliefs: Reducing the perceived risks of electric vehicle adoption. Technol. Forecast. Soc. Change 2021, 169, 120847. [Google Scholar] [CrossRef]
  44. Rapson, D.S.; Muehlegger, E. The economics of electric vehicles. Rev. Environ. Econ. Policy 2023, 17, 274–294. [Google Scholar] [CrossRef]
  45. Patil, P. Innovations in Electric Vehicle Technology: A Review of Emerging Trends and Their Potential Impacts on Transportation and Society. Rev. Contemp. Bus. Anal. 2021, 4, 1–13. [Google Scholar]
  46. Xing, J.; Leard, B.; Li, S. What does an electric vehicle replace? J. Environ. Econ. Manag. 2021, 107, 102432. [Google Scholar] [CrossRef]
  47. De Souza, L.L.P.; Lora, E.E.S.; Palacio, J.C.E.; Rocha, M.H.; Renó, M.L.G.; Venturini, O.J. Comparative environmental life cycle assessment of conventional vehicles with different fuel options, plug-in hybrid and electric vehicles for a sustainable transportation system in Brazil. J. Clean. Prod. 2018, 203, 444–468. [Google Scholar] [CrossRef]
  48. Requia, W.J.; Mohamed, M.; Higgins, C.D.; Arain, A.; Ferguson, M. How clean are electric vehicles? Evidence-based review of the effects of electric mobility on air pollutants, greenhouse gas emissions and human health. Atmos. Environ. 2018, 185, 64–77. [Google Scholar] [CrossRef]
  49. He, X.; Zhang, S.; Wu, Y.; Wallington, T.J.; Lu, X.; Tamor, M.A.; Hao, J. Economic and climate benefits of electric vehicles in China, the United States, and Germany. Environ. Sci. Technol. 2019, 53, 11013–11022. [Google Scholar] [CrossRef] [PubMed]
  50. Lee, J.; Baig, F.; Talpur, M.A.H.; Shaikh, S. Public intentions to purchase electric vehicles in Pakistan. Sustainability 2021, 13, 5523. [Google Scholar] [CrossRef]
  51. Tu, J.C.; Yang, C. Key factors influencing consumers’ purchase of electric vehicles. Sustainability 2019, 11, 3863. [Google Scholar] [CrossRef]
  52. Sun, X.; Li, Z.; Wang, X.; Li, C. Technology development of electric vehicles: A review. Energies 2019, 13, 90. [Google Scholar] [CrossRef]
  53. Gandoman, F.H.; Ahmadi, A.; Van den Bossche, P.; Van Mierlo, J.; Omar, N.; Nezhad, A.E.; Mayet, C. Status and future perspectives of reliability assessment for electric vehicles. Reliab. Eng. Syst. Saf. 2019, 183, 1–16. [Google Scholar] [CrossRef]
  54. Andwari, A.M.; Pesiridis, A.; Rajoo, S.; Martinez-Botas, R.; Esfahanian, V. A review of Battery Electric Vehicle technology and readiness levels. Renew. Sustain. Energy Rev. 2017, 78, 414–430. [Google Scholar] [CrossRef]
  55. Un-Noor, F.; Padmanaban, S.; Mihet-Popa, L.; Mollah, M.N.; Hossain, E. A comprehensive study of key electric vehicle (EV) components, technologies, challenges, impacts, and future direction of development. Energies 2017, 10, 1217. [Google Scholar] [CrossRef]
  56. Li, W.; Long, R.; Chen, H.; Geng, J. A review of factors influencing consumer intentions to adopt battery electric vehicles. Renew. Sustain. Energy Rev. 2017, 78, 318–328. [Google Scholar] [CrossRef]
  57. Jin, L.; Slowik, P. Literature Review of Electric Vehicle Consumer Awareness and Outreach Activities. International Council on Clean Transportation. 2017. Available online: https://www.theicct.org/sites/default/files/publications/Consumer-EV-Awareness_ICCT_Working-Paper_23032017_vF.Pdf (accessed on 22 January 2024).
  58. Xu, M.; Meng, Q.; Liu, Y. Public’s perception of adopting electric vehicles: A case study of Singapore. J. East. Asia Soc. Transp. Stud. 2017, 12, 285–298. [Google Scholar]
  59. Broadbent, G.H.; Wiedmann, T.O.; Metternicht, G.I. Electric vehicle uptake: Understanding the print media’s role in changing attitudes and perceptions. World Electr. Veh. J. 2021, 12, 174. [Google Scholar] [CrossRef]
  60. Srivastava, A.; Kumar, R.R.; Chakraborty, A.; Mateen, A.; Narayanamurthy, G. Design and selection of government policies for electric vehicles adoption: A global perspective. Transp. Res. Part E Logist. Transp. Rev. 2022, 161, 102726. [Google Scholar] [CrossRef]
  61. Kester, J.; Noel, L.; de Rubens, G.Z.; Sovacool, B.K. Policy mechanisms to accelerate electric vehicle adoption: A qualitative review from the Nordic region. Renew. Sustain. Energy Rev. 2018, 94, 719–731. [Google Scholar] [CrossRef]
  62. Wang, X.W.; Cao, Y.M.; Zhang, N. The influences of incentive policy perceptions and consumer social attributes on battery electric vehicle purchase intentions. Energy Policy 2021, 151, 112163. [Google Scholar] [CrossRef]
  63. Liu, Y.; Zhao, X.; Lu, D.; Li, X. Impact of policy incentives on the adoption of electric vehicle in China. Transp. Res. Part A Policy Pract. 2023, 176, 103801. [Google Scholar] [CrossRef]
  64. Franke, T.; Bühler, F.; Cocron, P.; Neumann, I.; Krems, J.F. Enhancing sustainability of electric vehicles: A field study approach to understanding user acceptance and behaviour. In Advances in Traffic Psychology; CRC Press: Boca Raton, FL, USA, 2019; pp. 295–306. [Google Scholar]
  65. Pereira, F.G. What’s the Extra Mile for Consumers’ Adoption of Electric Vehicles? A Netnographic Study on Electric Vehicles Online Communities. Ph.D. Thesis, Universidade Católica Portuguesa, Lisboa, Portugal, 2020. [Google Scholar]
  66. Ruan, T.; Lv, Q. Public perception of electric vehicles on reddit over the past decade. Commun. Transp. Res. 2022, 2, 100070. [Google Scholar] [CrossRef]
  67. Zhang, K.; Guo, H.; Yao, G.; Li, C.; Zhang, Y.; Wang, W. Modeling acceptance of electric vehicle sharing based on theory of planned behavior. Sustainability 2018, 10, 4686. [Google Scholar] [CrossRef]
  68. Muratori, M.; Alexander, M.; Arent, D.; Bazilian, M.; Cazzola, P.; Dede, E.M.; Ward, J. The rise of electric vehicles—2020 status and future expectations. Prog. Energy 2021, 3, 022002. [Google Scholar] [CrossRef]
  69. Hardman, S. Understanding the impact of reoccurring and non-financial incentives on plug-in electric vehicle adoption–a review. Transp. Res. Part A Policy Pract. 2019, 119, 1–14. [Google Scholar] [CrossRef]
  70. Clinton, B.C.; Steinberg, D.C. Providing the Spark: Impact of financial incentives on battery electric vehicle adoption. J. Environ. Econ. Manag. 2019, 98, 102255. [Google Scholar] [CrossRef]
  71. Gong, S.; Ardeshiri, A.; Rashidi, T.H. Impact of government incentives on the market penetration of electric vehicles in Australia. Transp. Res. Part D Transp. Environ. 2020, 83, 102353. [Google Scholar] [CrossRef]
  72. Delmonte, E.; Kinnear, N.; Jenkins, B.; Skippon, S. What do consumers think of smart charging? Perceptions among actual and potential plug-in electric vehicle adopters in the United Kingdom. Energy Res. Soc. Sci. 2020, 60, 101318. [Google Scholar] [CrossRef]
  73. Asadi, S.; Nilashi, M.; Samad, S.; Abdullah, R.; Mahmoud, M.; Alkinani, M.H.; Yadegaridehkordi, E. Factors impacting consumers’ intention toward adoption of electric vehicles in Malaysia. J. Clean. Prod. 2021, 282, 124474. [Google Scholar] [CrossRef]
  74. Manutworakit, P. Consumer Preferences and Policy Assessment on Electric Vehicle Adoption in Thailand. Ph.D. Thesis, Graduate School, Tokyo, Japan, 2021. [Google Scholar]
  75. King, N.; Burgess, M.; Harris, M. Electric vehicle drivers use better strategies to counter stereotype threat linked to pro-technology than to pro-environmental identities. Transp. Res. Part F Traffic Psychol. Behav. 2019, 60, 440–452. [Google Scholar] [CrossRef]
  76. Hayes, A.F.; Montoya, A.K.; Rockwood, N. The Analysis of Mechanisms and Their Contingencies: PROCESS versus Structural Equation Modeling. Australas. Mark. J. 2017, 25, 76–81. [Google Scholar] [CrossRef]
  77. Schultzberg, M.; Muthén, B. Number of Subjects and Time Points Needed for Multilevel Time-Series Analysis: A Simulation Study of Dynamic Structural Equation Modeling. Struct. Equ. Model. A Multidiscip. J. 2017, 25, 1–21. [Google Scholar] [CrossRef]
  78. Fan, Y.; Chen, J.; Shirkey, G.; John, R.; Wu, S.R.; Park, H.; Shao, C. Applications of Structural Equation Modeling (SEM) in Ecological Studies: An Updated Review-Ecological Processes; SpringerOpen: London, UK, 2016; Available online: https://ecologicalprocesses.springeropen.com/articles/10.1186/s13717-016-0063-3 (accessed on 27 January 2024).
  79. Thakkar, J.J. Structural equation modelling. In Studies in Systems, Decision and Control; Springer: Berlin/Heidelberg, Germany, 2020. [Google Scholar]
  80. Garrido, M.; Hansen, S.K.; Yaari, R.; Hawlena, H. A model selection approach to structural equation modelling: A critical evaluation and a road map for ecologists. Methods Ecol. Evol. 2021, 13, 42–53. [Google Scholar] [CrossRef]
  81. Akkuş, A. Developing a Scale to Measure Students’ Attitudes toward Science. Int. J. Assess. Tools Educ. 2020, 6, 706–720. [Google Scholar] [CrossRef]
  82. Carlback, J.; Wong, A. A Study on Factors Influencing Acceptance of Using Mobile Electronic Identification Applications in Sweden. Bachelor’s Thesis, Jönköping University, Jönköping, Sweden, 2018. [Google Scholar]
  83. Al-Ghmadi, M.; Abdelfattah, E.H.; Ezz, A. The effect of weighting data on the goodness of fit indicators of the six sigma structural equation modeling. J. Math. Stat. Stud. 2021, 2, 36–49. [Google Scholar] [CrossRef]
  84. Algi, S.; Rahman, M.A.A. The Relationship between Personal Mastery and Teachers’ Competencies at Schools in Indonesia. J. Educ. Learn. (EduLearn) 2014, 8, 217–226. [Google Scholar] [CrossRef][Green Version]
  85. Steiger, J.H. Understanding the limitations of global fit assessment in structural equation modeling. Personal. Individ. Differ. 2007, 42, 893–898. [Google Scholar] [CrossRef]
  86. James, G.; Witten, D.; Hastie, T.; Tibshirani, R. An Introduction to Statistical Learning: With Applications in R; Springer: Berlin/Heidelberg, Germany, 2013. [Google Scholar] [CrossRef]
  87. Kohavi, R. A study of cross-validation and bootstrap for accuracy estimation and model selection. In Proceedings of the International Joint Conference on Artificial Intelligence (IJCAI), Montreal, QC, Canada, 20–25 August 1995; pp. 1137–1145. [Google Scholar]
  88. Bishop, C.M. Pattern Recognition and Machine Learning; Springer: Berlin/Heidelberg, Germany, 2006. [Google Scholar]
Figure 1. Conceptual research framework.
Figure 1. Conceptual research framework.
Wevj 15 00519 g001
Figure 2. Initial structural equation modeling.
Figure 2. Initial structural equation modeling.
Wevj 15 00519 g002
Figure 3. Final structural equation modeling.
Figure 3. Final structural equation modeling.
Wevj 15 00519 g003
Figure 4. Neural network model.
Figure 4. Neural network model.
Wevj 15 00519 g004
Figure 5. Difference between training and testing.
Figure 5. Difference between training and testing.
Wevj 15 00519 g005
Figure 6. Average relative importance and normalized importance.
Figure 6. Average relative importance and normalized importance.
Wevj 15 00519 g006
Table 1. The construct and measurement items.
Table 1. The construct and measurement items.
ConstructItemMeasurementSupporting Measures
Charging Station AvailabilityCS1The insufficient availability of charging stations is a crucial obstacle to widespread electric vehicle adoption in my area.Patyal et al. (2021) [33]
CS2Electric vehicle charging stations are easily accessible in my municipality/locally.Deb et al. (2018) [34]
CS3Increasing the number of charging stations would positively influence electric vehicle adoption.Deb et al. (2018) [34]
CS4I am concerned about the availability and convenience of charging stations when considering electric vehicle adoption.Haryadi et al. (2023) [35]
CS5The government should play a more active role in increasing the availability of charging stations for electric vehicles.LaMonaca (2022) [22]
CS6The lack of charging infrastructure/stations is a major problem for electric vehicle adoption in my area/region.Coffman et al. (2017) [36]
Range AnxietyRA1The limited driving range of electric vehicles is concerning to me personally.Noel et al. (2019) [32]
RA2Increasing the driving range of electric vehicles would reduce my concerns about range anxiety.Pevec et al. (2020) [37]
RA3Concerns about the limited range of electric vehicles often impact my decision when considering purchasing a vehicle.Brase et al. (2019) [38]
RA4Manufacturers currently address solutions for range anxiety in electric vehicles very well.Potdar et al. (2018) [39]
RA5Advancements in battery technology can address concerns related to range anxiety.Rainieri et al. (2023) [40]
RA6I would consider an electric vehicle with a shorter driving range if other factors like cost and features met my preferences.Lane et al. (2018) [41]
Perceived High CostPH1The perceived high expenses of maintaining and purchasing electric vehicles are a significant barrier to their adoption.Coffman et al. (2017) [36]
PH2The total cost of ownership for electric vehicles, including purchase, maintenance, and charging, is higher than for gasoline vehicles.Mitropoulos et al. (2017) [42]
PH3The perceived higher initial cost of electric cars influences my decision when considering purchasing a new vehicle.Featherman et al. (2021) [43]
PH4Current government incentives and subsidies adequately address the high expenses associated with electric vehicles.Rapson et al. (2023) [44]
PH5Advancements in technology will reduce the overall expenses associated with electric vehicles in the future.Patil et al. (2021) [45]
PH6I would consider an electric vehicle if the purchase price is comparable to traditional gasoline vehicles.Xing et al. (2021) [46]
Benefit AwarenessBA1I am aware of the environmental benefits associated with electric vehicles compared to traditional gasoline vehicles.De Souza et al. (2018) [47]
BA2I believe using an electric vehicle can contribute to reducing air pollution and carbon emissions.Requia et al. (2018) [48]
BA3I feel well-informed about the potential economic benefits, such as reduced fuel costs, associated with electric vehicles.He et al. (2019) [49]
BA4Current education campaigns are effective in promoting the benefits of electric vehicles to the general public.Lee et al. (2021) [50]
BA5Increased awareness of the benefits of electric vehicles would positively impact their adoption rates.Coffman et al. (2017) [36]
BA6I am likely to prioritize environmental considerations when choosing a vehicle, knowing the benefits of electric cars/vehicles.Tu et al. (2019) [51]
Trust in TechnologyTR1I place trust in the technology and reliability of electric vehicles compared to traditional gasoline vehicles.Sun et al. (2019) [52]
TR2I think electric vehicles are reliable in terms of performance and safety.Gandoman et al. (2019) [53]
TR3Fear of potential technical issues with electric vehicles impacts my willingness to consider them.Andwari et al. (2017) [54]
TR4Manufacturers address and resolve technical issues with electric vehicles very well.Habib et al. (2018) [3]
TR5I believe advancements in electric vehicle technology will enhance their overall reliability in upcoming years.Un-Noor et al. (2017) [55]
TR6I would consider an electric vehicle if I were convinced of its reliability and safety compared to traditional vehicles.Li et al. (2017) [56]
Public AwarenessPA1Current awareness programs are effective in educating the public about the benefits and features of electric vehicles.Jin et al. (2017) [57]
PA2The general public understands the advantages and disadvantages of electric vehicles well.Xu et al. (2017) [58]
PA3The opinions of friends and family influence my perception and willingness to adopt electric vehicles.Jin et al. (2017) [57]
PA4Media coverage positively or negatively affects public perceptions of electric vehicles.Broadbent et al. (2021) [59]
PA5I am likely to participate in initiatives that promote awareness and education about electric vehicles in my area/community.Jin et al. (2017) [57]
PA6Increased public awareness can lead to more acceptance and a positive attitude for electric vehicles in society.Abbasi et al. (2021) [26]
Policy SupportPS1I agree that government policies and incentives support the adoption and use of electric vehicles.Srivastava et al. (2022) [60]
PS2Current government policies address the challenges and concerns related to adopting electric vehicles well.Kester et al. (2018) [61]
PS3Government incentives influence the decision-making process for purchasing electric vehicles.Wang et al. (2021) [62]
PS4Specific policies could be improved to further support electric vehicles.Liu et al. (2023) [63]
PS5Government initiatives can effectively address current barriers hindering the widespread adoption of electric vehicles.Patyal et al. (2021) [33]
PS6I am likely to support advocacy for implementing more favorable policies for electric vehicles.Jin et al. (2017) [57]
Social AcceptanceSA1It is socially acceptable to drive an electric vehicle in my current social context.Franke et al. (2019) [64]
SA2My peers and community members view the ownership and use of electric vehicles positively.Pereira et al. (2020) [65]
SA3The social perception of electric vehicles influences my purchase decision.Brase et al. (2019) [38]
SA4Public opinion regarding electric vehicles will change positively in the next few years.Ruan et al. (2022) [66]
SA5I am likely to recommend an electric vehicle to friends and family, considering the social acceptance.Zhang et al. (2018) [67]
SA6It is important that driving an electric vehicle aligns with expectations and social norms.Muratori et, al (2021) [68]
Government IncentivesGI1Financial incentives would influence my decision to purchase and use an electric vehicle.Hardman (2019) [69]
GI2I am aware of the financial incentives provided by the government for electric vehicle buyers.Clinton et al. (2019) [70]
GI3The current incentive system is fair for promoting electric vehicle adoption.Kester et al. (2018) [61]
GI4Additional incentives would encourage more people to choose electric over traditional vehicles.Coffman et al. (2017) [36]
GI5I agree that incentives contribute to the affordability and attractiveness of electric vehicles.Gong et al. (2020) [71]
GI6I am likely to actively seek out and utilize available incentives when purchasing an electric vehicle.Delmonte et al. (2020) [72]
Information AccessibilityIA1I can easily access reliable information about electric vehicles, their benefits, and features.Krishna (2021) [4]
IA2Societal attitudes toward electric vehicles influence my decision to consider adopting one.Featherman et al. (2021) [43]
IA3Public opinion about electric vehicles affects willingness to purchase and use them in my community.Asadi et al. (2021) [73]
IA4I am confident increased social acceptance of electric vehicles would positively impact adoption rates in the Philippines.Manutworakit (2021) [74]
IA5I perceive social stigma as a major barrier to widespread acceptance of electric vehicles.King et al. (2019) [75]
IA6I am likely to promote and recommend electric vehicles to others, given current societal attitudes.Broadbent et al. (2021) [59]
Table 2. Demographics summary.
Table 2. Demographics summary.
DemographicsCategoryN%
AgeBelow 1873.1
18–25 years old14363.3
26–30 years old4720.3
31–35 years old73.1
Above 35229.7
GenderMale11544.7
Female10150.9
Prefer not to say104.4
Elementary level20.9
High school level8035.4
Associate degree4821.2
Bachelor’s degree8437.2
Master’s degree104.4
Doctorate or higher10.4
Work statusUnemployed73.1
Student14262.8
Employed (full time)4921.7
Employed (part-time)2410.6
Retired41.8
Annual household income before taxesLess than PHP 20,0006127
PHP 20,000–PHP 39,9997834.5
PHP 40,000–PHP 59,9993113.7
PHP 60,000–PHP 79,999114.9
More than PHP 80,0004519.9
Region II—Cagayan Valley10.4
Region III—Central Luzon52.2
National Capital Region4821.2
Region IV A—CALBARZON135.8
Region IV B—MIMAROPA Region15468.1
Region V—Bicol Region10.4
Region VI—Western Visayas31.3
CAR—Cordillera Administrative Region10.4
Table 3. Descriptive statistical results.
Table 3. Descriptive statistical results.
FactorItemMeanStDevFactor Loading
Initial ModelFinal Model
Perceived High CostPH14.0090.8000.6010.556
PH24.0310.8020.6570.623
PH34.1900.8130.6470.614
PH44.1770.8240.7130.690
PH54.0880.8120.6290.613
PH64.1730.7900.6230.615
Range AnxietyRA13.9030.8640.5880.547
RA24.1420.8980.6410.601
RA34.0530.8040.6020.563
RA44.1810.8210.6960.672
RA54.1150.7800.5340.500
RA64.1190.8640.6220.610
Government IncentivesGI13.9820.7480.4800.478
GI24.0090.8790.6130.597
GI33.9290.8510.6220.622
GI44.1500.7740.6610.648
GI54.0800.7560.6650.668
GI64.1190.7650.7120.704
Public AwarenessPA14.0440.6910.6070.606
PA24.0310.8450.6510.656
PA34.0270.8270.6460.650
PA44.1680.7410.6320.641
PA54.0400.7790.6200.632
PA64.1330.7420.6130.624
Charging Station AvailabilityCS14.0090.8050.5060.492
CS23.9071.0730.4880.521
CS34.1810.7410.5750.551
CS44.2430.7590.6850.674
CS54.2830.8000.5820.570
CS64.2650.8000.6200.611
Policy SupportPS13.9690.7680.6960.685
PS23.9560.8630.7170.718
PS34.0750.8430.7440.735
PS44.1570.8260.6510.682
PS53.9200.7320.6540.628
PS64.1370.7910.6950.701
Benefit AwarenessBA14.0180.7600.5000.488
BA24.1680.7760.5960.589
BA34.1330.7540.6920.690
BA44.1280.9030.6140.615
BA54.1900.7020.6230.603
BA64.1770.7330.6940.703
Trust in TechnologyTI13.8450.8260.5900.558
TI24.0040.8860.6900.660
TI33.9910.8050.5090.499
TI44.0400.8290.6830.658
TI54.1810.7820.6740.657
TI64.0800.7320.5840.573
Information AccessibilityIA13.9690.7970.6480.646
IA24.1900.7450.7140.711
IA34.1280.7640.7080.704
IA44.1950.7760.6870.686
IA54.0750.7880.5530.541
IA64.1860.8220.7640.758
Social AcceptanceSA14.0130.6700.6380.637
SA24.1280.8360.6780.694
SA34.0580.7490.5150.532
SA44.0750.7710.6720.676
SA54.1020.8020.6980.697
SA64.1110.7490.6110.617
Table 4. Cronbach’s alpha.
Table 4. Cronbach’s alpha.
FactorsNumber of ItemsCronbach’s α
Perceived High Cost60.837
Range Anxiety60.819
Government Incentives60.809
Public Awareness60.799
Charging Station Availability60.726
Policy Support60.846
Benefit Awareness60.792
Trust in Technology60.818
Information Accessibility60.843
Social Acceptance60.802
Table 5. Model fit.
Table 5. Model fit.
Goodness of Fit Measures of the SEMParameter EstimatesMinimum Cut-OffSuggested by
Incremental Fit Index (IFI)0.865>0.806Akkus, 2020 [81]
Tucker–Lewis Index (TLI)0.855>0.85Carlback and Wong, 2018 [82]
Comparative Fit Index (CFI)0.863>0.80Akkus, 2020 [81]
Goodness of Fit Index (GFI)0.716>0.70Ghmadi et al., 2021 [83]
Adjusted Goodness of Fit Index (AGFI)0.688Approached 1Algi and Rahman, 2014 [84]
Root Mean Square Error of Approximation (RMSEA)0.049<0.07Steiger, 2007 [85]
Table 6. Summary of hypotheses.
Table 6. Summary of hypotheses.
Hypothesisp-ValueInterpretation
H1There is a significant relationship between perceived high cost and government incentives0.002Significant
H2There is a significant relationship between perceived high cost and range anxiety0.002Significant
H3There is a significant relationship between government incentives and benefit awareness0.623Not Significant
H4There is a significant negative relationship between government incentives and public awareness0.002Significant
H5There is a significant relationship between range anxiety and policy support0.002Significant
H6There is a significant relationship between range anxiety and information accessibility0.045Significant
H7There is a significant relationship between public awareness and benefit awareness0.034Significant
H8There is a significant relationship between public awareness and charging station availability0.009Significant
H9There is a significant relationship between policy support and charging station availability0.656Not Significant
H10There is a significant relationship between policy support and information accessibility0.044Significant
H11There is a significant relationship between benefit awareness and trust in technology0.002Significant
H12There is a significant relationship between information accessibility and trust in technology0.049Significant
H13There is a significant relationship between trust in technology and social acceptance0.002Significant
Table 7. Direct, indirect, and total effects.
Table 7. Direct, indirect, and total effects.
No.VariableDirect Effectsp-ValueIndirect Effectsp-ValueTotal Effectsp-Value
1PHC -> GI0.9510.002--0.9510.002
2PHC -> RA0.9890.002--0.9890.002
3PHC -> PS--0.8660.0020.8660.002
4PHC -> PA--0.9220.0020.9220.002
5PHC -> IA--0.8920.0020.8920.002
6PHC -> BA--0.8560.0020.8560.002
7PHC -> TI--0.9170.0020.9170.002
8PHC -> SA--0.8560.0020.8560.002
9PHC -> CSA--0.8290.0020.8290.002
10GI -> PA0.9690.002--0.9690.002
11GI -> BA--0.9010.0020.9010.002
12GI -> TI--0.5840.0020.5840.002
13GI -> SA--0.5450.0020.5450.002
14GI -> CSA--0.8720.0020.8720.002
15RA -> PS0.8760.002--0.8760.002
16RA -> IA0.5410.0110.3610.0440.9020.002
17RA -> TI--0.3660.0510.3660.051
18RA -> SA--0.3420.0510.3420.051
19PS -> IA0.4120.044--0.4120.044
20PA -> BA0.9290.002--0.9290.002
21PA -> TI--0.1670.0020.1670.002
22PA -> SA--0.1560.0020.1560.002
23PA -> CSA0.8990.002--0.8990.002
24IA -> TI0.4060.051--0.4060.051
25IA -> SA--0.3790.0510.3790.051
26BA -> TI0.6480.002--0.6480.002
27BA -> SA--0.6050.0020.6050.002
28TI -> SA0.9330.002--0.9330.002
Table 8. RMSE values for ANN model.
Table 8. RMSE values for ANN model.
RunsTraining Dataset
Data Sample: 80%
Testing Dataset
Data Sample: 20%
SSE in TrainingRMSE in TrainingSSE in TestingRMSE in Testing
ANN10.2630.038877940.0990.043568
ANN20.2920.0398694480.0450.032755
ANN30.2820.0396844640.0810.041529
ANN40.2950.0403963680.0480.032781
ANN50.3060.041091020.1320.05406
ANN60.2880.0407971390.0870.040596
ANN70.260.0380383870.0820.042139
ANN80.2760.0390422190.0840.04323
ANN90.3140.0416195610.0490.032854
ANN100.2360.0375173220.0710.034947
Mean:0.039693387Mean:0.039846
Table 9. Relative importance graph.
Table 9. Relative importance graph.
Predictors (Independent Variable)Average Relative ImportanceNormalized ImportanceRanking
CS0.08115337.88%8th
RA0.09046941.08%7th
PH0.103847.91%4th
BA0.09102341.29%6th
TR0.06265628.88%9th
PA0.12358355.16%3rd
PS0.13493162.16%2nd
GI0.20998693.64%1st
IA0.10239946.72%5th
Disclaimer/Publisher’s Note: The statements, opinions and data contained in all publications are solely those of the individual author(s) and contributor(s) and not of MDPI and/or the editor(s). MDPI and/or the editor(s) disclaim responsibility for any injury to people or property resulting from any ideas, methods, instructions or products referred to in the content.

Share and Cite

MDPI and ACS Style

Saflor, C.S.R.; Mariñas, K.A.; Gumasing, M.J.; Tangsoc, J. A Data-Driven Analysis of Electric Vehicle Adoption Barriers in the Philippines: Combining SEM and ANNs. World Electr. Veh. J. 2024, 15, 519. https://doi.org/10.3390/wevj15110519

AMA Style

Saflor CSR, Mariñas KA, Gumasing MJ, Tangsoc J. A Data-Driven Analysis of Electric Vehicle Adoption Barriers in the Philippines: Combining SEM and ANNs. World Electric Vehicle Journal. 2024; 15(11):519. https://doi.org/10.3390/wevj15110519

Chicago/Turabian Style

Saflor, Charmine Sheena R., Klint Allen Mariñas, Ma. Janice Gumasing, and Jazmin Tangsoc. 2024. "A Data-Driven Analysis of Electric Vehicle Adoption Barriers in the Philippines: Combining SEM and ANNs" World Electric Vehicle Journal 15, no. 11: 519. https://doi.org/10.3390/wevj15110519

APA Style

Saflor, C. S. R., Mariñas, K. A., Gumasing, M. J., & Tangsoc, J. (2024). A Data-Driven Analysis of Electric Vehicle Adoption Barriers in the Philippines: Combining SEM and ANNs. World Electric Vehicle Journal, 15(11), 519. https://doi.org/10.3390/wevj15110519

Article Metrics

Back to TopTop