Next Article in Journal
Finite Element Analysis-Aided Optimization of Rectangular Coil Assemblies Applied in Electric Vehicle Inductive Chargers
Previous Article in Journal
Simulation of Shield Current in Automotive High Voltage Systems
 
 
Font Type:
Arial Georgia Verdana
Font Size:
Aa Aa Aa
Line Spacing:
Column Width:
Background:
Article

Effect of Electric Vehicles Charging Loads on Realistic Residential Distribution System in Aqaba-Jordan

1
Department of Electrical Engineering, Faculty Engineering, Al-Ahliyya Amman University, Amman 19328, Jordan
2
Department of Electrical Power and Mechatronics Engineering, College of Engineering, Tafila Technical University, Tafila 66110, Jordan
3
Department of Electrical Engineering, College of Engineering, Majmaah University, Almajmaah 11952, Saudi Arabia
4
Electricity Distribution Company, Amman 11183, Jordan
5
Department of Communication, Electronics, and Computer Engineering, College of Engineering, Tafila Technical University, Tafila 66110, Jordan
*
Author to whom correspondence should be addressed.
World Electr. Veh. J. 2021, 12(4), 218; https://doi.org/10.3390/wevj12040218
Submission received: 19 September 2021 / Revised: 28 October 2021 / Accepted: 1 November 2021 / Published: 3 November 2021

Abstract

:
In recent years, air pollution and climate change issues have pushed people worldwide to switch to using electric vehicles (EVs) instead of gas-driven vehicles. Unfortunately, most distribution system facilities are neither designed nor well prepared to accommodate these new types of loads, which are characterized by random and uncertain behavior. Therefore, this paper provides a comprehensive investigation of EVs’ effect on a realistic distribution system. It provides a technical evaluation and analysis of a real distribution system’s load and voltage drop in the presence of EVs under different charging strategies. In addition, this investigation presents a new methodology for managing EV loads under a dynamic response strategy in response to the distribution system’s critical hours. The proposed methodology is applied to a real distribution network, using the Monte Carlo method and the CYME program. Random driver behavior is taken into account in addition to various factors that affect EV load parameters. Overall, the results show that the distribution system is significantly affected by the addition of EV charging loads, which create a severe risk to feeder limits and voltage drop. However, a significant reduction in the impact of EVs can be achieved if a proper dynamic demand response programme is implemented. We hope that the outcomes of this investigation will provide decision-makers and planners with prior knowledge about the expected impact of using EVs and, consequently, enable them to take the proper actions needed to manage such load.

1. Introduction

Energy and transportation are the main sectors consuming fossil fuels [1,2]. Soares et al. found that the transportation sector consumes 53% of globally produced oil and accounts for 24% of direct CO2 emissions [3]. For this reason, many governments are taking major measures to reduce reliance on fossil fuel combustion to fulfil their energy needs and to safeguard the environment. Such measures include the switch to utilizing: (i) clean and environmentally friendly renewable energies—in place of traditional fossil-based—to meet the escalating demand of the energy sector [4,5] and (ii) electric vehicles (EVs) that are more energy-efficient and have lower operation and maintenance costs compared to the existing and widely used internal combustion engine (ICE) vehicles [6,7]. As a result, recent years have been marked by a dramatic increase in the use of EVs worldwide [8,9].
Charging EVs through the power grid inflicts additional loading on the grid. Such loading has a stochastic nature, i.e., it varies in time and location of occurrence throughout the distribution grid [10]. An unplanned increase in EVs’ penetration levels will lead to overloading the power lines and cables, transformer ageing, high voltage dips, increasing load losses in the power grid and degrading of power quality [11]. For these reasons, investigating the effects of charging EVs through the distribution grid is of crucial importance in order to account for future expansion of the grid, as well as to take proper precautions for any unexpected events in the power grid. Indeed, EVs’ integration with the grid has remained a highly relevant subject of study and research—ever since the use of EVs began—in proving their sustainability over conventional ICE vehicles. Moreover, analyzing the impact of EV charging on the power grid will enable authorities to enforce proper regulation strategies under the purpose of governing EVs’ charging behavior.
To study the impacts of EV charging load on the power grid, an EV load profile and the underlying uncertainty of the associated random variables must be well developed. The study presented in [1] used the US National Household Travel Survey (NHTS) to build a load profile for EVs. This model is based on different data, such as time of arrival, daily driven distance, battery capacity, rate of EV charging, and the total estimated number of EVs. Grahn developed different EV load profiles based on driver’s behavior and EV charging needs [12]. A load profile for the flexible charging of an EV was also developed and then used to analyze the effects of charging EVs on both the power grid’s loading limits and voltage fluctuations. Real-time driving data are the basis for studying the various factors that can formulate the EV load, which in turn can enable optimization analysis to control the charging process [13]. In [14], voltage-dependent load profiles were built for four types of EV after measuring the vehicles’ voltage response by charging them via level-one AC chargers (candidate chargers for homes). The developed load profiles were then used to examine the expected impact on the power grid when EV charging control is possible. A study performed in southwest Germany built empirical load profiles for EVs using electric mobility data, by which a genuine depiction of EV loading in future analyses can be manifested [15]. To account for the stochastic load behavior of EVs, Qian et al. developed a numerical model of the EV load and predicted its variation over a 24-h period [16]. The impact of EV loading on the distribution grid demand was then studied by implementing four charging scenarios: (i) uncoordinated household charging, (ii) coordinated off-peak household charging, (iii) smart household charging and (iv) uncoordinated workplace charging. Further studies [17,18,19] show the effect of EVs on the Norwegian distribution networks. These studies focus on factors such as the probability of the daily frequency of charging events, the charging state when starting charging, the possibility of charging according to the price of electricity, user behavior according to social class and the number of EVs to be charged.
This paper is different than the above mentioned references in that a novel method is proposed for the application of dynamic response to the critical hours regarding EV charging loads. The framework involves two models: the first model is targeted at determining critical system events (hours) when system facilities are unable to meet the EV load. The second model examines the feasibility of EV charging’s response to critical events. The proposed framework entails new indices. These indices offer highly essential information on system behavior that can be used for managing the EV charging load and load models to thoroughly investigate their impacts on a real distribution network.
The electrical distribution system in Jordan is an old system and needs to be developed in order to reduce the faults that may occur in this system throughout the day. A new electrical distribution system with international specifications is very expensive. Therefore, developing appropriate solutions to avoid the problems of the existing system can help the decision makers to avoid the high cost of new systems. Our goal is to study the existing system as it is, then take into our account the effect of the extra load resulting from the process of charging EV. Therefore, in this paper we have proposed an EV charging model based on a dynamic critical hour.
In general, the existing body of research on EVs in the power field can be categorized into two themes: (i) development of EV load models and associated uncertainties and (ii) assessment of the accepted impact of EVs on the power grid. However, such issues have not been investigated in Jordan’s national grid. This is done—in this paper—by developing a probabilistic assessment framework for incorporating EV charging load models in order to thoroughly investigate their impact on a real residential distribution network in Jordan, which is representative of the Middle East and North Africa (MENA) region. The importance and originality of this paper can be summarized as follows:
  • It provides a comprehensive investigation of the effect of EVs on a realistic distribution system in Jordan, which has not previously been reported. It includes a technical evaluation of the effect of the distribution system load and voltage drop in the presence of EVs under different types of charging strategy.
  • It presents a new methodology—that has not been reported before—for managing EV loads under a dynamic response strategy for the Jordanian distribution system. The proposed methodology involves two models: the first determines the critical hours in which EVs cause technical violation (feeder loading and voltage drop), and the second investigates the inherent flexibility in EV loads in response to critical hours, in order to modify the EV charging load accordingly.

2. Methodology

2.1. Data Collection and Pre-Processing

The system under investigation is a real distribution system that has been energized and operated for many years; hence, it is considered as a real example for many distribution systems to which EVs will be connected. To reflect the real-life situation and obtain accurate results, the presented investigation is modelled using CYME power engineering software that has been practically applied by many distribution companies and offers advanced analysis tools for distribution networks. A probabilistic model for EV charging loads is developed. It includes realistic estimates of the elements characterising the charging process and explicitly takes into account the underlying uncertainties of the random variables. The activities carried out in developing realistic load profiles for EVs are as follows:
  • Vehicle mobility data are drawn and analysed from transportation surveys to precisely capture driver behavior that is essential in characterizing the charging process (e.g., drive distance, arrival time and departure time).
  • A study is conducted in the form of survey questions to obtain data pertinent to driver preferences that have a major influence on the charging load, such as EV types and place of charging.
  • Monte Carlo simulation is deployed to simulate the input variables needed to develop the EV charging loads in view of the underlying uncertainty of the random variables. Hence, a multitude of scenarios for EV charging loads is generated and assessed.
The developed reliable estimation model of the EV load profiles depends on many factors, such as penetration levels, charging equipment characteristics, battery specifications, and driving patterns. The study of driver behavior is another important factor in shaping loads for electric vehicles. Many studies have focused on developing reliable methods to study driver behavior (e.g., the time of arrival to home and the daily travel distance). In this study information about individual driving patterns is extracted from a survey distributed randomly to 2000 households in Jordan. Probability distribution functions (PDFs) and cumulative distribution functions (CDFs) of drivers’ behavior are developed by finding the cumulative probability for a given x-value. The resulting number shows the probability that a random observation taken from the population will be less than or equal to a certain value. The CDF and PDF for daily travel distance, arrival time, and departure time are shown in Figure 1, Figure 2 and Figure 3, respectively.
Home charging at night is one of the most preferable options for EV owners due to easy accessibility and convenience, as the vehicle is at home at night (20 p.m.–4 a.m.) [20,21]. To support this assumption with evidence, a survey was conducted of 500 respondents in Aqaba/Jordan. The results, as shown in Figure 4, reveal that 95% of the respondents state their preference for charging their EVs at home. Consequently, in the case studies presented in this paper, the charging place is assumed to be at home.
The sizes of EV batteries and their range (the maximum distance that can be achieved at full charge) play an essential role in daily energy consumption. Table 1 shows examples of electric vehicles that are the most popular and most commonly sold in the market, with different sizes chosen [22]. The types of electric car in Jordan are the same as those in the United States, as most of the imported cars are from the United States. It also shows their battery capacities, electric ranges, and energy consumption per km. In this investigation, for consistency with the available finalized SAE J1772 standards for residential use [23], two charging levels were used, as indicated in Table 2. Two-thirds of EVs are assumed to be charged using level 1 according to the survey results reported in [24].

2.2. Models of EV Charging Loads

This study includes a technical evaluation of the effect of the system load and voltage drop in the presence of EVs under different types of charging strategy. This article also presents a new methodology for managing the EV loads under a dynamic response strategy for the system’s critical hours. The proposed methodology involves two models: the first determines the critical hours in which the EVs caused technical violation (feeder loading and voltage drop), and the second investigates the inherent flexibility in EV loads in response to critical hours and modifies the EV charging load accordingly, under the assumption of different charging schemes. This manuscript presents a study of the expected impact of increasing EV penetration on a real distribution system in Jordan. We combine mobility survey data and probabilistic analysis (Monte Carlo simulation) techniques to investigate the impact on transformer loading and feeder voltages. The Monte Carlo simulation model takes into consideration the correlation between the three PDFs (distance, departure time and arrival time). Longer periods away from home are likely to correlate with longer distances, more energy and less time to restore that energy. The following three factors affect the load profile of each of the investigated EVs [1,10,25,26]: (i) the energy required to charge the battery, (ii) the duration of the charge and iii) the time of the charge. The simulation process to develop the EV charging loads is illustrated in Figure 5, and a detailed description is provided in the following four steps:
  • Step 1: Daily travel distance (DTD): The simulation begins by generating a random number (between 0 and 1) and looks at the inverse daily distance to find the corresponding distance with a probability that equals the generated random number. Once the daily travelled distance is determined for each vehicle, the period and amount of charging can be subsequently determined.
  • Step 2: Energy consumption (EC): The estimated daily distance, battery capacity (BC) and electric range (ER) provide the required information to determine the amount of energy consumption. The state of charge (SoC) of each EV after arriving home can be calculated as follows:
S o C = { 20 %   D T D E R ( E R     D T D E R ) 100 %   D T D < E R  
where DTD and ER are in km. The electric ranges shown are the theoretical ranges. The actual electric range of an electric car is often lower and depends on several factors. Below is a list of factors that might impact range, such as aggressive driving, long mountain climbs, non-stop high speeds and strong headwinds.
With respect to battery life, a 70% maximum allowable depth of charge is often assumed in the literature; i.e., the battery cannot be charged if the SoC ≥ 90% and cannot be run down if the SoC ≤ 20%. However, the average energy consumption of EVs is about 1.89 kW/km considering different EV models available in the market in 2020. This implies that EVs with a useable energy capacity of 11.34 kWh could account for 85% of PEVs which travel less than 60 km and still do not need a second recharge on the same day. Similarly, EVs with a usable energy capacity of 18.9 kWh or higher can travel about 100 km a day without a second recharge, which comprises 99% of vehicles, according to the data of NHTS. As a result, the probability that the daily travel mileage for an EV exceeds its electric range, considering different EV models available in the current market, is extremely small [27]. If this condition is not satisfied, then the simulation model starts to simulate a charging profile for the next vehicle. Equation (2) shows the mathematical formula for determining the amount of energy consumption.
E C = ( 0.9 S o C ) B C
  • Step 3: Charging duration time (CDT): The estimated energy consumption, charging efficiency ( η c h ), and charging level ( c h L ) are then used to determine the number of hours needed to charge the vehicle as expressed in the following equation:
C D T = E C η c h c h L    
EV charging level is divided into 3 levels; level 1 (120 V), level 2 (220 V), and level 3 (480 V) such that the higher the charging level, the higher the power output and the faster the electric car is charged, so the charging duration time (CDT) is small. In Jordan, the home and public level is 220 V which is considered level 2 charging (7.2 kW per EV).
  • Step 4: Start and end time for charging: Two random numbers are generated to estimate the arrival and departure times from CDFs of home arrival time (AT) and departure time (DT). Two charging scenarios are possible: (i) the vehicle is charged after it arrives home until it is fully charged when the duration between the arrival time and departure time is greater than the required charging time, as expressed in Equation (4); otherwise, (ii) the EV keeps charging until its departure time, as expressed in Equation (5).
P i ( t ) = c h L     w h e r e t = ( A T , , A T + C D 1 )  
  P i ( t ) = c h L                                             w h e r e     t = ( A T , , D T 1 )  
This procedure is repeated to simulate the daily charging profile for each EV; then, the total charging profile for t = 1 to 24 h is determined using the following formula:
P E V ( t ) = i = 1 N o .     o f   E V s P i ( t )
The previous steps are performed to simulate the EV load under an arrival time (the time of arriving home, which differs from one person to another) charging scenario. Figure 6 shows the simulation processes for overnight charging (charging that takes place during the night-time hours, typically lasting for seven to eight hours) and off-peak charging (charging that happens at times when there is least demand) scenarios. An important step in these processes is to check the stay duration time at home (SDT) by determining the difference between the arrival and departure times. If the SDT is greater than the charging duration time (CDT), then the EV might start charging at off-peak or overnight periods, based on the time difference between the start time—of the predetermined hours of the off-peak or overnight periods—and the departure time.

2.3. Proposed EV Charging Model Based on Dynamic Critical Hours

This section discusses a new charging strategy based on the application of a dynamic critical hours model as a response to the violation of feeder loading and voltage drop. The structure of the proposed strategy contains two main stages, a detailed description of which is presented in the following subsections.

2.3.1. Stage 1: Critical Hours Determination

A new model is developed to determine the critical hours in which the EVs cause technical violation as described in the following step-wise procedure:
  • Step 1: Develop an EV charging load under an uncontrolled mode on an hourly basis using the approach discussed in Section 2.2.
  • Step 2: Evaluate the ability of each feeder to meet the EV charging load. At this step, when the EV charging load violates the feeder loading and voltage drop limits, the hours in the load profiles are divided into two groups: (i) critical hours, when the feeder loading and voltage drop limits are violated and (ii) non-critical hours, when the feeder loading and voltage drop limits are satisfied. For the critical hours, an index for the EV load that caused violation ( V E V ), as shown in Equation (7), is computed. This index is then utilized for defining the number of EVs required to avoid charging during critical hours ( N v E V ), as indicated by Equation (8).
  V E V ( t ) = { P E V ( t ) + P C L ( t ) P m a x ( t )       i f     P E V ( t )                                                                             i f             P C L ( t ) < P m a x ( t ) < P E V ( t ) + P C L ( t ) P m a x ( t )   P C L ( t )  
  N V E V ( t ) = V E V ( t ) c h L   × η c h  
where P m a x represents the feeder maximum limit which assures that the voltage drop at this feeder does not exceed 5%, and P C L represents the conventional system load without the addition of an EV load.
For the non-critical hours, the Reserve Level (RL) is calculated, as indicated by Equation (9) and then used in Equation (10) to determine the number of supplemental EVs that can be accommodated without threatening the feeder loading and voltage drop limits. The importance of this index is that it gives an indication of the candidate charging hours and their reserve levels.
R L E V ( t ) = P m a x ( t ) P C L ( t ) P E V ( t )
N R L E V ( t ) = R L E V ( t ) c h L   × η c h
  • Step 3: The aforementioned indices, in addition to the other EV charging parameters, are then used as input for modifying the uncontrolled EV charging load while considering the inherent flexibility of the EV charging load in response to the critical hours.
  • Step 4: The adapted EV charging profile is then used for evaluating the distribution system and determining the effectiveness of this model.

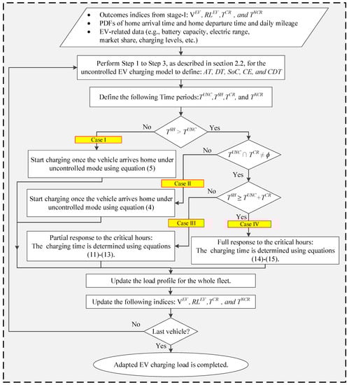
2.3.2. Stage 2: EV Charging Load in Response to Critical Hours

This stage is proposed to investigate the inherent flexibility of EV loads in response to critical hours, and to modify the EV charging load accordingly. To ensure the practicality of the proposed model, the decision to postpone the time of charging during the critical hours primarily depends on the charging flexibility, and should neither violate driver comfort behavior nor cause inconvenience. In other words, two main conditions should be satisfied: (i) the duration of the stay at home is greater than the required charging time and (ii) the charging hours intended under the uncontrolled mode intersect with the critical hours. Essential input to this stage is obtained from the outcomes of the previous stage, which entail the following indices: (i) T N C R which denotes the non-critical hours where the feeder can accommodate more EVs for charging and (ii) T C R that denotes the critical hours where some EV loads must be shifted to non-critical hours.
As depicted in Figure 7, the subsequent steps underline the main procedures for adapting the EV charging load in response to the critical hours:
  • Step 1: Input the indices obtained from the previous stages and other data pertinent to the EV charging parameters (e.g., driver behavior data; market share; charging levels; battery specifications).
  • Step 2: Perform Steps 1 to 3, as described in Section 2.2, for the uncontrolled EV charging model in order to define the following parameters: AT, DT, SoC, CE, and CDT. Using these parameters, the following periods can be determined: T U N C that denotes the candidate charging hours under uncontrolled mode and T S H which defines the hours during which an EV stays at home.
  • Step 3: Two scenarios are investigated: (i) if an EV requires charging hours greater than or equal to the stay at home hours (i.e., T U N C T S H ), the EV will be charged under an uncontrolled strategy using Equation (5), and cannot respond to critical hours; (ii) Otherwise (i.e., T U N C < T S H ), two further scenarios are investigated:
  • (1)
    If there is no intersection between the charging hours under the uncontrolled strategy and the critical hours (i.e. ,   T U N C     T C R = ), the EV will be charged under an uncontrolled strategy using Equation (5).
    (2)
    Otherwise (i.e. ,   T U N C     T C R ), the EV can respond to some or all of the critical hours according to the following cases:
    (3)
    Avoid charging during some critical hours: when the stay home hours are less than the total number of critical hours in addition to the required charging hours, i.e.,   ( T S H ) < ( T C R + T U N C ), the EV can only avoid charging during some critical hours to avoid insufficient charging. In this case, the EV is charged using Equations (11)–(13):
    P i ( t ) = c h L           w h e r e t T 1   &     t T 2
    T 1 = T S H     T N C R
    T 2 = T S H     T C R
    where T 1 constitutes the stay home hours that coincide with the non-critical hours, and T 2 resembles the stay home hours that coincide with the less critical hours.
    (a)
    Avoid charging during all critical hours: when the stay home hours are more than or equal to the required charging hours plus the critical hours, charging can be avoided during all critical hours. In this case, the EV is charged according to Equations (14) and (15), in which T 3 contains the non-critical hours that intersect with the stay home hours.
    P i ( t ) = c h L           w h e r e t T 3
    T 3 = T S H     T N C R
    • Step 4: The previous procedures (Steps 1 to 3) are repeated sequentially until charging profiles for the entire fleet are simulated.

    2.4. Case Study: Aqaba Distribution System

    The proposed model has been applied to the low voltage (LV) network of Aqaba city, Jordan, where the Electricity Distribution Company (EDCO) supplies its customers with electricity according to a retail sale license granted to it by the Energy and Mineral Resources Regulatory Commission (EMRC). The distribution is geographically spread in the distribution network. The layout of the EDCO power distribution network starts with 132/33 kV transformers. Distribution companies in Jordan are bound by the Bulk Supply License to commit to the standards through procedures, requirements, and indicators in order to guarantee the best power supply performance. The only relevant performance indicator taken into account in this investigation was the voltage drop on LV feeders, which states that the rise and drop in voltage should not exceed 7% in both rural and urban areas [28].
    A distribution network consists of overhead lines (OHLs) and underground cables (UGCs), which connect areas of different consumption categories, such as residential, commercial, industrial, and agricultural. Customers are fed from medium-voltage (MV) networks through 33/0.415 kV and 11/0.415 kV transformers. The distribution loads are supplied with electric energy from five main stations [28], namely:
    • The Aqaba 2 (A2) main station that has four 132/33 kV transformers and a total capacity of 63 and 40 MVA.
    • Aqaba Industrial Estate (AIE) main station that has two 132/33 kV transformers and a rated power of 80 MVA.
    • Aqaba Thermal Power Station (ATPS) that has four 132/33 kV transformers and a total capacity of 63 and 80 MVA.
    • Disi Main Station that has two 132/33 kV transformers and a capacity of “2 × 63” MVA.
    • Quweira Main Station that has three 132/33 kV transformers and a rated power of 16 and 45 MVA.
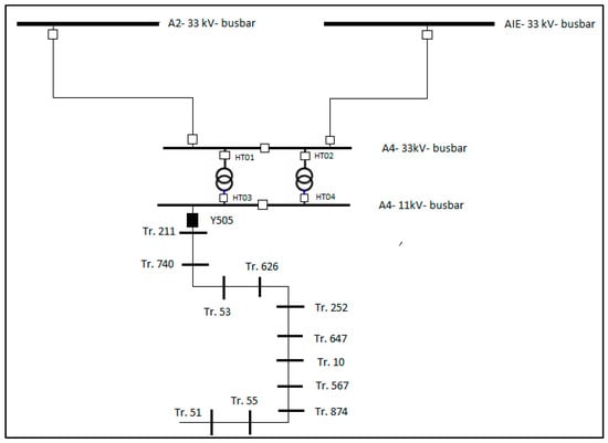
    All these main stations are owned and maintained by the National Electricity Power Company (NEPCO). In the distribution network structure, MV distribution networks with voltage levels of 33 and 11 kV are connected in rings. A single line diagram (SLD) of the MV network is shown in Figure 8.
    The case study proposed in this paper is the neighbourhood of Mahdoud Area Block No. 1 in Aqaba city. The Mahdoud area was selected—over other locations in Aqaba—for the following reasons:
    • Most of its 400 customers are of the residential category, which makes it the perfect candidate for EV home charging.
    • It represents a sample of an urban electric network in a continuously growing city with a high possibility of EV adoption.
    The electric energy data of this neighborhood were obtained from the EDCO SCADA system. Customers in this neighbourhood are supplied with electricity from 11 kV UGCs (Feeder Y505-Aqaba 4 Main Station (A4) “2 × 25” MVA). Energy is transferred to LV customers using two 11/0.415 kV transformers, which are transformer number 740 with a capacity of 1000 kVA and transformer number 53 with a capacity 1500 kVA. Each transformer has three feeders designated 1, 2, and 3. Table 3 gives detailed information about the network and its loading during the year 2018 where CCC is the current carrying capacity of the feeder.
    Single line diagrams of the LV networks of transformer numbers 53 and 740 are shown in Figure 9 and Figure 10. The types of LV transmission lines that feed electricity to customers are OHLs with a cross-sectional area of “1 × 16” mm2 and UGCs with a “4 × 35” mm2 cross section, and both types are made of aluminium [29]. The triangles in Figure 9 and Figure 10 are individual homes with the assumption of one vehicle for each home.
    The feeder loading was assessed using the parameter of load percentage (Load %), which is expressed as:
    L o a d   % = F e e d e r s   l o a d i n g   ( A ) C C C   ( A )   × 100 %

    3. Experiments and Results

    Different load scenarios were analysed for the LV network. These scenarios were chosen to cover seasonal load variation in summer. The impact of EVs on the electrical distribution system in summer is much greater than in winter. This was clearly noted while carrying out the simulation experiments in both summer and winter. Therefore, this experimental part focuses on the potential worst case scenarios that occur mostly during summer. Then, electrical vehicle charging (EVC) loads were randomly added in the CYME software to customers’ homes in percentages of penetration from 0–100%. In this paper the percentages (0%, 40%, and 60%) are shown, because these percentages present the normal case (0%), best case (40%), and the worst-case (60%) scenarios.
    The system was modelled using CYME power engineering software which was developed by Eaton.com/USA. The software comprises many modules that meet the needs of transmission, distribution and industrial applications. It is capable of performing numerous forms of analysis of distribution networks, whether they are balanced or unbalanced and have one, two or three phases. One of the essential simulations in CYME software is time-series analysis, which addresses the effects of solar irradiance, wind, and load variations on the shape of the network’s load and voltage profiles in addition to the network controls of regulators and switched capacitors. All can be dealt with through time-series simulations.
    Our system is simulated using the CYME software for different scenarios: an uncoordinated arrival time charging scheme, coordinated charging schemes at overnight and off-peak, and other coordinated charging scheme, by applying dynamic response to the system critical hours, where the arrival time is the time when the customer reaches his home and the uncoordinated charging schemes are arrival time, overnight, and off-peak charging. For each scenario a percentage of load representing the number of EVs is added to the network to study the effect of adding EVs on the load profile and voltage drop. The load profile results are taken at the starting node of the feeders, while the voltage profile results are taken at the end of the feeders.

    3.1. Case A: Impact of an Uncoordinated Arrival Time Charging Scheme under Different EVC Penetration Levels in Summer

    Here the impact of adding EVC loads with different penetration levels, namely 0%, 40% and 60%, was studied and analyzed for arrival time charging in summer. EVC loads were added to the grid at random points and with random phases. The numbers of EVs per feeder for the 40% and 60% EVC penetration levels at different feeders are shown in Table 4 depending on the feeder loading. The load for each EV was based on a 10 A current for each EV. The total number of EVs running on a given day for the 40% is 108 vehicles and 156 vehicles for 60% EVC penetration levels.
    The peak loads of LV network in summer (weekdays and weekend) with 0%, 40%, and 60% EVC penetration levels for Feeders 1, 2, and 3 of each transformer are shown in Table 5 from the CYME software. Simulation results of load flow and long-term-dynamic analyses were recorded during the peak day of summer season in order to consider the worst case scenarios. Peak load of feeders A4 and Y505, which supplies transformers 53 and 740 was recorded. The current in summer reached 178 A on 13 August at 23:00. The load percentage with 0% EVC is below the loading limit of each feeder, which makes the feeder able to handle further increase in loading. The load percentage has increased to 70% for Transformer 740, Feeder 1, and 60% for Transformer 53, Feeder 3. Charging EVs with 40% and 60% penetration during summer led to a further drop in the voltage levels of the LV feeders.
    The voltage drop with 0% is within the acceptable range (i.e., 5%). Transformer 53, Feeder 3 and Transformer 740, Feeder 1 with 0% EVC have the lowest voltage, while Transformer 740, Feeder 2 and Transformer 53, Feeder 1 have the highest voltage. Voltage drop for Feeders 1, 2, and 3 of each transformer changed after adding 40% and 60% EVC to the LV feeders, as shown in Table 6.
    Table 5 and Table 6 reveal that the difference between the results in the case of weekdays and weekends for both load and voltage drop profiles is relatively small. Therefore, in the following scenarios, summer weekdays will be used for further analysis. Figure 11 shows the load profile for the three feeders, which is connected to Transformer 740 in the summer season with 0% EVC. It is clear that each feeder has a different peak loading curve.
    The voltage profiles for all feeders of Transformer 740 with 0% EVC are shown in Figure 12. The peak voltage occurs at 6:00 a.m. due to minimum load as shown in load profile figures. The voltage in Figure 12, the voltage of Tr. 740, Feeder 2 is above the rated voltage (415 V) because it was measured practically at Feeder 2 with maximum voltage drop (−1.2%) according to Table 6 so the over voltage is 4.98 V above the rated voltage. The standard limit for voltage drop is approximately 7%.
    Figure 13 and Figure 14 show the load and voltage profiles for Transformer 740 with 60% EVC. It can be noted that adding a 60% EVC penetration levels has a noticeable impact on the LV feeders, especially Transformer 53, Feeder 3, and Transformer 740, Feeder 1. The loading limits exceed 78% of the feeder’s maximum capacity for Transformer 53, Feeder 3, and 92% for Transformer 740, Feeder 1. Additionally, the voltage drop of Transformer 53, Feeder 3, and Transformer 740, Feeder 1, increased to 7.78% and 9.76%, respectively. Electronic devices need a controlled electrical environment. When a voltage drop occurs, then the device stops working or the data is distorted. The standard limit for voltage drop is approximately 7%, so the impact of 40% and 60% EVC penetration levels is noticeable in the voltage drop of LV feeders.

    3.2. Case B: Impact of Coordinated Charging Schemes under Different EVC Penetration Levels

    Here, coordinated charging schemes are applied with different penetration levels of EVC. The coordinated schemes are overnight and off-peak charging techniques. The peak loads of the LV network in summer with 0%, 40%, and 60% EVC using three charging schemes for Feeders 1, 2, and 3 of each transformer are shown in Table 7. The voltage drops of Feeders 1, 2, and 3 of each transformer changed after adding 40% and 60% EVC penetration levels for the three charging schemes to the LV feeders, as shown in Table 8.
    From Table 7 and Table 8, it is clear that overnight charging in summer boosted the peak load of the LV feeders and led to higher voltage drops; however, these values remained within acceptable limits. Additionally, it is noticed that the peak load decreased due to implementing an off-peak charging scheme compared to those of the arrival time and overnight charging schemes. Thus, applying off-peak charging will lead to better feeder loading conditions in the case of an EVC penetration of 40%. Finally, the tables show that adding EVC loads and using an off-peak charging mechanism will not lead to low voltage levels for some feeders, such as Transformer 740, Feeder 1, and Transformer 53, Feeder 3. Off-peak charging will lead to higher and better feeder voltage levels than arrival time charging. The load profiles of long-term dynamics for Feeders 1, 2, and 3 of each transformer with 60% EVC, overnight and off-peak charging in summer is shown in Figure 15, Figure 16 and Figure 17, while Figure 18 shows the voltage profiles from long-term dynamic analysis of Feeders 1, 2, and 3 of each transformer with 60% EVC, overnight and off-peak charging schemes in summer.

    3.3. Case C: Other Coordinated Charging Scheme by Applying Dynamic Response to the System Critical Hours

    Figure 19 shows the load profiles on Feeder 1/Transformer74 with/without response to the critical hours at a 60% EVC load penetration level compared to the case without EVs. It is clear that, during critical hours (18:00 to 22:00), the uncontrolled EVC load is shifted to less critical hours, thus largely reducing the system peak to the base profile.
    It is worth remembering that the response to critical hours primarily depends on charging flexibility, i.e., it has to be within driver behavior limits and not cause inconvenience. Consequently, the substantial load reduction during critical hours, when applying the proposed model, indicates that EV charging has enough flexibility to respond to critical hours without interrupting the driver behavior boundaries. Figure 20 shows a comparison of voltage profiles—obtained using the EV load model—with and without response to the critical hours. It is clear that the voltage profile is maintained in order to be similar to the base case without EVs, compared with the uncontrolled charging strategy. With respect to the application of the proposed model, the results of load and voltage profiles are considered significant and reveal a very promising option that can be considered for managing an EV charging load.
    The results—depicted in Table 9—demonstrate that when using the proposed dynamic critical hours, the load and voltage drop for Transformer 740, Feeder 1 at a 60% penetration level are significantly reduced so that they are very close to the case without EV. These results support the current trend in investigating solutions on the demand side to help improve system stability. The findings also provide insights into the application of dynamic demand response models as promising solutions to manage EV charging loads.

    4. Conclusions

    A detailed investigation of the effect of EVs on a real distribution system is presented. Special focus is placed on feeder loading and voltage drop in the presence of EVs. A probability-based method was first developed to model the EV load profiles in an accurate and realistic manner. In the proposed method, both the randomness of driver behavior as well as the characteristics of EV batteries were considered. The effect of EV loads on a low-voltage distribution network was then investigated, while considering different charging scenarios and different penetration levels. In this work, a real distribution network in the city of Aqaba in Jordan was used to conduct several case studies. The presented results and discussion show that EV loads have a clear impact on voltage drop and feeder loading. The results also indicate that EV loads are highly flexible; however, this is subject to the implementation of effective demand response programmes. Based on the obtained results, the most important findings to emerge from this investigation are as follows:
    • Considering all types of charging scenarios under different charging penetration levels, the resulting changes in feeder loading and voltage profiles are different due to the differences in the network topology, nature of traditional loads, and number of EVs connected to each feeder.
    • In general, electric vehicle loads under different charging types have a noticeable effect on both feeder loading and voltages.
    • Since the maximum allowable load for each feeder is 132 KW (415 V, 320 A), Feeders 2 and 3 of Transformer 53 and Feeder 1 of Transformer 740 passed the maximum load in almost all charging scenarios under 40% and 60% EV penetration levels.
    • One of the interesting results is that the effect of EVs on feeder loading is not identical to the effect on the voltage, which is due to the aforementioned reasons in point 1.
    • In general, electric vehicle loads under different charging types have noticeable effects on both the load and voltage variables.
    • The results showed that arrival time charging has a significant effect on both feeder loading and voltage drop. This can be understood by the fact that the time of arrival to home coincides with the start time of high system demand (refer to Figure 2 and Figure 11). This matter calls for appropriate solutions to manage EV demand and ensure a reduction in the impact of EVs.
    • Overnight charging is a possible scenario that is often proposed in many studies. When 22:00 was chosen as the starting hour for overnight charging, the results were worse than those of arrival time charging. The reason behind this is that most people have the flexibility to wait for that time and start charging at the same hour, thus causing another peak in the load profile. Therefore, the choice of the starting hour of charging is very important to avoid such a case.
    • For the off-peak charging scenario, the charging start time is chosen to be 4 a.m. when the system load profile is light. Compared with the arrival time and overnight charging scenarios, charging using the off-peak scenario significantly reduces the impact of EVs on feeder loading and voltage drop.
    • A more significant reduction in the impact of EVs can be achieved if a proper dynamic demand response programme is implemented. However, this necessitates the availability of appropriate infrastructure that enables information sharing and communication between electricity companies and EV owners.
    As future research work, several topics are suggested to supplement the current investigation such as how to deal with EV-integration, utilization to solve stability-security problems, and how to mitigate the possible interactions between EV operating points with nearby equipment.

    Author Contributions

    Conceptualization, M.A.O., A.A.; Data curation, R.D.; Methodology, M.A.O., A.A. and R.D.; Resources, A.-M.A., A.M.M.; Software, M.A.O., R.D., A.M.M.; Validation, M.A.O., A.M.M.; Visualization, S.A., A.M.M.; Writing—original draft, M.A.O., A.M.M., R.D.; Writing—review & editing, S.A., E.S.H., A.-M.A. All authors have read and agreed to the published version of the manuscript.

    Funding

    This research received no external funding.

    Institutional Review Board Statement

    Not applicable.

    Informed Consent Statement

    Not applicable.

    Data Availability Statement

    The data that support the findings of this study are available from the corresponding author.

    Conflicts of Interest

    The authors declare no conflict of interest.

    References

    1. Zahra Darabi, M.F. Aggregated Impact of Plug-in Hybrid Electric Vehicles on Electricity Demand Profile. IEEE Trans. Sustain. Energy 2011, 2, 501–508. [Google Scholar] [CrossRef]
    2. Akorede, M.F.; Oladeji, A.S.; Ariyo, B.O.; Omeiza, I.O.A.; Marzband, M. Review of Researches on Techno-Economic Analysis and Environmental Impact of Hybrid Energy Systems. Jordan J. Electr. Eng. 2020, 6, 78–108. [Google Scholar] [CrossRef]
    3. Soares, F.J.; Rocha Almeida, P.M.; Lopes, J.A.P.; Garcia-Valle, R.; Marra, F. State of the art on different types of electric vehicles. In Electric Vehicle Integration into Modern Power Networks; Springer: New York, NY, USA, 2013; pp. 2–15. [Google Scholar]
    4. Ma, Z.; Callaway, D.S.; Hiskens, I.A. Decentralized charging control of large populations of plug-in electric vehicles. IEEE Trans. Control Syst. Technol. 2013, 21, 67–78. [Google Scholar] [CrossRef]
    5. Yasin, A.M.; Draid, O.I. Techno-economic assessment of implementing concentrated solar power technology in the Palestinian territories. Jordan J. Electr. Eng. 2020, 6, 253–264. [Google Scholar] [CrossRef]
    6. Amiri, A.; Mohammadi, S.; Khorramnia, R.; Karimi-Khorami, S. Optimal Management of Plug-in Electric Vehicles in Smart Distribution Systems. J. Intell. Fuzzy Syst. 2015, 29, 58–92. [Google Scholar] [CrossRef]
    7. Abu-Ghazal, A.Y.; Jaber, Q.M. Comparative Analysis of Induction Motor and Interior Permanent Magnet Synchronous Motor in Electric Vehicles with Fuzzy Logic Speed Control. Jordan J. Electr. Eng. 2019, 5, 202–221. [Google Scholar] [CrossRef]
    8. Ayoub Abu Dayyeh, EVs on Jordan. Available online: https://www.jordantimes.com/opinion/ayoub-abu-dayyeh/jordans-electric-vehicles (accessed on 28 October 2021).
    9. Obeidat, M.A.; Al-Sarayrah, R.M. The Impact of Renewable Energy Integration on Stability of the Jordanian National Grid. Int. J. Comput. Appl. 2019, 975, 8887. [Google Scholar]
    10. ElNozahy, M.S.; Salama, M.M.A. A Comprehensive Study of the Impacts of PHEVs on Residential Distribution Networks. IEEE Trans. Sustain. Energy 2014, 5, 332–342. [Google Scholar] [CrossRef]
    11. Hung, D.Q.; Dong, Z.Y.; Trinh, H. Determining the size of PHEV charging stations powered by commercial grid-integrated PV systems considering reactive power support. Appl. Energy 2016, 183, 160–169. [Google Scholar] [CrossRef]
    12. Grahn, P. Electric Vehicle Charging Impact on Load Profile; Eprint AB: Stockholm, Sweden, 2013. [Google Scholar]
    13. Mies, J.J.; Helmus, J.R.; van den Hoed, R. Estimating the Charging Profile of Individual Charge Sessions of Electric Vehicles in The Netherlands. World Electr. Veh. J. 2018, 9, 17. [Google Scholar] [CrossRef] [Green Version]
    14. Sortomme, E.; Negash, A.I.; Venkata, S.S.; Kirschen, D.S. Voltage-dependent load models of charging electric vehicles. In Proceedings of the IEEE Power & Energy Society General Meeting, Vancouver, BC, Canada, 21–25 July 2013. [Google Scholar]
    15. Schauble, J.; Kaschuba, T.; Ensslena, A.; Jochem, P.; Fichtner, W. Generating electric vehicle load profiles from empirical data of three EV fleets in Southwest Germany. J. Clean. Prod. 2017, 150, 253–266. [Google Scholar] [CrossRef] [Green Version]
    16. Qian, K.; Zhou, C.; Allan, M.; Yuan, Y. Modeling of Load Demand Due to EV Battery Charging in Distribution Systems. IEEE Trans. Power Syst. 2011, 26, 802–810. [Google Scholar] [CrossRef]
    17. Harbo, S.F.; Zaferanlouei, S.; Korpås, M. Agent based modelling and simulation of plug-in electric vehicles adoption in Norway. In Proceedings of the 2018 Power Systems Computation Conference (PSCC), Dublin, Ireland, 11–15 June 2018; pp. 1–7. [Google Scholar] [CrossRef] [Green Version]
    18. Lillebo, M.; Zaferanlouei, S.; Zecchino, A.; Farahmand, H. Impact of large-scale EV integration and fast chargers in a Norwegian LV grid. J. Eng. 2019, 18, 5104–5108. [Google Scholar] [CrossRef]
    19. Zaferanlouei, S.; Korpås, M.; Farahmand, H.; Vadlamudi, V.V. Integration of PEV and PV in Norway using multi-period ACOPF—Case study. In Proceedings of the PowerTech 2017, Manchester, UK, 18–22 June 2017. [Google Scholar]
    20. Bailey, J.; Miele, A.; Axsen, J. Is awareness of public charging associated with consumer interest in plug-in electric vehicles? Transp. Res. Part D Transp. Environ. 2015, 36, 1–9. [Google Scholar] [CrossRef]
    21. Accenture. Plug-In Electric Vehicles Changing Perceptions, Hedging Bets Accenture End-Consumer Survey on the Electrification of Private Transport 2; Accenture: Dublin, Ireland, 2011. [Google Scholar]
    22. U.S. Department of Energy. U.S. PEV Sales by Model. 2016. Available online: http://www.afdc.energy.gov/data/ (accessed on 28 October 2021).
    23. U.S. Department of Energy. Hybrid and Plug-In Electric Vehicles All-Electric Vehicles; U.S. Department of Energy: Washington, DC, USA, 2014.
    24. Almutairi, A. New Plug-In Electric Vehicles Charging Models Based on Demand Response Programs for System Reliability Improvement. Ph.D. Thesis, University of Waterloo, Waterloo, ON, Canada, 2018. [Google Scholar]
    25. Almutairi, A.; Bin Humayd, A.; Salama, M.M.A. Quantifying the impact of PEV charging loads on the reliability performance of generation systems. In Proceedings of the 2016 IEEE Power and Energy Society General Meeting (PESGM), Boston, MA, USA, 17–21 July 2016; pp. 1–5. [Google Scholar]
    26. Almutairi, A.; Salama, M. Assessment and Enhancement Frameworks for System Reliability Performance Using Different PEV Charging Models. IEEE Trans. Sustain. Energy 2018, 9, 1969–1984. [Google Scholar] [CrossRef]
    27. Pantos, M. Exploitation of electric-drive vehicles in electricity markets. IEEE Trans. Power Syst. 2012, 27, 682–694. [Google Scholar] [CrossRef]
    28. National Electricity Power Company (NEPCO). Annual Report; National Electricity Power Company (NEPCO): Amman, Jordan, 2020. [Google Scholar]
    29. Electricity Distribution Company (EDCO). Annual Report; Electricity Distribution Company (EDCO): Aqaba, Jordan, 2020. [Google Scholar]
    Figure 1. CDF and PDF of the daily travel distance.
    Figure 1. CDF and PDF of the daily travel distance.
    Wevj 12 00218 g001
    Figure 2. PDF and CDF of arrival time to home.
    Figure 2. PDF and CDF of arrival time to home.
    Wevj 12 00218 g002
    Figure 3. PDF and CDF of departure time from home.
    Figure 3. PDF and CDF of departure time from home.
    Wevj 12 00218 g003
    Figure 4. Respondent responses for preferred charging place.
    Figure 4. Respondent responses for preferred charging place.
    Wevj 12 00218 g004
    Figure 5. The simulation process for developing the EV charging loads.
    Figure 5. The simulation process for developing the EV charging loads.
    Wevj 12 00218 g005
    Figure 6. Main procedures for simulating the EV charging load under overnight and off-peak scenarios.
    Figure 6. Main procedures for simulating the EV charging load under overnight and off-peak scenarios.
    Wevj 12 00218 g006
    Figure 7. EV load model with response to the system critical hours.
    Figure 7. EV load model with response to the system critical hours.
    Wevj 12 00218 g007
    Figure 8. SLD of the distribution network under investigation.
    Figure 8. SLD of the distribution network under investigation.
    Wevj 12 00218 g008
    Figure 9. LV network of transformer No. 53.
    Figure 9. LV network of transformer No. 53.
    Wevj 12 00218 g009
    Figure 10. LV network of transformer No. 740.
    Figure 10. LV network of transformer No. 740.
    Wevj 12 00218 g010
    Figure 11. Load profiles of Transformer 740 in summer with 0% EVC.
    Figure 11. Load profiles of Transformer 740 in summer with 0% EVC.
    Wevj 12 00218 g011
    Figure 12. Voltage profile at the end of Transformer 740 in summer with 0% EVC.
    Figure 12. Voltage profile at the end of Transformer 740 in summer with 0% EVC.
    Wevj 12 00218 g012
    Figure 13. Load profiles of Transformer 740 in summer with 60% EVC.
    Figure 13. Load profiles of Transformer 740 in summer with 60% EVC.
    Wevj 12 00218 g013
    Figure 14. Voltage profile at the end of Transformer 740 in summer with 60% EVC and arrival time charging.
    Figure 14. Voltage profile at the end of Transformer 740 in summer with 60% EVC and arrival time charging.
    Wevj 12 00218 g014
    Figure 15. Load Profiles of Transformer 740 in summer with 60% EVC and overnight charging.
    Figure 15. Load Profiles of Transformer 740 in summer with 60% EVC and overnight charging.
    Wevj 12 00218 g015
    Figure 16. Load profiles of Transformer 740 in summer with 60% EVC and off-peak charging.
    Figure 16. Load profiles of Transformer 740 in summer with 60% EVC and off-peak charging.
    Wevj 12 00218 g016
    Figure 17. Voltage profiles at the end of Transformer 740 in summer with 60% EVC and overnight charging.
    Figure 17. Voltage profiles at the end of Transformer 740 in summer with 60% EVC and overnight charging.
    Wevj 12 00218 g017
    Figure 18. Voltage profiles at the end of Transformer 740 in summer with 60% EVC & off-peak charging.
    Figure 18. Voltage profiles at the end of Transformer 740 in summer with 60% EVC & off-peak charging.
    Wevj 12 00218 g018
    Figure 19. Load profiles of Transformer 740/feeder 1 in summer at 60% EVC with/without response to the critical hours.
    Figure 19. Load profiles of Transformer 740/feeder 1 in summer at 60% EVC with/without response to the critical hours.
    Wevj 12 00218 g019
    Figure 20. Voltage profiles of Transformer 740/feeder 1 in summer at 60% EVC with/without response to the critical hours.
    Figure 20. Voltage profiles of Transformer 740/feeder 1 in summer at 60% EVC with/without response to the critical hours.
    Wevj 12 00218 g020
    Table 1. Data for the EVs used in this research.
    Table 1. Data for the EVs used in this research.
    EV TypeBattery CapacityRangeSpecific Energy
    (kWh)(km)(kWh/km)
    Chevrolet Volt16560.284
    Nissan LEAF241180.203
    Toyota Prius4.4180.249
    Tesla S854270.199
    Table 2. Charging levels based on the SAE J1772 standard.
    Table 2. Charging levels based on the SAE J1772 standard.
    Charging LevelVoltageCurrentPower
    (V)(A)(kW)
    1120121.44
    2240307.2
    Table 3. Network data of block No. 1 in Aqaba.
    Table 3. Network data of block No. 1 in Aqaba.
    TransformerFeederCross Section (mm2)CCC (A)Summer Load (kW)Summer Voltage Drop (%)Winter Load (kW)Winter Voltage Drop (%)
    5319532089.214.2556.811.31
    295320103.895.5566.242.40
    395320122.296.2777.922.94
    7401120380171.035.60108.054.31
    212038057.43−1.9536.12−0.71
    312038078.611.4749.411.38
    Table 4. Number of EVs per feeder for 40% and 60% EVC penetration levels.
    Table 4. Number of EVs per feeder for 40% and 60% EVC penetration levels.
    TransformerFeeder #EVs 40%EVs 60%
    5311522
    21726
    32430
    74012943
    21015
    31320
    Total108156
    Table 5. Peak loads of the LV network in summer with 0%, 40% and 60% EVC.
    Table 5. Peak loads of the LV network in summer with 0%, 40% and 60% EVC.
    0% EVC40% EVC60% EVC
    TransformerFeederMax Weekday Load (kW) Max Weekend Load (kW)Max Weekday Load (kW)Max Weekend Load (kW)Max Weekday Load (kW)Max Weekend Load (kW)
    5318992116119130133
    2104109136140151155
    3122125157161171176
    7401171178210220241248
    2576477808890
    37985103107115118
    Table 6. Voltage drop of the LV network during summer with 0%, 40% and 60% EVC.
    Table 6. Voltage drop of the LV network during summer with 0%, 40% and 60% EVC.
    0% EVC40% EVC60% EVC
    TransformerFeederMax Weekday Voltage Drop (%)Max Weekend Voltage Drop (%)Max Weekday Voltage Drop (%)Max Weekend Voltage Drop (%)Max Weekday Voltage Drop (%)Max Weekend Voltage Drop (%)
    5312.142.242.842.993.223.45
    24.394.455.936.236.556.72
    35.355.617.137.427.787.95
    74015.355.847.088.179.769.82
    2−1.20−1.20−1.200.130.240.53
    30.771.021.461.662.072.21
    Table 7. Loading of the LV network in summer with 0%, 40%, and 60% EVC and different charging schemes.
    Table 7. Loading of the LV network in summer with 0%, 40%, and 60% EVC and different charging schemes.
    TransformerFeeder 0% Load (kW)40% Load (kW)60% Load (kW)
    Without ChargingOvernight ChargingOff-Peak ChargingOvernight ChargingOff-Peak Charging
    53189124103137117
    2104145122160137
    3122167139181154
    7401171228186256218
    25783699369
    37911292122104
    Table 8. Voltage drop at the end of the LV network in summer with 0%, 40%, and 60% EVC, and different charging schemes.
    Table 8. Voltage drop at the end of the LV network in summer with 0%, 40%, and 60% EVC, and different charging schemes.
    TransformerFeeder0% EVC Voltage Drop (%)40% EVC Voltage Drop (%)60% EVC Voltage Drop (%)
    No ChargingOvernight ChargingOff-Peak ChargingOvernight ChargingOff-Peak Charging
    5312.143.112.143.472.34
    24.396.294.636.925.28
    35.357.545.378.196.31
    74015.357.305.5710.228.05
    2−1.20−1.20−1.570.36−0.17
    30.770.51−0.192.241.42
    Table 9. Results for Transformer 740/feeder 1 in summer at 60% EVC with/without response to the critical hours.
    Table 9. Results for Transformer 740/feeder 1 in summer at 60% EVC with/without response to the critical hours.
    Load (kW) Voltage Drop (%)
    Base Case
    No EVs
    Uncontrolled
    Charging
    Dynamic Critical
    Hours
    Base Case
    No EVs
    Uncontrolled
    Charging
    Dynamic Critical
    Hours
    1712411715.359.765.35
    Publisher’s Note: MDPI stays neutral with regard to jurisdictional claims in published maps and institutional affiliations.

    Share and Cite

    MDPI and ACS Style

    Obeidat, M.A.; Almutairi, A.; Alyami, S.; Dahoud, R.; Mansour, A.M.; Aldaoudeyeh, A.-M.; Hrayshat, E.S. Effect of Electric Vehicles Charging Loads on Realistic Residential Distribution System in Aqaba-Jordan. World Electr. Veh. J. 2021, 12, 218. https://doi.org/10.3390/wevj12040218

    AMA Style

    Obeidat MA, Almutairi A, Alyami S, Dahoud R, Mansour AM, Aldaoudeyeh A-M, Hrayshat ES. Effect of Electric Vehicles Charging Loads on Realistic Residential Distribution System in Aqaba-Jordan. World Electric Vehicle Journal. 2021; 12(4):218. https://doi.org/10.3390/wevj12040218

    Chicago/Turabian Style

    Obeidat, Mohammad A., Abdulaziz Almutairi, Saeed Alyami, Ruia Dahoud, Ayman M. Mansour, Al-Motasem Aldaoudeyeh, and Eyad S. Hrayshat. 2021. "Effect of Electric Vehicles Charging Loads on Realistic Residential Distribution System in Aqaba-Jordan" World Electric Vehicle Journal 12, no. 4: 218. https://doi.org/10.3390/wevj12040218

    APA Style

    Obeidat, M. A., Almutairi, A., Alyami, S., Dahoud, R., Mansour, A. M., Aldaoudeyeh, A.-M., & Hrayshat, E. S. (2021). Effect of Electric Vehicles Charging Loads on Realistic Residential Distribution System in Aqaba-Jordan. World Electric Vehicle Journal, 12(4), 218. https://doi.org/10.3390/wevj12040218

    Article Metrics

    Back to TopTop