Framework Design for the Dynamic Reconfiguration of IoT-Enabled Embedded Systems and “On-the-Fly” Code Execution
Abstract
1. Introduction
1.1. Embedded Systems and Dynamic Configuration Challenges
- Dynamic system reconfiguration: This allows changes in system behaviour without physical reconfiguration, which is particularly useful in applications with frequently changing requirements, such as industrial automation or autonomous vehicles.
- Platform independence and enhanced portability: Virtual machines and interpreters enable the execution of code that is not tied to specific hardware, which is critical in embedded systems where hardware can change or evolve over time. By using a virtual machine, developers can ensure that their code remains compatible with various hardware platforms, reducing the need for extensive rewriting or recompilation. The interpreter within the virtual machine can further abstract the code, making it easier to adapt to various environments such as sandboxing untrusted applications or running potentially harmful scripts in a controlled environment.
- Simplified debugging and testing: The combination of virtual machines and interpreters allows developers to test code changes immediately, as interpreters execute code in real time. This setup is useful for debugging and development, as it enables developers to identify and resolve issues on the fly without needing a full system rebuild.
- Resource efficiency: By combining virtual machines with interpreters, it is possible to execute lightweight, isolated processes that do not require the full overhead of recompiling or redeploying applications. This setup is particularly useful in environments where computing resources are limited, such as IoT devices or embedded systems.
- Improved cross-language support: Virtual machines can support multiple programming languages within the same environment, and interpreters can enable interoperability between these languages. For instance, a Python interpreter running on a Java virtual machine can allow for cross-language calls, enhancing the flexibility of multi-language applications.
- Increased security and reliability: Executing code in a virtualized environment enables developers to isolate the system from potential security threats and ensure the system remains stable and reliable, even in the event of unexpected changes [4].
1.2. Related Studies
1.3. Language Interpreters and Virtual Machines in Embedded Systems
- Resource Constraints—This is usually the most emphasized and noticeable issue, as microcontrollers typically have limited processing power and memory capacity. Designed to be compact and energy-efficient, these devices often lack the RAM necessary for running complex applications or VMs efficiently. For example, a typical microcontroller averages 1 MB of RAM, which can be quickly exhausted by adding numerous libraries for communication protocols and data processing; a VM as an abstraction layer further increases the consumption of processing resources, leading to system instability and overheating.
- Energy Consumption—Many embedded systems operate on batteries, making energy efficiency a crucial factor in their design and operation. The virtualization process can lead to increased energy consumption due to additional CPU and memory load. Studies show that virtualization increases energy consumption compared to traditional approaches, which can be particularly problematic for devices where extended battery life without frequent charging is essential [13,14].
- Performance Issues—The additional load can also lead to increased latency and reduced responsiveness. Many systems have stringent real-time processing requirements, where delays can compromise the functionality of critical applications. Thus, managing the performance degradation caused by virtualization is necessary to ensure that systems meet their operational requirements.
- Complexity and Maintenance Overhead: Implementing a VM layer in a microcontroller introduces additional complexity, both in terms of development and maintenance. Developers need to manage the virtualized environment alongside the microcontroller’s hardware constraints, which can complicate debugging, increase the potential for errors, and require more specialized knowledge.
- Limited I/O and Peripheral Access: Microcontrollers are often directly connected to specific hardware peripherals (e.g., sensors, actuators) that need low-latency, direct access. A VM can obscure or restrict direct access to these peripherals, adding complexity when configuring device drivers or accessing hardware-specific features.
- Scalability Constraints—Increasing the number of required libraries and functional modules in the system intensifies the physical device load. Given the aforementioned limited resources, vertical and horizontal scaling possibilities must be considered, requiring adjustments to the VM structure as well. In the infrastructure of networked embedded systems, vertical scaling involves extending an existing node with more resources, such as optimal memory configurations as needed or hardware upgrades with Flash or external EEPROM chips, while horizontal scaling involves adding new nodes interconnected with the rest via appropriate communication protocols. Regardless of the chosen approach, the basic VM specification should include essential procedures for memory access and establishing communication through the selected protocol [11].
1.4. Research Objectives
- Developing a comprehensive framework that supports the dynamic reconfiguration of embedded systems, covering all aspects necessary for the effective management of reconfiguration and code execution;
- Investigating and analysing existing technologies and tools used for dynamic reconfiguration, identifying their strengths and limitations, with the goal of developing an innovative solution that overcomes these challenges;
- Creating an integrated development environment that enables programmers to efficiently create, test, and deploy applications for embedded systems, including tools for simulation, debugging, and optimization;
- Testing the efficiency of the developed framework and development environment through practical examples in the form of unit tests to assess the performance, flexibility, and reliability of the system under real-world conditions;
- Developing guidelines, recommendations, and suggestions for implementing dynamic reconfiguration in industrial applications, assisting organizations in successfully integrating new technologies into their existing systems;
- Contributing to the academic community through a review and analysis of the research results, fostering further discussion and research in this field.
1.5. The Study Roadmap
2. State of the Art
- Agile methodologies advocate for a flexible approach with rapid responses to client requirements. This is not easily achievable by directly modifying the firmware of devices, which would instead require updates or system recompilation, introducing additional delays that not only slow down system response but also hinder the critical testing and verification process necessary for continuous integration. Additionally, the development cycle is inherently long and slow, as even minor changes require a complete re-run of the entire outlined process [10].
- System debugging limitations pose additional challenges. Most debugging tools cover only the most popular platforms and can impact the reliability and objectivity of performance testing results. In such situations, development teams often rely on logging messages and microcontroller states with data on resource usage, though this approach still fails to provide detailed insights into the system’s status and operation [4].
- Low-level microcontroller setup, where component initialization errors and memory management issues are frequent, can lead to system crashes without clear error information. Error data and interrupt signals are commonly presented in the form of stack and memory dumps, which further slow system verification down due the need to reproduce the error, analyse feedback data, and finally identify the cause. These drawbacks not only hinder production software recovery in response to user feedback, but also disrupt the entire CI/CD pipeline for complex systems [14].
2.1. Zerynth Virtual Machine
2.2. MicroPython
- Teaching and Education: MicroPython enables interactive work with microcontrollers in an REPL (Read–Eval–Print Loop), providing direct access to microcontroller peripherals through any terminal emulator without requiring extensive code for initialization and basic communication. This feature facilitates teaching the fundamental principles of data collection and processing to students across many supported boards, using a straightforward programming language.
- Peripheral and Sensor Development and Testing: MicroPython offers maintained and tested reference implementations for microcontroller interfaces, removing the need for developers to implement the entire communication and control structure for peripheral devices. Modern integrated peripherals communicating over serial interfaces (I2C, SPI, CAN, etc.) are often controlled by reading and writing values from dozens of different registers, each with unique bit meanings and value interdependencies. With simple and widely adopted language interaction, developers can easily verify peripheral functionality, develop and debug the relevant hardware, and create algorithms for device control and data collection. Thanks to hardware abstraction and implementation versatility, other development platforms can be utilized without requiring in-depth programming knowledge of the specific target platform.
- Monitoring and Configuring Complex Applications: Large applications of powerful microcontrollers and FPGAs often incorporate independent monitoring and system parameter configuration tools. For FPGAs, this is commonly a software implementation of a smaller microcontroller, such as the 8051 or Z80, with dedicated programs that enable system parameter monitoring and configuration. Early attempts to implement MicroPython in FPGAs show promise for further development, while in the realm of operating systems, an experimental port exists for monitoring and configuring Linux kernel parameters. For microcontrollers, the situation is simplified with a direct port of MicroPython as a Zephyr application [18].
2.3. Lua
2.4. Examples of Framework Implementations with Dynamic Configurations
2.4.1. ESP8266 IoT Framework
2.4.2. Ewings Framework
- NAT (Network Address Translation): This feature enables IP address mapping, extending the range of networks with active internet connections;
- Mesh Networking: Mesh networking capabilities facilitate the creation of mesh networks using the ESPNOW feature, promoting efficient inter-device communication;
- Background Operation Tools: A collection of tools supporting background operations such as task scheduling, logging, and data-type conversion;
- Device IoT (currently in beta): This feature manages data transmission to an MQTT server, with configurations managed via the local server [24].
3. Materials and Methods
3.1. Development Tools and Platforms
- Immediate mode—Upon receiving a request, the new configuration is loaded, and the virtual machine remains active until the end of the program code, after which it finalizes execution (garbage collection and closing of open resources);
- Poll mode—All requests are placed in a separate queue and processed sequentially as the instance is released, keeping the virtual machine active even when the program code has finished executing, waiting for new requests.
3.2. Language Concepts and Extensions
- Nil: represents uninitialized variables;
- Number: for floating-point values;
- Boolean: for true/false values;
- Object: references to objects or key-value pairs;
- Native: references to native functions [7].
- Array: a heterogeneous container containing series of values;
- String: a sequence of characters with auxiliary methods;
- Function: user-defined functions and methods;
- Class: class definitions, including constructors and methods;
- Interface: definitions of methods that need implementation in classes that implement the interface [7].
3.2.1. Available Functionalities in the Standard Library
- File system access and management, with operations such as directory browsing and file opening, independent of the file system used (LittleFS or SPIFFS);
- Data persistence and configuration in permanent memory, which can be used for storing values within the session or to the file system;
- Network access management, currently supporting connection to WiFi networks;
- Active web server management, defining routes, retrieving parts of the accessed URL or request, and returning responses;
- Mathematical constants and functions;
- Pseudo-random values (via the Mersenne Twister);
- Functions for serial port output and GPIO pin access, such as setting their operating modes, sending and receiving recorded values, and pulse receiving, which can be extended with libraries for targeted components and accessed via the mentioned linking layer.
3.2.2. Compatibility Limitations
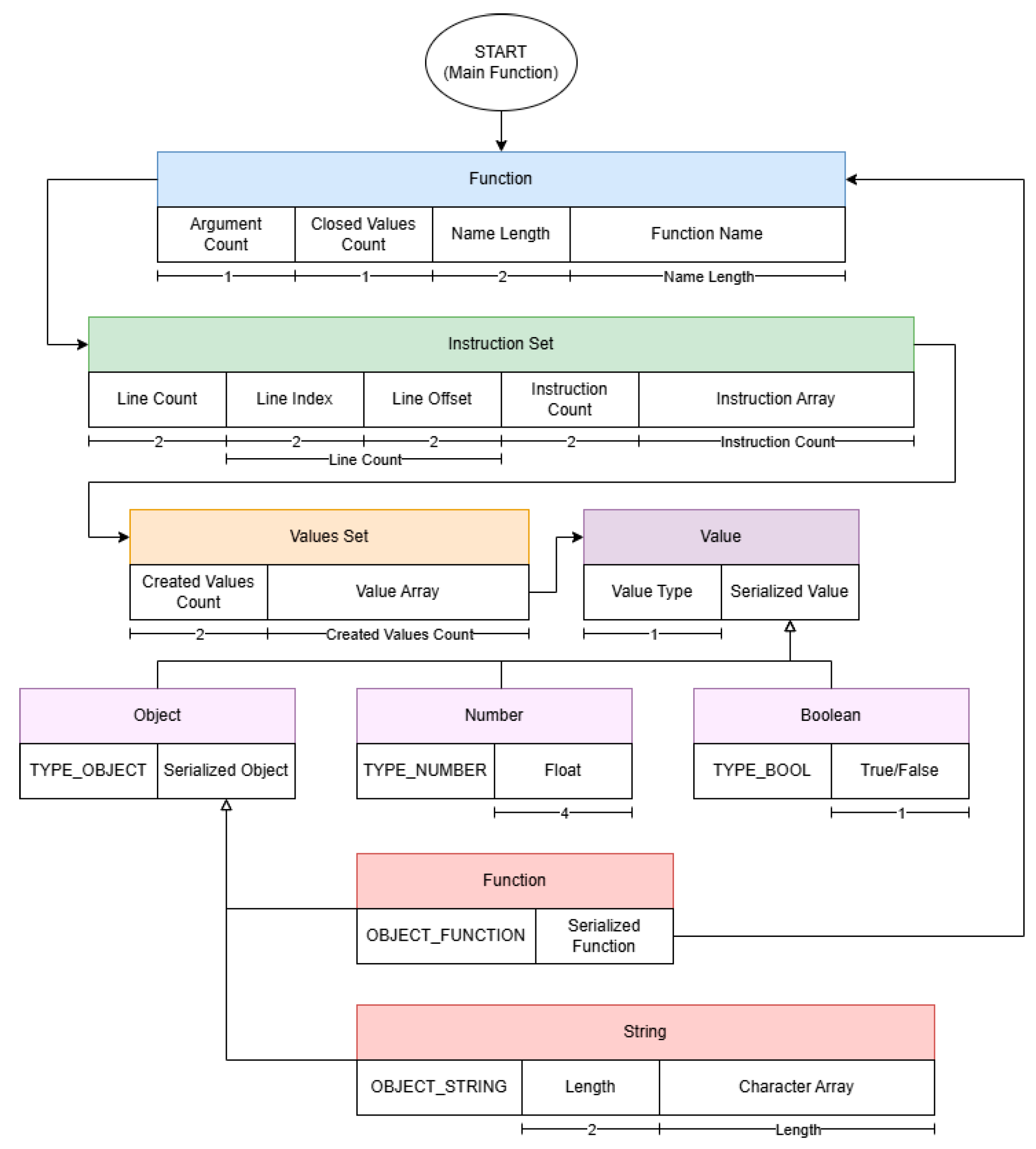
3.2.3. Bytecode Serialization
Serialization Format
Error Handling
Serialization Process
3.3. Framework Architecture
3.3.1. Custom Web Server
- The dynamic removal of an existing request handler involves removing the targeted method from the linked list of all registered routes. By default, this method does not automatically deallocate the handler to allow for subsequent addition or on-demand availability in the firmware, although in user code, it does deallocate memory to conserve resources.
- Access to the server, its methods, and instances is provided through the native “Server” class, which has method signatures identical to those in the “ESP8266WebServer” class. The server is a static resource and is only available as a singleton in native code.
- In active mode, which is preferred for long-term active web servers, incoming requests are queued to be processed after the main user code completes. In immediate mode, on the other hand, requests are ignored, and the virtual machine halts when it reaches the end of the script, requiring users to manually define a waiting state (e.g., using an infinite while loop).
- The base implementation for request parameters exclusively retrieves and checks parameters by index with strict range validation, which will halt the program and reset the microcontroller if unsatisfied. Instead, by accessing the protected attribute for the parameter list, it is possible to implement a method that returns the same result without halting operation, which is then exposed through the native interface.
3.3.2. Route Management Methods
- “header(headerName)” returns the value of a specified HTTP header field (for example, “Server.header(‘Content-Type’)” will return “application/json” if JSON content is sent in the request body).
- “pathArg(i)”, based on the URL parameter index, returns its value. Parameters can be defined in routes using curly braces (for instance, if the route “/items/{}/{}” is defined and accessed via the URL “/items/create/3”, the call “Server.pathArg(0)” will return “create”, while the argument value for “1” will return “3”);
- “inputField(fieldName)” returns the value associated with a form field with the given name or a query string part. If the specified field is not present in either location, the function returns an empty string.
- “send(status = 200, contentType, content)” defines the HTTP response body with the status code, content type, and content itself. For readability, several derived variants of this method were created:
- “plain()” with type “text/plain”;
- “json()” with type “application/json”;
- “html()” with type “text/html.”
3.3.3. Native JSON Format Support
- Create a number if its type is “double”;
- Intern and create an object for a string if the type is “String”;
- Create a Boolean value if the type is “bool”;
- Create a list that will be populated with values if it is a “JsonArray” instance, where each “JsonVariant” within it is passed again to the “convertToValue” function;
- Create an object with key-value pairs defined from “JsonPair” instances in the “JsonObject” structure, with keys defined as strings and values passed again to the “convertToValue” function.
3.3.4. File System and Server
3.4. Data Persistence
3.4.1. Session-Level Data Persistence
3.4.2. Long-Term Storage on Device Flash Memory
4. Results
4.1. Performance Comparison
- Lua 4.0 implements a stack-based virtual machine similar to Stella, utilizing only tables for storing objects and arrays;
- Lua 5.0 adopts a register-based approach, potentially leading to a more efficient use of load and save instructions, shorter bytecode, and faster execution due to fewer operations on values compared to pushing and popping them from the stack;
- Lua 5′ represents a variant of Lua 5.0 without table optimizations for arrays, tail recursion, or dynamic stacks [31].
- The interpreter uses an array of call frames for caching less deeply nested functions, doubling the frame size for deeper recursion. Conversely, Lua and Python allocate a separate object to track each call frame, deallocating it upon removal. This allocation overhead is evident, particularly in the Ackermann function, which runs almost twice as slowly in Python.
- Each call records the index of the new frame’s starting value on the stack, which also serves as the call’s return value. Consequently, access to local variables is achieved through this starting index and the instruction is offset without duplicating values, while object marking is determined solely by the stack’s top index.
4.2. Garbage Collector Stress Testing
4.3. Serialization/Deserialization Stress Testing
4.4. Comparison of Serial, OTA, and Dynamic (VM) Software Updates
5. Concluding Remarks and Future Work
Author Contributions
Funding
Data Availability Statement
Conflicts of Interest
References
- Wan, C.; Dai, H. Research on Embedded File Management System Based on Forth Virtual Machine. J. Phys. Conf. Ser. 2020, 1486, 072045. [Google Scholar] [CrossRef]
- Peng, L.; Xu, H.; Yu, J.; Liu, X.; Guan, F. EmSBoTScript: A Tiny Virtual Machine-Based Embedded Software Framework. In Proceedings of the 2021 5th International Conference on Computer Science and Artificial Intelligence (CSAI 2021), Beijing, China, 4–6 December 2021; ACM: New York, NY, USA, 2021; pp. 284–289. [Google Scholar]
- Elsedfy, M.O.; Murtada, W.A.; Abdulqawi, E.F.; Gad-Allah, M. A Real-Time Virtual Machine for Task Placement in Loosely-Coupled Computer Systems. Heliyon 2019, 5, e01998. [Google Scholar] [CrossRef] [PubMed]
- Lauwaerts, T.; Singh, R.G.; Scholliers, C. WARDuino: An Embedded WebAssembly Virtual Machine. J. Comput. Lang. 2024, 79, 101268. [Google Scholar] [CrossRef]
- Mathew, D.; Jose, B.A. Profiling Applications for a Virtual Machine on an Embedded System. In Proceedings of the 2020 Third International Conference on Advances in Electronics, Computers and Communications (ICAECC), Bangalore, India, 20 December 2020; IEEE: Piscataway, NJ, USA, 2020; pp. 1–6. [Google Scholar]
- Polakovic, J.; Mazare, S.; Stefani, J.-B.; David, P.-C. Experience with Safe Dynamic Reconfigurations in Component-Based Embedded Systems. In Lecture Notes in Computer Science; Springer: Berlin/Heidelberg, Germany, 2007; pp. 242–257. [Google Scholar]
- Marevac, E.; Keleštura, M.; Junuzović, A.; Hodžić, M.; Muhić, S. Design and Implementation of a Virtual Machine for a Dynamic Object-Oriented Programming Language. In Lecture Notes in Networks and Systems; Springer: Cham, Switzerland, 2022; pp. 764–784. [Google Scholar]
- Bapty, T. Uniform Execution Environment for Dynamic Reconfiguration. In Proceedings of the ECBS’99 IEEE Conference and Workshop on Engineering of Computer-Based Systems, Nashville, TN, USA, 7–8 April 1999; IEEE: Piscataway, NJ, USA, 1999. [Google Scholar]
- Scott, J.; Bapty, T.; Neema, S. Runtime Environment for Dynamically Reconfigurable Embedded Systems. In Proceedings of the International Conference on Signal Processing Applications and Technology, Orlando, FL, USA, 1–4 November 1999. [Google Scholar]
- Rana, V.; Santambrogio, M.; Sciuto, D. Dynamic Reconfigurability in Embedded System Design. In Proceedings of the 2007 IEEE International Symposium on Circuits and Systems (ISCAS), New Orleans, LA, USA, 27–30 May 2007; IEEE: Piscataway, NJ, USA, 2007; pp. 2734–2737. [Google Scholar]
- Liu, X.; Liu, S.; Lv, H. A Dynamic Reconfiguration Scheme for Embedded System Based on Multi-Core DSP. J. Phys. Conf. Ser. 2021, 1802, 042099. [Google Scholar] [CrossRef]
- Dunkels, A. A Low-Overhead Script Language for Tiny Networked Embedded Systems; Swedish Institute of Computer Science: Stockholm, Sweden, 2006; Available online: https://urn.kb.se/resolve?urn=urn:nbn:se:ri:diva-22035 (accessed on 4 November 2024).
- Kang, S.; Kim, H. The Study of the Virtual Machine for Space Real-Time Embedded Systems. In Proceedings of the 2014 IEEE Aerospace Conference, Big Sky, MT, USA, 1–8 March 2014; IEEE: Piscataway, NJ, USA, 2014; pp. 1–7. [Google Scholar]
- Wang, W.; Mishra, P.; Ranka, S. Dynamic Reconfiguration in Real-Time Systems. In Embedded Systems; Springer: New York, NY, USA, 2013. [Google Scholar]
- Zerynth Documentation. Available online: https://olddocs.zerynth.com/r2.3.0/official/core.zerynth.stdlib/docs/vm.html (accessed on 4 November 2024).
- Industria Italiana. IIoT Plug-and-Play with Zerynth: AI for SMEs. Available online: https://www.industriaitaliana.it/iiot-plug-play-zerynth-pmi-tim-intelligenza-artificiale/ (accessed on 4 November 2024).
- Damien, P. George, Paul Sokolovsky and Contributors. MicroPython Documentation. Available online: https://docs.micropython.org/en/latest/index.html (accessed on 4 November 2024).
- Gaspar, G.; Fabo, P.; Kuba, M.; Dudak, J.; Nemlaha, E. MicroPython as a Development Platform for IoT Applications. In Advances in Intelligent Systems and Computing; Springer: Cham, Switzerland, 2020; pp. 388–394. [Google Scholar]
- Ierusalimschy, R.; de Figueiredo, L.H.; Filho, W.C. Lua—An Extensible Extension Language. Softw. Pract. Exp. 1996, 26, 635–652. [Google Scholar] [CrossRef]
- Machado, A.D.; Fröhlich, A.A. A Lua Virtual Machine for Resource-Constrained Embedded Systems. Laboratory for Software and Hardware Integration; Federal University of Santa Catarina: Florianópolis, Brazil, 2010. [Google Scholar]
- NetBSD. Lua in the NetBSD Kernel. Available online: https://www.netbsd.org/gallery/presentations/mbalmer/fosdem2012/kernel_mode_lua.pdf (accessed on 4 November 2024).
- Maakbaas. ESP8266 IoT Framework. Available online: https://github.com/maakbaas/esp8266-iot-framework (accessed on 4 November 2024).
- Maakbaas. ESP8266 IoT Framework. Available online: https://maakbaas.com/esp8266-iot-framework/ (accessed on 4 November 2024).
- Suraj151. ESP8266 Framework. Available online: https://github.com/Suraj151/esp8266-framework (accessed on 4 November 2024).
- Chin, S.; Vos, J.; Weaver, J. The Definitive Guide to Modern Java Clients with JavaFX: Cross-Platform Mobile and Cloud Development; APress: New York, NY, USA, 2019. [Google Scholar]
- Gilliland, M. The Value Added by Machine Learning Approaches in Forecasting. Int. J. Forecast. 2020, 36, 161–166. [Google Scholar] [CrossRef]
- PlatformIO. What Is PlatformIO? Available online: https://docs.platformio.org/en/latest/what-is-platformio.html (accessed on 4 November 2024).
- Denaro, G.; Mariani, L. Towards Testing and Analysis of Systems that Use Serialization. Electron. Notes Theor. Comput. Sci. 2005, 116, 171–184. [Google Scholar] [CrossRef][Green Version]
- Tesone, P.; Polito, G.; Bouraqadi, N.; Ducasse, S.; Fabresse, L. Dynamic Software Update from Development to Production. J. Object Technol. 2018, 17, 1–36. [Google Scholar] [CrossRef]
- Espressif Systems. Available online: https://www.espressif.com/en/products/socs (accessed on 4 November 2024).
- De Figueiredo, L.H.; Ierusalimschy, R.; Celes, W. The Implementation of Lua 5.0. J. Univers. Comput. Sci. 2005, 11, 1159–1176. [Google Scholar]
- Dada’s Perl Lab. The Great Win32 Computer Language Shootout. Available online: https://dada.perl.it/shootout/ (accessed on 4 November 2024).
- Levis, P.; Culler, D. Maté: A tiny virtual machine for sensor networks. In Proceedings of the 10th International Conference on Architectural Support for Programming Languages and Operating Systems (ASPLOS’02), San Jose, CA, USA, 5–9 October 2002; ACM: New York, NY, USA, 2002; pp. 85–95. [Google Scholar]






















| Program | Lua 4.0 | Lua 5′ | Lua 5.0 | Stella | Python 3.4 |
|---|---|---|---|---|---|
| sum (2 × 107) | 1.237 | 0.541 | 0.546 | 1.622 | 1.481 |
| fibonacci (30) | 0.953 | 0.684 | 0.690 | 0.080 | 0.139 |
| ack (8) | 1.004 | 0.863 | 0.884 | 0.123 | 0.238 |
| random(1 × 106) | 1.045 | 0.969 | 0.963 | 0.121 | 0.168 |
| sieve(100) | 0.937 | 0.827 | 0.572 | 0.195 | 0.192 |
| heapsort (5 × 104) | 1.086 | 1.050 | 0.703 | 0.081 | 0.109 |
| matrix (50) | 0.847 | 0.828 | 0.599 | 0.122 | 0.097 |
Disclaimer/Publisher’s Note: The statements, opinions and data contained in all publications are solely those of the individual author(s) and contributor(s) and not of MDPI and/or the editor(s). MDPI and/or the editor(s) disclaim responsibility for any injury to people or property resulting from any ideas, methods, instructions or products referred to in the content. |
© 2025 by the authors. Licensee MDPI, Basel, Switzerland. This article is an open access article distributed under the terms and conditions of the Creative Commons Attribution (CC BY) license (https://creativecommons.org/licenses/by/4.0/).
Share and Cite
Marevac, E.; Kadušić, E.; Živić, N.; Buzađija, N.; Lemeš, S. Framework Design for the Dynamic Reconfiguration of IoT-Enabled Embedded Systems and “On-the-Fly” Code Execution. Future Internet 2025, 17, 23. https://doi.org/10.3390/fi17010023
Marevac E, Kadušić E, Živić N, Buzađija N, Lemeš S. Framework Design for the Dynamic Reconfiguration of IoT-Enabled Embedded Systems and “On-the-Fly” Code Execution. Future Internet. 2025; 17(1):23. https://doi.org/10.3390/fi17010023
Chicago/Turabian StyleMarevac, Elmin, Esad Kadušić, Nataša Živić, Nevzudin Buzađija, and Samir Lemeš. 2025. "Framework Design for the Dynamic Reconfiguration of IoT-Enabled Embedded Systems and “On-the-Fly” Code Execution" Future Internet 17, no. 1: 23. https://doi.org/10.3390/fi17010023
APA StyleMarevac, E., Kadušić, E., Živić, N., Buzađija, N., & Lemeš, S. (2025). Framework Design for the Dynamic Reconfiguration of IoT-Enabled Embedded Systems and “On-the-Fly” Code Execution. Future Internet, 17(1), 23. https://doi.org/10.3390/fi17010023

