Abstract
The future of the internet is moving toward decentralization, with decentralized networks and blockchain technology playing essential roles in different sectors. Decentralized networks offer equality, accessibility, and security at a societal level, while blockchain technology guarantees security, authentication, and openness. Integrating blockchain technology with decentralized characteristics has become increasingly significant in finance; we call this “decentralized finance” (DeFi). As of January 2023, the DeFi crypto market capitalized USD 46.21 billion and served over 6.6 million users. As DeFi continues to outperform traditional finance (TradFi), it provides reduced fees, increased inclusivity, faster transactions, enhanced security, and improved accessibility, transparency, and programmability; it also eliminates intermediaries. For end users, DeFi presents asset custody options, peer-to-peer transactions, programmable control features, and innovative financial solutions. Despite its rapid growth in recent years, there is limited comprehensive research on mapping DeFi’s benefits and risks alongside its role as an enabling technology within the financial services sector. This research addresses these gaps by developing a DeFi classification system, organizing information, and clarifying connections among its various aspects. The research goal is to improve the understanding of DeFi in both academic and industrial circles to promote comprehension of DeFi taxonomy. This well-organized DeFi taxonomy aids experts, regulators, and decision-makers in making informed and strategic decisions, thereby fostering responsible integration into TradFi for effective risk management. This study enhances DeFi security by providing users with clear guidance on existing mechanisms and risks in DeFi, reducing susceptibility to misinformation, and promoting secure participation. Additionally, it offers an overview of DeFi’s role in shaping the future of the internet.
1. Introduction
The development of the internet has led to the emergence of blockchain technology, which has the potential to improve various aspects of human life significantly. Blockchain technology has emerged as a transformative force with promising implications in the digital realm []. Blockchain technology offers a plethora of advantages, including enhanced credibility, transparency, accessibility, and cost-effectiveness, thereby positioning it as a viable solution to tackle the persistent issue of financial inclusion faced by the unbanked population []. Blockchain technology finds widespread adoption across diverse sectors such as education, healthcare, and finance, showcasing its versatility and relevance []. Furthermore, blockchain technology’s presence as a potent enabler fosters anticorruption efforts, adding another layer of societal significance []. In the financial sector, the rise of DeFi has proven instrumental, particularly within the crypto economic phenomena. Prominent DeFi platforms, including Ethereum, Binance Smart Chain, and Tron, play pivotal roles in this landscape. It is worth noting that DeFi implementations can be conducted on authorized distributed ledger technology (DLT) platforms or alternative technologies that offer akin functionality [].
DeFi encompasses a collection of digital financial applications that operate on decentralized blockchain networks, benefiting from the security and reliability provided by DLT []. DeFi applications offer a diverse array of financial services, including lending, derivatives, decentralized exchanges, asset management, security, stablecoin, insurance, borrowing, staking, yield farming, and payments []. In its early stages, DeFi applications were primarily developed on permissionless blockchains, facilitating direct user transactions without the need for central governance. Users also participated as validators, ensuring a decentralized nature []. One of DeFi’s distinctive features is the ability to utilize real-world assets (RWAs), which involves integrating tokenized off-chain assets into the blockchain ecosystem for efficient transactions. Integrating real-world assets into blockchain can unlock unique opportunities and enhance market efficiency for asset holders, setting it apart from TradFi systems []. By facilitating asset tokenization and the development of decentralized applications (DApps), DeFi plays a significant role in enhancing market efficiency within financial activities [].
Tokenization represents a convergence of digitization, securitization, and blockchain technology, facilitating the transformation of conventional assets into digital native assets. Market participants gain direct custody and settlement capabilities by adopting tokenization, thereby enhancing portfolio management flexibility. Moreover, this process bestows traditional assets with augmented transparency, security, speed, traceability, and cost-effectiveness. Additionally, tokenization makes establishing a robust and scalable infrastructure for a well-organized digital asset ecosystem possible. Consequently, the capital market is democratized, inviting participants of all sizes to engage actively, and promoting inclusivity in financial systems [].
DeFi has garnered attention for its potential to disrupt and transform TradFi, bridging cryptocurrency assets and traditional markets []. The advantages offered by DeFi, which are absent in TradFi systems, encompass transparency, disintermediation, accessibility, low fees, custom rates, and programmability []. A key strength of DeFi lies in its facilitation of global lending and borrowing with reduced costs compared to TradFi mechanisms []. It is crucial to distinguish DeFi protocols as alternatives to banking and investment services rather than being positioned as payment solutions or currencies akin to Bitcoin or Ethereum []. Notably, DeFi addresses potential issues, such as asset loss, through the provision of insurance covering various DeFi products and services. This insurance relies on a combination of on-chain and off-chain data to determine policy pricing and assess claims []. It is crucial to emphasize that while DeFi offers certain advantages, it cannot entirely supplant traditional financial services. DeFi cannot fully replace TradFi services due to TradFi’s longstanding presence, which operates under well-established regulatory frameworks and is supervised by legal entities [].
Our research reveals a noticeable scarcity of scientific publications that comprehensively explore the taxonomy of the DeFi subject. Existing studies lack a concise and in-depth overview of these essential features. Supporting this observation, a survey conducted by CoinGecko in 2020 showed that out of 694 participants, 40% were unfamiliar with DeFi, with only 3% utilizing DeFi platforms []. This survey underscores a significant obstacle to DeFi adoption: the lack of user awareness and understanding of DeFi protocol functionality. Despite its potential to establish an alternative financial system, bypassing traditional banking institutions or trusted third-party entities, DeFi’s adoption faces hurdles stemming from this knowledge barrier [].
The research aims to enhance understanding of DeFi by mapping its characteristics and ecosystem. This mapping seeks to offer valuable insights to the academic and professional community, stimulate further research, and address existing challenges in the domain. A qualitative research approach is employed to achieve these objectives, and this paper is structured as follows. In Section 1, an in-depth investigation is conducted to gather background knowledge on DeFi through literature reviews and phenomenological research. Section 2 involves processing and analyzing blockchain in the financial industry and defining the key aspects of the DeFi ecosystem. Section 3 outlines the process of DeFi Taxonomy construction. Section 4 presents the results and Section 5 offer discussions derived from the DeFi mapping in Section 3. Finally, Section 6 provides the conclusions drawn from the paper. The potential impact of this research lies in its ability to raise awareness and enhance knowledge about DeFi.
2. Literature Review
2.1. Traditional Finance (TradFi)
In TradFi, intermediaries like banks facilitate transactions among market participants []. It emphasizes KYC (know your customer) and AML (anti-money laundering) compliance to mitigate financial crimes and relies on a legal framework for trust and transaction fairness. KYC involves verifying customers’ identities, while AML encompasses a comprehensive framework for combating money laundering and financial crimes. KYC serves as a mechanism within the broader AML framework, ensuring customer authenticity through identity verification measures.
TradFi offers financial services with payment flexibility and investment support, although it involves limited fund control. Its extensive infrastructure allows for broader-scale financial services compared to cryptocurrency. TradFi institutions are exploring blockchain integration to improve their operations and consider offering financial products and services in the cryptocurrency space. However, TradFi approaches the crypto market cautiously, prioritizing areas such as payment systems and gradually incorporating blockchain technology in banks and financial services [,].
TradFi is often perceived as lacking innovation compared to DeFi, primarily due to regulatory requirements, legacy systems, and centralization. Regulatory constraints and established infrastructure in TradFi can impede innovation, while DeFi, operating in a decentralized and unregulated environment, enables faster development and adoption of new technologies and financial products. TradFi intermediaries, such as banks, limit accessibility and transparency, whereas DeFi aims to democratize finance by eliminating intermediaries and fostering inclusivity. Furthermore, TradFi’s limited accessibility, requiring established relationships with financial institutions, contrasts with DeFi’s open-source blockchain technology, making it accessible to anyone with an internet connection and promoting financial inclusion. TradFi’s slower adaptability to new technologies is contrasted by DeFi’s ability to quickly introduce and deploy innovative solutions, facilitated by its decentralized nature and rapid software development. Additionally, TradFi institutions’ risk aversion, driven by concerns about reputation and financial stability, stands in contrast to DeFi’s willingness to take on more risk in the pursuit of innovation and growth. Despite these disparities, TradFi remains significant, serving many people and offering advantages such as a well-established infrastructure, regulatory compliance, and established relationships with financial institutions [,,].
2.2. Blockchain Technology in the Financial Industry
Blockchain technology has significantly contributed to modernizing finance, gaining recognition within the banking sector for its potential to bolster transaction security and foster financial market development [,,,,]. Through decentralized operations, blockchain instills heightened confidence in previously centralized systems, establishing trustless networks where parties transact without relying on mutual trust [,]. Immutable transaction records ensure both security and transparency, driving their widespread adoption across diverse industries.
The decentralized and secure nature of blockchain has rendered it accessible and cost-effective, particularly benefiting unbanked and underbanked individuals, thereby promoting financial inclusion [,,,]. The advent of Bitcoin, coupled with blockchain, revolutionized financial transactions by eliminating the need for mutual trust. Moreover, blockchain’s applications extend beyond finance to encompass distributed cloud storage, smart property, supply chain management, healthcare, and decentralized autonomous organizations (DAOs) [,]. Blockchain adoption facilitates secure and transparent data storage, facilitating financial transactions among entities that lack trust without necessitating a central trusted third party []. In the realm of decentralized finance (DeFi), supported by blockchain and smart contracts, peer-to-peer transactions thrive. For instance, Ethereum, as a permissionless blockchain, facilitates decentralized and inclusive participation for all stakeholders [].
2.3. DeFi
Decentralized finance (DeFi) represents a novel paradigm that fundamentally transforms the creation, distribution, and utilization of financial services. In the realm of DeFi, software is distributed in a decentralized manner across networks, ushering in a new era of open financial infrastructure []. By harnessing blockchain technology, DeFi protocols facilitate various transactions within their systems, including loans, stablecoin, tokenization, asset management, payment, insurance, staking, and exchanges []. These protocols establish a decentralized and inclusive financial infrastructure, offering global access to self-sovereign and censorship-resistant financial services. Consequently, DeFi is more flexible and accessible than TradFi. DeFi offers significant advantages, as stated in the following points:
- DeFi can potentially reduce transaction costs and offer alternatives to traditional financial intermediaries.
- Through DeFi-based financial services, individuals can connect directly with one another, enabling more affordable and accessible access to basic financing [].
- DeFi facilitates secure crypto asset transfer and management, granting users control and transparency over their financial assets.
- DeFi’s composability allows for the assembly of building blocks to create novel services, such as stablecoins for yield farming and generating returns.
- DeFi tokens in the market display varying degrees of efficiency, with many investors acquiring them for their utility rather than solely for speculative purposes.
2.4. TradFi and CeFi
TradFi represents the conventional non-blockchain financial system. Centralized finance (CeFi) acts as a centralized intermediary between TradFi and DeFi. DeFi, built on blockchain technology, offers flexibility and higher potential returns but also poses unique risks and challenges within the decentralized financial sector [].
TradFi denotes traditional finance entities operating outside blockchain systems, engaging in activities like asset management, insurance, and real estate funds. Dealing exclusively with fiat and traditional assets, TradFi is known and recognized for its user-friendly experiences and stringent strict regulation [,].
CeFi offers crypto services within a centralized structure [,]. Platforms like Binance, Coinbase, Gemini, Kraken, and Nexo serve as these intermediaries, providing services like fiat-to-crypto conversion and customer support. Despite benefits like regulatory compliance and simplified DeFi services, CeFi platforms face drawbacks like higher costs and custody issues. They are popular for users seeking regulated crypto market access [].
CeFi encompasses cryptocurrency exchanges and shares similarities with TradFi, featuring advantages and disadvantages. Central bank digital currencies (CBDCs) play a pivotal role in reinforcing CeFi due to their digital nature and issuance by the central bank []. CBDCs are digital versions of a nation’s fiat currency, directly backed and regulated by the government. In contrast, CeFi refers to traditional financial services for cryptocurrencies, relying on centralized intermediaries for transactions. These services include lending, borrowing, and trading, typically offered by centralized financial institutions or platforms [,].
2.5. DeFi Market Mechanism
DeFi protocols provide services like exchanges, lending, and asset management []. Decentralized exchanges (DEXs) facilitate on-chain token trades. The DeFi market employs automated market makers (AMMs) for asset pricing and control. The DeFi business model revolves around smart contracts, investors, and users engaging in asset movements and generating revenue for the DeFi treasury []. Two primary DEX order systems exist: centralized order systems and automated market makers []. AMMs employ algorithms to ascertain asset prices, minimizing environmental uncertainty and information asymmetry. They furnish pricing with signaling value, providing generalized asset value information for both buyers and sellers []. DeFi operates on a market mechanism, empowering users with control over and the capability to modify various assets using DeFi services [].
Figure 1 illustrates the common mechanism of the DeFi business model []. The DeFi protocol generates financial services with a percentage of investors and users supporting these services. This process ultimately results in the creation of the DeFi treasury and the locking of assets, which is further elucidated below:

Figure 1.
DeFi common mechanism and revenue strategy [].
- ○
- Protocol: A collection of smart contracts encompassing various facets like PLFs, AMMs, or yield aggregators. These protocols offer open, noncustodial, permissionless, and composable financial services in exchange for nominal fees levied on asset movements, such as borrowing or swapping [].
- ○
- Investor: This participant assumes the underlying protocol risk, including potential misbehavior, impermanent loss, or rug-pulls, in return for passive income. Their primary role involves depositing assets and providing liquidity to these financial services [].
- ○
- User: Typically, users interact with the protocol in real time, not expecting extended responses. However, in the case of yield aggregators, users may also function as investors. Users initiate asset movements and pay interest rates to the protocol [].
- ○
- Financial Service: The linchpin of the entire protocol, this entity locks assets, fulfills asset movement requests, and safeguards against protocol misuse. Additionally, it can act as an investor by leveraging other DeFi protocols, ultimately delivering yields and earnings to other participants [].
DeFi services come with costs that impact investors seeking passive income. The additional interest generated through these services encounters a kind of “tax” imposed by the DeFi protocol. Conversely, users willingly pay fees to access the platform’s services. Consequently, the DeFi protocol earns revenue from both user segments. This market and business model mirrors the concept of “Two-Sided Markets”, familiar in TradFi [].
2.6. Smart Contract Role in DeFi
Smart contracts in DeFi have the ability to automate financial transactions and eliminate the need for intermediaries []. Rooted in blockchain technology, smart contracts are digital agreements operating within a decentralized framework, eliminating the requirement for third-party involvement []. These programmable contracts autonomously enforce predetermined conditions and actions, reducing transaction costs, enhancing efficiency, and improving transparency []. Within a smart contract, variables can be adjusted based on the logic programmed into its function []. Once created, a smart contract can be executed on a blockchain network and applied to any participant within the network. These smart contracts facilitate unalterable and globally enforceable agreements between parties due to their synchronized record. The code of a smart contract self-executes once it fulfills the agreed-upon conditions []. DeFi heavily relies on smart contracts [] because they play a pivotal role in ensuring the security and integrity of the DeFi ecosystem []. Furthermore, within the DeFi landscape, smart contracts can be leveraged to generate profits from locked assets by utilizing perpetual contract NFTs, which represent the rights associated with a perpetual contract and its collateral [].
2.7. Peer-to-Peer Transaction in DeFi
The peer-to-peer (P2P) transaction mechanism plays a vital role in ensuring transactions and data privacy []. In the context of blockchain transactions and DeFi, including exchange and payment, P2P typically involves a two-step process. Initially, involved parties negotiate and agree on exchange rates for specific pairs of crypto assets. Subsequently, these transactions are executed on-chain using smart contracts []. P2P systems hold significant importance in enabling DeFi by facilitating direct trading of crypto assets between users. This approach reduces transaction costs and enhances liquidity within the DeFi ecosystem. By eliminating the need for intermediaries, P2P transactions enhance the overall efficiency and accessibility of DeFi platforms, contributing to the growth and success of the DeFi space.
2.8. Tokenization Mechanism
Tokenization digitizes assets, representing ownership on a blockchain network []. It encompasses a wide range of assets, including commodities and real estate, and enhances market efficiency by enabling direct participant interactions []. Tokenization is evolving in markets like commodities and real estate, thereby presenting new opportunities in direct lending and DeFi markets. Blockchain ensures the security of these tokens, which is vital in tokenizing real assets. This practice is gaining traction, especially in collateralizing real-world assets (RWAs) and aiding risk management. Tokenized asset ownership embedded within the system allows easy access to transaction records and identification of buyers and sellers []. Tokenization has the potential to revolutionize traditional custody and settlement models by enabling direct interactions among market participants in a trustless environment. This disintermediation enhances market efficiency and grants investors access to otherwise illiquid assets. It finds applications in commodities, debt and equity securities, and real estate markets [].
3. Methodology
This research was conducted in several stages. We employed a descriptive qualitative methodology incorporating literature reviews and phenomenological research. Our initial approach involved scouring through journals, white papers, articles, and websites to gather information about DeFi. This study aims to create a taxonomy with a substantial influence on DeFi. While our taxonomy offers a comprehensive conceptual and empirical map of the emerging DeFi landscape, we recognize the significance of constructing a broader taxonomy that is more accessible to the public. Given the early stage of blockchain technology in the financial industry, diverse literature views and approaches can benefit a wider audience; the research flow is illustrated in Figure 2. To enrich and complete the taxonomy, we introduce several additional discussion aspects:

Figure 2.
Research workflow.
- ○
- Scope: This encompasses a broader range of applications, including enhancements to existing business processes (such as technology, advantages, security, risk, and benefit) and support for new products or innovations. Additionally, it delves into the comparison between DeFi and TradFi in the financial industry.
- ○
- Financial Instruments: DeFi aims to recreate TradFi products through smart contracts for P2P operation; however, there are still new challenges and innovations in DeFi.
- ○
- Risk and Regulation: DeFi’s decentralized and permissionless nature potentially introduces certain risks that are not present in TradFi. We present a lucid discussion of the manifestation of risks in the DeFi ecosystem.
3.1. Information Discovery
The research commenced with the information discovery stage. The data were collected from reputable sources such as journals or conference papers, white papers, and websites. Journals and conference data were obtained from well-known databases such as ScienceDirect, Google Scholar, MDPI, IEEExplore, Springer Science, Emerald Insight, and SSRN. We selected this data source due to its high standards and solid reputation within the crypto industry, specifically in the DeFi space. Additionally, it provides a wealth of discussions about DeFi, offering a comprehensive set of sources. When searching SSRN for journals, we prioritized already published works. While specific journals may contain exceptional ideas, they often require additional time to gain acceptance in mainstream publications. SSRN’s identity as an open-access online preprint community provides a valuable platform for renowned academic institutions and government entities. On the other hand, data from websites were collected from platforms like Medium, CoinGecko, CoinMarketCap, and Ethereum. The analysis conducted on publications between 6 May 2022, and 6 May 2023, yielded 4266 references to the blockchain in financial services. The publication sources statistics and publication number are shown in Table 1. These references were further categorized into five distinct classes, as outlined in Table 2. The rationale behind these categories is our focus on exploring knowledge and use cases in DeFi, DeFi technology, challenges and opportunities of DeFi, a comparative analysis of DeFi and TradFi, and associated risks. The filtering process involved the utilization of specific keywords such as Decentralized Finance, Taxonomy of DeFi, DeFi vs. TradFi, Centralized Finance, Technology in DeFi, Risk in DeFi, DeFi Opportunities, Cases in DeFi, Traditional Finance Opportunities, Traditional Finance Risk, and DeFi Protocol. Consequently, the filtering process resulted In a refined selection of 68 journals.

Table 1.
Publication source.

Table 2.
Topic categories.
In the initial phases of our literature review, we devised specific search terms centered around the primary theme of blockchain in financial services. The process commenced with a targeted keyword search, scrutinizing titles and abstracts. Subsequently, in the second step, we concentrated on cherry-picking English-language, Scopus-indexed journal articles, aiming to ensure the sample’s quality. Additionally, we included widely recognized white papers from the industry, such as Binance’s white paper on DeFi. Moreover, we sought sources from nonacademic entities, prioritizing those with exceptional quality and significant discourse on the subject. Through this meticulous selection process, we involved two independent reviewers who scanned the titles and abstracts of those publications according to the previous criteria. The detailed selection for analysis is shown in Table 1. Subsequently, we systematically categorized these papers into distinct sections, as delineated in Table 2.
During the information search stage, we identified pertinent resources, including journals, conference papers, white papers, and websites aligning with our research criteria. We categorized the 68 references into five distinct groups, each spotlighting the most prominent aspects. For instance, a subset of references delved extensively into the technology of DeFi; thus, we established the DeFi Technology category. This classification was guided by descriptive elements encompassing research titles, abstracts, keywords, theories, methods, and definitions. In addition to keywords, we used questions to filter the literature for constructing our DeFi taxonomy. These questions helped us define DeFi dimensions, including its technology, advantages, products/services, and associated risks.
- What are the DeFi key features?
- What are set the key features that enable DeFi ecosystem disruption?
- What are the benefits of using DeFi for the financial industry?
- What is DeFi Challenge in the financial industry?
- What are the ethnographic aspects of DeFi adoption, e.g., user behavior and regulatory view?
- What DeFi products/services could disrupt or collaborate with TradFi-compatible products/services?
- What are the threats of adopting DeFi in the financial industry?
- How do we manage the risks of DeFi adoption threats?
After systematically reviewing references using these questions, we categorized them into five groups. This process refined our focus and laid the groundwork for constructing a comprehensive DeFi taxonomy. The eight questions, stemming from academic, product/service, and nonacademic sources, represent general knowledge frequently discussed. These questions have been organized into the following five categories:
- Knowledge and Use Case of DeFi Ecosystem: This category encompasses journals, conference papers, and white papers that discuss information or knowledge about DeFi systems, as well as the various use cases that occur within the DeFi ecosystem.
- DeFi Technology: In this category, we explore the foundational technologies in DeFi, including blockchain, smart contracts, and other relevant technologies that underpin the functioning of DeFi platforms.
- Challenges and Opportunities of DeFi: This category addresses the challenges faced by DeFi, such as regulatory hurdles, and also explores the opportunities that DeFi presents, including transparency, accessibility, low-cost services, and self-custody options.
- DeFi and TradFi: This category focuses on the relationship between DeFi and TradFi and provides a comparative analysis of the two financial systems.
- Risk in DeFi: In this category, we examine the various risks associated with DeFi, including bugs, hackers, and fraud, and analyze their potential impacts on the DeFi ecosystem.
The publications listed in Table 2 cover distinctions in every aspect, presenting topics not discussed by other publications. Although there is some overlap, certain publications diverge significantly. For instance, in the DeFi Technology category, publication [] explores automated market makers and decentralized exchanges more extensively than DeFi, while publication [] concentrates broadly on decentralized autonomous organizations—evolution, challenges, and opportunities.
Phenomenological research in DeFi delves into individuals’ experiences and perceptions within the DeFi ecosystem, aiming to grasp the essence of their encounters. This qualitative approach facilitates understanding beliefs, behaviors, attitudes, and unique experiences in DeFi, offering insights into its distinct characteristics and impact. Our phenomenological research draws from various sources, including social media, and captures significant DeFi ecosystem phenomena. Here are some key phenomena gathered for the research:
- Growth Rate: In May 2022, the average 20-day growth rate for DeFi wallets was around 1%, compared to a higher rate of 4% in November 2021 [,].
- Total Value Locked (TVL): The total value locked in DeFi witnessed substantial growth. In 2020, it expanded by 14×, and in 2021, it more than quadrupled, reaching a peak value of USD 112.07 billion [].
- DeFi Derivatives: The DeFi derivatives market, still in its nascent stages, has shown remarkable growth. At the end of 2020, its total value locked (TVL) was around USD 25 billion and is estimated to be 10×greater than the global GDP [].
- Emerging Trends: Several emerging trends are notable in DeFi, including the integration of traditional financial products, the monetization of blockchain games, and the rise in DeFi insurance policies [,].
The phenomena provide valuable insights into the evolution of DeFi, illustrating its rapid expansion and the emergence of a diverse array of financial instruments and services within this decentralized ecosystem. These developments robustly underpin the phenomenon of DeFi’s escalating popularity.
Table 3 provides a summary and highlights the distinctions between our paper and other works discussing DeFi. Notable differences are evident in the dimensions covered and the unique visualizations presented. Our paper introduces dimensions such as advantages, risk, product/service, and technology, whereas the referenced paper has its own specific focus. Additionally, this paper enhances comprehension by including visualizations of the DeFi taxonomy. Despite these disparities, referenced papers share a similar methodology, primarily relying on a literature review approach.

Table 3.
DeFi taxonomy comparison.
3.2. Taxonomy Formulation
In formulating the DeFi taxonomy, our process integrates diverse categories and perspectives. Through extensive research, we have crafted a meticulous and comprehensive taxonomy map to enhance readers’ understanding of the multifaceted DeFi landscape. As detailed in Table 2, our methodological framework necessitates a systematic classification of dimensions, encompassing advantages, risks, products/services, and technology. The rationale behind this classification is to explore interrelationships between existing dimensions and subdimensions. Recognizing that a singular dimension cannot exist in isolation, we seek to uncover how these dimensions are interconnected. For instance, the risk dimension may have connections to the dimensions of technology, product and service, and advantage. Similarly, the technology dimension may exhibit relationships with product and service, risk, and advantage dimensions. Following our exploration of the interrelationships between dimensions and subdimensions.
The graphical representation of this categorization serves as a visual aid, elucidating the intricate interplay and significance among these dimensions within the taxonomy. By revealing their profound significance and interconnectedness, this graphical model establishes a coherent narrative of the DeFi ecosystem. Creating this taxonomy holds paramount importance because it aims to offer a comprehensive portrayal of DeFi.
By delineating these facets and their interrelationships meticulously, we have developed a comprehensive taxonomy, enhancing the precision of our analytical approach. This methodical methodology fosters a profound understanding of the intricate interconnections between pivotal factors in the DeFi ecosystem, enabling a more nuanced and insightful analysis.
4. The Taxonomy
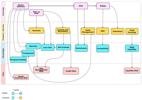
We have constructed a framework comprising four dimensions (advantages, risks, products/services, and technology), thoroughly analyzing each dimension’s underlying technologies, potential threats, and their interconnections. The illustrated DeFi taxonomy in Figure 3 encapsulates these distinct dimensions. Our subsequent discussion extensively explores each dimension, investigating underlying drivers and identifying potential risks within the DeFi ecosystem. The analysis explores the intricate interrelationships between these dimensions and their drivers, shedding light on the evolving landscape of DeFi. To enhance the clarity of the DeFi taxonomy, we intelligently assigned distinct colors to each dimension: yellow for products/services, blue for advantages, red for risks, and purple for technology. This color-coded approach aids in comprehending the taxonomy’s various components and their relationships, facilitating a clearer understanding of the complex DeFi landscape.

Figure 3.
The DeFi taxonomy.
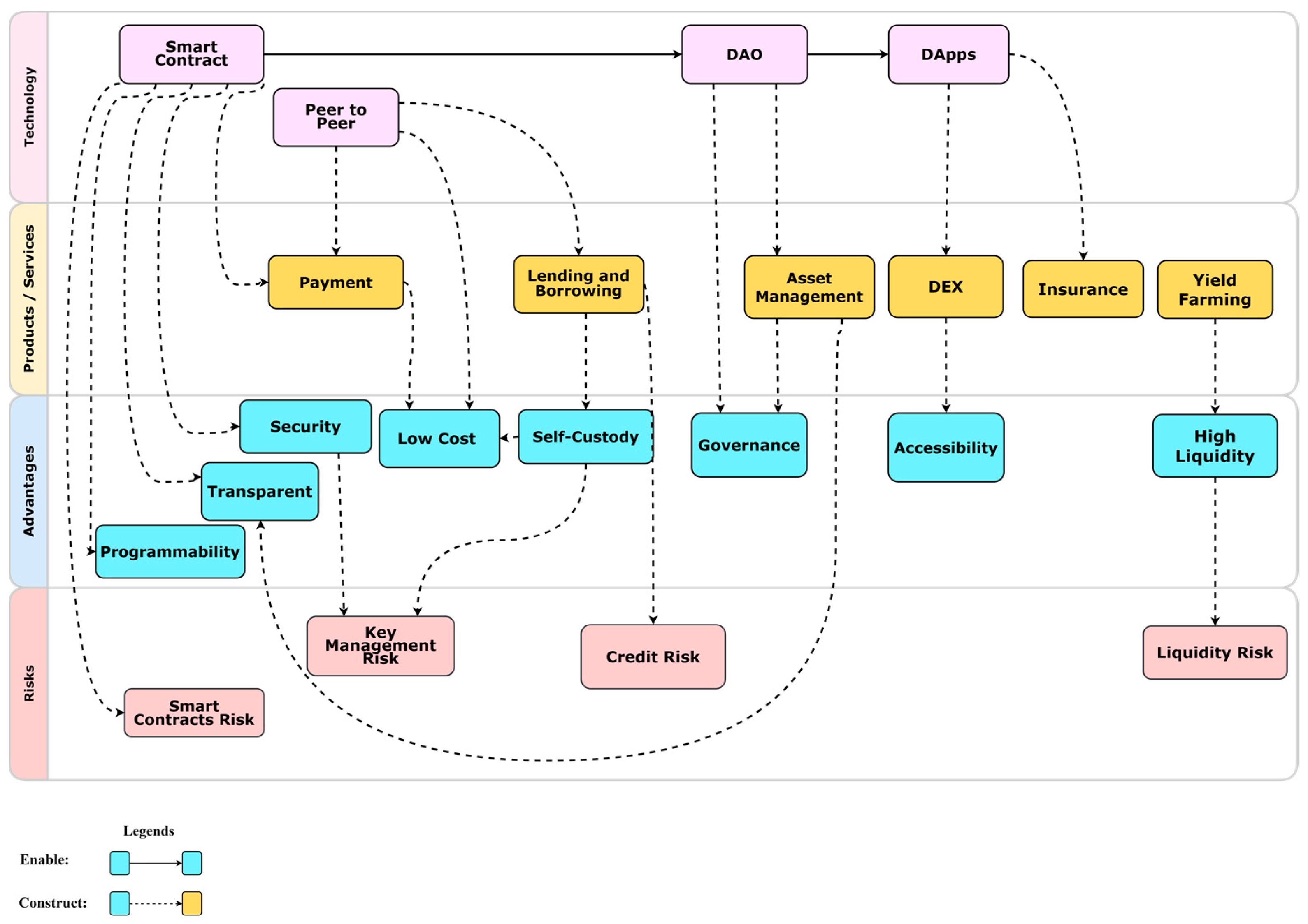
Figure 3, depicting the DeFi taxonomy, offers an overview of DeFi within the financial ecosystem, contrasting it with TradFi. The illustration depicts interdimensional relationships, highlighting enable and construct aspects. Figure 4 extends the depiction from Figure 3 by illustrating the interrelationships among dimensions. Its creation involved sourcing information from various channels like journals, white papers, websites, social media, and literature reviews. The construction process involved using collaborative software like draw.io, streamlining teamwork, and expediting the visualization process for greater efficiency. Figure 4 presents the interconnectedness of taxonomy dimensions within the DeFi framework, illustrating the relationships between these dimensions. This visualization illustrates the intricate connections and dependencies identified within the taxonomy. This analysis is crucial for a comprehensive understanding of the taxonomy. Thicker lines signify enable and strong connections. Enable refers to the capacity for evolution, emphasizing the importance of smart contracts in forming DAOs and DApps. For example, within the technological dimension, smart contracts encompass elements like DAOs and DApps. The dotted lines signify constructs or relationships arising from interaction. Construct involves creating something new and being a foundational part. In the technology domain, smart contracts link with dimensions in the benefits category (such as payment, security, transparency, and programmability), laying the groundwork for construct-like payment mechanisms. Additionally, smart contract dimensions correlate with dimensions in the risks category.

Figure 4.
Interconnectivity dimension of DeFi taxonomy.
4.1. Technology
The DeFi Taxonomy begins with a focus on the technological dimension, recognizing its fundamental role. The presence of a robust technological infrastructure is indispensable for the optimal functioning of DeFi; without it, DeFi would closely resemble TradFi. The interplay between financial and technological innovation is evident, with these domains increasingly intertwined []. DeFi serves as a prime example of this synergy, enabling user engagement in cryptocurrency transactions through the utilization of blockchain and smart contracts []. Subsequently, we analyze the diverse technologies integrated within the DeFi ecosystem. We incorporate P2P, smart contracts, DAOs, and DApps in the technology dimension. They are recognized by reputable journals as existing technologies in DeFi and underscored for their essential roles. DeFi technology relies heavily on P2P, smart contracts, DAOs, and DApps; their absence could impede the DeFi operation, potentially hindering transactions, and the existence of DeFi applications in the financial ecosystem.
4.1.1. Peer-to-Peer
Peer-to-peer (P2P) is integrated into the technology dimension due to its pivotal role as an enabler for all transactions within the DeFi ecosystem, facilitated through the utilization of blockchain technology and smart contracts. P2P plays a fundamental role in DeFi, allowing users to engage in direct transactions while safeguarding data privacy and eliminating the need for intermediaries []. Within DeFi, P2P protocols serve as an alternative to traditional exchange models and liquidity pools. P2P lending platforms serve as a prime example of the P2P protocol in DeFi, directly connecting borrowers and lenders. DeFi facilitates easier credit access for borrowers with limited or no options for traditional bank loans, surpassing the constraints imposed by certain banks and financial institutions’ limited online loan services []. These DeFi lending platforms revolutionize borrowing and lending, offering efficiency, accessibility, and transparency, outperforming traditional centralized finance models for individuals and institutions alike. P2P enables users to assess and address potential threats and vulnerabilities, ensuring data privacy. They can employ security software for preaccess file scanning, utilize cloud storage, implement end-to-end encryption, engage in anonymous browsing, exercise control over shared data, and secure the physical storage of encryption devices and keys.
4.1.2. Smart Contract
DeFi utilizes smart contracts to eliminate intermediaries, ensuring transparency and trustworthiness while enhancing its operations’ security and integrity [,]. Smart contracts, operating on blockchain technology with encoded terms, ensure transparency and immutability, guaranteeing security and resistance to tampering. They automate intricate financial transactions, thereby minimizing manual intervention, streamlining operations, and accelerating processes in the DeFi ecosystem. These contracts secure and reliably execute deals by integrating logic into their functions, enabling direct P2P transactions. This approach reduces costs, eliminates third-party manipulation risks, and enhances transactional efficiency. These contracts feature variables that can be modified based on the implemented logic. Smart contracts are written using programming languages like Solidity []. Smart contracts are pivotal in enabling automation, programmability, and decentralized governance, forming the core of technologies like DAOs and DApps in the DeFi ecosystem. Smart contracts facilitate the creation of programmable financial instruments, expanding the possibilities for DeFi applications. Developers utilize smart contracts to deploy diverse DApps, covering lending, borrowing, decentralized exchanges, derivatives, yield farming, and more, thereby allowing tailored solutions that foster greater customization and innovation.
Additionally, smart contracts significantly contribute to decentralized governance, prevalent in various DeFi protocols. Through these contracts, token holders or community members can automate decision-making processes, preventing excessive control by any single entity, encouraging community participation, and establishing a more democratic and transparent ecosystem []. Smart contracts serve a crucial purpose in the creation of DApps, allowing developers to construct applications on blockchain networks. Furthermore, using smart contracts in DApps aims to store all application programs on a blockchain network, ensuring that the source code is openly accessible to everyone in an open-source manner.
Decentralized Autonomous Organization
A decentralized autonomous organization (DAO) is a decentralized organization that operates on a public blockchain, allowing entities or organizations to establish self-governance and coordination among individuals based on predetermined rules. It is frequently characterized as a blockchain-based organizational structure, resembling a crypto-cooperative or a financial entity with the capacity for decentralized decision-making []. DAOs enable continuous functioning and operations synchronization through computer code or smart contracts [], which are self-executing contracts with terms directly written into code on a blockchain network. These contracts define organizational rules, execute decisions, and allow for public auditing of proposals and voting. The backbone of a DAO is its smart contract, which holds the organization’s treasury and ensures that rule changes and fund spending require group approval. Smart contracts contribute to the autonomy, transparency, and security of DAOs by providing verifiability and visibility through public audits [,].
In DAOs, investors typically maintain anonymity and may experience a lack of trust among one another. The decision-making process of a DAO operates on-chain and is executed automatically, ensuring transparency through a visible voting process on a public blockchain. Successful proposals are implemented automatically, eliminating the need for human intervention []. DAOs excel in managing digital assets within DeFi by leveraging self-governance and coordination via autonomous code []. DAOs utilize decentralized blockchains to achieve consensus on the allocation of funds. The advantages of DAOs encompass decentralization, security, transparency, participation, efficiency, rewards, and flexibility. MakerDAO serves as a successful example of a DAO operating DeFi protocols such as the Dai stablecoin system. Users collateralize their crypto assets to obtain stable Dai loans, aligning with the goals of stablecoin implementation and generating value.
Decentralized Applications (DApps)
Decentralized applications (DApps) differ from traditional applications by operating on a decentralized P2P network rather than relying on centralized servers []. Transparency is established through blockchain technology, enabling public visibility and verification of all transactions. Economic participation refers to the utilization of cryptocurrency for transactions within the DApp ecosystem, facilitating economic interactions without intermediaries. Blockchain validation guarantees the validation and permanent recording of all DApp activities. The resilience against server disruptions is a consequence of blockchain’s decentralized architecture, ensuring the DApp’s uninterrupted operation, even in the event of node failures [,].
On the contrary, DApps lack a solitary control point. Distributed applications entail a collection of computer programs that utilize computational resources across multiple, distinct computation nodes to attain a shared objective. DApps showcase four core attributes: transparency, economic engagement, blockchain validation, and robustness against server shutdowns. In practical scenarios, DApps effectively manifest the essence of DAOs []. Smart contracts play a crucial role in the development of DApps, particularly in the domain of DeFi, which represents the most prevalent type. DeFi DApps transform TradFi functions services such as savings, loans, and insurance. DeFi offers secure and decentralized financial services, encompassing stablecoins, decentralized exchanges (DEXs), lending platforms, and investment funds. These applications utilize smart contracts on blockchain to facilitate secure transactions and store data []. DApps and DAOs are both integral to blockchain technology, albeit with distinct functions. DApps are open-source applications executed by multiple users on a decentralized network, emphasizing decentralization and censorship resistance because they are not controlled by any single entity [].
Conversely, DAOs are organizations managed by smart contracts on blockchain, designed to function autonomously without central authority. Decision-making and governance within DAOs are automated through smart contracts. While DApps are applications developed on blockchain, DAOs represent organizations operating on blockchain.
4.2. Product/Services
The following provides a concise overview of diverse products and services within the DeFi ecosystem, encompassing payments, lending and borrowing, asset management, insurance, stablecoins, staking, yield farming, and decentralized exchanges (DEXs). The dimensions of products and services in this taxonomy are derived from the most prominent offerings in DeFi at the time of this journal’s composition. Additionally, the selected products and services are tailored to characterize DeFi from a financial sector perspective, facilitating straightforward comparisons with TradFi for ease of understanding.
4.2.1. Payments
The Bitcoin blockchain is widely acknowledged as an early and prominent instance of a DeFi application. Although initially designed as a P2P payment system without smart contract functionality, it has garnered extensive adoption as a decentralized payment system. The emergence of solutions leveraging the Ethereum network and smart contracts has facilitated decentralized payment services and spurred diverse app innovations []. Smart contracts, digital programs stored on a blockchain network, automate transaction execution based on predetermined conditions. They enable the execution of agreements and transactions among anonymous parties, eliminating the need for intermediaries or central institutions. Smart contracts also enable the automation of predetermined events, such as interest or dividend payments, without manual intervention [].
Payments in the DeFi ecosystem use P2P systems and smart contracts to facilitate transactions, promoting financial inclusion, streamlining payment processes, and maximizing security, efficiency, transparency, and cost-effectiveness. Smart contracts ensure secure, efficient, and cost-effective domestic and cross-border transactions, including those involving cryptocurrencies, while eliminating the need for intermediaries and reducing the risks associated with fraud and transaction delays. Smart contracts also eliminate the possibility of missed opportunities in trade finance and commodity trading [,]. DeFi offers diverse payment solutions, with Sablier standing out as a real-time finance protocol. It enables continuous payments over time rather than in a single transaction, finding applications in payroll processing, micro-consulting, and time-sensitive engagements. Sablier operates through a smart contract, allowing gradual fund allocation set by the payment stream creator. Recipients can withdraw funds at any time, making it akin to an everyday payday. Payments in any ERC-20 token are supported, providing senders the flexibility to cancel streams if needed, with the remaining funds returned to them upon cancellation. Another DeFi payment application akin to Sablier is Connext. It operates as a layer 2 payment channel network, enabling instant, cost-effective payments without requiring on-chain transactions. This efficiency makes it suitable for various use cases, such as streaming payments and micropayments. Leveraging blockchain programmability, Connext offers a scalable and user-friendly payment solution within the DeFi ecosystem. Ripple operates as a blockchain-based digital payment network, facilitating the transfer of digital and fiat currencies internationally without intermediaries in real time. Its blockchain, XRPL, tracks transaction details like accounts and balances. Primarily focused on payment settlement, asset exchange, and remittance, Ripple resembles SWIFT in facilitating international money and security transfers for banks and financial institutions. Its consensus mechanism aims to prevent double-spending, enhancing system integrity. Despite not being a DeFi platform, Ripple’s innovative features hold the potential to revolutionize the financial industry, particularly in cross-border payments and remittances.
4.2.2. Lending and Borrowing
Lending and borrowing in the DeFi ecosystem involve providing monetary assets, either fiat or digital currency, to another party in exchange for a steady income stream. DeFi lending platforms enable cryptocurrency holders to lend significant funds quickly and anonymously to borrowers. To access this service, borrowers must provide sufficient collateral deposited in a smart contract and commit to repaying the loan within a predetermined timeframe. DeFi borrowing and lending introduce efficiency, accessibility, and transparency innovations compared to TradFi and participation in borrowing and lending is open to everyone, thereby democratizing financial service access. Enabled by smart contracts, the decentralized framework of DeFi lending and borrowing ensures a transparent and equitable blockchain-based system, granting users traditional financial tools like interest and liquidity while incorporating the advantages of decentralization, thereby fostering the continued expansion and development of the DeFi ecosystem [,].
One example of a lending protocol is a pool-based system, where users provide liquidity or funds to a pool that others can borrow. In return, those who provide liquidity earn interest-like income. P2P lending is another option, allowing borrowers to obtain loans directly from individual lenders. Decentralized lending protocols facilitate borrowing with minimal obstacles. Prominent DeFi lending platforms like Aave, Maker, and Compound utilize smart contracts to enable lending and borrowing of cryptocurrency without intermediaries, thereby reducing the risks associated with traditional loans [,].
4.2.3. Asset Management
DeFi protocols for asset management use smart contracts to pool investors’ tokens, often for use on other decentralized applications []. Smart contracts provide security and enable investors to allocate their tokens to other DApps. Blockchain technology facilitates decentralized transactions and registries of assets, promoting transparency and facilitating rapid settlement without the need for validation from central authorities. It encompasses both fungible and nonfungible assets [,,]. Fungible assets are those interchangeable into individual units []. Similar to conventional investment funds, on-chain funds are primarily utilized for diversifying portfolios. They provide an avenue for investing in a collection of crypto assets and implementing various strategies without the need for individual token management. In contrast to conventional funds, on-chain funds do not necessitate a custodian. Instead, the crypto assets are secured in a smart contract []. Users can transparently and automatically manage their assets with third parties at a relatively low cost. Smart contracts ensure the property rights of users.
Asset management within the DeFi space features prominent examples such as the DeFi Pulse Index (DPI) and Balanced Crypto Pie (BCP). DPI serves as a blockchain financial product designed to lower entry barriers for newcomers, providing exposure to DeFi for those lacking specialized expertise while offering experienced users a single-asset exposure to the DeFi sector. Conversely, BCP offers a convenient ERC20 token that grants equivalent exposure to Bitcoin, Ethereum, and DeFi assets. BCP underlying assets continuously generate profits and enhance holdings through automated rebalancing to maintain the set allocation. For this category to mature fully, it necessitates sufficient data, aggregators, companies, and analytics providers to assist users in making informed asset decisions. That is why products like DPI play a pivotal role by providing extensive industry information and aiding investors in decision-making.
4.2.4. Insurance
DeFi insurance mirrors traditional insurance by providing financial compensation for losses within the DeFi ecosystem. It safeguards against market, technical, and credit risks, crucial for maintaining stability in the expanding DeFi market. Users can purchase coverage from others in the ecosystem, and smart contracts automatically pay out claims when specific criteria are met. The primary objectives are affordability, speed, and transparency. Automation makes coverage accessible, expedites payments, and ensures transparent claim decisions [,].
DeFi insurance plays a pivotal role in safeguarding user assets against potential financial losses caused by system vulnerabilities. Examples like Etherisc (DIP) and InsurAce (INSUR) demonstrate this. Etherisc offers P2P funding pools for traditional and crypto-specific insurance, covering areas like crop insurance, flight delays, and protection for crypto wallets and loans. InsurAce operates similarly, pooling user funds to disburse payments for adverse occurrences such as hacks or stake releases. These initiatives showcase the potential of smart contracts and blockchain technology in enabling robust DeFi insurance solutions [,].
4.2.5. Stablecoin
Stablecoin is a cryptocurrency pegged to a stable asset or basket of assets, reducing price volatility. This stability makes them suitable for various DeFi applications, including lending, borrowing, and trading. Stablecoin is a digital currency designed to maintain a stable value and purchasing power by incorporating an economic framework []. Noncustodial stablecoins are a specific type of stablecoin that aims to keep a stable value relative to a target currency, typically USD, through the implementation of various economic mechanisms []. These stablecoins are available in the DeFi space, allowing investors to earn returns on their cryptocurrency investments while minimizing the volatility and its negative impacts. Stablecoins offer a reliable solution to the price fluctuations commonly found in the DeFi ecosystem, allowing for fast and low-cost fund transfers and creating a more stable market environment.
We briefly summarize the two most used methods of stabilizing cryptocurrencies:
- ○
- Fiat-Collateralized: In the fiat-collateralized mechanism, stablecoins are pegged to a fixed amount of fiat currency, usually USD, and this is achieved through a network of banks that hold the fiat collateral. This approach is not decentralized, and stablecoins like USDT and USDC are examples of this mechanism [].
- ○
- Crypto Asset-Collateralized: In the context of stablecoins, a common stabilization mechanism involves using a crypto asset as collateral to back each unit of the stablecoin. Stablecoin requires a mechanism to protect against fluctuations in the value of the collateral. One example of such a stablecoin is DAI, which is pegged to 1 USD. To obtain a newly created DAI, a user must provide a greater amount of cryptocurrency as collateral than the value of the DAI requested [].
4.2.6. Staking
Staking in the DeFi ecosystem resembles a traditional deposit, wherein investors lock their crypto assets into smart contracts for a specific duration to earn passive income. It is closely associated with proof-of-stake (PoS) blockchain networks, where users become validators by staking a certain amount of the platform’s native tokens. In PoS, validators undergo a rigorous approval process to prevent fraudulent transactions. The stake in PoS algorithms corresponds to one’s wealth and represents the sum of currency locked up for a defined period. Staking allows users to participate in the consensus algorithm, supporting blockchain’s security and operation without the high computational energy requirements of traditional proof-of-work mechanisms [,,]. DeFi has notable examples of staking platforms, including AQRU and Cardano. AQRU offers advanced order types, margin trading, and competitive fees. The platform’s staking and rewards programs for selected coin/token holders provide attractive returns. Unique features such as advanced infrastructure, real-time market data, and decision-making tools enhance user analysis. AQRU’s advanced order types grant users greater trade control with limit orders, stop orders, and trailing stop orders. Margin trading, while potentially profitable, involves higher risks, requiring users to understand market dynamics. AQRU distinguishes itself with a low fee structure, maximizing user profits with competitive trading and minimal withdrawal fees. Its staking program offers passive income opportunities by holding specific coins/tokens, yielding higher returns than traditional savings accounts. The AQRU rewards program also incentivizes coin/token ownership, providing benefits like exclusive features or reduced fees. Cardano is a blockchain platform that delivers scalable and reliable DApps infrastructure. Cardano’s staking mechanism, delegation, lets users delegate ADA tokens to staking pools and earn rewards. Known for its emphasis on sustainability and security, Cardano is a trusted staking platform promoting decentralization. Blockchain’s unique approach involves peer-reviewed research for rigorous testing and security, setting it apart from other platforms with its scientific verification and academic oversight.
4.2.7. Yield Farming
Yield farming entails depositing tokens into a DeFi protocols to maximize the value generated from crypto assets. While it can manifest in various ways, the most prevalent method involves depositing funds into high-yield lending protocols. Yield farming relies on smart contracts to secure tokens and generate interest, offering rates ranging from a few percentage points to triple-digit returns. Often, locked tokens are loaned to users who, in turn, pay interest on their borrowed crypto, channeling a portion of these profits to liquidity providers. Alternatively, locked tokens can provide liquidity for decentralized exchanges, facilitating trading. Yield framing practice benefits DeFi platforms and users by presenting opportunities for passive capital growth and active speculation, potentially surpassing returns from traditional financial instruments. Operating primarily on the Ethereum network through ERC-20 tokens, yield farming mechanisms vary based on protocols and strategies employed []. Compound is an example of yield farming, which offers innovative financial services enabling users to earn interest on their cryptocurrencies without the risks associated with yield farming. Yield farming has gained significant popularity due to its perceived advantages. Users can earn returns on their idle funds through automated processes, yield farming protocols can levy management fees, and other DeFi services can benefit from enhanced liquidity [].
4.2.8. Decentralized Exchanges (DEXs)
Decentralized exchanges (DEXs) are digital marketplaces that use smart contracts to enable direct cryptocurrency transactions between traders without the involvement of a third-party intermediary in managing their assets [,]. DEXs operate on a decentralized infrastructure that relies on self-executing smart contracts containing specific conditions to be met before a trade can occur. These exchanges facilitate various functions, including creating the liquidity pool between tokens, adding or removing liquidity, and exchanging tokens []. DEXs offer liquidity benefits while minimizing market price impact. Liquidity in DEXs is determined by automated market maker (AMM) mechanisms. AMMs enable users to trade tokens while concurrently upholding market liquidity and stability efficiently. A prevalent AMM type sets exchange rates using the formula “Amount of token X × Amount of token Y = constant.” These AMMs employ smart contracts for token locking and interest payments, offering rates from a few percentage points to triple-digits. They determine pricing through algorithms, ensuring instant quotes despite liquidity pool depth. As AMMs evolve, future designs are expected to lower fees, reduce friction, and enhance liquidity for DeFi users. In addition to providing increased security, DEXs offer greater user control and privacy because traders retain complete control and ownership over their assets throughout the transaction process. Prominent examples of DEXs include Uniswap, SushiSwap, and Curve [,].
AMM mechanisms, prevalent in DeFi, are less common in TradFi. However, signs suggest adoption within CeFi and TradFi entities. AMMs, offering algorithm-based pricing for instant quotes despite liquidity pool depth, are projected to generate value across DeFi and TradFi. Future advancements are anticipated to further enhance efficiency over time [,,].
4.3. Advantages
Innovative technologies such as DeFi play a crucial role in enabling businesses to maintain their competitiveness within today’s rapidly evolving market landscape. Within the financial industry, DeFi offers a multitude of advantages that contribute to its growing significance. The transparency, accessibility, and cost-effectiveness of DeFi services render it an attractive choice for both businesses and individuals seeking to optimize their financial activities. By presenting an alternative financial system with distinct advantages, DeFi stands poised to reshape the financial industry, fostering greater financial inclusion and creating opportunities for various market participants.
4.3.1. Benefits
DeFi has the capacity to revolutionize business operations by optimizing processes, increasing efficiency, reducing costs, and enhancing overall performance. Integrating DeFi with Fintech presents considerable benefits, including heightened security and governance, thereby delivering substantial value. Below are a few examples of the benefits of using DeFi.
Self-Custody
Self-custody in DeFi allows individuals or businesses to hold and manage their digital assets, like cryptocurrencies, independently without relying on third-party custodians. Within the DeFi ecosystem, users maintain complete ownership and control of their assets, interacting with financial applications and protocols without requiring permission from intermediaries. This direct interaction often results in lower transaction costs [].
Self-custody offers individuals complete control over their assets, ensuring privacy and protecting identities from external interference. It enables constant access and use of assets from any location, which is considered beneficial for preserving crypto wealth over time. However, self-custody poses risks, such as potential loss or theft of private keys if not securely managed or backed up. Additionally, a lack of control over data in DeFi might expose users to fund theft or loss, along with limitations or risks associated with custodial wallets. Despite these risks, self-custody is an essential feature because it fosters trust in the assets that users hold. DeFi aims to empower individuals to engage in various financial interactions, such as lending, borrowing, asset speculation, diversification, earning returns, or obtaining insurance without intermediaries [].
Accessibility
TradFi systems restrict access with geographical barriers, high fees, and documentation requirements, limiting access for some individuals and communities. DeFi has the potential to establish an inclusive and available financial system, unlike TradFi, which may not be affordable for everyone. DeFi allows for convenient access to financial services, regardless of geographical location, as long as one has an internet connection, a cryptocurrency wallet, and a smartphone. DeFi benefits include reduced costs and 24/7 availability []. DeFi protocols are designed to be accessible to anyone, which may lead to an open and accessible financial system. The infrastructure requirements are low, and the risk of discrimination is almost nonexistent due to the lack of identities. If regulations demand access restrictions, such as for security tokens, such limitations can be implemented in the token contracts without compromising the integrity and decentralization properties of the settlement layer []. Accessibility is crucial because it can provide opportunities and convenience for all groups to participate in the financial system and accelerate the transaction process.
Security
Enhanced security in a financial system creates a secure environment where institutions and users can conduct activities without concerns about asset theft or information compromise. Blockchain ensures the security of DeFi by offering a decentralized and immutable digital ledger recording all transactions and smart contracts. These contracts establish agreements between two or more parties and only become effective once the specified conditions are met. The use of blockchain technology in DeFi offers a high level of appeal in terms of security while still maintaining privacy, thanks to several properties that it supports, including immutability, transparency, traceability, data consistency, tokenization, and governance. Each transaction on blockchain is secured using cryptographic principles, ensuring data integrity and authentication through public key infrastructure (PKI), which provides users with public keys for receiving assets and private keys for protection [,]. The adoption of blockchain technology allows FinTech companies to release fully digital products and services that closely resemble conventional offerings but come with the added flexibility of digital properties. The adoption of blockchain technology also enables the creation of innovative financial solutions with enhanced security and efficiency []. However, despite these security features, the current focus of DeFi security efforts revolves primarily around investigating vulnerabilities in smart contracts []. Identifying and addressing potential weaknesses in smart contracts is of utmost importance to fortify the security posture of DeFi platforms, ensuring the safety and trust of users engaging in decentralized financial activities.
Low Cost
DeFi service providers execute operations at a lower cost than TradFi, primarily due to the absence of fees charged by banks and other financial entities for service usage, enabling investors to respond to changing environmental circumstances more affordably. Moreover, the decentralized and automated nature of DeFi operations leads to significantly narrower profit margins than those of TradFi institutions, resulting in advantageous rates for borrowers and heightened operational efficiency. These cost efficiencies stem from the automated and unregulated environment of DeFi platforms, resulting in lower marginal costs when contrasted with banks and nonbank entities across advanced and emerging market economies. DeFi provides cost-effective services through smart contracts, eliminating the necessity of intermediaries such as financial institutions and banks. Due to the automation of repetitive and low-value tasks, they can often offer lower fees while maintaining higher efficiency []. The transparent nature of DeFi reduces the need for external audits and verifications, typically associated with expenses in traditional financial services. DeFi service providers enable investors to adjust to evolving conditions efficiently while minimizing costs through task automation and implementing lower fees [].
High Liquidity
High liquidity pertains to the seamless exchangeability of tokens or cryptocurrencies with other tokens in DeFi. Liquidity is paramount in DeFi, facilitating user transactions on decentralized exchanges without relying on centralized market makers. At the core of the DeFi ecosystem are liquidity pools, which are collaborative reserves of cryptocurrencies or tokens held in smart contracts. These pools empower users to contribute asset liquidity and earn rewards through transaction fees. Liquidity is indispensable for DeFi, serving as a vital catalyst for trading and eliminating impediments to the fluidity of digital assets [,].
High liquidity is essential for companies to meet their short-term debt obligations promptly. Within the DeFi ecosystem, liquidity pools and yield farms significantly attract investors with the promise of high returns over a short period. These mechanisms serve as powerful incentives for various projects, drawing attention and participation from investors. As a result of these promotional efforts, DeFi experiences high liquidity levels. The availability of ample liquidity facilitates smooth and efficient transactions within the DeFi space, enabling users to access and exchange assets efficiently and enhancing the overall functionality and appeal of the DeFi ecosystem [].
4.3.2. Features
DeFi platforms and applications encompass diverse technical elements, protocols, and functionalities that empower users to participate in decentralized financial activities. DeFi exhibits a range of characteristics that facilitate user engagement. Here are a few examples of features commonly observed in DeFi.
Transparent Transaction
DeFi stands out for its transparency, encompassing software components, data, and processes involved []. It aims to eliminate private agreements, back-room deals, and centralization, allowing users to scrutinize the precise rules governing financial assets and products []. Most DeFi projects have transparent transactions, allowing users to verify and audit all activities []. In the DeFi context, financial information is typically publicly available, benefiting researchers and users. This transparency provides historical and current data, significantly improving compared to TradFi systems, where information is often scattered across proprietary databases or unavailable. DeFi’s transparency facilitates identifying and preventing unwanted events and a quicker understanding of their origins and potential consequences []. DeFi enables users to investigate and understand the regulatory framework of financial assets and products by eliminating the need for private agreements, centralized control, and confidential operations. Transparent monitoring of all transactions fosters increased trust within the DeFi industry [,,,].
Programmability
Programmability refers to the smart contracts’ capacity to automate financial activities and create novel financial instruments and digital assets. These contracts are easily executable on a blockchain platform, interacting with business logic to function automatically without human intervention. DeFi platforms leverage this potential, emphasizing the security of their automated processes, which operate strictly as programmed and are immune to manipulation, distinguishing them as more secure than TradFi systems [,].
Programmability enables the modification, embedding, or reduction of predefined code instructions. Smart contracts within DeFi platforms automate operations by adjusting programs based on programmatic business logic. They drive the creation of innovative financial instruments and digital assets while allowing for easy modification and creation of new programs []. This emphasis on security stems from the system’s adherence to programmed rules, ensuring its immunity to manipulation, a marked contrast from TradFi systems [].
Tokenization
The digital assets concept is relatively unexplored in TradFi, but in the DeFi ecosystem, it provides a standardized framework for asset tokenization []. Tokenization can create a new asset class for investors, enhancing accessibility, streamlining operations, reducing costs, and accelerating processes in the financial industry []. The Ethereum Request for Comments-20 (ERC-20) standard has emerged as the widely adopted choice for asset tokenization in DeFi, offering comprehensive asset coverage.
Governance
In the realm of TradFi, centralized governance prevails, with decision-making authority concentrated in the hands of a few central entities or organizations. In contrast, DeFi embraces decentralized governance, which involves a broader and more distributed network of participants in decision-making processes. Governance in DeFi encompasses the establishment of rules, processes, and mechanisms that govern the operation and management of various aspects within the DeFi ecosystem, including protocol updates, fund allocations, and rule changes. Key stakeholders, represented by token holders, play a significant role in shaping the governance of DeFi protocols, thereby enhancing efficiency, transparency, and inclusivity []. Blockchain-based governance in DeFi strikes a balance between accountability and decentralization, leveraging both on-chain and off-chain structures to facilitate decision-making []. On-chain governance explicitly defines the governance arrangement within the protocol, allowing stakeholders to vote or propose changes directly on blockchain. Conversely, off-chain governance refers to external governance structures that influence the DeFi protocol but exist outside blockchain. DAO exemplifies a form of decentralized corporate governance within DeFi. DAOs utilize tokenized tradable shares to give network participants a voice in governing the organization, empowering them with the weight of influence in decision-making processes. This governance structure can also function to provide dividends to shareholders, promoting further participation and alignment of interests within the DeFi ecosystem [].
4.4. Risks
In the financial sector, fraudulent activities and excessive risk-taking are prevalent, because money is a target for criminal activities. DeFi is not immune to these risks and is particularly vulnerable due to its relative novelty and slower adoption compared to its theoretical potential []. The DeFi ecosystem presents various risks, including smart contract attacks, protocol changes, liquidity issues, regulatory uncertainty, and market risk. Smart contract attacks are a common risk, with vulnerabilities such as flash loan attacks, oracle manipulation, and reentrancy. For instance, the Deus DAO hack resulted from a vulnerability in a smart contract function. Liquidity issues, such as impermanent loss in liquidity pools, and market risk, including price fluctuations and slippage, are also significant concerns. Regulatory uncertainty and governance risks, such as the lack of shock-absorbing capacity and the need for proper regulation, further contribute to the risk landscape of DeFi [].
The DeFi ecosystem harbors diverse risks with potential repercussions for users and investors. Effective risk mitigation requires establishing a classification system to prioritize and categorize these risks. Prominent threats include smart contract flaws, where weak coding may lead to fund theft, particularly in liquidity pools. Protocol changes, such as impermanent loss and liquidity crises, pose risks to the functionality and profitability of DeFi platforms. Regulatory uncertainty underscores the need for a clear understanding of legal landscapes. Market risks, including price fluctuations and low trading volume, can result in significant losses. Furthermore, the complexity of the DeFi industry, coupled with its early stage, introduces risks of human error and asset loss. A systematic classification system is essential for informed decision-making, risk assessment, and strategic risk management within the DeFi landscape [,,]. To establish trust among individuals and institutions outside the crypto-native community, DeFi applications must overcome various significant obstacles and risks. These interconnected challenges have been categorized within a taxonomy.
4.4.1. Technical Risks
The DeFi realm grapples with inherent technical risks. Although Ethereum, as the leading public blockchain, has not encountered major breaches, other sectors in DeFi have faced targeting. Technical risks and breaches have targeted blockchain-based wallets, centralized exchanges, and DApps []. Concerns in DeFi revolve around fraudulent activities, money laundering, and illegal financing, which are all persistent issues in the cryptocurrency sphere []. The reliability of DeFi hinges on the security of underlying smart contracts and blockchain protocols. Errors or vulnerabilities in code can lead to substantial hacks and losses for DApp users. Yet, achieving error-free code is highly challenging, given the ongoing evolution of blockchain protocols. Additionally, identifying bugs in smart contracts is tough due to technological novelty and the lack of standardized procedures []. These technical risks pose significant challenges in the DeFi landscape.
Smart Contracts Risk
Smart contracts are critical in the DeFi ecosystem and carry significant risks. This is because malicious actors can exploit any bugs or errors in the code to achieve their goals. A notable example is the Qubit Finance incident, where an attacker exploited a bug in the Qubit smart contract, converting an Ethereum-based token into almost USD 80 million worth of Binance Coin []. Although the deterministic and decentralized execution of smart contracts has its advantages, there is a potential for coding errors to create vulnerabilities that enable an attacker to drain the smart contract’s funds, cause disruptions, or render the protocol inoperable []. The proactive involvement of the community in identifying and reporting bugs plays a pivotal role in upholding the integrity of the DeFi ecosystem.
Miner Risks
Miner risks are the possibility of transaction processors engaging in malicious actions toward certain transactions. In a blockchain system, users send transactions to the network along with a fee that will be paid to the miner who successfully includes it in a block. Miners are responsible for determining the sequence in which proposed transactions will be executed []. Nonetheless, a miner may opt to prioritize a lower-fee transaction over a higher-fee one, especially if the former is deemed more profitable or receives a side payment from the originator of the lower-fee transaction [].
Transaction Risks
Transaction risks refer to the shortcomings or breakdowns in the underlying blockchain network. If the network for base-layer settlement is successfully attacked, permits double-spending becomes overly costly for transactions, or lacks the necessary capacity, these failures will affect the application layer. Therefore, the planned Ethereum 2 upgrade aims to improve performance significantly, representing a crucial development for DeFi. This upgrade will also transition Ethereum to proof-of-stake consensus, eliminating energy-intensive proof-of-work mining [].
4.4.2. Financial Risks
The DeFi sector encounters financial risks arising from user transactions involving digital assets, broadly categorized as liquidity risk, market risk, and credit risk []. The risks are interconnected; a disruption in one market can transmit shockwaves through DeFi’s interconnected markets, potentially depleting funds. For instance, certain DeFi services incentivize liquidity providers by offering interest on deposits to fund loans or liquidity pools used by automated market makers []. Such interdependencies across DeFi platforms and markets imply that disturbances or significant shifts in one area can trigger cascading effects on others, intensifying the overall risk within the DeFi ecosystem.
Liquidity Risk
Liquidity risk in DeFi refers to the possibility of having insufficient funds to realize the value of a financial asset. In DeFi, market makers are encouraged to liquidate under-collateralized loans, akin to a foreclosure auction in real estate. However, if these incentives for liquidation do not work, the original counterparties and liquidity providers may face unexpected default risk. Decentralized services do not have the same last-resort remedies as centralized exchanges, which can take offline trading during flash crashes []. The hope among DeFi participants is that blockchain’s widespread adoption will attract more liquidity to ensure its long-term viability [].
Market Risk
DeFi market risk refers to the potential for a decline in the value of assets over time due to various factors, such as idiosyncratic behaviors of investors, new information, or changes in market conditions. The ease of fund transfer and the complexity of novel instruments in DeFi create an environment where there is an increased possibility of abuse by DeFi protocol creators, exchange operators, or third-party manipulators []. The ease of fund transfer in DeFi highlights the importance of regulatory oversight in the DeFi space to mitigate these risks [].
Credit Risk
Credit risk refers to the possibility of counterparties failing to fulfill their obligations to a financial instrument. In DeFi, this risk is particularly problematic due to the volatility of underlying digital assets that can result in undercollateralization, the ease of credit creation leading to excessive leverage, or inaccuracies in algorithmic determination of interest rates. Furthermore, the absence of fixed identities in a pseudonymous network presents additional difficulties in determining creditworthiness [].
4.4.3. Operational Risks
Operational risks within the DeFi ecosystem pertain to the possibility of financial losses arising from inefficiencies or failures in internal processes, systems, personnel, or external factors that could impede business operations []. Research studies have emphasized the significant impact of various operational risks on DeFi, including risks associated with composability and key management.
Composability Risk
Composability is a fundamental principle of system design that enables the creation of applications by assembling individual components. In DeFi, composability serves as a crucial design principle, allowing different pieces of code to be combined like building blocks, fostering flexibility within the ecosystem. This concept, often referred to as “money legos”, has significantly accelerated innovation in DeFi. However, composability also introduces the risk of “financial contagion.” Financial contagion pertains to the potential for problems within one protocol to spread to other protocols that rely on it. While composability has propelled progress in DeFi, it also exposes the ecosystem to risks that could swiftly reverse the advancements made [,].
Key Management Risk
The management of cryptographic keys is a crucial aspect of DeFi and is commonly referred to as the risk of private key loss. A DeFi cryptographic system’s security relies on individuals’ ability to safeguard their private keys effectively. However, it is important to acknowledge the possibility that attackers can gain access to keys through brute force attacks, physical access, side-channel attacks, or exploiting weak encryption. In such cases, they can steal or transfer funds from targeted accounts. As a decentralized system, no mechanism exists to recover stolen currency [].
4.4.4. Legal and Regulatory Risk
Legal and regulatory risk in the DeFi context refers to using DeFi for illegal purposes or to evade regulatory compliance. This type of risk involves the possibility of government intervention that could affect the operation of DeFi protocols. Creating laws that regulate or even ban DeFi protocols altogether is a potential outcome. DeFi is facing increasing regulatory challenges, particularly concerning licensing and transparent regulations. The absence of such regulations makes it challenging for users to report issues or seek redress. However, implementing governance and decision-making processes that comply with financial regulations would go against the core principles of DeFi, which prioritize decentralization [,,]. Regulators are increasingly concerned about the magnitude of cryptocurrency markets and their integration with the conventional financial sector. Although banks have had limited involvement in cryptocurrency markets so far, apprehensions regarding financial stability are escalating, as highlighted by the Financial Stability Board (FSB) in 2022 [].
5. Discussion
The future internet is expected to be more inclined toward decentralization for improved privacy, security, and data ownership. Decentralization promotes innovation by providing a level playing field for new entrants, aided by blockchain technology, a key tool for building a secure, decentralized web. Despite technological challenges, decentralized internet systems prioritize user autonomy, ensuring full control over data sharing. The goal is not to eliminate financial intermediation but to redefine it through decentralization, preventing power concentration. Regulatory concerns impede institutional adoption, requiring a balance between consumer protection and DeFi innovation. Regulators can foster growth by shaping a governance framework. Integrating DeFi projects into existing financial structures enhances TradFi, guided by metrics like total value locked (TVL) for tokenizing real-world assets. However, DeFi’s challenges and benefits are explained as follows.
DeFi poses challenges as many users struggle to comprehend the system’s complexity. The technology, being in its early stages, further compounds the challenge of understanding and effectively utilizing DeFi. This difficulty stems from the ingrained financial habits of relying on third parties. Users unfamiliar with the intricacies of DeFi may struggle with fundamental aspects, such as understanding and operating wallets. People who do not understand the technology risk losing all their crypto assets. The lack of literacy and established habits among users contributes to these challenges, highlighting the need for educational efforts in the DeFi space.
Regulating DeFi poses significant challenges primarily due to its decentralized and often unaudited nature. The absence of a central control point raises questions about jurisdiction and regulatory compliance. Applying existing financial regulations to decentralized platforms, especially concerning jurisdiction and enforcement, stands out as a major regulatory hurdle. The lack of a central authority complicates the regulation of DeFi platforms, presenting unique challenges that traditional regulatory frameworks may not fully address. The regulatory environment for DeFi is still evolving, contributing to uncertainty regarding governance and supervision in the future. As the industry continues to mature, there is a crucial need to develop regulatory frameworks capable of effectively addressing the distinctive challenges posed by the DeFi space.
Security risks prominently mark technical challenges in DeFi. DeFi platforms, operating in a decentralized and often unaudited environment, are susceptible to various security threats. Smart contract vulnerabilities pose a significant risk because these contracts, fundamental to many DeFi applications, can contain coding errors or be exploited, resulting in potential financial losses. The decentralized nature of these platforms makes them attractive targets for hacking and other security breaches, highlighting the critical need for robust security measures and continuous audits in the development and deployment of DeFi projects.
One of the key benefits of DeFi is its enhanced accessibility, enabling individuals with an internet connection to access financial products and services. DeFi eliminates geographic barriers and exclusionary practices often found in traditional banking systems. The improved accessibility is critical as it opens up opportunities for diverse groups to participate in the financial system, accelerating transaction processes and fostering financial inclusion.
One benefit of DeFi is the absence of intermediaries. DeFi operates on a permissionless access model, enabling users to access their digital wallets directly without intermediaries, leading to expedited and transparent financial transactions. Unlike traditional banking systems, which often involve lengthy processes and intermediaries, DeFi provides near-instant execution without reliance on third parties, contributing to increased efficiency. The streamlined nature inherent in DeFi transactions contributes to a financial experience that is both seamless and responsive. Additionally, users in DeFi have full control over their funds and information. DeFi platforms do not rely on centralized financial institutions, providing users with greater autonomy over their financial assets and personal data. This autonomy aligns with the decentralized and user-centric principles of the DeFi ecosystem.
DeFi service providers operate at lower costs compared to TradFi, primarily because they do not incur fees charged by traditional banks and financial entities for service usage. This cost advantage enables investors to respond to changing environmental circumstances more affordably. The decentralized and automated nature of DeFi operations contributes to significantly narrower profit margins than those of TradFi institutions, resulting in favorable rates for borrowers and heightened operational efficiency. These cost efficiencies stem from the automated and unregulated environment of DeFi platforms, leading to lower marginal costs when contrasted with banks and nonbank entities across advanced and emerging market economies. The absence of traditional financial intermediaries and their associated fees in DeFi allows for more cost-effective operations and increased accessibility to financial services.
Acknowledging the dynamic nature of DeFi tech, we recognize the limitations of current research, given its continuous evolution and potential introduction of new tech-based products, services, benefits, and risks. Nonetheless, DeFi excels in transparency, low fees, accessibility, and trust, thereby surpassing TradFi. Our research contributes to understanding DeFi’s pivotal role, fostering its adoption by financial institutions, and supporting further development in this rapidly evolving domain.
6. Conclusions
In this study, we have constructed a DeFi taxonomy based on four key dimensions, showcasing their interdependence and mutual influence. This approach provides a holistic view of the DeFi ecosystem, emphasizing crucial elements during our research. DeFi’s transparent transactions offer distinct advantages in asset monitoring and trust-building. While it challenges TradFi in cost-effectiveness and transaction efficiency, a collaboration between the two remains viable. Successful collaborations include RWA tokenization and hybrid finance (HyFi), merging centralized and decentralized systems for a more efficient financial landscape. TradFi’s exploration of blockchain fosters collaboration, thereby leveraging strengths to create efficient, transparent financial ecosystems. Our study contributes valuable insights for researchers, industry professionals, and enthusiasts navigating DeFi complexities. Our taxonomy aids adoption, development, and regulation decision-making, thereby encouraging further research. This paper serves as a reference to drive the integration of this transformative financial paradigm.
Author Contributions
Conceptualization, G.N.W.K. and A.A.; methodology, G.N.W.K. and A.A.; validation, G.N.W.K., A.A. and D.P.R.; investigation, G.N.W.K.; resources, D.P.R.; data curation, D.P.R. and A.A.; writing—original draft preparation, G.N.W.K.; writing—review and editing, A.A.; visualization, D.P.R. All authors have read and agreed to the published version of the manuscript.
Funding
This research received no external funding.
Data Availability Statement
Not applicable.
Conflicts of Interest
The authors declare no conflicts of interest.
References
- Dhillon, V.; Metcalf, D.; Hooper, M. Blockchain Enabled Applications; Springer Science and Business Media LLC: Dordrecht, The Netherlands, 2017. [Google Scholar] [CrossRef]
- Pal, A.; Tiwari, C.K.; Behl, A. Blockchain technology in financial services: A comprehensive review of the literature. J. Glob. Oper. Strateg. Sourc. 2021, 14, 61–80. [Google Scholar] [CrossRef]
- Li, W.; Bu, J.; Li, X.; Peng, H.; Niu, Y.; Zhang, Y. A survey of DeFi security: Challenges and opportunities. J. King Saud Univ.—Comput. Inf. Sci. 2022, 34, 10378–10404. [Google Scholar] [CrossRef]
- Raffaele, T.; Matteo, P.; Mario, T.; Alberto, M. The contribution of blockchain technologies to anti-corruption practices: A systematic literature review. Bus. Strategy Environ. 2023, 33, 4–18. [Google Scholar] [CrossRef]
- Aquilina, M.; Frost, J.; Schrimpf, A. Decentralised Finance (DeFi): A Functional Approach. SSRN Electron. J. 2023, 1–26. [Google Scholar] [CrossRef]
- Mohan, V. Automated market makers and decentralized exchanges: A DeFi primer. Financ. Innov. 2022, 8, 20. [Google Scholar] [CrossRef]
- Gudgeon, L.; Perez, D.; Harz, D.; Livshits, B.; Gervais, A. The Decentralized Financial Crisis. In Proceedings of the 2020 Crypto Valley Conference on Blockchain Technology (CVCBT 2020), Rotkreuz, Switzerland, 11–12 June 2020; pp. 1–15. [Google Scholar] [CrossRef]
- Truchet, M. Decentralized Finance (DeFi): Opportunities, Challenges and Policy Implications. 2022, pp. 69–76. Available online: https://www.eurofi.net/wp-content/uploads/2022/05/eurofi_decentralized-finance-defi_opportunities-challenges-and-policy-implications_paris_february-2022.pdf (accessed on 31 December 2023).
- Naggar, M. Real World Assets: The Bridge between TradFi and DeFi; Binance: Shanghai, China, 2023. [Google Scholar]
- Mnohoghitnei, I.; Horobeț, A.; Belașcu, L. Bitcoin is so Last Decade—How Decentralized Finance (DeFi) could Shape the Digital Economy. Eur. J. Interdiscip. Stud. 2022, 14, 87–99. [Google Scholar] [CrossRef]
- Steiner, G.H.J.-M.; Bhaumik, A. Defi Explained: The Case of Decentralized Exchanges; Vinzenz Treytl (ABC Research): Vienna, Austria, 2022. [Google Scholar]
- Tabarrok, A.; Cowen, T. Cryptoeconomics. 2022. Available online: https://marginalrevolution.com/wp-content/uploads/2022/05/Cryptoeconomics-Modern-Principles.pdf (accessed on 31 December 2023).
- Metelski, D.; Sobieraj, J. Decentralized Finance (DeFi) Projects: A Study of Key Performance Indicators in Terms of DeFi Protocols’ Valuations. Int. J. Financ. Stud. 2022, 10, 108. [Google Scholar] [CrossRef]
- Alamsyah, A.; Syahputra, S. The Taxonomy of Blockchain-based Technology in the Financial Industry. F1000Res 2023, 12, 457. [Google Scholar] [CrossRef] [PubMed]
- Zetzsche, D.A.; Arner, D.W.; Buckley, R.P. Decentralized Finance (DeFi). SSRN Electron. J. 2020, 6, 172–203. [Google Scholar] [CrossRef]
- Erina, A. 4 Key Findings in CoinGecko’s DeFi Survey. Available online: https://www.coingecko.com/learn/defi-survey (accessed on 17 March 2023).
- Kumar, M.; Nikhil, N.; Singh, R. Decentralising finance using decentralised blockchain oracles. In Proceedings of the 2020 International Conference for Emerging Technology (INCET 2020), Belgaum, India, 5–7 June 2020; pp. 1–4. [Google Scholar] [CrossRef]
- Grassi, L.; Lanfranchi, D.; Faes, A.; Renga, F.M. Do we still need financial intermediation? The case of decentralized finance—DeFi. Qual. Res. Account. Manag. 2022, 19, 323–347. [Google Scholar] [CrossRef]
- Carapella, F.; Dumas, E.; Gerszten, J.; Swem, N.; Wall, L. Decentralized Finance (DeFi): Transformative Potential & Associated Risks. Financ. Econ. Discuss. Ser. 2022, 2022, 1–33. [Google Scholar] [CrossRef]
- Clark, M. DeFi vs. Traditional Finance: A Comparative Study. Available online: https://blockchainreporter.net/defi-vs-traditional-finance-a-comparative-study/ (accessed on 12 January 2024).
- Angell, P. What Is The Difference between DeFi, CeFi and TradFi? Available online: https://screenrant.com/defi-vs-cefi-vs-tradfi-differences-explained/ (accessed on 31 December 2023).
- Yousaf, I.; Nekhili, R.; Gubareva, M. Linkages between DeFi assets and conventional currencies: Evidence from the COVID-19 pandemic. Int. Rev. Financ. Anal. 2022, 81, 102082. [Google Scholar] [CrossRef]
- Gorkhali, A.; Chowdhury, R. Blockchain and the Evolving Financial Market: A Literature Review. J. Ind. Integr. Manag. 2022, 7, 47–81. [Google Scholar] [CrossRef]
- Trivedi, S.; Mehta, K.; Sharma, R. Systematic Literature Review on Application of Blockchain Technology in E-Finance and Financial Services. 2021. Available online: http://jotmi.org (accessed on 30 December 2023).
- Patel, R.; Migliavacca, M.; Oriani, M.E. Blockchain in banking and finance: A bibliometric review. Res. Int. Bus. Financ. 2022, 62, 101718. [Google Scholar] [CrossRef]
- Alamsyah, A.; Hakim, N.; Hendayani, R. Blockchain-Based Traceability System to Support the Indonesian Halal Supply Chain Ecosystem. Economies 2022, 10, 134. [Google Scholar] [CrossRef]
- Christidis, K.; Devetsikiotis, M. Blockchains and Smart Contracts for the Internet of Things. IEEE Access 2016, 4, 2292–2303. [Google Scholar] [CrossRef]
- Habib, G.; Sharma, S.; Ibrahim, S.; Ahmad, I.; Qureshi, S.; Ishfaq, M. Blockchain Technology: Benefits, Challenges, Applications, and Integration of Blockchain Technology with Cloud Computing. Future Internet 2022, 14, 341. [Google Scholar] [CrossRef]
- Alamsyah, A.; Widiyanesti, S.; Wulansari, P.; Nurhazizah, E.; Dewi, A.S.; Rahadian, D.; Ramadhani, D.P.; Hakim, M.N.; Tyasamesi, P. Blockchain traceability model in the coffee industry. J. Open Innov. Technol. Mark. Complex. 2023, 9, 100008. [Google Scholar] [CrossRef]
- Wust, K.; Gervais, A. Do you need a blockchain? In Proceedings of the 2018 Crypto Valley Conference on Blockchain Technology (CVCBT 2018), Zug, Switzerland, 20–22 June 2018; pp. 45–54. [Google Scholar] [CrossRef]
- Schueffel, P. DeFi: Decentralized Finance—An Introduction and Overview. J. Innov. Manag. 2021, 9, I–XI. [Google Scholar] [CrossRef]
- Xu, T.A.; Xu, J.; Lommers, K. DeFi vs. TradFi: Valuation Using Multiples and Discounted Cash Flow. October 2022. Available online: http://arxiv.org/abs/2210.16846 (accessed on 31 December 2023).
- Piñeiro-Chousa, J.; Šević, A.; González-López, I. Impact of social metrics in decentralized finance. J. Bus. Res. 2023, 158, 113673. [Google Scholar] [CrossRef]
- Bank for Consultative Group on Risk Management. Consultative Group on Risk Management Central Bank Digital Currency (CBDC) Information Security and Operational Risks to Central Banks. 2023. Available online: www.bis.org (accessed on 31 December 2023).
- Voshmgir, S. Token Economy: How the Web3 Reinvents the Internet; Token Kitchen: Alentejo, Portugal, 2020; Volume 1. [Google Scholar]
- Xu, T.A.; Xu, J. A Short Survey on Business Models of Decentralized Finance (DeFi) Protocols. arXiv 2022, arXiv:2202.0774. [Google Scholar] [CrossRef]
- Li, Z.; Xiao, B.; Guo, S.; Yang, Y. Securing Deployed Smart Contracts and DeFi With Distributed TEE Cluster. IEEE Trans. Parallel Distrib. Syst. 2023, 34, 828–842. [Google Scholar] [CrossRef]
- Bidry, M.; Ouaguid, A.; Hanine, M. Enhancing E-Learning with Blockchain: Characteristics, Projects, and Emerging Trends. Future Internet 2023, 15, 293. [Google Scholar] [CrossRef]
- Bahga, A.; Madisetti, V.K. Blockchain Platform for Industrial Internet of Things. J. Softw. Eng. Appl. 2016, 9, 533–546. [Google Scholar] [CrossRef]
- Kim, H.; Kim, H.S.; Park, Y.S. Perpetual Contract NFT as Collateral for DeFi Composability. IEEE Access 2022, 10, 126802–126814. [Google Scholar] [CrossRef]
- Sorin, E.; Bobo, L.; Pinson, P. Consensus-Based Approach to Peer-to-Peer Electricity Markets with Product Differentiation. IEEE Trans. Power Syst. 2019, 34, 994–1004. [Google Scholar] [CrossRef]
- Schär, F. Decentralized finance: On blockchain-and smart contract-based financial markets. Fed. Reserve Bank St. Louis Rev. 2021, 103, 153–174. [Google Scholar] [CrossRef]
- Tian, Y.; Lu, Z.; Adriaens, P.; Minchin, R.E.; Caithness, A.; Woo, J. Finance infrastructure through blockchain-based tokenization. Front. Eng. Manag. 2020, 7, 485–499. [Google Scholar] [CrossRef]
- Swinkels, L. Empirical evidence on the ownership and liquidity of real estate tokens. Financ. Innov. 2023, 9, 45. [Google Scholar] [CrossRef]
- Chopra, N.; Han, A. Tokenization The Foundation of Digital Financial Markets; SecuritySenses: London, UK, 2023. [Google Scholar]
- Didenko, A.N. Decentralised Finance—A Policy Perspective; CPA Australia Ltd.: Hong Kong, China, 2022. [Google Scholar]
- Bartoletti, M.; Chiang, J.H.Y.; Lluch-Lafuente, A. A Theory of Automated Market Makers in Defi. Log. Methods Comput. Sci. 2022, 18, 1–12. [Google Scholar] [CrossRef]
- Makarov, I.; Schoar, A. Nber Working Paper Series Cryptocurrencies and Decentralized Finance (Defi). 2022. Available online: http://www.nber.org/papers/w30006 (accessed on 30 December 2023).
- Meegan, X.; Koens, T. Lessons Learned from Decentralised Finance (DeFi); Blockchain@Ing.Com: Amsterdam, The Netherlands, 2021; pp. 1–20. [Google Scholar]
- Ozili, P.K. Assessing global interest in decentralized finance, embedded finance, open finance, ocean finance and sustainable finance. Asian J. Econ. Bank. 2022, 7, 197–216. [Google Scholar] [CrossRef]
- Radix, H.; Layer, F.; Developers, D. Radix DeFi White Paper; Radix Foundation Ltd.: Cardiff, Wales, 2020; pp. 1–31. [Google Scholar]
- Werner, S.; Perez, D.; Harz, D.; Knottenbelt, W.J. SoK: Decentralized Finance (DeFi). arXiv 2022, arXiv:2101.08778. [Google Scholar]
- Carre, S.; Gabriel, F. Security and Credit in Proof-of-Stake DeFi Protocols. SSRN Electron. J. 2022, 103, 1–36. [Google Scholar] [CrossRef]
- Chen, Y.; Bellavitis, C. Decentralized Finance: Blockchain Technology and the Quest for an Open Financial System (July 3, 2019). Stevens Institute of Technology School of Business Research Paper. Available online: https://ssrn.com/abstract=3418557 (accessed on 30 December 2023).
- Gudgeon, L.; Werner, S.; Perez, D.; Knottenbelt, W.J. DeFi Protocols for Loanable Funds: Interest Rates, Liquidity and Market Efficiency. In Proceedings of the 2nd ACM Conference on Advances in Financial Technologies (AFT 2020), New York, NY, USA, 21–23 October 2020; pp. 92–112. [Google Scholar] [CrossRef]
- Hassan, S.; De Filippi, P. Decentralized autonomous organization. Internet Policy Rev. 2021, 10, 1–10. [Google Scholar] [CrossRef]
- Heimbach, L.; Wang, Y.; Wattenhofer, R. Behavior of Liquidity Providers in Decentralized Exchanges. arXiv 2021, arXiv:2105.13822. [Google Scholar]
- Pham, V.B.; Trinh, T.D. Analysis Model for Decentralized Lending Protocols. In Proceedings of the 11th International Symposium on Information and Communication Technology, Hanoi, Vietnam, 1–3 December 2022; pp. 405–412. [Google Scholar] [CrossRef]
- Rajput, S.; Singh, A.; Khurana, S.; Bansal, T.; Shreshtha, S. Blockchain Technology and Cryptocurrenices. In Proceedings of the 2019 Amity International Conference on Artificial Intelligence (AICAI 2019), Dubai, United Arab Emirates, 4–6 February 2019; pp. 909–912. [Google Scholar] [CrossRef]
- Schneider, B.; Ballesteros, R.; Moriggl, P.; Asprion, P.M. Decentralized Autonomous Organizations—Evolution, Challenges, and Opportunities. In Proceedings of the PoEM’2022 Workshop and Models at Work Papers, London, UK, 23–25 November 2022; Volume 3298. [Google Scholar]
- Sims, A. Blockchain and Decentralised Autonomous Organisations (DAOs): The Evolution of Companies? SSRN Electron. J. 2020, 96, 423–458. [Google Scholar] [CrossRef]
- Xu, J.; Feng, Y. Reap the Harvest on Blockchain: A Survey of Yield Farming Protocols. IEEE Trans. Netw. Serv. Manag. 2022, 20, 858–869. [Google Scholar] [CrossRef]
- Yan, W.; Zhou, W. Is blockchain a cure for peer-to-peer lending? Ann. Oper. Res. 2023, 321, 693–716. [Google Scholar] [CrossRef]
- Zhang, Y.; Kasahara, S.; Shen, Y.; Jiang, X.; Wan, J. Smart contract-based access control for the internet of things. IEEE Internet Things J. 2019, 6, 1594–1605. [Google Scholar] [CrossRef]
- Dabaja, F.; Dahlberg, T.; Uddin, G.S. Decentralized Finance and the Crypto Market: Indicators and Correlations. 2021. Available online: www.liu.se (accessed on 30 December 2023).
- Ryabov, O.; Golubev, A.; Goncharova, N. Decentralized Finance (Defi) As the Basis for the Transformation of the Financial Sector of the Future. In Proceedings of the 3rd International Scientific Conference on Innovations in Digital Economy, Saint Petersburg, Russia, 14–15 October 2021; pp. 387–394. [Google Scholar] [CrossRef]
- Visa. DeFi: The New Frontier of Finance; Visa: San Francisco, CA, USA, 2022. [Google Scholar]
- Wronka, C. Financial crime in the decentralized finance ecosystem: New challenges for compliance. J. Financ. Crime 2023, 30, 97–113. [Google Scholar] [CrossRef]
- Chohan, U.W. Decentralized Finance (DeFi): An Emergent Alternative Financial Architecture (January 26, 2021). Critical Blockchain Research Initiative (CBRI) Working Papers. Available online: https://ssrn.com/abstract=3791921 (accessed on 30 December 2023).
- Khan, B.; Syed, T. Recent progress in blockchain in public finance and taxation. In Proceedings of the 2019 8th International Conference on Information and Communication Technologies (ICICT 2019), Karachi, Pakistan, 16–17 November 2019; pp. 36–41. [Google Scholar] [CrossRef]
- Kurka, J. Do cryptocurrencies and traditional asset classes influence each other? Financ. Res. Lett. 2019, 31, 38–46. [Google Scholar] [CrossRef]
- Makridis, C.A.; Fröwis, M.; Sridhar, K.; Böhme, R. The rise of decentralized cryptocurrency exchanges: Evaluating the role of airdrops and governance tokens. J. Corp. Financ. 2023, 79, 102358. [Google Scholar] [CrossRef]
- Qin, K.; Zhou, L.; Afonin, Y.; Lazzaretti, L.; Gervais, A. CeFi vs. DeFi—Comparing Centralized to Decentralized Finance; Association for Computing Machinery: New York, NY, USA, 2021; Volume 1. [Google Scholar]
- Cai, W.; Wang, Z.; Ernst, J.B.; Hong, Z.; Feng, C.; Leung, V.C.M. Decentralized Applications: The Blockchain-Empowered Software System. IEEE Access 2018, 6, 53019–53033. [Google Scholar] [CrossRef]
- Yue, Y.; Li, X.; Zhang, D.; Wang, S. How cryptocurrency affects economy? A network analysis using bibliometric methods. Int. Rev. Financ. Anal. 2021, 77, 101869. [Google Scholar] [CrossRef]
- Aspembitova, A.T.; Bentley, M.A. Oracles in Decentralized Finance: Attack Costs, Profits and Mitigation Measures. Entropy 2023, 25, 60. [Google Scholar] [CrossRef] [PubMed]
- Rjoub, H.; Adebayo, T.S.; Kirikkaleli, D. Blockchain technology-based FinTech banking sector involvement using adaptive neuro-fuzzy-based K-nearest neighbors algorithm. Financ. Innov. 2023, 9, 65. [Google Scholar] [CrossRef]
- Grigo, J.; Hansen, P.; Patz, A.; von Wachter, V. Decentralized Finance (DeFi)—A new Fintech Revolution? 2020. Available online: https://www.bitkom.org/sites/default/files/2020-07/200729_whitepaper_decentralized-finance.pdf (accessed on 31 December 2023).
- Karim, S.; Lucey, B.M.; Naeem, M.A.; Uddin, G.S. Examining the interrelatedness of NFTs, DeFi tokens and cryptocurrencies. Financ. Res. Lett. 2022, 47, 102696. [Google Scholar] [CrossRef]
- Kaur, S.; Singh, S.; Gupta, S.; Wats, S. Risk analysis in decentralized finance (DeFi): A fuzzy-AHP approach. Risk Manag. 2023, 25, 13. [Google Scholar] [CrossRef]
- Markcan. Is A Bug In A Web3 Smart Contract Part of the Contract? Available online: https://markn.ca/2022/is-a-bug-in-a-web3-smart-contract-part-of-the-contract/ (accessed on 25 April 2023).
- Obadia, A. Flashbots: Frontrunning the MEV Crisis|Flashbots. Available online: https://medium.com/flashbots/frontrunning-the-mev-crisis-40629a613752 (accessed on 5 May 2023).
- Statista. DeFi—Worldwide|Statista Market Forecast. Available online: https://www.statista.com/outlook/fmo/digital-assets/defi/worldwide (accessed on 10 January 2024).
- Emergen Research. Navigating Decentralized Finance (DeFi) Market Size 2023: Share Insights, Future Demand and Forecast till 2032|LinkedIn. Available online: https://www.linkedin.com/pulse/navigating-decentralized-finance-defi-market-size-2023-tmxqf/ (accessed on 10 January 2024).
- Chung, J. DeFi Market Commentary|May 2022|Consensys. Available online: https://consensys.io/blog/defi-market-commentary-may-2022 (accessed on 10 January 2024).
- Howarth, J. Top 5 DeFi Trends for 2024–2026. Available online: https://explodingtopics.com/blog/defi-trends (accessed on 10 January 2024).
- Hedera. DeFi Trends to Watch for In 2023|Hedera. Available online: https://hedera.com/learning/decentralized-finance/defi-trends (accessed on 10 January 2024).
- Meyer, E.A.; Welpe, I.M.; Sandner, P. Decentralized Finance—A System Literature Review and Research Directions. 2022. Available online: https://aisel.aisnet.org/ecis2022_rp/25 (accessed on 30 December 2023).
- Rikken, O.; Janssen, M.; Kwee, Z. The ins and outs of decentralized autonomous organizations (DAOs) unraveling the definitions, characteristics, and emerging developments of DAOs. Blockchain Res. Appl. 2023, 4, 100143. [Google Scholar] [CrossRef]
- Aiden, S.; Werbach, K. Decentralized Autonomous Organizations: Beyond the Hype. In Proceedings of the World Economic Forum, Davos-Klosters, Switzerland, 22–26 May 2022; pp. 1–24. [Google Scholar]
- Wu, K. An Empirical Study of Blockchain-based Decentralized Applications. arXiv 2019, arXiv:1902.04969. [Google Scholar] [CrossRef]
- Fluid. FLUID—Major Use Cases in DeFi. Available online: https://www.fluid.finance/news-detail/major-use-cases-in-defi/ (accessed on 22 May 2023).
- Lu, Q.; Tran, A.B.; Weber, I.; O’Connor, H.; Rimba, P.; Xu, X.; Staples, M.; Zhu, L.; Jeffery, R. Integrated model-driven engineering of blockchain applications for business processes and asset management. Softw. Pract. Exp. 2021, 51, 1059–1079. [Google Scholar] [CrossRef]
- Klages-Mundt, A.; Harz, D.; Gudgeon, L.; Liu, J.Y.; Minca, A. Stablecoins 2.0: Economic Foundations and Risk-based Models. In Proceedings of the 2nd ACM Conference on Advances in Financial Technologies (AFT 2020), New York, NY, USA, 21–23 October 2020; pp. 59–79. [Google Scholar] [CrossRef]
- Sheikh, H.; Azmathullah, R.M.; Rizwan, F. Proof-of-Work vs. Proof-of-Stake: A Comparative Analysis and an Approach to Blockchain Consensus Mechanism. Int. J. Res. Appl. Sci. Eng. Technol. 2018, 887, 2321–9653. [Google Scholar]
- Lehar, A.; Parlour, C.A. Decentralized Exchange: The Uniswap Automated Market Maker. J. Financ. Forthcom. Available online: https://ssrn.com/abstract=3905316 (accessed on 30 December 2023).
- Pal, O.; Alam, B.; Thakur, V.; Singh, S. Key management for blockchain technology. ICT Express 2021, 7, 76–80. [Google Scholar] [CrossRef]
- Ogiela, M.R.; Ogiela, L. Cognitive cryptography techniques for intelligent information management. Int. J. Inf. Manag. 2018, 40, 21–27. [Google Scholar] [CrossRef]
- Ante, L. Liquidity Shocks, Token Returns and Market Capitalization in Decentralized Finance (DeFi) Markets. 2022. Available online: https://ssrn.com/abstract=4183105 (accessed on 30 December 2023).
- Gates, M. Blockchain: Ultimate Guide to Understanding Blockchain, Bitcoin, Cryptocurrencies, Smart Contracts and the Future of Money; CreateSpace Independent Publishing Platform: Scotts Valley, CA, USA, 2017; pp. 3–5. [Google Scholar]
- Laurent, P.; Chollet, T.; Burke, M.; Seers, T. The tokenization of assets is disrupting the financial industry. Inside Mag. 2018, 19, 62–67. [Google Scholar]
- Zwitter, A.; Hazenberg, J. Decentralized Network Governance: Blockchain Technology and the Future of Regulation. Front. Blockchain 2020, 3, 1–12. [Google Scholar] [CrossRef]
- McCarthy, S. Stewards and Gatekeepers: Human and Technological Agency in the Governance of DeFi Protocols. SSRN Electron. J. 2023. [Google Scholar] [CrossRef]
- Aramonte, S.; Huang, W.; Schrimpf, A. DeFi Risks and the Decentralisation Illusion; BIS: Delhi, India, 2021. [Google Scholar]
- Weingärtner, T.; Fasser, F.; Reis Sá da Costa, P.; Farkas, W. Deciphering DeFi: A Comprehensive Analysis and Visualization of Risks in Decentralized Finance. J. Risk Financ. Manag. 2023, 16, 454. [Google Scholar] [CrossRef]
- Rodriguez, J. The 5 Big Risk Vectors of DeFi. Available online: https://www.coindesk.com/layer2/2022/02/03/the-five-big-risk-vectors-of-defi/ (accessed on 11 January 2024).
- BIS Innovation Hub Eurosystem Centre; De Nederlandsche Bank; The Deutsche Bundesbank. Project Atlas: Mapping the World of Decentralised Finance; BIS: Delhi, India, 2023. [Google Scholar]
Disclaimer/Publisher’s Note: The statements, opinions and data contained in all publications are solely those of the individual author(s) and contributor(s) and not of MDPI and/or the editor(s). MDPI and/or the editor(s) disclaim responsibility for any injury to people or property resulting from any ideas, methods, instructions or products referred to in the content. |
© 2024 by the authors. Licensee MDPI, Basel, Switzerland. This article is an open access article distributed under the terms and conditions of the Creative Commons Attribution (CC BY) license (https://creativecommons.org/licenses/by/4.0/).